Next Article in Journal
Enhancing Sustainable Tourism Through Virtual Reality: The Role of Collectable Experiences in Well-Being and Meaning in Life
Next Article in Special Issue
Primary School Teachers’ Needs for AI-Supported STEM Education
Previous Article in Journal
Energy Efficiency and Conservation Approaches in Institutional Buildings: The Riyadh Reformatory Case in Saudi Arabia
Previous Article in Special Issue
Innovative Approach to ESD Integration into School-Based Curriculum Development Modules for Elementary Schools
 
 
Font Type:
Arial Georgia Verdana
Font Size:
Aa Aa Aa
Line Spacing:
Column Width:
Background:
Article

A Living Lab Model for Elementary Informatics Education: Enhancing Sustainability Competencies Through Collaborative Problem-Solving, Computational Thinking, and Communication

1
Elementary School Affiliated with Korea National University of Education, Cheongju 28172, Republic of Korea
2
Department of Computer Education, Korea National University of Education, Cheongju 28173, Republic of Korea
*
Author to whom correspondence should be addressed.
Sustainability 2025, 17(13), 5811; https://doi.org/10.3390/su17135811
Submission received: 12 May 2025 / Revised: 10 June 2025 / Accepted: 20 June 2025 / Published: 24 June 2025

Abstract

Rapid digital transformation demands educational approaches that effectively equip students with competencies crucial for addressing real-world sustainability challenges. This study introduces and evaluates a Living Lab-based collaborative problem-solving educational model explicitly designed to enhance collaborative problem-solving (CPS), computational thinking (CT), and collaborative communication (CC) within elementary informatics education. Aligned with South Korea’s 2022 revised curriculum, this quasi-experimental research involved 196 elementary students, divided into experimental and control groups. Both groups participated in pre- and post-tests measuring CPS, CC, and CT competencies. The experimental group actively engaged in structured, community-based tasks integrating informatics concepts with authentic, real-world problems, whereas the control group experienced traditional instruction methods. Statistical analysis demonstrated significant improvements in the experimental group’s CPS and CT competencies (e.g., applying problem-solving strategies increased from 3.44 to 3.93, p < 0.001; ICT usage from 3.40 to 3.82, p = 0.002). However, advancements in CC were comparatively modest (creative communication increased from 3.31 to 3.81, p = 0.006), highlighting the necessity for explicit and structured communication interventions within collaborative frameworks. This study confirms the effectiveness of the Living Lab-based collaborative problem-solving educational model in cultivating comprehensive competencies essential for sustainable development, while underscoring the need for further integration of targeted communication strategies to maximize educational impact. Future implementations should prioritize structured communication training to fully leverage the model’s interdisciplinary potential.

1. Introduction

The Fourth Industrial Revolution, characterized by rapid advancements in artificial intelligence (AI), big data, and the Internet of Things (IoT), necessitates educational approaches that foster competencies essential for sustainable societal development [1,2,3]. As these technologies become integral to daily life, students require a blend of technical skills and advanced cognitive and social capabilities to effectively navigate and contribute to a digitally interconnected world [4,5]. Key among these competencies are collaborative problem-solving (CPS), computational thinking (CT), and robust communication skills. These skills collectively enable learners to tackle complex challenges and engage proactively in community-oriented sustainability efforts. The rise of large language models and multimodal generative AI further highlights the transition from merely managing vast amounts of data to emphasizing data quality and practical utility, underscoring personalized and contextualized learning experiences [6,7]. This technological shift significantly influences classroom strategies and curricular designs, promoting educational models that immerse students in real-world problem-solving activities where they can collaboratively analyze authentic data and communicate findings effectively.
In alignment with these evolving educational needs, South Korea’s 2022 revised elementary informatics curriculum emphasizes CC and interdisciplinary, project-based learning approaches, positioning CPS as crucial for bridging classroom knowledge with tangible community engagement [8]. This curricular approach is not isolated; similar international educational standards underscore comparable skills. For instance, the UK’s National Curriculum (Computing) explicitly incorporates computational thinking, encouraging systematic problem-solving skills such as algorithmic thinking, decomposition, and abstraction [9]. The Next Generation Science Standards (NGSS) in the United States emphasize integrated and authentic problem-solving activities, merging computational thinking with interdisciplinary STEM approaches to address real-world environmental and societal challenges [10]. Likewise, Australia’s General Capabilities within the Australian Curriculum clearly define collaborative communication and computational thinking competencies across subjects, supporting structured and explicit competency development [11].
Existing educational models, however, frequently lack mechanisms for sustained community involvement and structured communication, limiting their potential to cultivate deep, transferable skills required for sustainability-oriented problem-solving [12,13]. Communication competencies in collaborative contexts can be fostered through either explicit or implicit instructional approaches. Implicit instruction refers to the development of communication skills through indirect or informal engagement in collaborative tasks, assuming students naturally acquire the necessary interpersonal skills without structured intervention [14]. Conversely, explicit instruction involves systematically structured teaching methods designed to deliberately enhance communication skills through targeted activities such as structured discussions, reflective dialogue sessions, explicit feedback protocols, and role-playing exercises [15,16]. Recent studies indicate that explicit communication training is crucial for cultivating advanced interpersonal skills, particularly when addressing complex sustainability challenges through collaborative efforts [17]. Thus, explicit instructional strategies become essential within educational frameworks aiming for effective and comprehensive skill development.
To address these gaps, this study proposes the Living Lab-based collaborative problem-solving educational model, integrating community-based collaboration, computational thinking, and structured communication within elementary informatics education. The Living Lab approach is an open innovation method that actively involves collaboration among diverse stakeholders, including educational institutions, local communities, businesses, and governmental organizations, to co-create solutions for authentic societal challenges in real-world environments [18]. By embedding education within these authentic contexts, the Living Lab approach provides students with opportunities to engage directly with community stakeholders, fostering practical skill application, experiential learning, and meaningful contributions to societal sustainability.
This study evaluates the model’s efficacy in fostering CPS, CC, and CT, providing a structured framework that merges theoretical knowledge with practical sustainability applications [18].
Specifically, the research addresses the following two key questions:
  • RQ1: How can a Living Lab-based collaborative problem-solving educational model be systematically developed and implemented to effectively integrate collaborative problem-solving, computational thinking, and collaborative communication within elementary informatics education for sustainable community engagement?
  • RQ2: What methodologies accurately evaluate the effectiveness of the Living Lab-based collaborative problem-solving educational model in enhancing elementary students’ collaborative problem-solving, computational thinking, and collaborative communication competencies?

2. Literature Review

2.1. Integrating CPS, CC, and CT

The rapid evolution of digital technologies and the increased complexity of societal challenges highlight the necessity for educational frameworks that cultivate competencies such as CPS, CC, and CT [14,17]. These competencies are crucial for preparing learners to address multifaceted sustainability challenges through data-driven and collaborative approaches. CPS involves collective efforts in identifying, analyzing, and resolving shared tasks, significantly enhancing group adaptability and coordination [19]. Effective communication, integral to CPS, ensures clarity, reduces misunderstandings, and facilitates consensus-building, thereby improving collaborative outcomes [16]. Despite its importance, structured communication is frequently undervalued in educational contexts, leading to ineffective problem-solving processes [15].
Communication skills within collaborative contexts can be developed using either explicit or implicit instructional methods. Explicit communication instruction involves direct, structured teaching strategies, such as guided discussions, reflective dialogues, structured feedback exercises, and targeted practices in active listening and empathy-building [15,16]. Conversely, implicit communication instruction assumes students naturally acquire communication skills through unstructured participation in collaborative activities without deliberate instructional guidance [14]. Recent studies suggest that while implicit methods may foster basic communicative competence, explicit instructional methods are more effective for systematically developing complex interpersonal skills such as creative communication, active listening, and perspective-taking, especially within structured collaborative learning frameworks [17]. This highlights the necessity of explicitly embedding structured communication training within educational models aimed at effectively addressing sustainability challenges through collaboration.
CT offers a methodological approach to problem-solving, emphasizing problem decomposition, algorithmic reasoning, and iterative processes, thus enabling students to manage complexity systematically [20,21]. For instance, iterative processes can be practiced through repeated algorithm refinement during student-led data analysis projects, allowing learners to test and improve their solutions incrementally. Incorporating CT within collaborative frameworks not only generates robust solutions but also deepens learners’ understanding and practical application of informatics concepts [22,23]. To bridge theoretical learning and practical application, the Living Lab-based Collaborative Problem-Solving model integrates CPS, CC, and CT within authentic community contexts—such as school-based initiatives to reduce local energy consumption or analyze transportation accessibility—promoting meaningful engagement and tangible contributions to sustainability.

2.2. Limitations of Existing Educational Approaches

Various instructional methods, including inquiry-based learning, cooperative learning, and project-based learning, have been developed and applied to encourage collaborative problem-solving in classrooms [12,24]. These models typically revolve around stimulating student curiosity, prompting them to explore topics, and guiding them to propose or prototype potential solutions. While such approaches can indeed spark engagement and a fundamental grasp of core concepts, they frequently fall short of offering iterative, hands-on experiences that stretch beyond the classroom context. Additionally, students in these environments may not always receive the structure or scaffolding needed to seamlessly weave computational thinking into their collaborative endeavors, which can hinder their ability to tackle large-scale, data-intensive problems effectively [13,25]. Similarly, informatics education has been identified as a promising domain for cultivating higher-order thinking skills, including logical reasoning and problem-solving using algorithmic methods. However, practical implementations of informatics education often concentrate on teaching specific coding languages or software tools rather than enabling students to engage with complex, real-world issues [12,26].
AI-driven educational platforms typically prioritize individualized learning but often overlook the importance of collaborative and communicative aspects, thus inadequately preparing learners for real-world group dynamics [27]. Moreover, classroom-based collaborative tasks usually restrict interactions to small-scale, hypothetical scenarios, failing to expose learners to the complexity and diversity of real-world challenges. Therefore, educational frameworks must explicitly integrate community-based collaborations and structured communication strategies to enhance learners’ empathy, negotiation skills, and consensus-building capabilities, which are essential for addressing authentic sustainability issues.

2.3. Theoretical Foundations of the Living Lab-Based Collaborative Problem-Solving Educational Model

The Living Lab approach, deeply rooted in open innovation frameworks, emphasizes user-centered design, co-creation among diverse stakeholders, and iterative experimentation within authentic real-world contexts. Unlike traditional instructional methodologies such as project-based learning (PBL) or problem-based learning (PrBL), Living Lab explicitly integrates continuous and collaborative engagement among students, educators, community members, and external experts to address genuine societal issues. This holistic participation ensures profound contextual relevance and sustainable educational impact.
Chapagain and Mikkelsen (2023) emphasize how Living Lab methodologies effectively support collaborative learning by actively involving students in real-world community projects, thereby enhancing student participation and fostering meaningful engagement [18]. Lakatos et al. (2024) further reinforce Living Lab’s value in managing complex sustainability challenges through structured collaboration and iterative innovation with community stakeholders, highlighting the intrinsic connection between educational outcomes and societal needs [28]. In a similar vein, Rogers et al. (2023) illustrate the practical effectiveness of Living Lab contexts in boosting students’ intrinsic motivation and experiential learning, underscoring that authentic tasks substantially improve learners’ practical problem-solving abilities [29]. Complementarily, Leminen et al. (2012) define Living Labs as dynamic, open-innovation environments where students not only gain theoretical knowledge but actively engage in innovation processes through structured stakeholder collaboration [30].
Son and Kim (2024) provide critical insights into how informatics-based competencies intersect with interdisciplinary educational goals within the 2022 revised elementary curriculum [31]. Their competency analysis underscores the necessity of systematically integrating collaborative problem-solving, computational thinking, and communication within educational frameworks to foster holistic learner development. Specifically, their study highlights computational reasoning and collaborative engagement as foundational competencies, proposing that the structured integration of these skills can significantly enhance interdisciplinary problem-solving capabilities in elementary education contexts.
Building upon these theoretical foundations, the Living Lab-based educational model explicitly integrates three instructional pillars to address existing pedagogical gaps identified in related studies, as follows:
  • Authentic problem-solving: Students engage directly in addressing real-world community issues, fostering intrinsic motivation, ethical considerations, and practical application of technological solutions. For instance, students might collaboratively design solutions for local environmental sustainability challenges, such as reducing waste or promoting renewable energy.
  • Computational thinking integration: The model explicitly promotes systematic problem-solving through iterative prototyping, algorithmic reasoning, and structured data analysis. These activities prepare students to effectively manage complexity and adaptively respond to evolving challenges, reinforcing critical thinking skills essential for future technological and societal contexts.
  • Structured communication development: Recognizing communication as a complex skill that requires deliberate instructional strategies rather than implicit acquisition, the model provides structured and explicit training. This includes activities such as reflective dialogue sessions, structured peer feedback mechanisms, empathy-building exercises, and targeted role-playing scenarios, thereby systematically enhancing interpersonal and collaborative communication skills.
By operationalizing these instructional pillars into a coherent educational framework, the Living Lab-based collaborative problem-solving educational model guides students through initial problem observation, iterative solution development, and active community engagement, culminating in meaningful societal impact. Consequently, the development and sustained implementation of Living Lab-based educational frameworks are vital for equipping learners with essential competencies to effectively address complex sustainability challenges in dynamic societal contexts.

3. Materials and Methods

Prior to detailing the competency classification process, it is essential to outline the overall framework guiding the implementation of the Living Lab model. The existing Living Lab curriculum has been systematically divided into two distinct yet complementary environments, the School Living Lab and the Village Living Lab. The School Living Lab emphasizes structured classroom-based learning activities aimed at developing foundational competencies such as CPS, CC, and CT. In contrast, the Village Living Lab extends these competencies into practical, community-based experiences, providing students with opportunities to apply their skills in authentic, real-world contexts. Figure 1 visually represents this division of the Living Lab curriculum into school-based and village-based educational contexts, clearly illustrating how the two components interconnect and complement each other to enhance experiential and competency-based learning [31].

3.1. Competency Classification Through Natural Language Processing

To systematically analyze and classify informatics-based competencies essential for interdisciplinary learning and addressing real-world sustainability challenges, this study utilized natural language processing (NLP), a computational technique that allows computers to process and analyze large volumes of textual information similarly to how humans interpret language. NLP methods efficiently identify patterns, semantic relationships, and contextual meaning within extensive textual datasets, reducing human bias and enhancing the reliability of the analysis.
The entire NLP analysis workflow—including tokenization, lemmatization, stopword removal, vectorization, cosine similarity measurement, and clustering—was implemented and documented using Jupyter Notebook (https://jupyter.org/), an open-source computational environment widely used in educational data science. This platform allowed for interactive exploration, visualization, and reproducibility of the curriculum text analysis procedures, further ensuring transparency and methodological rigor.
In preparation for implementing the School Living Lab, this study specifically analyzed the competency definitions provided in the curricula of five elementary school subjects—language, mathematics, social studies, and science. Although these subjects emphasize similar core competencies, such as CPS, CC, and CT, their definitions vary significantly across the curricula. This targeted, definition-based analysis ensures a comprehensive understanding of how these competencies intersect and differ within fundamental educational contexts, effectively supporting the structured design and development of the School Living Lab framework as part of the broader integrated educational model [32,33,34].
The NLP methodology employed in this study comprises several sequential stages, illustrated in Table 1.
Three computer education experts independently reviewed the mapped competencies using a triangulation approach to ensure accuracy and validity [35,36]. Due to cosine similarity scores often falling below the meaningful threshold of 0.4, methodological and researcher triangulation were utilized. Methodological triangulation involved quantitative text analysis methods—including tokenization, lemmatization, stopword removal, vectorization, cosine similarity measurement, and hierarchical clustering.
Researcher triangulation consisted of independent expert analyses and subsequent comparisons. Cohen’s Kappa was applied to evaluate reliability, with values above 0.6 indicating strong agreement among researchers [37,38]. Researcher triangulation consisted of independent expert analyses and subsequent rigorous comparative reviews to further validate the findings. Additionally, detailed documentation of all analytical procedures and decision-making criteria was maintained throughout the process to enhance the transparency, reproducibility, and auditability of the results [36]. Independent peer feedback sessions with external experts were also conducted to obtain objective critiques and further refine the classification outcomes. Cohen’s Kappa was applied to evaluate reliability among researchers, consistently yielding values above 0.6, indicating substantial agreement and significantly reducing researcher bias [39]. This comprehensive approach confirmed the robustness and validity of the competency classification results, as illustrated in Figure 2.
The results indicated that the curriculum included many core competencies directly related to CPS, supported by other competencies in a complementary role, as illustrated in Figure 3. Consequently, this relationship and the centrality of CPS were considered critical factors in developing and validating the effectiveness of the educational framework.

3.2. Building a Living Lab-Based Collaborative Problem-Solving Educational Model

In developing a comprehensive Living Lab-based educational model, this study utilized a structured approach incorporating detailed factor analysis and iterative design processes. This methodological strategy aimed to effectively integrate CPS, CC, and CT within educational contexts, enhancing practical applicability and community engagement.

3.2.1. Designing Educational Activities Based on Factor Analysis of CPS, CC, and CT

To effectively integrate the competencies of CPS, CC, and CT, this study utilized validated assessment tools and expert reviews to identify and select four specific measurement variables for each competency. These selected variables include establishing collaborative methods, applying problem-solving strategies, fair participation and feedback, ICT usage (CPS); information gathering, listening, creative communication, understanding others’ perspectives (CC); and problem comprehension, abstraction, algorithmic procedures, and automation (CT) [40,41,42]. Descriptive statistical analyses were conducted to verify the relevance and applicability of these variables, as presented in Table A1.
Based on these analyses, a draft educational model was constructed, consisting of sequential stages: critical observation and problem identification in the surrounding environment; recognizing and applying data-driven rules; creatively forming new rules collaboratively, abstraction and algorithm design; and expressing understanding through interactive play activities. Each stage includes structured guidance, relevant data considerations, problem-solving tasks, and cooperative interactions designed to reinforce the core competencies. This systematic approach bridges theoretical concepts with practical problem-solving skills, fostering active learner participation and meaningful integration of computing concepts within real-world contexts.

3.2.2. Refining the Living Lab Model Through Educational Community Design

The Village Living Lab is systematically structured through the community design method, emphasizing active participation, communication, and collaboration among community members. Over time, scholars have significantly evolved the paradigm of community design. Yamazaki Ryo (2012) [43], in particular, reshaped the community design concept by defining it as “designing connections among people,” emphasizing participation, relationships, and communication as core values. Community design, therefore, integrates creative activities within the framework of interpersonal and community relationships, transforming public spaces into multifaceted platforms for community interaction [43].
Based on these principles, this study proposed key elements of the Village Living Lab, which were reviewed by nine experts. These elements are outlined in Table 2.
Building upon these paradigms and elements, stakeholders extensively discussed redefining the community concept specifically for educational applications within the Living Lab context. The concept serves as a common understanding framework, aiding judgment and shared experiences among participants. Given the multifaceted and complex nature of the Living Lab community, premature or overly rigid conceptualization could restrict learner thought and universal understanding. Therefore, experts employed a collective intelligence approach, focusing on cooperative systems between schools and external communities. Utilizing the Nominal Group Technique (NGT), a structured method leveraging participants’ experiences, skills, and feelings, the experts generated innovative and original keyword-based ideas [44]. These keywords were subsequently clustered according to related meanings and functions, creating an abstract conceptual framework.
Students begin by forming groups around common interests in applying technology to real-world problems, such as environmental sustainability or education. They identify relevant local experts, create collaborative strategies, and refine their projects through expert feedback. The effectiveness of these technology-based solutions is evaluated through peer, teacher, and expert feedback, along with reflections on the broader social impact and personal learning experiences. This comprehensive process integrates community collaboration, practical problem-solving, and reflective evaluation, effectively enhancing students’ competencies in collaborative problem-solving, computational thinking, and collaborative communication. Based on these structured interactions and learning processes, detailed educational design principles were systematically compiled and outlined in Table A2. These principles serve as foundational components for the final Living Lab framework and evaluation methodology presented in the subsequent section, ensuring logical coherence and systematic alignment across the educational model.

3.3. Final Living Lab Framework and Evaluation Methodology

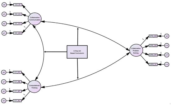
The final Living Lab framework, as illustrated in Figure 4, integrates both School and Village Living Lab environments into a cohesive educational model. This framework systematically embeds core competencies of CPS, CC, and CT within practical and theoretical contexts, creating a dynamic, community-driven educational experience. To rigorously assess the effectiveness of this framework, confirmatory factor analysis (CFA) and multiple regression analysis (MRA) will be conducted. These will be performed using IBM AMOS version 29.0, a structural equation modeling tool commonly used in educational and psychological research. CFA is chosen to statistically validate whether the identified competency factors (CPS, CC, and CT) appropriately represent the underlying theoretical constructs that guided the framework’s development. This method assesses the internal validity and reliability of competency measures, confirming the structural integrity of the proposed model.
Subsequently, MRA will be employed to examine how well the validated competency factors predict educational outcomes within the Living Lab framework. MRA enables an understanding of the relative impact and significance of each competency (CPS, CC, and CT) on students’ overall learning achievements and skill development. Through these combined analyses, as depicted in Figure 5, the robustness of the Living Lab framework is thoroughly evaluated, confirming its effectiveness and suitability for fostering interdisciplinary competencies and practical skills in real-world contexts.

3.4. Research Participants and Sample Selection

To rigorously evaluate the effectiveness of the Living Lab framework described in the previous sections, this study engaged 196 K-12 students (Grades 5–6) enrolled in software education aligned with the informatics curriculum. A cluster sampling method was employed, grouping students by their respective schools and class units, to ensure comprehensive representativeness across grade levels, regional backgrounds, and previous informatics experiences [45].
Participants were evenly divided into two groups, the experimental group (n = 98) and the control group (n = 98). The experimental group consisted of students from classes who had not previously experienced community-based Living Lab educational projects. These students participated in structured Living Lab-based collaborative problem-solving educational model lessons, explicitly integrating CPS, CC, and CT through authentic community-oriented tasks.
Conversely, the control group experienced traditional project-based instruction designed to achieve the same curricular objectives but without explicit integration of community-based tasks or structured communication training. Before implementing the intervention, a pre-test was administered to confirm the equivalence of the two groups in terms of CPS, CC, and CT competencies. To analyze these test results and ensure statistical rigor, all quantitative analyses, including tests of group equivalence and post-intervention comparisons, were conducted using IBM SPSS Statistics version 29.0, a widely used software platform for social science research.
To minimize potential selection bias, the following measures were implemented:
  • Participants were selected through cluster sampling at the class level rather than individual student selection, reducing the risk of self-selection or researcher-influenced selection bias.
  • Pre-tests were conducted to statistically confirm the homogeneity of the experimental and control groups regarding key competencies (CPS, CC, CT), ensuring baseline equivalence and mitigating systematic differences.
  • Standardized instructional procedures and assessment guidelines were uniformly applied across both groups to maintain consistency in instructional delivery and evaluation, further minimizing selection-related discrepancies.
Both groups underwent an identical 15-week instructional period. Standardized lesson outlines and assessment guidelines were provided to instructors to minimize potential biases and maintain instructional consistency [46].
Ethical considerations were strictly observed throughout this study. Comprehensive briefings regarding our study’s objectives, procedures, data handling, and confidentiality measures were provided to participants, their legal guardians, and educational authorities. Informed consent was obtained according to established ethical standards, ensuring voluntary participation and the right to withdraw at any stage without consequence [47]. This meticulous adherence to ethical standards ensured the reliability and integrity of the research outcomes, smoothly facilitating the subsequent presentation and analysis of results.

4. Results

4.1. Pre- and Post-Test Comparisons Within Control and Experimental Groups

The effectiveness of the Living Lab-based collaborative problem-solving educational model was evaluated through rigorous pre- and post-test comparisons between control and experimental groups, as detailed in Table 3. Additionally, the normalized learning gains (g) illustrated in Figure 6 offer quantitative insights into the differential impacts of instructional approaches across individual competency factors.
In the control group, students exposed to traditional teaching methods demonstrated consistently low normalized gains (ranging from 0.02 to 0.31). The largest gains were observed in information gathering (g = 0.31, p = 0.029), ICT usage (g = 0.25, p = 0.012), and fair participation and feedback (g = 0.24, p = 0.343). However, most other competencies—such as establishing collaborative methods, listening skills, and problem comprehension—showed minimal improvement, suggesting limited effectiveness of conventional pedagogies in comprehensively developing complex, integrated competencies.
In stark contrast, the experimental group participants, who engaged in the structured, authentic, and community-oriented Living Lab-based collaborative problem-solving educational model, exhibited notably higher and statistically significant improvements across multiple competencies. Specifically, medium-level normalized gains were recorded in applying problem-solving strategies (g = 0.34, p < 0.001), fair participation and feedback (g = 0.33, p = 0.020), and listening skills (g = 0.32, p = 0.001). In addition, substantial (albeit lower-level) gains were observed in several other factors, such as ICT usage (g = 0.27, p = 0.002), creative communication (g = 0.29, p = 0.006), problem comprehension (g = 0.29, p = 0.005), and automation (g = 0.26, p = 0.001). These results clearly indicate that the Living Lab-based collaborative problem-solving educational model’s explicit integration of real-world tasks, structured collaborative interaction, and targeted communication training contributes significantly and comprehensively to students’ competency enhancement.
The direct comparisons and normalized learning gains highlighted here provide robust empirical evidence for the superiority of the Living Lab-based collaborative problem-solving educational model. Moreover, these detailed quantitative results set a solid foundation for subsequent analyses, such as multiple regression analyses, which will further explore the interrelationships and predictive dynamics among these critical educational competencies. Consequently, this evidence strongly supports the conclusion that the proposed educational model effectively promotes integrated, interdisciplinary skills crucial for addressing complex real-world challenges.

4.2. Multiple Regression Analysis

To further explore the predictive relationships among competencies enhanced by the Living Lab-based Collaborative Problem-Solving educational model, detailed multiple regression analyses were conducted, as summarized in Table 4. These analyses aimed specifically to identify how CC and CT competencies influenced CPS and its individual sub-factors. The comprehensive results and interpretations for each specific analysis are elaborated below.
In assessing the establishment of collaborative methods, the analysis revealed four significant predictive competencies: problem comprehension (β = 0.208, p = 0.021), creative communication (β = 0.187, p = 0.013), automation (β = 0.200, p = 0.012), and understanding others’ perspectives (β = 0.160, p = 0.031). Collectively, these variables explained 43.1% of the variance. Problem comprehension’s significance underscores the need for a clear, shared understanding of collaborative objectives. Creative communication again emerged as essential, highlighting its role in fostering innovative and inclusive interaction methods. Automation’s contribution indicates the beneficial integration of structured and efficient processes to enhance collaborative effectiveness. Lastly, understanding others’ perspectives underscores empathy and effective interpersonal dynamics as vital to establishing cooperative working environments.
The multiple regression analysis for the application of problem-solving strategies identified problem comprehension (β = 0.080, p < 0.001) and automation (β = 0.073, p = 0.009) as significant predictors, explaining 46.2% of the variance. The pivotal role of problem comprehension reaffirms its central importance, reflecting how well students grasp the complexity and nuances of a problem before selecting appropriate strategies. Automation’s significant contribution suggests that efficient, systematic application of standardized processes enhances the consistent implementation of strategic solutions. This finding emphasizes the need for educational approaches that systematically guide students in structured, automated problem-solving methods.
For fair participation and feedback, significant predictors included problem comprehension (β = 0.216, p = 0.024), abstraction (β = 0.165, p = 0.033), and listening skills (β = 0.153, p = 0.049). Together, these variables accounted for 35.2% of the variance. Problem comprehension’s predictive strength suggests that a clear, collective understanding of group tasks facilitates equitable participation. Abstraction’s contribution points to the importance of generalizing key ideas and effectively communicating these during collaborative feedback processes. The significant predictive role of listening skills emphasizes active and empathetic engagement with peers’ contributions, enhancing fairness and constructive group interaction.
ICT usage analysis indicated that problem comprehension (β = 0.355, p < 0.001), information gathering (β = 0.215, p = 0.011), and abstraction (β = 0.151, p = 0.037) were significant predictors, collectively explaining 42.7% of the variance. The strong predictive impact of problem comprehension highlights the necessity of accurately interpreting and understanding problems to effectively utilize ICT tools. Information gathering underscores the importance of effectively sourcing and integrating data and resources via ICT platforms, while abstraction emphasizes simplifying and generalizing complex information into accessible formats for efficient technology-driven solutions.
These multiple regression analyses, as detailed in Table 4, collectively underscore the interconnectedness of the competencies developed through the Living Lab-based Collaborative Problem-Solving educational model. Each analysis reveals distinct yet complementary roles of computational thinking, collaborative communication, and structured problem-solving skills, further validating the integrated approach of the Living Lab-based Collaborative Problem-Solving educational model framework in achieving comprehensive.

5. Discussion

5.1. Interpretation of Findings

The results of this study clearly demonstrate the effectiveness of the Living Lab-based collaborative problem-solving educational model in significantly enhancing elementary students’ competencies in collaborative problem-solving (CPS) and computational thinking (CT). Specifically, the integration of real-world, community-linked tasks within informatics education facilitated substantial improvements in key areas such as problem comprehension, algorithmic thinking, abstraction, automation, and ICT usage. These outcomes align closely with the OECD’s (2017) [17] collaborative problem-solving framework, which emphasizes that authentic and cooperative learning activities are critical for effectively enhancing students’ CPS competencies. This theoretical alignment reinforces the validity and generalizability of the model’s outcomes.
The experimental group’s substantial gains in problem comprehension underscore students’ enhanced capacity to thoroughly analyze complex problems and strategically formulate solutions, reinforcing the foundational role of effective problem identification and comprehension in collaborative problem-solving processes. Additionally, marked improvements in algorithmic thinking, abstraction, and automation suggest that structured, iterative instructional methods are essential for systematically cultivating computational thinking competencies. These findings corroborate prior studies [20,21,23], highlighting the effectiveness of explicitly teaching algorithmic reasoning, abstraction, and iterative problem-solving in developing computational thinking skills.
Despite significant advancements in CPS and CT competencies, improvements in CC were comparatively modest, particularly regarding creative communication, active listening, and understanding others’ perspectives. This discrepancy can be explained by existing research [15,16], which emphasizes that interpersonal communication skills typically require explicit, structured training methods rather than relying on implicit development through group interactions alone. Communication involves complex and nuanced social interactions that may not naturally arise without direct instructional intervention. Hence, the modest CC gains observed indicate the necessity of explicitly structured communication practices, such as guided reflective dialogues, structured peer feedback, empathy-building exercises, and role-playing activities, to foster substantial and sustained improvements.
Consequently, the findings highlight the need for comprehensive instructional frameworks that balance explicit instruction of technical and cognitive competencies with targeted communication strategies. Integrating deliberate and structured communication training within educational interventions can effectively address communication complexities, ensuring balanced and holistic competency enhancement. These considerations clearly delineate both strengths and limitations of the current Living Lab-based collaborative problem-solving educational model, identifying specific areas for instructional refinement to optimize learning outcomes comprehensively.
These findings directly address the first research question (RQ1), demonstrating that the Living Lab-based collaborative problem-solving educational model effectively integrates CPS, CC, and CT within elementary informatics education to facilitate sustainable community engagement. In particular, the systematic structure of the School and Village Living Labs enabled students to significantly enhance CPS and CT competencies through authentic, community-based problem-solving activities. However, the relatively modest improvement in CC competencies underscores the need for incorporating explicit and structured communication strategies within educational frameworks to fully realize the model’s potential.

5.2. Theoretical Implications

This research provides substantial theoretical advancements in informatics education by introducing and empirically validating the Living Lab-based collaborative problem-solving educational model. The model offers a comprehensive, integrated theoretical framework that explicitly connects CPS, CC, and CT within authentic, community-linked learning contexts. This theoretical approach extends beyond traditional, fragmented competency development methods by highlighting the systematic interconnections among these core competencies, thus aligning with contemporary educational theories emphasizing holistic, interdisciplinary competency development [14,16]. In particular, this study provides empirical evidence supporting the theoretical assertion that collaborative communication competencies require explicit and structured instructional interventions rather than relying on implicit acquisition through collaborative activities alone. The limited improvements observed in students’ CC competencies compared to CPS and CT underscore the theoretical claim that interpersonal communication skills involve nuanced and complex social dynamics. These skills cannot be effectively developed through implicit or incidental methods alone but require deliberate instructional strategies, such as guided reflective dialogues, structured feedback mechanisms, and explicit perspective-taking practices. By clearly differentiating between implicit and explicit instructional approaches, this research significantly contributes to theoretical discussions on instructional design, emphasizing the necessity of explicit instruction in communication skills within collaborative learning frameworks. Additionally, the empirical validation of the Living Lab-based collaborative problem-solving educational model within community-linked contexts enriches existing theoretical understandings of how real-world applications and community engagement enhance the practical relevance and sustainability of competency development in informatics education.

5.3. Practical Implications

The findings explicitly address the second research question (RQ2), demonstrating that the methodologies employed in this study—pre-post testing, normalized learning gain analysis, and multiple regression analyses—are highly effective for accurately evaluating the impact of the Living Lab-based collaborative problem-solving educational model. Specifically, multiple regression analysis elucidated predictive relationships among competencies, confirming the model’s capability to precisely measure and explain the interdependencies among CPS, CC, and CT competencies. Building upon these methodological insights, this study provides clear and actionable practical implications, aligning with and reinforcing the findings of recent studies by Lozano et al. (2022) and Peng et al. (2022), which emphasized the positive impact of structured project-based learning and explicit instructional stages on student achievement [24,26]. Firstly, the structured instructional phases of the Living Lab-based collaborative problem-solving educational model—Preparation, Development, Execution I, Execution II, and Evaluation—offer specific, actionable guidelines educators can readily apply. These clearly defined stages support systematic instructional planning and execution, corroborating Lozano et al.’s (2022) assertion that structured, cooperative project-based learning significantly enhances educational outcomes by providing concrete steps for problem identification, systematic analysis, iterative solution design, and reflective feedback [24]. Secondly, the dual structure encompassing the School Living Lab and Village Living Lab effectively extends learning environments beyond traditional classrooms into authentic community contexts. This practical extension allows students to engage deeply in genuine, real-world problem-solving tasks, which Peng et al. (2022) highlighted as critical for motivating students and facilitating direct connections between theoretical knowledge and practical applications [26]. Examples include projects addressing local environmental sustainability and community resource management, enabling students to develop practical skills and meaningful insights relevant to their immediate contexts. Thirdly, to address the relatively modest improvements observed in CC, this study explicitly outlines structured instructional strategies to enhance CC competencies, including the following:
  • Guided reflective dialogues: Regularly structured conversations encouraging students to clearly articulate their thinking and experiences during collaborative tasks, enabling a self-assessment of communication and problem-solving processes [49,50].
  • Structured peer feedback: Clearly guided peer-to-peer feedback sessions designed to provide constructive, specific, and actionable feedback, continuously enhancing students’ collaborative problem-solving and communication competencies [51,52].
  • Role-playing activities: Short scenario-based simulations allowing students to practice collaboration and communication skills in realistic contexts, thus boosting confidence and promoting transferability to authentic tasks [53].
Lastly, the successful implementation and sustained effectiveness of the Living Lab-based collaborative problem-solving educational model necessitate ongoing professional development programs for educators. Practical supports such as regular workshops, peer mentoring, and structured professional learning communities (PLCs) provide teachers with essential competencies in interdisciplinary instruction, data-driven problem-solving, and collaborative community-oriented learning facilitation. These professional development structures ensure sustained instructional effectiveness, adaptability, and continuous improvement of teaching practices.

5.4. Policy Implications

The results of this study clearly indicate significant implications for educational policy, emphasizing the necessity for curricular frameworks that prioritize interdisciplinary, collaborative, and real-world problem-solving tasks. Specifically, policy recommendations derived from this study include, firstly, educational policies should explicitly endorse curricular structures that emphasize interdisciplinary collaboration and authentic, community-based problem-solving tasks. Such an emphasis can foster practical and transferable competencies essential for addressing complex societal challenges. Secondly, policymakers are advised to ensure adequate allocation of resources to support the integration of advanced technologies within educational settings. This involves not only providing necessary technological infrastructure but also supporting professional development programs to equip educators with essential digital and instructional competencies. Thirdly, robust partnerships between schools and local communities should be encouraged and systematically supported at the policy level. Such partnerships can provide authentic learning opportunities and practical experiences that enhance student engagement and deepen their understanding of real-world contexts. Furthermore, educational assessment policies need to adopt flexible and comprehensive frameworks that value both collaborative processes and outcomes. Such assessment systems should accommodate formative and summative evaluations of teamwork, communication, problem-solving, and community engagement, reflecting a holistic approach to evaluating student development. Finally, education policies must explicitly mandate structured and deliberate instruction in collaborative communication. Clearly outlining communication skill development through explicit training methods, such as reflective dialogues, structured peer feedback, empathy training, and role-playing exercises, can significantly strengthen students’ abilities to effectively manage complex interpersonal interactions and navigate intricate social issues.

5.5. Future Research Directions

This study identifies several promising avenues for future research. First, longitudinal studies should investigate the long-term developmental trajectories of key competencies, particularly collaborative communication skills, under the Living Lab-based collaborative problem-solving educational model. Understanding how these skills evolve over extended periods can offer deeper insights into sustained educational impacts and the durability of competency improvements. Additionally, comparative analyses across diverse educational environments, including different age groups, educational levels, and cultural contexts, would significantly enhance the model’s generalizability and adaptability. Cross-cultural comparisons, in particular, could explore how structured communication strategies resonate across varying cultural communication norms and expectations. Such comparative studies would triangulate findings from diverse contexts, thereby strengthening the validity and applicability of the model across different educational settings. To further reinforce triangulation, future research could systematically incorporate comparisons with existing educational interventions and models detailed in the literature, and a comprehensive review of AI-based educational tools [27]. Specifically, investigating how AI-driven platforms have been utilized to enhance collaborative and computational competencies would provide valuable benchmarks and context to the present findings, thereby validating and extending the implications of this study. Recent systematic reviews offer additional detailed insights into AI-driven learning analytics and AI-powered collaborative learning, thus further strengthening the basis for comparative analyses in future research [54,55]. Lastly, incorporating advanced AI-driven analytics tools presents a compelling future research direction. AI-based technologies offer powerful capabilities for real-time analysis of student interactions, potentially transforming instructional feedback mechanisms [27]. Moreover, recent practical implementations, such as the VizGroup system, demonstrate the feasibility and effectiveness of real-time AI-assisted analytics for collaborative learning, particularly in programming contexts [56]. Integrating these tools into the Living Lab-based collaborative problem-solving educational model could enable educators to obtain immediate, detailed insights into communication dynamics and collaborative processes. This real-time data-driven approach would facilitate precision in instructional interventions, further enhancing the effectiveness of structured communication strategies and overall competency development.

6. Conclusions

This study establishes the Living Lab-based collaborative problem-solving educational model as an effective and sustainable approach for developing elementary students’ collaborative problem-solving, computational thinking, and, to a lesser degree, collaborative communication competencies. Through the structured integration of authentic, community-oriented tasks, the Living Lab-based Collaborative Problem-Solving educational model significantly enhances critical cognitive and technical skills essential for problem-solving in real-world contexts. However, explicit and targeted instructional strategies are necessary to fully address identified gaps in communication skill development.
The theoretical, practical, and policy implications presented emphasize the model’s comprehensive and sustainable nature, highlighting opportunities for further refinement and application. Future research is encouraged to explore longitudinal effects, cross-contextual adaptability, and technological integration to continually enhance instructional effectiveness. Ultimately, the Living Lab-based educational model offers a robust framework that prepares learners comprehensively to meet complex collaborative and technological challenges, effectively contributing to the goal of building a sustainable and interconnected future.

Author Contributions

Writing—original draft, J.S.; Writing—review & editing, S.K. All authors have read and agreed to the published version of the manuscript.

Funding

This research received no external funding.

Institutional Review Board Statement

The study was conducted in accordance with the Declaration of Helsinki, and approved by the Institutional Review Board of Korea National University of Education (protocol code [KNUE-202302-ETC-0013-01] and date of approval [2023.02.08]).

Informed Consent Statement

Informed consent was obtained from all subjects involved in the study.

Data Availability Statement

The data presented in this study are available on request from the author.

Conflicts of Interest

The authors declare no conflict of interest.

Appendix A

Table A1. Descriptive Statistical Results of Selected Competency Variables.
Table A1. Descriptive Statistical Results of Selected Competency Variables.
CompetencyVariableMSDSkewnessKurtosis
CPSEstablishing collaborative methods3.430.96−0.35−0.39
Applying problem-solving strategies3.480.850.15−0.86
Fair participation and feedback3.540.880.16−1.38
ICT usage3.430.860.11−0.66
CCInformation gathering3.490.95−0.02−1.16
Listening3.350.960.13−0.91
Creative communication3.341.06−0.22−0.84
Understanding others’ perspectives3.440.890.06−0.74
CTProblem comprehension3.490.94−0.510.03
Abstraction3.430.91−0.01−0.60
Algorithmic procedures3.370.990.04−0.97
Automation3.490.920.03−0.82

Appendix B

Table A2. Educational Design Principles and Descriptions.
Table A2. Educational Design Principles and Descriptions.
Design PrincipleDescription
ObservationStudents explore their school or community, identifying areas for improvement [57]. They select a specific issue to investigate [58]. Learners determine the types of data needed to address their chosen problem [59]. They collect and measure relevant information, including opinions from peers or community members [60].
Recognizing PatternsBy analyzing collected data, students identify emerging pattern, test initial hypotheses, and predict possible trends [20]. Students examine how identified patterns relate to their selected problem [61,62]. They visually map connections between patterns and viable solutions.
Forming PatternsLearners reflect on the significance of collected data, documenting insights and refining problem definitions [20,63]. Students generate diverse ideas to solve the issue recording multiple possibilities and evaluating their feasibility [64].
AbstractionSmall-group discussions allow learners to merge overlapping concepts and refine solutions [65]. Feedback loops ensure iterative improvements. Students focus on essential components of the problem [66,67]. They design simplified algorithms to capture key solution principles [68,69].
Expressing through PlayLearners use creative play to represent problem states and transitions [70,71]. Algorithmic thinking is applied to plan sequential steps toward a solution. Students form specialized teams based on IT applications [15], identifying areas where additional knowledge is required.
ImplementationWith teacher guidance, learners create an expert map, identifying professionals who can provide insight. Through direct communication or virtual meetings, students collaborate with specialists to refine their project ideas [72,73].
EvaluationStudents assess whether their proposed solution effectively addresses the problem [74,75]. Feedback is collected from peers, teachers, and community stakeholders [76,77]. Learners examine broader ethical and societal considerations related to IT. Findings are synthesized into presentations highlighting computational solutions and social responsibilities [78,79].

References

  1. Schwab, K. The Fourth Industrial Revolution; Crown Currency: New York, NY, USA, 2017. [Google Scholar]
  2. Brynjolfsson, E.; McAfee, A. The Second Machine Age: Work, Progress, and Prosperity in a Time of Brilliant Technologies; W. W. Norton & Co.: New York, NY, USA, 2014; p. 306. ISBN 978-0-393-23935-5. [Google Scholar]
  3. Shenkoya, T.; Kim, E. Sustainability in Higher Education: Digital Transformation of the Fourth Industrial Revolution and Its Impact on Open Knowledge. Sustainability 2023, 15, 2473. [Google Scholar] [CrossRef]
  4. Leopold, T.A.; Ratcheva, V.S.; Zahidi, S. The Future of Jobs Report 2018: Insight Report Centre for the New Economy and Society; Technical Report; World Economic Forum: Cologny, Switzerland, 2018; ISBN 978-1-944835-18-7. [Google Scholar]
  5. Di Battista, A.; Grayling, S.; Hasselaar, E.; Leopold, T.; Li, R.; Rayner, M.; Zahidi, S. The Future of Jobs Report 2023; World Economic Forum: Cologny, Switzerland, 2023; ISBN 978-2-940631-96-4. [Google Scholar]
  6. Al-Dokhny, A.; Alismaiel, O.; Youssif, S.; Nasr, N.; Drwish, A.; Samir, A. Can Multimodal Large Language Models Enhance Performance Benefits Among Higher Education Students? An Investigation Based on the Task–Technology Fit Theory and the Artificial Intelligence Device Use Acceptance Model. Sustainability 2024, 16, 10780. [Google Scholar] [CrossRef]
  7. Fei, N.; Lu, Z.; Gao, Y. Towards artificial general intelligence via a multimodal foundation model. Nat. Commun. 2022, 13, 3094. [Google Scholar] [CrossRef] [PubMed]
  8. MoE. The National Framework for the Elementary and Secondary Curriculum; Proclamation No. 2022-33; Ministry of Education: Sejong, Republic of Korea, 2022.
  9. DfE. National Curriculum in England: Computing Programmes of Study; Technical Report; Department for Education, GOV.UK: London, UK, 2013. Available online: https://www.gov.uk/government/publications/national-curriculum-in-england-computing-programmes-of-study (accessed on 12 May 2025).
  10. NGSS. Next Generation Science Standards: For States, by States; National Academies Press: Washington, DC, USA, 2013. [Google Scholar] [CrossRef]
  11. Gilbert, R. General Capabilities in the Australian Curriculum: Promise, Problems and Prospects. Curric. Perspect. 2019, 39, 69–177. [Google Scholar] [CrossRef]
  12. Seong, J.E.; Jeong, S.H.; Han, K.Y. Analysis of Living Lab Cases in RD Initiatives for Solving Societal Problems and Challenges. J. Sci. Technol. Stud. 2018, 18, 177–217. [Google Scholar] [CrossRef]
  13. Seong, J.; Han, K.; Song, W.; Kim, M. Current Status and Tasks of Campus Living Labs as a New Model for Innovation. J. Soc. Sci. 2019, 26, 171–195. [Google Scholar] [CrossRef]
  14. Fiore, S.; Graesser, A.; Greiff, S.; Griffin, P.; Gong, B.; Kyllonen, P.; Massey, C.; O’Neil, H.; Pellegrino, J.; Rothman, R.; et al. Collaborative Problem Solving: Considerations for the National Assessment of Educational Progress; National Center for Education Statistics: Alexandria, VA, USA, 2017. [Google Scholar]
  15. Johnson, D.W.; Johnson, R.T. Learning Together and Alone: Cooperative, Competitive, and Individualistic Learning; Allyn and Bacon: Boston, MA, USA, 1999; ISBN 978-0-205-28771-0. [Google Scholar]
  16. McComb, S.; Kennedy, D. Team Communication in Theory and Practice. In Computational Methods to Examine Team Communication: When and How to Change the Conversation; McComb, S., Kennedy, D., Eds.; Springer International Publishing: Cham, Switzerland, 2020; pp. 1–16. [Google Scholar] [CrossRef]
  17. OECD. PISA 2015 Collaborative Problem-Solving Framework; OECD Publishing: Paris, France, 2017. [Google Scholar] [CrossRef]
  18. Chapagain, M.R.; Mikkelsen, B.E. Is a Living Lab Also a Learning Lab?—Exploring Co-Creational Power of Young People in a Local Community Food Context. Youth 2023, 3, 753–776. [Google Scholar] [CrossRef]
  19. Tongal, A.; Yıldırım, F.S.; Özkara, Y.; Say, S.; Erdoğan, Ş. Examining Teachers’ Computational Thinking Skills, Collaborative Learning, and Creativity Within the Framework of Sustainable Education. Sustainability 2024, 16, 9839. [Google Scholar] [CrossRef]
  20. Wing, J.M. Computational Thinking. Commun. ACM 2006, 49, 33–35. [Google Scholar] [CrossRef]
  21. Grover, S.; Pea, R. Computational Thinking in K–12: A Review of the State of the Field. Educ. Res. 2013, 42, 38–43. [Google Scholar] [CrossRef]
  22. Grover, S.; Pea, R. Computational Thinking: A Competency Whose Time Has Come. Comput. Sci. Educ. Perspect. Teach. Learn. Sch. 2018, 19, 19–38. [Google Scholar] [CrossRef]
  23. Lee, I.; Martin, F.; Denner, J.; Coulter, B.; Allan, W.; Erickson, J.; Malyn-Smith, J.; Werner, L. Computational Thinking for Youth in Practice. ACM Inroads 2011, 2, 32–37. [Google Scholar] [CrossRef]
  24. Lozano, A.; López, R.; Pereira, F.J.; Blanco Fontao, C. Impact of Cooperative Learning and Project-Based Learning through Emotional Intelligence: A Comparison of Methodologies for Implementing SDGs. Int. J. Environ. Res. Public Health 2022, 19, 16977. [Google Scholar] [CrossRef] [PubMed]
  25. He, Z.; Wu, X.; Wang, Q.; Huang, C. Developing Eighth-Grade Students’ Computational Thinking with Critical Reflection. Sustainability 2021, 13, 11192. [Google Scholar] [CrossRef]
  26. Peng, J.; Yuan, B.; Sun, M.; Jiang, M.; Wang, M. Computer-Based Scaffolding for Sustainable Project-Based Learning: Impact on High- and Low-Achieving Students. Sustainability 2022, 14, 12907. [Google Scholar] [CrossRef]
  27. Zhai, X.; Chu, X.; Chai, C.S.; Jong, M.S.Y.; Istenic, A.; Spector, M.; Liu, J.-B.; Yuan, J.; Li, Y. A Review of Artificial Intelligence (AI) in Education from 2010 to 2020. Complexity 2021, 2021, 8812542. [Google Scholar] [CrossRef]
  28. Lakatos, E.S.; Pacurariu, R.L.; Bîrgovan, A.L.; Cioca, L.I.; Szilagy, A.; Moldovan, A.; Rada, E.C. A Systematic Review of Living Labs in the Context of Sustainable Development with a Focus on Bioeconomy. Earth 2024, 5, 812–843. [Google Scholar] [CrossRef]
  29. Rogers, S.; Jeffery, A.; Pringle, J.; Law, A.; Nobajas, A.; Szkornik, K.; Turner, A.C.; Moolna, A.; Davenward, B.; Hobson, L. Experiential and authentic learning in a Living Lab: The role of a campus-based Living Lab as a teaching and learning environment. J. Learn. Dev. High. Educ. 2023, 28. [Google Scholar] [CrossRef]
  30. Leminen, S.; Westerlund, M.; Nyström, A.G. Living Labs as Open-Innovation Networks: A New Approach to Innovation Management. Technol. Innov. Manag. Rev. 2012, 2, 6–11. [Google Scholar] [CrossRef]
  31. Son, J.; Kim, T. Competency Analysis of Elementary Interdisciplinary Informatics Education Focused on Improving Collaborative Problem Solving Ability for the 2022 Revised Educational Curriculum. J. Korean Assoc. Comput. Educ. 2024, 27, 87–101. [Google Scholar] [CrossRef]
  32. Huang, A. Similarity measures for text document clustering. In Proceedings of the Sixth New Zealand Computer Science Research Student Conference (NZCSRSC2008), Christchurch, New Zealand, 14–18 April 2008; pp. 9–56. [Google Scholar]
  33. Chowdhury, G.G. Introduction to Modern Information Retrieval; Facet Publishing: London, UK, 2010. [Google Scholar]
  34. Singhal, A. Modern information retrieval: A brief overview. IEEE Data Eng. Bull. 2001, 24, 35–43. [Google Scholar]
  35. Denzin, N.K. The Research Act: A Theoretical Introduction to Sociological Methods, 1st ed.; Routledge: London, UK, 2009. [Google Scholar] [CrossRef]
  36. Miles, M.B.; Huberman, A.M.; Saldaña, J. Qualitative Data Analysis: A Methods Sourcebook, 3rd ed.; Sage Publications: ThousandOaks, CA, USA, 2014; ISBN 978-14-83-32379-4. [Google Scholar]
  37. Neuendorf, K.A. The Content Analysis Guidebook, 2nd ed.; Sage Publications: Thousand Oaks, CA, USA, 2016. [Google Scholar] [CrossRef]
  38. Krippendorff, K. Content Analysis: An Introduction to Its Methodology, 4th ed.; Sage Publications: Thousand Oaks, CA, USA, 2018. [Google Scholar] [CrossRef]
  39. Cohen, J. A Coefficient of Agreement for Nominal Scales. Educ. Psychol. Meas. 1960, 20, 37–46. [Google Scholar] [CrossRef]
  40. OECD. PISA 2015 Assessment and Analytical Framework: Science, Reading, Mathematic, Financial Literacy and Collaborative Problem Solving; OECD Publishing: Paris, France, 2017; ISBN 978-92-64-28182-0.598. [Google Scholar]
  41. Sung, J. Assessing young Korean children’s computational thinking: A validation study of two measurements. Educ. Inf. Technol. 2022, 27, 12969–12997. [Google Scholar] [CrossRef]
  42. Novıana, A.; Abdurrah, A.; Rosidin, U.; Herlina, K. Development and validation of collaboration and communication skills assessment instruments based on project-based learning. J. Gift. Educ. Creat. 2019, 6, 133–146. [Google Scholar]
  43. Ryo, Y.; Komyunit, D. The Age of Community Design; Chuko Shinsho: Tokyo, Japan, 2012; ISBN 978-89-70-59653-2. [Google Scholar]
  44. Delbecq, A.L.; Van de Ven, A.H. A group process model for problem identification and program planning. J. Appl. Behav. Sci. 1971, 7, 466–492. [Google Scholar] [CrossRef]
  45. Ahrens, A.; Zascerinska, J. Principles of Sampling in Educational Research in Higher Education. In Proceedings of the Society, Integration, Education, Proceedings of the International Scientific Conference 2015, Rēzekne, Latvia, 22–23 May 2015; Rezekne Higher Education Institution Faculty of Education and Design: Rēzekne, Latvia, 2015; Volume 1, pp. 25–35. [Google Scholar] [CrossRef]
  46. Cook, T.D.; Campbell, D.T. Quasi-Experimentation: Design and Analysis Issues for Field Settings; Rand McNally: Chicago, IL, USA, 1979; ISBN 978-03-95-30790-8. [Google Scholar]
  47. Govil, P. Ethical considerations in educational research. Int. J. Adv. Educ. Soc. Sci. 2013, 1, 17–22. [Google Scholar] [CrossRef]
  48. Hake, R.R. Interactive-Engagement Versus Traditional Methods: A Six-Thousand-Student Survey of Mechanics Test Data for Introductory Physics Courses. Am. J. Phys. 1998, 66, 64–74. [Google Scholar] [CrossRef]
  49. Schön, D.A. Educating the Reflective Practitioner: Toward a New Design for Teaching and Learning in the Professions; Jossey-Bass: San Francisco, CA, USA, 1987; ISBN 978-15-55-42220-2. [Google Scholar]
  50. Moon, J.A. Reflection in Learning and Professional Development: Theory and Practice; Routledge: London, UK, 1999. [Google Scholar] [CrossRef]
  51. Topping, K.J. Peer Assessment. Theory Into Pract. 2009, 48, 20–27. [Google Scholar] [CrossRef]
  52. Nicol, D.; Thomson, A.; Breslin, C. Rethinking feedback practices in higher education: A peer review perspective. Assess. Eval. High. Educ. 2014, 39, 102–122. [Google Scholar] [CrossRef]
  53. Van Ments, M. The Effective Use of Role-play: Practical Techniques for Improving Learning, 2nd ed.; Kogan Page: London, UK, 1999; ISBN 978-07-49-42799-3. [Google Scholar]
  54. Ouyang, F.; Zhang, L. AI-driven learning analytics applications and tools in computer-supported collaborative learning: A systematic review. Educ. Res. Rev. 2024, 44, 100616. [Google Scholar] [CrossRef]
  55. Kovari, A. A systematic review of AI-powered collaborative learning in higher education: Trends and outcomes from the last decade. Soc. Sci. Humanit. Open 2025, 11, 101335. [Google Scholar] [CrossRef]
  56. Tang, X.; Wong, S.; Pu, K.; Chen, X.; Yang, Y.; Chen, Y. VizGroup: An AI-Assisted Event-Driven System for Real-Time Collaborative Programming Learning Analytics. arXiv 2024, arXiv:2404.08743. [Google Scholar] [CrossRef]
  57. Yin, R.K. Case Study Research and Applications: Design and Methods; SAGE Publications: London, UK, 2017; ISBN 978-15-06-33618-3. [Google Scholar]
  58. Glover, A.; Stewart, S. Using a Blended Distance Pedagogy in Teacher Education to Address Challenges in Teacher Recruitment. Teach. Educ. 2024, 35, 104–126. [Google Scholar] [CrossRef]
  59. Creswell, J.W.; Plano Clark, V.L. Designing and Conducting Mixed Methods Research; SAGE Publications: London, UK, 2017; ISBN 978-14-83-34698-4. [Google Scholar]
  60. Mariani, M.M.; Machado, I.; Magrelli, V.; Dwivedi, Y.K. Artificial Intelligence in Innovation Research: A Systematic Review, Conceptual Framework, and Future Research Directions. Technovation 2023, 122, 102623. [Google Scholar] [CrossRef]
  61. Jonassen, D. Learning to Solve Problems: A Handbook for Designing Problem-Solving Learning Environments; Routledge: London, UK, 2010; Volume 1, pp. 1–437. [Google Scholar] [CrossRef]
  62. Council, N.R. Education for Life and Work: Developing Transferable Knowledge and Skills in the 21st Century; The National Academies Press: Washington, DC, USA, 2012. [Google Scholar] [CrossRef]
  63. Engler, J.O.; Abson, D.J.; von Wehrden, H. Navigating cognition biases in the search of sustainability. Ambio 2019, 48, 605–618. [Google Scholar] [CrossRef]
  64. Daniel, M.-F.; Belghiti, K.; Auriac Slusarczyk, E. Philosophy for Children and the Incidence of Teachers’ Questions on the Mobilization of Dialogical Critical Thinking in Pupils. Creat. Educ. 2017, 8, 870–892. [Google Scholar] [CrossRef]
  65. Schwartz, D.L.; Bransford, J. A Time for Telling. Cogn. Instr. 1998, 16, 475–522. [Google Scholar] [CrossRef]
  66. Wing, J.M. Computational Thinking and Thinking about Computing. Philos. Trans. R. Soc. A Math. Phys. Eng. Sci. 2008, 366, 3717–3725. [Google Scholar] [CrossRef]
  67. Brandt, E.; Foverskov, M. Rehearsing and Performing in Design and Living Labs: Situated, Relational, and Embodied Participatory Design Roles in Partnerships. In Proceedings of the Participatory Design Conference, Sibu, Malaysia, 11–16 August 2024; ACM: New York, NY, USA, 2024; pp. 98–111. [Google Scholar] [CrossRef]
  68. Cormen, T.H.; Leiserson, C.E.; Rivest, R.L.; Stein, C. Introduction to Algorithms; MIT Press: Cambridge, MA, USA, 2022; ISBN 978-02-62-04630-5. [Google Scholar]
  69. Di Eugenio, B.; Fossati, D.; Green, N. Intelligent Support for Computer Science Education: Pedagogy Enhanced by Artificial Intelligence; CRC Press: Boca Raton, FL, USA, 2022. [Google Scholar] [CrossRef]
  70. Root-Bernstein, R. Arts and crafts as adjuncts to STEM education to foster creativity in gifted and talented students. Asia Pac. Educ. Rev. 2015, 16, 203–212. [Google Scholar] [CrossRef]
  71. Behnamnia, N.; Kamsin, A.; Ismail, M.A.B.; Hayati, A. The Effective Components of Creativity in Digital Game-Based Learning Among Young Children: A Case Study. Child. Youth Serv. Rev. 2020, 116, 105227. [Google Scholar] [CrossRef]
  72. Normore, A.; Mitch, J.; Larry, L. (Eds.) Handbook of Research on Strategic Communication, Leadership, and Conflict Management in Modern Organizations; IGI Global: Hershey, PA, USA, 2019. [Google Scholar] [CrossRef]
  73. Resta, P.; Laferrière, T. Technology in Support of Collaborative Learning. Educ. Psychol. Rev. 2007, 19, 65–83. [Google Scholar] [CrossRef]
  74. Black, P.; Wiliam, D. Assessment and Classroom Learning. Assess. Educ. Princ. Policy Pract. 1998, 5, 7–74. [Google Scholar] [CrossRef]
  75. Boud, D.; Cohen, R.; Sampson, J. Peer Learning and Assessment. Assess. Eval. High. Educ. 1999, 24, 413–426. [Google Scholar] [CrossRef]
  76. Webb, M.E. Challenges for IT-enabled formative assessment of complex 21st century skills. Technol. Knowl. Learn. 2018, 23, 441–456. [Google Scholar] [CrossRef]
  77. Fishman, B.; Dede, C.; Means, B. Teaching and technology: New tools for new times. In Handbook of Research on Teaching; American Educational Research Association: Washington, DC, USA, 2016; Volume 5, pp. 1269–1334. [Google Scholar] [CrossRef]
  78. Dewey, J. Experience and education. In The Educational Forum; Taylor Francis Group: London, UK, 1986; Volume 50, pp. 241–252. [Google Scholar] [CrossRef]
  79. Acar, S.; Dumas, D.; Organisciak, P.; Berthiaume, K. Measuring original thinking in elementary school: Development and validation of a computational psychometric approach. J. Educ. Psychol. 2024, 116, 953–981. [Google Scholar] [CrossRef]
Figure 1. Division of the Existing Living Lab Curriculum into School and Village Living Labs.
Figure 1. Division of the Existing Living Lab Curriculum into School and Village Living Labs.
Sustainability 17 05811 g001
Figure 2. Triangulation Analysis of Classification Procedure.
Figure 2. Triangulation Analysis of Classification Procedure.
Sustainability 17 05811 g002
Figure 3. Centrality of CPS and complementary role of other competencies in the curriculum.
Figure 3. Centrality of CPS and complementary role of other competencies in the curriculum.
Sustainability 17 05811 g003
Figure 4. Living Lab-based collaborative problem-solving educational model framework procedure.
Figure 4. Living Lab-based collaborative problem-solving educational model framework procedure.
Sustainability 17 05811 g004
Figure 5. Structural equation model of confirmatory factor analysis and multiple regression for validating the Living Lab framework.
Figure 5. Structural equation model of confirmatory factor analysis and multiple regression for validating the Living Lab framework.
Sustainability 17 05811 g005
Figure 6. Comparison of normalized learning gains by competency factors and instructional groups.
Figure 6. Comparison of normalized learning gains by competency factors and instructional groups.
Sustainability 17 05811 g006
Table 1. Natural Language Processing Methodology for Competency Classification.
Table 1. Natural Language Processing Methodology for Competency Classification.
StageDescription
Text preprocessingTokenization: Breaking sentences into smaller units, such as individual words or phrases.
Lemmatization: Reducing words to their root or base form to simplify analysis.
Stopword Removal: Eliminating common but non-informative words from the dataset to focus on meaningful terms.
Feature extractionVectorization: Converting textual data into numerical vectors to quantitatively represent the importance and relationship of words.
Semantic similarity measurementCosine Similarity Measurement: Quantifying how similar two text segments are by calculating the cosine angle between their corresponding vectors in a multidimensional vector space.
ClusteringHierarchical Clustering: Grouping texts into clusters based on similarity, creating a hierarchical tree-like structure.
Mapping to definitionsRemapping to Competencies: Assigning the clustered text segments to predefined competency categories based on their similarity scores and contextual meanings.
Expert reviewTwo independent educational experts reviewed and validated the assigned competencies.
Table 2. Key Elements of Village Living Lab Design.
Table 2. Key Elements of Village Living Lab Design.
ElementDescription
ParticipationParticipant opinions are integrated, with active involvement in executing plans through formal democratic decision-making processes, enhancing participant accountability.
EmpowermentMembers proactively express their views and formulate alternatives on critical decisions that directly or indirectly impact their futures.
Resource Practical UseEffective use of human, natural, cultural, and social resources to vitalize the community and increase the value of local assets.
NetworkEffective exchange and distribution of resources and information among experts, administration, local communities, and schools, enhancing community dynamism and facilitating the realization of ideal plans through synergy.
SustainabilityEmphasis on social, economic, environmental, and cultural sustainability to ensure long-term community development.
Table 3. Pre- and Post-test comparisons and normalized learning gains (g) by competency factor and group.
Table 3. Pre- and Post-test comparisons and normalized learning gains (g) by competency factor and group.
CompetencyFactor aGroupPre-Test MeanPost-Test MeanGain (g)p-Value
CPSFactor 1Control3.303.440.080.268
Exp.3.543.690.110.229
Factor 2Control3.413.450.020.703
Exp.3.443.930.34<0.001 ***
Factor 3Control3.543.650.240.343
Exp.3.523.870.330.020 *
Factor 4Control3.453.860.250.012 *
Exp.3.403.820.270.002 **
CCFactor 5Control3.553.860.310.029 *
Exp.3.453.760.250.055
Factor 6Control3.323.470.090.184
Exp.3.433.890.320.001 ***
Factor 7Control3.323.540.130.091
Exp.3.313.810.290.006 **
Factor 8Control3.513.580.050.525
Exp.3.313.670.210.018 *
CTFactor 9Control3.403.500.060.364
Exp.3.413.820.290.005 **
Factor 10Control3.463.670.150.113
Exp.3.523.780.200.058
Factor 11Control3.283.490.120.039 *
Exp.3.493.770.260.026 *
Factor 12Control3.553.630.060.571
Exp.3.373.780.260.001 ***
Note: Normalized Gain (g): Low (g < 0.3), Medium (0.3 ≤ g < 0.7), High (g ≥ 0.7) [48]. a Factor descriptions: Factor 1: Establishing collaborative methods; Factor 2: Applying problem-solving strategies; Factor 3: Fair participation and feedback; Factor 4: ICT usage; Factor 5: Information gathering; Factor 6: Listening skills; Factor 7: Creative communication; Factor 8: Understanding others’ perspectives; Factor 9: Problem comprehension; Factor 10: Abstraction; Factor 11: Algorithmic procedures; Factor 12: Automation. * p < 0.05, ** p < 0.01, *** p < 0.001.
Table 4. Multiple Regression Analysis Predicting CPS Competencies.
Table 4. Multiple Regression Analysis Predicting CPS Competencies.
Dep. Var. aPredictorβp-ValueR2
Collab. MethodsProblem comprehension0.2080.021 *0.431
Creative communication0.1870.013 *
Automation0.2000.012 *
Understanding others’ perspectives0.1600.031 *
PS ApplicationProblem comprehension Automation0.080<0.001 ***0.462
0.0730.009 **
Participation and FeedbackProblem comprehension Abstraction0.2160.024 *0.352
0.1650.033 *
Listening skills0.1530.049 *
ICT UsageProblem comprehension Information gathering0.355<0.001 ***0.427
0.2150.011 *
Abstraction0.1510.037 *
* p < 0.05, ** p < 0.01, *** p < 0.001; a Dependent Variables: Collab. Methods = Establishing Collaborative Methods, PS Application = Application of Problem-Solving Strategies, Participation and Feedback = Fair Participation and Feedback.
Disclaimer/Publisher’s Note: The statements, opinions and data contained in all publications are solely those of the individual author(s) and contributor(s) and not of MDPI and/or the editor(s). MDPI and/or the editor(s) disclaim responsibility for any injury to people or property resulting from any ideas, methods, instructions or products referred to in the content.

Share and Cite

MDPI and ACS Style

Son, J.; Kim, S. A Living Lab Model for Elementary Informatics Education: Enhancing Sustainability Competencies Through Collaborative Problem-Solving, Computational Thinking, and Communication. Sustainability 2025, 17, 5811. https://doi.org/10.3390/su17135811

AMA Style

Son J, Kim S. A Living Lab Model for Elementary Informatics Education: Enhancing Sustainability Competencies Through Collaborative Problem-Solving, Computational Thinking, and Communication. Sustainability. 2025; 17(13):5811. https://doi.org/10.3390/su17135811

Chicago/Turabian Style

Son, Jungmyoung, and Seulki Kim. 2025. "A Living Lab Model for Elementary Informatics Education: Enhancing Sustainability Competencies Through Collaborative Problem-Solving, Computational Thinking, and Communication" Sustainability 17, no. 13: 5811. https://doi.org/10.3390/su17135811

APA Style

Son, J., & Kim, S. (2025). A Living Lab Model for Elementary Informatics Education: Enhancing Sustainability Competencies Through Collaborative Problem-Solving, Computational Thinking, and Communication. Sustainability, 17(13), 5811. https://doi.org/10.3390/su17135811

Note that from the first issue of 2016, this journal uses article numbers instead of page numbers. See further details here.

Article Metrics

Back to TopTop