Next Article in Journal
Digital Economy and High-Quality Development of Fishery Economy: Evidence from China
Previous Article in Journal
Health Impacts of Urban Environmental Parameters: A Review of Air Pollution, Heat, Noise, Green Spaces and Mobility
Previous Article in Special Issue
Uncovering Barriers to Circular Construction: A Global Scientometric Review and Future Research Agenda
 
 
Font Type:
Arial Georgia Verdana
Font Size:
Aa Aa Aa
Line Spacing:
Column Width:
Background:
Article

A Systematic Approach to Substantiating the Effectiveness of Waste Management Systems

by
Lyudmila Korshunova
1,* and
Sofia Boichenko
2
1
College of Economics & Management, Leninskiy Prospekt 4, B-1112, NUST MISIS, Moscow 119991, Russia
2
College of Basic Professional Studies, Leninskiy Prospekt 6, NUST MISIS, Moscow 119991, Russia
*
Author to whom correspondence should be addressed.
Sustainability 2025, 17(10), 4337; https://doi.org/10.3390/su17104337
Submission received: 6 April 2025 / Revised: 4 May 2025 / Accepted: 8 May 2025 / Published: 11 May 2025
(This article belongs to the Special Issue Recent Advances in Green Building Projects and Sustainable Design)

Abstract

This study addresses the growing global concern regarding electronic waste (e-waste) management, focusing on the challenges and potential solutions within the Russian Federation. This study employs a systematic approach, statistical analysis, and comparative studies to evaluate the current state of e-waste management, including its collection, transportation, recycling, and disposal. Data from Rosprirodnadzor and other regulatory bodies were analyzed to assess the dynamics of e-waste generation, recycling rates, and the implementation of best available technologies (BATs) through integrated environmental permits (IEPs). The study findings reveal a significant increase in e-waste generation (from 87,832 tons in 2019 to 113,372 tons in 2022, but decreased to 82,965 tons in 2023), with only a fraction being properly recycled (the amount of waste processed has decreased significantly: from 79,616 tons in 2019 to 11,569 tons in 2023), and highlight the inefficiencies in existing regional waste management systems (including monopolistic operators and inefficient infrastructure, with just six certified e-waste recyclers operating nationally). This study concludes that a comprehensive, regionally tailored e-waste management system, supported by financial mechanisms such as parafiscal charges, is essential for improving recycling rates and reducing the environmental impacts of e-waste. Key recommendations include QR-code labeling for traceability, expanded collection networks, and BAT-aligned permits to meet the 65% collection target set by EU Directive 2012/19/EU. Our findings underscore the urgency of scaling recycling capacity—currently 481,935 tons/year nationally—to match annual e-waste generation (1.4 million tons). The proposed system emphasizes the prioritization of ecological over economic considerations, aiming to create an effective system for e-waste management in Russia. The proposed hypothesis includes an effective e-waste management system that can be established through BAT-based processes, financial incentives, and systemic regional integration—but it requires empirical validation under real-world conditions. To achieve this, it is necessary to conduct a pilot implementation in a selected region. A pilot with partial infrastructure exists in Moscow (e.g., Ecopolis Corporation’s facilities) and integrates disjointed processes (collection → sorting → recycling) while monitoring key metrics (e.g., volume processed, cost per ton, stakeholder compliance). A 3-year evaluation period would provide actionable data for a nationwide rollout.

1. Introduction

There are significant concerns regarding the increasing volume of electronic waste in modern global society. The Global E-waste Monitor 2024 has connected this increase to the current digital transformation. Each person typically has more than one electronic device in their possession, leading to a corresponding growth in e-waste. In contrast, it has been shown that only 22.3% of manufactured e-waste was documented as having been properly collected and recycled, indicating that the generation of e-waste surpasses its official level of recycling by five times [1]. The increasing amount of electronic waste poses a threat to people for a variety of reasons. E-waste contains highly toxic substances that can enter the soil and water if not properly disposed of, thus causing environmental and health risks [2,3,4]. For example, the ingress of these toxic substances into the soil makes it unfit for agricultural use [5]. Unacceptable waste management practices such as incineration are often uncontrollably used—especially in developing countries—leading to the release of carcinogenic dioxins and furans. The Environmental Protection Agency (EPA) has said that it is likely to be a cancer-causing substance to humans. In addition, people exposed to dioxins and furans have experienced changes in hormone levels [6]. In fact, while there currently exist technological solutions for waste management, their high cost leads many developed countries to preferentially export such waste to less-developed countries [7]. Researchers have noted that the majority of developing countries lack established recycling infrastructure for this type of waste [8]. The same conclusion has been drawn by the authors of similar research conducted in Russia, with only larger cities being equipped with e-waste collection points [9]. There is no doubt that establishing effective e-waste management systems is essential. To substantiate such systems, different approaches are used. Many authors have stated the feasibility of extended producer responsibility (EPR) to advance sustainable e-waste management practices [8]. Furthermore, compliance with the principles of sustainability and the gradual transition to a circular economy are indispensable [10]. Among other materials, it is feasible to recycle e-waste for the retrieval of valuable materials such as gold, silver, platinum, copper, and rare earth metals [11]. In cases of unacceptable waste management practices, these resources become discarded, thus putting increased strain on extractive industries and reinforcing their negative impact on the environment. It is also worth mentioning that research has shown a gradual change in consumer behaviors concerning e-waste, with corresponding impacts on manufacturers, sellers, mass media, and authorities [12,13,14,15].
However, it is worth noting that the majority of existing business models for closed-cycle enterprises present certain limitations [16] and are also associated with high implementation costs. Their implementation is also difficult due to the fact that manufacturers are generally not interested in prolonging the lifespan of or cyclically using malfunctioning equipment. The purpose of the circular economy is to turn the production cycle into a closed system that is capable of recycling all that has been produced, used, and fallen into disrepair. However, constructing such a system is especially difficult for the electronics industry due to the large spatial separation of producers and consumers. Moreover, the products are multi-component in nature. As an example, in this anticipated system, when a malfunctioning smartphone or printer is returned to the manufacturer, it is typically the case that the components of these devices were made by several different producers. In particular, while a Xiaomi smartphone was made in China, its battery charger may have been made in India, while the USB cable was produced in Vietnam. Moreover, the display of the smartphone was made in Korea, the camera was made in Japan, and the CPU (Central Processing Unit) was made in Germany. Therefore, the process of returning waste directly to the manufacturer is extremely difficult. Thus, it is more feasible to develop an e-waste collection and disposal system, considering the principles of sustainability and cost-effectiveness. In developed countries, the current approach is based on the principles of best available technologies (BATs). In Russia, the business transition to the principles of BATs has occurred through the issuance of integrated environmental permits (IEPs). Research has reviewed the issuance of IEPs, the enterprises that need them, the specifics of the issuance process in Russia, and the associated dynamics for the period from 2019 to 2022 [17].
The purpose of this study is to provide a rationale for a system-based approach for establishing waste management at the regional level in the Russian Federation.
The objectives of this study are as follows:
-
To precisely determine the dynamics of IEP issuance up to 2024;
-
To analyze data on the number, hazard class structure, and volume of transferred and disposed e-waste for the period from 2019 to 2023;
-
To identify and standardize the key processes of waste management;
-
To identify e-waste life-cycle stages and the procedure for each one, considering it a process to be optimized;
-
To analyze the performance of companies included in the Russian Recycler Registry that are able to receive electrical and electronic waste for disposal;
-
To compare the available capacity for e-waste management to the existing disposal demand;
-
To state the performance criteria for the regional e-waste management system.
Section 3.1 shows the dynamics of issuing IEP in Russia for the 2019–2023 period and analysis and the e-waste number and structure analysis according to official data. The results are low rates and an increasing amount of e-waste.
Section 3.2 provides the principles of electronic waste management system construction. We divided the system into business processes. If it is well organized, it will pass waste onto the next process only after being ensured that it cannot be used in the present one anymore. This allows for the maximization of the amount of waste returned into the production cycle. E-waste burial will be minimized.
The Discussion Section includes the analysis of the companies engaged in the collection and processing of e-waste in Russia. It shows the lack of capacity for recycling compared to the e-waste amount. As a management object, we consider the amount of waste (in both volume and value) and the costs for each of the processes. Then, in an effective system, the increased cost leads to the amount of e-waste reduced. As a result, we are able to compile e-waste management system performance criteria for each business process. We also consider the feasibility of the proposed system in the Discussion Section. A pilot program with partial infrastructure in Moscow (e.g., Ecopolis Corporation’s facilities) and integrates disjointed processes (collection → sorting → recycling) while monitoring key metrics (e.g., volume processed, cost per ton, stakeholder compliance) could be used to empirically confirm the hypothesis.

2. Materials and Methods

This study considers the features of objects that should be managed appropriately, according to the principles of the system-based approach. When proving the effectiveness of any system’s construction and application, it is reasonable to apply the system-based approach as a scientific research methodology. The system-based approach requires the presence of a controlled object, including a number of inter-related elements integrated into a system [18]. Managing such a system requires a purpose (an output) and resources (input). Moreover, there is a connection between the system and the external environment. Thus, the system can be influenced by internal, external, and random factors. The profusion and complexity of these factors lead us to consider the system-based approach as one of the most difficult scientific research methodologies. According to Blauberg and Yudin, the «system-based systematic approach works on the assumption, that the nature of a complex object (system) does not solely consist of its elements’ features, but first and foremost roots in the relationships and relations between certain elements» [19] (p. 168). Therefore, the object that is to be managed must meet the following requirements:
  • Integrity—implying the possibility of considering the system or subsystems as a whole and as a subsystem with respect to a higher level;
  • Hierarchy—implying at least one lower level in relation to the higher level;
  • Structure—allows the system to be analyzed in terms of interactions between elements, whereby the operation of the system depends not so much on the properties of individual elements but, instead, on their structural inter-relations and the properties of the resulting structure;
  • Multiplicity—allows us to describe a system through different models;
  • Emergence—meaning that the system as a whole is not reducible to the simple sum of its elements.
The process approach—which has been growing more and more popular in the business sphere—has, to a large extent, incorporated the principles of the system-based approach. In terms of the process approach, any system (e.g., an organization) is considered a set of interconnected processes to be optimized. Unlike the functional approach, which traditionally considers any enterprise as a hierarchical structure of different departments with specific functions, the process approach sets business processes as managed objects, the efficiency of which is the responsibility of different departments. Additionally, the process approach is defined as a type of system-based approach that best reflects the relationships between management functions. The management process reflects the recommended sequence of its core functions; more precisely, the sequence of actions required to start accomplishing functions, with multi-circuit feedback leading to the simultaneous implementation of functions. The quality of the previous phase is a required condition to ensure that the subsequent phase or function is completed properly. In this way, the interdependence of functions is manifested.
Methods for comparative and statistical analyses and grouping data about waste generation and movement are also used in this study, allowing for the evaluation of the current conditions to promote the establishment of an e-waste management system.
This study was based on data obtained from the Rosprirodnadzor associated with the processing, utilization, neutralization, and disposal of waste. This study also assessed regulations issued by the Russian Federation and the EU on waste management, as well as data from the Analytical Center under the Government of the Russian Federation regarding the construction of the waste management system.

3. Results

3.1. The Dynamics of IEP Issuing in Russia for the Period of 2019–2023 and the E-Waste Number and Structure Analysis According to Official Data

The study [17] comparatively studied the procedure of issuing IEPs in the EU, for example, in Finland and in the Russian Federation, providing some results on the IEP issuing dynamics in the Russian Federation for the period of 2019–2023. In the present work, the dynamics are considered up to 2024 (update—8 October 2024), as presented in Figure 1.
During this period, Russian companies were issued 1402 permits, while the number of applications received was 5598. The proportion of denied applications was 19%, some were withdrawn by the applicants, and 25% of IEP applications were successful. The least successful year, in terms of IEPs issued, was observed in 2020, due to the slowdown of economic activity caused by the COVID-19 pandemic. The largest number of submitted and successful applications occurred in 2024. However, despite the exceedingly high rates in 2024, in contrast to previous periods, only 15% of the businesses that required these permits were able to obtain them. At the same time, these permits should be approved before 1 January 2025 for companies operating in BAT-related facilities, with companies that do not receive IEPs facing significant penalties.
The figures are considerably more modest in the waste management sector: during the review period, only 26 IEPs were issued.
In Russia, waste management is the responsibility of companies acting as regional operators and conducting a range of associated processes; namely, the collection, transport, processing, disposal, neutralization, and burial of waste. These regional operators coordinate and implement these tasks in accordance with legislation and standards. In total, there are 183 regional operators in Russian regions [21], with only 26 of these operators procuring IEPs. At the same time, experts have noted a lack of transparency in this field, as well as a low level of competition in terms of operator selection; for example, in 62 regions, only one application was accepted for the selection procedure [22]. Under such conditions, the regional operator becomes a monopolist in its territory, making it difficult to control its actions.
A special reporting form called 2-TP (waste) was approved in 2020, which should be filled out for each type of waste by companies that are considered environmental users. The data obtained from this form provide valuable information on waste management practices. On the website of Rosprirodnadzor, the data from this form are categorized by federal district and FCCW waste type.
For the category «electronic waste», the used data for 2019–2023 from the 2-TP form were grouped by type of waste.
Electronic waste is coded in the following way:
  • 4 81 000 00 00 0—computer, electronic, and optical equipment that has lost consumer properties;
  • 4 82 000 00 00 0—electric equipment that has lost consumer properties.
The digits in places 4–8 specify the type of waste, while those in places 9–10 reflect the aggregate state of waste, and the last digit indicates the hazard class.
Data systematization and analysis of the outlined types of waste for the period 2019–2023 revealed an increasing amount of waste remaining at the end of the year in a given period (Figure 2); however, 2020 was an exception to this trend.
Further information on the management of this type of waste is shown in Figure 3.
The waste generation volume increased from 87,832 tons in 2019 to 113,372 tons in 2022, but decreased to 82,965 tons in 2023, which is lower than the level in 2019. At the same time, the amount of processed waste has significantly reduced from 79,616 tons in 2019 to 11,569 tons in 2023. The volume of disposed waste grew considerably over the period 2019–2022 (from 109,411 tons to 399,330 tons, accordingly); however, in 2023, it declined to 295,524 tons. It is worth noting that the proportion of waste reused (recycled) grew from 9.6% in 2020 to 33.7% in 2023. However, most of the waste is subject to so-called «energy recovery»; that is, it is incinerated.
The amount of neutralized waste is negligible in comparison to the total generated waste, with the maximum obtained in 2023 (6592 tons). Meanwhile, the volume of buried waste decreased from 9341 tons in 2019 to 1538 tons in 2023.
By analyzing the waste by hazard class for the period 2021–2023, one can reveal a lot of information (Figure 4).
In 2021, the largest amount of waste was class 3, determined as moderately hazardous waste (8432 tons or 46%); meanwhile, 32% of waste (5830 tons) was classified as class 4 (low hazard), 9% was considered class 5 (practically non-hazardous waste), and 13% (2510 tons) was class 2 (highly hazardous waste). In 2022 (and even more so in 2023), there was a significant shift toward a higher amount of class 4 waste (up to 77% and 95%, respectively), while the share of waste from other classes decreased; however, the number of waste in hazard class 2 did not change significantly in terms of physical indicators: it increased from 2510 tons in 2021 to 3671 tons in 2022, then decreased to 2207 tons in 2023.
Thereby, although we observed certain favorable trends such as an increase in the amount of recyclable and neutralized waste, as well as a reduction in the share of highly hazardous waste in the total mass, there were also a number of negative trends. The above data indicated an increase in the volume of both generated and existing e-waste. At the same time, methods that were not the most environmentally friendly were used for recycling. While regional operators do not obtain IEPs for waste management activities, they were found to receive a huge amount of waste, including hazardous waste.

3.2. Principles of Electronic Waste Management System Construction

When building an electronic waste management system, one should highlight its key processes: collection, transportation, recycling, neutralization, and disposal of waste. Overall, the system is expected to deal with waste management in the above aspects (according to the definition in Federal Law N 89 «On Wastes of Production and Consumption») [24]. The purpose of the system as a whole is to reduce the harmful effects of waste on human health and the environment. Moreover, economic efficiency is important.
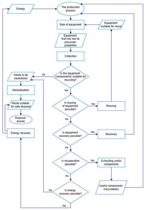
A system-based approach to e-waste management requires the identification of the life-cycle stages of this waste category and how to proceed at each stage, considering it as a process to be optimized. Figure 5 shows a flowchart of waste management, reflecting the processes, resources, inputs, and outputs. In doing so, as far as we are concerned, it is necessary to start long before electronic equipment is classified as waste, forming not only a waste management system for handling waste but also one that considers the electronic equipment production and sales processes as part of the system. The most expensive processes in this system are the recycling, neutralization, and burial of waste.
Ideally, all manufacturers should be monitored and controlled during the production phase in order to meet the requirements for the suitability of all manufactured equipment components for recycling. In this case, there are well-known points of receipt of equipment that have lost their consumer properties and sufficient production capacity for sustainable recycling; therefore, the concept of the social responsibility of the producer should be implemented. However, as noted, implementing this concept is difficult due to the fact that the manufacturers and consumers of electronic equipment are often cities, countries, or even continents apart. Therefore, constructing a recycling model—in the sense that equipment that has lost its consumer properties is returned directly to the manufacturer—seems unrealistic at present. For this reason, the process of equipment manufacturing is considered external in terms of the waste management system.
As for the sale of equipment, this process can be integrated into the waste management system at the regional level. At the sale stage, any electronic equipment seller will not struggle to use the principle that has already been implemented in supermarkets for the more efficient use of carts; that is, the coin principle.
In this context, the client must insert a coin in the slot to use a cart, separating the cart from the rest. The coin is then recovered when returning the cart to its original place. When applying this approach to electronic equipment, the following idea can be utilized: each item is marked with a special QR code, indicating the funds to be returned to the buyer in case this equipment is delivered to the appropriate recycling collection point. These funds can be returned in cash or (preferably for sellers) as credit toward their next purchase. There should also be mandatory information on the package regarding regional collection points for equipment that has lost its consumer properties.
When equipment is no longer suitable for use, it becomes a waste product. In a well-organized electronic waste management system, this means that it goes into the waste collection stage. In order to collect e-waste sustainably and properly, it is necessary to establish a system of incentives, which is currently not sufficiently developed in Russia. Individual companies (e.g., M.Video-Eldorado Group, Russia) participate in the equipment collection process, providing customers with the opportunity to trade their old equipment to buy new equipment at a discount. There are also battery and small equipment reception points contributing to recycling waste; however, the scope of these processes is not large. In addition to constantly informing companies and the public about safe means of electronic equipment disposal, the expansion of collection infrastructure is needed. A huge part of e-waste is still thrown away together with household waste, which is unacceptable according to Federal Law N 89. However, in the absence of collection points in settlements, there is simply nowhere to put such waste. At best, it reaches reception points for scrap metal, where unskilled workers quite roughly separate metal parts (Figure 6), while the rest goes to landfills. The coin principle would make collection and sorting much easier, as consumers are delivering clean, disassembled equipment.
The transport stage involves the movement of waste between stages. This is performed by transport companies with appropriate licensing.
The most important and costly step in a waste management system is recycling. Recycling is now possible in different ways, with the most preferred, in terms of the circular economy, being reuse (recycling), recovery, and recuperation.
Considering reuse as a term for the secondary use of waste for its intended purpose (according to Federal Law N 89), this method of recycling is applicable to a small amount of equipment that has lost its consumer properties. This method can be attributed to the sale of used equipment after repair on platforms such as Avito. According to analysts, in 2023, the categories of products «electronics» and «household appliances» were the most popular. Experts have linked this phenomenon to the impact of sanctions. Thus, from 2022, authorized Samsung and Huawei service centers have reported a shortage of components for smartphones: batteries and screens in particular. In the summer of 2024, experts from the Electronics Developers and Manufacturers Association reported an increase in the cost of equipment for mounting components on printed circuit boards, the assembly of devices, and so on, by 40–50%; this, in turn, has led to higher prices for manufactured electronics [25], thus explaining the increase in demand for used products.
However, in this case, the equipment does not fall into the process referred to by us as «collection». The return of equipment to the «sale» process is carried out by individuals and legal entities, and such equipment can hardly be classified as waste. If the equipment reaches a collection point, a negligible amount of it will be transferred to the process of reuse.
The next process in the electronic waste management system is recovery. This process involves equipment (or parts thereof) that is unsuitable for reusing but suitable for recovery, returning to the production cycle after appropriate preparation. This stage requires significant manual labor for the disassembly of equipment and the sorting of reusable parts from ones for recuperation. This also requires tracking the share of waste returned to the production cycle, as well as the proportion that is only suitable for the next stage.
Recuperation involves the recovery of useful components for their reuse. A significant share of total electronic waste will result in this stage. In this stage, the waste components should be separated for further processing, the production of secondary raw materials, and then the products to be recycled. This process requires the availability of production facilities for waste processing. The efficiency of this process will also be characterized by the share of waste taken for recuperation, as well as the proportion that is only suitable for the next stage. At the regional waste management system level, it is also important to compare the amount of waste generated in the region with the amount that is disposed of, which depends on the availability of appropriate equipment at disposal facilities and their capacity.
Waste that is not suitable for recovery may be subject to energy recycling. Although the repurposing of waste in the form of reuse and recovery is stated as a priority in the definition of recycling according to Federal Law N 89, followed by recuperation, while the last resort is energy recycling, the latter is the main mode of disposal not only in Russia but also in many other countries. A few years ago, most of the waste generated in European cities was directed toward energy production. Electronic waste is still the most problematic area in waste management, with a low recycling rate worldwide. The European Union is a leader in e-waste recycling. Under Directive 2012/19/EU on WEEE, the minimum collection rate to be achieved annually by the Member States is set at 65% of the average weight of electrical and electronic equipment placed on the market in the three preceding years in the Member State concerned or, alternatively, 85% of WEEE generated on the territory of that Member State [26]. However, in 2022, only 14 EU countries surpassed the 45% WEEE collection target. In addition, two countries reported rates close to this target (at 43.0% and 42.7%, respectively) [27].
Thus, recycling activities are not keeping pace with the global growth of e-waste. To date, the world community has recognized that there are not enough e-waste recycling facilities, and most e-waste remains undocumented. Developed countries often export waste to developing countries, where it is recycled in a manner that is unsafe for people and the environment or simply sent to landfills. This is the final stage in the waste management system: burial. In a well-organized system, the minimum amount of waste—in terms of both volume and value—should follow this route, and only when neutralized and considered suitable for safe disposal.

4. Discussion

UN organizations are attempting to shape a new trend in e-waste management in accordance with the idea of a closed-loop or circular economy, assuming that all materials and components are always maintained at the highest value and that waste is not included in the system. Japan has made some progress in this direction. In preparation for the 2020 Olympics, residents of the country delivered their old phones, from which 32 kg of gold, 3500 kg of silver, and 2200 kg of bronze were extracted, which were used in the production of 5000 Olympic medals for athletes [28]. The same approach was used at the 2016 Olympics in Rio de Janeiro, but with their medals consisting of 30% recycled metals [29]. However, these are isolated cases for display, which draw attention to the existing problem but do not provide a systemic solution.
Nevertheless, there exists potential for the effective recycling of electronic waste. In Russia, there are a number of companies engaged in the collection and processing of e-waste that can become the flagships in constructing an e-waste management system. The Russian Recycler Registry publishes data on companies engaged in waste disposal [30]. In this registry, Rosprirodnadzor—the verified recyclers—are included. During the audit process, waste disposal companies need to prove compliance with all capacities and processes required for proper waste management.
As part of the purpose of this study, we assessed companies involved in the recycling of electronic and electrical waste. There are only six companies of this kind listed in this registry: three are in Moscow and the Moscow region, two are in the Leningrad region and Saint Petersburg, and one is in Yaroslavl.
The listed companies, using the Russian Classification of Economic Activities (RCEA), provide the code 38.22 for main activities, which means the processing and recycling of hazardous wastes, except for the Limited Liability Company “Dmitrovskiy Zavod RTI” Dmitrov, Russia, for which the main activity was stated as the recycling of rubber waste into recycled raw materials (RCEA code 38.32.54). According to the Russian Recycler Registry, this company accepts electronic and electrical waste for recycling; however, the products produced in the process of recycling (as well as reporting data after 2021) are not publicly available. Therefore, in analyzing the situation, it was not possible to consider this company. Thus, Table 1 shows data on the five other companies from the Russian Recycler Registry. According to one study [31], by the end of August 2023, there were 354 companies engaged in e-waste processing in Russia (compared to 80 in 2019). However, these companies are not included in the Russian Recycler Registry, except for those shown in Table 1. Companies whose main activity has code RCEA 38.22 often prove to be small in size and activity level; for example, the Limited Liability Company “SINTECO-N” Makhachkala, Russia, has an average number of workers of one person and, in 2023, the revenue obtained was RUB 20,000, which is RUB 3.8 million (or 99.5%) less than in the previous year. In 2024, the organization received RUB 2.7 million in revenue, which is 134.5 times more than in the previous year. As of 31 December 2023, the total assets of the organization were RUB 20,000, again, 99.5% less than the year before. The net assets of SINTECO-N as of 31 December 2024 were RUB 2.7 million [32]. As one can see, the company’s performance is quite modest, despite significant relative growth.
The Limited Liability Company “NARAT” Moscow, Russia, had an average worker number of three persons, one person less than in 2022. In 2023, the organization received RUB 1.8 million in revenue, RUB 2.8 million (or 61.1%) less than the year before [33]. Data for 2024 are not available. There are many examples of such companies. Furthermore, the number of companies with code RCEA 38.22 are landfills for solid domestic waste and thus have no capacity to recycle electronic waste [34,35].
Therefore, only the five retrieved companies were selected for this study.
According to the data available on the total equipment capacity for e-waste recycling, 481,935 tons/year could be handled; this is certainly insufficient for the entire country. In Russia, 1.4 million tons of electronic waste are generated per year at present. In Moscow alone, according to expert estimates, this number is 130,000 tons per year [31]. There should be at least one company with an appropriate specialization in each region.
The most complete and varied list of equipment accepted for recycling was provided by LLC PA «ECOTEHPROM», owned by the Ecopolis Corporation. PC «Corporation Ecopolis» is marketed as a company that is capable of reprocessing all electronic waste generated in Moscow [36]. The company has also submitted the most complete list of products produced as a result of recycling. However, an analysis of the company’s financial results demonstrated the unstable dynamics of its indicators. In 2023, the average number of employees decreased by 33, reaching 24 people. In 2023, the organization received RUB 100 million in revenue, RUB 49.8 million (or 33.2%) less than the year before. The result of the work by PC «Corporation Ecopolis» in 2023 was a loss of RUB 19.6 million. In 2022, the loss was 145.8% less. Other companies that were also unprofitable in the past two years include LLC PA “ECOTEHPROM” (Table 1) and the factory “Ecoplast”, also belonging to the Ecopolis Corporation. «Ecoplast», for example, has stated that their recycling efficiency is 95% of the input volume, which is a good indicator from an environmental point of view. This indicates the need for the development of a support mechanism for such enterprises.
By means of this mechanism, we suggest a system of parafiscal levies, which are compulsory payments that differ in their characteristics from taxes and fees but are still mandatory. The distinctive feature of such fees is that they are established in favor of legal entities of public or private law that are not part of the government or public administration. At the same time, as a rule, it should be emphasized that these payments are for economic or social interests.
Methodologies for the environmental and economic performance assessment of e-waste management systems should be developed to provide tools for a comparison of the performance of the system with the spent resources.
As mentioned above, the ultimate purpose of the system is to reduce the harmful effects of waste on human health and the environment. The underlying principles of the system should be based on the application of BATs. Therefore, an effective outcome of the system’s application would be “the combination of criteria to achieve the environmental protection objectives, provided with equipment capacity to apply the technology in the best way possible.”
As e-waste management systems combine several inter-related processes, the effectiveness of the system will be measured by the efficiency of each process and their combination.
In this way, the suggested system has two control objects:
  • The amount of waste (in both volume and value);
  • Costs for each of the processes considered.
In a system that meets the designated objectives, the amount of waste and its negative impact should be reduced, showing a high sensitivity to the cost increases involved in each process. Recyclers incur all the main costs of waste disposal and, so, their efficiency is crucial for the system. If the disposal activity is not profitable for some reason, the causes of such financial conditions should be analyzed, and the companies should be supported. As stated above, one solution to the low profitability problems of recycling companies is parafiscal taxes paid by manufacturers and sellers for the disposal.
The system will be balanced when the fees that support the recyclers and the cost of waste management activities are equal.
The activities to be carried out in each business process, their impact on system performance, and indicators to be monitored in order to assess the system’s efficiency are summarized in Table 2.
The proposed hypothesis is that an effective e-waste management system can be established through BAT-based processes, financial incentives, and systemic regional integration and requires empirical validation under real-world conditions. To achieve this, a pilot implementation in a selected region is essential to achieve the following:
  • Test practical efficacy of key mechanisms (e.g., QR-code traceability, parafiscal charges, BAT-aligned recycling).
  • Identify systemic barriers, including regulatory gaps, logistical challenges, and cost inefficiencies, to refine the model before scaling.
  • Quantify environmental and economic outcomes, such as increased recycling rates (target: >65% benchmark, aligning with Directive 2012/19/EU), reduced hazardous waste disposal, and cost–benefit ratios for stakeholders.
In this case, the metrics given below for each process can be refined and changed in accordance with the obtained empirical data.
At the sales of equipment stage, QR-code marking should be provided with information on the funds to be returned if the equipment is delivered to a special collection point. The addresses of such places in the region should also be provided and easily accessible to consumers. This will motivate consumers to deliver old equipment to collection points instead of throwing it away with household waste. This is also expected to increase the number of input resources for the collection process.
Moreover, in the sales stage, a special charge (i.e., the parafiscal levy) should be implemented, to be paid by the sellers in favor of regional recycling companies or to a special authority that will distribute the funds received among the regional proper recyclers.
In order to make the collection process effective, it is essential to have specialized collection points that accept equipment that has lost its consumer properties. The number of regional points should be as high as possible in order to ensure the collection of all electronic waste generated in the region. According to a previous analysis [9], at present, proper collection points are only located in some major cities, and there are insufficient collection points in most regions. The media regularly report on an increase in the number of such points, but it is still not enough to build an effective system. In an effective e-waste management system, the collection rate should be 100%.
As the collection stage precedes the recycling process, the effectiveness of the system is determined at this stage. This is reflected in the proper sorting of incoming equipment and separating it with respect to the appropriate types of recycling. The indicators to be monitored include the share of unusable equipment and the percentage of each recycling and disposal type. The preferred trend in the indicator is a growth in the proportion of waste recycled in prioritized ways (i.e., reusing, recovery, recuperation) and a reduction in the share of e-waste that goes to energy recovery and burial. It should be emphasized that, in this efficient system, all collected waste will be recycled or disposed of by proper recyclers. This means that they will receive additional resources to produce recyclables, which become resources for recycling companies and manufacturers.
The next and most important and resource-consuming process in the system is disposal, which is implemented in four ways (in order of priority): reuse, recovery, recuperation, and energy recovery. Figure 5 shows that transporting e-waste to the next stage must only be conducted if the disposal methods from the previous stages are not possible (hierarchically). Thus, for example, a growing proportion of e-waste that is reused will reduce the volumes utilized in lower priority processes. In this case, the preferred trend is growth in the sale of equipment, which is returned in the process of its use, in the absence of the returns of such equipment by buyers. The recovery stage enables equipment manufacturers to reduce their costs through the reuse of components. Recuperation will allow more waste to be used as recyclables. Energy recovery involves the use of waste as a resource for energy production. In an effective system, the price of selling the energy produced is higher than the cost of recycling. Finally, the burial process does not bring economic benefits; however, it is necessary for the safe disposal of residual waste in appropriate landfill sites. The associated emissions and discharge of harmful substances into the environment should be strictly monitored and minimized.
As noted, all of the above indicators do not currently have strict values. Note that this is consistent with the BAT concept, according to which the constant development of technology does not allow us to precisely determine the best method once and for all. However, it is possible to select the best technology from all available technologies within a relatively short period, which has been performed in European BAT Reference Documents. In Russia, the revision of technologies defined as the best available technology is carried out at least once every ten years [37]. However, in order to determine the best technology in specific practical conditions, criteria are needed that depend on subjective decisions. We propose to establish the following metrics for a pilot in the Moscow region involving Ecopolis:
  • By the end of the pilot phase, achieve the goal ≥65% of generated e-waste (EU standard).
  • Maximize material recovery ≥80% recovery rate (per Ecopolis).
  • Limit non-recyclable incineration ≤15% of the total processed waste.

5. Conclusions

The distinctive organizational feature of an effective electronic waste management system involves prioritizing environmental requirements over economic ones. At present, the construction of a closed system in the electronic equipment industry, which is fully capable of recycling all manufactured goods, seems unrealistic due to the large spatial dispersion between producers and consumers. In this context, an ideal scenario may involve forming an e-waste management system that meets the principles of efficiency and ecological compatibility. A mandatory condition is close interaction with Environmental Assessments, and the recommendations of the European Union’s industry reference guides on BATs should be used as criteria. In Russia, this assessment is ensured through the IEP issuing process; however, at present, only a small number of regional waste management operators have successfully obtained IEPs.
When organizing an electronic waste management system, one should consider the life cycle of electronic equipment, particularly including the production and sales stages. Ideally, at the production stage, the design of the equipment should facilitate its subsequent recycling at disposal. Furthermore, the management of the system should include all relevant processes, starting with selling, in order to encourage both sellers and consumers to be more responsible in terms of handling waste at each stage.
The effectiveness of the system should be ensured through an adequate reduction in waste, balanced with the costs of activities aimed at recycling.
Like any study, this work has method limitations. For example, the reliance on aggregated federal reports (e.g., Rosprirodnadzor’s 2-TP forms) may obscure regional disparities. The study’s IEP analysis (Section 3.1) captures trends up to 2024, but Russia’s evolving BAT adoption framework may necessitate periodic updates. Proposed mechanisms like parafiscal charges (Section 4) require empirical testing to assess scalability, especially for small- and medium-sized enterprises.
We would also like to indicate the future directions of research.
  • Pilot implementation: a regional case study (Moscow region) should quantify KPIs such as the following: cost per ton of e-waste processed under BAT, correlation between QR-code incentives, and collection rates (target: ≥65%).
  • Stakeholder modeling: system dynamics approaches could simulate interactions between producers, recyclers, and regulators to optimize policy design.
  • Cross-border comparisons: benchmarking against European BAT Reference Documents may reveal gaps in Russia’s material recovery efficiency.

Author Contributions

Writing—original draft preparation, L.K.; writing—review and editing, S.B. All authors have read and agreed to the published version of the manuscript.

Funding

This study received no external funding.

Institutional Review Board Statement

Not applicable.

Informed Consent Statement

Not applicable.

Data Availability Statement

The original contributions presented in this study are included in the article. Further inquiries can be directed to the corresponding author.

Conflicts of Interest

The authors declare no conflicts of interest.

Abbreviations

The following abbreviations are used in this manuscript:
BATsbest available technologies
EPRextended producer responsibility
IEPintegrated environmental permit

References

  1. Global E-Waste Monitor 2024. Available online: https://ewastemonitor.info/the-global-e-waste-monitor-2024/ (accessed on 3 March 2025).
  2. Ankit; Saha, L.; Kumar, V.; Tiwari, J.; Sweta; Rawat, S.; Singh, J.; Bauddh, K. Electronic waste and their leachates impact on human health and environment: Global ecological threat and management. Environ. Technol. Innov. 2021, 24, 102049. [Google Scholar] [CrossRef]
  3. Dey, S.; Veerendra, G.T.; Padavala, S.S.; Manoj, A.P. Recycling of e-waste materials for controlling the environmental and human heath degradation in India. Green Anal. Chem. 2023, 7, 100085. [Google Scholar] [CrossRef]
  4. Andeobu, L.; Wibowo, S.; Grandhi, S. Environmental and Health Consequences of E-Waste Dumping and Recycling Carried out by Selected Countries in Asia and Latin America. Sustainability 2023, 15, 10405. [Google Scholar] [CrossRef]
  5. Dharini, K.; Bernadette Cynthia, J.; Kamalambikai, B.; Arul Sudar Celestina, J.P.; Muthu, D. Hazardous E-waste and its impact on soil structure. In IOP Conference Series: Earth and Environmental Science, Volume 80, International Conference on Civil Engineering and Infrastructural Issues in Emerging Economies (ICCIEE 2017), Tirumalaisamudram, Thanjavur, India, 17–18 March 2017; IOP Publishing: Bristol, UK, 2017. [Google Scholar] [CrossRef]
  6. Dioxins and Furans Fact Sheet | US EPA ARCHIVE DOCUMENT. Available online: https://archive.epa.gov/epawaste/hazard/wastemin/web/pdf/dioxfura.pdf (accessed on 3 March 2025).
  7. Abalansa, S.; El Mahrad, B.; Icely, J.; Newton, A. Electronic Waste, an Environmental Problem Exported to Developing Countries: The GOOD, the BAD and the UGLY. Sustainability 2021, 13, 5302. [Google Scholar] [CrossRef]
  8. Nandan, A.; Suresh, A.C.; Saole, P.; Jeevanasai, S.A.; Chandrasekaran, R.; Meili, L.; Wan Azelee, N.I.; Selvasembian, R. An Integrated Approach for Electronic Waste Management—Overview of Sources of Generation, Toxicological Effects, Assessment, Governance, and Mitigation Approaches. Sustainability 2023, 15, 16946. [Google Scholar] [CrossRef]
  9. Ghulam, S.T.; Abushammala, H. Challenges and Opportunities in the Management of Electronic Waste and Its Impact on Human Health and Environment. Sustainability 2023, 15, 1837. [Google Scholar] [CrossRef]
  10. Korshunova, L.N. Systematization of environmental and economic factors in the development and implementation of the best available technologies in the electronic waste management field. Bull. S. Russ. State Techol. Univ. Ser. Socio-Econ. Sci. 2024, 17, 128–143. (In Russian) [Google Scholar]
  11. Kostyukhin, Y.Y.; Kruzhkova, G.V.; Rogov, S.I.; Strizhko, L.S. Development of a Strategy for Improving the Economic Condition of an Enterprise of Secondary Metallurgy of Precious Metals; ID NUST MISiS: Moscow, Russia, 2014; 216p. (In Russian) [Google Scholar]
  12. Attia, Y.; Soori, P.K.; Ghaith, F. Analysis of Households’ E-Waste Awareness, Disposal Behavior, and Estimation of Potential Waste Mobile Phones towards an Effective E-Waste Management System in Dubai. Toxics 2021, 9, 236. [Google Scholar] [CrossRef] [PubMed]
  13. Corsini, F.; Gusmerotti, N.M.; Frey, M. Consumer’s Circular Behaviors in Relation to the Purchase, Extension of Life, and End of Life Management of Electrical and Electronic Products: A Review. Sustainability 2020, 12, 10443. [Google Scholar] [CrossRef]
  14. Echegaray, F.; Hansstein, F.V. Assessing the intention-behavior gap in electronic waste recycling: The case of Brazil. J. Clean. Prod. 2017, 142, 180–190. [Google Scholar] [CrossRef]
  15. Delcea, C.; Crăciun, L.; Ioanăș, C.; Ferruzzi, G.; Cotfas, L.-A. Determinants of Individuals’ E-Waste Recycling Decision: A Case Study from Romania. Sustainability 2020, 12, 2753. [Google Scholar] [CrossRef]
  16. Korshunova, L.N. Modern business model of an electronic industry enterprise in the conditions of transition to a recycling economy. Bull. State Univ. Education. Ser. Econ. 2024, 1, 84–95. [Google Scholar] [CrossRef]
  17. Korshunova, L.N.; Zatsarinnaya, E.I. Formation of an electronic waste management system based on the use of key principles of the best available technologies. In IOP Conference Series: Earth and Environmental Science; IOP Publishing: Bristol, UK, 2024; Volume 1405, p. 012030. [Google Scholar] [CrossRef]
  18. Blauberg, I.V.; Sadovsky, V.N.; Yudin, E.G. The Philosophical Principle of Systemicity and the Systems Approach. Vopr. Filos. Quest. Philos. 1978, 8, 39–52. [Google Scholar] [CrossRef]
  19. Blauberg, I.V.; Yudin, E.G. The Formation and Essence of the Systems Approach; Nauka: Moscow, Russia, 1973; 271p. [Google Scholar]
  20. Statistics IEP и EEP. Available online: https://web.telegram.org/k/#@eipcstat_bot (accessed on 13 March 2025).
  21. Russia Divided into Waste Removal Zones: 177 Companies Started Work//360.ru. Available online: https://360.ru/news/ekologiya/rossiju-podelili-na-zony-po-vyvozu-othodov/ (accessed on 13 March 2025).
  22. Official website of the Analytical Center under the Government of the Russian Federation. The Solid Waste Management System Remains Opaque. Available online: https://ac.gov.ru/news/page/sistema-obrasenia-s-tbo-ostaetsa-neprozracnoj-26777 (accessed on 13 March 2025).
  23. Information About the Generation, Processing, Disposal, Neutralization, and Disposal of Production and Consumption Waste. Available online: https://rpn.gov.ru/open-service/analytic-data/statisticreports/production-consumption-waste/ (accessed on 14 March 2025).
  24. Federal Law of 24.06.1998 No. 89-FZ (as Amended on 01032.2025) “On Production and Consumption Waste”. Available online: https://www.consultant.ru/document/cons_doc_LAW_19109/ (accessed on 14 March 2025).
  25. Sozinov, A. Equipment for the Production of Electronics for Russian Manufacturers Has Increased in Price by 40–50%. Available online: https://3dnews.ru/1110071/oborudovanie-dlya-vipuska-elektroniki-dlya-rossiyskih-proizvoditeley-podorogalo-na-4050- (accessed on 14 March 2025).
  26. EU Waste Legislation Requires Radical Rethink. Available online: https://www.recycling-magazine.com/2024/09/02/eu-waste-legislation-requires-radical-rethink/ (accessed on 15 March 2025).
  27. Waste Statistics—Electrical and Electronic Equipment. Available online: https://ec.europa.eu/eurostat/statistics-explained/SEPDF/cache/32212.pdf (accessed on 15 March 2025).
  28. Tokyo Olympics 2020 Organisers Ask Public to Donate Old Phones to Make Medals. Available online: https://www.scmp.com/sport/other-sport/article/2067223/olympics-tokyo-2020-asks-public-donate-old-phones-medals (accessed on 15 March 2025).
  29. Rio 2016. The Medals. Available online: https://www.olympics.com/en/olympic-games/rio-2016/medal-design (accessed on 15 March 2025).
  30. Register of Utilizers UFSIS AWUG. Available online: https://reestr.uoit.mnr.gov.ru/public/lists/equipment_reestr_list?view=list&limit=10&offset=0 (accessed on 15 March 2025).
  31. Recycling of Electronic Waste in Russia Has Increased 3.5 Times Since 2019. Available online: https://www.tadviser.ru/index.php/%D0%A1%D1%82%D0%B0%D1%82%D1%8C%D1%8F:%D0%AD%D0%BB%D0%B5%D0%BA%D1%82%D1%80%D0%BE%D0%BD%D0%BD%D1%8B%D0%B5_%D0%BE%D1%82%D1%85%D0%BE%D0%B4%D1%8B_%D0%B2_%D0%A0%D0%BE%D1%81%D1%81%D0%B8%D0%B8 (accessed on 15 March 2025).
  32. Counterparty LLC “SINTEKO-N”. Dossier No. 1020502624273 Dated 15 March 2025. Available online: https://www.audit-it.ru/contragent/1020502624273_ooo-sinteko-n (accessed on 15 March 2025).
  33. Counterparty LLC “NARAT”. Dossier No. 1021602513019 Dated 15 March 2025. Available online: https://www.audit-it.ru/contragent/1021602513019_ooo-narat (accessed on 15 March 2025).
  34. Online Ecology. Available online: https://onlineecology.com/org/ooo-vtorichnie-resursi-krasnoyarsk (accessed on 15 March 2025).
  35. Multi-Profile Universal Enterprise for City Cleaning. Available online: https://jbo-penza.ru/ (accessed on 15 March 2025).
  36. Ecopolis Corporation. Available online: https://www.ecopoliscorp.com/ (accessed on 16 March 2025).
  37. Federal Law of 10.01.2002 N 7-FZ (as Amended on 8 August 2024) “On Environmental Protection” (as Amended and Supplemented, Entered into Force on 1 March 2025). Available online: https://www.consultant.ru/document/cons_doc_LAW_34823/5b5677b304ec83610cb849eb108fadf413b1ea5a/ (accessed on 16 March 2025).
Figure 1. Dynamics of IEP issuing by Rosprirodnadzor for the period from 2019 to 8 October 2024 (source: compiled by the authors according to [20]).
Figure 1. Dynamics of IEP issuing by Rosprirodnadzor for the period from 2019 to 8 October 2024 (source: compiled by the authors according to [20]).
Sustainability 17 04337 g001
Figure 2. Presence of waste in the category “electronic and electrical equipment” at the end of the reporting year, in tons (source: compiled by the authors according to [23]).
Figure 2. Presence of waste in the category “electronic and electrical equipment” at the end of the reporting year, in tons (source: compiled by the authors according to [23]).
Sustainability 17 04337 g002
Figure 3. Amounts of generated, processed, recycled, neutralized, and disposed electronic waste for 2019–2023, in tons (source: compiled by the authors according to [23]).
Figure 3. Amounts of generated, processed, recycled, neutralized, and disposed electronic waste for 2019–2023, in tons (source: compiled by the authors according to [23]).
Sustainability 17 04337 g003
Figure 4. Structure of electronic waste by hazard class in 2021–2023 (source: compiled by the authors according to [23]): (a) 2021; (b) 2022; (c) 2023.
Figure 4. Structure of electronic waste by hazard class in 2021–2023 (source: compiled by the authors according to [23]): (a) 2021; (b) 2022; (c) 2023.
Sustainability 17 04337 g004
Figure 5. Flowchart of waste stream in the waste management system (source: compiled by the authors).
Figure 5. Flowchart of waste stream in the waste management system (source: compiled by the authors).
Sustainability 17 04337 g005
Figure 6. Scrap metal collection point. Podolsk, Moscow region (source: photo by the authors).
Figure 6. Scrap metal collection point. Podolsk, Moscow region (source: photo by the authors).
Sustainability 17 04337 g006
Table 1. Dynamics of financial results, number of employees, and equipment capacity of companies accepting electronic and electrical waste for recycling.
Table 1. Dynamics of financial results, number of employees, and equipment capacity of companies accepting electronic and electrical waste for recycling.
Company NameRevenue (in Million Rubles)Net Profit (in Million Rubles)Number of EmployeesEquipment Capacity (Tons/Year)
20212022202320212022202320222023
LLC “LEL’-ECO” Kirishi, Russia508.1589.7517.339.314.20.99605729,200
LLC PA “ECOTEHPROM” Moscow, Russia766.8783.3594.7−9.1−137.2−276.217315073,560
LLC PC “VTORALUMINPRODUKT“ Moscow, Russia12,20094010,300185.349.541.8339331272,700
LLC “NEK—UTILIZATSIAYA” Moscow, Russia0276.9218−92.03.22.9182236,000
LLC “ERESAIKL” St. Petersburg, Russia24.831.436.316.220.112.29126175
Table 2. E-waste management system performance criteria for each business process.
Table 2. E-waste management system performance criteria for each business process.
ProcessesActivitiesImpactMonitored Indicator and Its Preferred Trend
Sale of equipmentPrinting QR code on each piece of equipment with the amount of funds to be returned.
Mandatory indication of the location of collection points in the region.
Encouraging consumers to conscientiously deliver waste, ensuring the efficiency of the waste collection process.Number and percentage of the waste conscientiously delivered; growth up to 100%.
Special parafiscal levy in favor of waste disposal implementation.Covering recyclers’ costs.Number and percentage of the waste conscientiously delivered; growth up to 100%. Ratio between the amount of waste delivered and funds collected, bringing this indicator down to −1.
Waste collectionOrganizing a sufficient number of collection points in each region.Reduction in improper waste disposal.Number and percentage of the waste conscientiously delivered; growth up to 100%.
Organizing the sorting process.Quality selection of equipment for recycling, details for recovery, and waste for recuperation.Proportion of waste recycled or disposed; increase in the proportion of waste that is recycled in preferable ways. Reduction in the waste proportion to be buried.
Ensuring that all collected waste is recycled and disposed of properly by companies with integrity.Increased number of resources for recycling companies.Recyclables produced from recycling.
Recycling:
ReusingSorting the equipment that is suitable for repair and being returned for use.Waste reduction in the following stages.The revenue from the sale of equipment returned to the production process; growth with no increase in the number of returns of such equipment by buyers.
Recovery- Ensuring the proper disassembly of equipment for parts and components.
- Selection of parts suitable for return to the production process.
Waste reduction in the following stages.Manufacturers’ costs; reduction due to recycling components.
RecuperationEnsuring the proper disassembly of equipment for parts and components. Waste reduction in the following stages.
Increased number of resources for recycling companies.
Recyclables produced from recycling; increase.
Energy recoveryEnsuring that the waste can only enter this stage if other disposal methods are not possible.Resources suitable for energy production.The amount and cost of energy sold; excess in the price of energy sold over the costs of recycling.
BurialMonitoring the safety level of waste entering the landfill.Reduction in harm to human health and the environment. Number of emissions and discharges of harmful substances into the environment; minimizing.
Disclaimer/Publisher’s Note: The statements, opinions and data contained in all publications are solely those of the individual author(s) and contributor(s) and not of MDPI and/or the editor(s). MDPI and/or the editor(s) disclaim responsibility for any injury to people or property resulting from any ideas, methods, instructions or products referred to in the content.

Share and Cite

MDPI and ACS Style

Korshunova, L.; Boichenko, S. A Systematic Approach to Substantiating the Effectiveness of Waste Management Systems. Sustainability 2025, 17, 4337. https://doi.org/10.3390/su17104337

AMA Style

Korshunova L, Boichenko S. A Systematic Approach to Substantiating the Effectiveness of Waste Management Systems. Sustainability. 2025; 17(10):4337. https://doi.org/10.3390/su17104337

Chicago/Turabian Style

Korshunova, Lyudmila, and Sofia Boichenko. 2025. "A Systematic Approach to Substantiating the Effectiveness of Waste Management Systems" Sustainability 17, no. 10: 4337. https://doi.org/10.3390/su17104337

APA Style

Korshunova, L., & Boichenko, S. (2025). A Systematic Approach to Substantiating the Effectiveness of Waste Management Systems. Sustainability, 17(10), 4337. https://doi.org/10.3390/su17104337

Note that from the first issue of 2016, this journal uses article numbers instead of page numbers. See further details here.

Article Metrics

Back to TopTop