Digital Economy and High-Quality Development of Fishery Economy: Evidence from China
Abstract
1. Introduction
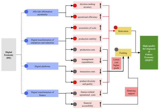
2. Theoretical Analysis and Research Hypotheses
2.1. DE and HQDF
2.2. The Transmission Mechanism of Technological Innovation and Entrepreneurial Activity
2.3. The Heterogeneous Impact of the DE on the HQDF
3. Study Design
3.1. Modeling
3.2. Selection of Indicators
3.2.1. High-Quality Development of Fishery Economy (HQDF)
Indicator System Construction of HQDF
Data Processing
- (1)
- Construct the comprehensive evaluation function: ;
- (2)
- Calculate the variance of , and measure inter-provincial disparities, using the following formula: , where is a 6 × 6 symmetric matrix and equals ;
- (3)
- Determine the indicator weights: under the constraint , the eigenvector corresponding to the largest eigenvalue of matrix H is selected as the optimal weight vector. This is computed as ; ; w > 0.
Characteristics of HQDF
3.2.2. Digital Economy (DE)
Indicator System Construction of DE
3.2.3. Mechanism Variables
Technical Innovation
Entrepreneurial Activity
3.2.4. Control Variables
3.3. Data Source
4. Empirical Analysis
4.1. Descriptive Statistics
4.2. Benchmark Regression Analysis
4.3. Robustness Tests
4.4. Endogeneity Treatment
4.5. Mechanism Analysis
4.6. Heterogeneity Analysis
5. Discussion
6. Conclusions and Implications
6.1. Conclusions
6.2. Practical Implications
- The digital economy and the digital transformation of fishing industry should be promoted. The aim is to expand the positive influence of the digital economy, making it a sustainable driving force for the high-quality evolution of the fishery economy. To achieve this, we encourage further advancements in constructing a digital society, encouraging investments in digital technologies, and fostering the development and application of technologies such as information technology, big data, cloud computing, blockchain, and artificial intelligence.
- Technological innovation should be enhanced. Effective incentive policies should be formulated to guide resources towards technology innovation. For example, tax incentives and government grants can enhance the enthusiasm for innovative undertakings. Furthermore, the government should advocate for the development of patent platforms and encourage its application to foster effective applications and promotion of technological innovation, maintain the continuous endogenous growth effect of technological innovation, and create fresh impetus for the growth of the fishery sector.
- To facilitate entrepreneurial activity, subsidies and fiscal policies for entrepreneurial pursuits can be introduced. Additionally, promoting successful local entrepreneurship case studies is essential. The implementation of digital, intelligent, large-scale entrepreneurial activities in the fishing industry can harness the combined benefits of the developing digital economy and entrepreneurship and then stimulate the fishing industry’s transition towards a modern, high-quality model.
- Lastly, regarding the empirical evidence of interregional imbalances of the effects of the digital economy, it is crucial to leverage the digital economy in central and western China to enhance its positive effects. Measures such as advancing the construction of information infrastructure, increasing interspatial information sharing, and promoting the accumulation of digital technology reserves need to be adopted, laying the groundwork for the further positive contribution of the digital economy.
6.3. Research Limitations and Further Research
Author Contributions
Funding
Institutional Review Board Statement
Informed Consent Statement
Data Availability Statement
Conflicts of Interest
References
- FAO. The State of World Fisheries and Aquaculture 2024—Blue Transformation in Action; Food and Agriculture Organization of the United Nations: Rome, Italy, 2024. [Google Scholar]
- FAO. Blue Transformation—Roadmap 2022–2030: A Vision for FAO’s Work on Aquatic Food Systems; Food and Agriculture Organization of the United Nations: Rome, Italy, 2022. [Google Scholar]
- Du, Z.; Jin, S. The formation and realization of the new goal of China’s agricultural policy. Dongyue Trib. 2016, 37, 24–29. [Google Scholar] [CrossRef]
- Xi, S.; Wang, X.; Lin, K. The Impact of Carbon Emissions Trading Pilot Policies on High-Quality Agricultural Development: An Empirical Assessment Using Double Machine Learning. Sustainability 2025, 17, 1912. [Google Scholar] [CrossRef]
- Xia, X.; Chen, Z.; Zhang, H.; Zhao, M. Agricultural High-quality Development: Digital Empowerment and Implementation Path. Chin. Rural. Econ. 2019, 12, 2–15. [Google Scholar]
- Du, Z.; Hu, L. The Achievements and Interpretations of the High-quality Agricultural Development in China Since the 18th National Congress of the Communist Party of China. Chin. Rural. Econ. 2023, 1, 2–17. [Google Scholar] [CrossRef]
- Zhang, Q.; Liu, S.; Liu, L.; Cheng, X.; Wei, S.; Zhu, D. Facilities and equipment status and development trend of deep sea aquaculture in China. Chin. Fish. Econ. 2023, 41, 71–77. [Google Scholar]
- Li, D.; Sun, W.; Yu, H.; Zhang, Y.; Han, L. The current characteristics and development suggestions of deep-sea aquaculture in China. Chin. Fish. Econ. 2023, 41, 39–49. [Google Scholar]
- Liang, S.; Han, L. Research on the Development Path of China’s Deep-Sea Fisheries from the Perspective of Building a Strong Maritime Country. Pac. J. 2023, 31, 69–81. [Google Scholar] [CrossRef]
- Han, Y. Marine Fishery Resources Management and Policy Adjustment in China Since 1949. Chin. Rural. Econ. 2018, 405, 14–28. [Google Scholar] [CrossRef]
- Tapscott, B.D.; Babu, R.; Tapscott, D. The Digital Economy: Promise and Peril in the Age of Networked Intelligence; McGraw-Hill: New York, NY, USA, 2003. [Google Scholar]
- Harris, R.G. The Internet as a GPT: Factor Market Implications; Discussion Papers; Department of Economics, Simon Fraser University: Burnaby, BC, Canada, 1996. [Google Scholar]
- Han, X.; Song, W.; LI, B. Can the Internet Become a New Momentum to Improve the Efficiency of Regional Innovation in China. China Ind. Econ. 2019, 7, 119–136. [Google Scholar] [CrossRef]
- Huang, B.; Li, H.; Liu, J.; Lei, J. Digital Technology Innovation and The High-quality Development of Chinese Enterprises: Evidence from Enterprise’s Digital Patents. Econ. Res. J. 2023, 58, 97–115. [Google Scholar]
- Zhao, C.; Wang, W.; Li, X. How Does Digital Transformation Affect the Total Factor Productivity of Enterprises? Financ. Trade Econ. 2021, 42, 114–129. [Google Scholar] [CrossRef]
- Zhao, T.; Zhang, Z.; Liang, S. Digital Economy, Entrepreneurship, and High-Quality Economic Development: Empirical Evidence from Urban China. J. Manag. World 2020, 36, 65–76. [Google Scholar] [CrossRef]
- Yin, Z.; Gong, X.; Guo, P.; Wu, T. What Drives Entrepreneurship in Digital Economy? Evidence from China. Econ. Model. 2019, 82, 66–73. [Google Scholar] [CrossRef]
- Chou, Y.-C.; Chuang, H.H.C.; Shao, B.B.M. The impacts of information technology on total factor productivity: A look at externalities and innovations. Int. J. Prod. Econ. 2014, 158, 290–299. [Google Scholar] [CrossRef]
- Teece, D.J. Profiting from innovation in the digital economy: Enabling technologies, standards, and licensing models in the wireless world. Res. Policy 2018, 47, 1367–1387. [Google Scholar] [CrossRef]
- Xia, Q.; Lou, H. Simulation of business model innovation based on business model rigidity: Comparison between traditional and internet firms. Syst. Eng. Theory Pract. 2018, 38, 2776–2792. [Google Scholar]
- Qi, Y.; Xiao, X. Transformation of Enterprise Management in the Era of Digital Economy. J. Manag. World 2020, 36, 135–152+250. [Google Scholar] [CrossRef]
- Stiglitz, J.E. Information and the Change in the Paradigm in Economics. Am. Econ. Rev. 2002, 92, 460–501. [Google Scholar] [CrossRef]
- Acemoglu, D.; Restrepo, P. The Race between Man and Machine: Implications of Technology for Growth, Factor Shares, and Employment. Am. Econ. Rev. 2018, 108, 1488–1542. [Google Scholar] [CrossRef]
- Guo, K.; Wang, Y.; Hang, J. Scale Effect of Data, Structural Change and Productivity Growth. China Ind. Econ. 2024, 8, 5–23. [Google Scholar] [CrossRef]
- Turegano, D.M.; Garcia-Herrero, A. Financial Inclusion, Rather Than Size, is the Key to Tackling Income Inequality; Working Papers; BBVA Research: Madrid, Spain, 2015. [Google Scholar]
- Cardona, M.; Kretschmer, T.; Strobel, T. ICT and productivity: Conclusions from the empirical literature. Inf. Econ. Policy 2013, 25, 109–125. [Google Scholar] [CrossRef]
- Zuo, P.; Jiang, Q.; Chen, J. Internet Development, Urbanization and the Upgrading of China’s Industrial Structure. J. Quant. Technol. Econ. 2020, 37, 71–91. [Google Scholar] [CrossRef]
- Czernich, N.; Falck, O.; Kretschmer, T.; Woessmann, L. Broadband Infrastructure and Economic Growth. Econ. J. 2011, 121, 505–532. [Google Scholar] [CrossRef]
- Fang, F.; Tian, G.; Zhang, X. Digital Infrastructure and the Intergenerational Income upward Mobility: The Quasi-natural Experiment Based on “Broadband China”. Econ. Res. J. 2023, 58, 79–97. [Google Scholar]
- Xu, C.; Zheng, N.; Sun, W.; Li, C.; Zhang, Y.; Zhou, Q. Research on Remote Control System of Automatic Feeding in Deep Sea Cage Based on PLC and HMI. J. Jiangsu Ocean. Univ. (Nat. Sci. Ed.) 2022, 31, 16–22. [Google Scholar]
- Huan, J.; Li, H.; Wu, F.; Cao, W. Design of water quality monitoring system for aquaculture ponds based on NB-IoT. Aquac. Eng. 2020, 90, 102088. [Google Scholar] [CrossRef]
- Wu, Y.; Duan, Y.; Wei, Y.; An, D.; Liu, J. Application of intelligent and unmanned equipment in aquaculture: A review. Comput. Electron. Agric. 2022, 199, 107201. [Google Scholar] [CrossRef]
- Zhang, H.; Gui, F. The Application and Research of New Digital Technology in Marine Aquaculture. J. Mar. Sci. Eng. 2023, 11, 401. [Google Scholar] [CrossRef]
- Ismail, S.; Reza, H.; Salameh, K.; Kashani Zadeh, H.; Vasefi, F. Toward an Intelligent Blockchain IoT-Enabled Fish Supply Chain: A Review and Conceptual Framework. Sensors 2023, 23, 5136. [Google Scholar] [CrossRef]
- Rowan, N.J. The role of digital technologies in supporting and improving fishery and aquaculture across the supply chain—Quo Vadis? Aquac. Fish. 2023, 8, 365–374. [Google Scholar] [CrossRef]
- Li, Y.; Ji, J. The digitalization of Chinese fisheries and its configuration path to empower fishery sustainable development. J. Clean. Prod. 2024, 466, 142807. [Google Scholar] [CrossRef]
- Li, L.C.; Jiang, S.; Lin, Y.T. The Impact of the Digital Economy on Sustainable Fisheries: Insights from Green Total Factor Productivity in China’s Coastal Regions. Sustainability 2025, 17, 2673. [Google Scholar] [CrossRef]
- Jin, J.; Quan, Y.; Qu, M. Measurement and Spatiotemporal Evolution of High-Quality Development in China’s Marine Fisheries. Mar. Sci. Bull. 2024, 6, 1–13. [Google Scholar]
- Shi, S.; Yin, W. Study on evaluation of fishery high quality development level in China’s coastal provinces and cities based on Entropy Weighted TOPSIS. Chin. Fish. Econ. 2023, 41, 31–39. [Google Scholar]
- Yan, Y.; Tian, P.; Li, J. Spatio-temporal evolution of high quality development level of China’s fishery industry. Chin. Fish. Econ. 2022, 40, 36–46. [Google Scholar]
- Yang, H.; Jiang, C.; Zhang, L.; Li, F.; Xu, Q.; Ren, H.; Lin, C. Digital empowerment promotes the construction of aquatic ecological ranching. J. Fish. China 2023, 47, 91–99. [Google Scholar]
- Ma, W.; Xing, W.; Gao, R. Research on Digital Economy Enabling High-quality Development of Marine Economy. Econ. Probl. 2024, 6, 42–50. [Google Scholar] [CrossRef]
- Trienekens, J.; Zuurbier, P. Quality and safety standards in the food industry, developments and challenges. Int. J. Prod. Econ. 2008, 113, 107–122. [Google Scholar] [CrossRef]
- David, P.; Wright, G. General Purpose Technologies and Productivity Surges: Historical Reflections on the Future of the ICT Revolution. In The Economic Future in Historical Perspective; Oxford University Press for the British Academy: Oxford, UK, 2005. [Google Scholar]
- Hao, Z.; Li, C.; Zhang, H.; Ren, W. Control and realization of intelligent fishing system based on PLC and fuzzy PID algorithm. J. Phys. Conf. Ser. 2022, 2246, 012042. [Google Scholar] [CrossRef]
- Ma, L.; Ma, Z.; Zeng, X.; Liu, D. Applied research on marine ranch based on ocean acousto-optic comprehensive detection technology. J. Ocean. Technol. 2020, 39, 89–98. [Google Scholar]
- Goldfarb, A.; Tucker, C. Digital Economics. J. Econ. Lit. 2019, 57, 3–43. [Google Scholar] [CrossRef]
- Li, L.; Zeng, Y.; Guo, H. Digital Countryside Construction: Underlying Logic, Practical Errors and Optimization Path. Chin. Rural. Econ. 2023, 39, 77–92. [Google Scholar] [CrossRef]
- Wang, X.; Zhao, Y. The Development of Digital Finance and Differences in Financial Availability Between Urban and Rural Households. Chin. Rural. Econ. 2022, 1, 44–60. [Google Scholar]
- Glavas, C.; Mathews, S. How international entrepreneurship characteristics influence Internet capabilities for the international business processes of the firm. Int. Bus. Rev. 2014, 23, 228–245. [Google Scholar] [CrossRef]
- Schumpeter, J.A. The Theory of Economic Development: An Inquiry into Profits, Capital, Credit, Interest, and the Business Cycle; Harvard Press: Cambridge, MA, USA, 1912. [Google Scholar]
- Lyytinen, K.; Yoo, Y.; Boland, R.J., Jr. Digital product innovation within four classes of innovation networks. Inf. Syst. J. 2016, 26, 47–75. [Google Scholar] [CrossRef]
- Forés, B.; Camisón, C. Does incremental and radical innovation performance depend on different types of knowledge accumulation capabilities and organizational size. J. Bus. Res. 2016, 69, 831–848. [Google Scholar] [CrossRef]
- Cui, T.; Ye, H.J.; Teo, H.-H.; Li, J. Information technology and open innovation: A strategic alignment perspective. Inf. Manag. 2015, 52, 348–358. [Google Scholar] [CrossRef]
- Varian, H.R. Computer Mediated Transactions. Am. Econ. Rev. 2010, 100, 1–10. [Google Scholar] [CrossRef]
- Lin, X.; Zheng, L.; Li, W. Measurement of the contributions of science and technology to the marine fisheries industry in the coastal regions of China. Mar. Policy 2019, 108, 103647. [Google Scholar] [CrossRef]
- Jin, D.; Hoagland, P.; Morin Dalton, T. Linking economic and ecological models for a marine ecosystem. Ecol. Econ. 2003, 46, 367–385. [Google Scholar] [CrossRef]
- Hao, Y.; Zhang, B. The impact of digital financial usage on resident’s income inequality in China: An empirical analysis based on CHFS data. J. Asian Econ. 2024, 91, 101706. [Google Scholar] [CrossRef]
- Wang, S.; Yu, N.; Fu, R. Digital Rural Construction: Action Mechanism, Realistic Challenge and Implementation Strategy. Reform 2021, 4, 45–59. [Google Scholar]
- Schumpeter, J.A. Capitalism, Socialism, and Democracy. Am. Econ. Rev. 1942, 3, 594–602. [Google Scholar]
- Spinelli, S.; Adams, R.J. New Venture Creation: Entrepreneurship for the 21st Century; McGraw-Hill Education: New York, NY, USA, 1999. [Google Scholar]
- Brynjolfsson, E.; Rock, D.; Syverson, C. The Productivity J-Curve: How Intangibles Complement General Purpose Technologies. Am. Econ. J. Macroecon. 2021, 13, 333–372. [Google Scholar] [CrossRef]
- Ni, K.; Liu, X. Digital Transformation and Enterprise Growth: Logic and Practice of China’s Capital Market. Bus. Manag. J. 2021, 43, 79–97. [Google Scholar] [CrossRef]
- Lian, Y.; Peng, Z.; Cai, J.; Yang, H. Peer Effect of Capital Structure in Business Cycle. Account. Res. 2020, 11, 85–97. [Google Scholar]
- Tian, P.; Li, J.; Cao, L.; Liu, Y.; Zhang, H. Evaluation of fishery economic efficiency and Development trend forecast in China. Chin. J. Agric. Resour. Reg. Plan. 2023, 44, 160–172. [Google Scholar]
- Jiang, T. Mediating Effects and Moderating Effects in Causal Inference. China Ind. Econ. 2022, 5, 100–120. [Google Scholar] [CrossRef]
- Guo, B.; Wang, Y.; Zhang, H.; Liang, C.; Feng, Y.; Hu, F. Impact of the digital economy on high-quality urban economic development: Evidence from Chinese cities. Econ. Model. 2023, 120, 106194. [Google Scholar] [CrossRef]
- Li, J.; Luo, N. Has the Opening of High-speed Rail Improved the Level of Urban Air Pollution? China Econ. Q. 2020, 19, 1335–1354. [Google Scholar] [CrossRef]
- Wang, L.; Wang, Z.; Ma, Y. Does environmental regulation promote the high-quality development of manufacturing? A quasi-natural experiment based on China’s carbon emission trading pilot scheme. Socio-Econ. Plan. Sci. 2022, 81, 101216. [Google Scholar] [CrossRef]
- Zhang, A.; Zhang, W.; Guo, X. The Digital Economy, Integration of Productive Services and Manufacturing, and High-Quality Development of the Manufacturing Sector: Evidence from China. Sustainability 2024, 16, 10258. [Google Scholar] [CrossRef]
- Yu, D.W.; Wu, L.Y.; Regenstein, J.M.; Jiang, Q.X.; Yang, F.; Xu, Y.S.; Xia, W.S. Recent advances in quality retention of non-frozen fish and fishery products: A review. Crit. Rev. Food Sci. Nutr. 2020, 60, 1747–1759. [Google Scholar] [CrossRef] [PubMed]
- Moretti, V.M.; Turchini, G.M.; Bellagama, F.; Caprino, F. Traceability issues in fishery and aquaculture products. Vet. Res. Commun. 2003, 27, 497–505. [Google Scholar] [CrossRef] [PubMed]
- Gopi, K.; Mazumder, D.; Sammut, J.; Saintilan, N. Determining the provenance and authenticity of seafood: A review of current methodologies. Trends Food Sci. Technol. 2019, 91, 294–304. [Google Scholar] [CrossRef]
- Ma, H.; Li, Z.; Dong, R.; Tang, D. Influence of Digital Economy on Urban Energy Efficiency in China. Sustainability 2024, 16, 10088. [Google Scholar] [CrossRef]
- Bo, P.; Zhang, Y. Digital Economy, Declining Demographic Dividends and the Rights and Interests of Low-and Medium-skilled Labor. Econ. Res. J. 2021, 56, 91–108. [Google Scholar]
- Cyberspace Administration of China, Digital China Development Report. 2021. Available online: https://www.cac.gov.cn/rootimages/uploadimg/1675765283208335/1675765283208335.pdf (accessed on 9 January 2025).
- CAICT. China Digital Economy Development Research Report. 2023. Available online: http://www.caict.ac.cn/english/research/whitepapers/202311/P020231101476013122093.pdf (accessed on 9 January 2025).
- Liu, Q.; Gao, L.; Lu, Y.; Ouyang, H.; Sun, Y.; Yan, X.; Cheng, J. Search strategy design and preliminary analysis of global fishery patent based on DII and TI database. Fish. Inf. Strategy 2017, 32, 19–24. [Google Scholar] [CrossRef]
- Wu, M.; Liu, C.; Huang, J. The Technological Innovation Effect of Special Economic Zones Policy—Evidence from Patent Data. China Econ. Q. 2021, 21, 1817–1838. [Google Scholar] [CrossRef]
- Ye, W.; Li, X.; Chen, Q. How Immigrant Populations Affect City Entrepreneurship Activity: Mechanisms and Evidence. Econ. Res. J. 2018, 53, 157–170. [Google Scholar]
- Fang, F.; Zhang, L.; Zhao, J. Multiple Paths of Agricultural Green Total Factor Productivity Improvement from the Perspective of Institutional Grouping: A Panel Data Analysis Based on Dynamic QCA. Chin. Rural. Econ. 2024, 2, 44–66. [Google Scholar] [CrossRef]
- Fu, Y.; Zhu, Y. The Impact of Digital Infrastructure Construction on Agricultural Product Market Segmentation: A Quasi-Natural Experiment Based on the “Broadband China” Strategic Pilot Program. Chin. Rural. Econ. 2024, 1, 62–81. [Google Scholar] [CrossRef]
- Liu, J.; Li, R.; Shi, Y. From “Semi-urbanization” to “Urbanization”: The Education Promotion Mechanism of Citizenization of Migrant Workers in China. J. Quant. Technol. Econ. 2023, 40, 138–156. [Google Scholar]
- Yang, J.; Li, X. Education Inequality, Human Capital and Economic Growth: An Empirical Study on China. J. Quant. Technol. Econ. 2007, 24, 37–45. [Google Scholar]
- Chen, Z.; Kahn, M.E.; Liu, Y.; Wang, Z. The consequences of spatially differentiated water pollution regulation in China. J. Environ. Econ. Manag. 2018, 88, 468–485. [Google Scholar] [CrossRef]
- Yue, H.; Zhou, Z.; Tan, Y.T. Mechanism and Empirical Study of Digital Economy on the Upgrading of Manufacturing Structure. Chin. J. Manag. 2024, 21, 670–681. [Google Scholar]
- Wang, F.; Sun, S.; Liu, T. Has the Development of Digital Economy Promoted Changes in Agricultural Production Methods? Evidence from Prefectures in the Yellow River Basin. Chin. Rural. Econ. 2023, 9, 122–143. [Google Scholar] [CrossRef]
- Liu, J.; Meng, Z. An empirical analysis of the effect of fishery technology extension on fishermen’s income: Based on panel data from 30 provinces in China. Chin. Fish. Econ. 2024, 42, 39–53. [Google Scholar]
- Jiang, Y. How Digital Economy Promotes Entrepreneurship Development: Based on Macro and Micro Perspectives. Bus. Manag. J. 2024, 46, 66–79. [Google Scholar] [CrossRef]
- Firpo, S.; Fortin, N.M.; Lemieux, T. Unconditional Quantile Regressions; NBER Working Paper Series; NBER: Cambridge, MA, USA, 2007. [Google Scholar]
- Huang, Q.; Yu, Y.; Zhang, S. Internet Development and Productivity Growth in Manufacturing Industry: Internal Mechanism and China Experiences. China Ind. Econ. 2019, 8, 5–23. [Google Scholar] [CrossRef]
- Yuan, C.; Xiao, T.; Geng, C.; Sheng, Y. Digital Transformation and Division of Labor between Enterprises: Vertical Specialization or Vertical Integration. China Ind. Econ. 2021, 9, 137–155. [Google Scholar] [CrossRef]
- Staiger, D.O.; Stock, J.H. Instrumental Variables Regression with Weak Instruments. Econometrica 1997, 65, 557–586. [Google Scholar] [CrossRef]
- Nunn, N.; Qian, N. US Food Aid and Civil Conflict. Am. Econ. Rev. 2014, 104, 1630–1666. [Google Scholar] [CrossRef]
- Xie, K.; Xia, Z.; Xiao, J. The Enterprise Realization Mechanism of Big Data Becoming a Real Production Factor: From the Product Innovation Perspective. China Ind. Econ. 2020, 5, 42–60. [Google Scholar] [CrossRef]
- Liu, X.Z.; Cui, L.F.; Li, S.M.; Han, X.; Jiang, K.Y.; Yuan, X.C.; Yu, X.J.; Wang, D.; Wu, F.X.; Song, D.D. China Fishery Statistical Yearbook (2011–2022); China Agriculture Press: Beijing, China, 2023. [Google Scholar]
- Lang, Y.; Fan, B.; Zeng, C.; Huang, S. The Driving Mechanism and Enhancement Path of Digital Economy for Industrial Leapfrogging: Based on the mediating role of science and technology innovation and the regulating effect of industrial ecology. Stud. Sci. Sci. 2024, 42, 1–18. [Google Scholar] [CrossRef]




| Primary Indexes | Secondary Indicators | Formulas | Metric Attributes | |
|---|---|---|---|---|
| Enhancement of supply quantity and quality | Quantity | Total fishery production | Total fishery production | + |
| Quality | Degree of processing of aquatic products | Total amount of aquatic products processed/total fishery production | + | |
| Storage facilities | Quantity of aquatic cold storage | + | ||
| Supply capacity of provenance | Number of national aquaculture genetic breeding farms | + | ||
| Development of pelagic fisheries | Pelagic fishery output/total fishery production | + | ||
| Economic benefits and producer income | Gross value of fishery economy | Gross value of fishery economy | + | |
| Economic losses due to natural disasters | Fishery economic loss due to natural disaster | + | ||
| Economic loss due to pollution | Fishery economic loss due to pollution | − | ||
| Net income of fishermen per capita | Net income of fishermen per capita | − | ||
| Innovation promotion | Aquatic technology promotion fund | Aquatic technology promotion fund | + | |
| Number of aquatic technology promotion institutions | Number of aquatic technology promotion institutions | + | ||
| Sustainable development | Fishing vessel efficiency | Total fishery production/fishing boat machinery power | + | |
| Area cultivation efficiency | Total fishery production/aquaculture area | + | ||
| Employee efficiency | Gross value of fishery economy/number of fishery employees | + | ||
| Cultivation pollution | Aquaculture contaminated area/total aquaculture area × 100% | − | ||
| Carbon emissions from fisheries | Carbon emissions from fishery department calculated from raw data published by CEADS | − | ||
| Primary Indexes | Secondary Indicators | Metric Attributes |
|---|---|---|
| Digital infrastructure construction | Internet broadband access port | + |
| Number of domains | + | |
| Number of webpages | + | |
| Number of internet broadband access users per 100 people | + | |
| Length of long-distance cable line | + | |
| Popularization rate of mobile telephones | + | |
| Digital industrialization | Total amount of telecom business | + |
| Software operating revenue per capita | + | |
| Percentage of employees in digital industry | + | |
| Proportion of salaries of digital industry professionals | + | |
| Digital technology innovation output | Number of invention patents related to digital technology | + |
| Number of utility model patents related to digital technology | + | |
| Number of design patents related to digital technology | + |
| Variables | Obs | Mean | SD | Min | Median | Max |
|---|---|---|---|---|---|---|
| High-quality economic development of fisheries (HQDF) | 348 | 0.500 | 0.072 | 0.242 | 0.488 | 0.749 |
| Digital economy (DE) | 348 | 0.180 | 0.101 | 0.030 | 0.162 | 0.551 |
| Technical innovation (TI) | 348 | 0.066 | 0.077 | 0.001 | 0.037 | 0.509 |
| Entrepreneurial activity (Entrep) | 348 | 4.894 | 0.370 | 4.090 | 4.919 | 6.187 |
| Fixed assets (Fix) | 348 | 8.087 | 1.039 | 4.621 | 8.290 | 9.773 |
| Labor Input (Labor) | 348 | 7.441 | 1.791 | 3.643 | 7.876 | 9.609 |
| Marketization level (Market) | 348 | −2.520 | 0.242 | −3.394 | −2.485 | −2.051 |
| Government intervention (Gov) | 348 | −1.502 | 0.335 | −2.238 | −1.504 | −0.773 |
| Regional Education (Edu) | 348 | 2.210 | 0.093 | 2.005 | 2.199 | 2.533 |
| Government Environmental Concern (Eco) | 348 | −5.031 | 0.280 | −5.821 | −5.017 | −4.388 |
| (1) | (2) | (3) | (4) | |
|---|---|---|---|---|
| HQDF | HQDF | HQDF | HQDF | |
| DE | 0.4425 *** | 0.2322 *** | 0.3107 *** | 0.2453 *** |
| (0.0385) | (0.0616) | (0.0258) | (0.0638) | |
| Fix | 0.0038 * | 0.0133 ** | ||
| (0.0022) | (0.0066) | |||
| Labor | 0.0120 *** | 0.0226 *** | ||
| (0.0018) | (0.0076) | |||
| Market | 0.1142 *** | −0.0261 | ||
| (0.0165) | (0.0169) | |||
| Gov | 0.0100 | −0.0201 | ||
| (0.0140) | (0.0221) | |||
| Edu | −0.0719 * | 0.1209 | ||
| (0.0375) | (0.0793) | |||
| Eco | 0.0009 | 0.0046 | ||
| (0.0088) | (0.0073) | |||
| _cons | 0.4202 *** | 0.4580 *** | 0.7904 *** | −0.1603 |
| (0.0066) | (0.0111) | (0.1122) | (0.1988) | |
| N | 348 | 348 | 348 | 348 |
| R2 | 0.3782 | 0.9013 | 0.6526 | 0.9074 |
| Province F.E. | No | Yes | No | Yes |
| Time F.E. | No | Yes | No | Yes |
| (1) | (2) | (3) | |
|---|---|---|---|
| HQDF | HQDF_2 | HQDF_2 | |
| DE | 0.2483 *** | ||
| (0.0473) | |||
| DE_2 | 0.2147 *** | 0.2098 *** | |
| (0.0506) | (0.0335) | ||
| Fix | 0.0158 ** | 0.0146 *** | 0.0170 *** |
| (0.0067) | (0.0053) | (0.0054) | |
| Labor | 0.0257 *** | 0.0110 * | 0.0139 ** |
| (0.0079) | (0.0061) | (0.0059) | |
| Market | −0.0246 | −0.0376 ** | −0.0365 ** |
| (0.0171) | (0.0152) | (0.0155) | |
| Gov | −0.0189 | −0.0293 * | −0.0284 * |
| (0.0224) | (0.0158) | (0.0158) | |
| Edu | 0.1302 | 0.0675 | 0.0759 |
| (0.0799) | (0.0597) | (0.0597) | |
| Eco | 0.0067 | −0.0052 | −0.0032 |
| (0.0074) | (0.0058) | (0.0059) | |
| _cons | −0.1907 | −0.3706 ** | −0.0269 *** |
| (0.2023) | (0.1646) | (0.0043) | |
| N | 348 | 348 | 348 |
| R2 | 0.9081 | 0.9712 | 0.6246 |
| Province F.E. | Yes | Yes | Yes |
| Time F.E. | Yes | Yes | Yes |
| (1) | (2) | (3) | (4) | |
|---|---|---|---|---|
| HQDF | HQDF | HQDF_2 | HQDF_2 | |
| DE | 0.3211 *** | 0.2332 *** | ||
| (0.0723) | (0.0560) | |||
| DE_2 | 0.2988 *** | 0.2012 *** | ||
| (0.0545) | (0.0396) | |||
| Fix | 0.0221 ** | 0.0271 *** | 0.0272 *** | 0.0308 *** |
| (0.0090) | (0.0089) | (0.0082) | (0.0081) | |
| Labor | −0.0037 | −0.0026 | 0.0109 | 0.0121 |
| (0.0084) | (0.0083) | (0.0085) | (0.0085) | |
| Market | −0.0333 ** | −0.0307 * | −0.0460 *** | −0.0448 *** |
| (0.0168) | (0.0168) | (0.0161) | (0.0164) | |
| Gov | 0.0158 | 0.0223 | 0.0003 | 0.0042 |
| (0.0263) | (0.0262) | (0.0202) | (0.0199) | |
| Edu | 0.0350 | 0.0276 | 0.0035 | −0.0047 |
| (0.0837) | (0.0811) | (0.0673) | (0.0659) | |
| Eco | 0.0012 | 0.0032 | −0.0054 | −0.0042 |
| (0.0077) | (0.0076) | (0.0063) | (0.0064) | |
| _cons | 0.1569 | 0.1689 | −0.3075 * | −0.2980 * |
| (0.1993) | (0.1977) | (0.1761) | (0.1781) | |
| Province F.E. | Yes | Yes | Yes | Yes |
| Time F.E. | Yes | Yes | Yes | Yes |
| (1) | (2) | (3) | |
|---|---|---|---|
| HQDF | HQDF | HQDF | |
| L.DE | 0.2670 *** | ||
| (0.0608) | |||
| L2.DE | 0.2847 *** | ||
| (0.0603) | |||
| L3.DE | 0.2568 *** | ||
| (0.0828) | |||
| Fix | 0.0147 ** | 0.0154 ** | 0.0158 * |
| (0.0068) | (0.0071) | (0.0081) | |
| Labor | 0.0194 *** | 0.0163 ** | 0.0194 ** |
| (0.0073) | (0.0075) | (0.0082) | |
| Market | −0.0213 | −0.0080 | −0.0102 |
| (0.0158) | (0.0171) | (0.0215) | |
| Gov | −0.0232 | −0.0178 | −0.0256 |
| (0.0183) | (0.0196) | (0.0209) | |
| Edu | 0.1078 | 0.0643 | 0.0401 |
| (0.0763) | (0.0820) | (0.0902) | |
| Eco | 0.0011 | 0.0008 | 0.0052 |
| (0.0066) | (0.0072) | (0.0077) | |
| _cons | −0.1261 | 0.0317 | 0.0749 |
| (0.1979) | (0.2101) | (0.2281) | |
| N | 319 | 290 | 261 |
| R2 | 0.9219 | 0.9236 | 0.9259 |
| Province F.E. | Yes | Yes | Yes |
| Time F.E. | Yes | Yes | Yes |
| StdIV | GenInst | GenExtInst | ||
|---|---|---|---|---|
| (1) | (2) | (3) | (4) | |
| First Stage | Second Stage | |||
| Variables | DE | HQDF | HQDF | HQDF |
| IV | 0.3672 *** | |||
| (0.00083) | ||||
| DE | 0.9154 *** | 0.2336 *** | 0.3016 *** | |
| (0.172) | (0.065) | (0.066) | ||
| Fix | 0.0131 | 0.0133 ** | 0.0133 ** | |
| (0.008) | (0.006) | (0.006) | ||
| Labor | 0.0320 *** | 0.0225 *** | 0.0234 *** | |
| (0.011) | (0.007) | (0.007) | ||
| Market | 0.0003 | −0.0265 * | −0.0238 | |
| (0.018) | (0.016) | (0.016) | ||
| Gov | 0.0033 | −0.0205 | −0.0181 | |
| (0.023) | (0.020) | (0.021) | ||
| Edu | 0.1786 ** | 0.1198 | 0.1257 * | |
| (0.090) | (0.074) | (0.074) | ||
| Eco | 0.0146 * | 0.0044 | 0.0054 | |
| (0.008) | (0.007) | (0.007) | ||
| _cons | 0.4374 *** | 0.4857 *** | 0.4809 *** | |
| (0.014) | (0.009) | (0.009) | ||
| Kleibergen-Paap rk LM statistic | 25.83 *** | 100.87 *** | 153.21 *** | |
| Kleibergen-Paap Wald rk F statistic | 18.88 | 139.47 | 82.97 | |
| R-squared | 0.8649 | 0.907 | 0.907 | |
| Province F.E. | Yes | Yes | Yes | Yes |
| Time F.E. | Yes | Yes | Yes | Yes |
| Mechanism Analysis of TI | Mechanism Analysis of Entrep | ||||
|---|---|---|---|---|---|
| (1) | (2) | (3) | (4) | ||
| TI | HQDF | Entrep | HQDF | ||
| DE | 0.6571 *** | 0.0686 | DE | 2.9223 *** | −0.8574 ** |
| (0.1233) | (0.0803) | (0.3109) | (0.3434) | ||
| TI | −0.2066 ** | Entrep | −0.0335 ** | ||
| (0.0881) | (0.0145) | ||||
| DE×TI | 0.6797 *** | DE×Entrep | 0.2034 *** | ||
| (0.1889) | (0.0596) | ||||
| Fix | 0.0191 *** | 0.0161 ** | Fix | 0.2445 *** | 0.0181 *** |
| (0.0063) | (0.0066) | (0.0530) | (0.0067) | ||
| Labor | 0.0263 ** | 0.0217 *** | Labor | −0.0353 | 0.0223 *** |
| (0.0121) | (0.0078) | (0.0619) | (0.0075) | ||
| Market | −0.0666 *** | −0.0264 | Market | 0.1916 | −0.0265 |
| (0.0208) | (0.0175) | (0.1787) | (0.0168) | ||
| Gov | 0.0155 | −0.0249 | Gov | 0.3150 *** | −0.0219 |
| (0.0153) | (0.0222) | (0.0904) | (0.0231) | ||
| Edu | −0.2749 *** | 0.1222 | Edu | 0.1376 | 0.1210 |
| (0.1048) | (0.0797) | (0.3509) | (0.0793) | ||
| Eco | 0.0013 | 0.0075 | Eco | 0.1078 ** | 0.0062 |
| (0.0080) | (0.0073) | (0.0536) | (0.0074) | ||
| _cons | 0.0666 | −0.1384 | _cons | 3.8478 *** | −0.0119 |
| (0.2696) | (0.2003) | (1.2564) | (0.2113) | ||
| N | 348 | 348 | N | 348 | 348 |
| R2 | 0.8736 | 0.9111 | R2 | 0.7316 | 0.9106 |
| Province F.E. | Yes | Yes | Province F.E. | Yes | Yes |
| Time F.E. | Yes | Yes | Time F.E. | Yes | Yes |
| (1) | (2) | (3) | (4) | (5) | |
|---|---|---|---|---|---|
| East | Central | West | Coastal | Non-Coastal | |
| HQDF | HQDF | HQDF | HQDF | HQDF | |
| DE | 0.3525 *** | −0.6613 *** | 0.0345 | 0.4121 *** | −0.1058 |
| (0.0838) | (0.2358) | (0.1287) | (0.0850) | (0.0760) | |
| Control Variables | Yes | Yes | Yes | Yes | Yes |
| N | 132 | 96 | 120 | 132 | 216 |
| R2 | 0.9315 | 0.8203 | 0.9388 | 0.9359 | 0.8682 |
| Province F.E. | Yes | Yes | Yes | Yes | Yes |
| Time F.E. | Yes | Yes | Yes | Yes | Yes |
Disclaimer/Publisher’s Note: The statements, opinions and data contained in all publications are solely those of the individual author(s) and contributor(s) and not of MDPI and/or the editor(s). MDPI and/or the editor(s) disclaim responsibility for any injury to people or property resulting from any ideas, methods, instructions or products referred to in the content. |
© 2025 by the authors. Licensee MDPI, Basel, Switzerland. This article is an open access article distributed under the terms and conditions of the Creative Commons Attribution (CC BY) license (https://creativecommons.org/licenses/by/4.0/).
Share and Cite
Xia, Z.; Zeng, H.; Chen, X. Digital Economy and High-Quality Development of Fishery Economy: Evidence from China. Sustainability 2025, 17, 4338. https://doi.org/10.3390/su17104338
Xia Z, Zeng H, Chen X. Digital Economy and High-Quality Development of Fishery Economy: Evidence from China. Sustainability. 2025; 17(10):4338. https://doi.org/10.3390/su17104338
Chicago/Turabian StyleXia, Zhiyao, Han Zeng, and Xiaoyu Chen. 2025. "Digital Economy and High-Quality Development of Fishery Economy: Evidence from China" Sustainability 17, no. 10: 4338. https://doi.org/10.3390/su17104338
APA StyleXia, Z., Zeng, H., & Chen, X. (2025). Digital Economy and High-Quality Development of Fishery Economy: Evidence from China. Sustainability, 17(10), 4338. https://doi.org/10.3390/su17104338
