Next Article in Journal
Optimizing Bus Bridging Service Considering Passenger Transfer and Reneging Behavior
Previous Article in Journal
Enhancing Fish Passage Efficiency: Lessons from UHE Porto Primavera’s Fish Ladder
 
 
Font Type:
Arial Georgia Verdana
Font Size:
Aa Aa Aa
Line Spacing:
Column Width:
Background:
Article

The Sustainable Integration of AI in Higher Education: Analyzing ChatGPT Acceptance Factors Through an Extended UTAUT2 Framework in Peruvian Universities

by
Marco Agustín Arbulú Ballesteros
1,*,
Benicio Gonzalo Acosta Enríquez
2,
Emma Verónica Ramos Farroñán
3,
Hugo Daniel García Juárez
3,
Luis Edgardo Cruz Salinas
3,
Julio Ernesto Blas Sánchez
1,
Julie Catherine Arbulú Castillo
3,
Gladys Sandi Licapa-Redolfo
4 and
Gary Christiam Farfán Chilicaus
3
1
Ingeniería de Sistemas—Campus Virtual, Escuela de Contabilidad—Campus Chiclayo, Universidad Tecnológica del Perú, Chiclayo 14011, Peru
2
Departamento de Ciencias Psicológicas, Universidad Nacional de Trujillo, Trujillo 13001, Peru
3
Instituto de Investigación en Ciencias y Tecnología, Universidad César Vallejo, Campus Chepén-Chiclayo, Trujillo 13001, Peru
4
Grupo de Investigación en Ecología Evolutiva, Protección de Cultivos, Remediación Ambiental, y Biotecnología (EPROBIO), Universidad Privada del Norte, Trujillo 13006, Peru
*
Author to whom correspondence should be addressed.
Sustainability 2024, 16(23), 10707; https://doi.org/10.3390/su162310707
Submission received: 14 November 2024 / Revised: 29 November 2024 / Accepted: 3 December 2024 / Published: 6 December 2024

Abstract

ChatGPT, a large language model AI, has the potential to transform higher education by providing students with personalized learning support, assisting in writing tasks, and enhancing their level of engagement. This study examines the factors influencing the acceptance of ChatGPT among university students in Peru, following the extended UTAUT2 model with the addition of a construct called knowledge sharing (KS). A total of 772 students from seven universities in Lambayeque and La Libertad participated in an online survey, providing insights into their perceptions and experiences with using ChatGPT for academic purposes. The results from the structural equation model showed that effort expectancy, behavioral intention, and knowledge sharing positively influenced the actual use of ChatGPT. Furthermore, effort expectancy and performance expectancy were found to be determinants of the behavioral intention to use ChatGPT. The study also revealed that performance expectancy and behavioral intention serve as sequential mediating variables regarding the effect of effort expectancy on actual use. These findings suggest a positive adoption of ChatGPT among students, driven by individual and contextual factors, and highlight the importance of managing effort and performance expectations appropriately. This study represents a significant advancement in understanding the acceptance of ChatGPT in higher education and provides valuable guidance for practical implementation efforts, ensuring that this powerful AI tool is effectively leveraged to support student learning and success.

1. Introduction

1.1. Current Status of ChatGPT in Higher Education

The adoption of ChatGPT-4o in higher education is part of a broader trend of incorporating advanced technologies into educational settings, requiring a careful assessment of students’ behavioral intention to use and actual use of these tools [1]. Since its launch in November 2022, ChatGPT has seen massive acceptance and usage by university students. Statistically, a study conducted in Karachi, Pakistan, revealed that 76.2% of participants were aware of ChatGPT, even though 51.4% did not frequently use it [2]. ChatGPT has been noted for its ability to generate natural language, offering potential applications in learning, research, and academic communication [3]. However, the integration of such technologies into higher education raises fundamental questions about students’ readiness to adopt them, barriers to their effective use, and differences in technological acceptance among various student populations [4].
Studies have shown the mixed effects of ChatGPT in the teaching–learning process in higher education, with both potential benefits and significant challenges [5,6]. It can enhance the educational experience and provide immersive, dynamic, and personalized learning environments, potentially increasing student engagement [7,8]. Furthermore, it is considered a student-driven innovation with the potential to empower them and enhance their educational experiences and resources [8]. Studies have shown varying attitudes toward the use and implementation of ChatGPT in their academic activities, as shown in the study by [9], where 73.2% of participants agreed on ChatGPT’s potential to facilitate the learning process. However, there are concerns about the negative impact of ChatGPT, particularly on higher-order thinking skills and students’ intellectual growth [10,11]. According to [2], 50.1% of participants believed that using ChatGPT could diminish their cognitive ability, whereas 40.0% expressed no concern about privacy and security issues. Issues related to integrity, accuracy, reliability, information bias, and privacy need to be considered when employing AI in education [7,12]. Nevertheless, a survey among students revealed that although many are familiar with ChatGPT, they do not routinely use it for academic purposes and are skeptical of its positive effects on learning [11]. Students also expressed the need for clearer guidelines and better training on how and where the tool can be used for learning activities [11].
On the other hand, the global issue is characterized by several aspects: There is variability in students’ familiarity and comfort with AI technologies such as ChatGPT, which can influence their willingness to use these tools in their learning [13]. For example, the perception of the utility and efficacy of ChatGPT in educational contexts is a critical factor that may vary according to academic discipline and teaching method [14]. Additionally, concerns about data privacy, academic integrity, and overreliance on technology emerge as significant barriers to ChatGPT acceptance [15]. The technological infrastructure and access to digital resources are unequal globally, which could result in an uneven adoption of these tools across different regions and socioeconomic strata [16].

1.2. International Perspectives on ChatGPT Adoption

In the United States, with an advanced educational system and a high degree of technological adoption, the issue centers on integrating ChatGPT as a complementary tool in learning [17]. Challenges include concerns about academic integrity, given the potential for the misuse of AI in producing academic work, and the need to develop critical skills to distinguish between AI-generated information and traditional academic sources [18]. In Japan, a country known for its rapid adoption of technology, the generally positive cultural attitude toward AI and automation facilitates its acceptance but also raises questions about technological dependency and the need to maintain essential human skills in education [19]. In Germany, with its emphasis on technical and professional education, there is a particular interest in applying ChatGPT in the technical and scientific fields [20]. However, there is caution regarding data privacy and security, which are critical aspects of European regulation.
With a rapidly expanding educational system and an emerging tech sector, India faces the challenge of the digital divide [21]. However, in urban areas and among populations with better access to resources, the acceptance of ChatGPT may be high; in more rural and less developed regions, limited access to technology and digital infrastructure represents significant obstacles [22]. In Nigeria, the adoption of ChatGPT in higher education faces unique challenges related to technological infrastructure, internet connectivity stability, and the availability of digitized educational resources. Additionally, there is a gap in technical skills and familiarity with AI tools, requiring a focus on training and developing digital skills among students and teachers. Consequently, the issue of ChatGPT acceptance in these five countries highlights how differences in technological infrastructure, privacy regulations, cultural attitudes toward AI, and challenges in academic integrity and access equity uniquely shape the integration and use of this technology in higher education.
The integration of ChatGPT in higher education presents unique characteristics that deserve careful examination through established theoretical frameworks. As demonstrated by [23,24,25], the UTAUT2 model provides a robust framework for understanding how students adopt and use ChatGPT in academic settings. These studies have shown that the relationship between effort expectancy and actual use takes on particular importance in educational contexts, where ease of use directly influences adoption patterns. Furthermore, research by [5,6] has revealed that the successful implementation of ChatGPT in higher education depends not only on technological factors but also on institutional support and clear guidelines. This aligns with UTAUT2’s emphasis on facilitating conditions as a key determinant of technology adoption. The findings from [23,26,27] demonstrate that performance expectancy plays a crucial role in students’ decisions to incorporate ChatGPT into their learning processes, particularly when they perceive clear benefits for their academic performance. Recent studies [7,10,11] have also highlighted how the educational application of ChatGPT differs from other technological tools, requiring the specific consideration of factors such as academic integrity, learning effectiveness, and ethical use. These considerations extend the traditional UTAUT2 framework by incorporating elements unique to AI-powered educational tools.

1.3. ChatGPT Implementation in Peru

In the context of Peru, the issue of the acceptance and use of ChatGPT by higher-education students presents unique challenges and opportunities, reflecting the country’s socioeconomic, cultural, and technological characteristics [28]. One of the most significant challenges is the existing digital divide in the country [29]. Although there is relatively high access to technology and internet connectivity in urban areas such as Lima, this access is limited in more rural and remote regions [30]. This difference directly impacts the possibility of using tools such as ChatGPT, limiting its use to a more privileged segment of the student population [31]. The technological infrastructure of Peruvian educational institutions varies considerably, while some private universities and research centers have advanced technological resources, and many public institutions face limitations in terms of hardware and software, which may restrict the effective integration of AI-based solutions into their curricula and teaching methods [32].
The familiarity and comfort of students and teachers with emerging technologies such as ChatGPT are not uniform. There is a need to foster a culture of innovation and technological adaptability in the education system, as well as to develop digital competencies in both students and teachers [33]. Consequently, the implementation of balanced strategies that integrate these technologies in a way that complements and enriches the educational process, rather than replacing fundamental aspects, is necessary [34]. Education policies in Peru related to advanced technology in education are still in development [35]. Creating regulations that ensure the ethical and responsible use of AI while promoting innovation and digital inclusion is essential for the successful integration of tools such as ChatGPT into higher education [36].

1.4. Research Gap and Study Objectives

While numerous studies have investigated acceptance and attitudes toward ChatGPT, there is a notable paucity of research on the behavioral intention to use and the actual use of this tool [37]. Moreover, there is a deficiency in the recent literature on the adoption of ChatGPT within higher education [26,38]. This study aims to fill this gap by examining how performance expectations and effort expectancy affect both the behavioral intention to use and the actual use of ChatGPT. Additionally, the literature has not yet explored how the dissemination of knowledge about ChatGPT among students impacts its actual use. Therefore, this study adds to the discourse by analyzing the moderating effect of knowledge sharing on the intention to use and the actual use of ChatGPT.
While existing research has established UTAUT2’s validity for studying technology adoption, its application to AI-powered educational tools like ChatGPT presents unique opportunities and challenges. Previous studies [23,26,27] have primarily focused on general acceptance patterns, but there remains a critical need to understand how the model’s constructs specifically operate in the context of AI-enhanced learning environments. This study addresses this gap by examining not only the direct relationships between UTAUT2 constructs but also their unique manifestations in ChatGPT-enabled educational settings.
Specifically, this study aims to address the following research objectives:
  • To examine how effort expectancy and performance expectancy specifically influence ChatGPT adoption among Peruvian university students, considering the unique technological infrastructure and digital literacy levels in the Lambayeque and La Libertad regions.
  • To analyze the role of knowledge-sharing practices within Peruvian academic communities in mediating the relationship between behavioral intention and actual use of ChatGPT.
  • To identify the most significant barriers and facilitators to ChatGPT adoption in Peruvian universities, particularly focusing on:
    -
    Infrastructure availability and internet connectivity;
    -
    The digital competency levels of students;
    -
    Academic policies regarding AI tool usage;
    -
    Cultural attitudes toward AI adoption in education.
  • To determine how the relationship between effort expectancy and actual use is moderated by:
    -
    Students’ prior experience with AI tools;
    -
    Access to technological resources;
    -
    Academic discipline (Business vs. Engineering).
These refined objectives reflect the specific context of Peruvian higher education and acknowledge the unique challenges and opportunities present in regional universities. By focusing on these specific aspects, this study aims to provide actionable insights for university administrators developing AI integration policies, faculty members implementing ChatGPT in their courses, educational technology planners addressing infrastructure needs, and policymakers working on digital education initiatives in Peru.

1.5. Study Significance and Contributions

This study presents several unique aspects that contribute to a deeper understanding of the acceptance and use of ChatGPT by university students. It employs the extended UTAUT2 model with the addition of the knowledge-sharing (KS) construct, allowing for an exploration of how knowledge exchange among students influences the acceptance and actual use of ChatGPT. Additionally, it focuses on university students from the Lambayeque and La Libertad regions in Peru, providing a specific contextual perspective on how geographical and cultural factors may affect the adoption of ChatGPT.
One of the main contributions of this study is its analysis of the mediating role of KS in the relationships between performance expectancy (PE) and the actual use of ChatGPT and between effort expectancy (EE) and the actual use of ChatGPT. These analyses shed light on how knowledge sharing among students can influence the relationship between individual perceptions of ChatGPT and its actual use.
Furthermore, this study extensively explores the interactions between the constructs of the UTAUT2 model and KS, evaluating the moderating role of KS in the relationships between EE, PE, behavioral intention (BI), and the actual use (AU) of ChatGPT. These interactions provide a more nuanced understanding of how individual and contextual factors mutually influence the adoption of ChatGPT.
This study also stands out for its focus on the long-term impact and sustainability of ChatGPT use in higher education. This finding underscores the need for the continuous evaluation of the adaptation and evolution of ChatGPT in response to changing educational needs and challenges, as well as the implications of increased reliance on artificial intelligence in education. Finally, this study addresses ethical considerations and academic integrity issues related to the adoption of ChatGPT in higher education. These findings emphasize the importance of developing and implementing clear policies for the appropriate use of ChatGPT and fostering a culture of transparency and respect for academic norms.
The primary objective of this study was to analyze the factors influencing the acceptance and use of ChatGPT by university students in Peru. Specifically, it aims to examine how individual and contextual factors, such as effort expectancy, performance expectancy, and knowledge sharing, affect the adoption of this artificial intelligence tool in the realm of higher education. Additionally, this study sought to explore the mediating role of performance expectancy and behavioral intention in the relationship between effort expectancy and the actual use of ChatGPT. Furthermore, it investigates the moderating effect of knowledge sharing on the relationships between the constructs of the UTAUT2 model and the actual use of ChatGPT.
Moreover, although ChatGPT has gained popularity among university students, it is crucial to investigate usage intention to better understand the factors driving its adoption and continuous use in the educational context. Despite ChatGPT’s growing popularity, its effective integration into higher education necessitates a deep understanding of students’ perceptions, attitudes, and motivations for using it. Investigating usage intention also helps identify the key factors influencing students’ decisions to adopt and use ChatGPT for academic purposes. This is particularly relevant given that the use of ChatGPT in higher education presents both opportunities and challenges, such as issues related to academic integrity, information accuracy, and overreliance on technology.

1.6. Practical and Social Implications

Socially, the justification for the study lies in its ability to address and understand the needs, expectations, and concerns of higher-education students regarding the adoption of new technologies. Given that education plays a crucial role in social and personal development, understanding how AI tools such as ChatGPT are perceived and used can offer insights for enhancing teaching and learning processes. This study has the potential to provide a framework for the development of educational policies and technological implementation strategies that are inclusive and sensitive to the diverse socioeconomic and cultural realities of students.
The practical implications include the proper management of student expectations, the provision of training and support, the development of clear policies, the integration of technology into the curriculum, investment in infrastructure, and continuous evaluation. By addressing these aspects, universities can effectively leverage the potential of ChatGPT to enhance learning, foster student engagement, and prepare students for success in an increasingly technology-driven world. Ultimately, this study lays the groundwork for the strategic implementation of ChatGPT in higher education, ensuring that this powerful AI tool is effectively utilized to support student learning and success.
Finally, the study is justified from an economic perspective, as it explores ChatGPT’s potential to influence the efficiency and effectiveness of higher education. The adoption of AI tools can lead to the optimization of resources, both in terms of time and costs, for educational institutions and students. Moreover, by preparing students for an increasingly technological and automated job market, this study can provide guidance on how to integrate AI-related skills into education, thereby increasing the employability and economic competitiveness of graduates.
Furthermore, the environmental implications of ChatGPT adoption in education warrant consideration. The deployment of large language models like ChatGPT raises important questions about energy consumption and computational resource requirements. While AI tools can potentially reduce traditional resource usage through the digitalization of educational materials and reduced physical transportation needs, they also present environmental challenges through increased energy consumption in data centers and computing infrastructure. Educational institutions must balance the benefits of AI adoption with sustainable practices and energy-efficient implementation strategies. This includes considering the carbon footprint of AI model training and deployment, as well as exploring ways to optimize resource utilization while maintaining educational effectiveness. Understanding these environmental aspects is crucial for developing sustainable long-term strategies for AI integration in higher education.

1.7. General Implications of ChatGPT

The generative pretrained transformer (ChatGPT) was launched to the public in November 2022 [39,40,41,42]. It quickly gained global popularity, reaching 100 million users by January [40]. Additionally, ChatGPT is estimated to have had a profound impact across various fields, such as nursing, education, and interdisciplinary research [41,43,44]. This language system has diverse applications, ranging from customer service systems to virtual assistants and chatbots [45].
In the educational domain, ChatGPT has been shown to positively impact the teaching–learning process, but proper teacher training is critical for successful implementation [5]. The potential of ChatGPT in education is apparent, with studies highlighting its benefits and challenges in educational settings [26,27,46,47,48,49].
It can enhance educational experience, but reliance on ChatGPT may lead to a decline in higher-order thinking skills among students [10]. Students are familiar with ChatGPT, but they require better guidelines and training on its use in learning activities [11]. ChatGPT has been used to generate medical and scientific articles, interpret complex datasets, and provide quick access to medical information [50]. It is noted for its ability to express ideas clearly and frame general contexts comprehensibly, but limitations in temporal scope and the need for expert corrections are cited as weaknesses and threats [50].
A study on the general population’s knowledge, attitudes, and practices toward ChatGPT revealed that most participants were familiar with ChatGPT and believed in its capacity to understand and respond to user queries, but some expressed concerns about potential negative effects on cognitive abilities when relying too heavily on ChatGPT [2].
Additionally, ChatGPT can provide personalized assistance to university students via models such as UTAUT2 to investigate the factors influencing usage intention and actual use [23,24,26,27]. Ref. [51] also highlighted the role of knowledge sharing in the use of chatbots. However, the present study focuses on university students from Lambayeque and La Libertad in Peru and analyses the mediating role of knowledge sharing in the relationships between performance expectancy, effort expectancy, and the actual use of ChatGPT. Additionally, it extensively explores the interactions between the constructs of the UTAUT2 model and knowledge sharing, evaluating the moderating role of the latter in the relationships between effort expectancy, performance expectancy, behavioral intention, and the actual use of ChatGPT. This provides a more nuanced understanding of how individual and contextual factors mutually influence the adoption of this technology.

1.8. Use of ChatGPT in Higher Education

Since its launch, ChatGPT has gained significant attention among university students, with research showing both benefits and challenges in its academic applications [52]. Research indicates that ChatGPT can contribute to improving student learning outcomes and that it is perceived as a valuable learning support tool [52,53]. A study among university students at the University of Jordan revealed a strong positive attitude toward using ChatGPT as a learning tool, with the majority agreeing on its potential to facilitate the learning process [9].
On the other hand, ChatGPT can provide personalized assistance and support to students, particularly those facing language barriers, and alleviate the workload of university staff [54]. A systematic review of 12 studies concluded that ChatGPT has a positive effect on the teaching–learning process but highlighted the importance of teacher training to use the tool appropriately [5].
However, students also express skepticism about the positive effects of ChatGPT on learning and are concerned with its potential negative effects, such as cheating and misinformation [11,55]. Students are skeptical about the positive impact of ChatGPT on learning and believe that universities should provide clearer guidelines and better education on how and where the tool can be used for learning activities [11].
Users are concerned about the potential negative effects on their cognitive ability when they are overly dependent on ChatGPT, although they also trust its accuracy and have moderate confidence in the information provided [2,56].
While students admire the capabilities of ChatGPT and consider it interesting, motivating, and useful for study and work, they also believe that its responses are not always accurate and that it requires good prior knowledge to work with it [53].
Consequently, ChatGPT is considered a tool that can be used to obtain educational benefits, but there are concerns about academic integrity and the decline in higher-order thinking skills among students who rely too heavily on it [7,10]. Therefore, the use of ChatGPT in education presents opportunities for students and instructors but also presents challenges such as issues of academic integrity, accuracy, and reliability. Precise recommendations are listed for students and instructors to address these challenges [7,57].

1.9. Unified Theory of Acceptance and Use of Technology (UTAUT2)

The application of UTAUT2 in educational AI contexts, particularly with ChatGPT, has revealed unique adoption patterns that extend beyond traditional technology acceptance models. Studies [23,24,25] have demonstrated that when applied to AI-powered educational tools, UTAUT2 constructs such as effort expectancy and performance expectancy take on new dimensions. For instance, effort expectancy in ChatGPT usage relates not only to technical operation but also to the ability to formulate effective prompts and critically evaluate AI-generated responses. The model’s effectiveness in explaining ChatGPT adoption is particularly evident in research by [23,26,27], which shows how performance expectancy in educational contexts encompasses both immediate task completion benefits and longer-term learning outcomes. Furthermore, studies [5,7,11] have identified how social influence and facilitating conditions play crucial roles in educational settings, where institutional policies and peer attitudes significantly impact adoption decisions.
The unified theory of acceptance and use of technology (UTAUT2) has garnered significant attention in information systems research and other fields, with over 6000 citations and widespread use across various sectors [58,59]. UTAUT emphasizes the importance of technology going through phases such as design, planning, implementation, and utilization before it can change people’s lives [60]. On the other hand, UTAUT2, an expanded version, has become popular for examining consumer-centric issues and has proven to be more explanatory in predicting behavioral intentions related to technology adoption [61,62].
Research on UTAUT2 has been increasing, and a structured analysis of the literature has been used to synthesize research patterns and growth trends from 2012 to 2019 [59]. UTAUT2 has been applied in various sectors, such as education, banking, healthcare, tourism, e-government services, and personality studies, demonstrating its versatility and relevance in different contexts [63]. Given its widespread use and growth in research, UTAUT2 appears to be a robust and versatile theory with practical implications for the acceptance, adoption, and use of technology in various contexts. However, it is important to note that the analysis is based on available abstracts, and a thorough review of the full articles is recommended for a deeper understanding.
The UTAUT2 model integrates several constructs that explain the adoption and use of ChatGPT by users. Along with expanded constructs such as perceived interactivity and privacy concerns, UTAUT2 can explain user interaction and engagement with ChatGPT [24,48,64]. On the other hand, performance expectancy, hedonic motivation, price value, and habits influence the behavioral intention to use ChatGPT [48]. Furthermore, habits, performance expectancy, and facilitating conditions influence behavioral intention and usage behavior [26,47].

1.10. Presentation of the Research Model

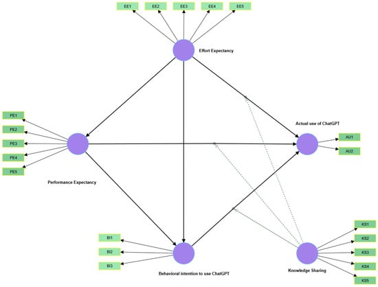
Figure 1 presents the research model, which contains 12 hypotheses grounded in the UTAUT2 model [63,65], used to investigate the acceptance and use of ChatGPT by university students. Instead of adopting the complete model, specific constructs deemed more relevant to the context of AI technologies in education were carefully selected, whereas others were excluded to maintain model parsimony and focus on key relationships.
The constructs included in the proposed model are EE, PE, BI, AU, and KS. EE and PE were selected because they represent two of the most influential predictors of technology use intention [63]. In the context of ChatGPT, EE captures the perceived ease of interacting with an AI tool, whereas PE reflects students’ perceptions of how ChatGPT can enhance their academic performance [23,25]. These constructs are especially relevant since the adoption of ChatGPT by students is likely driven by pragmatic considerations of usability and utility.
Additionally, BI was included as a key mediator between EE, PE, and AU, aligning with the theory of planned behavior [60] and the original UTAUT2 model. The inclusion of KS as a new construct in the model is justified by the crucial role that peer knowledge sharing plays in learning and the adoption of new technologies in educational settings [51]. Given the novel nature of ChatGPT, students are likely to rely heavily on knowledge sharing to learn about its functionalities and applications, which in turn can influence their intention to use the tool and its actual use [23].
The decision to exclude certain UTAUT2 constructs was based on careful theoretical and contextual considerations:
Facilitating Conditions: While this construct is valuable in general technology adoption contexts, it was excluded because ChatGPT is freely accessible through web browsers, requiring minimal technical infrastructure beyond basic internet access. Additionally, the construct’s core elements are partially captured within our effort expectancy measurements.
Hedonic Motivation: This construct was omitted because the study focuses primarily on the academic and learning-oriented use of ChatGPT rather than entertainment or pleasure-derived motivations. In educational settings, performance-related factors are more relevant for understanding adoption patterns than hedonic aspects.
Price Value: Given that ChatGPT is currently available at no direct cost to students, the price-value construct would not provide meaningful variation in our context. While there may be indirect costs (internet access, device usage), these are not specific to ChatGPT usage and would not significantly influence adoption decisions.
Habits: The habit construct was excluded due to ChatGPT’s relatively recent introduction in educational settings. At this early stage of adoption, habitual use patterns have not yet been fully established, making this construct less relevant for current analysis. Future studies may benefit from including this construct as usage patterns become more established over time.
These exclusions allowed us to maintain model parsimony while focusing on the most relevant factors for understanding ChatGPT adoption in the specific context of Peruvian higher education. This focused approach aligns with previous studies [23,26,27] that have successfully adapted the UTAUT2 model by selecting the most contextually relevant constructs.
Similarly, the following is a conceptual definition of the constructs used in the study. EE refers to the perceived ease of use and cognitive effort necessary to use ChatGPT for learning. It directly impacts students’ intentions to use ChatGPT and subsequently influences their actual use of the tool for learning purposes [23,25]. PE is a relevant construct in technology adoption models, representing the degree to which an individual believes that using a particular system will help them achieve performance gains at work [66]. In the context of higher education, considering the diverse applications of ChatGPT, the components of PE could include expectations related to efficiency in information acquisition, creativity, writing competence, linguistic competence, academic performance, and satisfaction [66,67]. BI is defined as an individual’s readiness and motivation to use and adopt ChatGPT technology in their activities [68,69]. The BI of ChatGPT is grounded in the UTAUT2 model and is influenced by various factors, including facilitating conditions, social influence, trust, novelty of design, and institutional policy [47,70]. On the other hand, the AU construct, which is based on the study of [23], refers to the application and exploitation of this technology in the field of higher education. In this context, AU implies the integration of ChatGPT into teaching–learning processes, where university students evaluate its utility and limitations in enhancing their educational experience [5,71]. This usage encompasses students’ interaction with the tool to generate detailed responses to their questions and requests, as well as to obtain assistance in specific academic tasks [10,72]. Finally, the KS construct, which is based on the study of [51], refers to the process by which students exchange, transfer, and disseminate knowledge, experience, skills, and relevant information related to the use and application of ChatGPT in their academic environment. This exchange can occur formally or informally through various channels and media, such as online forums, social networks, study groups, or face-to-face interactions.

1.11. Quantitative Support of the Research Hypotheses

Multiple studies have examined the determinants of students’ intentions to use ChatGPT and their actual usage behavior [24,26,27,68]. Performance expectancy, effort expectancy, hedonic motivation, and habits significantly influence the intention to use ChatGPT [24,26,27,68]. Behavioral intention has been identified as a significant positive predictor of students’ ChatGPT usage behavior [24,26,68]. Additionally, personal innovativeness, information accuracy, and institutional policies moderate the relationship between ChatGPT usage and its determinants [27,68]. Therefore, the following hypothesis is proposed:
Hypothesis 1.
Behavioral intention (BI) influences the actual use of ChatGPT (AU).
Multiple studies using the unified theory of acceptance and use of technology (UTAUT) framework have shown that effort expectancy has a direct positive effect on students’ intentions to use ChatGPT, which in turn promotes their actual use of the tool for learning purposes [23,24,25,26]. Furthermore, a previous study indicated that effort expectancy not only directly affects students’ actual use of ChatGPT but also significantly increases their actual use indirectly through performance expectations and intentions to use ChatGPT [23]. A significant mismatch between EE and PE could diminish the level of intention and actual use of ChatGPT for learning [25].
These studies shed light on the educational environment by testing how higher-education students’ intentions to use ChatGPT and subsequent use of ChatGPT are synthesized from the balance between high effort expectancy and performance expectancy [23,24,25,26].
Therefore, effort expectancy (EE) may influence users’ actual use of ChatGPT (AU). Consequently, the following hypothesis is proposed:
Hypothesis 2.
Effort expectancy (EE) influences the actual use of ChatGPT (AU).
The unified theory of acceptance and use of technology (UTAUT) model was used to explore the impact of EE on BI among higher-education students [25,66]. The findings suggest that EE has a direct positive effect on the likelihood of students adopting ChatGPT for learning purposes [23,24].
Additionally, a study in Indonesia reported that EE did not significantly influence BI, indicating inconclusive results [66]. However, the general consensus from available abstracts suggests that EE plays a significant role in influencing students’ intentions to use ChatGPT [23,24,25].
Therefore, the findings of these studies provide mixed evidence on the influence of EE on the use of ChatGPT by university students for BI. While some studies support a direct positive impact, others present inconclusive results. Therefore, the influence of EE on BI may vary on the basis of different contexts and populations. Consequently, the following is established:
Hypothesis 3.
Effort expectancy (EE) influences the behavioral intention to use ChatGPT (BI).
Various studies utilizing the UTAUT model have demonstrated the impact of EE and PE on students’ intentions and actual use of ChatGPT. For example, Strzelecki [26] found that performance expectancy significantly influences students’ behavioral intentions to use ChatGPT. Similarly, Foroughi et al. [27] demonstrated that both effort expectancy and performance expectancy are key determinants in ChatGPT adoption among university students. This is further supported by Duong et al. [23], who found that effort expectancy directly affects students’ actual use of ChatGPT and indirectly increases its usage through performance expectations. The relationship between these constructs has been consistently validated in educational settings. Studies by Montenegro-Rueda et al. [5] and Valova et al. [6] confirmed that when students perceive ChatGPT as easy to use (high EE) and beneficial for their academic performance (high PE), they are more likely to adopt and continue using the technology. Additionally, research by Singh et al. [11] revealed that these relationships are particularly strong in higher-education contexts where students actively seek tools to enhance their learning experience.
Importantly, however, one study revealed the nonsignificant role of effort expectancy (EE) in the behavioral intention (BI) to use ChatGPT in learning [66]. Given this, the following is formulated:
Hypothesis 4.
Effort expectancy (EE) influences performance expectancy (PE) in the use of ChatGPT.
Studies have shown that performance expectancy significantly influences the intention to use ChatGPT [25,27]. In addition to effort expectancy, performance expectancy directly affects the likelihood of students adopting ChatGPT for learning purposes [25]. Moreover, performance expectancy was found to have a direct positive effect on the likelihood of higher-education students intending to use ChatGPT, which in turn promoted its actual use for learning [23].
The use of ChatGPT was found to promote procrastination and memory loss and attenuate the academic performance of students [73]. Additionally, the perceived utility of ChatGPT positively influences its use and student satisfaction, leading to greater individual impacts [74].
Nevertheless, findings suggest that students are familiar with ChatGPT but do not regularly use it for academic purposes and are skeptical of its positive effects on learning [23]. Students believe that universities should provide clearer guidelines and better education on how and where the tool can be used for learning activities [11]. On the basis of the above, the following is formulated:
Hypothesis 5.
Performance expectancy (PE) influences the actual use of ChatGPT (AU).
Multiple studies using the UTAUT model have consistently demonstrated that performance expectations significantly influence the intention to use ChatGPT for educational purposes [24,25,26,27]. Additionally, individual effort and performance expectations have a direct positive effect on the likelihood that higher-education students intend to use ChatGPT [25].
Performance expectations significantly influence behavioral intention, which in turn influences the actual usage behavior of ChatGPT by students [24,26]. On the other hand, performance expectancy has been identified as one of the significant predictors of the behavioral intention to use ChatGPT in learning among students [26]. Hence, the following is formulated:
Hypothesis 6.
Performance expectancy (PE) influences the behavioral intention to use ChatGPT (BI).

1.12. The Moderating Role of Sharing Knowledge in the Use of ChatGPT

Knowledge sharing positively moderates the relationship between behavioral intention (BI) and the actual use of ChatGPT by university students [23,27,37,51]. The modified Technology Acceptance Model (TAM) indicates that knowledge sharing significantly increases the transformation of higher-education students from intending to use ChatGPT to actual users of ChatGPT [23]. The integrated chatbot acceptance–avoidance model reveals the positive role of knowledge sharing in influencing the use of chatbots for knowledge sharing [51]. Moreover, the UTAUT2 model also supports the impact of knowledge sharing on the acceptance and usage of ChatGPT by students in higher education [26]. Therefore, the following is formulated:
Hypothesis 7.
KS positively moderates the relationship between BI and the actual use of ChatGPT (AU).
Ref. [23] demonstrated that effort expectancy directly impacts students’ actual use of ChatGPT and indirectly increases its usage through performance expectations and intentions to use ChatGPT. Performance expectations significantly influence the intention to use ChatGPT [27]. The use of ChatGPT was more significantly predicted by behavioral intention (BI), which is associated with performance expectancy [66].
It was found that knowledge sharing significantly enhanced the transformation of higher-education students from intending to use ChatGPT to becoming actual users of this language system [23]. Thus, the following hypothesis is formulated:
Hypothesis 8.
KS positively moderates the relationship between PE and the actual use of ChatGPT (AU).
Effort expectancy directly affects students’ actual use of ChatGPT and indirectly increases its use through performance expectancy and intentions to use ChatGPT [23]. Effort expectancy, together with performance expectancy, has a direct positive effect on the likelihood that higher-education students will attempt to use ChatGPT, which in turn promotes its actual use for learning purposes [25]. Knowledge sharing significantly increases the transformation of higher-education students from intending to use ChatGPT to becoming actual users of the tool [23]. Given these insights, it can be inferred that knowledge sharing positively moderates the relationship between effort expectancy and the actual use of ChatGPT by university students [23,25]. Therefore, the following hypothesis is proposed:
Hypothesis 9.
KS positively moderates the relationship between EE and the actual use of ChatGPT (AU).

1.13. The Mediating Role of Performance Expectancy (PE) on Effort Expectancy (EE) in the Use of ChatGPT

Various studies have demonstrated that age and experience can moderate the impact of several factors on the use of ChatGPT [26,47,64]. Moreover, the relationships among EE, PE, and actual usage behavior are also moderated by gender and education level [64].
Previous studies that used the UTAUT model were employed to explore the impact of PE and EE on students’ intentions and the actual use of ChatGPT [23,24,25,27,75]. The findings suggest that both PE and EE have a direct positive effect on students’ intentions to use ChatGPT [23,24,25,27,75].
However, it has not been directly mentioned that PE acts as a mediating variable in the relationship between EE and BI in available abstracts. Therefore, while some studies provide insight into the impact of PE and EE on students’ intentions and the actual use of ChatGPT, there is no direct evidence to support the specific mediating role of PE in the relationship between EE and BI. Hence, the following is formulated:
Hypothesis 10.
Performance expectancy (PE) is a mediating variable of the effect of effort expectancy (EE) on the behavioral intention to use ChatGPT (BI).
The behavioral intention to use ChatGPT acts as a mediating variable in the relationship between performance expectancy and the actual use of ChatGPT by university students [23,25,27,66,76]. Additionally, factors such as performance expectancy, effort expectancy, hedonic motivation, and learning value significantly influence the intention to use ChatGPT [24,27,66]. Social influence, facilitating conditions, and habits do not directly affect the use of ChatGPT, but they can influence the intention to use ChatGPT [24,27,66].
The use of ChatGPT has been linked to tendencies toward procrastination, memory loss, and attenuated academic performance [73]. These findings could help policymakers understand the determinants and initiate effective and efficient policies to increase the use of artificial intelligence in education, specifically ChatGPT [66,68]. The following is formulated:
Hypothesis 11.
The behavioral intention to use ChatGPT (BI) is a mediating variable in the effect of performance expectancy (PE) on the actual use of ChatGPT (AU).
Previous studies have suggested that PE and BI play a role in sequential mediation in the actual use of ChatGPT by university students [23,24,25,26,51,66,68,75]. The impact of effort expectancy (EE) and performance expectancy (PE) on students’ intentions to use ChatGPT, which subsequently influences their actual use, has been highlighted in previous studies [23,25,51,66,68,75]. Therefore, based on the evidence from these previous studies, it can be inferred that performance expectancy (PE) and behavioral intention (BI) act as sequential mediating variables in the effect of effort expectancy (EE) on the actual use of ChatGPT by university students. Hence, the following is formulated:
Hypothesis 12.
Performance expectancy and behavioral intention to use ChatGPT act as sequential mediating variables in the effect of effort expectancy on the actual use of ChatGPT.

2. Materials and Methods

The present study is based on an exploratory and explanatory quantitative approach because the purpose was to analyze the determinant constructs of the intention of behavioral use and current use of ChatGPT. On the other hand, the study has a nonexperimental design and is cross-sectional because it does not aim to manipulate the variables under study, and the measurements were performed over a single period.

2.1. Participants

A total of 772 university students from seven universities in the Lambayeque and La Libertad departments participated in the study. No probabilistic accidental sampling was used, i.e., the participation of the participants was voluntary. This type of sampling was used because it sought to facilitate the collection of data in an efficient and rapid manner, taking advantage of the availability and immediate access to the population of interest. This methodology made it possible to collect relevant information from a broad sample of university students, although it is important to recognize that since it is not probability-based, the results obtained are not necessarily generalizable to the entire student population of the Lambayeque and La Libertad regions. Additionally, the use of non-probabilistic accidental sampling is justified because it allows for the efficient and rapid collection of data by leveraging immediate availability and access to the target population. This approach facilitated the inclusion of a diverse group of participants willing to contribute to the study, providing valuable information on the variables of interest. Although the results should be interpreted with caution due to generalization limitations, this sampling method is particularly useful in exploratory studies of an explanatory nature, where the primary objective is to develop an initial understanding of a specific phenomenon.
The characteristics and sociodemographic details of the study sample are shown in Table 1. With respect to gender, the student population is almost balanced, with a slight predominance of female students (51.5%) over male students (48.5%). This ratio suggests the equitable inclusion and participation of both genders in the university environment in Lambayeque, which could reflect an increasing trend toward gender equality in higher education in the region. Most of the students (77.6%) were aged 18–22 years. This concentration indicates that most students enter university shortly after completing secondary education. The remaining 22.4%, corresponding to students aged 23 years or older, could include those who have taken nontraditional educational paths, such as breaks in their studies or late entry into university. The proportions of business science facilities and engineering facilities are practically equal, at 49.9% and 50.1%, respectively. This disparity reflects a balanced diversification of academic interests between these two areas. However, it could also indicate a regional trend toward focusing on fields considered critical for economic and technological development. Finally, regarding years of study, there was a significant concentration of students in the first two years (59.8%). This may imply a high rate of new enrollments or perhaps a high dropout rate in later years. The 30.5% in the third and fourth years and only 9.7% in the fifth year or beyond suggest that as the years progress, the number of students decreases, which could be related to various factors, such as academic difficulty, the need to work, or personal responsibilities that interfere with the continuity of studies.

2.2. Instruments and Data Collection

To develop the data collection instruments, an exhaustive review of the literature was conducted. Therefore, to collect the data, an online questionnaire consisting of two sections was developed. The first section included sociodemographic questions about gender, age, faculty, and year of study, as well as a filter question to determine whether participants had prior knowledge and experience using ChatGPT. The second section contained 20 items measuring the constructs of EE, PE, BI, AU, and KS. These items were based on previously validated scales and adapted to the context of ChatGPT in higher education [23,25,51,65,68,69]. A 5-point Likert scale ranging from (1) strongly disagree to (5) strongly agree was used to measure participants’ responses.
The data were collected through an online survey between December 2023 and March 2024. The average time to complete the questionnaire was 14 min. A total of 820 responses were collected, of which 719 were used in the final analysis. A total of 101 forms in which students either did not consent to participate by selecting the “I do not consent” option in a mandatory branching question or indicated having no knowledge or experience with ChatGPT were excluded. This exclusion process ensured that only the responses of participants who met the inclusion criteria and provided informed consent were included in the analysis.
To analyze the data, structural equation modeling (SEM) with the statistical software JASP-free version (version: 0.19.1) was used, which employs the partial least squares (PLS) technique to test the theoretical model. Reliability was assessed via Cronbach’s alpha coefficient and composite reliability (CR), whose values were above 0.7 (Table 2). With the estimation of the average variance extracted (AVE), convergent validity was evaluated, whose values were above 0.5 (Table 2), except for the KS construct, which presented a value below this threshold (0.475). Similarly, to evaluate discriminant validity, the criterion of Fornell and Larcker (1981) [77] was followed, where the square root of the AVE of each construct was used to determine whether its values were greater than the correlations of all other constructs and the specific construct.
The survey instrument was developed through a rigorous three-phase process:
Phase 1: Item Development and Content Validity
-
The initial questionnaire items were adapted from previously validated UTAUT2 scales [23,25,51,65,68,69];
-
Items were modified to specifically address ChatGPT usage in educational contexts;
-
A panel of five experts in educational technology and research methodology reviewed the items;
-
The content validity was assessed using Aiken’s V coefficient, achieving a value of 0.86.
Phase 2: Pilot Testing and Refinement
-
A pilot study was conducted with 50 university students;
-
Preliminary reliability analysis yielded Cronbach’s alpha values ranging from 0.726 to 0.816;
-
Items with low item-total correlations (<0.4) were revised or eliminated;
-
Factor loadings ranged from 0.562 to 0.835, exceeding the minimum threshold of 0.5.
Phase 3: Final Instrument Validation
-
The final questionnaire consisted of 20 items measuring five constructs:
  • Effort Expectancy (5 items);
  • Performance Expectancy (5 items);
  • Behavioral Intention (3 items);
  • Actual Use (2 items);
  • Knowledge Sharing (5 items).
-
All items were measured using a 5-point Likert scale;
-
The instrument was administered in Spanish, with translations validated by language experts.

3. Results

3.1. Results of the Measurement Model

Table 3 shows a comprehensive view of how various items perform within a research study. The item means indicate, in general, favorable reception by respondents, and the low standard deviations suggest that responses among items do not vary drastically, indicating consistency in the opinions or perceptions captured by the instrument. When examining the factor loadings, most of the items are adequately aligned with the theoretical constructs they are intended to measure, reflected in high values. However, some items show lower loadings, which could imply a weaker connection with the underlying construct and therefore may require closer scrutiny to confirm their validity. For the variance inflation factor (VIF), the results are mostly satisfactory, with values below 3 indicating an absence of serious multicollinearity problems. However, several items approach a VIF of 2.5, a point at which researchers might begin to take precautions to ensure that multicollinearity does not distort future results. The set of items analyzed demonstrates good potential for the reliable measurement of constructs in a research context, complementing the content validity that the instrument has passed with an Aiken v index of 0.86. Careful attention to items with borderline values for both factor loadings and VIFs will help maintain the quality and accuracy of the study’s findings.
In Table 2, the results of the reliability and validity tests for the constructs used in ChatGPT study are presented. The researchers provided a detailed analysis that revealed significant aspects of internal consistency and measurement adequacy. The Cronbach’s alpha coefficients, which range from 0.726 to 0.816, exceed the commonly accepted threshold of 0.7, demonstrating satisfactory reliability in the constructs and corroborating the internal cohesion of the items. Similarly, the composite reliability, with values ranging from 0.709 to 0.874, reinforces the internal reliability of the constructs, suggesting that the associated items are consistent in assessing the corresponding latent variables. On the other hand, the average variance extracted (AVE) provides a more nuanced perspective, with values that, although exceeding the minimum threshold of 0.4, in some cases do not reach the preferred standard of 0.5. This indicates an area of potential improvement in capturing the variance of the items by their constructs.
Regarding the explanatory power of the models, reflected in the R2 values, it was found that constructs such as AU explained a significant proportion of the variance in the data, with values reaching 0.354. This finding implies that one-third of the variance in the actual use of ChatGPT can be attributed to the variables included in the study model. Convergent and discriminant validity, assessed through the cross-correlation between constructs, is appropriately manifested in the research. Correlations between different constructs demonstrate adequate discrimination, suggesting that each construct maintains its uniqueness within the conceptual framework. The findings from the assessment provide compelling evidence of the psychometric robustness of the instruments used to measure perceptions and behaviors related to the use of ChatGPT. Despite the need for ongoing scrutiny in certain areas, particularly those associated with AVEs, the study establishes a solid foundation for data interpretation and supports the implementation of evidence-based intervention strategies within the higher-education domain.
These reliability and validity indicators demonstrate more than just statistical adequacy; they reveal important patterns in how Peruvian students interact with ChatGPT. The high composite reliability values (0.709–0.874) indicate that students’ responses are highly consistent across different aspects of ChatGPT use, suggesting well-formed opinions about this technology despite its relative novelty. The AVE values, particularly strong for effort expectancy (0.585), indicate that students have clear and distinct perceptions about how much effort it takes to use ChatGPT effectively in their academic work, a crucial finding for universities planning implementation strategies.
Table 4 displays the results of the effect size analysis (F2), where it can be observed that the intention to use ChatGPT, with an effect size of 0.250, exerts a moderate effect on its actual use, suggesting a significant but not overwhelming correlation between the willingness to use and the effective use of the technology. This discovery highlights the importance of users’ predisposition to the effective adoption of ChatGPT. On the other hand, EE has a notable effect, both on AU (F2 = 0.290) and on BI (F2 = 0.320), indicating the relevance of perceived ease of use. Additionally, this factor had a considerable influence on performance expectancy (F2 = 0.523), emphasizing that perceptions of comfort and simplicity in use are crucial determinants of the evaluation and planning of ChatGPT use by students.
The role of knowledge sharing is also highlighted, with an F2 of 0.310 for the actual use of ChatGPT, indicating that collaboration and information sharing among peers are key elements in the adoption of new technologies. Moreover, PE was identified as an influential factor, with a significant impact both on the AU (F2 = 0.428) and on the BI (F2 = 0.465) of ChatGPT. This demonstrates that perceptions of how the tool can enhance academic performance are fundamental both for its immediate adoption and for its willingness to use it in the future. This analysis reflects the complexity of the factors influencing the adoption of emerging technologies in education. This study provides a deep understanding of how these elements interact, offering solid foundations for the development of educational strategies that effectively integrate artificial intelligence tools such as ChatGPT into educational processes.
The effect size analysis reveals particularly important insights for Peruvian higher education. The strong effect of effort expectancy on performance expectancy (F2 = 0.523) suggests that universities should prioritize making ChatGPT easily accessible and user-friendly, as this significantly influences students’ perceptions of its usefulness. The moderate effect of behavioral intention on actual use (F2 = 0.250) indicates that while student intentions are important, other factors like institutional support and infrastructure may play crucial roles in actual adoption within the Peruvian context.
Table 5 presents the findings of the correlations between the constructs. The correlation between AU and BI was significant (0.546), suggesting a positive and moderate relationship. This finding indicates that users’ intentions to utilize ChatGPT align with its effective use, reinforcing the idea that attitudes and prior intentions can be good predictors of AU. EE shows a positive correlation with both AU (0.399) and BI (0.470), reflecting that the perceived ease of use of ChatGPT is an important factor in both effective adoption and the willingness to adopt the technology.
Furthermore, KS is moderately correlated with AU (0.430) and BI (0.429), indicating that a culture of knowledge sharing among users can influence both actual use and attitudes toward future use of the tool. PE, on the other hand, shows the strongest correlation with BI (0.679), suggesting that perceptions of how ChatGPT can improve academic or professional performance are key determinants in the decision to use the tool. Additionally, PE is significantly correlated with AU (0.438), EE (0.586), and KS (0.442), implying an interdependence between performance perception and other key factors in the adoption of ChatGPT. These findings reflect the complexity of the relationships between various constructs and underline the importance of a holistic approach to understanding and facilitating the adoption of emerging technologies such as ChatGPT in educational settings.
Table 6 details the evaluated indices, including SRMR, d_ULS, d_G, chi-square, and NFI, which are presented for both the saturated model and the estimated model. The standardized root means square residual (SRMR) is an absolute fit indicator, with values of 0.065 for the saturated model and 0.062 for the estimated model. Both values are below the general acceptance threshold of 0.08, suggesting that the estimated model fits adequately to the correlations observed in the data. In terms of d_ULS (discrepancy function for unweighted least squares) and d_G (discrepancy function for geomin), which assess the discrepancy between the observed and estimated covariance matrices, the values are lower in the estimated model (15.040 in d_ULS and 0.893 in d_G) than in the saturated model. This improvement indicates a more precise fit of the estimated model to the data.
The chi-square index, which measures the discrepancy between observed covariances and those expected under the model, also shows a reduction in the estimated model (490.797) compared with the saturated model (640.518). Although this index is sensitive to sample size, the decrease suggests a better fit of the estimated model. The NFI (normed fit index), a relative fit index, presents high values for both the saturated model (0.972) and the estimated model (0.979), exceeding the threshold of 0.90 generally considered indicative of a good fit. This finding implies that the estimated model fits the data significantly better than the null model does. Together, these fit indices indicate that the theoretical model proposed in the study fits well with the observed data. The consistency of the fit indices, especially the high value of the NFI, reinforces the validity of the model in research on the incorporation and use of ChatGPT in educational environments. These results are crucial for confirming the suitability of the study’s theoretical framework and for ensuring that the interpretations and conclusions derived are robust and reliable.

3.2. Contrasting the Research Hypotheses

In the study exploring the adoption of ChatGPT in educational settings, the analysis of causal pathways and their statistical significance provides detailed insight into the relationships among various key factors (as shown in Table 7 and Figure 2). Through the examination of specific hypotheses (H1 to H12), the influence of variables such as BI, EE, PE, and KS on the use of ChatGPT is assessed. Hypothesis H1, which relates BI and AU, shows a significant pathway (0.443); thus, it is accepted. Hypotheses H2 and H3 are also accepted, indicating that EE has a positive effect both on AU (0.148) and on BI (0.103). H4, which relates EE to PE, shows the strongest pathway (0.593) and is accepted, indicating that EE significantly influences how users perceive that ChatGPT can improve their performance. However, H5, which explores the relationship between PE and AU, is rejected, suggesting that the perception of performance enhancement does not necessarily translate into the actual use of ChatGPT.
Hypothesis H6, which relates PE to BI, is supported by a significant pathway (0.626), reaffirming the importance of performance perceptions in the intention to use technology. H7, H8, H9, and H10, which explore the interactions between KS and EE with the actual use of ChatGPT, are rejected, indicating that these interactions do not have a significant effect on the actual use of this language model. Finally, H11 and H12, which evaluate the mediating and indirect effects of EE through BI and PE on AU, are supported, indicating that there are significant pathways through these mediating variables.

4. Discussion

This study analyzed technology acceptance to explain the use of ChatGPT by higher-education students. The SEM showed goodness of fit indices of χ2 = 490.797, SRMR = 0.062, d_ULS = 15.040, d_G = 0.893, and NFI = 0.979, which are considered acceptable. Additionally, the determination coefficients indicate that EE can explain 35% of the variation in performance expectancy. Moreover, PE explained 46% of the variation in the behavioral intention to use ChatGPT. EE and BI can explain 35% of the AU construct.
The study results demonstrate that BI positively and significantly influences AU (B = 0.443), suggesting that as BI increases, AU increases among university students. This finding indicates that as students perceive ChatGPT as easy to use and requiring little effort, they are more likely to form intentions to use it, which in turn increases the likelihood of actual use of this technology. Reference [27] used the UTAUT2 model to investigate the determinants of the intention to use ChatGPT for educational purposes, indicating a link between BI and AU. Additionally, the results of a study on the acceptance of ChatGPT by higher-education students revealed that BI has the most significant effect on usage behavior, suggesting a strong influence of intention on actual use [26]. Another study revealed that personal innovation and information accuracy negatively moderate the associations between the use of ChatGPT and its determinants, indicating the importance of individual intention in the use of ChatGPT [27].
On the other hand, the study proves that EE has a positive influence on AU (B = 0.148). Thus, the greater the effort expected by students to interact with this technology is, the greater the likelihood of its actual use. The literature has shown that EE has a direct positive effect on the likelihood that higher-education students will attempt to use ChatGPT, which in turn promotes its actual use for learning purposes [23,24,25]. A study involving Malaysian students revealed that effort expectancy significantly influences the intention to use ChatGPT for educational purposes [27]. Therefore, this study revealed that EE influences AU. However, a study did not find a significant role for EE in the use of ChatGPT in learning among students from higher-education institutions in Indonesia [66].
With respect to the influence of EE and its influence on BI, the study results demonstrate a positive influence (B = 0.103). This finding indicates that the greater the effort students expect to dedicate to using ChatGPT, the greater their intention to employ this artificial intelligence tool in their academic activities. In this context, other studies have shown that EE has a direct positive effect on the likelihood that higher-education students intend to use ChatGPT [23,25,66]. A significant discrepancy between EE and PE decreases the level of intentions and AU for learning [25]. Therefore, EE plays an insignificant role in BI [24,25,66].
Additionally, the study results support the hypothesis that EE influences students’ PE when ChatGPT is used, demonstrating a positive and significant relationship (B = 0.593). This finding indicates that the greater the effort students dedicate to becoming familiar with and using ChatGPT, the greater their expectations that this AI tool will improve their academic performance. Similarly, previous studies have shown that EE and PE have a direct positive effect on the likelihood that higher-education students intend to use ChatGPT, which in turn promotes its actual use for learning purposes [23,24,25,27,66]. A significant discrepancy between EE and PE decreases the level of intention and actual use of ChatGPT for learning [25]. When there is an increasing discrepancy between EE and PE, whether positive or negative, the likelihood of students adopting ChatGPT for learning decreases [25]. EE not only directly affects students’ AU but also indirectly increases their actual use of ChatGPT through PE and BI [25].
On the other hand, the study also demonstrated that PE positively and significantly influences BI (B = 0.626). This finding indicates that the greater the degree to which students’ expect that the use of ChatGPT will increase their academic performance, the greater their intention to employ this artificial intelligence tool in their university activities. Similarly, various studies have shown that PE significantly influences the intention to use ChatGPT for educational purposes [23,24,25,27,66]. Furthermore, it has been found to have a direct positive effect on the likelihood that higher-education students intend to use ChatGPT [25]. Another study revealed that PE not only directly affects students’ actual use of ChatGPT but also indirectly increases their AU through the use of BI in ChatGPT [25]. The BI to which ChatGPT was used was significantly predicted by PE [66]. BI has the most significant effect on AU, followed by habits and facilitating conditions [24]. These results have implications for ChatGPT developers, instructors, and universities, providing insights to accelerate the adoption of ChatGPT [27]. Consequently, policymakers could use these findings to increase the use of artificial intelligence in education, specifically ChatGPT [66].
The study results also demonstrated that the BI variable plays a mediating role in the effects of EE and AU (B = 0.046). Therefore, BI partially mediates the influence exerted by PE on the current usage behavior of this emerging technology. According to the literature, BI is a better predictor of learning efficacy in ChatGPT-assisted language learning than perceived satisfaction and PE [76]. Additionally, the BI is the most significant predictor of ChatGPT use [66]. On the other hand, ref. [23] demonstrated that EE directly affects AU for students and indirectly increases AU use through PE and the intention to use ChatGPT. Both EE and PE have a direct positive effect on the likelihood that higher-education students intend to use ChatGPT, which in turn promotes its actual use for learning purposes [25]. The quality of the information system and hedonic motivation are important for contributing to PE and perceived satisfaction in ChatGPT-assisted language learning [76].
Additionally, another significant contribution of the study is that PE and BI are sequential mediating variables in the effect of EE on AU (B = 0.164). This finding indicates that these two variables mediate in series the impact that the students’ expected effort has on their actual adoption of this AI technology. The literature has shown that EE and PE have a direct positive effect on the likelihood that higher-education students intend to use ChatGPT, which in turn promotes its actual use for learning purposes [25,66]. Moreover, EE not only directly affects AU but also indirectly increases AU through PE and BI [23]. Furthermore, the use of the BI ChatGPT was the strongest determinant of AU [66]. PE and BI were found to be sequentially mediating variables among other influential factors and AU [76]. Additionally, it was found that behavioral intention was the strongest determinant of actual use [66].
However, hypotheses H7, H8, H9, and H10, which were not verified in the study, suggest the existence of complex variables and dynamics that have not been fully explored in the context of the acceptance and use of ChatGPT by higher-education students. The nonverification of these hypotheses opens new lines of research that could focus on identifying and understanding limiting factors, perceived barriers, or even cultural and contextual differences that could influence the adoption of this technology.
Importantly, user behavior toward new technologies, such as ChatGPT, is multifaceted and can be influenced by a wide range of personal, technological, and environmental factors. For example, variables such as trust in technology, privacy concerns, compatibility with students’ needs and learning styles, and social influence may play critical roles in how and why students decide to adopt (or not adopt) ChatGPT for their educational purposes.

4.1. Long-Term Impact and Sustainability of ChatGPT Use

With respect to higher education, the innovative use of tools such as ChatGPT presents an unprecedented opportunity to enrich teaching and learning processes. However, to ensure the effective and sustainable integration of these technologies, it is crucial to consider not only their initial adoption but also their long-term impact and feasibility. This long-term approach involves a continuous evaluation of how ChatGPT and similar technologies adapt and evolve in response to changing educational needs and challenges. Moreover, considering the technological infrastructure necessary to support their ongoing use, including the ability of educational institutions to keep these tools up to date and the training required for students and faculty, is fundamental. The implications of an increasing reliance on AI in education, such as the risk of diminishing critical and creative skills among students, must also be addressed, ensuring that the use of ChatGPT complements and does not replace traditional teaching methods. Equally important is the development of strategies to measure the impact of ChatGPT on performance and student satisfaction, allowing for evidence-based adjustments to maximize its educational value. By addressing these aspects, the integration of ChatGPT into higher education can be not only innovative and effective but also sustainable and aligned with the long-term goals of education.

4.2. Theoretical and Practical Implications

This study has both theoretical and practical implications for the adoption of ChatGPT in higher-education contexts. Theoretically, the findings offer additional evidence supporting the usefulness of established models such as the UTAUT for examining and predicting the acceptance of novel technologies such as ChatGPT among university students. Furthermore, they clarify and reinforce previously hypothesized causal relationships regarding the mediating role of behavioral intention between beliefs such as effort expectancy or performance and the effective use of this artificial intelligence tool. Researchers emphasize that further inquiry is required regarding the potential moderating effects of individual and situational variables that could alter the associations found. Nevertheless, the study provides a solid theoretical model that will lay the groundwork for future research related to the acceptance of emerging AI technologies in higher learning environments.
Practically, the results highlight the importance for educational authorities and academics to manage students’ effort expectations properly when incorporating ChatGPT into educational programs and to emphasize and communicate the potential benefits that this innovative tool can bring to their learning and performance. Strategies such as training students on the functionalities and advantages of using ChatGPT can foster positive perceptions and beliefs that later translate into higher intentions and effective adoption rates among university students. Ultimately, this study provides valuable guidance for institutional initiatives to implement this technology by identifying key barriers and facilitators linked to its acceptance by students.

4.3. Ethical and Academic Integrity Considerations

Exploring the integration of ChatGPT in higher education urgently requires addressing the ethical considerations and academic integrity issues that emerge with the adoption of artificial intelligence technologies. The ease with which students can generate content through these tools raises significant questions about the originality and authenticity of academic work. To ensure that the incorporation of ChatGPT in the educational realm is conducted ethically and responsibly, it is crucial to develop and implement clear and specific policies. These policies should focus on educating both students and faculty on the appropriate uses of ChatGPT, emphasizing the importance of maintaining academic integrity and the originality of critical thinking. Additionally, the creation of detection and verification systems that allow educators to identify AI-generated work is suggested, thus ensuring that academic standards are upheld without compromise. By fostering a culture of transparency and respect for academic norms, the educational community can leverage the potential of ChatGPT to enrich the learning process while preserving the fundamental values of higher education.

4.4. Long-Term Sustainability Implications and Recommendations

The findings of this study have significant implications for the sustainable integration of ChatGPT in higher education. Based on our empirical evidence, we propose the following framework for long-term sustainable implementation:
Infrastructure Sustainability:
-
Universities should invest in reliable technological infrastructure that can support AI tools long-term;
-
The regular assessment of digital resources and bandwidth requirements;
-
The development of contingency plans for system updates and maintenance.
Academic Sustainability:
-
The integration of ChatGPT into curriculum design while maintaining academic integrity;
-
The development of guidelines for ethical AI use that can evolve with technological advances;
-
Regular faculty training programs to ensure consistent and effective implementation.
Social Sustainability:
-
The promotion of equitable access to ChatGPT across different student populations;
-
The development of support systems for students with varying levels of digital literacy;
-
The creation of knowledge-sharing communities to sustain long-term adoption.
Economic Sustainability:
-
Cost–benefit analysis for long-term AI tool implementation;
-
Resource allocation strategies for continuous system updates;
-
Investment in local technical expertise for sustained support.
Policy Recommendations:
  • Universities should establish clear, adaptable policies for AI tool usage.
  • The regular assessment of implementation effectiveness through defined metrics.
  • The development of feedback mechanisms for continuous improvement.
  • The creation of institutional frameworks for sustainable AI integration.
These recommendations aim to ensure that ChatGPT integration moves beyond initial adoption to become a sustainable part of the educational ecosystem, supporting both current and future generations of students.

5. Conclusions

This study provides robust empirical evidence supporting the positive and highly significant influence of students’ BI on their subsequent adoption of ChatGPT in academic activities. This finding reinforces the tenets of models such as UTAUT2 regarding the relevance of intentions in predicting the effective uses of new technologies. This research highlights the importance of designing strategies that foster positive perceptions and beliefs among students about the ease of use and benefits of ChatGPT, thereby promoting greater intentions and effective adoption rates of this innovative AI tool in university contexts.
Furthermore, the study’s results clarify and support sequential causal relationships between different technological beliefs, highlighting the mediating roles of performance expectancy (PE) and behavioral intention (BI) in the influence of effort expectancy (EE) on the final adoption behavior of ChatGPT. These findings contribute a solid theoretical model that lays the groundwork for future research related to the acceptance of emerging AI technologies in higher-learning environments. However, further inquiry is needed regarding the potential moderating effects of individual and situational variables that could alter the associations found.
Research has shown that high effort expectancy (EE) of interaction with ChatGPT can promote, rather than discourage, its subsequent adoption among students, given the motivation to obtain the perceived benefits of its academic application. This novel result challenges previous assumptions and opens new lines of research that could focus on identifying and understanding limiting factors, perceived barriers, or even cultural and contextual differences that could influence the adoption of this technology. Nevertheless, more studies are needed to confirm the persistence of this effect.
Practically, the results underline the relevance for educational authorities and academics to properly manage students’ effort expectations when incorporating ChatGPT into educational programs and to emphasize and communicate the potential benefits that this innovative tool can bring to their learning and performance. This study provides valuable guidance for guiding institutional initiatives to implement this technology by identifying key barriers and facilitators linked to its acceptance by students, such as training on the functionalities and advantages of using ChatGPT to foster positive perceptions and beliefs.
Although this study represents a significant advancement in understanding the acceptance of ChatGPT in higher education, it is crucial to recognize that user behavior toward new technologies is multifaceted and can be influenced by a wide range of personal, technological, and environmental factors not fully explored in this research. Variables such as trust in technology, privacy concerns, compatibility with students’ needs and learning styles, and social influence may play critical roles in how and why students decide to adopt (or not adopt) ChatGPT for their educational purposes. Future research should address these limitations and examine the interaction of these factors across various cultural and disciplinary contexts.

Limitations and Implications for Future Research

The present study has several limitations that must be considered when the results are interpreted. First, the non-probabilistic accidental sampling limits the generalization of the findings to the student population of the Lambayeque and La Libertad regions in Peru. Additionally, the study focused on business and engineering students, which restricts the understanding of the acceptance and use of ChatGPT in other disciplines. Another limitation is the use of cross-sectional data collected at a single point in time, which prevents the capture of potential changes in students’ perceptions and behaviors over time. Furthermore, the study relied on self-reported measures, which may be subject to biases. Finally, although the extended UTAUT2 model explained a significant proportion of the variance, other relevant factors not included may influence the adoption of ChatGPT.
These limitations create opportunities for future research. The use of probabilistic sampling techniques is recommended to ensure greater representativeness and allow for more robust generalizations. Additionally, expanding the scope of the study to include students from a wider range of academic fields would provide a more comprehensive perspective. Conducting longitudinal studies would allow for the identification of changes in the relationships between model constructs and the role of moderating variables over time. The use of additional methods, such as usage log analysis or direct observation, would help obtain more objective measures of actual usage behavior. Finally, exploring the role of additional variables, such as trust in technology, privacy concerns, compatibility with needs and learning styles, and social influence, would provide a more thorough understanding of the drivers of ChatGPT acceptance and use in higher education.
Additionally, while this study explores the adoption of ChatGPT in higher education, it is important to acknowledge that the implementation of AI tools in academic settings remains controversial. Several prestigious universities have implemented restrictions on ChatGPT use due to concerns about academic integrity, critical thinking development, and over-reliance on AI assistance [10,11]. Our study, while focusing on adoption factors, does not fully address these fundamental concerns about AI’s role in education. Future research should investigate how universities can balance the potential benefits of ChatGPT with maintaining academic rigor and developing students’ independent thinking skills. Additionally, comparative studies between institutions that restrict versus encourage ChatGPT use could provide valuable insights into the long-term educational impacts of these different approaches. This limitation also suggests the need for future research to examine not just how ChatGPT can be adopted, but whether and under what specific circumstances its adoption truly enhances educational outcomes.

Author Contributions

Conceptualization, G.C.F.C. and E.V.R.F.; methodology, G.C.F.C. and E.V.R.F.; software, M.A.A.B. and B.G.A.E.; validation, B.G.A.E. and M.A.A.B.; formal analysis, G.C.F.C. and J.C.A.C.; investigation, M.A.A.B. and B.G.A.E.; resources, E.V.R.F. and J.C.A.C.; data curation, H.D.G.J., J.E.B.S. and G.S.L.-R.; writing—original draft preparation, J.C.A.C. and H.D.G.J.; writing—review and editing, H.D.G.J. and J.E.B.S.; visualization, J.E.B.S. and L.E.C.S.; supervision, L.E.C.S. and G.S.L.-R.; project administration, L.E.C.S. and G.S.L.-R. All authors have read and agreed to the published version of the manuscript.

Funding

This research received no external funding.

Institutional Review Board Statement

Not applicable.

Informed Consent Statement

Not applicable.

Data Availability Statement

Data are contained within the article.

Conflicts of Interest

The authors declare no conflicts of interest.

References

  1. Yordanova, K. Mobile Learning and Integration of Advanced Technologies in Education. In Proceedings of the 2007 International Conference on Computer Systems and Technologies, Amman, Jordan, 13–16 May 2007; Association for Computing Machinery: New York, NY, USA, 2007; pp. 1–6. [Google Scholar]
  2. Bodani, N.; Lal, A.; Maqsood, A.; Altamash, S.; Ahmed, N.; Heboyan, A. Knowledge, Attitude, and Practices of General Population Toward Utilizing ChatGPT: A Cross-Sectional Study. Sage Open 2023, 13, 21582440231211079. [Google Scholar] [CrossRef]
  3. Kim, M.; Adlof, L. Adapting to the Future: ChatGPT as a Means for Supporting Constructivist Learning Environments. TechTrends 2024, 68, 37–46. [Google Scholar] [CrossRef]
  4. Shishakly, R.; Almaiah, M.A.; Lutfi, A.; Alrawad, M. The Influence of Using Smart Technologies for Sustainable Development in Higher Education Institutions. Int. J. Data Netw. Sci. 2024, 8, 77–90. [Google Scholar] [CrossRef]
  5. Montenegro-Rueda, M.; Fernández-Cerero, J.; Fernández-Batanero, J.; López-Meneses, E. Impact of the Implementation of ChatGPT in Education: A Systematic Review. Computers 2023, 12, 153. [Google Scholar] [CrossRef]
  6. Valova, I.; Mladenova, T.; Kanev, G. Students’ Perception of ChatGPT Usage in Education. Int. J. Adv. Comput. Sci. Appl. (IJACSA) 2024, 15, 466–473. [Google Scholar] [CrossRef]
  7. Arista, A.; Shuib, L.; Ismail, M.A. A Glimpse of ChatGPT: An Introduction of Features, Challenges, and Threads in Higher Education. In Proceedings of the 2023 International Conference on Informatics, Multimedia, Cyber and Informations System (ICIMCIS), Jakarta Selatan, Indonesia, 7–8 November 2023; pp. 694–698. [Google Scholar]
  8. Dai, Y.; Liu, A.; Lim, C.P. Reconceptualizing ChatGPT and Generative AI as a Student-Driven Innovation in Higher Education. Procedia CIRP 2023, 119, 84–90. [Google Scholar] [CrossRef]
  9. Ajlouni, A.; Wahba, F.; Almahaireh, A. Students’ Attitudes Towards Using ChatGPT as a Learning Tool: The Case of the University of Jordan. Int. J. Interact. Mob. Technol. 2023, 17, 99–117. [Google Scholar] [CrossRef]
  10. Putra, F.; Rangka, I.; Aminah, S.; Aditama, M. ChatGPT in the Higher Education Environment: Perspectives from the Theory of High Order Thinking Skills. J. Public Health 2023, 45, e840–e841. [Google Scholar] [CrossRef]
  11. Singh, H.; Tayarani-Najaran, M.-H.; Yaqoob, M. Exploring Computer Science Students’ Perception of ChatGPT in Higher Education: A Descriptive and Correlation Study. Educ. Sci. 2023, 13, 924. [Google Scholar] [CrossRef]
  12. İpek, Z.; Gözüm, A.; Papadakis, S.; Kallogiannakis, M. Educational Applications of ChatGPT AI System: A Systematic Review Research. Educ. Process Int. J. 2023, 12, 26–55. [Google Scholar] [CrossRef]
  13. Jain, K.; Raghuram, J. Unlocking Potential: The Impact of AI on Education Technology. Multidiscip. Rev. 2024, 7, 2024049. [Google Scholar] [CrossRef]
  14. Murgia, E.; Pera, M.S.; Landoni, M.; Huibers, T. Children on ChatGPT Readability in an Educational Context: Myth or Opportunity? In Proceedings of the Adjunct Proceedings of the 31st ACM Conference on User Modeling, Adaptation and Personalization, Limassol, Cyprus, 26–29 June 2023; Association for Computing Machinery: New York, NY, USA, 2023; pp. 311–316. [Google Scholar]
  15. Gupta, M.; Akiri, C.; Aryal, K.; Parker, E.; Praharaj, L. From ChatGPT to ThreatGPT: Impact of Generative AI in Cybersecurity and Privacy. IEEE Access 2023, 11, 80218–80245. [Google Scholar] [CrossRef]
  16. Vassilakopoulou, P.; Hustad, E. Bridging Digital Divides: A Literature Review and Research Agenda for Information Systems Research. Inf. Syst. Front. 2023, 25, 955–969. [Google Scholar] [CrossRef] [PubMed]
  17. Jo, H. Decoding ChatGPT Mystery: A Comprehensive Exploration of Factors Driving AI Language Model Adoption. Inf. Dev. 2023, 02666669231202764. [Google Scholar] [CrossRef]
  18. Simhadri, N.; Swamy, T.N.V.R. Awareness among Teaching on AI and ML Applications Based on Fuzzy in Education Sector at USA. Soft Comput. 2023, 1–9. [Google Scholar] [CrossRef] [PubMed]
  19. Toyokawa, Y.; Horikoshi, I.; Majumdar, R.; Ogata, H. Challenges and Opportunities of AI in Inclusive Education: A Case Study of Data-Enhanced Active Reading in Japan. Smart Learn. Environ. 2023, 10, 67. [Google Scholar] [CrossRef]
  20. von Garrel, J.; Mayer, J. Artificial Intelligence in Studies—Use of ChatGPT and AI-Based Tools among Students in Germany. Humanit. Soc. Sci. Commun. 2023, 10, 799. [Google Scholar] [CrossRef]
  21. Jafar, K.; Ananthpur, K.; Venkatachalam, L. Digital Divide and Access to Online Education: New Evidence from Tamil Nadu, India. J. Soc. Econ. Dev. 2023, 25, 313–333. [Google Scholar] [CrossRef]
  22. Bhalla, N.; Brooks, L.; Leach, T. Ensuring a ‘Responsible’ AI Future in India: RRI as an Approach for Identifying the Ethical Challenges from an Indian Perspective. AI Ethics 2023, 4, 1409–1422. [Google Scholar] [CrossRef]
  23. Duong, C.; Vu, T.; Ngo, T. Applying a Modified Technology Acceptance Model to Explain Higher Education Students’ Usage of ChatGPT: A Serial Multiple Mediation Model with Knowledge Sharing as a Moderator. Int. J. Manag. Educ. 2023, 21, 100883. [Google Scholar] [CrossRef]
  24. Strzelecki, A.; ElArabawy, S. Investigation of the Moderation Effect of Gender and Study Level on the Acceptance and Use of Generative AI by Higher Education Students: Comparative Evidence from Poland and Egypt. Br. J. Educ. Technol. 2024, 55, 1209–1230. [Google Scholar] [CrossRef]
  25. Duong, C.; Bui, D.; Pham, H.; Vu, A.T.; Nguyen, V. How Effort Expectancy and Performance Expectancy Interact to Trigger Higher Education Students’ Uses of ChatGPT for Learning. Interact. Technol. Smart Educ. 2023, 21, 356–380. [Google Scholar] [CrossRef]
  26. Strzelecki, A. Students’ Acceptance of ChatGPT in Higher Education: An Extended Unified Theory of Acceptance and Use of Technology. Innov. High Educ. 2024, 49, 223–245. [Google Scholar] [CrossRef]
  27. Foroughi, B.; Senali, M.; Iranmanesh, M.; Khanfar, A.; Ghobakhloo, M.; Annamalai, N.; Naghmeh-Abbaspour, B. Determinants of Intention to Use ChatGPT for Educational Purposes: Findings from PLS-SEM and fsQCA. Int. J. Hum. Comput. Interact. 2024, 40, 4501–4520. [Google Scholar] [CrossRef]
  28. Sánchez, X.; Ascencio, A. Realización del Documental: “Y de Repente… Inteligencia Artificial”; Trabajo de Suficiencia Profesional; Universidad de Lima: Santiago de Surco, Peru, 2023. [Google Scholar]
  29. Peña, A. Brecha Digital en la Institución Educativa 7087 El Nazareno 2019. Ph.D. Thesis, Universidad César Vallejo, Trujillo, Peru, 2020. [Google Scholar]
  30. Pari-Bedoya, I.N.M.; Ypanaque, I.; Callacondo, V. Brecha digital y la problemática del derecho a la educación en zonas rurales durante el estado de emergencia. Derecho 2022, 10, 44–56. [Google Scholar]
  31. Sotelo, K. Uso de la Inteligencia Artificial en la Educación Superior Entre el 2018 y el 2023. Una Revisión Sistemática. Master’s Thesis, Universidad César Vallejo, Trujillo, Peru, 2023. [Google Scholar]
  32. Luna, M. El Estado Peruano en la Implementación de la Inteligencia Artificial en la Modernización del Estado, 2023. Master’s Thesis, Universidad César Vallejo, Trujillo, Peru, 2023. [Google Scholar]
  33. Berrones, L.; Buenaño, P. ChatGPT en el ámbito educativo. Esprint Investig. 2023, 2, 45–54. [Google Scholar] [CrossRef]
  34. Aguilar, I. Relación Entre Inteligencia Artificial y Retención de Estudiantes de Cursos Virtuales del Instituto San Ignacio de Loyola, Año 2021. Ph.D. Thesis, Universidad de San Martín de Porres, Lima, Peru, 2022. [Google Scholar]
  35. Pacsi, L.; Torres, K. Integración de las Tecnologías en la Educación Peruana: Políticas Públicas y Percepciones de los Actores Educativos. Bachelor’s Thesis, Universidad Peruana de Ciencias Aplicadas, Lima, Peru, 2022. [Google Scholar]
  36. Luna, D. Hacia Una Educación Digital: Factores Que Influyen en el Proceso de Implementación de la Competencia TIC en la Educación Básica Regular. El Caso del Proyecto Aula Digital en Ica en el 2017–2019. Bachelor’s Thesis, Pontificia Universidad Católica del Perú, San Miguel de Allende, Peru, 2019. [Google Scholar]
  37. Niloy, A.C.; Bari, M.A.; Sultana, J.; Chowdhury, R.; Raisa, F.M.; Islam, A.; Mahmud, S.; Jahan, I.; Sarkar, M.; Akter, S.; et al. Why Do Students Use ChatGPT? Answering through a Triangulation Approach. Comput. Educ. Artif. Intell. 2024, 6, 100208. [Google Scholar] [CrossRef]
  38. Polyportis, A. A Longitudinal Study on Artificial Intelligence Adoption: Understanding the Drivers of ChatGPT Usage Behavior Change in Higher Education. Front. Artif. Intell. 2024, 6, 1324398. [Google Scholar] [CrossRef] [PubMed]
  39. Dale, R. A Year’s a Long Time in Generative AI. Nat. Lang. Eng. 2024, 30, 201–213. [Google Scholar] [CrossRef]
  40. Guo, Y. AI-Fused Automation [From the Editor’s Desk]. IEEE Robot. Autom. Mag. 2023, 30, 4. [Google Scholar] [CrossRef]
  41. Miao, H.; Ahn, H. Impact of ChatGPT on Interdisciplinary Nursing Education and Research. Asian/Pac. Isl. Nurs. J. 2023, 7, e48136. [Google Scholar] [CrossRef] [PubMed]
  42. Mich, L.; Garigliano, R. ChatGPT for E-Tourism: A Technological Perspective. Inf. Technol. Tour. 2023, 25, 1–12. [Google Scholar] [CrossRef]
  43. Kshetri, N. ChatGPT in Developing Economies. IT Prof. 2023, 25, 16–19. [Google Scholar] [CrossRef]
  44. Yan, Y.; Li, B.; Feng, J.; Du, Y.; Lu, Z.; Huang, M.; Li, Y. Research on the Impact of Trends Related to ChatGPT. Procedia Comput. Sci. 2023, 221, 1284–1291. [Google Scholar] [CrossRef]
  45. Keshamoni, K. ChatGPT: An Advanced Natural Language Processing System for Conversational AI Applications—A Comprehensive Review and Comparative Analysis with Other Chatbots and NLP Models. In Proceedings of the ICT Systems and Sustainability, Goa, India, 3–4 August 2023; Tuba, M., Akashe, S., Joshi, A., Eds.; Springer Nature: Singapore, 2023; pp. 447–455. [Google Scholar]
  46. Albayati, H. Investigating Undergraduate Students’ Perceptions and Awareness of Using ChatGPT as a Regular Assistance Tool: A User Acceptance Perspective Study. Comput. Educ. Artif. Intell. 2024, 6, 100203. [Google Scholar] [CrossRef]
  47. Hernandez, A.; Abisado, M.; Rodriguez, R.; Imperial, J.M. Predicting the Use Behavior of Higher Education Students on ChatGPT: Evidence from the Philippines. In Proceedings of the 2023 IEEE International Conference on Teaching, Assessment and Learning for Engineering (TALE), Auckland, New Zealand, 28 November–1 December 2023; pp. 1–7. [Google Scholar]
  48. Romero-Rodríguez, J.; Ramírez-Montoya, M.; Buenestado-Fernández, M.; Lara-Lara, F. Use of ChatGPT at University as a Tool for Complex Thinking: Students’ Perceived Usefulness. J. New Approaches Educ. Res. 2023, 12, 323–339. [Google Scholar] [CrossRef]
  49. Zeb, A.; Ullah, R.; Karim, R. Exploring the Role of ChatGPT in Higher Education: Opportunities, Challenges and Ethical Considerations. Int. J. Inf. Learn. Technol. 2024, 41, 99–111. [Google Scholar] [CrossRef]
  50. Gödde, D.; Nöhl, S.; Wolf, C.; Rupert, Y.; Rimkus, L.; Ehlers, J.; Breuckmann, F.; Sellmann, T. A SWOT (Strengths, Weaknesses, Opportunities, and Threats) Analysis of ChatGPT in the Medical Literature: Concise Review. J. Med. Internet Res. 2023, 25, e49368. [Google Scholar] [CrossRef]
  51. Al-Emran, M.; AlQudah, A.; Abbasi, G.; Al-Sharafi, M.; Iranmanesh, M. Determinants of Using AI-Based Chatbots for Knowledge Sharing: Evidence From PLS-SEM and Fuzzy Sets (fsQCA). IEEE Trans. Eng. Manag. 2024, 71, 4985–4999. [Google Scholar] [CrossRef]
  52. Sane, A.; Albuquerque, M.; Gupta, M.; Valadi, J. ChatGPT Didn’t Take Me Very Far, Did It? In Proceedings of the ACM Conference on Global Computing Education Vol 2, Hyderabad, India, 7–9 December 2023; Association for Computing Machinery: New York, NY, USA, 2023; p. 204. [Google Scholar]
  53. Shoufan, A. Exploring Students’ Perceptions of ChatGPT: Thematic Analysis and Follow-Up Survey. IEEE Access 2023, 11, 38805–38818. [Google Scholar] [CrossRef]
  54. Hassan, A. The Usage of Artificial Intelligence in Education in Light of the Spread of ChatGPT. In Emerging Trends and Innovation in Business and Finance; El Khoury, R., Nasrallah, N., Eds.; Springer Nature: Singapore, 2023; pp. 687–702. ISBN 978-981-9961-01-6. [Google Scholar]
  55. Famaye, T.; Adisa, I.O.; Irgens, G.A. To Ban or Embrace: Students’ Perceptions Towards Adopting Advanced AI Chatbots in Schools. In Proceedings of the Advances in Quantitative Ethnography, Melbourne, Australia, 8–12 October 2023; Arastoopour Irgens, G., Knight, S., Eds.; Springer Nature: Cham, Switzerland, 2023; pp. 140–154. [Google Scholar]
  56. Ali, O.; Murray, P.; Momin, M.; Al-Anzi, F. The Knowledge and Innovation Challenges of ChatGPT: A Scoping Review. Technol. Soc. 2023, 75, 102402. [Google Scholar] [CrossRef]
  57. Gundu, T.; Chibaya, C. Demystifying the Impact of ChatGPT on Teaching and Learning. In Proceedings of the ICT Education, Melbourne, Australia, 13–15 August 2024; Van Rensburg, H.E., Snyman, D.P., Drevin, L., Drevin, G.R., Eds.; Springer Nature: Cham, Switzerland, 2024; pp. 93–104. [Google Scholar]
  58. Tamilmani, K.; Rana, N.P.; Wamba, S.F.; Dwivedi, R. The Extended Unified Theory of Acceptance and Use of Technology (UTAUT2): A Systematic Literature Review and Theory Evaluation. Int. J. Inf. Manag. 2021, 57, 102269. [Google Scholar] [CrossRef]
  59. Taneja, B.; Bharti, K. Mapping Unified Theory of Acceptance and Use of Technology (UTAUT) 2: A Taxonomical Study Using Bibliometric Visualisation. Foresight 2021, 24, 210–247. [Google Scholar] [CrossRef]
  60. Al Maskari, A. Theory of Planned Behavior (TPB) Ajzen (1988); Al-Suqri, M.N., Al-Aufi, A.S., Eds.; IGI Global: Hershey, PA, USA, 2015; ISBN 978-1-4666-8156-9. [Google Scholar]
  61. Alghatrifi, I.; Khalid, H. A Systematic Review of UTAUT and UTAUT2 as a Baseline Framework of Information System Research in Adopting New Technology: A Case Study of IPV6 Adoption. In Proceedings of the 2019 6th International Conference on Research and Innovation in Information Systems (ICRIIS), Johor Bahru, Malaysia, 2–3 December 2019; pp. 1–6. [Google Scholar]
  62. Tamilmani, K.; Rana, N.P.; Dwivedi, Y.K. A Systematic Review of Citations of UTAUT2 Article and Its Usage Trends. In Proceedings of the Digital Nations—Smart Cities, Innovation, and Sustainability, Delhi, India, 21–23 November 2017; Kar, A.K., Ilavarasan, P.V., Gupta, M.P., Dwivedi, Y.K., Mäntymäki, M., Janssen, M., Simintiras, A., Al-Sharhan, S., Eds.; Springer International Publishing: Cham, Switzerland, 2017; pp. 38–49. [Google Scholar]
  63. Venkatesh, V.; Thong, J.; Xu, X. Unified Theory of Acceptance and Use of Technology: A Synthesis and the Road Ahead. J. Assoc. Inf. Syst. 2016, 17, 328–376. [Google Scholar] [CrossRef]
  64. Menon, D.; Shilpa, K. “Chatting with ChatGPT”: Analyzing the Factors Influencing Users’ Intention to Use the Open AI’s ChatGPT Using the UTAUT Model. Heliyon 2023, 9, e20962. [Google Scholar] [CrossRef]
  65. Camilleri, M. Factors Affecting Performance Expectancy and Intentions to Use ChatGPT: Using SmartPLS to Advance an Information Technology Acceptance Framework. Technol. Forecast. Soc. Chang. 2024, 201, 123247. [Google Scholar] [CrossRef]
  66. Habibi, A.; Muhaimin, M.; Danibao, B.; Wibowo, Y.; Wahyuni, S.; Octavia, A. ChatGPT in Higher Education Learning: Acceptance and Use. Comput. Educ. Artif. Intell. 2023, 5, 100190. [Google Scholar] [CrossRef]
  67. Gutiérrez, O.; Delgado-Delgado, F.; Meza-Málaga, J.; Turpo-Gebera, O.; Ticona, F. Predictores del desempeño académico mediante el uso del chatgpt en estudiantes universitarios. Hum. Rev. Int. Humanit. Rev./Rev. Int. Humanid. 2023, 21, 411–421. [Google Scholar] [CrossRef]
  68. Polyportis, A.; Pahos, N. Understanding Students’ Adoption of ChatGPT Chatbot in Higher Education: The Role of Anthropomorphism, Trust, Design Novelty and Institutional Policy. Behav. Inf. Technol. 2024, 6, 1–22. [Google Scholar] [CrossRef]
  69. Rahman, M.S.; Sabbir, M.M.; Zhang, D.J.; Moral, I.H.; Hossain, G.M.S. Examining Students’ Intention to Use ChatGPT: Does Trust Matter? Australas. J. Educ. Technol. 2023, 39, 51–71. [Google Scholar] [CrossRef]
  70. Emon, M.M.H.; Hassan, F.; Nahid, M.H.; Rattanawiboonsom, V. Predicting Adoption Intention of Artificial Intelligence. AIUB J. Sci. Eng. (AJSE) 2023, 22, 189–199. [Google Scholar] [CrossRef]
  71. Halaweh, M. ChatGPT in Education: Strategies for Responsible Implementation. Contemp. Educ. Technol. 2023, 15, ep421. [Google Scholar] [CrossRef] [PubMed]
  72. Qian, L.; Liu, Y.; Zhang, Z.; Li, X.; Xie, J.; Xu, Q.; Li, Y.; Guan, Z.; Li, X.; Wen, S. An Analysis on the Basic Technologies of ChatGPT. Data Anal. Knowl. Discov. 2023, 7, 6–15. [Google Scholar] [CrossRef]
  73. Abbas, M.; Jam, F.A.; Khan, T.I. Is It Harmful or Helpful? Examining the Causes and Consequences of Generative AI Usage among University Students. Int. J. Educ. Technol. High. Educ. 2024, 21, 10. [Google Scholar] [CrossRef]
  74. Boubker, O. From Chatting to Self-Educating: Can AI Tools Boost Student Learning Outcomes? Expert Syst. Appl. 2024, 238, 121820. [Google Scholar] [CrossRef]
  75. Lai, C.Y.; Cheung, K.Y.; Chan, C.S. Exploring the Role of Intrinsic Motivation in ChatGPT Adoption to Support Active Learning: An Extension of the Technology Acceptance Model. Comput. Educ. Artif. Intell. 2023, 5, 100178. [Google Scholar] [CrossRef]
  76. Cai, Q.; Lin, Y.; Yu, Z. Factors Influencing Learner Attitudes Towards ChatGPT-Assisted Language Learning in Higher Education. Int. J. Hum. Comput. Interact. 2023, 40, 7112–7126. [Google Scholar] [CrossRef]
  77. Fornell, C.; Larcker, D.F. Structural Equation Models with Unobservable Variables and Measurement Error: Algebra and Statistics. J. Mark. Res. 1981, 18, 382–388. [Google Scholar] [CrossRef]
Figure 1. Proposed research model. Solid arrows represent direct relationships between variables, while dashed arrows indicate possible moderating effects.
Figure 1. Proposed research model. Solid arrows represent direct relationships between variables, while dashed arrows indicate possible moderating effects.
Sustainability 16 10707 g001
Figure 2. Research model solved.
Figure 2. Research model solved.
Sustainability 16 10707 g002
Table 1. Sociodemographic summary.
Table 1. Sociodemographic summary.
Sociodemographic Characteristicsfi%
Gender
Male35048.5
Female37251.5
Age
18–2029040.2
21–2227037.4
23 and over16222.4
Faculty
Business Science36049.9
Engineering36250.1
Year of study
1st and 2nd year43259.8
3rd and 4th year22030.5
5th year or more709.7
Note: n = 722.
Table 2. Reliability and validity tests.
Table 2. Reliability and validity tests.
Cronbach’s AlphaComposite ReliabilityAverage Variance Extracted (AVE)R2AUBIEEKSPEHTMT
AU0.7590.7090.5630.3540.751 0.456
BI0.7530.7900.4320.4670.5460.658 0.672
EE0.8160.8740.585-0.3990.4700.765 0.561
KS0.7260.8180.475-0.4300.4290.3760.689 0.692
PE0.7580.8380.5100.3430.4380.5790.5860.4420.7140.762
Table 3. Descriptive statistics, factor loadings, and variance inflation factor.
Table 3. Descriptive statistics, factor loadings, and variance inflation factor.
ItemArticleMeanStandard Deviation (STDEV)Factorial LoadingVIF
AU1I use ChatGPT on a daily basis.4.80.0490.6771.023
AU2I use ChatGPT frequently.5.30.0320.8261.023
BI1I intend to increase my use of ChatGPT.5.50.0420.7031.033
BI2It is worth recommending ChatGPT to other students.5.60.0400.6971.066
BI3I’m interested in using ChatGPT more frequently in the future.5.40.0580.5621.045
EE1Learning how to use ChatGPT is easy for me.4.90.0280.7781.880
EE2My interaction with ChatGPT is clear and easy to understand.4.70.0240.8212.110
EE3I find ChatGPT easy to use to manage knowledge.4.80.0200.8352.311
EE4ChatGPT is convenient and user-friendly.5.10.0310.7351.596
EE5ChatGPT is easy to access.4.90.0320.6131.146
KS1ChatGPT allows me to share knowledge with my instructor and classmates.6.20.0320.7221.414
KS2ChatGPT supports discussions with my instructor and classmates.6.40.0500.5801.068
KS3ChatGPT facilitates the process of knowledge sharing anytime anywhere.6.50.0280.7621.860
KS4ChatGPT enables me to share different types of resources with my class instructor and classmates.6.70.0340.7131.698
KS5ChatGPT through M-learning application strengthens the relationships with my instructor and classmates.6.10.0350.6431.437
PE1I find ChatGPT useful in my daily study.5.70.0280.7201.679
PE2ChatGPT increases my chances of achieving tasks that are important to me in my study.5.80.0340.7362.071
PE3Using ChatGPT helps me to accomplish tasks more quickly.5.90.0310.7101.938
PE4Using ChatGPT increases my productivity in my study.5.60.0300.7222.257
PE5Using ChatGPT can save my time.5.50.0340.6752.137
Table 4. Effect size (F2).
Table 4. Effect size (F2).
AUBIEEKSPE
AU
BI0.250
EE0.2900.320 0.523
KS0.310
PE0.4280.465
Table 5. Correlations between constructs.
Table 5. Correlations between constructs.
AUBIEEKSPE
AU1.000
BI0.5461.000
EE0.3990.4701.000
KS0.4300.4290.3761.0000.442
PE0.4380.6790.5860.4421.000
Table 6. A summary of the goodness-of-fit indices of the study model.
Table 6. A summary of the goodness-of-fit indices of the study model.
Saturated ModelEstimated Model
SRMR0.0650.062
d_ULS16.94815.040
d_G0.9650.893
Chi-square640.518490.797
NFI0.9720.979
Table 7. Path coefficients and p values of the research hypotheses.
Table 7. Path coefficients and p values of the research hypotheses.
HypothesisPathp Value2.5%97.5%DEInterpretation
H1BI → AU0.4430.0000.3000.5270.054Accepted
H2EE → AU0.1480.0030.0670.3190.052Accepted
H3EE → BI0.1030.0100.0410.2170.040Accepted
H4EE → PE0.5930.0000.6130.7630.029Accepted
H5PE → AU−0.0290.5670.1510.3260.053Rejected
H6PE → BI0.6260.000−0.1220.0970.037Accepted
H7KS × BI → AU0.0150.6150.5420.7070.044Rejected
H8KS × PE → AU−0.0200.625−0.1190.0870.052Rejected
H9KS × EE → AU0.0430.267−0.1400.1130.040Rejected
H10EE → PE → AU−0.0170.568−0.0480.1800.031Rejected
H11EE → BI → AU0.0460.0180.0160.0970.019Accepted
H12EE → PE → BI → AU0.1640.0000.1260.2350.023Accepted
Disclaimer/Publisher’s Note: The statements, opinions and data contained in all publications are solely those of the individual author(s) and contributor(s) and not of MDPI and/or the editor(s). MDPI and/or the editor(s) disclaim responsibility for any injury to people or property resulting from any ideas, methods, instructions or products referred to in the content.

Share and Cite

MDPI and ACS Style

Arbulú Ballesteros, M.A.; Acosta Enríquez, B.G.; Ramos Farroñán, E.V.; García Juárez, H.D.; Cruz Salinas, L.E.; Blas Sánchez, J.E.; Arbulú Castillo, J.C.; Licapa-Redolfo, G.S.; Farfán Chilicaus, G.C. The Sustainable Integration of AI in Higher Education: Analyzing ChatGPT Acceptance Factors Through an Extended UTAUT2 Framework in Peruvian Universities. Sustainability 2024, 16, 10707. https://doi.org/10.3390/su162310707

AMA Style

Arbulú Ballesteros MA, Acosta Enríquez BG, Ramos Farroñán EV, García Juárez HD, Cruz Salinas LE, Blas Sánchez JE, Arbulú Castillo JC, Licapa-Redolfo GS, Farfán Chilicaus GC. The Sustainable Integration of AI in Higher Education: Analyzing ChatGPT Acceptance Factors Through an Extended UTAUT2 Framework in Peruvian Universities. Sustainability. 2024; 16(23):10707. https://doi.org/10.3390/su162310707

Chicago/Turabian Style

Arbulú Ballesteros, Marco Agustín, Benicio Gonzalo Acosta Enríquez, Emma Verónica Ramos Farroñán, Hugo Daniel García Juárez, Luis Edgardo Cruz Salinas, Julio Ernesto Blas Sánchez, Julie Catherine Arbulú Castillo, Gladys Sandi Licapa-Redolfo, and Gary Christiam Farfán Chilicaus. 2024. "The Sustainable Integration of AI in Higher Education: Analyzing ChatGPT Acceptance Factors Through an Extended UTAUT2 Framework in Peruvian Universities" Sustainability 16, no. 23: 10707. https://doi.org/10.3390/su162310707

APA Style

Arbulú Ballesteros, M. A., Acosta Enríquez, B. G., Ramos Farroñán, E. V., García Juárez, H. D., Cruz Salinas, L. E., Blas Sánchez, J. E., Arbulú Castillo, J. C., Licapa-Redolfo, G. S., & Farfán Chilicaus, G. C. (2024). The Sustainable Integration of AI in Higher Education: Analyzing ChatGPT Acceptance Factors Through an Extended UTAUT2 Framework in Peruvian Universities. Sustainability, 16(23), 10707. https://doi.org/10.3390/su162310707

Note that from the first issue of 2016, this journal uses article numbers instead of page numbers. See further details here.

Article Metrics

Back to TopTop