Next Article in Journal
Analysis of the Driving Mechanism of Urban Carbon Emission Correlation Network in Shandong Province Based on TERGM
Next Article in Special Issue
Enhancing Sustainability in Food Supply Chain: A Blockchain-Based Sustainability Information Management and Reporting System
Previous Article in Journal
Enhanced H2 Generation via Piezoelectric Reforming of Waste Sugars and Fruits Using Au-Decorated g-C3N4
Previous Article in Special Issue
Cost Efficiency Evaluation of an On-Chain, Decentralized Ride-Sharing Platform
 
 
Font Type:
Arial Georgia Verdana
Font Size:
Aa Aa Aa
Line Spacing:
Column Width:
Background:
Review

A Comprehensive Study of Blockchain Technology and Its Role in Promoting Sustainability and Circularity across Large-Scale Industry

by
Zaheer Abbas
1,* and
Seunghwan Myeong
2,*
1
Center of Security Convergence & eGovernance, Inha University, Incheon 22212, Republic of Korea
2
Department of Public Administration, Inha University, Incheon 22212, Republic of Korea
*
Authors to whom correspondence should be addressed.
Sustainability 2024, 16(10), 4232; https://doi.org/10.3390/su16104232
Submission received: 8 April 2024 / Revised: 11 May 2024 / Accepted: 14 May 2024 / Published: 17 May 2024
(This article belongs to the Collection Blockchain Technology)

Abstract

Blockchain technology has evolved as an innovative strategy that substantially transformed industries by offering a variety of applications across multiple domains including manufacturing, construction, supply chain, food, health, energy, transport and retailing industry. By offering a decentralized ledger that enables the source-tracking of materials and goods, blockchain enables a quick, safe, and open information platform. Blockchain is emerging around the globe in industries but limited studies have comprehensively examined its practical implementation toward industrial sustainability and circularity. This paper aimed to provide a comprehensive and thoughtful discussion of blockchain demand, literature gaps in blockchain implementation, type of blockchain platforms in large-scale industries and their contribution toward sustainability by utilizing the systematic literature review methodology. The descriptive analysis of 185 selected articles by thematic analysis provides an overview of the emergence of blockchain over the years and its practical implications in large-scale industries. The novelty of the paper is the in-depth discussion of the major industries of the various sectors that are utilizing different blockchain frameworks, especially P2P, in order to achieve sustainability and circularity in economy. Furthermore, the challenges and barriers that hinder blockchain adoption have also been evaluated.

1. Introduction

A blockchain is a decentralized, immutable digital database of economic activity that may be used to record nearly any exchange of value, not simply money [1,2]. It is a unified network that aids in sharing data efficiently, transparently, and unambiguously. Blockchain technology (BCT) operates on the idea of a decentralized database, where copies of the same database exist on several machines. The data are unchangeable and readily available to all platform users [3,4]. Its decentralized architecture gives it total robustness, dependability, and security. Using blockchain technology can make information recording, tracking, and sharing processes rapid and more scalable [5,6]. Blockchain (BC) offers transparency by producing an inviolable history of transactions, and simply monitors the movement of products and supplies along the supply channel [7,8]. By enabling stakeholders to confirm the items’ provenance, quality, and reliability, it improves traceability and confidence [9]. Blockchain-based networks can build decentralized markets that link both parties directly, cutting out the intermediaries.
Decentralized markets encourage stakeholder cooperation by facilitating the exchange of knowledge, skills, and resources. Regarding research advancement and applicability in several technological fields, distributed ledger systems have shown remarkable expansion in recent years [10,11]. Blockchain investment is rapidly increasing and is predicted to exceed USD 176 billion by 2025. The key consideration is the advantages that this technology offers in comparison to conventional centralized management platforms [12,13]. Blockchain technology is emerging around the globe owing to the advancements of the world and has its own pros and cons. The various advantages and disadvantages of blockchain technology are elaborated in Table 1.

Demand for Blockchain Technology

As blockchain technology offers secure internet transactions, people and industries are attempting to use it in light of the benefits it offers. This technology is utilized in almost all sectors as shown in Figure 1. The continuously depleting resources, environmental pollution, excessive energy consumption, and demand for sustainable industrialization are promoting change [16,17,18]. The Institute for Manufacturing at the University of Cambridge developed a definition explicitly for industrial sustainability [19]. Industrial sustainability is the basically conceptualization, design, and production of products and services that address the requirements of the current generation while not compromising economic, social, and environmental opportunities over the years [20].
In order to discover new approaches to decrease the environmental issues and accomplish the aims of sustainable development, numerous conferences at the world forum have been organized [21]. In September 2015, the UN General Assembly approved the 2030 Agenda for Sustainable Development, which includes 17 Sustainable Development Goals (SDGs) [22,23]. Leveraging the idea of “leaving no one behind”, the proposed agenda encourages a comprehensive strategy for attaining sustainable prosperity for all [24]. We have witnessed an increase in technological advancements since the start of the industrial revolution. As we approach the fourth industrial revolution, technological innovations like artificial intelligence (AI) [25], the Internet of Things (IOT) [26,27], big data [28], blockchain [29], robotics [30], 3D printing, machine learning (ML) and many more have taken on significant roles in both the means of production and the resolution of many global issues [31].
Blockchain technology appears to be a fascinating decentralized technology that can achieve sustainability and circularity in industries and promote the social behavior of people. The idea of a circular economy (CE) has grown in prominence in current years as a system that offers a solution for the certain concerning issues that sustainable development is facing worldwide [32]. It came to the forefront in the late 1970s [33] and extensive research has demonstrated a link between a circular economy and sustainability [34,35]. Circularity is a strategy for encouraging wise and cyclical resource usage. CE has been adopted as a strategy to reduce environmental responsibilities and boost the economy [36]. It is a broad concept [37,38] that involves the reduction of material consumption and waste creation to isolate the economic growth from the utilization of natural resources [39] and to promote the social behavior of people toward sustainability in the environment.
According to the experts, circularity profoundly rejects the patterns and behaviors of production and consumption that are ingrained in our culture [40]. The linear system hijacked industrial development for decades [41]. This approach is based on the extensive extraction, usage, and disposal of resources, which is the basis of multigenerational and international problems, including resource shortages, climate change, waste dumping in ecosystems, and so on [42,43]. In contrast to this system, CE offers a novel approach to sustainability by minimizing resource usage and waste production, environmental perceptions, creative business models, inclusive policies and socioeconomic development [44,45]. Todays need is CE-based industrialization to replace the current linear models, which will not just benefit the environment but also promote economic progress [46].
Although the circular economy has many advantages, there are still a number of challenges that must be tackled before it can be successfully implemented [47]. Data sharing, trust, transparency and developing standards for material and recycling procedures have been the concerning issues posed by the complexity of value chains, particularly in global supply networks [48]. Blockchain technology has the potential to address these issues.
For a number of reasons, blockchain technology is employed in the circular economy. CE is an economic strategy that focuses on extending the useful life of resources in order to reduce waste and promote sustainability. A circular economy requires interchanges of sensitive data, which includes recycling data or product lifetime details. Blockchain can guarantee the reliability and secrecy of these data through the use of various encryption techniques. In order to ensure that the data stored on blockchain remain confidential, data can be encrypted before being added to the blockchain. Only users with correct decryption keys can access this data. Blockchain strengthens the rights to confidentiality and fosters confidence among stakeholders by providing people with control over their data and permitting selective exchange [49]. By enabling transparency, tracking, and trust in the exchange of commodities and materials, blockchain can assist and improve a number of facets of the circular economy. Organizations keep their confidential information in centralized databases, making them an obvious target for hackers, but the decentralized structure of the blockchain has made it a hacker-proof technology [50].

2. Aim of Review and Research Questions Formulation

Blockchain is emerging as a promising technology for enhancing industrial sustainability. There are number of studies in the literature indicating the blockchain impact on industries such as the visualization of past and future prospects by linking CE and digitalization by Chauhan et al. [51], a study related to business management and blockchain by Ahmad et al. [52] and Broccardo et al. [53], an analysis of social sustainability of BC by Upadhyay et al. [54], an investigation of the research gaps in blockchain for circular economies or industrial sustainability by Bockel at al. [55], a study of the implications of BC in the agri-food sector and food chain by Pakseresht at al. [56], and BC challenges in a circular economy by Kumar et al. [57]. Moreover, systematic reviews were also carried out to study blockchain in the industrial sector by Rejeb et al. [58], blockchain’s role in textile and clothing by Alves et al. [59] and in the building sector by Shojaei et al. [60], and opportunities and challenges by Steenmans et al. [61]. Yildizbasi et al. wrote a review on blockchain and renewable energy [48] and Aste et al. elaborated on blockchain in the context of industries and society [62]. Table 2 outlines the key characteristics of the review articles that have been published recently and used as an organizing approach for this analysis.
This paper aimed to identify existing research gaps and limitations in the current literature on blockchain’s impact on sustainability in the large-scale industries. Large scale industries refer to the production of goods or services by employing sophisticated machinery and cutting-edge technologies on the larger scale. These are distinguished by considerable capital expenditure, mass production and large-scale activities. These include manufacturing, industrial, supply-chain and all other large-scale industries. This manuscript briefly analyzes the role of blockchain technology in these industries. To the best of our knowledge, there is previous no study that critically reviewed the blockchain impact on sustainable industrialization. There are areas that require further investigation like the role of blockchain in industrial sustainability and circularity, current approaches, and gaps in utilizing blockchain technology, limitations, issues, and significance in employing for industrial sector. The following are the research questions that will be addressed in this review paper.
  • Research Questions:
    RQ1
    How does blockchain technology support sustainability and circularity initiatives in industries?
    RQ2
    How does the implementation of blockchain benefit industrialization?
    RQ3
    What are the current approaches to blockchain by industries?
    RQ4
    What are the key challenges and barriers that exist in adopting blockchain in larger industries and its environmental and social impacts?
  • Research Objectives:
The following are the objectives of this review study, which will be fulfilled by systematically and critically reviewing the literature to answer these questions.
  • Critical examination of the effectiveness of blockchain in circularity and sustainability objectives.
  • Overview of existing blockchain applications in various large scale industrial sectors.
  • Determination of the key challenges and restrictions on blockchain adoption in the industrial context.
  • Identification of gaps in the implementation of blockchain technology and its key limitations, issues, and significance.
  • Evaluation of the long-term environmental and social impact of widespread blockchain use.
  • Comparison of case studies and projects that demonstrate successful implementation of blockchain in industries and their outcomes.

3. Methodology

The overview of the literature for this study was conducted by systematic literature review (SLR) methodology. It is a means of determining, interpreting, and analyzing all existing research concerning a specific research question, subject area, and topic of interest [64]. With the aid of this kind of analysis, we are able to present a transparent and replicable procedure for the selection, evaluation and reporting of earlier research that has been produced on a certain topic [65]. Several studies have suggested a framework for creating an accurate systematic review. This systematic literature review was conducted by following the recommendations of Chen et al. [66], Creswell et al. [67] and Peti et al. [68]. The main steps of the SLR process are summarized in Figure 2 and listed below.
  • The first phase of review writing entails putting out the research questions and objectives (see Section 2) as recommended by Denyer et al. [65].
  • The next step involves strategic planning for the material collection, which consists of selecting the keywords and the inclusion and exclusion criteria (Section 3).
  • Third, descriptive analysis is carried out in which the formal aspects of the literature are assessed such as time, source, region, and authors (Section 3).
  • The fourth step involves the comprehensive evaluation of the databases, which is the main focus of this review to fulfill the objectives (Section 4). Thematic analysis is carried out to identify and interpret the conceptual patterns from the collected data.
  • Finally, the outcomes of the systematic literature review are documented, and conclusions are made depending on these outcomes.
Using this strategy, we can categorize a lot of information to identify a framework for establishing major trends in the study of blockchain technology in a circular economy for industrial sustainability.

3.1. Material Collection

Scopus and Google Scholar were utilized as comprehensive and reliable databases in order to collect data for this systematic literature review. Initially, just a couple of keywords were chosen to carry out a quick database search and locate the publications pertinent to the current SLR. To capture BC studies across the literature community, “Blockchain” was used as general criteria for both the databases along with other keywords. In Scopus the search was carried out within the criterion of “Article title, Abstract, Keywords”. The units selected for both databases were the “Articles” and “Conference Papers”. English was chosen as the sole language as it is the most frequently utilized international language. The list of parameters used for the literature review is given in Table 3.

Extraction of Data

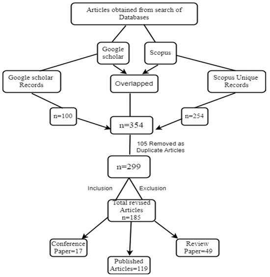
The final set of keywords was converted into search strings with the help of “AND” and “OR” connectors and a search was made on both databases. As Google Scholar is the largest database, the articles were screened against the research questions and the 150 best-fitting articles were selected by a panel of three scholars. Then, the titles, abstracts or keywords of the published articles or conference papers in Scopus were searched by applying the selected parameters, identifying 254 articles. When similar articles from both databases were scrutinized, 105 were removed as duplicates leaving behind 299 articles. After applying the inclusion and exclusion criteria, a total of 136 (119 published papers and 17 conference papers) best-fitted articles along with 49 review papers were selected for the systematic review (Figure 3).

3.2. Descriptive Analysis

Descriptive analysis of the databases indicated the demand of the study as it is a rapidly growing research topic. The categories of the selected articles are shown in Figure 4. It demonstrates that 64% of our selected articles are the published papers of the highest-ranking journals and 9% are conference papers that lightened the recent topics of discussion. When the collected data were analyzed year wise (Figure 5), it was found that the publications regarding blockchain technology in industries for sustainability have been increasing with every year. Year 2017 has a limited number of articles regarding blockchain in industries, but then a drastic evolution has come regarding the use of blockchain technology to gain sustainability. Year 2021 indicated almost 40% increase in publications in four years. This indicated the evolution of the research toward decentralized technology for a greener future.
A geographical analysis of the selected articles was also carried out (Figure 6) and it was found that the UK region produced most of the published papers, around 37, followed by India having 26, China 24, Italy 21, US 21 and so on. This means that developed countries were more focused on moving toward decentralized technology as compared to developing ones. The reason behind this can be the available resources and advanced technology. Regional analysis indicated the importance of blockchain technology for large scale industries in major countries. A list of papers across the journals is presented in Figure 7. The majority of the papers were published in journals related to sustainability, such as Sustainability with 16 selected papers, Journal of Cleaner Production with 11 and Technological Forecasting and Social Change with 8. This shows the demand of blockchain for sustainability and circularity in the environment. The descriptive analysis showed that blockchain technology and industrial sustainability are emerging around the globe with the passage of time with their full potential as the demand for an advanced world in order to preserve reserves for future generations increases.

4. Comprehensive Evaluation

A brief overview of the literature is presented in this section, which elaborates the most important concepts, implications, and issues of blockchain technology for industries. The existing literature is thoroughly reviewed, and the content of each publication is assessed for the thematic survey. Thematic analysis, an accurate and impartial qualitative analysis technique, has emerged as a qualitative descriptive technique to give researchers the fundamental skills they need to perform other types of evaluations [69]. The aim of thematic evaluation is to break down the text into more manageable content units and deal with these sections through descriptive assessment. Thematic analysis can be used to answer a variety of research questions, from those pertaining to how individuals perceive or comprehend issues to those related to the development and production of certain phenomena in a specific context. A visual representation of thematic analysis is shown in Figure 8 below.

4.1. Blockchain Initiatives

The first theme of this analysis is related to the support of blockchain technology initiatives for industrial sustainability and circularity (RQ1). All of the papers that are selected for the study focused on the integration of blockchain technology for industries. In order to determine how blockchain technology can be beneficial for industries and what are the benefits for employing this technology, the literature is briefly and critically examined. Sustainability and circularity have become an ideal approach for industries for both the environmental preservation and welfare of next generations. Along with that, blockchain technology has become a key facilitator for quickening the transition toward these [70]. These innovations can improve the efficiency of reverse supply chain systems, make data collection and analysis for old products simpler, and offer more accurate tracking [71]. Blockchain can make it easier to develop incentive systems that motivate consumers to adopt environmentally friendly behaviors, as well as to raise accessibility, improve efficiency, and assist performance assessment and reporting [72,73]. Circularity achievement is a primary goal for businesses and industries as well as for government and this objective necessitates cooperative decision making that incorporates suggestions from various parties [74,75]. Blockchain specifically can make such extensive collective decision-making easier. The blockchain mechanism and its initiative in different industries are shown in Figure 9 below.

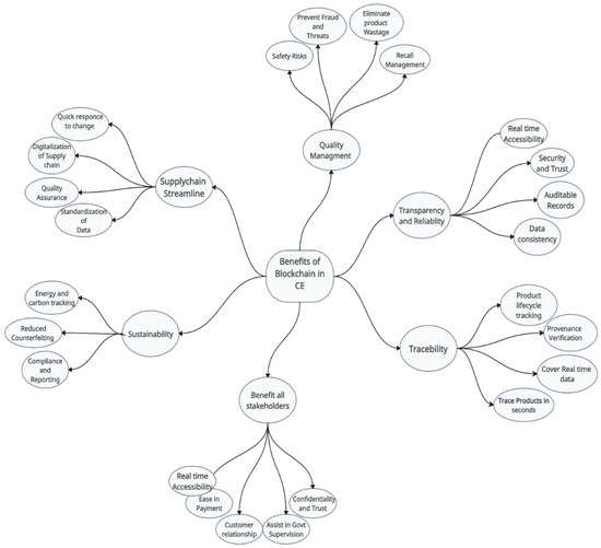
Blockchain Benefits

The publications that concern the benefits of blockchain in large-scale industries include research papers, reviews and case studies. This area is important to discuss to elaborate the significance of employing blockchain in the industrial sector (RQ2). This part of the thematic analysis includes the six second-order themes that explain the importance of BC. The first 2nd order theme is the Reliability and Transparency of blockchain technology. This occurs more often in the blockchain-based studies of various industries. Blockchain maintains a complete, clear, and unchangeable ledger of every transaction. Data cannot be changed or removed after it has been added to the blockchain. This minimizes the possibility of fraud and disagreements by ensuring that every member of a circular supply chain has access to a single, unalterable source of truth [76]. Immediate updates to and transparency of supply chain activity are made possible by blockchain. Businesses can find obstacles, errors, and places where assets might be used more efficiently for circular processes. Blockchain secures information and transactions using cryptographic methods. The integrity of transactions in circular networks is improved through smart contracts, which are autonomous agreements with preset rules. Records on a blockchain are visible and unchangeable, making them simple to audit [77]. Building confidence between participants in industries requires both transparency and reliability.
The next 2nd order theme for analysis is the Traceability of blockchain. The legitimacy and provenance of goods can be confirmed using blockchain technology. This is crucial for products made of expensive materials, such as electronics or luxury goods. Using a QR code or an application, customers can quickly determine whether a product is real and ethically sourced [78]. A product can be easier to deconstruct or recycle by using a material passport, which is a computerized history of the components used in it. The product can be efficiently recycled and remanufactured with the use of blockchain, which can safely store and upgrade these passports [79].
The next theme is the Stakeholder’s benefits, which is the crucial factor in BC adoption. Making data accessible, keeping it secure and private, and making payments simple helps all parties involved behave in a cooperative manner. Building strong consumer relationships and trust is made easier by this technology [80]. Blockchain technology ensures the government participation that helps in supervising the carbon emissions and energy, waste disposal and reuse, counterfeiting reduction and compliance, and reporting for attaining sustainability.
Supply chain management and quality management are the most crucial factors that favor the BC implementation in industries and are the last 2nd order themes of this section. In supply chain, BC enables us to respond quickly to any change and helps in digitalization and data standardization. Recall management, prevention of threats and frauds and eliminating waste are the most important benefits that BC serves in quality management for a sustainable economy [81]. The benefits of BC in industries are also shown in the thematic map in Figure 10 below.

4.2. Current Approaches in Large-Scale Industries

The third theme of this thematic analysis includes the practical implications of blockchain technology in industrialization (RQ3). This is the most important and thoroughly studied theme of our methodology. Industry 4.0 is an approach that is not founded on a single revolutionary idea or piece of technology. Contrarily, it is backed by a number of trends that aim to enhance current industrial characteristics or areas [82]. The extremely important fourth industrial revolution encompasses numerous initiatives to apply the future oriented technologies in a variety of industries [83]. The implementation of BC in industry 4.0 facilitates the history of products, raw materials and financial trades among industries, customers, and stakeholders with compliance with the law [84]. Due to its benefits in boosting security and transparency while dispersing currently centralized data storage, blockchain technology is attracting a lot of attention among the numerous technologies under development [29,85]. A decentralized consensus process based on blockchain, which was previously managed by individuals and institutions, is now protected by computers and decentralized procedures. The current paradigm relies on faith in the central system for providing services connected to transactions, possessions, storage, or searches, whereas blockchain depends on confidence in a local community [4].
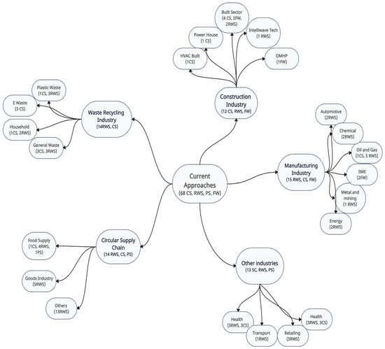
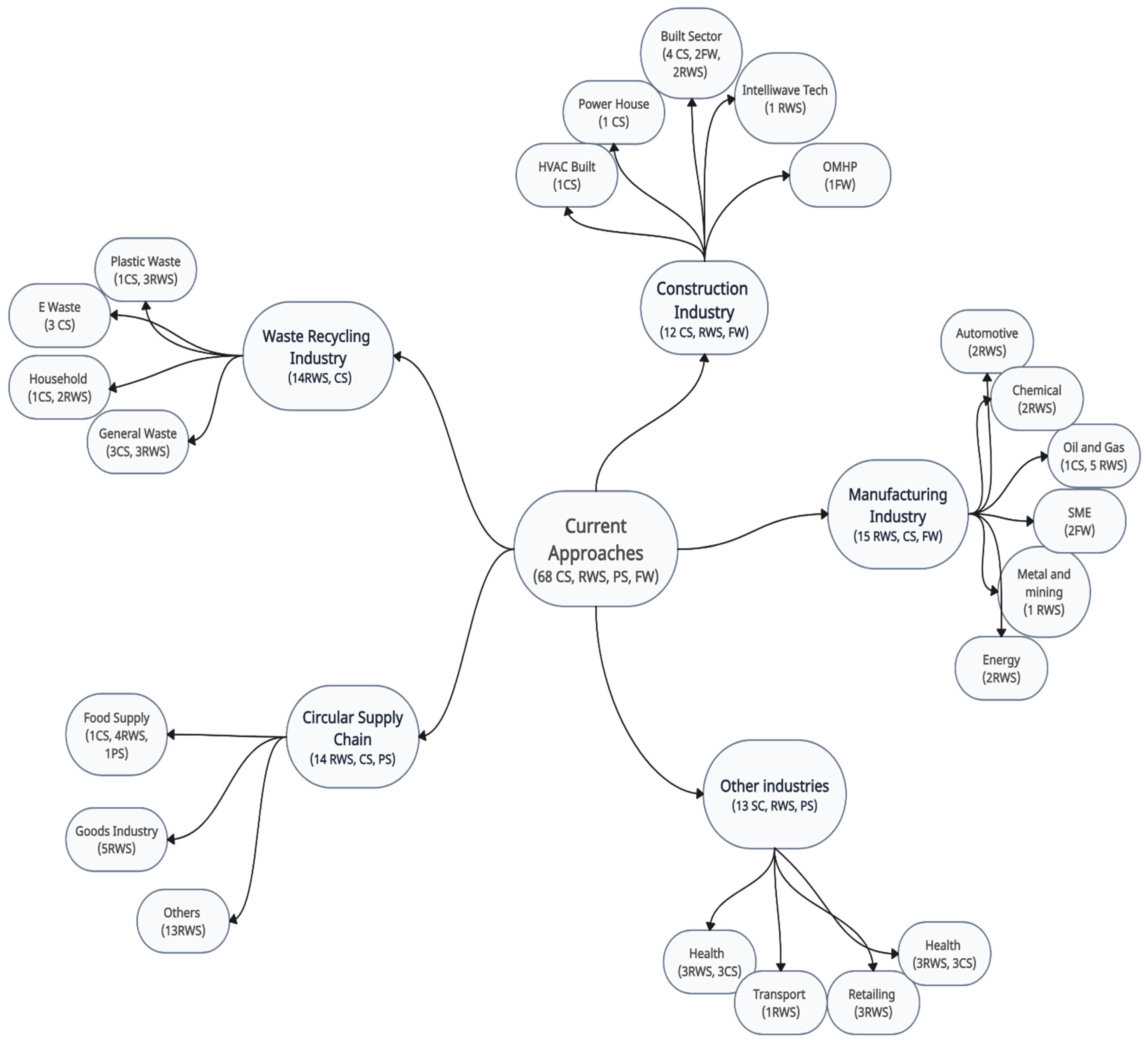
Circularity is developed as a systematic strategy to lock loops in industrial processes and to minimize waste through the recycling of products and resources at the end of their functional lives [86]. So, in order to create a CE, a technique for complete, transparent, and trustworthy material traceability is required. This method must also take into account the current state of the materials. This is required to put into practice the principles of a conscious approach, improved decision-making, and anticipatory planning for the most sustainable recovery and reusage of resources. Blockchain has been emerging as a fascinating tool for a number of industries. It can be used for all types of assets, both material and intangible. It has been utilized in many industrial sectors like the construction sector, waste recycling industries, supply chain management, healthcare industries, agri-food sectors, energy sector, manufacturing industries, light industry, trading and retail sector and transportation sector. The thematic map of the current approaches of blockchain in industries is shown in Figure 11.

4.2.1. Construction Industries

The first 2nd order theme of the current approaches is the construction industry. Most of the papers are based on literature analysis and insight to study the impact of blockchain in built environment. Twelve articles demonstrated real world studies, frameworks and case studies to analyze the current use of BC technology in the construction sector (Table 4). The built environment contains a substantial portion of material and energy usage. Currently, older and ineffective buildings make up the majority of the built infrastructure [87,88]. Even though a building’s technical and operational lifespan is typically between 50 and 75 years, the majority require significant repairs before they reach their targeted end-of-life [89]. A circular economy in the building sector aims for repair or modification of existing buildings or to demolish them to use their components for reconstruction or recycling [90]. An EPA report indicated that recycling of construction waste employs the most labor and offers noticeable wages [91]. However, there is a lack of assurance that the structure or products intended for deconstruction will eventually be put to another use. The ability to track data and maintain the value chain is limited by the expended lifespan of buildings and the contribution of numerous domains like architecture, construction, execution, repair and restoration [92]. In order to enable CE in the construction sector, a reliable and extensive network is required that can capture, store, and distribute relevant information. Making a community of stakeholders to encourage interactions is an additional crucial component of an effective CE deployment. There exist barriers in such practices and various strategies have been employed for this purpose. Blockchain technology framework was integrated in the built sector in combination with Building Information Modeling (BIM) for sustainable building design [93,94].
To demonstrate the viability of blockchain networks for enhancing constructed asset sustainability, a consortium blockchain in a permission-based blockchain network architecture was created and deployed utilizing Hyperledger fabric by Shojaei et al. A fictitious scenario was simulated for employing gypsum panels in construction, from energy and raw resource manufacturing through its eventual usage in a building, in order to assess the sustainability of the specified blockchain network. The participants included six manufacturers, one trader and one regulator. The transactions were related to raw material and energy production, resource purchase, gypsum panel production and purchase and installation in buildings. This demonstrated the potential to improve built asset sustainability by a transparency and traceability source code developed by the Linux foundation. This BC model for the built industry included three types of participants (producer, builder and trader), three main type of assets (buildings, resources and energy) and nine types of transactions related to the heating, ventilation and air conditioning (HVAC) system lifecycle. The findings showed that this model ensured the traceability of materials and data by storing and distributing information from resource extraction to reuse for the built sector [60].
Another study was conducted in which a BC-based prototype was developed and utilized for property transactions in a built environment. Hyperledger Fabric Software Development Kit (HLF SDK) was used to develop the model and several transactions were carried out between the buyer and the seller for land registration or property buying. With the use of the Hyperledger Explorer software in the model, a system operator may visually inspect how the blockchain is being used and validate its blocks, information, and transactions. Blockchain network satisfied the needs of trust, tracking, and confidentiality of sensitive data that might be advantageous for a variety of business use cases, including real estate transactions in the construction sector [99]. Various case studies demonstrated the BC framework for payment of construction projects (POC) in order to avoid any inconvenience for sustainable industrialization [100]. Similarly, Li et al. created a Bi-layer Adapted Blockchain-based Supervision (TABS) model for monitoring of off-site modular housing production (OMHP). The Hyperledger Fabric prototype showed how sidechains could preserve the confidentiality of business data while enabling the dissemination of project-related transaction data [103].
Teisserenc et al., proposed a Decentralized Digital Twin Cycle (DDTC), a technical architecture that uses BCT to handle the main technical variables, which eventually enhances confidence, safety, decentralized management, effectiveness, accountability, and accessibility of data across the lifecycle of projects. It contained three blockchain layers and BC was the core of the architecture that secured the historical records for the data transactions with decentralized construction (DC) in BCOM industry 4.0 [101].
The blockchain-based DECENTER Fog computing and Brokerage platform was utilized for a real-world building project in Ljubljana, Slovenia to convert the project into smart construction. This framework helped in resource and waste management to ensure a circular economy in the construction industry [102]. Kamel et al. utilized a framework to generate smart contracts that combines blockchain, BIM and smart contract technology. This framework was applied on the hospital construction project in Cairo, Egypt. The project parties involved the employer, architecture consultant, lead contractor and the engineer. The role of Ethereum blockchain was investigated for issuance of payments. Three scenarios were observed, which included the traditional way of payment for the project, reduction of the period of payment and payment issue on activity completion. It was found that the use of BC proved effective in lowering the administrative costs that banks incur while handling payments for various projects as well as accelerating the rate at which payments are issued [104]. Intelliwave technology also utilized as the SiteSense blockchain in order to automate and validate transactions. By linking to the blockchain, stakeholders could view all transactions according to their position within the project, guaranteeing accurate information is provided to numerous stockholders. A transaction log is automatically updated in real time with precise information [95]. We found from the existing literature that blockchain is only utilizing in the construction sector on a small scale and efforts are needed for the successful implication of blockchain on a larger scale.

4.2.2. Manufacturing Industries

The next 2nd order theme of this section is the role of blockchain in manufacturing industries. BC has been suggested for the manufacturing industries owing to its transparent and cost reduction ability [105,106]. The use of BC in the manufacturing industry is elaborated in Table 5. Moreover, manufacturing platforms are susceptible to complex persistent cyberattacks like Stuxnet, Shamoon, Black Energy, WannaCry, and TRITON [107]. Centralized systems may potentially be vulnerable to device hacking and deceptive identity in information sharing. Therefore a decentralized technology has been employed in a large number of manufacturing industries for attaining sustainability in order to run the circular economy [108]. Sustainable manufacturing has become important for society’s long-term growth since it assists in tackling global issues such as the demand for sustainable energy resources and green structures [109]. Manufacturing is anticipated to have the best opportunity for enhancing corporate value generation processes with BC. With the advent of Industry 4.0, it is expected that by 2023, 30% of industrial enterprises with over five billion dollars will have launched industry 4.0 pilot programs utilizing blockchain, up from the fewer than 5% now [110].
BC technology has its role in almost all manufacturing industries, including the SMMEs, gas and petroleum, chemical, automobile, aerospace, and mineral and metal industries. Blockchain improves transparency throughout all manufacturing operations, from sourcing and buying to quality management, equipment monitoring and assistance, outdoor shipment, and after sale customer assistance, including return and recall of items [127]. Chung et al. presented a cognitive manufacturing design based on BC technology. The manufacturing information was managed by a P2P distributed ledger and a Latent Dirichlet Allocation-based coding was applied to improve the efficiency of the model. This updated model assisted in managing information collaboratively [111]. Another approach was made in which a B-SME framework composed of BC, IOT and AI was used in SMEs [112]. The blockchain model contained off-chain and on-chain communication. The experimental findings suggested that data exchange between compatible chains improved up to 17.3% while consumption of the system’s processing resources was 9.13%.
BC is also used for securing and tracking the gas and petroleum distribution data by industries. A blockchain model in Nigeria was used in a case study. This database was generated with the PhpMyAdmin GUI, online application and SHA-1 was executed along with PHP syntax and JavaScript. This model contained a regulator, fuel depot, filling stations and transport nodes [113]. IBM, Trafigura, and Natixis designed a blockchain-based products trade finance platform for US crude oil transactions in order to improve data safety and organizational effectiveness. The suggested approach is built on Hyperledger Fabric and concentrates mainly on trading administration, tracking and status updating, shipping payment, and delivery verification [114].
ADNOC started utilizing BC to improve transparency all over their companies. It produces three million barrels of oil and billions of cubic feet gas per day. IBM’s Hyperledger business BC framework is utilized for network building [116]. VeChain, a Chinese corporate blockchain company, revealed in 2018 a pilot program for a liquefied natural gas (LNG) quality monitoring and supply-chain administration solution that will use the VeChain Thor blockchain. It contains two tokens: VTHO and VET. ENN Energy and Shanghai Gas are collaborators. The project’s goal is to develop a quality assurance mechanism for various forms of natural gas [115]. The Vakt platform was developed by a collection of organizations, including BP, Mercuria Energy collection, Equinor and Shell, to streamline case situations in the oil and gas industry. It is considered the first enterprise grade BC solution. VAKT, which runs on JPMorgan’s Quorum BC platform, has been made available to BFOET crude participants. It aims at improving data quality, boosting security, lowering costs and improving settlements among industries [117].
BHP Billiton and PermianChain technology also employed Hyperledger Fiber [118]. ZiyenCoin [119] worked with the Zyen platform, Venezuela’s announced BC reliable Petro and Bilur (London based) utilized P2P network fabricated by Fintec for the respective oil and energy industries. In the coming years, ‘smart cars’ will alter today’s transportation infrastructures. VID (Vehicle IDentity) based on BT seems to be a potential future technology [128]. The Toyota company has utilized BC to improve corporate intelligence, expedite automated driving technologies and advertisement and to create a collaborative mobility system. The BC consortium is fabricated with BigchainDB and Oaken innovation [121]. BMW used BC for tracking vehicles, Ford for parts procurement and its supply chain, Audi for customer data management, Honda for evaluating driver performance, Tesla for implementing lithium ion batteries and Mercedes-Benz for applying BC against fraud and cyberattacks [122].
As BC is unmanipulable proof of the circular economy, it is widely utilized in major chemical industries. The German BASF industry announced the Fintex Quantoz project to test the BC platform in chemical industries [123]. The consortium’s purpose is to gather and share supply chain statistics in real time. It runs on an assortment outfitted with sensors that record information on an encrypted blockchain that is available to partners along the way.
BASF introduced the “reciChain” project in Canada. The initiative entails assembling a group of major supply chain stakeholders to build a CE ecosystem with blockchain technology [124]. This is considered as the first digital tracing technology in a chemical-based system for a recycling process. Evonik also successfully implemented the “Themis” project to BASF and Commerzbank. Commerzbank used the R3′s Corda enterprise blockchain for the project. BC has been utilized in major metal and steel industries like the BHP group working on Minehub BC platform to successfully trade iron and copper with China’s Baosteel and China’s minmetal Corp [125]. A digital twin platform based on Ethereum was developed to serve the manufacturing resources [126].
It can be seen from these studies that the manufacturing sector is the biggest sector that is implementing blockchain in industries for sustainability. A large number of major manufacturing industries are utilizing blockchain for the circular economy. Most of the developed countries focused on the adoption of BC including UK, US, China and Italy, but there is still a lack of usage of BC in the developing countries as fewer studies are present in the literature.

4.2.3. Waste Recycling Industries

The third 2nd order theme of the comprehensive evaluation is the role of BC in waste management industries. Waste management is an integral part of the circular economy and the largest industry of blockchain platforms to achieve sustainable development goals (Table 6). Almost every type of industry is focusing on utilizing blockchain technology for managing and recycling waste. This includes household waste, oil and petroleum, plastic recycling, chemicals, solid and agricultural waste industry. Swachhcoin is a blockchain-based strategy of micromanaging garbage from households and companies and transforming it into valuable products in an efficient and environmentally beneficial manner. Ethereum was chosen as the BC solution to build a decentralized autonomous organization. The outputs from the industry include paper, steel, timber, valuable metals, glass polymers and electricity derived from waste processing [129].
Recereum is also a blockchain-based system that converts waste and recyclables into actual money. This blockchain allows for direct connections between consumers and garbage collection organizations. The largest public Ethereum BC operated the Recereum and ERC20 tokens issued by them. Almost 65% of the tokens were sold to the general public [130]. Kleanloop worked on transparent waste trading and data recycling optimization by utilizing the Hyperledger Fabric along with AI and IoT. Various case studies were observed in which the Ethereum BC model was tested for tracking waste, product composition, and payments on waste recycling [131].
Table 6. Blockchain in Waste Recycling Industries.
Table 6. Blockchain in Waste Recycling Industries.
ProjectWaste TypeBlockchain ModelSpecificationsFindingsReferences
SwachhcoinHousehold and companyEthereumWorked with SwATA, SwATE, SwBIN and SCX.Output materials include metals, glass polymers, paper, steel, timber and electricity.[129]
Recereum GeneralEthereum300 ERC20 token is equal to 1 ETHRecycles and turns waste into cryptocurrency.
65% of tokens sold to the public.
[130]
KleanloopGeneralHyperledger FabricAI, IoT and Kleancoin token, 2–6 phasesTransparent trading of waste and recycling optimization[132]
Open Litter MapGeneralEthereumLittercoin token, AI, SGManagement of geo-waste information. [133]
Case StudyGeneralEthereumIoT, smart bins, 2–3 phasesPayments and rewards[131]
Case StudyGeneralEthereum, private BCGPS, 4–6 phasesTracking and tracing waste[134]
Case StudyWaste of GeneralEthereumCloud computing, 2–3 phasesGreen coins on waste collection and recycling[135]
Recycle CoPlasticHyperledger FiberNAWaste reduction, recycling, and tracking[136]
Plastic TwistPlasticHyperledger
Fiber
SG tokenRecycle plastic as an asset[137]
Case StudyPlasticHyperledger Basu EVMPublic and private network basedPlastic recycling[138]
Case StudySolid wastePolkadot2–6 phasesTracking waste recycling and reuse, offer penalties and rewards.[139]
Case StudyElectronic wasteEthereumIOT, smart barcodeTracking. Product design and life cycle history[140]
Case studye-wasteEthereum1–6 phases, 5 GRegistration and history data, incentives[141]
Case studye-wasteEthereumIntegration with AI and IoT, 1–6 phasesWaste tracking, ownership, awards[3]
Managing plastic waste is also a concerning issue worldwide. In most countries, only about 18–28% of reusable plastics are retrieved and recycled, leaving the majority of plastic packaging trash to harm the environment and lose its economic value [142]. Regenerating plastic by employing BC supports CE initiatives. Recycle Co and Plastic Twist worked on plastic recycling by utilizing Hyperledger and ASTERI by applying two to six phases [136,137]. Another Hyperledger-based CS insisted on CE and plastic recycling [143]. An Ethereum-based BC model was utilized in Sao Paulo, Brazil in a case study and found a 15% increase in the recycling rate. Another Ethereum Virtual machine based public and private network for plastic recycling was introduced by Mondal and his coworkers [138]. Plastic bank working in BC technology retrieved almost 20 million of plastics [124]. Solid waste recycling was also managed by using a Polkadot model in two to six phases and achieved tracking from recycling to reuse, offered penalties and rewards for solid waste management [139]. Ethereum based technology of BC showed potential in terms of e-waste management as studied by [3,141].

4.2.4. Circular Supply Chain Industries

The term circular supply chain (CSC) is becoming more popular among professionals and academics globally and is the 4th second order theme of the current approaches (Table 7). According to recent research, digital technologies associated with the upcoming Industry 4.0 (e.g., IoT, AI, BC) play a significant role in promoting the implementation of CE standards in the supply chain.
Centobelli et al. proposed an integrated Triple Retry framework for fabricating circular BC networks. The open source Hyperledger Fabric was utilized for BC network development. This network included a producer, reverse logistic service supplier, selection and recycling center and landfills. This was considered as a pilot study and highlighted the BC role in the movement of waste and products. This study enabled manufacturers to determine important factors for successful implementation [147]. Blockchain was employed in food CSC in another case study, in which it was utilized along with HACCP and IOT. BigchainDB utilized the BC features, including the decentralized network based on nodes known as super pear-to-pear network. It was responsible for providing immutability and transparency as various blocks had information for each transaction. As a result, it removes the possibility of data manipulation by attackers and strong administrators [144].
Another case study was carried out by applying blockchain technology to the international manufacturing industry with a focus on heavy machinery. It demonstrated how the Hyperledger composer can be applied to develop a strong BC network to generate interfaces between customers and user. Practices were carried out with no BC, and one and 5 year BC use. It depicts how the real time data from an industry used BC to improve gains, cut down on procedures and reduce money. The use of this type of blockchain along with TDD helped in safety and security, leading to a lower execution cost, secure scalability and better handling of customer services [145].
Walmart and IBM food trust employed distributed ledger technology by generating a Hyperledger platform for supply chain management. Production, processing, and delivery to retailers were all aided by BC. It was useful for tracing the products from South Africa to retailers in the USA and China [146]. This finding of the case study was assessed in 2019. In order to trace cotton or raw materials and increase SC’s transparency, Bext360 additionally created a distributed ledger. By following crops from Uganda to Colorado, the tracking effectiveness was verified. Additionally, it aided in locating the crop, identifying the farmer, detecting the quality, and locating the harvest places [148].
The Skuchain industry used BC technology for product transportation as well. Blockchain technology was used in a test operation to move cotton from Houston to China. By forgoing costly loans, suppliers were able to save on working capital, which aided consumers in finding goods at discount pricing and increased transparency [149]. Maersk and IBM utilized BC for a perishable logistic supply chain. For the proper tracking of trainers and digitization of their data, two pilot programs were successfully conducted, with the potential for significant cost savings when adopted on a larger scale. Each party had complete knowledge of the container’s status [150].
In the industry of healthcare and protection, Modum extensively used blockchain for CSC. In the supply chain, blockchain was employed mostly for regulatory enforcement. In order to ensure that standards of health and safety are upheld, blockchain monitored environmental conditions by installing sensors around commodities in transit and compared outcomes against the bounds specified in the smart contracts. The first project involved 55 and the second involved 500 shipments of goods [145].
A large number of major food companies around the world worked in collaboration with a blockchain company to gain circularity in supply chain management. IBM supports food companies like Walmart, Nestle, Unilever, Tyson, Raw seafood and Carrefour in the US, China, UK and France for the successful implementation of Hyperledger BC technology in SC of food items [151]. SAP collaborated with Target, Nature and CO, Kelloggs, Tata & Lyle, Johnsonville, Maple leaf and Bumble Bee food companies for the practical application of Hyperledger, MultiChain and Quorum in SC [152]. FoodlogIQ worked with Subway, UK food standards, Testo and AgBiome innovations for BC initiatives [158]. BC also provides significant traceability to drug supply chains [157]. Moreover, other major BC companies like JD.com support InterAgri in Australia and China [153], OpenSC worked for Nestle in New Zealand and Switzerland [154], OriginTrail & TagITSmart for Plantazae in China and Montenegro [155], and BloomBloc for the Malaysian Palm oil industry in Malaysia [156].

4.2.5. Other Industries

The last 2nd order theme of the analysis is the use of BC in various other industries. Many other industries have utilized BC and an analysis of some of the major industries is provided in Table 8. An Ethereum-based MedRec platform was utilized for the healthcare industry in order to gain sustainability with electronic health records. MedRec regulates data exchange, transparency, security, and authentication—all critical factors to take into account when working with sensitive information [159]. Consortium blockchain was utilized in smart healthcare for safety of the larger scale confidential medical records by BC and Interplanetary file system [160]. Hyperledger fabric was utilized to store records of the patients in case of an emergency situation, telesurgery [161] and smartphone networks [162]. A large number of private Ethereums have been utilizing EEG to prevent attacks [163] and in the telemedicine system for privacy and security assurance [164]. Public blockchains have a wide application in the medical industry sector for smart hospitals [165,166].
BC has been widely utilized in the energy industry for sustainability in a circular economy. An American company LO3 in collaboration with Simens digital grid generated the BC based P2P power trading microgrid. This initiative created the first blockchain-based marketplace for energy worldwide. This enables electricity transactions among residents and they can access real data regarding energy production, consumption, relevant information and energy purchases and sales by BC [167]. Another Ledger Assets company formed a power ledger in Perth, Australia, which was based on P2P BC web 3.0 software called Ecochain [168]. Many trials were conducted for the trading, in which the consumers received information about solar energy owners and generation and sold the extra electricity to other users themselves. The German Gas and Energy supply company RWE launched an Ethereum-based decentralized network for electric vehicle management. This network links the EVs owners with charging stations. This was the first BC-based platform for the transport industry [169]. The automobile industry has also been revolutionized by utilizing blockchain technology [128]. An American company Filament generated P2P based BC and a power mesh network and carried out a Taps test to determine the state of the power grid and transferred the data to the government, environment protection agency and broadcasters for sustainability and a circular economy [170]. Iberdrola platform utilized a BC network to monitor the transfer of renewable energy from wind power plants to Bank offices to maximize the use of renewable energy in Basque country [174]. The Poseidon foundation in London integrated BC for climate management. It aims to decrease carbon emission footprints for a sustainable environment [175]. Alibaba, which is the largest marketplace utilizing a Layer-1 BC Sui, is based on Ethereum for better transparency and traceability in the supply market and connections between buyers and sellers. The management of waste products and their reuse by this company also utilizes blockchain [171]. De Beers which is the biggest diamond retailing industry, utilized a Hyperledger platform for security and authenticity in sale and purchase [172]. Similarly, American Express, P&G Walgreens and Denim Deal, which are the largest retailing shops utilized the Hyperledger platform for transparency and sustainability in a circular economy [173].
This section provides a detailed review of the various major industries that are utilizing blockchain technology for circularity and sustainability. We can see that most of these industries belong to the major developed countries and fewer developing nations are working for its adoption. This part of the thematic analysis enables us to fulfill the objectives of the determination of the current scenario of BC in industries and the type of BC models that have potential for sustainability and their comparison.

4.3. Key Challenges and Barriers

The third 1st order theme of the analysis is the key challenges and barriers in utilizing BC in large scale industries (RQ4). Numerous industries, especially those concerned with circular economy principles, stand to benefit from the revolutionary power of blockchain technology. However, a number of significant difficulties and impediments have prevented its widespread implementation [176]. This includes a number of barriers including technological, social and political, legal and economic constrains to blockchain adoption [177,178]. The following are the general key challenges and barriers in implementing blockchain:
  • Lack of awareness: Previous studies indicated that the developed countries are well aware of the potential advantages of BC technology and utilizing it in major industries but still there is lack of awareness in developing countries in this regard [179]. The biggest key challenge is to raise awareness to improve the transparency, traceability and trust in industries for sustainability and circularity around the globe [180,181].
  • Scalability: Blockchain is prevented from being utilized on a large scale due to scalability concerns. The low transaction speed and volume and high energy consumption of the BC platforms is the basis for the scalability issues [182,183].
  • Interoperability: The difficulty in incorporation of BC in the current system is also due to the frequent employment of incompatible standards. Interoperability must be attained for successful BC application in industrial sectors.
  • Data confidentiality: Despite the fact that blockchain is renowned for its security attributes, issues still exist in assuring data confidentiality and protection, particularly in sectors that deal with sensitive information [184]. It is crucial to strike the proper balance between transparency and private information.
  • Legal Issues: Blockchain technology’s regulatory environment is still developing. Businesses operating in numerous sectors must deal with complicated legal and regulatory challenges, including data ownership, enforcement of smart contracts, and tax ramifications that can differ from one region to another [185].
  • High Capital Cost: The initial installation and ongoing maintenance expenses for deploying blockchain technology could be high. It could be difficult for smaller businesses and organizations to devote the necessary funds to properly utilize BC technology [186].
  • Energy Consumption: High energy consumption also proved to be a significant barrier in adoption in industries concerned with sustainability and lowering carbon emissions.
  • Reluctancy: A big impediment to the adoption of new technology might come from conventional sectors in particular. Businesses and organizations could be hesitant to change their current procedures and methods. Blockchain networks with decentralized governance are prone to controversies and disputes between network users. These conflicts can be difficult and time-consuming to resolve [187].
Researchers and industry experts have talked about a number of obstacles that must be overcome for the blockchain application to gain sustainability. Both parties concur that security and technological immaturity provide the biggest concerns [186]. Possible solutions to the above problems that can be considered in the future are given in Table 9.
Furthermore, every type of industry faces some critical issues regarding its adoption.
  • Every construction industry has to face obstacles like slow processing, contractual standards, proof of work protocols, market issues (price volatility, hoarding, exchange rate fluctuations), product tracking, transaction level uncertainties (transaction irreversibility, possible cancelation), privacy risks, technology risks and usage in black economy (money laundering) [190,191].
  • Similarly for manufacturing and supply chain industries the adoption challenges are security concerns, limited and negative access to technology, organizational issues (financial constraints, lack of commitment, support, knowledge and policies), and environmental issues (customer awareness, collaboration issues, variational culture of partners, uncertain market and government policies) [127,186].
These are the major challenges that need to be addressed for the successful implementation of blockchain for a sustainable and circular economy in industries.

5. Conclusions

Blockchain technology has received a lot of attention in the literature, but the adoption of blockchain in various large scale industries including construction, manufacturing, and waste recycling is still in its infancy and has progressed mostly theoretically, with few actual implementations. Based on investigations conducted in numerous domains, this paper aimed to discover themes that mainly focused on the immense potential of blockchain for industrial sustainability. The idea of circularity has been thoroughly investigated alongside blockchain in various industries. Blockchain has its supporting application in many industries owing to its ability of transparency and traceability. Our analysis demonstrated how the decentralized governance, distribution, and high safety features of BC assist industries. It supports the economy by lowering costs, upholding human rights, and lowering carbon footprints. Additionally, we found that lack of awareness, scalability and interoperability issues, installation and ongoing maintenance costs, high energy consumptions, limited laws and legislations and a reluctance to change are the key obstacles to BC adoption by industries.
In our study, we utilized a systematic approach to investigate how various industries are implementing blockchain technology in relation to sustainability and circularity. This paper includes a comprehensive evaluation of blockchain initiatives in industries and real practices in the construction sector, manufacturing sector, waste recycling industries, supply chain, and the health, energy and retailing sectors through thematic analysis, which has not previously been performed. This study described the current situations of BC adoption in industries in various areas of the world. There is brief insight regarding the type of blockchain platforms that assist in industrial development. Although larger enterprises or wealthy nations have used blockchain extensively, emerging nations still need to be urged to adopt this technical advancement. This study will assist scholars and other stakeholders in obtaining a broad picture of how blockchain technology is currently being used in significant industries around the world and how this benefits the global effort to achieve circular sustainability. The other industrial sectors will be encouraged by this study to use blockchain technology for future benefits. Future studies based on the legal and policy framework for the implementation of blockchain will be beneficial.

Author Contributions

Conceptualization, Z.A. and S.M.; methodology, Z.A.; software, Z.A.; validation, Z.A. and S.M.; formal analysis, Z.A.; investigation, Z.A.; resources, Z.A.; data curation, Z.A.; writing-original draft preparation, Z.A.; writing-review and editing, Z.A.; visualization, Z.A.; supervision, Z.A. and S.M.; project administration, S.M.; funding acquisition, S.M. All authors have read and agreed to the published version of the manuscript.

Funding

This work was supported by Inha University (71573-1).

Institutional Review Board Statement

Not applicable.

Informed Consent Statement

Not applicable.

Data Availability Statement

No new data were created or analyzed in this study.

Conflicts of Interest

The authors declare no conflict of interest.

References

  1. Michael, J.; Cohn, A.; Butcher, J.R. Blockchain Technology and Regulatory Investigations; Steptoe & Johnson LLP: Washington, DC, USA, 2018. [Google Scholar]
  2. Zheng, Z.; Xie, S.; Dai, H.-N.; Chen, X.; Wang, H. Blockchain challenges and opportunities: A survey. Int. J. Web Grid Serv. 2018, 14, 352–375. [Google Scholar] [CrossRef]
  3. Sahoo, S.; Halder, R. Blockchain-based forward and reverse supply chains for E-waste management. In Proceedings of the Future Data and Security Engineering: 7th International Conference, FDSE 2020, Quy Nhon, Vietnam, 25–27 November 2020; Proceedings 7. Springer: Berlin/Heidelberg, Germany, 2020; pp. 201–220. [Google Scholar]
  4. Khan, M.A.; Salah, K. IoT security: Review, blockchain solutions, and open challenges. Future Gener. Comput. Syst. 2018, 82, 395–411. [Google Scholar] [CrossRef]
  5. Kamble, S.; Gunasekaran, A.; Arha, H. Understanding the Blockchain technology adoption in supply chains-Indian context. Int. J. Prod. Res. 2019, 57, 2009–2033. [Google Scholar] [CrossRef]
  6. Yli-Huumo, J.; Ko, D.; Choi, S.; Park, S.; Smolander, K. Where is current research on blockchain technology?—A systematic review. PLoS ONE 2016, 11, e0163477. [Google Scholar] [CrossRef]
  7. Al Barghuthi, N.B.; Mohamed, H.J.; Said, H.E. Blockchain in supply chain trading. In Proceedings of the 2018 Fifth HCT Information Technology Trends (ITT), Dubai, United Arab Emirates, 28–29 November 2018; IEEE: New York, NY, USA, 2018; pp. 336–341. [Google Scholar]
  8. Zheng, Z.; Xie, S.; Dai, H.; Chen, X.; Wang, H. An overview of blockchain technology: Architecture, consensus, and future trends. In Proceedings of the 2017 IEEE International Congress on Big Data (BigData Congress), Honolulu, HI, USA, 25–30 June 2017; IEEE: New York, NY, USA, 2017; pp. 557–564. [Google Scholar]
  9. Dasaklis, T.K.; Voutsinas, T.G.; Tsoulfas, G.T.; Casino, F. A systematic literature review of blockchain-enabled supply chain traceability implementations. Sustainability 2022, 14, 2439. [Google Scholar] [CrossRef]
  10. Pop, C.; Cioara, T.; Anghel, I.; Antal, M.; Salomie, I. Blockchain based decentralized applications: Technology review and development guidelines. arXiv 2020, arXiv:2003.07131. [Google Scholar]
  11. Chowdhury, M.J.M.; Ferdous, M.S.; Biswas, K.; Chowdhury, N.; Kayes, A.; Alazab, M.; Watters, P. A comparative analysis of distributed ledger technology platforms. IEEE Access 2019, 7, 167930–167943. [Google Scholar] [CrossRef]
  12. Chen, Y.; Richter, J.I.; Patel, P.C. Decentralized governance of digital platforms. J. Manag. 2021, 47, 1305–1337. [Google Scholar] [CrossRef]
  13. Wang, S.; Ouyang, L.; Yuan, Y.; Ni, X.; Han, X.; Wang, F.-Y. Blockchain-enabled smart contracts: Architecture, applications, and future trends. IEEE Trans. Syst. Man Cybern. Syst. 2019, 49, 2266–2277. [Google Scholar] [CrossRef]
  14. Sarmah, S.S. Understanding blockchain technology. Comput. Sci. Eng. 2018, 8, 23–29. [Google Scholar]
  15. Niranjanamurthy, M.; Nithya, B.; Jagannatha, S. Analysis of Blockchain technology: Pros, cons and SWOT. Clust. Comput. 2019, 22, 14743–14757. [Google Scholar] [CrossRef]
  16. Usman, M.; Balsalobre-Lorente, D.; Jahanger, A.; Ahmad, P. Are Mercosur economies going green or going away? An empirical investigation of the association between technological innovations, energy use, natural resources and GHG emissions. Gondwana Res. 2023, 113, 53–70. [Google Scholar] [CrossRef]
  17. Elheddad, M.; Benjasak, C.; Deljavan, R.; Alharthi, M.; Almabrok, J.M. The effect of the Fourth Industrial Revolution on the environment: The relationship between electronic finance and pollution in OECD countries. Technol. Forecast. Soc. Change 2021, 163, 120485. [Google Scholar] [CrossRef]
  18. Ulucak, R.; Baloch, M.A. An empirical approach to the nexus between natural resources and environmental pollution: Do economic policy and environmental-related technologies make any difference? Resour. Policy 2023, 81, 103361. [Google Scholar]
  19. Jansson, P.; Gregory, M.; Barlow, C.; Phaal, R.; Farrukh, C.; Probert, D.; So, V. Industrial Sustainability—A Review of UK and International Research and Capabilities; University of Cambridge: Cambridge, UK, 2000. [Google Scholar]
  20. Smart, P.; Hemel, S.; Lettice, F.; Adams, R.; Evans, S. Pre-paradigmatic status of industrial sustainability: A systematic review. Int. J. Oper. Prod. Manag. 2017, 37, 1425–1450. [Google Scholar] [CrossRef]
  21. Glavič, P. Identifying key issues of education for sustainable development. Sustainability 2020, 12, 6500. [Google Scholar] [CrossRef]
  22. Rahimifard, S.; Trollman, H. UN Sustainable Development Goals: An Engineering Perspective; Taylor & Francis: Abingdon, UK, 2018; pp. 1–3. [Google Scholar]
  23. Bettelli, P. What the World Learned Setting Development Goals; International Institute for Sustainable Development, BRIEF: Toronto, ON, Canada, 2021; Volume 10. [Google Scholar]
  24. Weiland, S.; Hickmann, T.; Lederer, M.; Marquardt, J.; Schwindenhammer, S. The 2030 agenda for sustainable development: Transformative change through the sustainable development goals? Politics Gov. 2021, 9, 90–95. [Google Scholar] [CrossRef]
  25. Velarde, G. Artificial intelligence and its impact on the Fourth Industrial Revolution: A review. arXiv 2020, arXiv:2011.03044. [Google Scholar] [CrossRef]
  26. Majid, M.; Habib, S.; Javed, A.R.; Rizwan, M.; Srivastava, G.; Gadekallu, T.R.; Lin, J.C.-W. Applications of wireless sensor networks and internet of things frameworks in the industry revolution 4.0: A systematic literature review. Sensors 2022, 22, 2087. [Google Scholar] [CrossRef]
  27. Christidis, K.; Devetsikiotis, M. Blockchains and smart contracts for the internet of things. IEEE Access 2016, 4, 2292–2303. [Google Scholar] [CrossRef]
  28. Mourtzis, D. Towards the 5th industrial revolution: A literature review and a framework for process optimization based on big data analytics and semantics. J. Mach. Eng. 2021, 21, 5–39. [Google Scholar] [CrossRef]
  29. Kimani, D.; Adams, K.; Attah-Boakye, R.; Ullah, S.; Frecknall-Hughes, J.; Kim, J. Blockchain, business and the fourth industrial revolution: Whence, whither, wherefore and how? Technol. Forecast. Soc. Change 2020, 161, 120254. [Google Scholar] [CrossRef]
  30. Sherwani, F.; Asad, M.M.; Ibrahim, B.S.K.K. Collaborative robots and industrial revolution 4.0 (ir 4.0). In Proceedings of the 2020 International Conference on Emerging Trends in Smart Technologies (ICETST), Karachi, Pakistan, 26–27 March 2020; IEEE: New York, NY, USA, 2020. [Google Scholar]
  31. Oosthuizen, R.M. The fourth industrial revolution–Smart technology, artificial intelligence, robotics and algorithms: Industrial psychologists in future workplaces. Front. Artif. Intell. 2022, 5, 913168. [Google Scholar] [CrossRef] [PubMed]
  32. Arruda, E.H.; Melatto, R.A.P.B.; Levy, W.; de Melo Conti, D. Circular economy: A brief literature review (2015–2020). Sustain. Oper. Comput. 2021, 2, 79–86. [Google Scholar] [CrossRef]
  33. Directive, C. 75/442/EEC of 15 July 1975 on waste. Off. J. L 1975, 194, 7. [Google Scholar]
  34. D’Amato, D.; Droste, N.; Allen, B.; Kettunen, M.; Lähtinen, K.; Korhonen, J.; Leskinen, P.; Matthies, B.D.; Toppinen, A. Green, circular, bio economy: A comparative analysis of sustainability avenues. J. Clean. Prod. 2017, 168, 716–734. [Google Scholar] [CrossRef]
  35. Geissdoerfer, M.; Savaget, P.; Bocken, N.M.; Hultink, E.J. The Circular Economy—A new sustainability paradigm? J. Clean. Prod. 2017, 143, 757–768. [Google Scholar] [CrossRef]
  36. Geisendorf, S.; Pietrulla, F. The circular economy and circular economic concepts—A literature analysis and redefinition. Thunderbird Int. Bus. Rev. 2018, 60, 771–782. [Google Scholar] [CrossRef]
  37. Blomsma, F.; Brennan, G. The emergence of circular economy: A new framing around prolonging resource productivity. J. Ind. Ecol. 2017, 21, 603–614. [Google Scholar] [CrossRef]
  38. Homrich, A.S.; Galvão, G.; Abadia, L.G.; Carvalho, M.M. The circular economy umbrella: Trends and gaps on integrating pathways. J. Clean. Prod. 2018, 175, 525–543. [Google Scholar] [CrossRef]
  39. Cullen, J.M. Circular economy: Theoretical benchmark or perpetual motion machine? J. Ind. Ecol. 2017, 21, 483–486. [Google Scholar] [CrossRef]
  40. Kalmykova, Y.; Sadagopan, M.; Rosado, L. Circular economy–From review of theories and practices to development of implementation tools. Resour. Conserv. Recycl. 2018, 135, 190–201. [Google Scholar] [CrossRef]
  41. de Souza Junior, H.R.A.; Dantas, T.E.T.; Zanghelini, G.M.; Cherubini, E.; Soares, S.R. Measuring the environmental performance of a circular system: Emergy and LCA approach on a recycle polystyrene system. Sci. Total Environ. 2020, 726, 138111. [Google Scholar] [CrossRef] [PubMed]
  42. Macarthur, E.; Heading, H. Completing the picture: How the circular economy tackles climate change. Ellen MacArthur Found 2019, 1, 1–71. [Google Scholar]
  43. Korhonen, J.; Honkasalo, A.; Seppälä, J. Circular economy: The concept and its limitations. Ecol. Econ. 2018, 143, 37–46. [Google Scholar] [CrossRef]
  44. Kirchherr, J.; Piscicelli, L. Towards an education for the circular economy (ECE): Five teaching principles and a case study. Resour. Conserv. Recycl. 2019, 150, 104406. [Google Scholar] [CrossRef]
  45. Ghisellini, P.; Ripa, M.; Ulgiati, S. Exploring environmental and economic costs and benefits of a circular economy approach to the construction and demolition sector. A literature review. J. Clean. Prod. 2018, 178, 618–643. [Google Scholar] [CrossRef]
  46. Merli, R.; Preziosi, M.; Acampora, A. How do scholars approach the circular economy? A systematic literature review. J. Clean. Prod. 2018, 178, 703–722. [Google Scholar] [CrossRef]
  47. Cantú, A.; Aguiñaga, E.; Scheel, C. Learning from failure and success: The challenges for circular economy implementation in SMEs in an emerging economy. Sustainability 2021, 13, 1529. [Google Scholar] [CrossRef]
  48. Yildizbasi, A. Blockchain and renewable energy: Integration challenges in circular economy era. Renew. Energy 2021, 176, 183–197. [Google Scholar] [CrossRef]
  49. Kouhizadeh, M.; Zhu, Q.; Sarkis, J. Blockchain and the circular economy: Potential tensions and critical reflections from practice. Prod. Plan. Control 2020, 31, 950–966. [Google Scholar] [CrossRef]
  50. Shackelford, S.J.; Myers, S. Block-by-block: Leveraging the power of blockchain technology to build trust and promote cyber peace. Yale JL Tech. 2017, 19, 334. [Google Scholar] [CrossRef][Green Version]
  51. Chauhan, C.; Parida, V.; Dhir, A. Linking circular economy and digitalisation technologies: A systematic literature review of past achievements and future promises. Technol. Forecast. Soc. Change 2022, 177, 121508. [Google Scholar] [CrossRef]
  52. Ahmad, F.; Bask, A.; Laari, S.; Robinson, C.V. Business management perspectives on the circular economy: Present state and future directions. Technol. Forecast. Soc. Change 2023, 187, 122182. [Google Scholar] [CrossRef]
  53. Broccardo, L.; Zicari, A.; Jabeen, F.; Bhatti, Z.A. How digitalization supports a sustainable business model: A literature review. Technol. Forecast. Soc. Change 2023, 187, 122146. [Google Scholar] [CrossRef]
  54. Upadhyay, A.; Mukhuty, S.; Kumar, V.; Kazancoglu, Y. Blockchain technology and the circular economy: Implications for sustainability and social responsibility. J. Clean. Prod. 2021, 293, 126130. [Google Scholar] [CrossRef]
  55. Böckel, A.; Nuzum, A.-K.; Weissbrod, I. Blockchain for the circular economy: Analysis of the research-practice gap. Sustain. Prod. Consum. 2021, 25, 525–539. [Google Scholar] [CrossRef]
  56. Pakseresht, A.; Yavari, A.; Kaliji, S.A.; Hakelius, K. The intersection of blockchain technology and circular economy in the agri-food sector. Sustain. Prod. Consum. 2022, 35, 260–274. [Google Scholar] [CrossRef]
  57. Kumar, N.M.; Chopra, S.S. Leveraging blockchain and smart contract technologies to overcome circular economy implementation challenges. Sustainability 2022, 14, 9492. [Google Scholar] [CrossRef]
  58. Rejeb, A.; Appolloni, A.; Rejeb, K.; Treiblmaier, H.; Iranmanesh, M.; Keogh, J.G. The role of blockchain technology in the transition toward the circular economy: Findings from a systematic literature review. Resour. Conserv. Recycl. Adv. 2022, 17, 200126. [Google Scholar] [CrossRef]
  59. Alves, L.; Ferreira Cruz, E.; Lopes, S.I.; Faria, P.M.; Rosado da Cruz, A.M. Towards circular economy in the textiles and clothing value chain through blockchain technology and IoT: A review. Waste Manag. Res. 2022, 40, 3–23. [Google Scholar] [CrossRef] [PubMed]
  60. Shojaei, A.; Ketabi, R.; Razkenari, M.; Hakim, H.; Wang, J. Enabling a circular economy in the built environment sector through blockchain technology. J. Clean. Prod. 2021, 294, 126352. [Google Scholar] [CrossRef]
  61. Steenmans, K.; Taylor, P.; Steenmans, I. Regulatory opportunities and challenges for blockchain adoption for circular economies. In Proceedings of the 2021 IEEE International Conference on Blockchain (Blockchain), Melbourne, Australia, 6–8 December 2021; IEEE: New York, NY, USA, 2021; pp. 572–577. [Google Scholar]
  62. Aste, T.; Tasca, P.; Di Matteo, T. Blockchain technologies: The foreseeable impact on society and industry. Computer 2017, 50, 18–28. [Google Scholar] [CrossRef]
  63. Basile, D.; D’Adamo, I.; Goretti, V.; Rosa, P. Digitalizing circular economy through Blockchains: The blockchain circular economy index. J. Ind. Prod. Eng. 2023, 40, 233–245. [Google Scholar] [CrossRef]
  64. Snyder, H. Literature review as a research methodology: An overview and guidelines. J. Bus. Res. 2019, 104, 333–339. [Google Scholar] [CrossRef]
  65. Denyer, D.; Tranfield, D. Producing a systematic review. In The Sage Handbook of Organizational Research Methods; Sage Publications Ltd.: New York, NY, USA, 2009. [Google Scholar]
  66. Chen, C. Science mapping: A systematic review of the literature. J. Data Inf. Sci. 2017, 2, 1–40. [Google Scholar] [CrossRef]
  67. Creswell, J.W.; Creswell, J.D. Research Design: Qualitative, Quantitative, and Mixed Methods Approaches; Sage Publications: New York, NY, USA, 2017. [Google Scholar]
  68. Pati, D.; Lorusso, L.N. How to write a systematic review of the literature. HERD Health Environ. Res. Des. J. 2018, 11, 15–30. [Google Scholar] [CrossRef] [PubMed]
  69. Clarke, V.; Braun, V.; Hayfield, N. Thematic analysis. Qual. Psychol. A Pract. Guide Res. Methods 2015, 3, 222–248. [Google Scholar]
  70. Dutta, P.; Chavhan, R.; Gowtham, P.; Singh, A. The individual and integrated impact of Blockchain and IoT on sustainable supply chains: A systematic review. Supply Chain Forum Int. J. 2023, 24, 103–126. [Google Scholar] [CrossRef]
  71. Meier, O.; Gruchmann, T.; Ivanov, D. Circular supply chain management with blockchain technology: A dynamic capabilities view. Transp. Res. Part E Logist. Transp. Rev. 2023, 176, 103177. [Google Scholar] [CrossRef]
  72. Esmaeilian, B.; Sarkis, J.; Lewis, K.; Behdad, S. Blockchain for the future of sustainable supply chain management in Industry 4.0. Resour. Conserv. Recycl. 2020, 163, 105064. [Google Scholar] [CrossRef]
  73. Kayikci, Y.; Gozacan-Chase, N.; Rejeb, A. Blockchain entrepreneurship roles for circular supply chain transition. Bus. Strategy Environ. 2024, 33, 197–222. [Google Scholar] [CrossRef]
  74. Choi, T.-M.; Chen, Y. Circular supply chain management with large scale group decision making in the big data era: The macro-micro model. Technol. Forecast. Soc. Change 2021, 169, 120791. [Google Scholar] [CrossRef]
  75. Grati, R.; Loukil, F.; Boukadi, K.; Abed, M. A blockchain-based framework for circular end-of-life vehicle processing. Clust. Comput. 2024, 27, 707–720. [Google Scholar] [CrossRef]
  76. Rejeb, A.; Zailani, S.; Rejeb, K.; Treiblmaier, H.; Keogh, J.G. Modeling enablers for blockchain adoption in the circular economy. Sustain. Futures 2022, 4, 100095. [Google Scholar] [CrossRef]
  77. Kouhizadeh, M.; Zhu, Q.; Sarkis, J. Circular economy performance measurements and blockchain technology: An examination of relationships. Int. J. Logist. Manag. 2023, 34, 720–743. [Google Scholar] [CrossRef]
  78. Soldatos, J.; Kefalakis, N.; Despotopoulou, A.-M.; Bodin, U.; Musumeci, A.; Scandura, A.; Aliprandi, C.; Arabsolgar, D.; Colledani, M. A digital platform for cross-sector collaborative value networks in the circular economy. Procedia Manuf. 2021, 54, 64–69. [Google Scholar] [CrossRef]
  79. Francisco Luis, B.-M.; Pedro Víctor, N.-C.-U.; Valentín, M.-M.; Esteban, R.-F. Blockchain as a service: A holistic approach to traceability in the circular economy. In Blockchain Technologies for Sustainability; Springer: Berlin/Heidelberg, Germany, 2021; pp. 119–133. [Google Scholar]
  80. Samadhiya, A.; Agrawal, R.; Kumar, A.; Garza-Reyes, J.A. Blockchain technology and circular economy in the environment of total productive maintenance: A natural resource-based view perspective. J. Manuf. Technol. Manag. 2023, 34, 293–314. [Google Scholar] [CrossRef]
  81. Wolf, P.; Verma, S.; Koscina, M.; Jasak, T.; Gregersen, M. Consumer-desired far-future circular economy scenarios with blockchain application. Clean. Responsible Consum. 2022, 4, 100048. [Google Scholar] [CrossRef]
  82. Silva, T.B.d.; Morais, E.S.d.; Almeida, L.F.F.d.; Rosa Righi, R.d.; Alberti, A.M. Blockchain and industry 4.0: Overview, convergence, and analysis. In Blockchain Technology for Industry 4.0: Secure, Decentralized, Distributed and Trusted Industry Environment; Springer: Singapore, 2020; pp. 27–58. [Google Scholar]
  83. Myeong, S.; Jung, Y. Administrative reforms in the fourth industrial revolution: The case of blockchain use. Sustainability 2019, 11, 3971. [Google Scholar] [CrossRef]
  84. Mushtaq, A.; Haq, I.U. Implications of blockchain in industry 4. o. In Proceedings of the 2019 International Conference on Engineering and Emerging Technologies (ICEET), Lahore, Pakistan, 21–22 February 2019; IEEE: New York, NY, USA, 2019. [Google Scholar]
  85. Andoni, M.; Robu, V.; Flynn, D.; Abram, S.; Geach, D.; Jenkins, D.; McCallum, P.; Peacock, A. Blockchain technology in the energy sector: A systematic review of challenges and opportunities. Renew. Sustain. Energy Rev. 2019, 100, 143–174. [Google Scholar] [CrossRef]
  86. Rahman, S.M.; Kim, J. Circular economy, proximity, and shipbreaking: A material flow and environmental impact analysis. J. Clean. Prod. 2020, 259, 120681. [Google Scholar] [CrossRef]
  87. Joensuu, T.; Edelman, H.; Saari, A. Circular economy practices in the built environment. J. Clean. Prod. 2020, 276, 124215. [Google Scholar] [CrossRef]
  88. van Hoof, J.; Marston, H.R.; Kazak, J.K.; Buffel, T. Ten questions concerning age-friendly cities and communities and the built environment. Build. Environ. 2021, 199, 107922. [Google Scholar] [CrossRef]
  89. Fenner, A.E.; Kibert, C.J.; Woo, J.; Morque, S.; Razkenari, M.; Hakim, H.; Lu, X. The carbon footprint of buildings: A review of methodologies and applications. Renew. Sustain. Energy Rev. 2018, 94, 1142–1152. [Google Scholar] [CrossRef]
  90. Benachio, G.L.F.; Freitas, M.d.C.D.; Tavares, S.F. Circular economy in the construction industry: A systematic literature review. J. Clean. Prod. 2020, 260, 121046. [Google Scholar] [CrossRef]
  91. Anshassi, M.; Laux, S.J.; Townsend, T.G. Approaches to integrate sustainable materials management into waste management planning and policy. Resour. Conserv. Recycl. 2019, 148, 55–66. [Google Scholar] [CrossRef]
  92. Sicotte, D.M.; Seamon, J.L. Solving the plastics problem: Moving the US from recycling to reduction. Soc. Nat. Resour. 2021, 34, 393–402. [Google Scholar] [CrossRef]
  93. Talla, A.; McIlwaine, S. Industry 4.0 and the circular economy: Using design-stage digital technology to reduce construction waste. Smart Sustain. Built Environ. 2022, 13, 179–198. [Google Scholar] [CrossRef]
  94. Liu, Z.; Jiang, L.; Osmani, M.; Demian, P. Building information management (BIM) and blockchain (BC) for sustainable building design information management framework. Electronics 2019, 8, 724. [Google Scholar] [CrossRef]
  95. Graham, S. Implementation of Blockchain Technology in the Construction Industry; Cal Poly: San Luis Obispo, CA, USA, 2019. [Google Scholar]
  96. Blumberg, G. Designing blockchain applications for construction project management. In Proceedings of the 36th CIB W78 2019 Conference: ICT in Design, Construction and Management in Architecture, Engineering, Construction and Operations (AECO), Newcastle, UK, 18–20 September 2019; Volume 78, p. 2019. [Google Scholar]
  97. Ahmadisheykhsarmast, S.; Sonmez, R. A smart contract system for security of payment of construction contracts. Autom. Constr. 2020, 120, 103401. [Google Scholar] [CrossRef]
  98. Shojaei, A.; Wang, J.; Fenner, A. Exploring the feasibility of blockchain technology as an infrastructure for improving built asset sustainability. Built Environ. Proj. Asset Manag. 2020, 10, 184–199. [Google Scholar] [CrossRef]
  99. Perera, S.; Hijazi, A.A.; Weerasuriya, G.T.; Nanayakkara, S.; Rodrigo, M.N.N. Blockchain-based trusted property transactions in the built environment: Development of an incubation-ready prototype. Buildings 2021, 11, 560. [Google Scholar] [CrossRef]
  100. Chong, H.-Y.; Diamantopoulos, A. Integrating advanced technologies to uphold security of payment: Data flow diagram. Autom. Constr. 2020, 114, 103158. [Google Scholar] [CrossRef]
  101. Teisserenc, B.; Sepasgozar, S. Adoption of blockchain technology through digital twins in the construction industry 4.0: A PESTELS approach. Buildings 2021, 11, 670. [Google Scholar] [CrossRef]
  102. Kochovski, P.; Stankovski, V. Building applications for smart and safe construction with the DECENTER Fog Computing and Brokerage Platform. Autom. Constr. 2021, 124, 103562. [Google Scholar] [CrossRef]
  103. Li, X.; Wu, L.; Zhao, R.; Lu, W.; Xue, F. Two-layer Adaptive Blockchain-based Supervision model for off-site modular housing production. Comput. Ind. 2021, 128, 103437. [Google Scholar] [CrossRef]
  104. Kamel, M.A.; Bakhoum, E.S.; Marzouk, M.M. A framework for smart construction contracts using BIM and blockchain. Sci. Rep. 2023, 13, 10217. [Google Scholar] [CrossRef] [PubMed]
  105. Pal, K. Applications of secured blockchain technology in the manufacturing industry. In Blockchain and AI Technology in the Industrial Internet of Things; IGI Global: Hershey, PA, USA, 2021; pp. 144–162. [Google Scholar]
  106. Wan, Y.; Gao, Y.; Hu, Y. Blockchain application and collaborative innovation in the manufacturing industry: Based on the perspective of social trust. Technol. Forecast. Soc. Change 2022, 177, 121540. [Google Scholar] [CrossRef]
  107. Tuptuk, N.; Hailes, S. Security of smart manufacturing systems. J. Manuf. Syst. 2018, 47, 93–106. [Google Scholar] [CrossRef]
  108. Ko, T.; Lee, J.; Ryu, D. Blockchain technology and manufacturing industry: Real-time transparency and cost savings. Sustainability 2018, 10, 4274. [Google Scholar] [CrossRef]
  109. Karamchandani, A.; Srivastava, S.K.; Kumar, S.; Srivastava, A. Analysing perceived role of blockchain technology in SCM context for the manufacturing industry. Int. J. Prod. Res. 2021, 59, 3398–3429. [Google Scholar] [CrossRef]
  110. Columbus, L. How Blockchain Can Improve Manufacturing in 2019. Forbes 2018. Available online: https://www.forbes.com (accessed on 15 January 2024).
  111. Chung, K.; Yoo, H.; Choe, D.; Jung, H. Blockchain network based topic mining process for cognitive manufacturing. Wirel. Pers. Commun. 2019, 105, 583–597. [Google Scholar] [CrossRef]
  112. Khan, A.A.; Laghari, A.A.; Li, P.; Dootio, M.A.; Karim, S. The collaborative role of blockchain, artificial intelligence, and industrial internet of things in digitalization of small and medium-size enterprises. Sci. Rep. 2023, 13, 1656. [Google Scholar] [CrossRef] [PubMed]
  113. Ajao, L.A.; Agajo, J.; Adedokun, E.A.; Karngong, L. Crypto hash algorithm-based blockchain technology for managing decentralized ledger database in oil and gas industry. J 2019, 2, 300–325. [Google Scholar] [CrossRef]
  114. Sadreux, L. Natixis, IBM and Trafigura Introduce First-Ever Blockchain Solution for US Crude Oil Market. 2017. Available online: https://www.trafigura.com/news-and-insights/press-releases/2017/natixis-ibm-and-trafigura-introduce-first-ever-blockchain-solution-for-us-crude-oil-market/ (accessed on 1 May 2024).
  115. Kadry, H. Blockchain applications in midstream oil and gas industry. In Proceedings of the International Petroleum Technology Conference, Dhahran, Saudi Arabia, 13–15 January 2020. [Google Scholar]
  116. Al Mansoori, F.T.; Rahman, I.A.; Kasim, R. Structural Relationship of Factors Affecting the Performance of Oil & Gas Company: Case Study of Adnoc. Int. J. Sustain. Constr. Eng. Technol. 2020, 11, 140–149. [Google Scholar]
  117. Mittal, A.; Kudapa, V.K. A short review on the application of blockchain technology in petroleum industry. AIP Conf. Proc. 2023, 2558, 020014. [Google Scholar]
  118. El-Masri, M. Oil, Natural Gas, and Blockchain: How PermianChain Creates Value in Resource Finance and Sustainability; Don Tapscott, Blockchain Research Institute: Toronto, ON, Canada, 2020. [Google Scholar]
  119. Tian, Y.; Minchin, R.; Chung, K.; Woo, J.; Adriaens, P. Towards inclusive and sustainable infrastructure development through blockchain-enabled asset tokenization: An exploratory case study. IOP Conf. Ser. Mater. Sci. Eng. 2022, 1218, 012040. [Google Scholar] [CrossRef]
  120. Huynh, T.L.D.; Shahbaz, M.; Nasir, M.A.; Ullah, S. Financial modelling, risk management of energy instruments and the role of cryptocurrencies. Ann. Oper. Res. 2022, 313, 47–75. [Google Scholar] [CrossRef]
  121. Rizvi, S.W.H.; Agrawal, S.; Murtaza, Q. Circularity issues and blockchain technology in the auto industry. Energy Sources Part A Recovery Util. Environ. Eff. 2022, 44, 7132–7144. [Google Scholar] [CrossRef]
  122. Technosys, D. Benefits of Blockchain in Automotive Industry in 2023. Available online: https://devtechnosys.com (accessed on 17 January 2024).
  123. Issaoui, Y.; Khiat, A.; Bahnasse, A.; Ouajji, H. Smart logistics: Study of the application of blockchain technology. Procedia Comput. Sci. 2019, 160, 266–271. [Google Scholar] [CrossRef]
  124. Bhubalan, K.; Tamothran, A.M.; Kee, S.H.; Foong, S.Y.; Lam, S.S.; Ganeson, K.; Vigneswari, S.; Amirul, A.-A.; Ramakrishna, S. Leveraging blockchain concepts as watermarkers of plastics for sustainable waste management in progressing circular economy. Environ. Res. 2022, 213, 113631. [Google Scholar] [CrossRef] [PubMed]
  125. Pradip; Gautham, B.; Reddy, S.; Runkana, V. Future of mining, mineral processing and metal extraction industry. Trans. Indian Inst. Met. 2019, 72, 2159–2177. [Google Scholar] [CrossRef]
  126. Liu, X.; Jiang, Y.; Wang, Z.; Zhong, R.Y.; Cheung, H.; Huang, G.Q. imseStudio: Blockchain-enabled secure digital twin platform for service manufacturing. Int. J. Prod. Res. 2023, 61, 3984–4003. [Google Scholar] [CrossRef]
  127. Lohmer, J.; Lasch, R. Blockchain in operations management and manufacturing: Potential and barriers. Comput. Ind. Eng. 2020, 149, 106789. [Google Scholar] [CrossRef]
  128. Bajar, K.; Kamat, A.; Shanker, S.; Barve, A. Blockchain technology: A catalyst for reverse logistics of the automobile industry. Smart Sustain. Built Environ. 2022, 13, 133–178. [Google Scholar] [CrossRef]
  129. Steemit. Swachhcoin—A Decentralized Blockchain Based Managing Waste and Creating a Better Environment for All. Available online: https://steemit.com (accessed on 10 January 2024).
  130. Parulkar, A. Plastic Waste Management Using Blockchain. 2021. Available online: https://www.researchgate.net/publication/362645289_PLASTIC_WASTE_MANAGEMENT_USING_BLOCKCHAIN (accessed on 15 January 2024).
  131. Lamichhane, M. A Smart Waste Management System Using IoT and Blockchain Technology; LUTPub: Lappeenranta, Finland, 2017. [Google Scholar]
  132. Industries, K. The 4th Industrial Revolution: Using Digital Technology to Tokenize All Waste & Resources. Available online: https://kleanindustries.com (accessed on 10 January 2024).
  133. Center, F. Littercoin: A Blockchain Reward for Producing Open Geospatial Data on Plastic Pollution Anywhere. Available online: https://www.thefuturescentre.org (accessed on 15 January 2024).
  134. Schmelz, D.; Pinter, K.; Strobl, S.; Zhu, L.; Niemeier, P.; Grechenig, T. Technical mechanics of a trans-border waste flow tracking solution based on blockchain technology. In Proceedings of the 2019 IEEE 35th International Conference on Data Engineering Workshops (ICDEW), Macao, China, 8–12 April 2019; IEEE: New York, NY, USA, 2019. [Google Scholar]
  135. França, A.; Neto, J.A.; Gonçalves, R.; Almeida, C. Proposing the use of blockchain to improve the solid waste management in small municipalities. J. Clean. Prod. 2020, 244, 118529. [Google Scholar] [CrossRef]
  136. Solve, M. RecycleGO Recycling Blockchain Solution. Available online: https://solve.mit.edu/RethinkPlastics-en (accessed on 15 January 2024).
  137. PLASTICtwist. Plastic Twist Launch Event. Available online: https://ptwist.eu (accessed on 16 January 2024).
  138. Mondal, S.; Kulkarni, S.G. A blockchain based transparent framework for plastic waste management. In Proceedings of the 2022 14th International Conference on COMmunication Systems & NETworkS (COMSNETS), Bangalore, India, 4–8 January 2022; IEEE: New York, NY, USA, 2022. [Google Scholar]
  139. Scott, I.J.; de Castro Neto, M.; Pinheiro, F.L. Bringing trust and transparency to the opaque world of waste management with blockchain: A Polkadot parathread application. Comput. Ind. Eng. 2023, 182, 109347. [Google Scholar] [CrossRef]
  140. Gupta, N.; Bedi, P. E-waste management using blockchain based smart contracts. In Proceedings of the the 2018 International Conference on Advances in Computing, Communications and Informatics (ICACCI), Bangalore, India, 19–22 September 2018; IEEE: New York, NY, USA, 2018. [Google Scholar]
  141. Dua, A.; Dutta, A.; Zaman, N.; Kumar, N. Blockchain-based E-waste management in 5G smart communities. In Proceedings of the IEEE INFOCOM 2020-IEEE Conference on Computer Communications Workshops (INFOCOM WKSHPS), Toronto, ON, Canada, 6–9 July 2020; IEEE: New York, NY, USA, 2020. [Google Scholar]
  142. Kwakwa, V.; Mora, A.G. Plastic Waste Is a Growing Menace, and a Wasted Opportunity. 2022. Available online: https://blogs.worldbank.org (accessed on 15 January 2024).
  143. Koscina, M.; Lombard-Platet, M.; Cluchet, P. Plasticcoin: An erc20 implementation on hyperledger fabric for circular economy and plastic reuse. In Proceedings of the IEEE/WIC/ACM International Conference on Web Intelligence-Companion Volume, Thessaloniki, Greece, 14–17 October 2019. [Google Scholar]
  144. Tian, F. A supply chain traceability system for food safety based on HACCP, blockchain & Internet of things. In Proceedings of the 2017 International Conference on Service Systems and Service Management, Dalian, China, 16–18 June 2017; IEEE: New York, NY, USA, 2017. [Google Scholar]
  145. Martinez, V.; Zhao, M.; Blujdea, C.; Han, X.; Neely, A.; Albores, P. Blockchain-driven customer order management. Int. J. Oper. Prod. Manag. 2019, 39, 993–1022. [Google Scholar] [CrossRef]
  146. Aitken, R. IBM & Walmart Launching Blockchain Food Safety Alliance in China with Fortune 500’s JD. com. Forbes. 2017. Available online: https://www.forbes.com (accessed on 16 January 2024).
  147. Centobelli, P.; Cerchione, R.; Del Vecchio, P.; Oropallo, E.; Secundo, G. Blockchain technology for bridging trust, traceability and transparency in circular supply chain. Inf. Manag. 2022, 59, 103508. [Google Scholar] [CrossRef]
  148. Ahmed, W.A.; MacCarthy, B.L. Blockchain-enabled supply chain traceability in the textile and apparel supply chain: A case study of the fiber producer, Lenzing. Sustainability 2021, 13, 10496. [Google Scholar] [CrossRef]
  149. Viriyasitavat, W.; Da Xu, L.; Bi, Z.; Pungpapong, V. Blockchain and internet of things for modern business process in digital economy—The state of the art. IEEE Trans. Comput. Soc. Syst. 2019, 6, 1420–1432. [Google Scholar] [CrossRef]
  150. Popper, N.; Lohr, S. Blockchain: A better way to track pork chops, bonds, bad peanut butter. N. Y. Times 2017, 4. [Google Scholar]
  151. Dehghani, M.; Popova, A.; Gheitanchi, S. Factors impacting digital transformations of the food industry by adoption of blockchain technology. J. Bus. Ind. Mark. 2022, 37, 1818–1834. [Google Scholar] [CrossRef]
  152. Smith, B.; Xiang, J.; Medlin, D. Case Study of Blockchain Applications in Supply Chain Management Opportunities and Challenges. J. Inf. Syst. Appl. Res. 2021, 14, 22–50. [Google Scholar]
  153. McDaniel, C.A.; Norberg, H.C. Can blockchain technology facilitate international trade? Mercat. Res. Pap. 2019. [Google Scholar] [CrossRef]
  154. Nestlé, N. Nestlé Breaks New Ground with Open Blockchain Pilot|Nestlé Global; Nestlé: Vevey, Switzerland, 2019. [Google Scholar]
  155. Jabbar, S.; Lloyd, H.; Hammoudeh, M.; Adebisi, B.; Raza, U. Blockchain-enabled supply chain: Analysis, challenges, and future directions. Multimed. Syst. 2021, 27, 787–806. [Google Scholar] [CrossRef]
  156. Ungson, G.R.; Soorapanth, S. The ASEAN blockchain roadmap. Asia Glob. Econ. 2022, 2, 100047. [Google Scholar] [CrossRef]
  157. Liu, X.; Barenji, A.V.; Li, Z.; Montreuil, B.; Huang, G.Q. Blockchain-based smart tracking and tracing platform for drug supply chain. Comput. Ind. Eng. 2021, 161, 107669. [Google Scholar] [CrossRef]
  158. Bandara, K.Y. A Detailed Analysis of Blockchain Pilots and Applications in Highly Impacted Areas; Research Gate: Berlin, Germany, 2021. [Google Scholar]
  159. Ekblaw, A.; Azaria, A.; Halamka, J.D.; Lippman, A. A Case Study for Blockchain in Healthcare:“MedRec” prototype for electronic health records and medical research data. In Proceedings of the IEEE Open & Big Data Conference, Washington, DC, USA, 5–8 December 2016. [Google Scholar]
  160. Xu, J.; Xue, K.; Li, S.; Tian, H.; Hong, J.; Hong, P.; Yu, N. Healthchain: A blockchain-based privacy preserving scheme for large-scale health data. IEEE Internet Things J. 2019, 6, 8770–8781. [Google Scholar] [CrossRef]
  161. Gupta, R.; Tanwar, S.; Tyagi, S.; Kumar, N.; Obaidat, M.S.; Sadoun, B. Habits: Blockchain-based telesurgery framework for healthcare 4.0. In Proceedings of the 2019 International Conference on Computer, Information and Telecommunication Systems (CITS), Beijing, China, 28–31 August 2019; IEEE: New York, NY, USA, 2019. [Google Scholar]
  162. Hasavari, S.; Song, Y.T. A secure and scalable data source for emergency medical care using blockchain technology. In Proceedings of the 2019 IEEE 17th International Conference on Software Engineering Research, Management and Applications (SERA), Honolulu, HI, USA, 29–31 May 2019; IEEE: New York, NY, USA, 2019. [Google Scholar]
  163. Bak, S.; Pyo, Y.; Jeong, J. Protection of EEG data using blockchain platform. In Proceedings of the 2019 7th International Winter Conference on Brain-Computer Interface (BCI), Gangwon, Republic of Korea, 18–20 February 2019; IEEE: New York, NY, USA, 2019. [Google Scholar]
  164. Shamshad, S.; Mahmood, K.; Kumari, S.; Chen, C.-M. A secure blockchain-based e-health records storage and sharing scheme. J. Inf. Secur. Appl. 2020, 55, 102590. [Google Scholar] [CrossRef]
  165. Yazdinejad, A.; Srivastava, G.; Parizi, R.M.; Dehghantanha, A.; Choo, K.-K.R.; Aledhari, M. Decentralized authentication of distributed patients in hospital networks using blockchain. IEEE J. Biomed. Health Inform. 2020, 24, 2146–2156. [Google Scholar] [CrossRef]
  166. Mohammed, M.A.; Lakhan, A.; Zebari, D.A.; Abd Ghani, M.K.; Marhoon, H.A.; Abdulkareem, K.H.; Nedoma, J.; Martinek, R. Securing healthcare data in industrial cyber-physical systems using combining deep learning and blockchain technology. Eng. Appl. Artif. Intell. 2024, 129, 107612. [Google Scholar] [CrossRef]
  167. Park, C.; Yong, T. Comparative review and discussion on P2P electricity trading. Energy Procedia 2017, 128, 3–9. [Google Scholar] [CrossRef]
  168. Uddin, S.S.; Joysoyal, R.; Sarker, S.K.; Muyeen, S.; Ali, M.F.; Hasan, M.M.; Abhi, S.H.; Islam, M.R.; Ahamed, M.H.; Islam, M.M. Next-generation blockchain enabled smart grid: Conceptual framework, key technologies and industry practices review. Energy AI 2022, 12, 100228. [Google Scholar] [CrossRef]
  169. Liu, C.; Zhang, X.; Chai, K.K.; Loo, J.; Chen, Y. A survey on blockchain-enabled smart grids: Advances, applications and challenges. IET Smart Cities 2021, 3, 56–78. [Google Scholar] [CrossRef]
  170. Kshetri, N. Blockchain’s roles in strengthening cybersecurity and protecting privacy. Telecommun. Policy 2017, 41, 1027–1038. [Google Scholar] [CrossRef]
  171. Alshurafa, S.M.; Eleyan, D.; Eleyan, A. A survey paper on blockchain as a service platforms. Int. J. High Perform. Comput. Netw. 2021, 17, 8–18. [Google Scholar] [CrossRef]
  172. Lewis, B. De Beers turns to blockchain to guarantee diamond purity. Reuters January, 16 January 2018. [Google Scholar]
  173. Saxena, N.; Sarkar, B. How does the retailing industry decide the best replenishment strategy by utilizing technological support through blockchain? J. Retail. Consum. Serv. 2023, 71, 103151. [Google Scholar] [CrossRef]
  174. Kosowatz, J. Blockchain Enables New Power Markets. Mech. Eng. 2019, 141, 26–31. [Google Scholar] [CrossRef]
  175. Woo, J.; Fatima, R.; Kibert, C.J.; Newman, R.E.; Tian, Y.; Srinivasan, R.S. Applying blockchain technology for building energy performance measurement, reporting, and verification (MRV) and the carbon credit market: A review of the literature. Build. Environ. 2021, 205, 108199. [Google Scholar] [CrossRef]
  176. Meva, D. Issues and challenges with blockchain: A survey. Int. J. Comput. Sci. Eng. 2018, 6, 488–491. [Google Scholar] [CrossRef]
  177. Papapostolou, A.; Divolis, S.; Marinakis, V. Identifying Barriers Hindering the Application of Blockchain in the Energy Sector: Pestle and SWOT Analyses. In EMAN 2023—Economics & Management: How to Cope with Disrupted Times; Research Gate: Berlin, Germany, 2023. [Google Scholar]
  178. Watters, C. When criminals abuse the blockchain: Establishing personal jurisdiction in a decentralised environment. Laws 2023, 12, 33. [Google Scholar] [CrossRef]
  179. Koteska, B.; Karafiloski, E.; Mishev, A. Blockchain implementation quality challenges: A literature. In Proceedings of the SQAMIA 2017: 6th Workshop of Software Quality, Analysis, Monitoring, Improvement, and Applications, Belgrade, Serbia, 11–13 September 2017. [Google Scholar]
  180. Govindan, K. Tunneling the barriers of blockchain technology in remanufacturing for achieving sustainable development goals: A circular manufacturing perspective. Bus. Strategy Environ. 2022, 31, 3769–3785. [Google Scholar] [CrossRef]
  181. Onifade, M.; Adebisi, J.A.; Zvarivadza, T. Recent advances in blockchain technology: Prospects, applications and constraints in the minerals industry. Int. J. Min. Reclam. Environ. 2024, 1–37. [Google Scholar] [CrossRef]
  182. Zhou, Y.; Soh, Y.S.; Loh, H.S.; Yuen, K.F. The key challenges and critical success factors of blockchain implementation: Policy implications for Singapore’s maritime industry. Mar. Policy 2020, 122, 104265. [Google Scholar] [CrossRef] [PubMed]
  183. Khan, D.; Jung, L.T.; Hashmani, M.A. Systematic literature review of challenges in blockchain scalability. Appl. Sci. 2021, 11, 9372. [Google Scholar] [CrossRef]
  184. Steiu, M.-F. Blockchain in education: Opportunities, applications, and challenges. First Monday, 24 August 2020. [Google Scholar]
  185. Prewett, K.W.; Prescott, G.L.; Phillips, K. Blockchain adoption is inevitable—Barriers and risks remain. J. Corp. Account. Financ. 2020, 31, 21–28. [Google Scholar] [CrossRef]
  186. Kouhizadeh, M.; Saberi, S.; Sarkis, J. Blockchain technology and the sustainable supply chain: Theoretically exploring adoption barriers. Int. J. Prod. Econ. 2021, 231, 107831. [Google Scholar] [CrossRef]
  187. Gao, W.; Hatcher, W.G.; Yu, W. A survey of blockchain: Techniques, applications, and challenges. In Proceedings of the 2018 27th International Conference on Computer Communication and Networks (ICCCN), Hangzhou, China, 30 July–2 August 2018; IEEE: New York, NY, USA, 2018. [Google Scholar]
  188. Kaur, G.; Gandhi, C. Scalability in blockchain: Challenges and solutions. In Handbook of Research on Blockchain Technology; Elsevier: Amsterdam, The Netherlands, 2020; pp. 373–406. [Google Scholar]
  189. Holotescu, V.; Vasiu, R. Challenges and emerging solutions for public blockchains. BRAIN. Broad Res. Artif. Intell. Neurosci. 2020, 11, 58–83. [Google Scholar] [CrossRef]
  190. Singh, A.K.; Kumar, V.P.; Irfan, M.; Mohandes, S.R.; Awan, U. Revealing the barriers of blockchain technology for supply chain transparency and sustainability in the construction industry: An application of pythagorean FAHP methods. Sustainability 2023, 15, 10681. [Google Scholar] [CrossRef]
  191. Sadeghi, M.; Mahmoudi, A.; Deng, X. Adopting distributed ledger technology for the sustainable construction industry: Evaluating the barriers using Ordinal Priority Approach. Environ. Sci. Pollut. Res. 2022, 29, 10495–10520. [Google Scholar] [CrossRef] [PubMed]
Figure 1. Blockchain technology in various sectors.
Figure 1. Blockchain technology in various sectors.
Sustainability 16 04232 g001
Figure 2. Steps of Systematic Literature Review (SLR) Process.
Figure 2. Steps of Systematic Literature Review (SLR) Process.
Sustainability 16 04232 g002
Figure 3. Data Collection.
Figure 3. Data Collection.
Sustainability 16 04232 g003
Figure 4. Category of Articles.
Figure 4. Category of Articles.
Sustainability 16 04232 g004
Figure 5. Publication Evolution per year (2017–2024).
Figure 5. Publication Evolution per year (2017–2024).
Sustainability 16 04232 g005
Figure 6. Geographical Analysis of Papers.
Figure 6. Geographical Analysis of Papers.
Sustainability 16 04232 g006
Figure 7. List of Papers across Journals.
Figure 7. List of Papers across Journals.
Sustainability 16 04232 g007
Figure 8. Thematic Analysis for Comprehensive Evaluation.
Figure 8. Thematic Analysis for Comprehensive Evaluation.
Sustainability 16 04232 g008
Figure 9. Blockchain initiatives in industries.
Figure 9. Blockchain initiatives in industries.
Sustainability 16 04232 g009
Figure 10. Thematic Map of BC Benefits in Large-scale Industries.
Figure 10. Thematic Map of BC Benefits in Large-scale Industries.
Sustainability 16 04232 g010
Figure 11. Thematic Map of Current Approaches in Large-Scale Industries.
Figure 11. Thematic Map of Current Approaches in Large-Scale Industries.
Sustainability 16 04232 g011
Table 1. Pros and Cons of Blockchain Technology [14,15].
Table 1. Pros and Cons of Blockchain Technology [14,15].
Pros of Blockchain TechnologyCons of Blockchain Technology
1.Decentralization: Its decentralized structure allows dissemination that enables data sharing without central entity.High Cost: Each node in a blockchain must perform the same process repeatedly in order to establish consensus; it is costly and resource intensive.
2.Accessibility: Empowered users have greater authority over their data and transactions.Slow Speed: Owing to its nature, blockchain performance is always slower than a centralized system.
3.Comprehensibility: Data on the blockchain is comprehensive, consistent, up to date, precise, and inevitably accessible for users.Complexity: Each blockchain transaction requires a public-private cryptography system for digital signatures.
4.Safety: Blockchain has greater resilience to malicious assaults, greater durability and lack of a single point of failure.Intensive Validity: Every node in the network must process transactions separately so more labor is being expended for the outcome.
5.Integrity: It has process integrity so the users can be confident about transactions without third party intervention.Intricacy: Blockchain is difficult to understand for the average person because of its intricacy.
6.Immutability: Since all transactions on a blockchain cannot be changed or deleted, they are transparent and immutable.High Capital Cost: Blockchain offers significant time and cost advantages for transactions; however it has a large initial capital cost.
7.Security: It ensures end-to-end encryption and protects data from cyber-attacks.Threats: Attack could be through user identifier theft, node impersonation, malicious codes injection and reputational risk.
8.Unification: It eliminates the chaos and complexity of having many ledgers by consolidating all transactions into one public ledger.Scalability: Blockchain will only become extensively used after emerging technology overcomes problems like transaction speed, the verification procedure, and data constraints.
Table 2. Previous Review Articles on Blockchain and Circular Economy.
Table 2. Previous Review Articles on Blockchain and Circular Economy.
Author & YearFocusFindings and GapsSourceReference
Ahmad et al., 2023Business management Trends, gaps, and future agenda for business management by blockchain.
No information regarding blockchain in other industries.
Technological forecasting and social change[52]
Broccardo et al., 2023Digitalization and sustainable businessBrief review of digitalization role in sustainability and future directions.
Lack of data regarding combination of BC and industries.
Technological forecasting and social change[53]
Chauhan et al., 2022CE and digitalization technologiesSystematic review of digital technologies role in CE and future prospects.
Analyis of studies regarding specific sectors.
Technological forecasting and social change[51]
Pakseresht at al., 2022BC for agri-food sectorOverview of BC role for agri-food sector and food supply chain along with future prospects.
Limited to one sector for study.
Sustainable production and consumption[56]
Kumar et al., 2022BC and ICT approaches for CEAnalysis of current state and future needs for BC and ICT in CE and related challenges.
Concise overview regarding BC and CE.
Sustainability[57]
Rejeb et al., 2022Blockchain and industrial sectorSystematic review on BC’s role in industrial sector, gaps, and future pathways.
Lack of information regarding current BC’s role in different industrial sectors.
Resources, conservation and recycling advances[58]
Alves et al., 2022IOT and BC in textileReview of BC role in textile industry and challenges.
Limited to one industry.
Waste management and research[59]
Bockel at al., 2021Blockchain and circular economySystematic literature review for determining research practice gaps, challenges, and future applications.
Lack of information regarding industrial sustainability.
Sustainable production and consumption[55]
Shojaei et al., 2021BC in built environmentCurrent state of BC in built sector.
Only considered one sector for study.
Journal of cleaner production[60]
Steenmans et al., 2021Blockchain and circular economyReview of opportunities and challenges for BC in circular economy.
Lack of information regarding BC implication in industries and its impacts.
IEEE[61]
Yildizbasi et al., 2021BC and renewable energyReview of BC and CE importance and in energy management and integration challenges.
Lack of sustainability dimensions and comprehensive framework.
Renewable energy[63]
Aste et al., 2017Blockchain and industriesBlockchain with respect to industries and society.
Lack of comprehensive framework
Computer[62]
Table 3. Parameters for Literature Review.
Table 3. Parameters for Literature Review.
ParametersDescription
UnitArticles, Conference Papers
LanguageEnglish
Time range2015–2024
KeywordsBlockchain (BC), Decentralization, Large-scale industries, Circular Economy (CE), Industrial Sustainability, Sustainable Development,
Search string“Blockchain” AND ‘Industries’ OR ‘‘Industrial Sectors” OR Sustainability OR Circular Economy
Inclusion criteriaArticles with a focus on BC for industrial sustainability or circularity.
Blockchain for various large scale industries.
English language articles or conference papers 2015–2023.
Exclusion criteriaArticles that focus only on blockchain not industry.
Articles that focus only on circularity or sustainability not blockchain.
Surveys, reports, books, notes, editorials.
Articles related to the engineering or metallurgy domain of blockchain and a circular economy.
Table 4. Blockchain in Construction Industry.
Table 4. Blockchain in Construction Industry.
Project TypeIndustryBlockchain ModelSpecificationsFindingsReferences
FrameworkBuilt sectorBIM-BCCryptography and record value exchangePractical applications of a combined BIM and BC strategy for sustainable building design.[94]
Real world studyIntelliwave TechnologySiteSense BlockchainRecord of data and transaction among stakeholdersAccurate information and automated transaction log. [95]
FrameworkConstruction ProjectsHyperledger consortiumData regarding components transactionsFitting of manufactured items installed off-site with permission.[96]
Case StudyPowerhouse, TurkeyEthereum Use of SMTSEC for payment transactionsSmart projects based timely and transparent payments.[97]
Case studyBuilt sector-GypsumHyperledger-consortium model8 participants, numerous assets and transactionsReal LCA model for Gypsum panel employment in industries.[98]
Case studyBuilt, HVAC systemHyperledger Fabric BC model3 participants, 3 assets, 9 transactionsNovel and feasible approach for CE to trace energy and materials.[60]
Case studyBuilt sectorHLF SDKSeller and buyers, Various transaction.Land registration and Property buying.
Satisfied the needs of trust, tracking, and confidentiality of sensitive data for real estate.
[99]
Real world studyConstruction industry, AustraliaHyperledger FabricPOC Payment security for sustainable industry[100]
Case StudyBCOM IndustryDDTC-BCTTransaction recordsEnhances confidence, safety, effectiveness, accountability, and accessibility of data across the lifecycle of projects.[101]
Real world studyBuilding industry, SloveniaDECENTER Fog computing and Brokerage platformResource, waste and assets monitoringHigh privacy and security for smart construction to enable CE.[102]
FrameworkOMHP,
Hongkong
Hyperledger Fabric TABS model4 participants, data transactionConfidentiality of business data[103]
Real world studyConstruction-Cairo, EgyptEthereum blockchainPayment issuances Lower administrative cost and time for payment handling in hospital construction.[104]
Table 5. Blockchain in Manufacturing Industry.
Table 5. Blockchain in Manufacturing Industry.
ProjectIndustryBlockchain ModelSpecificationFindingsReferences
FrameworkSMEP2P ledgerLatent Dirichlet Allocation based codingManage information collaboratively[111]
FrameworkSMEOn-chain and Off-chain P2P modelCollab with IOT and AI, Kernel generic17.3% data exchange improvement.
9.13% system consumption.
[112]
Case StudyOil and GasSHA-1PhpMyAdmin GUI with PHP and JavaScriptNovel model for sustainable petroleum products distribution.[113]
US crude oilOil Hyperledger FabricNRAdministration, tracking, shipping payment and delivery verification[114]
VeChainLNGVeChain thorVTHO and VETQuality assurance, supply chain management [115]
ADNOCOil and GasIBM’s HyperledgerNREnsure tracking, traceability all over UAE oil industry[116]
VAKTOil and GasJPMorgan’s QuorumAvailable to BFOET crude participantsFirst enterprise for BC
Boosting security, lowering cost and improving settlement and data quality
[117]
PermianChainOil and GasHyperledgerNAOil and gas products trading[118]
ZiyenCoinRenewable
energy
Zayen PlatformNAInvesting in renewable energy producing assets.[119]
BilurEnergyP2PPOS consensus, developed by FintechLondon based, trading of energy commodities[120]
ToyotaAutomotiveBigchainDBOaken innovation Improve collaborative mobility and corporate intelligence.[121]
BMW, Ford, Honda, Tesla, Mercedes-Benz, Audi,AutomotiveP2P, Hash and HyperledgerNASmart manufacturing, tracking, data management, driving evaluation and lithium ion batteries.[122]
BASF- GermanyChemical industry for automobileQuantozManaged by SaaS platformSupply chain statistics and recycling statistics[123]
BASF-CanadaChemical recyclingP2P consortium, reciChainNAEnhance circularity in recycling and supply chain.[124]
BHPMetal and miningHyperledger Fabric MinehubWork with web2 Largest initiate for CE in metal industries.[125]
imseStudio
China
Service
manufacturing
Ethereum BC Developed using
InterPlanetary File
System
Help in servitizing manufacturing resources [126]
Table 7. Blockchain in Circular Supply Chain.
Table 7. Blockchain in Circular Supply Chain.
ProjectIndustryBC PlatformFindingsReferences
Case StudyFood supply chainSuper P2P network Provide immutability and transparency along with the protection from attacks.[144]
Real world studyInternational Manufacturing industry Hyperledger fabric Managing customer order by improving gain, reducing cost, procedures.[145]
Pilot projectWalmart and IBM foodHyperledger fabricHelped in growth, production and processing. Tracking products from SA to USA and China retailers[146]
Pilot studyCSCHyperledger Fabric by LinuxWaste and product tracking by trust, traceability and transparency.[147]
Pilot ProjectBext60HyperledgerEffective SC management from Uganda to Colorado[148]
SkuchainCotton industryHyperledgerIncreased transparency, cotton supply from Houton to China.[149]
Maersk Goods industryHyperledgerTransparent containers tracking, low saving.[150]
ModumHealthcare and safetyHyperledgerHigh efficiency in supply chain[145]
IBMNestle, Unilever, Tyson, Carrefour, Raw seafoodHyperledger fabricSuccessful SCM in UK, US, China and France.[151]
SAPTarget, Nature and CO, Kelloggs, Tata & Lyle. Johnsonville, Maple leaf and Bumble BeeHuperledger, Quorum and MultiChainCircular food supply Chain management in US.[152]
JD.comInterAgriOpen BCTransparent and secure SC in Australia and China[153]
OpenSCNestleEthereumLow cost transparent supply in New Zealand and Switzerland[154]
OriginTrail&
TagITSmart
Montenegro, ChinaOpen BCHighly efficient and safe SC in China and Montenegro [155]
BloomBlocMalaysiaEthereumEnsure secure tracking in CSC.[156]
Case studyChinaHyperledger fabricMore traceable and transparent
drug retail
[157]
Table 8. Blockchain in other industries.
Table 8. Blockchain in other industries.
ProjectIndustryBlockchain ModelFindingsReferences
Real world studyMedRecEthereumData exchange. Transparency and confidentiality in EHR[159]
Real studySmart
healthcare
ConsortiumSafety of large confidential records.[160]
Case studyEmergency
Services, Telesurgery,
Hyperledger (private)Store patient data for emergency situations, smart networks.[161]
Real world studyEEGEthereumSecurity from threats.[163]
Case studyTelemedicineEthereumSecurity and privacy assurance.[164]
Case studySmart hospitalsPublic BCKeep record of each status and transaction.[165]
LO3 American companyElectric energy industryP2P based BCElectricity transactions, access to real world data[167]
Power Ledger, AustraliaSolar energy industryP2P EcochainReal data regarding solar energy generation, consumption and transaction.[168]
German Gas and Power RWETransport industryEthereumResponsible for direct link between EVs users and charging stations.[169]
FilamentEnergyEthereum BC and mesh networkState of energy grid and transfer data to relevant authorities.[170]
AlibabaRetailingSui based EthereumTransparency and traceability for circular economy and sustainability.[171]
De BeersDiamond retailingHyperledger fabricSecurity and authenticity in retailing[172]
P&G Walgreens, Denim deals, American ExpressRetailingHyperledger fabricTransparency and reliability in retailing[173]
Table 9. Solutions to the BC Barriers [185,186,188,189].
Table 9. Solutions to the BC Barriers [185,186,188,189].
Barrier/ChallengeSolutions
Lack of awarenessTraining programs or partnership with educational institutes for awareness.
ScalabilityBy using more scalable sharding BC where it split into more manageable pieces. Use of off-chain solutions like sidechain or lightening networks.
InteroperabilityDevelopment of initiates and protocols for seamless cross-chain transaction.
Privacy IssuesImplementation of private or consortium blockchain or by using privacy boosting technologies, i.e., zero knowledge.
Security ConcernsBy using robust or continuous security techniques with permissioned blockchain architecture.
Regulatory ComplianceCollaboration of regulatory bodies to develop standards and guidelines.
High implementation costCloud-based BC can help in cost reduction. Industries should make thorough cost-benefit analyses for analyzing future benefits.
Energy consumptionReplacement of proof of work (PoW) mechanisms with proof of stake (PoS) or delegated PoS.
Disclaimer/Publisher’s Note: The statements, opinions and data contained in all publications are solely those of the individual author(s) and contributor(s) and not of MDPI and/or the editor(s). MDPI and/or the editor(s) disclaim responsibility for any injury to people or property resulting from any ideas, methods, instructions or products referred to in the content.

Share and Cite

MDPI and ACS Style

Abbas, Z.; Myeong, S. A Comprehensive Study of Blockchain Technology and Its Role in Promoting Sustainability and Circularity across Large-Scale Industry. Sustainability 2024, 16, 4232. https://doi.org/10.3390/su16104232

AMA Style

Abbas Z, Myeong S. A Comprehensive Study of Blockchain Technology and Its Role in Promoting Sustainability and Circularity across Large-Scale Industry. Sustainability. 2024; 16(10):4232. https://doi.org/10.3390/su16104232

Chicago/Turabian Style

Abbas, Zaheer, and Seunghwan Myeong. 2024. "A Comprehensive Study of Blockchain Technology and Its Role in Promoting Sustainability and Circularity across Large-Scale Industry" Sustainability 16, no. 10: 4232. https://doi.org/10.3390/su16104232

APA Style

Abbas, Z., & Myeong, S. (2024). A Comprehensive Study of Blockchain Technology and Its Role in Promoting Sustainability and Circularity across Large-Scale Industry. Sustainability, 16(10), 4232. https://doi.org/10.3390/su16104232

Note that from the first issue of 2016, this journal uses article numbers instead of page numbers. See further details here.

Article Metrics

Back to TopTop