Next Article in Journal
Optimizing the Sample Selection of Machine Learning Models for Landslide Susceptibility Prediction Using Information Value Models in the Dabie Mountain Area of Anhui, China
Next Article in Special Issue
Innovation Performance Prediction of University Student Teams Based on Bayesian Networks
Previous Article in Journal
An Analysis of the Impact of International R&D Spillovers and Technology Innovation in China
 
 
Font Type:
Arial Georgia Verdana
Font Size:
Aa Aa Aa
Line Spacing:
Column Width:
Background:
Article

Determining Ergonomic Appraisal Factors Affecting the Learning Motivation and Academic Performance of Students during Online Classes

by
Ma. Janice J. Gumasing
* and
Francee Mae F. Castro
School of Industrial Engineering and Engineering Management, Mapúa University, 658 Muralla St., Intramuros, Manila 1002, Philippines
*
Author to whom correspondence should be addressed.
Sustainability 2023, 15(3), 1970; https://doi.org/10.3390/su15031970
Submission received: 24 November 2022 / Revised: 6 January 2023 / Accepted: 13 January 2023 / Published: 19 January 2023

Abstract

Throughout the COVID-19 pandemic, students face intolerable mental and physical discomfort when taking online classes, directly impacting their learning motivation and academic performance. Related studies indicated that students had negative sentiments regarding online learning. This may be an alarming notion for students, particularly regarding their learning ability and participation in school. To overcome this nuisance, the primary objective of this study was to examine the factors affecting students’ learning motivation and academic performance during online learning using a novel framework of ergonomic appraisal. A total of 316 respondents answered the online questionnaire using a purposive sampling approach through social media platforms. Ergonomic-based indicators for physical, cognitive, and macro-ergonomics were analyzed simultaneously using partial least square structural equation modeling (PLS-SEM). The results showed that the design of the workstation, the use of LMS, access to technology, teaching delivery, temperature level, and visual learning style were found to significantly influence students’ learning motivation, which then impacts the student’s academic performance. Thus, it is essential for those who are facilitating distance learning to keep in mind the factors that could motivate the student. As a result, this paper becomes an avenue to help appropriately plan the course program to ensure its viability and productively engage the students since online learning is becoming increasingly necessary. Further, this article also provides recommendations and implications on assisting schools, educators, and students in aiding a student’s learning motivation and academic performance.

1. Introduction

The alarming outbreak of the COVID-19 virus in 2020 has shifted learning methodologies to an online setting on a massive scale. High educational institutions, such as universities worldwide, have started adapting online setups to compensate for strictly imposed quarantines [1]. As such, the pandemic’s drastic changes affected most students and learners. Motivation is a central factor that directly influences student performance, which the global outbreak adversely affected [2]. The most extensive interruption to educational systems in history has affected over 1.6 billion students across more than 190 nations and all continents. About 94% of students worldwide, up to 99% in countries with low and lower-middle incomes, have been impacted by school and other learning space closures, according to the OECD (2020).
Many scholars disclosed that 75% of students perceived that their lives had become more complex and felt a general sensation of decreased motivation and effort in online learning as an effect of the lockdown due to the pandemic [2,3]. Plakhotnik et al. [4] also stated that the sudden shift of students into online classes was associated with a decrease in motivation, academic performance, and cognitive engagement, which was closely linked to students’ mental health conditions.
It was found in a study by Vahedian-Azimi [5] in Iran that students’ levels of anxiety, fear, and boredom had worsened since distance learning had started. Students in online learning had much greater stress, anxiety, and depression than the general population. Moreover, in an online setup, learners are forced to adopt new coping methods during online classes, which may have underlying effects on certain ergonomic aspects. During the earlier stages of the COVID-19 pandemic, the abrupt changes from face-to-face learning to fully online learning made use of technology that was only available to institutions. Reich [6] explored the educational technology failure during the COVID-19 pandemic, which affected the education sector’s stakeholders. Focusing on developing countries such as the Philippines, online learning was only practiced for a small period prior to the pandemic. Moreover, its utilization was not widespread [7]. This indicates that only a few institutions and universities were somewhat ready for the changes. This in turn affected both students and faculty members.
The learning of students and teaching delivery was changed in the Philippines. Ong [8] indicated the differences in private universities wherein technology was available for most students such as the internet, system and usage, and even the capability of learning. For public schools, modular learning using worksheets was delivered by faculty members from house to house. Those that were able to utilize online learning were still challenged and were not ready, especially because of the availability of the internet in developing countries [9]. Students’ learning capabilities [10], adoption of technology [6], and working environment [11] were key challenges as ergonomic appraisals during the onset of online learning. These factors are focused on aspects such as cognitive, macro-ergonomics, and physical ergonomics. Ergonomics studies how to make workplaces more productive by reducing students’ fatigue and discomfort and increasing workplace safety. From the collected literatures, the need to explore the different factors simultaneously has not yet been considered and should be explored due to accumulated prominent problems.
Appraisals in physical, cognitive, and macro-ergonomics are essential to understanding how such variables impact academic motivation and performance. There have been myriad reasons why students have lost motivation and reduced their performance in online learning, especially in ergonomics. Physical ergonomic evaluations concentrate on a person’s anthropometric, physiological, and biomechanical characteristics of a particular physical movement or activity. Villarouco et al. [12] said that factors that can affect students’ learning process are workstation design, noise, temperature, humidity, and illumination. This could also motivate and increase students’ performance if appropriately designed. It is increasingly vital to assess these factors, as one study reported that students have little access to other working equipment and materials at home, which plays a role in their academic performance [13]. It was reported that students have constantly relied on regular home chairs, textbooks, laptops, hours of sitting at their desks, and technology usage [11]. Moreover, it was also proved that workstation design, light, noise, temperature, and even color could impact learning ability, distraction, and discomfort. That is why measuring an individual’s anthropometric, environmental, and psychosocial factors is vital for a student’s learning sustainability and performance [14].
Strains, carpal tunnel syndrome, and tendonitis are frequent injuries brought on by prolonged computer use during online learning. A study by Yuan and Garaudy [15] evaluated students’ ergonomic issues while learning remotely during online learning. There were 56% of students who claimed to be stressed, while 64% reported less-than-average productivity. Harris et al. [16] studied the ergonomics of computer use and investigated possible adverse effects on students’ health and productivity. According to the findings, students who use computers for online learning may be more likely to experience musculoskeletal issues due to their use. The time spent on computers correlates significantly with the musculoskeletal pain reported.
Although there is a rising demand for online education, there are no pertinent educational resources or training programs to help students understand or avoid the postural issues caused by prolonged screen time. Online learning can give students a way to interact with course material at their convenience, technological advancements, and the impending integration of technology into distance education programs [14,15]. However, there has not been a thorough exploration and investigation of the effects of physical [6], macro-ergonomic [17,18], and cognitive [19] factors on the performance of distance education learners using online learning technologies.
On the other hand, cognitive ergonomic appraisals are ergonomic assessments that distinguish how well a particular element (e.g., stress) responds to an individual’s cognitive function. It is based on a thorough understanding of human perception, mental processing, and memory. Students’ association with learning has to do with their learning motivation and academic performance. Chung et al. [14] showed that students who suffer from the pandemic report unfavorable feedback on their online learning methodologies and learning performance and have accumulated more academic stress.
The students struggle with various issues, including a lack of motivation and diminished concentration. It was also revealed that, due to the alteration in online learning systems, students must adjust to various learning styles [20,21]. Thus, the student’s learning strategies have been impacted due to some problems with online education. These methods are their ingrained preferences for learning. Students were more agitated, bored, and unable to concentrate in online classes due to the pandemic’s new learning systems in education institutions. The students are also more likely to achieve low academic performance due to the new norm of learning [22].
Conversely, macro-ergonomic appraisals are those assessments that have a macro-view of factors that concern an organization’s overall work systems. The goal of macro-ergonomics is to study organizations from the standpoint of different appraisal factors to enhance the design/redesign of work systems [23]. As defined by Hendrick and Kleiner [23], macro-ergonomics are combined with organizational structures, policies, and procedures that aid in designing human work, human software, and human-environment systems. Its applications relate to an overall improvement in administrative systems by examining the variables that need modifications and then gradually progressing to the system’s overall structure and operations [24]. Many macro-ergonomic elements heavily influence the performance of an organization. Some of these elements include the use of technology by students, the usage of learning management systems (LMS), and the teaching delivery techniques used by instructors. It includes human factors, tools and technology, environment, organizational constraints, and tasks [6]. The detailed relationship of the latent variables considered in the study, such as tactile, auditory, and visual learning styles under cognitive ergonomics; the design of the workstation and temperature, illumination, noise levels under physical ergonomics; and the use of LMS, access to technology, and teaching delivery under macro-ergonomics were discussed in the Appendix A.
This study will examine the educational implications of large-scale ergonomics in online learning. Since the beginning of the century, technological innovation and internet accessibility have grown steadily, which has increased enthusiasm for online learning [25]. This dispels the idea that the use of technology and digitalization is influenced by online learning [26]. As technology creates new possibilities for altering our lives, its ongoing advancements continuously assess a person’s level of satisfaction, comfort, and safety.
For newly developed systems in educational institutions, it is necessary to consider students’ perceptions of these premises. The differences between online and traditional face-to-face learning have been the subject of numerous thorough studies and critical discussions; however, this present study aimed to determine the ergonomic factors affecting students’ learning motivation and discover how learning motivation affects academic performance for students, given the student’s judgment and how they perceive learning motivation and academic performance during online classes amid the COVID-19 pandemic.
The results of this study may provide further light on how students are now coping with online learning in the wake of the COVID-19 pandemic. Since the pandemic has not ended, educational institutions must endure working to resolve the fundamental issues of online education. The same goes for students’ learning styles and technological aspects of online learning, contributing significantly to learning motivation and academic performance.
This study could be a reference for educational institutions, researchers, instructors, and students to recognize the ergonomic appraisal factors that would improve students’ learning motivation and academic performance, which may still be applicable after the COVID-19 pandemic since the emergence of both traditional and online learning are being utilized. This paper aimed to determine the ergonomic appraisal factors affecting student motivation and academic performance in higher educational institutions, specifically students at Mapua University, the Philippines. However, there is a wide range of students in the mentioned institution. With that in mind, the students may have varying opinions, perceptions, and experiences regarding their working habits and study practices.
To address such an issue, the researcher focused on undergraduate students to procure consistent data that can be reliably processed. Given that undergraduate students have negative sentiments about online learning, this range of participants is a perfect match for this study. More precisely, student respondents should be working and studying from home; additionally, the school’s dynamic has online classes with two modalities, namely synchronous and asynchronous sessions.
Mapua University was considered since they are the ones who won the award in the digital readiness category at the 2022 Wharton—QS Reimagine Education awards and conferences [27]. This prestige conference provides a benchmark for virtual education which can be adopted by other universities. In addition, due to policy restrictions held by government officials, the researcher conducted this research in the most accessible university amidst the pandemic. Likewise, the researcher only relied on journal articles accessible to the public. These journal articles are the basis of this study’s theories and hypotheses. Limited human interaction and the actual execution of the research were prohibited due to the pandemic, whereby conducting the investigation instead occurred through different online platforms.

2. Materials and Methods

2.1. Participants

In this study, the non-probability sampling method—more precisely, purposive sampling employing an online survey—was used. The questionnaire was distributed across several departments at Mapua University. In each department, the target respondents were adult students (18 years old and above). The questionnaire was presented in the English language and a total of 316 undergraduate students from year levels 1–4 participated in the self-administered survey concerning the perceived learning motivation and academic performance during an online class.
The estimated sample size was 300, with a 95% level of accuracy. Various fit indices of the PLS-SEM approach are influenced by sample size. According to some authors, the minimum sample size for the PLS-SEM should be at least ten times the number of indicators used to evaluate the construct [28]. Additionally, according to specific academic studies, the PLS-SEM sample size should range from 200 to 500 [29,30]. Following the study by Gumasing et al. [11], students who are taking up online classes in the Philippines can be represented by 300, generalizable. The sample size is appropriate since 316 respondents were obtained for this study to assess learning motivation and academic performance as seen in Figure 1.

2.2. Instrument and Procedure

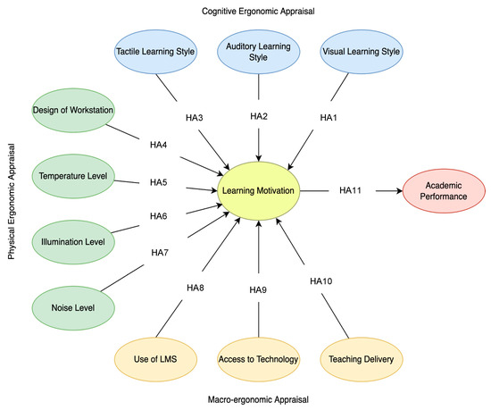
The questionnaire is composed of 60 questions in the survey to represent the different latent variables from this study’s conceptual framework represented in Figure 1. The demographic profiling of the respondents is in the first section of the questionnaire, which includes the respondent’s age, gender, educational level, program, and most recent least weighted average (LWA). The indicators based on physical, cognitive, and macro-ergonomics aspects made up the second section of the questionnaire. This was undertaken to gauge how motivated the pupils felt to study and how well they performed in school. All responses to the survey’s item questions are given on a 5-point Likert scale, ranging from strongly disagree to agree strongly.
The survey employed 12 latent variables, including (1) visual learning; (2) auditory learning; (3) tactile learning; (4) workstation design; (5) illumination; (6) temperature; (7) noise; (8) usage of LMS; (9) access to technology; (10) teaching delivery; and (12) academic performance. Table 1 displays a summary of the measures and constructs. The items for the constructs of ergonomic appraisal, which include physical ergonomics, cognitive ergonomics, and macro-ergonomics, were adopted from existing studies.

2.3. Design of Investigation and Data Analysis

SEM is a sophisticated multivariate approach commonly used in scientific research to examine and analyze causal interactions, including several direct or indirect factors between latent and measurable variables [50,51]. In incorporating pathways between latent variables, which are sometimes known as factors or hypothetical constructions, SEM extends path analysis beyond simple correlations. When estimating statistical models with a structure intended to provide causal explanations, the researcher has relied on PLS-SEM since it is a causal predictive approach to SEM that places a strong emphasis on prediction [52].
Simply defined, the PLS-SEM approach seeks to optimize the explanatory power of constructs and variables by producing latent variable scores that minimize the residuals of the model’s ordinary least squares (OLS) regressions [53]. Similarly, PLS-SEM is praised for being variance-based since it considers the total variance and uses it to estimate parameters [54]. PLS-SEM in this study is surprisingly fitting since it evaluates manifest variables to reduce model error and checks relationships between latent variables [55,56]. Several fit indices supported the model fit, including standardized root mean square residual (SRMR), normal fit index (NFI), and chi-square. For SRMR, a value of less than 0.08 is regarded as well-fit [55].
According to Baumgartner and Homburg [56], a chi-square value less than 5.0 and an NFI value of 0.80 and above indicate a model that fits the data well. Behavioral intention models are examined using Cronbach’s alpha, composite reliability (CR), and average variance extracted (AVE). Values larger than 0.7 and 0.5 are required for Cronbach’s alpha, Cronbach’s CR, and AVE, respectively [52,53,55]. The significance values for the path coefficient and R2 measurements are also set. An R2 value of 0.20 and above will be considered a cutoff following the research results by Hair et al. [50]. Path analysis was used to quantify the connections between different variables and expose their causal relationships by drawing a path diagram. A typical function of path analysis is the capacity of a variable to either directly or indirectly influence a result by employing other variables [51].

3. Results

3.1. Demographic Profile

Demographic profile Table 2 summarizes the statistics of 316 respondents, and, as observable, male respondents with a percentage of 56.96% mostly participated in this study. The ages between 19–20 and 21–22 have numerical rates of 37.34% and 56.01%, respectively. The most superior year level that took part in the survey were third-year students, with a count of 159 and a rate of 50.32%. Per the program, 26 departments from Mapua University volunteered to participate in the survey. The highest number of respondents, with a count of 45 and an average percent of 14.24%, were found to be in the BSIE program. This was next to BSME with 12.97%, almost an equal tie with BSCE with 12.34%. Most students (29.75%) have a least weighted average (LWA) of 1.75, denoted as ‘meritorious’ or ‘praiseworthy’. Next to this is the LWA of 2, which signifies a ‘very satisfactory grade’. The third notable LWA would fall on 1.5 and similarly have a meaning of ‘meritorious’ or ‘praiseworthy’ ranking.

3.2. Result of SEM

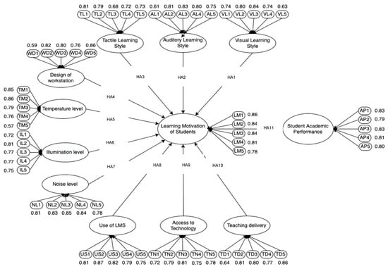
The initial SEM for measuring students’ learning motivation and academic performance is demonstrated in Figure 2. The indicators of each latent variable represent a measuring variable that becomes a basis for validating the relationship between the observed data and the construct, commonly known as the measurement model (outer model). With the help of the survey questionnaire, students self-evaluate their learning environment through ergonomic appraisals. This model indicates whether such an indicator affects and influences a student’s learning motivation. This statement will be classified as accurate if such a construct affects learning motivation, leading to the final SEM, as displayed in Figure 2.
Table 3 displays the reliability and validity values for the final model. Some factor loadings do not sufficiently capture the latent variable’s variability. Therefore, items with initial loading values of less than 0.7 were left out of the final loading. Cronbach’s alpha (α), composite reliability (CR), and average variance extracted (AVE) are then used to measure the internal consistency, reliability, and validity. Additionally, the cutoff value for the convergent validity of the AVE should be more significant than 0.5 [28]. All values are higher than required, which relates to greater internal consistency and reliability across the test items sample. This implies that each construct from this model may be regarded as valid and reliable [57].
The Fornell–Larcker criterion and the Heterotrait-Monotrait correlation ratio, as established by Henseler et al. [29], demonstrate the significant correlation between each latent variable and assess the structural model. As called out by Kline [30], when a value between two reflective constructs falls below 0.85 when using variance-based SEM for the Heterotrait-Monotrait ratio and the assigned constructs have a higher value than all loadings of other constructs for Fornell–Larcker, there is a confirmed discriminant validity. The results show satisfactory reliability and convergent validity, and the values are within the desired range, as seen in Table 4 and Table 5. The overall findings across the constructs are, thus, approved. Fornell and Larcker [58] first envisioned the traditional metric of comparing each latent variable’s squared AVE to all other reflectively measured latent variables in the structural model. The shared variance for all model constructs should not be more significant than their squared AVEs. Table 4 shows that almost all latent variables have greater squared AVEs than other latent variables’ correlation values. This signifies that the model portrays a high convergent, reliable, and discriminant validity.
The Heterotrait-Monotrait method correlations (HTMT) are interpreted as the mean value of the variable correlations between constructs in proportion to the mean of the average correlations for the items measuring the same construct. Henseler et al. [29] suggested that the threshold value of an HTMT score should be less than 1 (≥1). This would mean that the correlation between the two latent variables should differ. Then, if the HTMT value is more significant than this threshold, there is a lack of discriminant validity. Furthermore, the authors recommend an HTMT value lower than 0.85 or 0.90 for distinct constructs to avoid close-related latent variables from overlapping. Table 5 shows that the HTMT values fall within the desired range between different factors. However, as observed, a comparison between the temperature level and learning motivation falls onto an HTMT value (0.847) near 0.85, which poses a close encounter to a lack of discriminant validity.

3.3. Model Fit Analysis

A model fit analysis was conducted to demonstrate the proposed model’s reliability. Table 6 indicates that all parameter estimates exceeded the minimum threshold value, demonstrating the suitability of the suggested model. Additionally, bootstrap samples were obtained from the modified sample data. In this modification, the model-implied correlation matrix must be applied after all variables are orthogonalized or standardized. Djisktra and Henseler [59] stated that the possibility that the sample data came from a population that operates by the proposed model is not entirely inconceivable if more than 5% of the bootstrap samples render discrepancy values higher than those of the actual model. Thus, the geodesic discrepancy (dG) and the unweighted least squares discrepancy (dULS) values were considered to demonstrate the model’s overall quality and to enhance the PLS-SEM model fitness index. According to the findings, the dG and dULS values were 1.117 and 3.652, respectively, reflecting an exact match between the measurement model and the data. This indicated that the model’s quality was suitable and adequate for use to explain the data.

3.4. Result of Final SEM

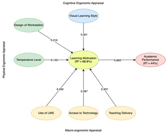
The PLS-SEM was performed to test the proposed hypotheses for the final SEM in the structural model (inner model), and the result is shown in Table 7. It could be seen that the access to technology (β = 0.287, p = 0.001), LMS (β = 0.332, p = 0.001), teaching delivery (β = 0.307, p = 0.001), temperature level (β = 0.155, p = 0.002), visual learning style (β = 0.301, p = 0.001), and the design of the workstation (β = 0.216, p = 0.001) have a significant and positive influence on the learning motivation of students. On the other hand, learning motivation (β = 0.663, p = 0.001) positively influenced a student’s academic performance. Therefore, it can be concluded that the HA9, HA8, HA10, HA5, HA1, HA4, and HA11 hypotheses must be accepted. On the contrary, there were four constructs that were not significant to learning motivation and these are the preferred auditory learning style (β = 0.040, p = 0.401), the illumination level (β = 0.019, p = 0.731), the noise level (β = 0.002, p = 0.877), and the preferred tactile learning style (β = 0.043, p = 0.422). Thus, the remaining hypotheses of HA2, HA6, HA7, and HA3 were rejected.
In Figure 3, the final SEM model is displayed. The beta coefficients and R2 values were calculated to evaluate the hypothesis model. The model allocates 44% for the variation of a student’s academic performance and 68.8% for a student’s learning motivation. Since an R2 score of 20% or higher is considered high for behavioral intention studies, the model is adequate to explain or predict students’ learning motivation and academic performance [29].

4. Discussion

This study investigated the role of physical, cognitive, and macro-ergonomic appraisals on students’ learning motivation and academic performance during online learning. Partial least square structural equation modeling (PLS-SEM) was utilized to determine factors affecting learning motivation and academic performance. From the results, it could be seen that learning motivation (LM) has the most decisive, significant, and positive influence on students’ academic performance (β = 0.663, p ≤ 0.001).
Having students with a mindset of pursuing better grades than others (LM1), expecting to do well in class (LM2), learning the material by studying appropriately (LM3), preferring course materials that arouse their curiosity (LM4), and students surpassing expectations to understand the content (LM5), have a significant influence on their academic performance. That being said, a student must have goals and objectives when achieving high academic performance, which then comes with motivation positively impacting students’ study habits, academic performance, adjustment, and well-being [61].
Academic performance results from a good study strategy and exerting more effort, both of which are influenced by a relatively self-determined motivation [62]. Motivational drives of students are associated with academic accomplishment based on self-regulatory activities (i.e., an individual’s coping responses and behavioral actions towards situations), peer relationships, and subject interest [63]. In addition, the study by Prasetyo et al. [42] explained that ease of use and perceived usability greatly affected student satisfaction when using an online learning platform. This indicates that the proper utilization of a learning platform would prompt students to utilize the technology positively, which would influence their learning ability.
However, due to the pandemic, students cannot concentrate while using online learning techniques, which may affect their motivation. Thus, the academic staff must be more tech-savvy and well-versed in creatively delivering online lectures. Aligning with the study by Ong et al. [17,18], their study explained that most students wanted to only achieve the course requirement which presents as measures of academic achievement. Arguably, it is still up to the university to provide extended knowledge for accomplishing unbounded education. Focusing on distractions for online learning, it is evident that students’ concentration has been dominant in the e-learning setup. Winter et al. [64] suggested that students may use boundary management. One suggestion that can be made would be by providing self-rewards for accomplishing tasks, focusing on lectures for a certain period, and finishing all classes. Small rewards such as being able to play certain games afterward or watch movies may be prompted by students to heighten positive emotions for undertaking academic work.
The use of the LMS (US) was also proven to have a significant and positive influence on learning motivation (LM) (β = 0.332, p = 0.001). The indicators proved that students perceive the LMS to help comprehend the course materials (US1), the LMS makes students’ lives easier when communicating with their instructors and classmates (US2), the LMS is taken as an advantage for a student’s overall contentment with their course (US3), the interface of the LMS meets students’ needs (US4), and the usage of the LMS benefits their learning abilities and studying habits (US5).
It was revealed through relevant works that how schools carry out and present their LMS to students has to do with a student’s effectiveness and efficacy in learning, academic performance, and engagement. Likewise, the LMS and students’ learning motivation were also found to correlate with their success in academic performance. Because of its sustainable use, instructors should play a more significant role in inspiring students to use the LMS through original and creative strategies. This way, students can independently and consistently keep track of their performance and learning progress [65]. As explained in the study by Chuenyindee [7], learning management systems would be perceived as being highly useful when they are not complex, have well-integrated functions, consistent application, and are user centric. If students find the LMS helpful, a high satisfaction rate and continuous utility would be seen, which would affect their academic performance [66]. Nacher et al. [66] explained that the interaction of the LMS to students and teacher–student would help promote high academic performance. Thus, universities may opt to consider technologies and applications that can cater to these needs.
Higher education institutions must offer compelling learning experiences. Teachers must assess students’ views, thoughts, and comments to provide them with a sustainable learning environment. Educational institutions may improve, expand, and maintain their shortcomings and strengths. At the same time, students would appreciate it more if an interactive and engaging learning strategy was more practical than content deliveries (e.g., supplements and modules) while conducting online classes [67]. This finding contradicts Chavan and Pavri’s [68] claim that there is a lack of simple-to-reach assistance with LMSs. As stated by the same author, students and instructors still lack the technical abilities to use it.
Teaching delivery (TD) was also proven to have a positive influence and significant effect on learning motivation (LM) (β = 0.307, p = 0.001). When a teacher manages lectures with a clear and practical demonstration and explanation (TD2), enriches lectures with unique and different lecture materials in class (TD3, TD4), and can catch students’ attention while conducting online classes (TD5), it positively stimulates students’ learning motivation. This explains that the method of teaching and how they present and demonstrate lectures matter to a student’s learning motivation.
This was true based on Isa et al. [69], which stated that the majority of teachers’ methods of instruction have a significant impact on a student’s learning motivation, impacting on their academic performance; as a result, the student-centered method and the teacher–student interactive method were suggested as ways to boost students’ academic performance. In addition, prior studies found that students prioritized the instructor’s preparedness for presenting lectures that include regular presentations, instructions, learning objectives, relevant activities and assignments, a room for questions and answers for a portion of the class, and an evaluation of student performance [70,71].
A teacher’s capability to teach can be determined by how well they deliver lectures to students and comprehend them, and even attracting students’ attention to the professor’s teaching method. One approach to boost students’ learning motivation is the novelty or the ability to provide something new. Thus, it would be more appealing, motivating, and inspiring to students if innovative or unusual learning methodologies and technologies were introduced [71].
Seidel et al. [72] assisted instructors by allowing them to practice observing students’ visual cues while participating in class. It is critical to distinguish between pupils who are disinterested in the course subject and those who are struggling. When students are consistently attended to their needs, they are more likely to be interested and motivated and achieve better academic success. Nevertheless, this may improve students’ capacity to engage actively and listen to the instructor’s lectures, sustaining their attention. Nevertheless, with the presence of the pandemic, this may be an encumbrance.
Visual learning style (VL) has also been found to have a significant and positive influence on learning motivation (LM) (β = 0.307, p = 0.001). This explains that a preferred visual learning style matters to students’ learning motivation and that students learn better by reading what the teacher writes on the board (VL1), reading instructions helps stimulate sensory memory (VL2), comprehend instructions by reading (VL3), and learns better when reading than listening to someone (VL4). Seemingly, VL5 opens the assumption that students favor listening more in lectures than reading textbooks. This could be owing to the textbooks’ broad and in-depth information and modules. That being said, students enjoy listening to lectures since the teacher primarily employs the simplified version of the textbooks for instruction.
Veena and Shastri [73] reinforce the findings that students in applied science courses, including engineering and technology, were more motivated, engaged, and visually oriented toward learning activities from teachers. It was emphasized in several articles that, when a helpful learning method is used in the classroom that promotes the presentation of knowledge in visual forms such as pictures, diagrams, flowcharts, and interactive simulations, students’ analytical thinking skills are improved [74].
Similarly, prior studies revealed that students perceive visual learning style as their preferred learning method while also increasing their learning motivation, as shown in the results. This highlights the research results that motivation strongly moderates the links between learning styles and student engagement. Thus, it is recommended that teachers acknowledge their students’ learning preferences. This will help them understand the range of choices among students, making them feel respected, have some self-worth, and increase their competency and learning motivation.
On the contrary, teachers should be aware of, suggest, and use general activities to accommodate the majority of learning preferences in a classroom. Moreover, disclosing their preferred learning styles is crucial as this will facilitate their learning. As a by-product of the pandemic, the visual learning style has become the favored mode of learning for online courses. Therefore, educators must adjust to this tactic as this significantly attracts a student’s learning motivation during online courses.
Access to technology (TN) was also found to have a significant and positive influence on learning motivation (LM) (β = 0.287, p = 0.001). Indicators such as the ability to access technology (TN1), the competency to use technology (TN2), utilizing internet-based materials (TN3), having an adequate number of gadgets for online classes (TN4), and integrating information presentation such as digital media with technology (TN5) demonstrate how technologically improved learning environments may assist in increasing student motivation and engagement.
Francis [75] asserts that students are motivated by technology while studying online. It has been shown that students who are supported and instructed in their chosen approach are more eager to learn and feel engaged. Consequently, educators adjusting to this new way of life must devise strategies for incorporating new technologies into engaging and instructive teaching techniques. In addition, students believe that educational technology tools and mobile devices positively influence their learning in university settings, and since the internet has become such a ubiquitous aspect of our lives, students generally feel at ease when studying wherever they want [76]. Despite the success of online learning in recent years, these students continue to encounter various challenges. One example is the accessibility of technology devices and internet connections [77]. The highlighting of internet connections, especially in the Philippines, has been troublesome. Mostly, students do not have the access to proper and continuous internet connections which becomes a challenge. Therefore, government sectors may consider this challenge for the further development of online learning in the country.
The design of the workstation (WD) was also proven to have a significant and positive influence on learning motivation (LM) (β = 0.216, p = 0.001). Students appear to have a suitable working area (WD2), an adequate space in their work area (WD3), are satisfied with their workplace layout (WD4), and are comfortable with their workstation design (WD5). Therefore, it indicates that a pleasant workplace incorporating an ergonomic workstation may significantly influence how well students execute and think throughout academic activities.
The compatibility of high furniture, sit-stand furniture, and tilt tables and chairs positively influences a student’s motivation and performance objectives [78]. An ergonomic table and chair would increasingly support a student’s body to the extent that an individual’s productivity, performance, and comfort increase. Researchers suggest that tables must be designed to have drawers, adequate space for an individual’s body parts, and an adjustable length and angles of tables, while chairs should have lumbar support and hand rests, wheels, and footrests [79]. As evaluated by Gumasing et al. [11], the workstation design during the online learning setup promoted the type of gadgets being used in e-learning, followed by the mouse used, kind of chair, keyboard, earpiece, light devices, and the desk used. These were the preferences of students in the Philippines which correlate to their satisfaction and performance.
To enable users to utilize the seat backrest to support the lumbar spine without compressing the popliteal surface, Millanese and Grimmer [80] advise that the seat depth of a chair should be less than 95% of the buttock-popliteal length. This could only be applied to students who can afford and own adjustable chairs, which becomes a flaw in students’ learning motivation and performance. Therefore, parents and students should both consider a comfortable setup for online learning, which will promote higher academic performance since students’ satisfaction is achieved.
Temperature level (TM) was also proven to have a significant and positive influence on learning motivation (LM) (β = 0.155, p = 0.001). Students perceive temperature levels and air quality as comforting during online classes (TM1, TM2). Secondly, students have a good source of ventilation (TM3). Lastly, the temperature level does not interfere with their concentration in online classes (TM4). Cui et al. [81] investigated the effects of indoor air temperature on human performance, motivation, and thermal comfort. The temperature has been confirmed to have a substantial impact on student success. The effect of temperature on mood has been shown to hurt memory and cognitive ability, which are directly related to learning ability.
According to research by the University of Scranton, students perform better academically when the temperature is constant. It was found by Earthman [82] that the optimum temperature range for the best learning outcome, comfort, and academic performance is between 20 and 24 degrees Celsius. The researchers recommend putting heating and cooling systems in every study room to maintain consistent temperatures. In addition, heating, ventilation, and an air conditioning unit improve ventilation rates, which helps to control temperatures. A heating, ventilation, and air conditioning (HVAC) system that has been appropriately installed will enable the room to be kept at the ideal temperature, making students feel more at ease in the space in which they are learning.
Tactile learning style (TL) (β = 0.043, p = 0.422) and auditory learning style (AL) (β = 0.040, p = 0.401) were found to have no significant influence on learning motivation (LM). The learning style mentioned above shows a minor effect on the student’s learning motivation. Even though students enjoy building, project making, and modeling activities (TL1, TL3, TL4, TL5), the study by Rhouma [83] had findings wherein a preferred tactile learning style would result in a low achievement which then becomes a weakness when choosing this learning method, triggering a student’s learning motivation. Further, this negates prior researchers’ statements that the tactile learning style plays an important role in student achievement and satisfaction [84,85].
Next is the auditory learning style (AL), where students learn through oral discourse, listening to lectures, and audio/video tapes, positively influencing their learning motivation (AL2, AL3, AL4, AL5). It was noted that there are comparisons between auditory and visual learning styles. According to Movchun et al. [86], there was a negative correlation between visual and auditory learning styles, which means that an individual with a developed visual learning style would have a less effective rate compared to auditory learning style learners and vice versa.
Educators should take note of the differences among the learning styles as well as the expertise of students. Both auditory and visual learning styles may be significantly correlated but do not equate to an equal relationship. The students perceive an auditory learning style as something that could prevent them from concentrating, relating to AL1. Some teachers may appear to have a dull, tedious, and monotonous voice which significantly affects their focus, motivation, and how they put information into memory [87,88]. Therefore, educators should explore in-depth a clear-modulated prosody in motivational speeches to enhance the learning motivation for students. Similar to prior findings, even visual learners are inclined toward listening to lectures compared to reading texts. Therefore, universities and their instructors should provide both supplementary files and distinct lectures for students to have options in learning. This may be a challenge among instructors due to workload, but this should be considered as needs arise.
It can be concluded that, of the three perceptual learning styles, the visual learning style was the most common and had a favorable impact on students from Mapua University; however, listening to lectures is quite evident as a mode of learning. They were enrolled in online classes instead of keeping their hands occupied with physical work and orally listening to lectures and instructions. Nevertheless, students who select tactile/kinesthetic learning styles may still face restrictions as the pandemic is still ongoing.
Illumination level (IL) was also found to have no significant influence on learning motivation (LM) (β = 0.019, p = 0.731). The illumination level is not essential to the student’s learning motivation and performance. This finding could explain that students may have adequate and proper lighting in their workstations while studying, participating in online classes, and taking notes, which does not significantly affect their learning motivation (IL1, IL2, IL3). In addition, the lighting fixtures are properly positioned in their workstations to avoid glare and have steady lighting, accompanying a feeling of satisfaction and comfortability in their work area (IL4, IL5, IL6).
Oselumese et al. [89] specified that a lack of light might cause discomfort and decrease school performance. Moreover, the same author argued that classroom lighting is critical for a student’s academic performance and may influence motivation since illumination directly correlates with students’ growth. As opposed to this, Mott et al. [90] found lighting effects and levels to have no significant influence on motivation and concentration. However, it was still deemed to affect academic performance, such as oral reading fluency while taking exams and a focus lighting effect when students are studying, learning, and participating in discussions with educators.
Noise level (NL) was also proved to have no significant influence on learning motivation (LM) (β = 0.002, p = 0.877). This suggests that noise does not interfere with the concentration and understanding of the student during online classes (NL1, NL2), background noises do not interfere with the communication between the student and the instructor (NL3), and the noises in the background do not interfere with the student’s concentration during exams (NL4). Background noises do not affect the overall quality of the student’s online experience (NL5) and have no direct effect on students’ willingness to learn.
A paper by Xie et al. [91] supports this conclusion which found that environmental noise levels in secondary schools in Greater London have almost no substantial relationship with academic achievement indices. This new study’s findings contradict previous research that found auditory interference can decrease performance and reduce one’s ability to focus. Especially during these times of the pandemic, students have shared spaces with their family members in the same house, making their homes a disruptive environment. A study by Driessen et al. [92] stated that the problem mentioned had been accumulated stress and distractions for all students participating in online classes. Although students have many options to choose from as a study space, they are concerned about the noise coming from their preferred option [93].
As of now, students are still carrying out home-based online learning and have already been avoiding background noises ever since the rise of the pandemic. After a few terms, students have switched their study locations around the house, and family members have grown accustomed to the student’s needs. For instance, family members should always keep silent when students are taking exams. Students move to a more secluded location nearby to avoid hearing background noises whenever classes are about to start.
To end this chapter, scholars have proposed and established various methods for achieving learning motivation for pupils, which have been discussed, confirmed, and transmitted in this chapter. There was a cause to test these hypotheses to support ideas and assumptions. Regardless of the suitable model fit, validity, and reliability, there were rejected hypotheses in the results, which were found to be hypothetical. More precisely, several reputable researchers thought that auditory learning style, illumination levels, noise levels, and tactile learning style all positively affected learning motivation. This study demonstrated the contrary and was able to refute statements from several works in the literature.

5. Conclusions

Using a novel framework of ergonomic appraisal, this study investigated the variables influencing students’ learning motivation and academic performance during online learning. A total of 316 students participated in online learning, and a questionnaire was generated and distributed using purposive sampling. Using partial least square structural equation modeling (PLS-SEM), ergonomic-based indicators for physical, cognitive, and macro-ergonomics were examined and tested simultaneously.
The results showed that the design of the workstation, the use of LMS, access to technology, teaching delivery, tactile learning style, and visual learning style were found to significantly influence students’ learning motivation, which then impacts the student’s academic performance. The model allocates 44% for the variation of a student’s academic performance and 68.8% for a student’s learning motivation.
This study’s findings can be used as a theoretical framework for future human factors and ergonomics researchers to investigate students’ behavior during remote online learning. The findings suggest that educators should encourage their students’ intrinsic motivation and develop appropriate instructional strategies to motivate them while participating in online learning.

5.1. Practical and Managerial Implications

Educational institutions have adopted online learning worldwide due to the recent COVID-19 pandemic. Thus, understanding students’ motivation and academic performance is of utmost significance to their potential for future success. Students’ motivation is influenced by various factors and continues to be the topic of extensive study. As a result, providing insights to educators may aid in discovering significant ways to improve online learning delivery. Educators and school administrators should consider the aspects influencing learners’ motivation when establishing online courses and offering and selecting professional development training sessions. This includes enhancing instructors’ instructional techniques, setting up a student’s workspace, and creating new and enhanced technological and modular content delivery systems from the viewpoint of educational sectors, all to boost students’ motivation for learning and academic performance. This will ensure that students remain motivated to pursue their goals while participating in online learning.

5.2. Theoretical Implications

In light of the COVID-19 pandemic, studying the elements impacting students’ motivation and performance is critical. This present study developed a novel framework using ergonomic appraisals such as physical, cognitive, and macro-ergonomics. The relationship between ergonomic factors and students’ perceived learning motivation and academic performance during online learning has been reviewed for the first time in this study. The findings of this study may add to the body of knowledge in higher education and the research community in analyzing the importance of ergonomic factors for students’ motivation for learning and academic achievement. Thus, it is essential for those who are facilitating distance learning to keep in mind the factors that could motivate the student. As a result, it is vital to appropriately plan the course to ensure its viability and productively engage the students since online learning is becoming increasingly necessary.

5.3. Limitations and Future Use

Despite this study’s excellent outcomes, a few downsides were considered. The first drawback concerns the distribution of respondents, which was limited to Mapua students. In order to better understand how students act during online learning, future studies should include additional samples from diverse geographic backgrounds, providing a more comprehensive representation of Filipino students.
Secondly, because the data were gathered rapidly, this study only recruited a small number of participants. As a response, a larger sample size for future studies is urged to include a multi-group analysis employing SEM and data mining. This would allow for a more detailed analysis and explanation of students’ academic performance and motivation to learn.
Thirdly, this study did not consider how socioeconomic variables such as age, gender, program, and grades may moderate students’ motivation for learning and performance. Future researchers could, therefore, replicate this study and account for these variables as moderators to support this study’s hypotheses. In addition, the correlation of latent variables may be considered with the academic grades or the students—specifically comparing those high and low performances for the distinct reason why the students are successful during online learning. With grades as observed variables, the distinct measurement of their performance could be assessed and evaluated.
Lastly, undergraduate studies and a bachelor’s degree are the preliminary requirements to pursue one’s career in the future. Almost all fresh graduates aim to have good credentials in their resumes, CVs, etc. Therefore, future researchers could integrate their motivation to learn in school and improve their academic performance with external factors such as career goals, milestones, and more.

Author Contributions

Conceptualization, M.J.J.G. and F.M.F.C.; methodology, M.J.J.G. and F.M.F.C.; software, F.M.F.C.; validation; M.J.J.G.; investigation, M.J.J.G. and F.M.F.C.; resources, M.J.J.G.; writing—original draft preparation, F.M.F.C.; writing—review and editing, M.J.J.G. and F.M.F.C.; supervision, M.J.J.G.; and funding acquisition, M.J.J.G. All authors have read and agreed to the published version of the manuscript.

Funding

This research was funded by Mapúa University Directed Research for Innovation and Value Enhancement (DRIVE) (Funding No. FM-RS-03-02).

Institutional Review Board Statement

This study was approved by Mapua University Research Ethics Committees.

Informed Consent Statement

Informed consent was obtained from all subjects involved in the study.

Data Availability Statement

The data presented in this study are available on request from the corresponding author.

Conflicts of Interest

The authors declare no conflict of interest.

Appendix A

Appendix A.1. Literature Review

Throughout the years, different ergonomic appraisals have been dealt with in the education setting. One of the distinct topics that was significantly tackled was regarding the physical ergonomics appraisal. However, greater issues were raised during the online learning setup due to the lack of proper facilities, materials, workstation, and environmental aspects. Several other articles have applied the role of physical ergonomics to address concerns in an online learning situation. In India, the role of physical ergonomics in the work environment design during online learning was investigated [94]. The research demonstrated that an inadequate workstation design might lead to MSD issues that negatively influence student performance and learning. Additionally, prior research has shown that pupils who learn in a setting conducive to learning are more motivated and engaged and possess more vital general learning skills [95,96]. As explained from the article by Nirmal et al. [21], online learners have differences in body pains depending on the device used in online learning. They found that leg pains are significant among laptop users compared to mobile and desktop users.
Nirmal et al. [97] also provided justification that environmental aspects, even time spent learning, affected MSD issues in students’ upper and lower arms, back, palms, buttocks, shoulders, and neck. Paradina and Prasetyo [98] also provided similar findings. The study by Ayyildiz and Taskin Gumus [19] provided highlights on the different environmental factors that affected students’ online learning experience such as the design of the workstation, noise, temperature, and illumination levels. According to research conducted in Nigeria, students’ academic performance is impacted by the temperature, lighting, and noise levels in their study environment. This is because the learning environment must be enjoyable and comfortable for the students. Findings also show that the comfort provided by the surroundings’ physical features and facilities impacts students’ academic performance [99]. These findings are similar to those of Realyvasquez-Vargas et al. [100].
The role of cognitive ergonomics in terms of students’ perceptual learning styles was also investigated by several studies. In India, Ananthi and Eagavalli [84] found that a high positive correlation exists between visual, auditory, and kinesthetic learning styles on students’ academic achievements. In Bosnia and Herzegovina, Obralic and Akbarov [101] supported the notion that academic performance is linked to perceptual learning styles. The findings showed that a student’s academic success was related to their perceptual modality preference. Adem et al. [102] focused on the human–computer interaction among students for a more applicable platform during distance learning. Their study highlighted that the need to re-assess and consider appropriate platforms for e-learning should be examined as these affect students’ performance. With different types of learners, Prasetyo et al. [42] highlighted that the need for easy to use and useful platforms are adequate among students for online learning. However, challenges on technology adoption among different learners are evident.
In addition, a study by Ong et al. [17,18] highlighted students’ preferences among different levels of education. Senior high school, undergraduate, and graduate students were assessed for their preference regarding the online learning setup. Their study showed how sustainable education may be applied for students that focuses only on covering the objective of the course being offered. As long as the required outcomes are achieved, students would have a positive academic performance. However, the generalization may still be difficult to assess, which is why they categorized their studies [17,18,103]. In addition, different learning styles, as stated by El-Sabagh [103], are significantly different in online learning and face-to-face learning. Their study focused on the adaptive e-learning support for online learning as it affected student engagement. As explained from the experiment performed by Febiyani et al. [104], the challenges brought by online learning among different learners caused fatigue, stress, and eventually low academic performance. The need to also evaluate learning styles such as tactile, auditory, and visual learning should be explored.
Moreover, the role of macro-ergonomics in learning management systems (LMS), access to technology, and teaching delivery, is essential in understanding motivation and academic performance [105,106]. In the Philippines, a study by Tus et al. [54] proved the significant relationship between information communication technologies and the use of LMS on the academic performance of Filipino students. Similarly, in Saudi Arabia, it was shown that the students’ use of LMS during COVID-19 affects their engagement during online learning. According to the students, an LMS is a committed and effective method of learning a sustainable interaction that supports quick administration and usability of distance learning as a sustainable interaction while consuming less time and resources [107]. There is evidence suggesting that students who spend more time on online courses appear to be the ones who actively participate in online learning and, thus, obtain the most value from it.
However, studies such as that by Ong et al. [108] contradict access, uses, and course delivery. Focusing on practical aspects, the challenge of virtual learning was evident. Their study discussed that less appreciation is seen on practical courses compared to theoretical aspects. Less appreciation was seen among students in laboratory classes, which in turn affected their satisfaction, academic performance, and motivation. As a suggestion, the consideration of another platform for practical courses is needed which needs further evaluation when it comes to use, delivery, and even students’ knowledge and access to technology [108]. Arguably, the current online learning setup is more of a compromise due to the sudden changes caused by the COVID-19 pandemic. This has left students to utilize what their universities provide. Nonetheless, Yuduang et al. [109] stated that forceful adoption for system or technology usage may provide users with wit in using it but would still have lower satisfaction and motivation for using it despite the habit developed.

Appendix A.2. Conceptual Framework

The association between ergonomic characteristics and students’ perceived learning motivation and academic performance during online learning is being explored simultaneously for the first time in this study. Addressing the interconnectedness of ergonomics’ physical, cognitive, and macro-ergonomic aspects during online learning significantly contributes to establishing an effective online learning system. Figure 1 depicts the conceptual framework this study proposes to use to evaluate students’ perceived academic performance and learning motivation using ergonomic-based metrics.
Perceptual learning styles are a student’s preferred approach to focusing on and retaining innovative and challenging material. Learning styles enhance students’ academic performance and motivation [110]. Moreover, Larkin and Budny [111] mentioned that there is also a significant link between diverse student populations and learning styles. Students that like to study visually are known as “visual learners.” Hearing and auditory learners prefer the implications of listening, whereas tactile learners enjoy learning via hands-on and practical activities [101]. Knowing one’s perceptual learning preferences and associations with academic accomplishment is key to effective teaching and learning. Understanding students’ learning preferences enables teachers to modify their instruction for each student, as Azzi et al. [112] claimed. These researchers underline the value of identifying learning styles since it enhances student learning, boosts motivation, and reduces the time needed for learning. Zahit et al.’s [113] research in Malaysia examined how learning strategies affected students’ academic performance at private institutions. Almasri’s [85] findings were that the learning styles considerably increase student involvement and pleasure with learning activities. Therefore, it was hypothesized that:
Hypothesis A1 (HA1). 
Visual learning style significantly and positively influences learning motivation.
Hypothesis A2 (HA2). 
Auditory learning style significantly and positively influences learning motivation.
Hypothesis A3 (HA3). 
Tactile learning style significantly and positively influences learning motivation.
Prior studies have shown the additional value that having a pleasant working environment contributes to developing a learning environment that allows students to work without distractions [114]. In contrast, inadequate facilities and poor workstations harm student achievement and engagement [115]. The workstation design of students may also be seen as a predictor of a student’s academic performance and motivation to learn [116]. It was proven that the design of a workstation aids in a student’s comfortability, performance, motivation, and productivity in studying and working for online classes [117]. Thus, it was hypothesized that:
Hypothesis A4 (HA4). 
The design of workstations significantly and positively influences learning motivation.
Consequently, Realyvasquez-Vargas [100] explored the effects of learning environment variables on university students’ academic performance during the COVID-19 pandemic, including temperature, noise, and illumination. The findings showed that the temperature, illumination, and noise levels directly impacted the academic performance of university students. Studies generally agree that maintaining learning spaces at a comfortable temperature impacts student engagement and success. Temperature levels account for 12% of the gain in student success owing to the environmental variables model from investigating a learning environment’s effect on academic performance [117]. Furthermore, Boker et al. [118] stated that humidity and airflow significantly affect students’ ability to study indoors and outdoors. Thus, it was hypothesized that:
Hypothesis A5 (HA5). 
Temperature level significantly and positively influences learning motivation.
Research on the supremacy of illumination and lighting on students’ learning outcomes, specifically, light levels, their type, and control over a person’s actions and distribution, reveal linkages between suitable illumination levels and lighting sources and student accomplishment, performance, and engagement [119]. Factors such as retention, contentment, and performance of students are key factors that are affected by the illumination levels in their workplace [88,118]. Despite desirable lighting conditions for task productivity, particular illumination levels may vary or fluctuate depending on the nature of the activity and the overall volume of work being undertaken [89,119]. Although there is debate on the best practices in the industry, studies generally agree that lighting is essential for student achievement. This account must be approached with caution because, while most prefer natural lighting, studies highlighted that using just daylight for surrounding room illumination is not practicable [120]. Thus, it was hypothesized that:
Hypothesis A6 (HA6). 
Illumination level significantly and positively influences learning motivation.
It was believed that high noise levels might cause students to miss or misinterpret a portion of the teacher’s lesson during online classes, resulting in misconceptions and misinformation. Noise level is seen as the noise coming from the student’s environment and is perceived as a distraction and decreases concentration [121]. High noise levels, speech intelligibility, irritable behavior, disruption of information retrieval, message communication, and acoustic comfort may substantially impact the learning process for students [122]. Additionally, some students could find loud settings upsetting or distracting. Consequently, long-term exposure to chronic noise may impair one’s ability to concentrate, stay motivated, and perform well in school [123]. Most publications highlight the harmful effects of excessive noise in terms of the health or engagement of students and imply that these effects may indirectly impact academic performance. Thus, it was hypothesized that:
Hypothesis A7 (HA7). 
Noise level significantly and positively influences learning motivation.
Recently, a wide range of LMSs were created and are now utilized to assist e-learning. Countless articles have already been conducted on the efficacy of LMS on students’ learning behaviors; however, many of these studies have mainly concentrated on technical issues, such as assessing the utility and usability of these systems [124,125]. According to some findings, students’ social presence in online collaborative learning may also be impacted by their motivation [126]. Additional advantages of online classrooms include the ability for students to tailor their education to their own needs and the flexibility of these LMS to be convenient for students [127]. Researchers positively revealed that students’ perceptions of LMS influence students’ online learning performance. Therefore, it is hypothesized that:
Hypothesis A8 (HA8). 
The LMS use significantly and positively influences learning motivation.
The literature that is now accessible on how technology affects learning must advance at the same rate as changes in technology’s accessibility and affordability. These include computers, mobile devices, digital media, and software. Teaching and learning should be able to incorporate the usage of current and future technologies smoothly. Students believe that the internet, technology, and gadgets contribute to their overall performance in school [128,129]. At the same time, preliminary studies discovered that technology benefits student outcomes when integrated into a teacher’s pedagogy and substantially impacts a student’s academic performance. Furthermore, post-occupancy studies emphasized designs that allow for futureproofing in technology to enhance a student’s learning and engagement [76]. It was also mentioned that educational institutions must considerably incur the use of technology for student satisfaction, concentration, and retention [130]. Thus, it was hypothesized that:
Hypothesis A9 (HA9). 
Access to technology significantly and positively influences learning motivation.
Teachers’ use of teaching techniques and tactics helps provide a supportive learning environment. If students are free to choose their preferred learning method, they will be more intellectually and mentally engaged in the learning process. This will result in more creative and successful actions. According to research by Muharam et al. [131], the instructor’s teaching style positively and substantially impacts the student’s motivation and learning ability. Students’ motivation further mediates the relationship between teaching style and learning achievement. Likewise, systematic teaching and learning entail engaging and motivating students, providing appropriate approaches, and periodically requesting student feedback [132]. Furthermore, previous papers demonstrated that traditional teacher instruction has become monotonous and unmotivating for pupils. Additionally, students lose attention and sometimes become confused in class due to students’ lack of theoretical knowledge and lengthy lectures [86]. Moreover, students favored more participatory teaching approaches over material delivery alone as a motivator for learning [66]. Thus, it was hypothesized that:
Hypothesis A10 (HA10). 
The teaching delivery significantly and positively influences learning motivation.
Motivation is the key to high academic achievement or academic performance. Students are, therefore, propelled to complete a task, reach a goal, or earn a credential, especially when presented with an incentive [131]. Several studies have proved that learning motivation positively correlates with academic performance. Afzal et al. [132] revealed that student motivation and academic performance have a significant relationship. Individuals’ self-regulation of cognition, motivation, and behavior mediates the connections between the person, situation, and academic performance [133]. However, certain conditions are limiting an increase in academic performance. According to Tan [20], students lose motivation and learning performance during online classes. Additionally, when students fail to attend school sessions or do not engage in activities, their motivation is most likely reduced [134]. Hamid and Singaram [135] have implied that evaluating a student’s academic performance leads to innovative learning techniques that could influence a student’s learning motivation. Thus, it was hypothesized that:
Hypothesis A11 (HA11). 
The learning motivation of student s significantly and positively influences the academic performance of students.

References

  1. Muthuprasad, T.; Aiswarya, S.; Aditya, K.S.; Jha, G.K. Students’ perception and preference for online education in India during COVID-19 pandemic. Soc. Sci. Humanit. Open 2021, 3, 100101. [Google Scholar] [CrossRef]
  2. Almendingen, K.; Morseth, M.S.; Gjølstad, E.; Brevik, A.; Tørris, C. Student’s experiences with online teaching following COVID-19 lockdown: A mixed methods explorative study. PLoS ONE 2021, 16, e0250378. [Google Scholar] [CrossRef] [PubMed]
  3. Pekrun, R.; Lichtenfeld, S.; Marsh, H.W.; Murayama, K.; Goetz, T. Achievement Emotions and Academic Performance: Longitudinal Models of Reciprocal Effects. Child Dev. 2017, 88, 1653–1670. [Google Scholar] [CrossRef] [PubMed]
  4. Plakhotnik, M.S.; Volkova, N.V.; Jiang, C.; Yahiaoui, D.; Pheiffer, G.; McKay, K.; Newman, S.; Reißig-Thust, S. The Perceived Impact of COVID-19 on Student Well-Being and the Mediating Role of the University Support: Evidence from France, Germany, Russia, and the UK. Front. Psychol. 2021, 12, 642689. [Google Scholar] [CrossRef] [PubMed]
  5. Vahedian-Azimi, A.; Moayed, M.S.; Rahimibashar, F.; Shojaei, S.; Ashtari, S.; Pourhoseingholi, M.A. Comparison of the severity of psychological distress among four groups of an Iranian population regarding COVID-19 pandemic. BMC Psychiatry 2020, 20, 402. [Google Scholar] [CrossRef] [PubMed]
  6. Reich, J. Ed tech’s failure during the pandemic, and what comes after. Phi Delta Kappan 2021, 102, 20–24. [Google Scholar] [CrossRef]
  7. Chuenyindee, T.; Montenegro, L.D.; Ong, A.K.S.; Prasetyo, Y.T.; Nadlifatin, R.; Ayuwati, I.D.; Sittiwatethanasiri, T.; Robas, K.P.E. The perceived usability of the learning management system during the COVID-19 pandemic: Integrating system usability scale, technology acceptance model, and task-technology fit. Work 2022, 73, 41–58. [Google Scholar] [CrossRef]
  8. Ong, A.K.S. A Machine Learning Ensemble Approach for Predicting Factors Affecting STEM Students’ Future Intention to Enroll in Chemistry-Related Courses. Sustainability 2022, 14, 16041. [Google Scholar] [CrossRef]
  9. Prasetyo, Y.T.; Ong, A.K.; Nadlifatin, R.; Ong, B.A.; Adiguna, L.P.; Asallie, I.; Tanto, H.; Arden, K. Determining factors affecting customer loyalty to internet service provider during the COVID-19 pandemic: A structural equation modeling approach. In Proceedings of the 2022 Asia-Pacific Computer Technologies Conference (APCT), Wuhan, China, 7–9 January 2022; pp. 21–31. [Google Scholar]
  10. Ong, A.K.S.; Prasetyo, Y.T.; Paruli, M.K.C.; Alejandro, T.M.; Parais, A.S.; Sarne, L.M.B. Factors Affecting Students’ Happiness on Online Learning during the COVID-19 Pandemic: A Self Determination Theory Approach. Int. J. Inf. Educ. Technol. 2022, 12, 555–564. [Google Scholar] [CrossRef]
  11. Gumasing, M.J.; Ong, A.K.; Bare, M.A. User preference analysis of a sustainable workstation design for online classes: A con-joint analysis approach. Sustainability 2022, 14, 12346. [Google Scholar] [CrossRef]
  12. Villarouco, V.; Soares, M.; Costa, A.P.L.; Andreto, L. Evaluation of a workspace based on an ergonomic design methodology of the built environment. Theor. Issues Ergon. Sci. 2012, 13, 203–224. [Google Scholar] [CrossRef]
  13. Kotowski, S.E.; Davis, K.G. Impact of Covid-19 on the Use of Laptops by College Students and the Effects on Posture and Discomfort. Proc. Hum. Factors Ergon. Soc. Annu. Meet. 2021, 65, 705–707. [Google Scholar] [CrossRef]
  14. Chung, E.; Subramaniam, G.; Dass, L.C. Online Learning Readiness Among University Students in Malaysia Amidst Covid-19. Asian J. Univ. Educ. 2020, 16, 45–58. [Google Scholar] [CrossRef]
  15. Yuan, L.; Garaudy, A. Ergonomics of Virtual Learning During COVID-19. In International Conference on Applied Human Factors and Ergonomics; Nazir, S., Ahram, T.Z., Karwowski, W., Eds.; Springer: Cham, Swizerland, 2021; pp. 299–306. [Google Scholar]
  16. Harris, C.; Straker, L.; Pollock, C.; Smith, A. Children, computer exposure and musculoskeletal outcomes: The de-velopment of pathway models for school and home computer-related musculoskeletal outcomes. Ergonomics 2015, 58, 1611–1623. [Google Scholar] [CrossRef] [PubMed]
  17. Ong, A.; Prasetyo, Y.; Young, M.; Diaz, J.; Chuenyindee, T.; Kusonwattana, P.; Yuduang, N.; Nadlifatin, R.; Redi, A. Students’ Preference Analysis on Online Learning Attributes in Industrial Engineering Education during the COVID-19 Pandemic: A Conjoint Analysis Approach for Sustainable Industrial Engineers. Sustainability 2021, 13, 8339. [Google Scholar] [CrossRef]
  18. Ong, A.K.S.; Prasetyo, Y.T.; Chuenyindee, T.; Young, M.N.; Doma, B.T.; Caballes, D.G.; Centeno, R.S.; Morfe, A.S.; Bautista, C.S. Preference analysis on the online learning attributes among senior high school students during the COVID-19 pandemic: A conjoint analysis approach. Eval. Program Plan. 2022, 92, 102100. [Google Scholar] [CrossRef] [PubMed]
  19. Ayyildiz, E.; Gumus, A.T. A novel distance learning ergonomics checklist and risk evaluation methodology: A case of Covid-19 pandemic. Hum. Factors Ergon. Manuf. 2021, 31, 397–411. [Google Scholar] [CrossRef]
  20. Tan, C. The impact of COVID-19 on student motivation, community of inquiry and learning performance. Asian Educ. Dev. Stud. 2020, 10, 308–321. [Google Scholar] [CrossRef]
  21. Jamani, N.A.; AbdAziz, K.H.; Ab Karim, H.S.C.; Nizar, F.A.; Dzulkarnain, H.N.; Azimi, M.I. Learning Style Preferences among Pre-clinical Medical Students in a Public University in Pahang. IIUM Med. J. Malays. 2018, 17, 11–16. [Google Scholar] [CrossRef]
  22. Carayon, P.; Wetterneck, T.B.; Rivera-Rodriguez, A.J.; Hundt, A.S.; Hoonakker, P.; Holden, R.; Gurses, A.P. Human factors systems approach to healthcare quality and patient safety. Appl. Ergon. 2013, 45, 14–25. [Google Scholar] [CrossRef]
  23. Hendrick, H.W.; Kleiner, M.B. Macroergonomics: An Introduction to Work System Design; Human Factors and Ergonomics Society: Santa Monica, CA, USA, 2000. [Google Scholar]
  24. Hendrick, H.W. An overview of macroergonomics. In Ergonomics: The History and Scope of Human Factors; CRC Press: Boca Raton, FL, USA, 2005; pp. 1–38. [Google Scholar]
  25. Tallent-Runnels, M.K.; Thomas, J.A.; Lan, W.Y.; Cooper, S.; Ahern, T.C.; Shaw, S.M.; Liu, X. Teaching Courses Online: A Review of the Research. Rev. Educ. Res. 2006, 76, 93–135. [Google Scholar] [CrossRef]
  26. Beech, P. World Economic Forum: These New Gadgets were Designed to Fight COVID-19. 2020. Available online: https://www.weforum.org/agenda/2020/04/coronavirus-covid19-pandemic-gadgets-innovation-technology/ (accessed on 18 April 2022).
  27. The Future of Higher Education: QS Reimagine Education Awards. Available online: https://www.reimagine-education.com/ (accessed on 25 December 2022).
  28. Hair, J.F., Jr.; Sarstedt, M.; Ringle, C.M.; Gudergan, S.P. Advanced Issues in Partial Least Squares Structural Equation Modeling; Sage Publications: Thousand Oaks, CA, USA, 2017. [Google Scholar]
  29. Henseler, J.; Ringle, C.M.; Sarstedt, M. A new criterion for assessing discriminant validity in variance-based structural equation modeling. J. Acad. Mark. Sci. 2015, 43, 115–135. [Google Scholar] [CrossRef]
  30. Kline, R.B. Principles and Practice for Structural Equation Modelling, 3rd ed.; The Guilford Press: New York, NY, USA, 2011. [Google Scholar]
  31. Larrea-Araujo, C.; Ayala-Granja, J.; Vinueza-Cabezas, A.; Acosta-Vargas, P. A cross-sectional study of ergonomic risk factors of teleworking in Ecuador during the Covid-19 pandemic. Int. J. Environ. Res. Public Health 2021, 18, 5063. [Google Scholar] [CrossRef] [PubMed]
  32. Ehrensberger-Dow, M. Ergonomics and the translation process. Slovo. Ru Balt. Accent 2019, 10, 37–51. [Google Scholar] [CrossRef]
  33. Fakhari, M.; Fayaz, R.; Asadi, S. Lighting preferences in office spaces concerning the indoor thermal environment. Front. Arch. Res. 2021, 10, 639–651. [Google Scholar] [CrossRef]
  34. Ma, Y.; Zhao, Y.; Liu, J.; He, X.; Wang, B.; Fu, S.; Yan, J.; Niu, J.; Zhou, J.; Luo, B. Effects of temperature variation and humidity on the death of COVID-19 in Wuhan, China. Sci. Total. Environ. 2020, 724, 138226. [Google Scholar] [CrossRef]
  35. Vilčeková, S.; Apostoloski, I.Z.; Mečiarová, Ľ.; Burdová, E.K.; Kiseľák, J. Investigation of Indoor Air Quality in Houses of Macedonia. Int. J. Environ. Res. Public Health 2017, 14, 37. [Google Scholar] [CrossRef]
  36. Diaco, S.B. Effects of Noise Pollution in the Learning Environment on Cognitive Performances. Liceo J. High. Educ. Res. 2014, 10, 83. [Google Scholar] [CrossRef]
  37. Chere, B.; Kirkham, N. The Negative Impact of Noise on Adolescents’ Executive Function: An Online Study in the Context of Home-Learning During a Pandemic. Front. Psychol. 2021, 12, 715301. [Google Scholar] [CrossRef]
  38. Reid, J.M. The Learning Style Preferences of ESL Students. TESOL Q. 1987, 21, 87. [Google Scholar] [CrossRef]
  39. Nosratinia, M.; Soleimannejad, A. Perceptual Learning Styles and Critical Thinking: Inspecting the Association among EFL Learners. Theory Pr. Lang. Stud. 2016, 6, 1220. [Google Scholar] [CrossRef]
  40. Naserieh, F.; Sarab, M.R.A. Perceptual learning style preferences among Iranian graduate students. System 2013, 41, 122–133. [Google Scholar] [CrossRef]
  41. Navarro, M.M.; Prasetyo, Y.T.; Young, M.N.; Nadlifatin, R.; Redi, A.A.N.P. The Perceived Satisfaction in Utilizing Learning Management System among Engineering Students during the COVID-19 Pandemic: Integrating Task Technology Fit and Extended Technology Acceptance Model. Sustainability 2021, 13, 10669. [Google Scholar] [CrossRef]
  42. Prasetyo, Y.T.; Ong, A.K.S.; Concepcion, G.K.F.; Navata, F.M.B.; Robles, R.A.V.; Tomagos, I.J.T.; Young, M.N.; Diaz, J.F.T.; Nadlifatin, R.; Redi, A.A.N.P. Determining Factors Affecting Acceptance of E-Learning Platforms during the COVID-19 Pandemic: Integrating Extended Technology Acceptance Model and DeLone & McLean IS Success Model. Sustainability 2021, 13, 8365. [Google Scholar] [CrossRef]
  43. Reyna, J.; Hanham, J.; Meier, P. The Internet explosion, digital media principles and implications to communicate effectively in the digital space. E-Learn. Digit. Media 2018, 15, 36–52. [Google Scholar] [CrossRef]
  44. Ottenbreit-Leftwich, A.T.; Brush, T.A.; Strycker, J.; Gronseth, S.; Roman, T.; Abaci, S.; Shin, S.; Easterling, W.; Plucker, J. Preparation versus practice: How do teacher education programs and practicing teachers align in their use of technology to support teaching and learning? Comput. Educ. 2012, 59, 399–411. [Google Scholar] [CrossRef]
  45. Pagliari, L.; Batts, D.; McFadden, C.C. Desired versus actual training for online instructors in community colleges. Online J. Distance Learn. Adm. 2009, 12, 1–12. [Google Scholar]
  46. Dassanayake, N. Development of an Evaluation Checklist for Localized Chinese Language Textbooks in Sri Lanka. Ling. Cult. 2022, 16. in press. [Google Scholar]
  47. Shih, C.-C.; Gamon, J. Web-Based Learning: Relationships Among Student Motivation, Attitude, Learning Styles and Achievement. J. Agric. Educ. 2001, 42, 12–20. [Google Scholar] [CrossRef]
  48. Aqeel, M.B.; Imran, A.; Iftikhar, M. Investigating The Effect of Social Media On The Students’ Academic Performance. Gomal Univ. J. Res. 2019, 35, 66–78. [Google Scholar]
  49. Ndirika, M.C.; Njoku, U.J. Home Influences on the Academic Performance of Agricultural Science Students in Ikwuano Local Government Area of Abia State, Nigeria. Res. Educ. 2012, 88, 75–84. [Google Scholar] [CrossRef]
  50. Hair, J.F.; Risher, J.J.; Sarstedt, M.; Ringle, C.M. When to use and how to report the results of PLS-SEM. Eur. Bus. Rev. 2019, 31, 2–24. [Google Scholar] [CrossRef]
  51. Fan, Y.; Chen, J.; Shirkey, G.; John, R.; Wu, S.R.; Park, H.; Shao, C. Applications of structural equation modeling (SEM) in ecological studies: An updated review. Ecol. Process. 2016, 5, 19. [Google Scholar] [CrossRef]
  52. Rigdon, E.E.; Becker, J.-M.; Sarstedt, M. Equating Unobserved Conceptual Variables and Common Factors in Structural Equation Models. Working Paper, 2017. [Google Scholar]
  53. Richter, N.F.; Cepeda-Carrion, G.; Roldán Salgueiro, J.L.; Ringle, C.M. European management research using partial least squares structural equation modeling (PLS-SEM). Eur. Manag. J. 2016, 34, 589–597. [Google Scholar] [CrossRef]
  54. Tus, J.; Cruz, M.A.; Espiritu, N.A.; Paras, N.E. Amidst the Online Learning Modality: The Usage of Learning Management System (LMS) and Its Relationship to the Academic Performance of the Filipino Students. Int. J. Psychol. Behav. Sci. 2021, 11, 9–12. [Google Scholar] [CrossRef]
  55. Hu, L.T.; Bentler, P.M. Cutoff criteria for fit indexes in covariance structure analysis: Conventional criteria versus new alternatives. Struct. Equ. Model. Multidiscip. J. 1999, 6. [Google Scholar] [CrossRef]
  56. Baumgartner, H.; Homburg, C. Applications of structural equation modeling in marketing and consumer research: A review. Int. J. Res. Mark. 1996, 13, 139–161. [Google Scholar] [CrossRef]
  57. Tavakol, M.; Dennick, R. Making sense of Cronbach’s alpha. Int. J. Med. Educ. 2011, 2, 53–55. [Google Scholar] [CrossRef]
  58. Fornell, C.; Larcker, D.F. Evaluating Structural Equation Models with Unobservable Variables and Measurement Error. J. Mark. Res. 1981, 18, 39–50. [Google Scholar] [CrossRef]
  59. Dijkstra, T.K.; Henseler, J. Consistent Partial Least Squares Path Modeling. MIS Q. 2015, 39, 297–316. [Google Scholar] [CrossRef]
  60. Hooper, D.; Coughlan, J.; Mullen, M.R. Structural equation modelling: Guidelines for determining model fit. Electron. J. Bus. Res. Methods 2008, 6, 53–60. [Google Scholar]
  61. Connolly, D.M.; Dockrell, J.E.; Shield, B.M.; Conetta, R.; Cox, T.J. Students’ Perceptions of School Acoustics and the Impact of Noise on Teaching and Learning in Secondary Schools: Findings of a Questionnaire Survey. Energy Procedia 2015, 78, 3114–3119. [Google Scholar] [CrossRef]
  62. Kusurkar, R.A.; Ten Cate, T.J.; Vos, C.M.P.; Westers, P.; Croiset, G. How motivation affects academic performance: A structural equation modelling analysis. Adv. Health Sci. Educ. 2013, 18, 57–69. [Google Scholar] [CrossRef]
  63. Jaggars, S.S.; Xu, D. How do online course design features influence student performance? Comput. Educ. 2016, 95, 270–284. [Google Scholar] [CrossRef]
  64. Winter, J.; Cotton, D.; Gavin, J.; Yorke, J.D. Effective e-learning? Multi-tasking, distractions and boundary management by graduate students in an online environment. ALT-J 2010, 18, 71–83. [Google Scholar] [CrossRef]
  65. Dulkaman, N.S.B.; Ali, A.M. Factors influencing the success of learning management system (LMS) on students’ academic performance. Int. Islam. Univ. Malays. Repos. 2016, 1. Available online: https://core.ac.uk/download/pdf/300438397.pdf (accessed on 23 November 2022).
  66. Nácher, M.J.; Badenes-Ribera, L.; Torrijos, C.; Ballesteros, M.A.; Cebadera, E. The effectiveness of the GoKoan e-learning platform in improving university students’ academic performance. Stud. Educ. Eval. 2021, 70, 101026. [Google Scholar] [CrossRef]
  67. Limniou, M.; Smith, M. Teachers’ and students’ perspectives on teaching and learning through virtual learning environments. Eur. J. Eng. Educ. 2010, 35, 645–653. [Google Scholar] [CrossRef]
  68. Chavan, A.; Pavri, S. Open-source learning management with moodle. Linux J. 2004, 2004, 2. [Google Scholar]
  69. Isa, S.G.; Mammam, M.A.; Badar, Y.; Bala, T. The impact of teaching methods on academic performance of secondary school students in Nigeria. Int. J. Dev. Res. 2020, 10, 37382–37385. [Google Scholar]
  70. Muda, N.; Samsudin, H.B.; Majid, N.; Ali, K.A.M.; Ismail, W.R. Students Perspective on Lecturer Characteristic for Effective Teaching. Procedia—Soc. Behav. Sci. 2012, 59, 535–540. [Google Scholar] [CrossRef]
  71. Islam, S.; Baharun, H.; Muali, C.; Ghufron, M.I.; Bali, M.E.I.; Wijaya, M.; Marzuki, I. To Boost Students’ Motivation and Achievement through Blended Learning. J. Phys. Conf. Ser. 2018, 1114, 012046. [Google Scholar] [CrossRef]
  72. Seidel, T.; Blomberg, G.; Renkl, A. Instructional strategies for using video in teacher education. Teach. Teach. Educ. 2013, 34, 56–65. [Google Scholar] [CrossRef]
  73. Veena, N.; Shastri, S. Learning preferences among students. IOSR J. Humanit. Soc. Sci. 2013, 15, 26–32. [Google Scholar]
  74. Peluso, E.M.; Sprechini, G. The impact of Alice on the Attitudes of High School students Toward Computing. J. Comput. Teach. 2012, 7, 2012. [Google Scholar]
  75. Francis, J. The Effects of Technology on Student Motivation and Engagement in Classroom-Based Learning. Ph.D. Thesis, University of New England, Biddeford, ME, USA, 2017. [Google Scholar]
  76. Andrew, M.; Taylorson, J.; Langille, D.J.; Grange, A.; Williams, N. Student Attitudes towards Technology and Their Preferences for Learning Tools/Devices at Two Universities in the UAE. J. Inf. Technol. Educ. Res. 2018, 17, 309–344. [Google Scholar] [CrossRef] [PubMed]
  77. Asio, J.M.R.; Bayucca, S.A. Spearheading education during the COVID-19 rife: Administrators’ level of digital compe-tence and schools’ readiness on distance learning. J. Pedagog. Sociol. Psychol. 2021, 3, 19–26. [Google Scholar] [CrossRef]
  78. Zunjic, A.; Papic, G.; Bojovic, B.; Matija, L.; Slavkovic, G.; Lukic, P. The role of ergonomics in improving quality of education. FME Trans. 2015, 43, 82–87. [Google Scholar] [CrossRef]
  79. Cabugawan, R.; Laguador, H.; Lim, K.A.; Gumasing, M.J.J. Ergonomic design of computer workstation for college students studying at home. In Proceedings of the International Conference on Industrial Engineering and Operations Management, Rome, Italy, 2–5 August 2021. [Google Scholar]
  80. Milanese, S.; Grimmer, K. School furniture and the user population: An anthropometric perspective. Ergonomics 2004, 47, 416–426. [Google Scholar] [CrossRef]
  81. Cui, W.; Cao, G.; Park, J.H.; Ouyang, Q.; Zhu, Y. Influence of indoor air temperature on human thermal comfort, motivation and performance. Build. Environ. 2013, 68, 114–122. [Google Scholar] [CrossRef]
  82. Earthman, G.I. School Facility Conditions and Student Academic Achievement; UCLA’s Institute for Democracy, Education, and Access: Los Angeles, CA, USA, 2002. [Google Scholar]
  83. Rhouma, W.B. Perceptual learning styles preferences and academic achievement. Int. J. Arts Sci. 2016, 9, 479. [Google Scholar]
  84. Ananthi, M.; Eagavalli, D. A Study on Preference of Learning Style in Relation to Academic Achievement in Commerce Among Higher Secondary School Students. Int. J. Trend Sci. Res. Dev. 2018, 2, 2520–2528. [Google Scholar] [CrossRef]
  85. Almasri, F. Simulations to teach science subjects: Connections among students’ engagement, self-confidence, satisfaction, and learning styles. Educ. Inf. Technol. 2022, 27, 7161–7181. [Google Scholar] [CrossRef] [PubMed]
  86. Movchun, V.; Lushkov, R.; Pronkin, N. Prediction of individual learning style in e-learning systems: Opportunities and limitations in dental education. Educ. Inf. Technol. 2020, 26, 2523–2537. [Google Scholar] [CrossRef]
  87. McDowell, L.; White, S.; Davis, H.C. Changing assessment practice in engineering: How can understanding lecture perspective help? Eur. J. Eng. Educ. 2004, 29, 173–181. [Google Scholar] [CrossRef]
  88. Yeoh, M.P. Musical mnemonics to facilitate the learning of the Krebs cycle. Learn. Sci. Math. 2016, 11, 13–22. [Google Scholar]
  89. Oselumese, I.B.; Omoike, D.; Andrew, O. Environmental influence on student’s academic performance in secondary school. Int. J. Fundam. Psychol. Soc. Sci. 2016, 6, 10–14. [Google Scholar]
  90. Mott, M.S.; Robinson, D.H.; Walden, A.; Burnette, J.; Rutherford, A.S. Illuminating the effects of dynamic lighting on student learning. SAGE Open 2012, 2, 2158244012445585. [Google Scholar] [CrossRef]
  91. Xie, H.; Kang, J.; Tompsett, R. The impacts of environmental noise on the academic achievements of secondary school students in Greater London. Appl. Acoust. 2011, 72, 551–555. [Google Scholar] [CrossRef]
  92. Driessen, E.; Beatty, A.; Stokes, A.; Wood, S.; Ballen, C. Learning principles of evolution during a crisis: An exploratory analysis of student barriers one week and one month into the COVID-19 pandemic. Ecol. Evol. 2020, 10, 12431–12436. [Google Scholar] [CrossRef]
  93. Braat-Eggen, P.E.; Van Heijst, A.; Hornikx, M.M.; Kohlrausch, A.A. Noise disturbance in open-plan study environments: A field study on noise sources, student tasks and room acoustic parameters. Ergonomics 2017, 60, 1297–1314. [Google Scholar] [CrossRef] [PubMed]
  94. Choudhary, M.S.B.; Choudary, A.B.; Jamal, S.; Kumar, R.; Jamal, S. The Impact of Ergonomics on Children Studying Online During COVID-19 Lockdown. J. Adv. Sport. Phys. Educ. 2020, 3, 117–120. [Google Scholar] [CrossRef]
  95. Fernandez-Perez, V.; Martin-Rojas, R. Emotional competencies as drivers of management students’ academic performance: The moderating effects of cooperative learning. Int. J. Manag. Educ. 2022, 20, 100600. [Google Scholar] [CrossRef]
  96. Cayubit, R.F.O. Why learning environment matters? An analysis on how the learning environment influences the academic motivation, learning strategies and engagement of college students. Learn. Environ. Res. 2021, 25, 581–599. [Google Scholar] [CrossRef]
  97. Nirmal, K.; Adalarasu, K.; Krishna, T.A. Analysis of Ergonomic Issues Faced by Students and Teachers in Online Education. In Technology Enabled Ergonomic Design; Rana, N.K., Shah, A.A., Iqbal, R., Khanzode, V., Eds.; Springer: Singapore, 2022; pp. 57–64. [Google Scholar]
  98. Paradina, R.M.; Prasetyo, Y.T. A physical ergonomics study on adaptation and discomfort of student’s e-learning in the Phil-ippines during the COVID-19 pandemic. In Big Data Management and Analysis for Cyber Physical Systems; Tang, L.C., Wang, H., Eds.; Springer: Cham, Swizerland, 2022; pp. 192–200. [Google Scholar]
  99. Adewale, B.; Jegede, F.; Okubote, F.; Olagbadegun, M. Impact of Classroom Environments’ on The Academic Performance Of Architecture Students In Covenant University. IOP Conf. Ser. Earth Environ. Sci. 2021, 665, 012017. [Google Scholar] [CrossRef]
  100. Realyvásquez-Vargas, A.; Maldonado-Macías, A.; Arredondo-Soto, K.; Baez-Lopez, Y.; Carrillo-Gutiérrez, T.; Hernández-Escobedo, G. The Impact of Environmental Factors on Academic Performance of University Students Taking Online Classes during the COVID-19 Pandemic in Mexico. Sustainability 2020, 12, 9194. [Google Scholar] [CrossRef]
  101. Obralic, N.; Akbarov, A. Students’ Preference on Perceptual Learning Style. Acta Didact. Napoc. 2012, 5, 31–42. [Google Scholar]
  102. Adem, A.; Çakıt, E.; Dağdeviren, M. Selection of suitable distance education platforms based on human–computer interaction criteria under fuzzy environment. Neural Comput. Appl. 2022, 34, 7919–7931. [Google Scholar] [CrossRef]
  103. El-Sabagh, H.A. Adaptive e-learning environment based on learning styles and its impact on development students’ engage-ment. Int. J. Educ. Technol. High. Educ. 2021, 18, 53. [Google Scholar] [CrossRef]
  104. Febiyani, A.; Febriani, A.; Ma’Sum, J. Calculation of mental load from e-learning student with NASA TLX and SOFI method. J. Sist. Dan Manaj. Ind. 2021, 5, 35–42. [Google Scholar] [CrossRef]
  105. Bradley, V.M. Learning Management System (LMS) Use with Online Instruction. Int. J. Technol. Educ. 2020, 4, 68–92. [Google Scholar] [CrossRef]
  106. Gbollie, C.; Keamu, H.P. Student Academic Performance: The Role of Motivation, Strategies, and Perceived Factors Hindering Liberian Junior and Senior High School Students Learning. Educ. Res. Int. 2017, 2017, 1789084. [Google Scholar] [CrossRef]
  107. Alturki, U.; Aldraiweesh, A. Application of Learning Management System (LMS) during the COVID-19 Pandemic: A Sustainable Acceptance Model of the Expansion Technology Approach. Sustainability 2021, 13, 10991. [Google Scholar] [CrossRef]
  108. Ong, A.K.S.; Prasetyo, Y.T.; Pinugu, J.N.J.; Chuenyindee, T.; Chin, J.; Nadlifatin, R. Determining factors influencing students’ future intentions to enroll in chemistry-related courses: Integrating self-determination theory and theory of planned behavior. Int. J. Sci. Educ. 2022, 44, 556–578. [Google Scholar] [CrossRef]
  109. Yuduang, N.; Ong, A.K.; Prasetyo, Y.T.; Chuenyindee, T.; Kusonwattana, P.; Limpasart, W.; Sittiwatethanasiri, T.; Gumasing, M.J.; German, J.D.; Nadlifatin, R. Factors influencing the perceived effectiveness of COVID-19 risk assessment mobile appli-cation “Morchana” in Thailand: Utaut2 approach. Int. J. Environ. Res. Public Health 2022, 19, 5643. [Google Scholar] [CrossRef] [PubMed]
  110. Tulbure, C. Learning styles, teaching strategies and academic achievement in higher education: A cross-sectional investigation. Procedia—Soc. Behav. Sci. 2012, 33, 398–402. [Google Scholar] [CrossRef]
  111. Larkin, T.; Budny, D. Learning styles in the classroom: Approaches to enhance student motivation and learning. In Proceedings of the 2005 6th International Conference on Information Technology Based Higher Education and Training, Santo Domingo, Dominican Republic, 9 July 2005; pp. F4D/1–F4D/8. [Google Scholar]
  112. Azzi, I.; Jeghal, A.; Radouane, A.; Yahyaouy, A.; Tairi, H. A robust classification to predict learning styles in adaptive E-learning systems. Educ. Inf. Technol. 2019, 25, 437–448. [Google Scholar] [CrossRef]
  113. Zahit, R.A.; Lim, S.L.O.; Ling, J.L.Y. COVID-19: Mental Health and Academic Performance Among University Students. Trends Undergrad. Res. 2022, 5, e1–e9. [Google Scholar] [CrossRef]
  114. Earthman, G.; Lemasters, L. Review of Research on the Relationship between School Buildings, Student Achievement, and Student Behavior. In Proceedings of the Annual Meeting of the Council of Educational Facilities Planners International, Tarpon Springs, FL, USA, 8 October 1996. [Google Scholar]
  115. Madhwani, K.P.; Nag, P.K. Web-based intervention on office ergonomics: A unique technique for preventing musculoskeletal discomfort in global corporate offices. Indian J. Occup. Environ. Med. 2017, 21, 18. [Google Scholar] [CrossRef] [PubMed]
  116. Hill, M.C.; Epps, K.K. The impact of physical classroom environment on student satisfaction and student evaluation of teaching in the university environment. Acad. Educ. Leadersh. J. 2010, 14, 65. [Google Scholar]
  117. Barrett, P.; Davies, F.; Zhang, Y.; Barrett, L. The impact of classroom design on pupils’ learning: Final results of a holistic, multi-level analysis. Build. Environ. 2015, 89, 118–133. [Google Scholar] [CrossRef]
  118. Boker, S.M.; Leibenluft, E.; Deboeck, P.R.; Virk, G.; Postolache, T.T. Mood Oscillations and Coupling Between Mood and Weather in Patients with Rapid Cycling Bipolar Disorder. Int. J. Child Health Hum. Dev. IJCHD 2008, 1, 181–203. [Google Scholar] [PubMed]
  119. Winterbottom, M.; Wilkins, A. Lighting and discomfort in the classroom. J. Environ. Psychol. 2009, 29, 63–75. [Google Scholar] [CrossRef]
  120. Richman, E.E. Requirements for Lighting Levels. Pacific Northwest National Laboratory. 2015. Available online: https://www.wbdg.org/pdfs/usace_lightinglevels.pdf (accessed on 8 April 2021).
  121. Boyce, P.R.; Mcibse, F. Education: The key to the future of lighting practice: The Trotter-Paterson memorial lecture presented to the Society of Light and Lighting, London, 21 February 2006. Light. Res. Technol. 2006, 38, 283–291. [Google Scholar] [CrossRef]
  122. Ahmad, C.N.C.; Osman, K.; Halim, L. Relationship Between Physical and Psychosocial Aspects in Science Laboratory Learning Environment. Procedia—Soc. Behav. Sci. 2012, 46, 1500–1505. [Google Scholar] [CrossRef]
  123. Haines, M.M.; Stansfeld, S.A.; Brentnall, S.; Head, J.; Berry, B.; Jiggins, M.; Hygge, S. The West London Schools Study: The effects of chronic aircraft noise exposure on child health. Psychol. Med. 2001, 31, 1385–1396. [Google Scholar] [CrossRef]
  124. Trimmel, M.; Atzlsdorfer, J.; Tupy, N.; Trimmel, K. Effects of low intensity noise from aircraft or from neighbourhood on cognitive learning and electrophysiological stress responses. Int. J. Hyg. Environ. Health 2012, 215, 547–554. [Google Scholar] [CrossRef]
  125. Eraslan Yalcin, M.; Kutlu, B. Examination of students’ acceptance of and intention to use learning management systems using extended TAM. Br. J. Educ. Technol. 2019, 50, 2414–2432. [Google Scholar] [CrossRef]
  126. Ramkissoon, P.; Belle, L.J.; Bhurosy, T. Students’ Perceptions and Experiences on the Use of Interactive Online Learning Technologies in Mauritius. Int. J. Eval. Res. Educ. 2020, 9, 833–839. [Google Scholar] [CrossRef]
  127. Yang, C.-C.; Tsai, I.-C.; Kim, B.; Cho, M.-H.; Laffey, J.M. Exploring the relationships between students’ academic motivation and social ability in online learning environments. Internet High. Educ. 2006, 9, 277–286. [Google Scholar] [CrossRef]
  128. Ryan, R.; Deci, E. Intrinsic and extrinsic motivations: Classic definitions and new directions. Contemp. Educ. Psychol. 2000, 25, 54–67. [Google Scholar] [CrossRef] [PubMed]
  129. Abedalaziz, N.; Jamaluddin, S.; Leng, C.H. Measuring attitudes toward computer and internet usage among post-graduate students in Malaysia. Turk. Online J. Educ. Technol. 2013, 12, 200–216. [Google Scholar]
  130. Hall, E.; Higgins, S. Embedding Computer Technology in Developmentally Appropriate Practice: Engaging with early years professionals’ beliefs and values. Inf. Technol. Child. Educ. Annu. 2002, 2002, 301–320. [Google Scholar]
  131. Muharam, L.O.; Ihjon, I.; Hijrah, W.O.; Samiruddin, T. The effect of teaching style on students’ motivation and academic achievement: Empirical evidence from public senior high school in konawe selatan regency. Int. J. Sci. Technol. Res. 2019, 8, 1934–1938. [Google Scholar]
  132. Afzal, H.; Ali, I.; Khan, M.A.; Hamid, K. A Study of University Students’ Motivation and Its Relationship with Their Academic Performance. Int. J. Bus. Manag. 2010, 5, 80. [Google Scholar] [CrossRef]
  133. Amrai, K.; Motlagh, S.E.; Zalani, H.A.; Parhon, H. The relationship between academic motivation and academic achievement students. Procedia—Soc. Behav. Sci. 2011, 15, 399–402. [Google Scholar] [CrossRef]
  134. Pintrich, P.R. The role of goal orientation in self-regulated learning. In Handbook of Self-Regulation; Academic Press: Cambridge, MA, USA, 2000; pp. 451–502. [Google Scholar]
  135. Hamid, S.; Singaram, V.S. Motivated strategies for learning and their association with academic performance of a diverse group of 1st-year medical students. Afr. J. Health Prof. Educ. 2016, 8, 104. [Google Scholar] [CrossRef]
Figure 1. Proposed conceptual framework.
Figure 1. Proposed conceptual framework.
Sustainability 15 01970 g001
Figure 2. Initial SEM for determining students’ learning motivation and academic performance.
Figure 2. Initial SEM for determining students’ learning motivation and academic performance.
Sustainability 15 01970 g002
Figure 3. Final SEM model.
Figure 3. Final SEM model.
Sustainability 15 01970 g003
Table 1. Constructs and measurement items.
Table 1. Constructs and measurement items.
ItemsMeasureSupporting References
Design of Workstation
WD1I have an adjustable work chair that is suitable for my work area[31,32]
WD2I have a working table that is suitable for my work area
WD3I have adequate space available in my work area
WD4I am satisfied with my workspace layout
WD5I am comfortable with my workstation design
Illumination
IL1I have a sufficient source of natural lighting in my work area[31,33]
IL2I have proper lighting distribution in my work area
IL3I have proper lighting when working with my computer and writing/reading paper
IL4The lighting fixtures in my work area provide steady illumination
IL5The lighting fixtures in my work area are positioned to reduce glare from various sources
IL6The reflection from the lighting in my work area does not hinder my work
Temperature
TM1I have a sufficient source of ventilation in my work area[34,35]
TM2I feel comfortable with the air quality in my work area
TM3I feel comfortable with the temperature level in my work area
TM4The temperature level in my work area does not interfere with my concentration during class
TM5The temperature level in my work area does not affect the overall quality of my online class experience
Noise
NL1My background noise does not interfere with my understanding of what is being discussed during class[36,37]
NL2My background noise does not interfere with my concentration during the online class
NL3My background noise does not interfere with my communication with my instructor and classmates
NL4My background noise does not interfere with my concentration during exams
NL5My background noise does not affect the overall quality of my online class experience
Visual Learning Style
VL1I learn better by reading what the teacher writes on the board[38,39,40]
VL2When I read instructions, I remember them better
VL3I understand better when I read instructions
VL4I learn better by reading than by listening to someone
VL5I learn more by reading textbooks than by listening to lectures
Auditory Learning Style
AL1When the teacher tells me the instructions, I understand better[38,39,40]
AL2When someone tells me how to do something in class, I learn it better
AL3I remember things I have heard better than those I have read in class
AL4I learn better in class when the teacher gives a lecture
AL5I learn better in class when I listen to someone
Tactile Learning Style
TL1I learn more when I can make a model of something[37,38,39,40]
TL2I learn more when I make something for a class project
TL3I learn better when I make drawings as I study
TL4When I build something, I remember what I have learned better
TL5I enjoy making something for a class project
LMS Use
US1The use of LMS helps me comprehend the course materials[41]
US2The use of LMS makes it easier for me to communicate with my instructor and classmates
US3The use of LMS contributes to my overall satisfaction with my course
US4The course format in LMS makes it easier for me to meet my learning needs
US5The use of LMS helps me to learn the course materials better
Access to Technology
TN1I have access to technology and the internet for the online class[41,42,43]
TN2I am competent in using the technology and internet for the online class
TN3I use internet-based materials for my learning
TN4I have sufficient gadgets for the online class
TN5I use technology for information presentations such as digital media for an online class
Teaching Delivery
TD1Our instructors present a well-organized lecture[44,45]
TD2Our instructors conduct clear, practical demonstrations and explanations
TD3Our instructors enrich the lesson through the use of different materials
TD4Our instructor stimulates students through interesting materials and techniques
TD5Our instructor can catch and maintain the attention of students
Learning Motivation
LM1I want to achieve better grades than other students[46]
LM2I expect to do well in class
LM3By studying appropriately, I am sure that I can learn the material
LM4I prefer course material that arouses my curiosity
LM5I am satisfied with trying to understand the content
Academic Performance
AP1I made myself ready in all my subjects during the online class[47,48,49]
AP2I pay attention and listen during online class discussion
AP3I actively participate in every online class discussion
AP4I enjoy homework and activities because they help me improve my skills in every subject
AP5There has been an improvement in my academic performance since the online class started
Table 2. Summary statistics of demographic profile.
Table 2. Summary statistics of demographic profile.
Respondent’s ProfileCategoryN%
GenderMale18056.96
Female13643.04
Age18 and below41.27
19–2011837.34
21–2217756.01
23 and above175.38
Year LevelFirst278.54
Second10432.91
Third15950.32
Fourth268.23
ProgramIndustrial Engineering (BSIE)4514.24
Civil Engineering (BSCE)3912.34
Architecture (BSAR)216.65
Mechanical Engineering (BSME)4112.97
Electronics Engineering (BSEE)3410.76
Multimedia Arts (BSMMA)103.16
Psychology (BSPSYB)61.90
Geology (BSGEO)82.53
Geological Science and Engineering (BSGSE)61.90
Interior Design (BSINT)72.22
Chemical Engineering (BSCCE)61.90
Information Technology (BSIT)165.06
Accountancy (BSACT)41.27
Biological Engineering (BSBE)61.90
Service Engineering and Management (BSSEM)61.90
Physics (BSPHY)51.58
Computer Engineering (BSCPE)206.33
Computer Science (BSCS)165.06
Construction Engineering (BSCEM)30.95
Entertainment and Multimedia Computing (BSCEM)30.95
Information Systems (BSIS)30.95
Manufacturing Engineering (BSMFGE)30.95
Business Administration (BSBA)30.95
Physical Education (BSPE)30.95
Environmental and Sanitary Engineering (BSESE)20.63
LWA100.00
1.25113.48
1.55517.41
1.759429.75
27222.78
2.253210.13
2.5237.28
2.75134.11
3144.43
520.63
Table 3. Reliability and convergent validity result.
Table 3. Reliability and convergent validity result.
ConstructItemsMeanS.D.FL (≥0.7)α (≥0.7)CR (≥0.7)AVE (≥0.5)
Tactile LearningTL12.8421.2080.8140.7680.8500.588
TL22.9441.2610.790
TL33.0041.119-
TL42.4891.0830.726
TL52.7581.0630.732
Auditory LearningAL12.9181.139-0.8090.8750.636
AL22.9941.1210.810
AL32.8161.1140.837
AL42.9561.0310.795
AL52.6841.1720.746
Visual learningVL12.9861.1980.7420.7860.8620.610
VL22.9531.1640.798
VL33.0391.2100.837
VL42.8371.2420.742
VL52.8670.185-
Workstation DesignWD12.7951.401-0.8230.8830.653
WD22.9841.1320.817
WD32.5821.1700.799
WD42.5771.2360.755
WD52.6111.1170.859
Temperature LevelTM12.7561.1290.8470.8250.8850.658
TM23.0111.0920.861
TM33.0561.0530.785
TM42.9051.1450.745
TM52.7461.135-
Illumination LevelIL12.9581.0880.7210.8230.8760.5870
IL22.9911.1510.813
IL33.0391.1140.767
IL42.8511.1670.774
IL52.7141.2140.752
Noise LevelNL12.7931.0920.8110.8790.9120.674
NL22.9461.0750.828
NL32.8181.1070.849
NL42.8051.1310.835
NL52.9191.1390.781
LMS UseUS12.8321.1590.8070.8680.9050.655
US22.9041.0740.870
US33.0161.0980.823
US42.8231.1190.791
US52.6981.0780.752
Access to TechnologyTN13.0541.2320.7180.8290.8790.593
TN22.9371.1470.785
TN32.9791.1990.812
TN42.9771.2700.752
TN52.9811.0960.781
Teaching DeliveryTD12.9211.071-0.8240.8840.656
TD22.9001.1030.807
TD32.7911.0710.799
TD43.0681.1920.772
TD52.9821.0870.858
Learning MotivationLM13.0251.1830.8570.8840.9150.684
LM23.0841.1760.844
LM33.0321.1750.843
LM43.0891.1290.807
LM52.9951.0710.781
Academic PerformanceAP12.7021.3580.8310.8720.9070.661
AP22.8741.2400.794
AP32.8051.2660.829
AP42.7461.1390.808
AP52.8091.2400.803
Table 4. Fornell–Larcker criterion result.
Table 4. Fornell–Larcker criterion result.
APTNALILUSLMNLTLTDTMVLWD
AP0.813
TN0.6500.770
AL0.6260.5600.798
IL0.6220.6480.6380.766
US0.5920.6740.5940.6750.810
LM0.6630.7130.5600.6230.5910.827
NL0.5810.6770.6340.7120.7810.6040.821
TL0.5920.5180.6410.6420.5470.5400.5850.767
TD0.6250.7140.5950.6370.6780.7250.6610.5360.810
TM0.5180.6190.5110.6430.5520.6190.5190.5330.5370.811
VL0.5670.6290.4960.5750.5490.7040.5690.5950.5950.5270.781
WD0.6260.5430.6740.7040.6320.5640.6000.5980.5980.5700.5320.808
Table 5. Heterotrait-Monotrait (HTMT) ratio.
Table 5. Heterotrait-Monotrait (HTMT) ratio.
APTNALILUSLMNLTLTDTMVL
TN0.757
AL0.7420.683
IL0.8050.7810.780
US0.7960.7900.7090.798
LM0.7500.8270.6590.7280.671
NL0.7770.7900.7470.8340.8020.683
TL0.7120.6480.8100.8080.6730.6460.709
TD0.8120.7320.7280.7710.7980.8470.7770.677
TM0.6040.7460.6230.7740.6110.7210.6060.6560.645
VL0.6760.7730.6130.7110.6640.8360.6840.6370.7350.647
WD0.7440.6570.8170.7540.7490.6530.7030.7500.7190.6860.654
Table 6. Model fit result.
Table 6. Model fit result.
Model Fit for SEMParameter EstimatesMinimum CutoffRecommended by
SRMR0.053<0.08Hu and Bentler (1999) [55]
(Adjusted) Chi-square/dF3.38<5.0Hooper (2008) [60]
Normal Fit Index (NFI)0.968>0.90Baumgartner and Homburg (1996) [56]
Table 7. Respondent’s hypothesis test.
Table 7. Respondent’s hypothesis test.
NoRelationshipBeta Coefficientp-ValueResultSignificanceHypothesis
1VL→LM0.301<0.001PositiveSignificantAccept
2AL→LM0.0400.401PositiveNot SignificantReject
3TL→LM0.0430.422PositiveNot SignificantReject
4WD→LM0.216<0.001PositiveSignificantAccept
5TM→LM0.1550.002PositiveSignificantAccept
6IL→LM0.0190.731PositiveNot SignificantReject
7NL→LM0.0020.877PositiveNot SignificantReject
8US→LM0.332<0.001PositiveSignificantAccept
9TN→LM0.287<0.001PositiveSignificantAccept
10TD→LM0.307<0.001PositiveSignificantAccept
11LM→AP0.663<0.001PositiveSignificantAccept
Disclaimer/Publisher’s Note: The statements, opinions and data contained in all publications are solely those of the individual author(s) and contributor(s) and not of MDPI and/or the editor(s). MDPI and/or the editor(s) disclaim responsibility for any injury to people or property resulting from any ideas, methods, instructions or products referred to in the content.

Share and Cite

MDPI and ACS Style

Gumasing, M.J.J.; Castro, F.M.F. Determining Ergonomic Appraisal Factors Affecting the Learning Motivation and Academic Performance of Students during Online Classes. Sustainability 2023, 15, 1970. https://doi.org/10.3390/su15031970

AMA Style

Gumasing MJJ, Castro FMF. Determining Ergonomic Appraisal Factors Affecting the Learning Motivation and Academic Performance of Students during Online Classes. Sustainability. 2023; 15(3):1970. https://doi.org/10.3390/su15031970

Chicago/Turabian Style

Gumasing, Ma. Janice J., and Francee Mae F. Castro. 2023. "Determining Ergonomic Appraisal Factors Affecting the Learning Motivation and Academic Performance of Students during Online Classes" Sustainability 15, no. 3: 1970. https://doi.org/10.3390/su15031970

APA Style

Gumasing, M. J. J., & Castro, F. M. F. (2023). Determining Ergonomic Appraisal Factors Affecting the Learning Motivation and Academic Performance of Students during Online Classes. Sustainability, 15(3), 1970. https://doi.org/10.3390/su15031970

Note that from the first issue of 2016, this journal uses article numbers instead of page numbers. See further details here.

Article Metrics

Back to TopTop