You are currently viewing a new version of our website. To view the old version click .
Sustainability
  • Article
  • Open Access

19 January 2023

Using an Axiomatic Design Approach to Develop a Product Innovation Process with Circular and Smart Design Aspects

,
and
1
Department of Industrial and Systems Engineering, Chung Yuan Christian University, Taoyuan City 32023, Taiwan
2
Department of Product Design and Research, BTPN Syariah, Aceh 24552, Indonesia
*
Author to whom correspondence should be addressed.
This article belongs to the Section Sustainable Engineering and Science

Abstract

Nowadays, smart and environmentally friendly products are gaining traction in consumers’ purchase intentions. Not only will it reduce the adverse impact on the environment, but it also provides convenience and efficiency due to the improved functionality. On the other hand, companies need to evaluate how to effectively integrate these features into their design process. Therefore, this research aims to provide a systematic design methodology utilizing an axiomatic design approach that will incorporate the exploration of circular design and smart design aspects. To achieve this, a literature review was conducted to identify the specific circular and smart design aspects that will serve as input for the design process. Then, customer preferences on the existing products were collected and mapped into the design aspects. The output of which will be translated into the product’s functional requirements, and finally, overall design alternatives. To assess the effectiveness of the proposed methodology, a case study for a water dispenser was presented. Results show that developed design was better than the existing models available in the market. With that, the proposed product innovation process can be used in practical application and can be used as a solution to increase customer satisfaction and offer companies a competitive advantage.

1. Introduction

Along with technological developments, human expectations and desires for technology are increasing. Consumers are also looking for convenience in the products they use. Thus, the necessity of exploring innovation became inevitable. As confirmation, innovation in product development is known for resulting in economic growth and productivity [1]. However, designing innovative products is not straightforward. The designer needs to consider the novelty of the product both in its form and function [2].
Innovation is one of the key factors that contribute to a product’s long-term success. The research on this fascinated the attention of many researchers [3]. Almost 90% of existing products could not compete well because their innovation cannot support the market’s needs. As a result, they incurred a lot of losses [4]. The more appealing a product is; the more consideration it will gain from the customer. Therefore, designers must ensure that the unique feature/s of their products are differentiated from their competitors. This will validate that the innovation is adequately developed [5].
Different aspects are considered when designing innovative products. Two of the most relevant and important factors are environmentally friendly and smart designs. First is environmentally friendly design. Due to the growth of environmental awareness in society and the development of environmental regulations and laws, there is a demand to incorporate this aspect in the manufacturing industry and it will be a prominent point in the future [6]. The Bemporad Baranowski Marketing Group (BBMG) conscious customer report says that 51% of Americans are willing to pay more for high environmental quality products, and 67% concur that it is critical to purchase products with environmental advantages [7]. Companies gain economic benefits from incorporating this aspect, but it also poses a number of challenges. It requires them to integrate environmentally friendly elements into the product development by consuming fewer material resources, preventing the generation of waste, and using materials that are recyclable, reusable, and environmentally safe [8]. More than the economic benefits, implementing these aspects in the product also increases its value, which gives it a competitive advantage.
One of the crucial aspects to consider for environmentally friendly designs is circular design. This concept focuses on waste management principles of reducing, reusing, recycling, and recovering. The aim is to prevent rapid resource depletion and minimize waste generation [9,10]. The concept is continuously sought-after and was used for several years [11]. It was already recommended as an alternative approach to change the current linear production system by prioritizing the system’s redesign and cyclical closed loops [12]. This drastically changes the considerations in the design and development phase of the product [13].
The second aspect to consider is smart design, which is an umbrella term for innovative technology. The key characteristic of a smart product is its capability to absorb information from the surrounding environment and react accordingly [14]. Its intelligent, connected, and autonomous feature attracts the customer’s purchase intention. One unquestionable example is the internet. For several decades, the internet allowed people to connect through various networks of machines, devices, and objects that can easily communicate with each other [15]. In the current technology development era, information and communication technologies are fundamentally changing the nature of products. Utilizing hardware, software, sensors, data storage, microprocessors, and connection in physical products offers a huge opportunity for companies [16]. Not only do consumers benefit from the application of smart concepts, but also companies benefit from the ease of communication and added efficiency. In effect, consumers have high expectations for products to be smart and easy to use [17]. This brings back the challenge to the designers to become more innovative and creative in developing their products.
With that, the goal of the paper is to integrate these two aspects, circular design and smart design, in the design and development stage. This can be accomplished by introducing a systematic design approach. In this case, it will be axiomatic design (AD). This approach generates design by factoring in customer preference, conceptualizing alternative solutions, removing bad design ideas, selecting the best design, and then comparing it with the existing one [18]. This approach was used in various types of research, such as in designing industrial hinges [19], identifying the best sustainable strategies for grinding [20], and new product design under an incomplete information environment [21]. According to the literature, no research focuses on circular and smart design aspects in designing an innovative product using AD. Hence, this study selects the axiomatic design method as a systematic design approach due to its functionality.
To demonstrate the applicability of this approach, a case study on a selected product (water dispenser) is presented. The features and functions of the product are selected using the axiomatic design approach by considering the circular design and smart design characteristics. The intent is to develop a product innovation process that is useful for practical application.

2. Literature Review

2.1. Circular Design

The circular economy is an advance of the linear economy, as shown in Figure 1. This can be seen from the circular goal of overcoming problems regarding waste generated by a linear system. A linear economy design has the principle of the “take-make-dispose” approach. This means that raw materials are collected and then transformed into usable products until they are discarded as waste. Value is created in this economic system by producing and selling as many products as possible [22]. Producers, as well as consumers, are blind to what happens with the products after they are broken or become obsolete. Sometimes, planned obsolescence is built-in, even for products that could potentially last longer, to make space for brand-new ones [23].
Figure 1. The transition from linear to a circular economy [22].
Design for the circular economy is also known as “circular design”. The design goes hand in hand with the circular economy by committing to reusing the product and avoiding the discarding paradigm. The circular economy is a production and consumption form that needs fewer natural resources. It focuses on environmental aspects by extending the lifespan of materials and minimizing the use of materials. The use of materials will be extended by altering the material into new products, designing for a long life span, waste reduction, reuse, and repurposing the design process to have sharing and service provision rather than the individual purpose [24]. In this concept, material economic and environmental value is sustained by keeping them in the economic system, either by elongating the product’s lifespan formed from them or by looping them back into the framework to be reused [25]. The loops focus on reuse, repair, remanufacturing, refurbishment, recycling, product life cycle extension, and resource productivity [23].
The purpose of circular design is to maintain the function and value of products, components, and materials at the highest possible level and to extend the lifespan of such products. It maintains a product’s value for longer use to avoid using natural resources and reduce the environmental impacts associated with creating a new product. Although recycling captures some of these values, losses are inevitable. Product design determines the longevity, reparability, recyclability, proportion of recycled and renewable materials in the product, and suitability for refurbishment or remanufacture. Therefore, product design defines the potential circularity of a product [26].
Many researchers already conducted abundant studies related to the circular concept. Most of the studies figured out the circular design strategies [27], the guidelines of circular design [28], and the integration of the linear economy into the circular economy as the business model strategies to enhance profit [29]. However, most of them focused solely on aspects of circular design and never considered integrating them with other concepts, such as smart designs. Therefore, developing circular design aspects is valuable in this research, and these aspects support the research in easily recognizing the circular product by knowing the important aspect of the design.

2.2. Smart Design

The term smart design has many expressions in the literature. Some researchers identified smart design as intelligent designs, smart things, reactive products, augmented products, and cognitive goods. However, most researchers use smart designs or intelligent designs to refer to their products. Smart design was a focus of the customer for several decades. A recent innovation that was applied in the product enabled physical products to be met with intelligence, sensing, and communication abilities. This makes a new product to be classified as a “smart product” [30].
Maass and Varshney [31] explained smart products as goods with digital capability that can be adapted to situations and consumers. A product can be categorized as smart if the product has the intelligence to download, process, and analyze information of each user, and it has the function of satisfying the user [32]. The product’s ability in analyzing situations is affected by the capability of the product to collect the data, monitor, control, manage, and optimize the data from some integrated resources.
Cronin [33] said that every product can be smart by integrating intelligence into the product. Maass and Janzen [34] defined smart products as an extension of the traditional view of current products, which have three main characteristics that make the product different from the conventional product.
  • Conform to the surrounding situation (R1);
  • Adjust to the user or other products (R2);
  • Conform to business constraints (R3).
The first characteristic (R1) above defines the surrounding situation of the product related to the user, environment, and other existing devices. This characteristic will be utilized in the smart product system. The second characteristic (R2) defines the product as a tool that obtains the communication solution between the user and the environment [35]. The business constraint (R3) explains the strategies of the product to be innovative and upgraded, as opposed to others. Then, the dynamic price will be one of the aspects of business constraint [36]. Following the above main characteristics (R1–R3), a smart product can be defined by the following six dimensions [34]:
  • Situadtedness: analyzing the situation and community condition (R1);
  • Personalization: identifying the product based on the customer preference (R2);
  • Adaptiveness: adjusting product behavior based on the customer (R2);
  • Pro-activity: anticipating the user’s plan and intention (R2);
  • Business awareness: consideration of business and legal constraints (R3);
  • Network capability: ability to interact and assort with other products (R3).
Various studies implemented the smart product with an innovative concept. Because the long-term use of a smart product can improve the well-being of people, it becomes the backbone of the product innovation process. Marikyan et al. [14] identified several smart product concepts already applied in smart homes, which have autonomous features. Manufacturing companies also applied smart systems to control the production process and mass customization [37]. Therefore, it can be concluded that the smart product concept can be applied in various fields and industries without any boundaries.

2.3. Axiomatic Design

Axiomatic design is a scientific and structured framework that can be applied to a design process. It works based on a mathematical and analytical thinking process without trial and error experiments [38]. Its design model contains four domains: customer, functional, physical, and process. Under each pair of these four domains, the domain on the left represents “what we have to achieve,” whereas the domain on the right represents the design solution of “how to satisfy the requirements specified in the left domain”. To go from “what” to “how” requires mapping.
Figure 2 shows the relationship between each domain in the axiomatic design approach. The design process is going from the left side domain to the right side domain. When a concern occurs on the right side domain, the designer can go back to the left side domain according to the ideas that are developed before. In the following, the concerns of each domain are described.
Figure 2. Axiomatic design domains.
  • Customer domain: It focuses on what the customer needs and desires in the product. The customer domain describes the customer preference (CP) about the product and things that must be avoided in the product, system, and process.
  • Functional domain: It identifies the functional requirements (FR), which describes what the design must have. FR is developed to satisfy the customer attributes and features.
  • Physical domain: It is characterized by design parameters (DP). It describes the actual physical component to satisfy the functional requirement of the product to fulfill the design process. This domain focuses on applying the conceptualized product that was already developed in the functional requirement domain. DP describes what the design looks like, so the physical item of the product already fulfilled FR independently.
  • Process domain: It figures out the required process of the physical domain. Process variables (PV) explain how the DP is produced. PV can be a manufacturing process, such as machining, injection molding, and assembly. PV must be developed one by one with the DP independently.
This study will focus on the mapping of the first three domains. The axiomatic design approach was already successfully applied to various design problems, such as designing systems for air conditioners, and heat ventilation [39], circuit design [40], bargaining systems [41], and hydrogen energy storage [42]. This study will apply this approach to consider circular and smart design aspects. To validate the contribution of this research, a literature review was conducted, as shown in Table 1, and it shows that most research focused on functional aspects but never considered extending the considerations to both the smart and circular aspects.
Table 1. Literature review on related studies.

3. Methodology

3.1. Research Methodology

As shown in Figure 3, this research methodology is used to come up with a framework for designing an innovative product based on circular and smart design aspects using an axiomatic design approach.
Figure 3. Research methodology.
To begin with, this research identifies the circular design aspects through the product life cycle analysis and the smart design aspects through the product performance realization process. The purpose of this first step is to figure out the critical aspects of circular and smart designs to establish the final design aspects, which are a combination of both. Then, the axiomatic design approach is used for designing the innovative product. Customer preference is explored with the aforementioned design. Furthermore, the functional requirements, design parameters, and design solutions are determined. Finally, an example is used to encapsulate all the results of the initial procedures. A demonstration of the step-by-step procedure of the innovation process with the identified circular and smart design aspects were applied in a case study. This case study covers the design development and evaluation of a water dispenser and its ultimate goal is to validate the benefit of implementing the formulated innovation process.

3.2. Identification of the Circular Design and Smart Design Aspects

3.2.1. Identify Circular Design Aspects through the Product Life Cycle

The identification process of circular design aspects is performed by analyzing the product life cycle and reviewing extant literature to match the design aspects concerned in each stage. Exhaustive literature review was conducted to search online databases regarding available literature that focus on circular economy characteristics and circular design characteristics. The gathered literature was then used in this analysis. The chosen characteristics were defined based on the most used characteristic mentioned in some articles. Table 2 represents the circular design characteristics of this research, which has nineteen characteristics of circular design.
Table 2. Characteristics of circular design.
The identified characteristics are then matched with the product life cycle analysis. This cycle with eight stages, as shown in Figure 4, aims to describe the process of developing the product starting from the material preparation until the product is used and going further to the landfill. Figure 4 is used to illustrate the circular design concept from the product life cycle. The goal is to optimize the use of resources and products before the discarding process that concerns cost, energy, safety, etc. Six circular design aspects are identified, as shown in Figure 4; these are resource efficiency, safe material for the environment, product lifetime extension, ease of disassembly, and product recovery. The discussed resource includes material, energy, and all kinds of input for developing the product (stage 1). When the product or system has minor damages and errors, they can be overcome by repairing and maintaining the product so that it can be reused (stage 5). Product reuse and repair aim is to extend the product’s lifetime. The main objective of designing a circular design is to optimize the use of materials through the recycling process (stage 8) and utilize the discarded component through remanufacturing and repurposing (stage 7) to be used again in stage 2 after disassembly (stage 7). On the other hand, if the product has significant damage, the product will be collected and refurbished (stage 6) if possible, or the recovering process is applied.
Figure 4. Circular design concept against product life cycle.
To summarize, Table 3 shows the circular design aspects derived from the product life cycle analysis.
Table 3. Circular design aspects.

3.2.2. Identify Smart Design Aspects through the Product Performance Realization Process

Similar to the previous section, the smart design characteristics are obtained through a literature survey process. Table 4 shows the characteristics of the smart product that were collected from the published papers.
Table 4. Smart design characteristics.
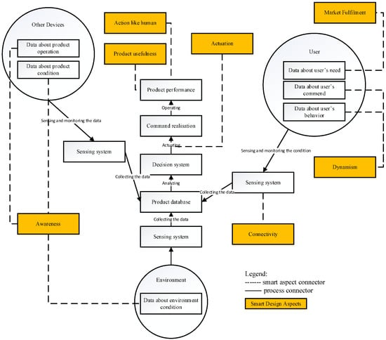
With the work of Maass and Janzen [34] as a reference, this study uses the product performance realization process shown in Figure 5 to establish the quality requirements for smart design. Smart product focuses on three main components that interact with each other. These components are the user, environment, and other devices. The relevance and viability of each process is determined by considering the roles of these three components. The process starts with the data gathered from the environment, and smart products use a sensing system to monitor and register data. These data are then collected in a database and are further analyzed using an algorithm or a decision making system. More than the data from the environment, the database also captures information from the user as well as its interaction with other devices. Each decision is then actuated into a command that triggers the product to be in operation. This illustration gives a clear idea of the product and helps the researcher identify what aspects are important for smart products. Through matching of the literature survey, seven aspects of smart design are concluded, such as actuation when decision systems are translated to commands, and action like human and product usefulness for product’s operation or performance.
Figure 5. Product performance realization process.
These identified aspects along with their description are enumerated in Table 5.
Table 5. Smart design.

3.3. Develop Design Aspects

Table 6 represents the design aspects of developing an innovative product. These aspects are the combination between circular design aspects (CA) and smart design aspects (SA) identified from Section 3.2. Later, this will be used to serve as a tool for the customers to explore their product preferences to allow them to consider circular design aspects and smart design aspects.
Table 6. Design aspects.

3.4. Building of Design Matrix with Axiomatic Design Approach

In Figure 3, one of the research steps is to build a design matrix using the AD approach, as described in the following. The developed relations between functional requirement (FR) and design parameter (DP) at the given level of design hierarchy are defined in the design matrix, as shown in Equation (1).
FR = A DP
where matrix A identifies the product design that develops between FR and DP. This matrix contains element Aij, where i is the number assigned to each functional requirement and j is the number assigned to each DP. It is typical for this element to be represented with an X (non-zero element) if there is a strong relationship between FR and DP; otherwise, 0 is used to represent that there is an insignificant (or no) relationship.
According to the type of design matrix (A), there are three types of the design matrix, which are related to the robustness of the product. The matrix in Equation (2) shows a diagonal design matrix, which is identified as an uncoupled matrix.
FR 1 FR 2 FR 3 = X 0 0 0 X 0 0 0 X DP 1 DP 2 DP 3
This matrix has a robust design concept because each FR element fulfills one DP element only. Hence, it does not need any decomposition process in this design matrix. The matrix shown in Equation (3) is called a triangular matrix, which shows that the design can be accepted and the redundant is due to the number of DPs larger than FR, which does not affect the independence axiom (maintain the independence of the functional requirements in axiomatic design). Hence, decomposition is not necessary to do.
FR 1 FR 2 FR 3 = X 0 0 X X 0 X X X DP 1 DP 2 DP 3
The coupled matrix is shown in Equation (4). Each FR element is related to another FR element due to the fact that the number of DP elements is less than that of FR elements. This kind of matrix defines that the design needs to be decomposed further until it is robust.
FR 1 FR 2 FR 3 = X X X X X X X X X DP 1 DP 2 DP 3
If the FR and DP elements are placed in a tabular form, an optimal design means that each FR should correspond to only one DP.

4. Case Study of Water Dispenser

This case study selected a water dispenser as the subject. The water dispenser, as shown in Figure 6, can supply drinking water easily by incorporating a filtration system. The following steps will explain how the proposed method works.
Figure 6. Existing water dispenser [97].

4.1. Identifying Customer Preferences

Customer preferences (CP) come from the opinions of users of existing products. Most of them focus on product problems, namely high energy consumption and dripping water. This is where innovation is applied. The list of customer preferences shown in Table 7 are obtained through literature reviews [98,99,100] for this study; however, they can be found usually from a marketing analysis.
Table 7. Customer preferences of a water dispenser.

4.2. Defining the Customer Preference for Design Aspects

Table 6 shows the mapping between the customer preference listed in Table 8 with the design aspects identified in Section 3.3.
Table 8. Customer preferences for design aspects of water dispenser.
The mapping aims to show the relationship between customer preference and design aspects. If the customer preference can be developed by considering the design aspects, then the customer preferences can be developed well. If not, then the consideration of design aspects is not necessary. Table 9 lists the explored CP in relation to the identified design aspects.
Table 9. CP for design aspects of the water dispenser.

4.3. Determine the Functional Requirements of the Product

Functional requirements are developed by considering the CP for design aspects. In determining the FR, the designer must know how to translate the CP into functional requirements. FRs are derived for each CP identified in Section 4.2 as shown in Table 10.
Table 10. Functional requirements of water dispenser.

4.4. Develop Design Parameters Based on Functional Requirements

From the FR, the next step is to convert them into design parameters (DPs). DPs are the tangible aspect that fulfills the FRs. The number of DPs must be equal to the number of FRs to develop a robust design. Table 11 shows the DP of the water dispenser.
Table 11. Design parameters of water dispenser.

4.5. Build the Design Matrix

Adopting the axiomatic design approach, design matrices are determined with X in case of a strong relationship between a specific FR and a corresponding DP, and 0 when there is no relationship between FR and DP. The relationships of the identified FR and DP, as shown in Table 11, can be examined in Equation (5).
FR 1 FR 2 FR 3 FR 4 = X 0 0 0 0 X X 0 0 X X X X X 0 X DP 1 DP 2 DP 3 DP 4
Equation (5) shows that the matrix is not diagonal, which means the design is not robust yet. For example, the FR3 fulfills DP2, DP3, and DP4 at the same level. Therefore, further decomposition must do for analyzing the detailed design concept. Table 12 shows the decomposition of the first level of the water dispenser and their outcomes can be examined in Equation (6).
FR 1 FR 21 FR 22 FR 31 FR 32 FR 41 FR 42 = X 0 0 0 0 0 0 0 X 0 0 0 0 0 0 0 X 0 0 0 0 0 0 0 X 0 0 0 0 0 0 0 X 0 0 0 0 0 0 0 X 0 0 0 0 0 0 0 X DP 1 DP 21 DP 22 DP 31 DP 32 DP 41 DP 42
Table 12. Decomposition of FR and DP of water dispenser.
According to Equation (6), the diagonal matrix structure is formed and further decomposition is no longer needed. This implies that it is the last level of design parameters to be used in the design concept of the water dispenser.
To better visualize, Table 13 is created. Each FR and DP relate to each other independently. One FR fulfills one DP. Therefore, the diagonal matrix shows that the design concept of the water dispenser is robust and can now be developed.
Table 13. Overall design matrix of water dispenser.

4.6. Create the Final Design Concept

The design parameters (DPs) are already identified. However, the concept is not yet refined hence, it needs more details as listed in Table 14.
Table 14. Design concept of water dispenser.
Figure 7 shows the final design of the water dispenser, which is made from a polymer material. This water dispenser has three main buttons for its setting, namely warm, cold, and hot. In addition, the indicator light on the front shows the availability of each option. This water dispenser uses unfiltered tap water available and turns it into drinking water. This water filtration process uses a carbon fiber filter that can filter water until it becomes pure. Its compact size saves space during installation, and users can directly connect it to their water pipe. The two mini tanks contained in the water dispenser will store cold water and hot water at a temperature that suits the user’s needs, so users do not have to wait for the water to be heated or cooled. This is made possible by the thermoelectric system that also prevents high energy consumption. In addition, the water flow from the valve will automatically stop when the user’s bottle or glass is full, so no additional water will drop or be wasted.
Figure 7. Design of water dispenser with labels.

4.7. Product Evaluation

Product evaluation is conducted to validate the effectiveness of the proposed methodology. The aim is to see that, through the eyes of the consumer, the developed product has higher value. To do that, it is necessary to compare the developed products with the products that are already on the market today. In this case, the developed product is compared with two kinds of water dispenser: bottom loading and counter-top. The evaluation is conducted subjectively based on the knowledge gained from reading related research for the demonstration of the method; however, for a real case, the evaluation is conducted by collecting data from customers or experts.
Three dimensions are used to identify the evaluated product: material, appearance, and features. These three elements help define the product better, and thus, lead to a more precise evaluation. In terms of criteria, five items were used: circular aspect, smart aspect, convenient operation, product functionality, ease of manufacture, and cost. Lastly, the scoring uses a 1-3-9 (3-point ordinal scale), wherein 1 is the lowest and 9 is the best or most preferred. This provides more distinction in the choices as the gap of each point enables the evaluator to avoid gray areas when generating the results [101].

4.7.1. The Developed Water Dispenser

Table 15 shows the tally of scores for the developed water dispenser (Figure 7). Each dimension is further detailed to understand which design concept (found in Table 12) is covered. The results show that this product is focused on circular and smart aspects, which implies that cost will be higher due to the integration of innovation, especially in the beginning stage.
Table 15. Scoring criteria of the developed water dispenser.

4.7.2. Counter Top Bottle Water Dispenser

The counter top bottle water dispenser shown in Figure 8 is one of the existing products in the market. This dispenser is a space-saving option, as it holds a 5-gallon bottle that can be placed in counter tops. However, the downside for this product is in terms of operation convenience—users will have difficulty in replacing and loading the water gallon due to the product’s structure. The evaluation results are shown in Table 16.
Figure 8. Counter-top water dispenser [100].
Table 16. Scoring criteria of counter-top water dispenser.

4.7.3. Bottom Loading Water Dispenser

Figure 9 presents the other type of water bottle dispenser: bottom loading water dispenser. Compared to the previous one, this product has a huge difference in size, which also gives it an advantage in terms of operation convenience. The results for the evaluation are shown in Table 17.
Figure 9. Bottom loading water dispenser [101].
Table 17. Scoring criteria of bottom loading water dispenser.

4.7.4. Evaluation Summary

After evaluating each option, the summary of results is provided in Table 18. Based on the summary, consumers tend to be more satisfied with the concept of the developed product solutions than the existing products. The developed product offers more reliable features and better ease of use. Comparing the total scores, it is seen that the developed water dispenser offers high filter efficiency, saves more energy, offers more features, and have better functions compared to the products in the market; although, there will be a downside in terms of price.
Table 18. Comparison between various water dispensers.
The purpose of the above comparison is to demonstrate one of the proposed product development processes. In a real case, it might consider more factors. In addition, when the proposed product is not superior to the existing product in some aspect, the product designer needs to face the problem and explore possible solutions.
The main idea of this case study is to show that the innovation process combining the identified circular and smart design aspects supported by insights of previous publications. The results provide validation that, considering the important factors, the proposed design is a step up from the existing ones in the market and it extends the product’s features.

5. Conclusions

This research developed a product innovation process that integrates the consideration and exploration of circular and smart design aspects. An exhaustive literature review supported by product life cycle and product performance realization analysis was also completed to come up with the identified circular and smart design aspects, accordingly.
With the increasing need for environmentally friendly and technologically developed products, this will enable designers to create innovative and robust design solutions in a systematic and efficient way. In addition, the axiomatic design approach used in this methodology will ensure that the designs developed through this proposed method will be better compared to the existing items in the market.
A case study was used to validate the efforts of the researchers. The case study considers a water dispenser as its subject and presents the step-by-step demonstration for better visualization of future users. The application of the axiomatic design approach in this study provides a clear solution regarding the design concept of a product. To support, results were compared with designs already existing in the market, such as counter top water dispenser and bottom loading water dispenser, both of which got a lower score compared to the proposed design, implying that there is significant improvement in terms of the following criteria considered: design aspects, product functionality, operation convenience, ease of manufacture, and cost.
This research will be a stepping stone for future innovations. It is acknowledged that however promising the results are, there is still room for improvement. With that, the researchers identified the following items for future research directions: First, this study can be expanded to consider other design aspects. With the evolving needs of consumers and other external factors, future researchers can develop more design aspects for consideration. Second, the identified circular and smart design aspects can also be improved. Upcoming research can be considered, or methodologies other than literature review can be used. Third, future researchers can work on the evaluation method by considering different criteria and incorporating other methodologies.

Author Contributions

Conceptualization, M.A. and H.R.; methodology, M.A. and H.R.; writing—original draft preparation, M.A.; writing—review and editing, H.R. and K.M.P.; supervision, H.R.; funding acquisition, H.R. All authors have read and agreed to the published version of the manuscript.

Funding

This research was funded by the National Science and Technology Council of Taiwan (R.O.C.), grant numbers MOST 110-2221-E-033-034 and MOST 111-2221-E-033-028.

Institutional Review Board Statement

Not applicable.

Data Availability Statement

Not applicable.

Conflicts of Interest

The authors declare no conflict of interest.

References

  1. Avenyo, E.K.; Konte, M.; Mohnen, P. The Employment Impact of Product Innovations in Sub-Saharan Africa: Firm-Level Evidence. Res. Policy 2019, 48, 103806. [Google Scholar] [CrossRef]
  2. Ye, T.; Wang, N.; Wang, N. Analysis on Product Rollover Strategies: The Innovation Level Perspective. Ind. Mark. Manag. 2020, 88, 59–69. [Google Scholar] [CrossRef]
  3. Castellani, D.; Piva, M.; Schubert, T.; Vivarelli, M. R&D and Productivity in the US and the EU: Sectoral Specificities and Differences in the Crisis. Technol. Forecast. Soc. Chang. 2019, 138, 279–291. [Google Scholar] [CrossRef]
  4. Heldenreich, S.; Handrich, M. What About Passive Innovation Resistance? Investigating Adoption-Related Behavior from a Resistance Perspective. J. Prod. Innov. Manag. 2015, 32, 878–903. [Google Scholar] [CrossRef]
  5. Tama, I.P.; Azlia, W.; Hardiningtyas, D. Development of Customer Oriented Product Design Using Kansei Engineering and Kano Model: Case Study of Ceramic Souvenir. Procedia Manuf. 2015, 4, 328–335. [Google Scholar] [CrossRef]
  6. Gheorghe, R.; Ishii, K. Eco-design value Alignment-Keys to Success. In Proceedings of the ASME International Mechanical Engineering Congress and Exposition, IMECE, Seattle, WA, USA, 11–15 November 2007; Volume 15, pp. 267–277. [Google Scholar]
  7. Bemporad, R.; Baranowski, M. Conscious Consumers Are Changing the Rules of Marketing. Are You Ready? The BBMG Conscious Consumer Reports Marketing. 2007. Available online: https://www.bbmg.com (accessed on 9 June 2021).
  8. Chang, C.-H. The Determinants of Green Product Innovation Performance. Corp. Soc. Responsib. Environ. Manag. 2016, 23, 65–76. [Google Scholar] [CrossRef]
  9. Winans, K.; Kendall, A.; Deng, H. The History and Current Applications of the Circular Economy Concept. Renew. Sustain. Energy Rev. 2017, 68, 825–833. [Google Scholar] [CrossRef]
  10. Pisitsankkhakarn, R.; Vassanadumrongdee, S. Enhancing Purchase Intention in Circular Economy: An Empirical Evidence of Remanufactured Automotive Product in Thailand. Resour. Conserv. Recycl. 2020, 156, 104702. [Google Scholar] [CrossRef]
  11. Rabta, B. An Economic Order Quantity Inventory Model for a Product with a Circular Economy Indicator. Comput. Ind. Eng. 2020, 140, 106215. [Google Scholar] [CrossRef]
  12. Murray, A.; Skene, K.; Haynes, K. The Circular Economy: An Interdisciplinary Exploration of the Concept and Application in a Global Context. J. Bus. Ethics 2017, 140, 369–380. [Google Scholar] [CrossRef]
  13. Alcayaga, A.; Wiener, M.; Hansen, E.G. Towards a Framework of Smart-Circular Systems: An Integrative Literature Review. J. Clean. Prod. 2019, 221, 622–634. [Google Scholar] [CrossRef]
  14. Marikyan, D.; Papagiannidis, S.; Alamanos, E. A Systematic Review of the Smart Home Literature: A User Perspective. Technol. Forecast. Soc. Chang. 2019, 138, 139–154. [Google Scholar] [CrossRef]
  15. Whitmore, A.; Agarwal, A.; Xu, L.D. The Internet of Things—A Survey of Topics and Trends. Inf. Syst. Front. 2015, 17, 261–274. [Google Scholar] [CrossRef]
  16. Kahle, J.H.; Marcon, É.; Ghezzi, A.; Frank, A.G. Smart products value creation in SMEs innovation ecosystems. Technol. Forecast. Soc. Chang. 2020, 156, 120024. [Google Scholar] [CrossRef]
  17. Hultink, E.J.; Rijsdijk, S.A. How Today’s Consumers Perceive Tomorrow’s Smart Products. J. Prod. Innov. Manag. 2009, 26, 24–42. [Google Scholar]
  18. Tang, D.; Zhang, G.; Dai, S. Design as Integration of Axiomatic Design and Design Structure Matrix. Robot. Comput. -Integr. Manuf. 2009, 25, 610–619. [Google Scholar] [CrossRef]
  19. Botsaris, P.N.; Anagnostopoulos, K.P.; Demesouka, O. Using Axiomatic Design Principles for Designing a Simple and Innovative Product: A Case Study. Int. J. Des. Eng. 2008, 1, 300. [Google Scholar] [CrossRef]
  20. Linke, B.S.; Dornfeld, D.A. Application of Axiomatic Design Principles to Identify More Sustainable Strategies for Grinding. J. Manuf. Syst. 2012, 31, 412–419. [Google Scholar] [CrossRef]
  21. Li, X.; Qiu, S.; Ming, H.X.G. An Integrated Module-Based Reasoning and Axiomatic Design Approach for New Product Design under Incomplete Information Environment. Comput. Ind. Eng. 2019, 127, 63–73. [Google Scholar] [CrossRef]
  22. Circular Economy: Measuring Innovation in the Product Chain—Policy Report. Available online: https://www.pbl.nl/sites/default/files/downloads/pbl-2016-circular-economy-measuring-innovation-in-product-chains-2544.pdf (accessed on 9 June 2021).
  23. Medkova, K.; Fifield, B. Circular Design—Design for Circular Economy. Lahti Cleantech Annu. Rev. 2016, 24, 32–47. [Google Scholar]
  24. Foster, G. Circular Economy Strategies for Adaptive Reuse of Cultural Heritage Buildings to Reduce Environmental Impacts. Resour. Conserv. Recycl. 2020, 152, 104507. [Google Scholar] [CrossRef]
  25. Den Hollander, M.C.; Bakker, C.A.; Hultink, E.J. Product Design in a Circular Economy: Development of a Typology of Key Concepts and Terms. J. Ind. Ecol. 2017, 21, 517–525. [Google Scholar] [CrossRef]
  26. European Environment Agency; Gillabel, J.; De Schoenmakere, M. Circular by design: Products in the circular economy, Publications Office. 2017. Available online: https://data.europa.eu/doi/10.2800/860754 (accessed on 9 June 2021).
  27. Kane, G.M.; Bakker, C.A.; Balkenende, A.R. Towards Design Strategies for Circular Medical Products. Resour. Conserv. Recycl. 2018, 135, 38–47. [Google Scholar] [CrossRef]
  28. Shahbazi, S.; Jönbrink, A.K. Design Guidelines to Develop Circular Products: Action Research on Nordic Industry. Sustainability 2020, 12, 3679. [Google Scholar] [CrossRef]
  29. Bovea, M.D.; Pérez-Belis, V. Identifying Design Guidelines to Meet The Circular Economy Principles: A Case Study on Electric and Electronic Equipment. J. Environ. Manag. 2018, 228, 483–494. [Google Scholar] [CrossRef]
  30. Mysen, A.G. Smart Products: An Introduction for Design Students. AmI 2007 Workshops. 2007, pp. 158–164. Available online: https://www.ntnu.no/documents/10401/1264433962/AndreasArtikkel.pdf/6f72baa3-1100-4c8c-9a4b-290a1b4809ec (accessed on 9 June 2021).
  31. Maass, W.; Varshney, U. Preface to the Focus Theme Section: “Smart Products”. Electron. Mark. 2008, 18, 211–215. [Google Scholar] [CrossRef]
  32. Monostori, L.; Kádár, B.; Bauernhansl, T.; Kondoh, S.; Kumara, S.; Reinhart, G.; Sauer, O.; Schuh, G.; Sihn, W.; Ueda, K. Cyber-physical Systems in Manufacturing. CIRP Ann. 2016, 65, 621–641. [Google Scholar] [CrossRef]
  33. Cronin, M.J. Strategies for Embedded Control. In Smart Products, Smarter Services; Cambridge University Press: Cambridge, UK, 2010. [Google Scholar] [CrossRef]
  34. Maass, W.; Janzen, S. Dynamic Product Interfaces: A Key Element for Ambient Shopping Environments. In Proceedings of the 20th Bled EConference—EMergence: Merging and Emerging Technologies, Processes, and Institutions—Conference Proceedings, Bled, Slovenia, 25 April–3 May 2007; pp. 457–470. [Google Scholar]
  35. Schultze, U.; Carte, T.A. Contextualizing Usage Research for Interactive Technology: The Case of Car E-Tailing. Data Base Adv. Inf. Syst. 2007, 38, 29–59. [Google Scholar] [CrossRef]
  36. Truffelli, M. Dynamic Pricing: New Game, New Rules, New Mindset. J. Revenue Pricing Manag. 2006, 5, 81–82. [Google Scholar] [CrossRef]
  37. Zawadzki, P.; Zywicki, K. Smart Product Design and Production Control for Effective Mass Customization in the Industry 4.0 Concept. Manag. Prod. Eng. Rev. 2016, 7, 105–112. [Google Scholar] [CrossRef]
  38. Suh, N.P. Ergonomics, Axiomatic Design and Complexity Theory. Theor. Issues Ergon. Sci. 2017, 8, 101–121. [Google Scholar] [CrossRef]
  39. Cavique, M.; Gonçalves-Coelho, A.M. Axiomatic Design and HVAC Systems: An Efficient Design Decision-Making Criterion. Energy Build. 2009, 41, 146–153. [Google Scholar] [CrossRef]
  40. Ferent, C.; Doboli, A.; Doboli, S. An Axiomatic Model for Concept Structure Description and Its Application to Circuit Design. Knowl. -Based Syst. 2013, 45, 114–133. [Google Scholar] [CrossRef]
  41. Alon, S.; Lehrer, E. Competitive Equilibrium as a Bargaining Solution: An Axiomatic Approach. Games Econ. Behav. 2019, 118, 60–71. [Google Scholar] [CrossRef]
  42. Karatas, M. Hydrogen Energy Storage Method Selection Using Fuzzy Axiomatic Design and Analytic Hierarchy Process. Int. J. Hydrog. Energy 2020, 45, 16227–16238. [Google Scholar] [CrossRef]
  43. Girgenti, A.; Giorgetti, A.; Anselmi, M.; Scatena, A. Improvement of the Test Equipment for a Stress Corrosion Lab through the Axiomatic Design. Procedia CIRP 2015, 34, 162–167. [Google Scholar] [CrossRef]
  44. Monti, C.; Giorgetti, A.; Girgenti, A. An Axiomatic Design Approach for a Motorcycle Steering Damper. Procedia CIRP 2015, 34, 150–155. [Google Scholar] [CrossRef]
  45. Shao, J.; Lu, F.; Zeng, C.; Xu, M. Research Progress Analysis of Reliability Design Method Based on Axiomatic Design Theory. Procedia CIRP 2016, 53, 107–112. [Google Scholar] [CrossRef]
  46. Donati, F.; Aguilar-Hernandez, G.A.; Sigüenza-Sánchez, C.P.; de Koning, A.; Rodrigues, J.F.D.; Tukker, A. Modeling the Circular Economy in Environmentally Extended Input-Output Tables: Methods, Software and Case Study. Resour. Conserv. Recycl. 2020, 152, 104508. [Google Scholar] [CrossRef]
  47. Sassanelli, C.; Urbinati, A.; Rosa, P.; Chiaroni, D.; Terzi, S. Addressing Circular Economy through Design for X Approaches: A Systematic Literature Review. Comput. Ind. 2020, 120, 103245. [Google Scholar] [CrossRef]
  48. Mesa, J.; Esparragoza, I.; Maury, H. Developing a Set of Sustainability Indicators for Product Families Based on the Circular Economy Model. J. Clean. Prod. 2018, 196, 1429–1442. [Google Scholar] [CrossRef]
  49. Moreno, M.; De los Rios, C.; Rowe, Z.; Charnley, F. A Conceptual Framework for Circular Design. Sustainability 2016, 8, 937. [Google Scholar] [CrossRef]
  50. Goo, B.; Lee, J.; Seo, S.; Chang, D.; Chung, H. Design of reliability critical system using axiomatic design with FMECA. Int. J. Nav. Archit. Ocean Eng. 2019, 11, 11–21. [Google Scholar] [CrossRef]
  51. Güler, M.; Büyüközkan, G. Analysis of digital transformation strategies with an integrated fuzzy AHP-axiomatic design methodology. IFAC-Pap. 2019, 52, 1186–1191. [Google Scholar] [CrossRef]
  52. Rauch, E.; Morandell, F.; Matt, D.T. AD Design Guidelines for Implementing I4.0 Learning Factories. Procedia Manuf. 2019, 31, 239–244. [Google Scholar] [CrossRef]
  53. Aydoğan, S.; Günay, E.E.; Akay, D.; Okudan Kremer, G.E. Concept design evaluation by using Z-axiomatic design. Comput. Ind. 2020, 122, 103278. [Google Scholar] [CrossRef]
  54. Clauer, D.; Fottner, J.; Rauch, E.; Prüglmeier, M. Usage of Autonomous Mobile Robots Outdoors—An Axiomatic Design Approach. Procedia CIRP 2020, 96, 242–247. [Google Scholar] [CrossRef]
  55. Rauch, E.; Brown, C.A. Teaching Axiomatic Design for a Long-Term Sustainable Introduction of Industry 4.0 in SMEs. Procedia CIRP 2020, 96, 169–174. [Google Scholar] [CrossRef]
  56. Verma, A.; Maiti, J.; Boustras, G. Analysis of categorical incident data and design for safety interventions using axiomatic design framework. Saf. Sci. 2020, 123, 104557. [Google Scholar] [CrossRef]
  57. Liu, A.; Lu, S. Functional design framework for innovative design thinking in product development. CIRP J. Manuf. Sci. Technol. 2020, 30, 105–117. [Google Scholar] [CrossRef]
  58. Karampure, R.; Wang, C.Y.; Vashi, Y. UML sequence diagram to axiomatic design matrix conversion: A method for concept improvement for software in integrated systems. Procedia CIRP 2021, 100, 457–462. [Google Scholar] [CrossRef]
  59. Lapinskienė, V.; Motuzienė, V. Integrated building design technology based on quality function deployment and axiomatic design methods: A case study. Sustain. Cities Soc. 2021, 65, 102631. [Google Scholar] [CrossRef]
  60. Liu, A.H.; Wan, S.P.; Dong, J.Y. An axiomatic design-based mathematical programming method for heterogeneous multi-criteria group decision making with linguistic fuzzy truth degrees. Inf. Sci. 2021, 571, 649–675. [Google Scholar] [CrossRef]
  61. Li, J.; Wu, X.; Zhang, X.; Song, Z.; Li, W. Design of distributed hybrid electric tractor based on axiomatic design and Extenics. Adv. Eng. Inform. 2022, 54, 101765. [Google Scholar] [CrossRef]
  62. Fazeli, H.R.; Peng, Q. Generation and evaluation of product concepts by integrating extended axiomatic design, quality function deployment and design structure matrix. Adv. Eng. Inform. 2022, 54, 101716. [Google Scholar] [CrossRef]
  63. Sundin, E. Product and Process Design. In Manufacturing Process Design and Costing (Issue 906); Springer: London, UK, 2004. [Google Scholar] [CrossRef]
  64. ECMA. ECMA-341 Environmental Design Considerations for ICT & CE Products. December. 2010. Available online: https://www.ecma-international.org/wp-content/uploads/ECMA-341_4th_edition_december_2010.pdf (accessed on 9 June 2021).
  65. Ingemarsdotter, E.; Jamsin, E.; Kortuem, G.; Balkenende, R. Circular strategies enabled by the internet of things-a framework and analysis of current practice. Sustain. (Switz.) 2019, 11, 5689. [Google Scholar] [CrossRef]
  66. Morseletto, P. Targets for a circular economy. Resour. Conserv. Recycl. 2020, 153, 104553. [Google Scholar] [CrossRef]
  67. Primc, K.; Kalar, B.; Slabe-erker, R.; Dominko, M.; Ogorevc, M. Circular economy con fi guration indicators in organizational life cycle theory. Ecol. Indic. 2020, 116, 106532. [Google Scholar] [CrossRef]
  68. Dowie, T.; Simon, M. Guidelines for Designing for Disassembly and Recycling. 1994. Available online: https://docplayer.net/12541797-Guidelines-for-designing-for-disassembly-and-recycling.html (accessed on 9 June 2021).
  69. Ellen MacArthur Foundation. Circularity Indicators: An approach to measuring cicularity. In Granta Design. 2010. Available online: http://www.truevaluemetrics.org/DBpdfs/Circular-Economy/Ellen-MacArthur-Circularity-Indicators-Non-Technical-Case-Studies-May-2015.pdf (accessed on 9 June 2021).
  70. Boothroyd, G.; Girard, A. Design for disassembly. Appliance(USA) 2005, 53, 76–78. [Google Scholar]
  71. Allwood, J. The future in practice sustainable materials—With both eyes open. Future Pract. State Sustain. Leadersh. 2012, 3, 3–5. [Google Scholar]
  72. Suzanne, E.; Absi, N.; Borodin, V. Towards circular economy in production planning: Challenges and opportunities. Eur. J. Oper. Res. 2020, 287, 168–190. [Google Scholar] [CrossRef]
  73. Di Maio, F.; Rem, P.C. A robust indicator for promoting circular economy through recycling. J. Environ. Prot. 2015, 6, 1095–1104. [Google Scholar] [CrossRef]
  74. Bahn-Walkowiak, B.; Steger, S. Resource targets in Europe and worldwide: An overview. Resources 2015, 4, 597–620. [Google Scholar] [CrossRef]
  75. Pollard, J.; Osmani, M.; Cole, C.; Grubnic, S.; Colwill, J.; Díaz, A.I. Developing and Applying Circularity Indicators for the Electrical and Electronic Sector: A Product Lifecycle Approach. Sustainability 2022, 14, 1154. [Google Scholar] [CrossRef]
  76. Bocken, N.M.P.; de Pauw, I.; Bakker, C.; van der Grinten, B. Product Design and Business Model Strategies for a Circular Economy. J. Ind. Prod. Eng. 2016, 33, 308–320. [Google Scholar] [CrossRef]
  77. Alamerew, Y.A.; Brissaud, D. Circular Economy Assessment Tool for End of Life Product Recovery Strategies. J. Remanufacturing 2019, 9, 169–185. [Google Scholar] [CrossRef]
  78. Mulvaney, D.; Richards, R.M.; Bazilian, M.D.; Hensley, E.; Clough, G.; Sridhar, S. Progress Towards a Circular Economy in Materials to Decarbonize Electricity and Mobility. Renew. Sustain. Energy Rev. 2021, 137, 110604. [Google Scholar] [CrossRef]
  79. Tomiyama, T.; Lutters, E.; Stark, R.; Abramovici, M. Development Capabilities for Smart Products. CIRP Ann. 2019, 68, 727–750. [Google Scholar] [CrossRef]
  80. Yin, D.; Ming, X.; Zhang, X. Sustainable and Smart Product Innovation Ecosystem: An Integrative Status Review and Future Perspectives. J. Clean. Prod. 2020, 274, 123005. [Google Scholar] [CrossRef]
  81. Yang, X.; Wang, R.; Tang, C.; Luo, L.; Mo, X. Emotional design for smart product-service system: A case study on smart beds. J. Clean. Prod. 2021, 298, 126823. [Google Scholar] [CrossRef]
  82. Gutierrez, C.; Garbajosa, J.; Diaz, J.; Yague, A. Providing a Consensus Definition for the Term “Smart Product”. In Proceedings of the International Symposium and Workshop on Engineering of Computer Based Systems, Scottsdale, AZ, USA, 22–24 April 2013; pp. 203–211. [Google Scholar] [CrossRef]
  83. Porter, M.E.; Heppelmann, J.E. How Smart, Connected Products Are Transforming Competition. Harv. Bus. Rev. 2014, 114, 96–112. [Google Scholar]
  84. Hui, T.K.L.; Sherratt, R.S.; Sánchez, D.D. Major Requirements for Building Smart Homes in Smart Cities Based on Internet of Things Technologies. Future Gener. Comput. Syst. 2017, 76, 358–369. [Google Scholar] [CrossRef]
  85. Rogers, E. Diffusion of Innovation, 5th ed.; Free Press United States: Washington, DC, USA, 2003. [Google Scholar]
  86. Borgia, E. The internet of things vision: Key features, applications and open issues. Comput. Commun. 2014, 54, 1–31. [Google Scholar] [CrossRef]
  87. Lee, I.; Lee, K. The Internet of Things (IoT): Applications, investments, and challenges for enterprises. Bus. Horiz. 2015, 58, 431–440. [Google Scholar] [CrossRef]
  88. Valencia, A.; Mugge, R.; Schoormans, J.P.L.; Schifferstein, H.N.J. The design of smart product-service systems (PSSs): An exploration of design characteristics. Int. J. Des. 2015, 9, 13–28. [Google Scholar]
  89. Miranda, J.; Rodriguez, R.P.; Borja, V.; Wright, P.K.; Molina, A. Sensing, smart and sustainable product development (S3 product) reference framework. Int. J. Prod. Res. 2017, 57, 4391–4412. [Google Scholar] [CrossRef]
  90. Roy, S.K.; Balaji, M.S.; Quazi, A.; Quaddus, M. Predictors of customer acceptance of and resistance to smart technologies in the retail sector. J. Retail. Consum. Serv. 2018, 42, 147–160. [Google Scholar] [CrossRef]
  91. Kropp, E.; Totzek, D. How institutional pressures and systems characteristics shape customer acceptance of smart product-service systems. Ind. Mark. Manag. 2020, 91, 468–482. [Google Scholar] [CrossRef]
  92. Idoje, G.; Dagiuklas, T.; Iqbal, M. Survey for smart farming technologies: Challenges and issues. Comput. Electr. Eng. 2021, 92, 107104. [Google Scholar] [CrossRef]
  93. Sabou, M.; Kantorovitch, J.; Nokolov, A.; Tokmakoff, A.; Zhou, X.; Motta, E. Position Paper on Real Smart Products: Challenges for Semantic Web Technologies. In Proceedings of the International Workshop on Semantic Sensor Networks, Washington, DC, USA, 25–29 October 2009; Volume 522, pp. 135–147. [Google Scholar]
  94. Chang, Y.W.; Chen, J. What Motivates Customers to Shop in Smart Shops? The Impacts of Smart Technology and Technology Readiness. J. Retail. Consum. Serv. 2021, 58, 102325. [Google Scholar] [CrossRef]
  95. White Water Cooler Stock Illustration 153299009. Shutterstock. (n.d.). Available online: https://www.shutterstock.com/image-illustration/white-water-cooler-153299009 (accessed on 18 January 2023).
  96. Cheng, W.Z.; Cheng, R.G.; Chou, S.Y. Power-saving for IoT-enabled Water Dispenser System. In Proceedings of the 2019 42nd International Conference on Telecommunications and Signal Processing, TSP, Budapest, Hungary, 1–3 July 2019; pp. 736–739. [Google Scholar] [CrossRef]
  97. Gunasinghe, A.; Tharmaseelan, J. Smart Water Dispenser. Int. J. Innov. Sci. Res. Technol. 2019, 4, 365–368. [Google Scholar]
  98. Kokane, S.; Joshi, D.; Patil, A. Root Cause Analysis of Water Wastage in Hot-Cold Water Dispenser. Int. J. Eng. Res. Appl. (IJERA) 2015, 5, 135–139. [Google Scholar]
  99. Franceschini, F.; Rupil, A. Rating scales and prioritization in QFD. Int. J. Qual. Reliab. Manag. 1999, 16, 85–97. [Google Scholar] [CrossRef]
  100. Water cooler refreshment bottle office plastic stock vector (royalty free) 274260623. Shutterstock. (n.d.). Available online: https://www.shutterstock.com/image-vector/water-cooler-refreshment-bottle-office-plastic-274260623 (accessed on 18 January 2023).
  101. Two models water dispensers vector stock vector (royalty free) 320429369. Shutterstock. (n.d.). Available online: https://www.shutterstock.com/image-vector/two-models-water-dispensers-vector-320429369 (accessed on 18 January 2023).
Disclaimer/Publisher’s Note: The statements, opinions and data contained in all publications are solely those of the individual author(s) and contributor(s) and not of MDPI and/or the editor(s). MDPI and/or the editor(s) disclaim responsibility for any injury to people or property resulting from any ideas, methods, instructions or products referred to in the content.

Article Metrics

Citations

Article Access Statistics

Multiple requests from the same IP address are counted as one view.