Investigation of Meteorological Effects on Çivril Lake, Turkey, with Sentinel-2 Data on Google Earth Engine Platform
Abstract
:1. Introduction
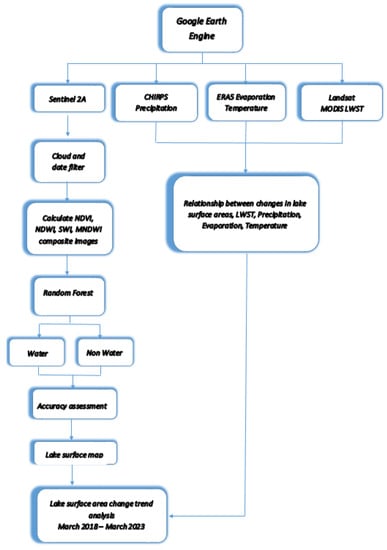
2. Materials and Methods
2.1. Study Area
2.2. Datasets and GEE
2.3. Spectral Indices
2.4. Random Forests
2.5. Evaluation Metrics
2.6. LSWT (Lake Surface Water Temperature)
3. Results
3.1. Extracted Lake Surface Accuracy Assessment
3.2. Areas of Extracted Lake Surface
3.3. Relationship between Meteorological Parameters, LSWT, Spectral Indices, and Lake Surface Area
4. Discussion
5. Conclusions
- Water surface areas can be extracted using harmonized Sentinel-2 images.
- Classification results with 95% OA were obtained using NDVI, NDWI, MNDWI, and SWI spectral indices and the Rfs method.
- There is a negative correlation between NDVI and the other spectral indices. In the seasonal and monthly analyses, there is an extremely high relationship between NDVI and NDWI, a strong relationship between NDVI and MNDWI, and a strong relationship between NDVI and SWI in the seasonal analyses and a moderate relationship in the monthly analyses.
- A strong and extremely high correlation relationship was found between LSWT, temperature, and evaporation in all analyses.
- It was revealed that there is a negative but moderate correlation between the lake area and the LSWT in the seasonal and monthly observations. As a result, it was concluded that the LSWT variable affected the lake area change in the opposite direction.
- There was a strong relationship between the lake area and evaporation in the annual analysis and a low correlation in the monthly and seasonal analyses. This result shows that the evaporation variable related to the lake area change is somewhat related.
- There was a strong relationship between the lake area and the temperature in the annual analysis and a moderate relationship in the monthly and seasonal analyses. This result shows that the temperature variable related to the lake area change is related.
- There was a low relationship between the lake area and precipitation in the annual analysis, moderate relationship in the monthly analysis, and a strong relationship in the seasonal analysis. This result shows that the precipitation variable related to the lake area change is related.
- In small lakes such as Çivril Lake, which act as both a reservoir and a regulator, it was concluded that the lake water surface area should be determined by considering the meteorological data.
6. Recommendations
Funding
Data Availability Statement
Acknowledgments
Conflicts of Interest
References
- Sülük, K.; Nural, S.; Tosun, İ. Sulak alanlarda halkın çevre bilincinin değerlendirilmesi: Işıklı Gölü örneği. Avrupa Bilim Ve Teknol. Derg. 2013, 1, 7–11. [Google Scholar]
- Albarqouni, M.M.; Yagmur, N.; Bektas Balcik, F.; Sekertekin, A. Assessment of Spatio-Temporal Changes in Water Surface Extents and Lake Surface Temperatures Using Google Earth Engine for Lakes Region, Türkiye. ISPRS Int. J. Geo-Inf. 2022, 11, 407. [Google Scholar] [CrossRef]
- Abujayyab, S.K.; Almotairi, K.H.; Alswaitti, M.; Amr, S.S.A.; Alkarkhi, A.F.; Taşoğlu, E.; Hussein, A.M. Effects of meteorological parameters on surface water loss in Burdur Lake, Turkey over 34 Years Landsat Google Earth Engine time-series. Land 2021, 10, 1301. [Google Scholar] [CrossRef]
- Hui, F.; Xu, B.; Huang, H.; Yu, Q.; Gong, P. Modelling spatial-temporal change of Poyang Lake using multitemporal Landsat imagery. Int. J. Remote Sens. 2008, 29, 5767–5784. [Google Scholar] [CrossRef]
- Dronova, I.; Gong, P.; Wang, L. Object-based analysis and change detection of major wetland cover types and their classification uncertainty during the low water period at Poyang Lake, China. Remote Sens. Environ. 2011, 115, 3220–3236. [Google Scholar] [CrossRef]
- Campos, J.C.; Sillero, N.; Brito, J.C. Normalized difference water indexes have dissimilar performances in detecting seasonal and permanent water in the Sahara–Sahel transition zone. J. Hydrol. 2012, 464, 438–446. [Google Scholar] [CrossRef]
- Pekel, J.F.; Cottam, A.; Gorelick, N.; Belward, A.S. High-resolution mapping of global surface water and its long-term changes. Nature 2016, 540, 418–422. [Google Scholar] [CrossRef]
- Tottrup, C.; Druce, D.; Meyer, R.P.; Christensen, M.; Riffler, M.; Dulleck, B.; Rastner, P.; Jupova, K.; Sokoup, T.; Haag, A.; et al. Surface water dynamics from space: A round robin intercomparison of using optical and sar high-resolution satellite observations for regional surface water detection. Remote Sens. 2022, 14, 2410. [Google Scholar] [CrossRef]
- Cao, H.; Han, L.; Li, L. Changes in extent of open-surface water bodies in China’s Yellow River Basin (2000–2020) using Google Earth Engine cloud platform. Anthropocene 2022, 39, 100346. [Google Scholar] [CrossRef]
- Tulbure, M.G.; Broich, M. Spatiotemporal dynamic of surface water bodies using Landsat time-series data from 1999 to ISPRS. J. Photogramm. Remote Sens. 2013, 79, 44–52. [Google Scholar] [CrossRef]
- Zou, Z.; Dong, J.; Menarguez, M.A.; Xiao, X.; Qin, Y.; Doughty, R.B.; Hooker, K.V.; Hambright, K.D. Continued decrease of open surface water body area in Oklahoma during 1984. Sci. Total Environ. 2017, 595, 451–460. [Google Scholar] [CrossRef] [PubMed]
- Tulbure, M.G.; Broich, M.; Stehman, S.V.; Kommareddy, A. Surface water extent dynamics from three decades of seasonally continuous Landsat time series at subcontinental scale in a semi-arid region. Remote Sens. Environ. 2016, 178, 142–157. [Google Scholar] [CrossRef]
- Sheng, Y.; Song, C.; Wang, J.; Lyons, E.A.; Knox, B.R.; Cox, J.S.; Gao, F. Representative lake water extent mapping at continental scales using multi-temporal Landsat-8 imagery. Remote Sens. Environ. 2016, 185, 129–141. [Google Scholar] [CrossRef]
- Rao, P.; Jiang, W.; Hou, Y.; Chen, Z.; Jia, K. Dynamic change analysis of surface water in the Yangtze River Basin based on MODIS products. Remote Sens. 2018, 10, 1025. [Google Scholar] [CrossRef]
- Huda, N.; Terao, T.; Nonomura, A.; Suenaga, Y. Time-Series Remote Sensing Study to Detect Surface Water Seasonality and Local Water Management at Upper Reaches of Southwestern Bengal Delta from 1972 to 2020. Sustainability 2021, 13, 9798. [Google Scholar] [CrossRef]
- Yang, X.; Qin, Q.; Yésou, H.; Ledauphin, T.; Koehl, M.; Grussenmeyer, P.; Zhu, Z. Monthly estimation of the surface water extent in France at a 10-m resolution using Sentinel-2 data. Remote Sens. Environ. 2020, 244, 111803. [Google Scholar] [CrossRef]
- Deng, Y.; Jiang, W.; Tang, Z.; Ling, Z.; Wu, Z. Long-term changes of open-surface water bodies in the Yangtze River basin based on the Google Earth Engine cloud platform. Remote Sens. 2019, 11, 2213. [Google Scholar] [CrossRef]
- Șerban, C.; Maftei, C.; Dobrică, G. Surface water change detection via water indices and predictive modeling using remote sensing imagery: A case study of Nuntasi-Tuzla Lake, Romania. Water 2022, 14, 556. [Google Scholar] [CrossRef]
- Allen, G.H.; Pavelsky, T.M. Global extent of rivers and streams. Science 2018, 361, 585–588. [Google Scholar] [CrossRef]
- Arvor, D.; Daher, F.R.; Briand, D.; Dufour, S.; Rollet, A.J.; Simoes, M.; Ferraz, R.P. Monitoring thirty years of small water reservoirs proliferation in the southern Brazilian Amazon with Landsat time series. ISPRS J. Photogramm. Remote Sens. 2018, 145, 225–237. [Google Scholar] [CrossRef]
- Avisse, N.; Tilmant, A.; Müller, M.F.; Zhang, H. Monitoring small reservoirs’ storage with satellite remote sensing in inaccessible areas. Hydrol. Earth Syst. Sci. 2017, 21, 6445–6459. [Google Scholar] [CrossRef]
- Carroll, M.L.; Loboda, T.V. Multi-decadal surface water dynamics in North American tundra. Remote Sens. 2017, 9, 497. [Google Scholar] [CrossRef]
- Deng, Y.; Jiang, W.; Tang, Z.; Li, J.; Lv, J.; Chen, Z.; Jia, K. Spatio-temporal change of lake water extent in Wuhan urban agglomeration based on Landsat images from 1987 to 2015. Remote Sens. 2017, 9, 270. [Google Scholar] [CrossRef]
- Fan, Y.; Chen, S.; Zhao, B.; Pan, S.; Jiang, C.; Ji, H. Shoreline dynamics of the active Yellow River delta since the implementation of Water-Sediment Regulation Scheme: A remote-sensing and statistics-based approach. Estuar. Coast. Shelf Sci. 2018, 200, 406–419. [Google Scholar] [CrossRef]
- Ogilvie, A.; Belaud, G.; Massuel, S.; Mulligan, M.; Le Goulven, P.; Calvez, R. Surface water monitoring in small water bodies: Potential and limits of multi-sensor Landsat time series. Hydrol. Earth Syst. Sci. 2018, 22, 4349–4380. [Google Scholar] [CrossRef]
- Aygen, C.; Balık, S. Işıklı Gölü ve Kaynaklarının (Çivril-Denizli) Crustacea Faunası. Ege J. Fish. Aquat. Sci. 2005, 22, 371–375. [Google Scholar]
- Çelik, M.A.; Gülersoy, A.E. Işıklı Gölü (Çivril-Denizli) çevresindeki arazi kullanım faaliyetlerinin göl üzerine etkilerinin incelenmesi. Süleyman Demirel Üniversitesi Fen-Edeb. Fakültesi Sos. Bilim. Derg. 2013, 29, 191–200. [Google Scholar]
- Işıklı ve Gökgöl Sulak Alanlarının Kurtarılması ve Sürdürülebilir Yönetimi için Fizibilite Raporu Oluşturulması Projesi. Available online: https://geka.gov.tr/uploads/pages_v/isikli-ve-gokgol-sulak-alanlarinin-surdurulebilir-yonetimi-fizibilite-raporu-2014.pdf (accessed on 24 June 2023).
- Ürker, O.; Arda, Ö. Işıklı Gölü ve Gökgöl Sulak Alanlarında Avrupa Doğa Bilgi Sistemi (EUNIS) Habitat Sınıflandırmasının Değerlendirilmesi. Erzincan Univ. J. Sci. Technol. 2020, 13, 518–531. [Google Scholar] [CrossRef]
- Firatli, E.; Dervisoglu, A.; Yagmur, N.; Musaoglu, N.; Tanik, A. Spatio-temporal assessment of natural lakes in Turkey. Earth Sci. Inform. 2022, 15, 951–964. [Google Scholar] [CrossRef]
- Yilmaz, O.S. Spatiotemporal statistical analysis of water area changes with climatic variables using Google Earth Engine for Lakes Region in Türkiye. Environ. Monit. Assess. 2023, 195, 735. [Google Scholar] [CrossRef]
- O’Reilly, C.M.; Sharma, S.; Gray, D.K.; Hampton, S.E.; Read, J.; Rowley, R.J.; Schneider, P.; Lenters, J.D.; Mcintyre, P.B.; Kraemer, B.M.; et al. Rapid and highly variable warming of lake surface waters around the globe. Geophys. Res. Lett. 2015, 42, 10773–10781. [Google Scholar] [CrossRef]
- Xie, C.; Zhang, X.; Zhuang, L.; Zhu, R.; Guo, J. Analysis of surface temperature variation of lakes in China using MODIS land surface temperature data. Sci. Rep. 2022, 12, 2415. [Google Scholar] [CrossRef]
- The Sentinel Missions. Available online: https://www.esa.int/Applications/Observing_the_Earth/Copernicus/The_Sentinel_missions (accessed on 4 June 2023).
- Li, J.; Peng, B.; Wei, Y.; Ye, H. Accurate extraction of surface water in complex environment based on Google Earth Engine and Sentinel-2. PLoS ONE 2021, 16, e0253209. [Google Scholar] [CrossRef]
- Chen, Z.; Zhao, S. Automatic monitoring of surface water dynamics using Sentinel-1 and Sentinel-2 data with Google Earth Engine. Int. J. Appl. Earth Obs. Geoinf. 2022, 113, 103010. [Google Scholar] [CrossRef]
- Gašparović, M.; Singh, S.K. Urban surface water bodies mapping using the automatic k-means based approach and sentinel-2 imagery. Geocarto Int. 2022, 2148757. [Google Scholar] [CrossRef]
- Wang, Y.; Li, X.; Zhou, P.; Jiang, L.; Du, Y. AHSWFM: Automated and hierarchical surface water fraction mapping for small water bodies using sentinel-2 images. Remote Sens. 2022, 14, 1615. [Google Scholar] [CrossRef]
- Niu, L.; Kaufmann, H.; Xu, G.; Zhang, G.; Ji, C.; He, Y.; Sun, M. Triangle Water Index (TWI): An advanced approach for more accurate detection and delineation of water surfaces in Sentinel-2 data. Remote Sens. 2022, 14, 5289. [Google Scholar] [CrossRef]
- Overview. Available online: https://sentinels.copernicus.eu/web/sentinel/missions/sentinel-2/overview (accessed on 22 June 2023).
- Velastegui-Montoya, A.; Montalván-Burbano, N.; Carrión-Mero, P.; Rivera-Torres, H.; Sadeck, L.; Adami, M. Google Earth Engine: A Global Analysis and Future Trends. Remote Sens. 2023, 15, 3675. [Google Scholar] [CrossRef]
- Owusu, C. PyGEE-SWToolbox: A Python Jupyter notebook toolbox for ınteractive surface water mapping and analysis using Google Earth Engine. Sustainability 2022, 14, 2557. [Google Scholar] [CrossRef]
- Wang, R.; Pan, L.; Niu, W.; Li, R.; Zhao, X.; Bian, X.; Yu, C.; Xia, H.; Chen, T. Monitoring the spatiotemporal dynamics of surface water body of the Xiaolangdi Reservoir using Landsat-5/7/8 imagery and Google Earth Engine. Open Geosci. 2021, 13, 1290–1302. [Google Scholar] [CrossRef]
- Qian, Y.; Zhou, W.; Yan, J.; Li, W.; Han, L. Comparing machine learning classifiers for object-based land cover classification using very high resolution imagery. Remote Sens. 2014, 7, 153–168. [Google Scholar] [CrossRef]
- Li, J.; Ma, R.; Cao, Z.; Xue, K.; Xiong, J.; Hu, M.; Feng, X. Satellite detection of surface water extent: A review of methodology. Water 2022, 14, 1148. [Google Scholar] [CrossRef]
- Sun, J.Y.; Wang, G.Z.; He, G.J.; Pu, D.C.; Jiang, W.; Li, T.T.; Niu, X.F. Study on the water body extraction using GF-1 data based on adaboost integrated learning algorithm. Int. Arch. Photogramm. Remote Sens. Spat. Inf. Sci. 2020, 42, 641–648. [Google Scholar] [CrossRef]
- Amani, M.; Salehi, B.; Mahdavi, S.; Granger, J.E.; Brisco, B.; Hanson, A. Wetland classification using multi-source and multi-temporal optical remote sensing data in Newfoundland and Labrador, Canada. Can. J. Remote Sens. 2017, 43, 360–373. [Google Scholar] [CrossRef]
- Ulusal Öneme Haiz Sulak Alanlar. Available online: https://www.tarimorman.gov.tr/DKMP/Belgeler/Korunan%20Alanlar%20Listesi/3-%20sulak%20alanlar.pdf (accessed on 23 June 2023).
- Fakıoğlu, Ö.; Demir, N. Beyşehir Gölü Fitoplankton Biyokütlesinin Mevsimsel ve Yersel Değişimleri. Ekoloji Dergisi 2011, 20, 23–32. [Google Scholar]
- Available online: https://earthengine.google.com/ (accessed on 26 May 2023).
- FAQ. Available online: https://earthengine.google.com/faq/ (accessed on 21 June 2023).
- Jia, M.; Wang, Z.; Mao, D.; Ren, C.; Wang, C.; Wang, Y. Rapid, robust, and automated mapping of tidal flats in China using time series Sentinel-2 images and Google Earth Engine. Remote Sens. Environ. 2021, 255, 112285. [Google Scholar] [CrossRef]
- Praticò, S.; Solano, F.; Di Fazio, S.; Modica, G. Machine learning classification of mediterranean forest habitats in google earth engine based on seasonal sentinel-2 time-series and input image composition optimisation. Remote Sens. 2021, 13, 586. [Google Scholar] [CrossRef]
- Li, H.; Jia, M.; Zhang, R.; Ren, Y.; Wen, X. Incorporating the plant phenological trajectory into mangrove species mapping with dense time series Sentinel-2 imagery and the Google Earth Engine platform. Remote Sens. 2019, 11, 2479. [Google Scholar] [CrossRef]
- Aslan, N.; Koc-San, D. Investigation of the changes of lake surface temperatures and areas: Case study of Burdur and Egirdir Lakes, Turkey. Int. Arch. Photogramm. Remote Sens. Spat. Inf. Sci. 2021, 43, 299–304. [Google Scholar] [CrossRef]
- Ermida, S.L.; Soares, P.; Mantas, V.; Göttsche, F.M.; Trigo, I.F. Google earth engine open-source code for land surface temperature estimation from the landsat series. Remote Sens. 2020, 12, 1471. [Google Scholar] [CrossRef]
- CHIRPS Pentad: Climate Hazards Group InfraRed Precipitation with Station Data (Version 2.0 Final). Available online: https://developers.google.com/earth-engine/datasets/catalog/UCSB-CHG_CHIRPS_PENTAD#description (accessed on 21 June 2023).
- ERA5-Land Monthly Aggregated—ECMWF Climate Reanalysis. Available online: https://developers.google.com/earth-engine/datasets/catalog/ECMWF_ERA5_LAND_MONTHLY_AGGR#description (accessed on 21 June 2023).
- NOAA. Meteorological Versus Astronomical Seasons. Available online: https://www.ncei.noaa.gov/news/meteorological-versus-astronomical-seasons (accessed on 21 June 2023).
- Jones, H.G.; Vaughan, R.A. Remote Sensing of Vegetation: Principles, Techniques, and Applications; Oxford University Press: Oxford, UK, 2010. [Google Scholar]
- Yamazaki, D.; Trigg, M.A.; Ikeshima, D. Development of a global~ 90 m water body map using multi-temporal Landsat images. Remote Sens. Environ. 2015, 171, 337–351. [Google Scholar] [CrossRef]
- Rouse, J.W.; Haas, R.H.; Deering, D.W.; Sehell, J.A. Monitoring the Vernal Advancement and Retrogradation (Green Wave Effect) of Natural Vegetation; 1974 Final Report RSC 1978-4; Remote Sensing Center, Texas A&M Univ.: College Station, TX, USA, 1974. [Google Scholar]
- McFeeters, S.K. The use of the Normalized Difference Water Index (NDWI) in the delineation of open water features. Int. J. Remote Sens. 1996, 17, 1425–1432. [Google Scholar] [CrossRef]
- Xu, H. Modification of normalised difference water index (NDWI) to enhance open water features in remotely sensed imagery. Int. J. Remote Sens. 2006, 27, 3025–3033. [Google Scholar] [CrossRef]
- Jiang, W.; Ni, Y.; Pang, Z.; Li, X.; Ju, H.; He, G.; Lv, J.; Yang, K.; Fu, J.; Qin, X. An effective water body extraction method with new water index for sentinel-2 imagery. Water 2021, 13, 1647. [Google Scholar] [CrossRef]
- Breiman, L. Random forests. Mach. Learn. 2001, 45, 5–32. [Google Scholar] [CrossRef]
- Zhou, X.; Wen, H.; Zhang, Y.; Xu, J.; Zhang, W. Landslide susceptibility mapping using hybrid random forest with GeoDetector and RFE for factor optimization. Geosci. Front. 2021, 12, 101211. [Google Scholar] [CrossRef]
- McHugh, M.L. Interrater reliability: The kappa statistic. Biochem. Medica 2012, 22, 276–282. [Google Scholar] [CrossRef]
- Karakuş, P.; Karabork, H.; Kaya, S. A comparison of the classification accuracies in determining the land cover of Kadirli Region of Turkey by using the pixel based and object based classification algorithms. Int. J. Eng. Geosci. 2017, 2, 52–60. [Google Scholar] [CrossRef]
- Duguay-Tetzlaff, A.; Bento, V.A.; Göttsche, F.M.; Stöckli, R.; Martins, J.P.; Trigo, I.; Olesen, F.; Bojanowski, J.S.; Da Camara, C.; Kunz, H. Meteosat land surface temperature climate data record: Achievable accuracy and potential uncertainties. Remote Sens. 2015, 7, 13139–13156. [Google Scholar] [CrossRef]
- Level-2A. Available online: https://sentinels.copernicus.eu/web/sentinel/user-guides/sentinel-2-msi/product-types/level-2a (accessed on 21 June 2023).
- De Sousa, C.; Fatoyinbo, L.; Neigh, C.; Boucka, F.; Angoue, V.; Larsen, T. Cloud-computing and machine learning in support of country-level land cover and ecosystem extent mapping in Liberia and Gabon. PLoS ONE 2020, 15, e0227438. [Google Scholar] [CrossRef]
- Zhao, F.; Feng, S.; Xie, F.; Zhu, S.; Zhang, S. Extraction of long time series wetland information based on Google Earth Engine and random forest algorithm for a plateau lake basin–A case study of Dianchi Lake, Yunnan Province, China. Ecol. Indic. 2023, 146, 109813. [Google Scholar] [CrossRef]










| Band Name | Pixel Size (Meters) | Band Description | Band Name | Pixel Size (Meters) | Band Description |
|---|---|---|---|---|---|
| B1 | 60 | Aerosols | B8 | 10 | NIR |
| B2 | 10 | Blue | B8A | 20 | Red Edge 4 |
| B3 | 10 | Green | B9 | 60 | Water vapor |
| B4 | 10 | Red | B11 | 20 | SWIR 1 |
| B5 | 20 | Red Edge 1 | B12 | 20 | SWIR 2 |
| B6 | 20 | Red Edge 2 | QA60 | 60 | Cloud mask |
| B7 | 20 | Red Edge 3 |
| Water Indices | Literature | Bands |
|---|---|---|
| NDWI | [63] (McFeeters, 1996) | B8, B4 |
| MNDWI | [64] (Xu, 2006) | B3, B8 |
| NDVI | [62] (Rouse et al.,1974) | B3, B11 |
| SWI | [65] (Jiang et al., 2021) | B5, B11 |
| 2018 | 2019 | 2020 | 2021 | 2022 | |
|---|---|---|---|---|---|
| Lake Area (km2) | 32.11 | 31.23 | 28.77 | 26.72 | 23.73 |
| OA | 1 | 0.98 | 0.98 | 0.98 | 1 |
| UA | 1 | 0.94 | 0.96 | 0.98 | 1 |
| PA | 1 | 0.98 | 0.98 | 0.98 | 1 |
| Kappa | 1 | 0.96 | 0.97 | 0.96 | 1 |
| NDWI | MNDWI | SWI | NDVI | |
|---|---|---|---|---|
| NDWI | 1 | |||
| MNDWI | 0.922773 | 1 | ||
| SWI | 0.747863 | 0.852229 | 1 | |
| NDVI | −0.94603 | −0.89701 | −0.77001 | 1 |
| NDWI | SWI | MNDWI | NDVI | |
|---|---|---|---|---|
| NDWI | 1 | |||
| SWI | 0.708459 | 1 | ||
| MNDWI | 0.869621 | 0.867374 | 1 | |
| NDVI | −0.90895 | −0.68793 | −0.75076 | 1 |
| Annual Correlation | LSWT (°C) | Evaporation (mm) | Temperature (°C) | Precipitation (mm) |
|---|---|---|---|---|
| Lake Area (km2) | 0.323351 | 0.738169 | 0.74871 | 0.332416 |
| LSWT | 1 | 0.866545 | 0.863574 | 0.620194 |
| Monthly Correlation | ||||
| Lake Area (km2) | −0.60633 | −0.36548 | −0.55065 | 0.498379 |
| LSWT | 1 | 0.903352 | 0.964479 | −0.50364 |
| Seasonal Correlation | ||||
| Lake Area (km2) | −0.579663 | −0.329132 | −0.470574 | 0.5994775 |
| LSWT | 1 | 0.9330413 | 0.9795878 | −0.731416 |
Disclaimer/Publisher’s Note: The statements, opinions and data contained in all publications are solely those of the individual author(s) and contributor(s) and not of MDPI and/or the editor(s). MDPI and/or the editor(s) disclaim responsibility for any injury to people or property resulting from any ideas, methods, instructions or products referred to in the content. |
© 2023 by the author. Licensee MDPI, Basel, Switzerland. This article is an open access article distributed under the terms and conditions of the Creative Commons Attribution (CC BY) license (https://creativecommons.org/licenses/by/4.0/).
Share and Cite
Karakus, P. Investigation of Meteorological Effects on Çivril Lake, Turkey, with Sentinel-2 Data on Google Earth Engine Platform. Sustainability 2023, 15, 13398. https://doi.org/10.3390/su151813398
Karakus P. Investigation of Meteorological Effects on Çivril Lake, Turkey, with Sentinel-2 Data on Google Earth Engine Platform. Sustainability. 2023; 15(18):13398. https://doi.org/10.3390/su151813398
Chicago/Turabian StyleKarakus, Pinar. 2023. "Investigation of Meteorological Effects on Çivril Lake, Turkey, with Sentinel-2 Data on Google Earth Engine Platform" Sustainability 15, no. 18: 13398. https://doi.org/10.3390/su151813398
APA StyleKarakus, P. (2023). Investigation of Meteorological Effects on Çivril Lake, Turkey, with Sentinel-2 Data on Google Earth Engine Platform. Sustainability, 15(18), 13398. https://doi.org/10.3390/su151813398

