Construction of Low-Carbon Land Use and Management System in Coal Mining Areas
Abstract
:1. Introduction
2. Land Use Conceptual Model of the Carbon Budget in Coal Mining Areas
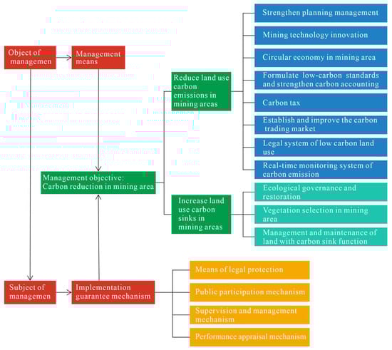
3. Construction of a Low-Carbon Land-Use Management System in Coal Mining Areas
3.1. Management Objective
3.2. Management Subjects

3.3. Managing Objects
3.4. Management Means
- (1)
- Administrative means
- (2)
- Economic means
- (3)
- Technical means
- (4)
- Legal means
3.5. Implementation Guarantee Mechanism
- (1)
- Legal protection mechanism
- (2)
- Public participation mechanism
- (3)
- Supervision and management mechanism
- (4)
- Performance evaluation mechanism
4. Discussion
5. Conclusions
Author Contributions
Funding
Institutional Review Board Statement
Informed Consent Statement
Data Availability Statement
Conflicts of Interest
References
- Thomas, J.C. Causes of climate change over the past 1000 years. Science 2000, 289, 270–277. [Google Scholar]
- Canadell, J.Q.; Mooney, H.A. Ecosystem metabolism and the global carbon cycle. Tree 1999, 14, 249. [Google Scholar] [CrossRef] [PubMed]
- Shao, S.; Liu, J.; Geng, Y.; Miao, Z.; Yang, Y. Uncovering driving factors of carbon emissions from China’s mining sector. Appl. Energy 2016, 166. [Google Scholar] [CrossRef]
- Song, C.; Zhao, T.; Wang, J. Spatial-temporal analysis of China’s regional carbon intensity based on ST-IDA from 2000 to 2015. J. Clean. Prod. 2019, 238, 117874. [Google Scholar] [CrossRef]
- Wang, J.; Hu, M.; Rodrigues, J. An empirical spatiotemporal decomposition analysis of carbon intensity in China’s industrial sector. J. Clean. Prod. 2018, 195, 133–144. [Google Scholar] [CrossRef]
- Pacala, S.W.; Hurtt, G.C.; Baker, D.; Peylin, P.; Houghton, R.A.; Birdsey, R.A.; Heath, L.; Sundquist, E.T.; Stallard, R.F.; Ciais, P.; et al. Consistent land- and atmosphere-based US carbon sink estimates. Science 2001, 292, 2316–2320. [Google Scholar] [CrossRef]
- Houghton, R.A. Why are estimates of the terrestrial carbon balance so different. Glob. Chang. Biol. 2003, 9, 500–509. [Google Scholar] [CrossRef]
- Schimel, D.S.; House, J.I.; Hibbaed, K.A.; Bousauet, P.; Ciaisp, P.; Peylin, P.; Braswell, B.H.; Apps, M.J.; Baker, D.; Bondeau, A.; et al. Recent patterns and mechanisms of carbon exchange by terrestrial ecosystems. Nature 2000, 414, 169–172. [Google Scholar] [CrossRef]
- Lai, L.; Huang, X.; Yang, H.; Chuai, X.; Zhong, M.; Zhong, T.; Chen, Z.; Chen, Y.; Wang, X.; Judian, R.; et al. Carbon emissions from land-use change and management in China between 1990 and 2010. Sci. Adv. 2016, 2, e1601063. [Google Scholar] [CrossRef]
- Yang, Y.; Li, H. Monitoring spatiotemporal characteristics of land-use carbon emissions and their driving mechanisms in the Yellow River Delta: A grid-scale analysis. Environ. Res. 2022, 214, 114151. [Google Scholar] [CrossRef]
- Yang, B.; Chen, X.; Wang, Z.; Li, W.; Zhang, C.; Yao, X. Analyzing land use structure efficiency with carbon emissions: A case study in the Middle Reaches of the Yangtze River, China. J. Clean. Prod. 2020, 274, 123076. [Google Scholar] [CrossRef]
- Metz, B.; Davidson, O.; Bosch, P.; Dave, R.; Meyer, L. Climate change 2007: Mitigation of climate change: Contribution of Working Group III to the Fourth Assessment Report of the Intergovernmental Panel on Climate Change. Choice Rev. Online 2008, 45, 9. [Google Scholar]
- Alla, G.; Thomas, H.; Lee, H.; Steven, R.; Brent, S. The opportunity cost of land use and the global potential for greenhouse gas mitigation in agriculture and forestry. Resour. Energy Econ. 2009, 31, 299–319. [Google Scholar]
- Houghton, R.A.; Hackler, J.L. Emissions of Carbon from Forestry and Land-Use Change in Tropical Asia. Glob. Chang. Biol. 1999, 5, 481–492. [Google Scholar] [CrossRef]
- Houghton, R.A.; Hackler, J.L. Sources and sinks of carbon from land-use change in China. Glob. Biogeochem. Cycles 2003, 17, 1034–1047. [Google Scholar] [CrossRef]
- Poeplau, C.; Don, A. Sensitivity of soil organic carbon stocks and fractions to different land-use changes across Europe. Geoderma 2013, 192, 189–201. [Google Scholar] [CrossRef]
- Watson, R.T.; Verardo, D.J. Land-use Change and Forestry; Cambridge University Press: London, UK, 2000. [Google Scholar]
- IPCC. Land-Use, Land-Use Change and Forestry. In A Special Report of the IPCC; Cambridge University Press: Cambridge, UK, 2000. [Google Scholar]
- Juliana, G. Land consolidation and smallholders. Nat. Food 2022, 3, 565. [Google Scholar]
- Lal, R. Soil Carbon Dynamics in Cropland and Range land. Environ. Pollut. 2002, 116, 353–362. [Google Scholar] [CrossRef]
- Harnischmacher, S.; Zepp, H. Mining and its impact on the earth surface in the Ruhr District (Germany). Z. Geomorphol. 2014, 58 (Suppl. S3), 3–22. [Google Scholar] [CrossRef]
- Solarski, M.; Machowski, R.; Rzetala, M.; Rzetala, M. Hypsometric changes in urban areas resulting from multiple years of mining activity. Sci. Rep. 2022, 12, 2982. [Google Scholar] [CrossRef]
- Machowski, R. Changes in the Landform and Water Conditions of the Industri-Alized Urban Area as a Result of Mining Activities. Land 2022, 11, 1710. [Google Scholar] [CrossRef]
- Hendrychova, M.; Kabrna, M. An analysis of 200-year-long changes in a landscape affected by large-scale surface coal mining: History present and future. Appl. Geogr. 2016, 74, 151–159. [Google Scholar] [CrossRef]
- Xu, W.; Wang, J.; Zhang, M.; Li, S. Construction of landscape ecological network based on landscape ecological risk assessment in a large-scale opencast coal mine area. J. Clean. Prod. 2021, 286. [Google Scholar] [CrossRef]
- Solarski, M.; Krzysztofik, R. Is the Naturalization of the Townscape a Condition of De-Industrialization? An Example of Bytom in Southern Poland. Land 2021, 10, 838. [Google Scholar] [CrossRef]
- Guo, J.; Zhang, Y.; Zhang, K. The key sectors for energy conservation and carbon emissions reduction in China: Evidence from the input-output method. J. Clean. Prod. 2018, 179, 180–190. [Google Scholar] [CrossRef]
- Announcement by the National Energy Administration, National Energy Administration in China. 2019. Available online: http://zfxxgk.nea.gov.cn/auto85/201903/t20190326_3637.htm (accessed on 20 June 2023).
- Bai, Z.; Zhao, J. Land Reclamation and Ecological Rehabilitation for Area of Mining and Project Construction; China Agricultural Scientech Press: Beijing, China, 2000; p. 6. (In Chinese) [Google Scholar]
- Zhang, Z.; Bai, Z.; He, Z.; Bao, N. Dynamic changes of land use type and carbon sinks based on RS and GIS in Pingshuo opencast coal mine. Trans. Chin. Soc. Agric. Eng. 2012, 28, 230–236. (In Chinese) [Google Scholar]
- Zhang, L.; Qin, T.; Zeren, Z. Land Use Classification of Xilinhaote Open-pit Mining Area Based on GEE and Multi-dimensional Features in Recent 30 Years. Met. Mine 2023, 561, 234–241. (In Chinese) [Google Scholar]
- Yang, B.; Bai, Z.; Zhang, X. Carbon Emission from Land Damage Area in Large Opencast Coal Mines: A Case Study of Pingshuo Mining Area. China Land Sci. 2017, 31, 59–69. (In Chinese) [Google Scholar]
- Xu, Q.; Yang, R.; Dong, Y.; Liu, Y.; Qiu, L. The influence of rapid urbanization and land use changes on terrestrial carbon sources/sinks in Guangzhou, China. Ecol. Indic. 2016, 11, 304–316. [Google Scholar] [CrossRef]
- Makido, Y.; Dhakal, S.; Yamagata, Y. Relationship between urban form and CO2 emissions: Evidence from fifty Japanese cities. Urban Clim. 2012, 2, 55–67. [Google Scholar] [CrossRef]
- Kii, M.; Doi, K. Multiagent Land-Use and Transport Model for the Policy Evaluation of a Compact City. Environ. Plan. B 2005, 32, 485–504. [Google Scholar] [CrossRef]
- Jing, W.; Lu, H.; Qin, Y.; Sun, C.; Zhao, J. Multi-objective land use optimization based on low-carbon development using NSGA-II. In Proceedings of the 21st International Conference on Geo Informatics, Kaifeng, China, 20–22 June 2013; IEEE: Piscataway, NJ, USA, 2013; pp. 1–5. [Google Scholar]
- Aydin, M.B.; Cukur, D. Maintaining the carbon-oxygen balance in residential areas: A method proposal for land use planning. Urban For. Urban Green. 2012, 11, 87–94. [Google Scholar] [CrossRef]
- Jin, G.; Guo, B.; Deng, X. Is there a decoupling relationship between CO2 emission reduction and poverty alleviation in China? Technol. Forecast. Soc. Chang. 2020, 151, 119856. [Google Scholar] [CrossRef]
- Huang, Y.; Sun, W. Changes in top soil organic carbon of croplands in mainland China over the last two decades. Chin. Sci. Bull. 2006, 51, 1785–1803. [Google Scholar] [CrossRef]
- Jin, L.; Li, Y.; Gao, Q.; Liu, Y.; Wan, Y.; Qin, X.; Shi, F. Estimate of carbon sequestration under cropland management in China. Sci. Agric. Sin. 2008, 41, 734–743. [Google Scholar]
- Wang, J.; Chang, T.; Li, P.; Cheng, H.; Fang, H. The vegetation carbon reserve and its spatial distribution configuration of grassland ecosystem in Tibet. Acta Ecol. Sin. 2009, 29, 931–938. (In Chinese) [Google Scholar]
- Lian, Y.; Ma, J. Based on the Theory of Diamond Model to Increase the Development of Grassland Carbon Sink of Inner Mongolia Measures Research. Science and Engineering Research Center. In Proceedings of the 2016 2nd International Conference on Education and Management Science (ICEMS 2016), Qingdao, China, 24–25 December 2016; DEStech Publications: Lancaster, PA, USA, 2016; pp. 208–215. [Google Scholar]
- Dixon, R.K.; Solomon, A.M.; Brown, S.; Houghton, R.A.; Trexier, M.; Wisniewski, J.; Trexler, M. Carbon pools and flux of global forest ecosystems. Science 1994, 263, 185–190. [Google Scholar] [CrossRef]
- Smith, B.; Knorr, W.; Widlowski, J.L.; Pinty, B.; Gobron, N. Combining remote sensing data with process modelling to monitor boreal conifer forest carbon balances. For. Ecol. Manag. 2008, 255, 3985–3994. [Google Scholar] [CrossRef]
- Gaston, G.; Brown, S.; Lorenzini, M.; Lorenziki, M.; Singh, K.D. State and change in carbon pools in the forests of tropical Africa. Glob. Chang. Biol. 1998, 4, 97–114. [Google Scholar] [CrossRef]
- Fang, J.; Chen, A.; Peng, C.; Zhao, S.; Ci, L. Changes in forest biomass carbon storage in China between 1949 and 1998. Science 2001, 292, 2320–2322. [Google Scholar] [CrossRef]
- Sun, W.; Huang, Y.; Zhang, W.; Yu, Y. Carbon sequestration and its potential in agricultural soils of China. Glob. Biogeochem. Cycles 2010, 24, GB3001. [Google Scholar] [CrossRef]
- Yu, Y.; Huang, Y.; Zhang, W. Modeling soil organic carbon change in croplands of China, 1980–2009. Glob. Planet. Chang. 2012, 82–83, 115–128. [Google Scholar] [CrossRef]
- Xie, Z.; Liu, G.; Bei, Q.; Tang, H.; Liu, J. CO2 mitigation potential in farmland of China by altering current organic matter amendment pattern. Sci. China Earth Sci. 2010, 53, 1351–1357. [Google Scholar] [CrossRef]
- Zhao, R.; Huang, X.; Zhong, T.; Chuai, X. Carbon Effect evaluation and low-carbon optimization of regional land use. Trans. Chin. Soc. Agric. Eng. 2013, 29, 220–229. (In Chinese) [Google Scholar]
- Fang, J.; Yu, G.; Liu, L.; Hu, S.; Chapin, F. Climate change, human impacts, and carbon sequestration in China. Proc. Natl. Acad. Sci. USA 2018, 115, 4015–4020. [Google Scholar] [CrossRef]
- Yu, G.; Zhu, X.; Fu, Y.; He, H.; Wang, Q.; Wen, X.; Li, X.; Zhang, L.; Zhang, L.; Su, W.; et al. Spatial patterns and climate drivers of carbon fluxes in terrestrial ecosystems of China. Glob. Chang. Biol. 2013, 19, 798–810. [Google Scholar] [CrossRef] [PubMed]
- Piao, S.; Fang, J.; Philippe, C.; Philippe, P.; Huang, Y.; Stephen, S.; Wang, T. The carbon balance of terrestrial ecosystems in China. Nature 2009, 458, 1009–1013. [Google Scholar] [CrossRef]
- Zhang, L.; Zhou, G.; Ji, Y.; Bai, Y. Spatiotemporal dynamic simulation of grassland carbon storage in China. Sci. China Earth Sci. 2016, 59, 1946–1958. [Google Scholar] [CrossRef]
- Churkina, G. Modeling the carbon cycle of urban systems. Ecol. Model. 2008, 216, 107–113. [Google Scholar] [CrossRef]
- Zhang, C.; Tian, H.; Chen, G.; Chappelka, A.; Xu, X.; Ren, W.; Hui, D.; Liu, M.; Lu, C.; Pan, S.; et al. Impacts of urbanization on carbon balance in terrestrial ecosystems of the Southern United States. Environ. Pollut. 2012, 164, 89–101. [Google Scholar] [CrossRef]
- Boisvenue, C.; Bergeron, Y.; Bernier, P.; Peng, C. Simulations show potential for reduced emissions and carbon stocks increase in boreal forests under ecosystem management. Carbon Manag. 2012, 3, 553–568. [Google Scholar] [CrossRef]
- Cui, X.; Wei, X.; Liu, W.; Zhang, F.; Li, Z. Spatial and temporal analysis of carbon sources and sinks through land use/cover changes in the Beijing-Tianjin-Hebei urban agglomeration region. Phys. Chem. Earth 2018, 110, 61–70. [Google Scholar] [CrossRef]
- Chuai, X.; Huang, X.; Qi, X.; Li, J.; Zuo, T.; Lu, Q.; Li, J.; Wu, C.; Zhao, R. A Preliminary Study of the Carbon Emissions Reduction Effects of Land Use Control. Sci. Rep. 2016, 6, 36901. [Google Scholar] [CrossRef] [PubMed]
- Chuai, X.; Huang, X.; Wang, W.; Zhao, R.; Zhang, M.; Wu, C. Land use, total carbon emissions change and low carbon land management in Coastal Jiangsu, China. J. Clean. Prod. 2015, 103, 77–86. [Google Scholar] [CrossRef]
- Wei, J.; Xia, L.; Chen, L.; Zhang, Y.; Yang, Z. A network-based framework for characterizing urban carbon metabolism associated with land use changes: A case of Beijing city, China. J. Clean. Prod. 2022, 371, 133695. [Google Scholar] [CrossRef]
- Deng, X.; Gibson, J. Improving eco-efficiency for the sustainable agricultural production: A case study in Shandong, China. Technol. Forecast. Soc. Chang. 2019, 144, 394–400. [Google Scholar] [CrossRef]
- Zhu, E.; Deng, J.; Zhou, M.; Gan, M.; Jiang, R.; Wang, K.; Shahtahmassebi, A.R. Carbon emissions induced by land-use and land-cover change from 1970 to 2010 in Zhejiang, China. Sci. Total Environ. 2019, 646, 930–939. [Google Scholar] [CrossRef]
- Wang, C.; Zhan, J.; Zhang, F.; Liu, W.; Twumasi-Ankrah, M.J. Analysis of urban carbon balance based on land use dynamics in the Beijing-Tianjin-Hebei region, China. J. Clean. Prod. 2021, 281, 12–138. [Google Scholar] [CrossRef]
- Zhou, J.; Zhao, Y.; Huang, P.; Zhao, X.; Feng, W.; Li, Q.; Xue, D.; Dou, J.; Shi, W.; Wei, W. Impacts of ecological restoration projects on the ecosystem carbon storage of inland river basin in arid area, China. Ecol. Indic. 2020, 118, 106803. [Google Scholar] [CrossRef]
- Yu, S.; Lin, F.; Zhao, G.; Chen, J.; Zhang, Z.; Zhang, H. Accurate carbon accounting based on industrial metabolism for the lean management of carbon emission. Energy Rep. 2023, 9, 3872–3880. [Google Scholar] [CrossRef]
- Wu, H.; Qiu, Y.; Yin, L.; Liu, S.; Zhao, D.; Zhang, M. Effects of China’s land-intensive use on carbon emission reduction: A new perspective of industrial structure upgrading. Front. Environ. Sci. 2022, 10, 2386. [Google Scholar] [CrossRef]
- Wang, Y.; Feng, Y.; Zuo, J. Raufdeen Rameezdeen. From “Traditional” to “Low carbon” urban land use: Evaluation and obstacle analysis. Sustain. Cities Soc. 2019, 51, 101722. [Google Scholar] [CrossRef]
- Kong, R.; Zhang, Z.; Zhang, F.; Tian, J.; Chang, J. Increasing carbon storage in subtropical forests over the Yangtze River basin and its relations to the major ecological projects. Sci. Total Environ. 2020, 709, 136163. [Google Scholar] [CrossRef] [PubMed]
- Song, C.; Zhang, Z.; Xu, W.; Ayman, E. The spatial effect of industrial transfer on carbon emissions under firm location decision: A carbon neutrality perspective. J. Environ. Manag. 2022, 330, 117139. [Google Scholar] [CrossRef] [PubMed]
- Yuan, Y.; Zhang, Y.; Wang, L.; Wang, L. Coping Decisions of Production Enterprises under Low-Carbon Economy. Sustainability 2022, 14, 9593. [Google Scholar] [CrossRef]
- Franks, M.; Edenhofer, O.; Lessmann, K. Why Finance Ministers Favor Carbon Taxes, Even If They Do Not Take Climate Change into Account. Environ. Resour. Econ. 2017, 68, 445–472. [Google Scholar] [CrossRef]
- Pearce, D. The Role of Carbon Taxes in Adjusting to Global Warming. Econ. J. 1991, 101, 938–948. [Google Scholar] [CrossRef]
- van Kooten, G.; Clark, S.; Delcourt, B. Effect of Carbon Taxes and Subsidies on Optimal Forest Rotation Age and Supply of Carbon Services. Am. J. Agric. Econ. 1995, 77, 365–374. [Google Scholar] [CrossRef]
- Dumortier, J.; Elobeid, A. Land Use Policy Effects of a carbon tax in the United States on agricultural markets and carbon emissions from land-use change. Land Use Policy 2020, 103, 105320. [Google Scholar] [CrossRef]
- Lin, B.; Jia, Z. The energy, environmental and economic impacts of carbon tax rate and taxation industry: A CGE based study in China. Energy 2018, 159, 558–568. [Google Scholar] [CrossRef]
- Zhang, Y.; Wei, Y. An overview of current research on EU ETS: Evidence from its operating mechanism and economic effect. Appl. Energy 2009, 87, 1804–1814. [Google Scholar] [CrossRef]
- Borghesi, S.; Cainelli, G.; Mazzanti, M. Linking emission trading to environmental innovation: Evidence from the Italian manufacturing industry. Res. Policy 2015, 44, 669–683. [Google Scholar] [CrossRef]
- Zhang, Y.; Peng, Y.; Ma, C.; Shen, B. Can environmental innovation facilitate carbon emissions reduction? Evidence from China. Energy Policy 2017, 100, 18–28. [Google Scholar] [CrossRef]
- Hu, Y.; Ren, S.; Wang, Y.; Chen, X. Can carbon emission trading scheme achieve energy conservation and emission reduction? Evidence from the industrial sector in China. Energy Econ. 2019, 85, 104590. [Google Scholar] [CrossRef]
- Guo, Q.; Su, Z.; Chiao, C. Carbon emissions trading policy, carbon finance, and carbon emissions reduction: Evidence from a quasi-natural experiment in China. Econ. Chang. Restruct. 2021, 55, 1445–1480. [Google Scholar] [CrossRef]
- Mu, J.; Wein, A.; McCarl, B. Land use and management change under climate change adaptation and mitigation strategies: A U.S. case study. Mitig. Adapt. Strateg. Glob. Chang. 2015, 20, 1041–1054. [Google Scholar] [CrossRef]
- Wu, Q. Price and scale effects of China’s carbon emission trading system pilots on emission reduction. J. Environ. Manag. 2022, 314, 115054. [Google Scholar] [CrossRef]
- Cao, K.; Xu, X.; Wu, Q.; Zhang, Q. Optimal production and carbon emission reduction level under cap-and-trade and low carbon subsidy policies. J. Clean. Prod. 2017, 167, 505–513. [Google Scholar] [CrossRef]
- Zhang, H.; Duan, M.; Deng, Z. Have China’s pilot emissions trading schemes promoted carbon emission reductions? – The evidence from industrial sub-sectors at the provincial level. J. Clean. Prod. 2019, 234, 912–924. [Google Scholar] [CrossRef]
- Zhou, B.; Zhang, C.; Song, H.; Wang, Q. How does emission trading reduce China’s carbon intensity? An exploration using a decomposition and difference-indifferences approach. Sci. Total Environ. 2019, 676, 514–523. [Google Scholar] [CrossRef]
- Pang, J.; Timilsina, G. How would an emissions trading scheme affect provincial economies in China: Insights from a computable general equilibrium model. Renew. Sustain. Energy Rev. 2021, 145, 111034. [Google Scholar] [CrossRef]
- Chen, H. Evaluation on the Development of International Carbon Accounting Systems. China Popul. Resour. Environ. 2011, 21, 111–116. (In Chinese) [Google Scholar]
- Liu, L.; Feng, T.; Kong, J. Can carbon trading policy and local public expenditures synergize to promote carbon emission reduction in the power industry? Resour. Conserv. Recycl. 2023, 188, 106659. [Google Scholar] [CrossRef]
- Huang, J.; Chen, X.; Yu, K.; Cai, X. Effect of technological progress on carbon emissions: New evidence from a decomposition and spatiotemporal perspective in China. J. Environ. Manag. 2020, 274, 110953. [Google Scholar] [CrossRef]
- Cheng, C.; Ren, X.; Dong, K.; Dong, X.; Wang, Z. How does technological innovation mitigate CO2 emissions in OECD countries? Heterogeneous analysis using panel quantile regression. J. Environ. Manag. 2021, 280, 111818. [Google Scholar] [CrossRef]
- Khan, S.; Zhang, Y.; Belhadi, A.; Mardani, A. Investigating the effects of renewable energy on international trade and environmental quality. J. Environ. Manag. 2020, 272, 111089. [Google Scholar] [CrossRef]
- Yang, W.; Zhao, R.; Chuai, X.; Xiao, L.; Yao, L. China’s pathway to a low carbon economy. Carbon Balance Manag. 2019, 14, 14. [Google Scholar] [CrossRef]
- Yang, B.; Bai, Z.; Fu, S.; Cao, Y. Division of carbon sink functional areas and path to carbon neutrality in coal mines. Int. J. Coal Sci. Technol. 2022, 9, 48. [Google Scholar] [CrossRef]
- Gao, X.; Liu, N.; Hua, Y. Environmental Protection Tax Law on the synergy of pollution reduction and carbon reduction in China: Evidence from a panel data of 107 cities. Sustain. Prod. Consum. 2022, 33, 425–437. [Google Scholar] [CrossRef]
- Du, S.; Zhu, J.; Jiao, H.; Ye, W. Game-theoretical analysis for supply chain with consumer preference to low carbon. Int. J. Prod. Res. 2015, 53, 3753–3768. [Google Scholar] [CrossRef]

| Study Period | Types of Land Use | Carbon Absorption Coefficient (t/hm2 a) | Carbon Emission Coefficient (t/hm2 a) | Reference |
|---|---|---|---|---|
| 2020 | Cultivated land | 4.55~4.79 | 2.16~2.24 | Zhao et al. (2013) [50] |
| Garden plot | 3.19~4.31 | 0.73~0.96 | ||
| Forest land | 3.81 | 0.06~0.14 | ||
| Pasture land | 0.95 | - | ||
| Urban industrial and mining land | 1.93~2.05 | 342.15~399.84 | ||
| Rural settlement Land | 1.93~2.15 | 7.22~11.27 | ||
| Transportation land | - | 58.76~96.90 | ||
| Water area | 0.80~0.84 | 0.46~0.95 | ||
| 2001–2010 | Forest land | 1.03 | - | Fang et al. (2018) [51] |
| 2000 | Forest land | 1.7~5.9 | - | Yu et al. (2013) [52] |
| 1980–1990 | Pasture land | 0.029~0.050 | - | Piao et al. (2009) [53] |
| 1961–2013 | Pasture land | 0.045 | - | Zhang et al. (2016) [54] |
| 1980–2000 | Cultivated land | 0.07 | - | Sun et al. (2010) [47] |
| 1980–2010 | Cultivated land | 0.22~0.34 | - | Xie et al. (2010) [49] |
Disclaimer/Publisher’s Note: The statements, opinions and data contained in all publications are solely those of the individual author(s) and contributor(s) and not of MDPI and/or the editor(s). MDPI and/or the editor(s) disclaim responsibility for any injury to people or property resulting from any ideas, methods, instructions or products referred to in the content. |
© 2023 by the authors. Licensee MDPI, Basel, Switzerland. This article is an open access article distributed under the terms and conditions of the Creative Commons Attribution (CC BY) license (https://creativecommons.org/licenses/by/4.0/).
Share and Cite
Ma, Y.; Xu, Z. Construction of Low-Carbon Land Use and Management System in Coal Mining Areas. Sustainability 2023, 15, 12486. https://doi.org/10.3390/su151612486
Ma Y, Xu Z. Construction of Low-Carbon Land Use and Management System in Coal Mining Areas. Sustainability. 2023; 15(16):12486. https://doi.org/10.3390/su151612486
Chicago/Turabian StyleMa, Yunxiu, and Zhanjun Xu. 2023. "Construction of Low-Carbon Land Use and Management System in Coal Mining Areas" Sustainability 15, no. 16: 12486. https://doi.org/10.3390/su151612486
APA StyleMa, Y., & Xu, Z. (2023). Construction of Low-Carbon Land Use and Management System in Coal Mining Areas. Sustainability, 15(16), 12486. https://doi.org/10.3390/su151612486
