Abstract
As the critical object of ecological civilization construction, the risk of supply chain interruption in green building is increasing. Identifying the weak links of the green building supply chain and evaluating the resilience level is significant in promoting the green development of the construction industry. Firstly, according to the characteristics of the green building supply chain, this paper constructs the evaluation index system of green building supply chain resilience and uses the interpretative structural model (ISM) to analyze the correlation degree between evaluation indexes. Secondly, the ANP-Fuzzy comprehensive evaluation model is established to evaluate the resilience of the green building supply chain. Finally, an empirical study is conducted on a green building project in Jiaozuo City. According to the results, the ANP-Fuzzy comprehensive evaluation model can objectively evaluate the resilience level of the green building supply chain and apply it to practical case analysis.
1. Introduction
Since the reform and opening up, China’s construction industry has made rapid progress. In recent years, the total output value of the construction industry and various output values of the construction industry have continued to grow steadily. In 2020, the total output value of the national construction industry reached 26.39 trillion, with a growth rate of 6.2% [1]. The extensive growth mode of the traditional construction industry development at the expense of natural resources, energy, and labor input and the pollution and destruction of the natural ecological environment hurts the development of the national economy. As of 2020, the production of construction waste in China has reached 3.039 billion tons [2], yet the recycling rate of construction waste is less than 40% [3]. The traditional development mode of the construction industry is not conducive to realizing the national sustainable development strategy. Under the background of the rapid development of the construction industry, the government proposes to improve the construction industry’s production efficiency, change the construction industry’s development mode, and promote the construction industry to adopt the sustainable development and circular economy development mode. In the context of globalized sustainable development, the concept related to green building started to develop gradually in the 1980s [4]. Green building, also known as sustainable building or ecological building, is a building that provides people with healthy, comfortable, and safe spaces for living, working, and activities while achieving efficient use of resources (energy, land, water, and materials) with minimum impact on the environment and symbiosis with nature and the environment [5]. Li et al. [6] established a set of evaluation criteria for green building operation according to the development of green buildings in China, which is used to guide the evaluation of the implementation effect of green building after it is put into use.
The supply chain refers to a fully functional network structure centered on the core enterprise, combining the control of information flow, capital flow, and logistics, and interconnecting logistics-related participants, information flow-related subjects, and capital flow-related subjects, which involves multiple business subjects such as manufacturing, supply, and retail. BIM technology is helpful to construction supply chain management. The application of BIM technology can provide a reliable platform for the information interaction of the construction supply chain, promote the level of information management, and then improve the overall cooperation level of the supply chain. Wang [7] established that a BIM-based construction supply chain information sharing model, through the analysis of information sharing, can increase the benefits of supply chain members. Qiu [8] found that BIM technology can improve the cooperation level and efficiency of construction supply chain members and then improve the efficiency level of enterprises. Li [9] believes that the collaborative management of construction supply chain information based on BIM positively improves construction projects, ensuring construction quality and reducing costs. The target setting is the difference between the green building supply chain and the general building supply chain. The goal of the green building supply chain is to save resources, protect the environment, improve corporate profits, and achieve coordinated development of the environment, economy, and society so that the resource utilization efficiency of the supply chain is the highest and the negative impact on the environment is the smallest. The whole process of the traditional construction supply chain only emphasizes the three goals of time, quality, and cost to maximize economic benefits, and ignores the environmental impact.
The goal of green building is to achieve sustainable development. If the supply chain of green building is interrupted frequently, the supply chain will be paralyzed, which will seriously hinder the development goal of green building. Based on this, this paper constructs the resilience evaluation index system of the green building supply chain. It establishes the network level-fuzzy comprehensive evaluation model to identify the weak links of the green building supply chain and provide a theoretical basis for the better green building supply chain operation. Then, according to the evaluation results of green building supply chain resilience, specific suggestions are given to provide theoretical support for further strengthening the resilience management of the green building supply chain. This has important practical significance for promoting the comprehensive green transformation of economic and social development and solving the ecological problems of resources and the environment in China.
2. Literature Review
2.1. Management Study of Green Building Supply Chain Management Study
By studying the green building evaluation system, Meng [10] found that effective communication and coordination among participating members can improve the overall management level of the green building supply chain. From the perspective of inter-enterprise relations, Shah [11] reports that green building supply chain management is in the product design, production, procurement, distribution, and use phase to reduce the negative impact on the environment, and the supply chain members need to adopt management strategies, partnerships, and so on. Based on the analysis of green supply chain management characteristics and structure in the construction industry, Wang et al. [12] constructed an organizational structure integration model of a green building supply chain. They systematically analyzed the green design, green contractor selection, green procurement, green transportation and warehousing, green construction, and green construction links in the green building supply chain. Gong [13] constructed an evaluation index system of the green building supply chain management levels. Based on the fuzzy analytic hierarchy process of combination weighting, an empirical analysis of a project was carried out, and the result that the supply chain management level of the project was at a reasonable level was obtained.
2.2. Construction and Operation of Green Building Supply Chain
Markman et al. [14] pointed out that environmental coordination is an essential aspect of the coordinated operation of the green building supply chain. The coordinated operation of the green supply chain is optimized through the following three aspects: the utilization of chain resources, recyclable resources, and the negative environmental impact. Cao [15] analyzed the influencing factors, coordination mechanism, and dynamic mechanism of the normal operation of the green building supply chain and proposed measures to ensure the healthy and orderly operation of the green building supply chain system. Based on the main framework of the coordinated development of the green building supply chain, Guo Handing et al. [16] expounded on the formation and construction of the coordinated development management mechanism of the green building supply chain under the leadership of core enterprises and put forward the strategy of optimizing the multi-subject cooperation mechanism of the green building supply chain. Zhang et al. [17] analyzed the role of each node enterprise in the green building supply chain. They focused on construction enterprises’ internal supply chain management, pointing out that design, procurement, and construction are the key stages of green building supply chain management.
2.3. Resilience Assessment
Kapur et al. [18] established a model based on system resilience to evaluate the recovery, input, and output capacity of power systems after disaster accidents. They found that the recovery capacity needs to be improved. Based on the spatial scale, Simmie [19] established a resilience assessment system under the disaster model from traffic lines and government management. Xu [20] established the resilience evaluation index system of an urban complex public space, and used the fuzzy comprehensive evaluation model to evaluate the resilience of the Chongqing Lianglukou subway station. Wang et al. [21] established a fire safety resilience evaluation index system from four aspects: immunity, redundancy, intelligence, and rapidity. Using the expert scoring method to evaluate a built high-rise residential project in Beijing, there is much room for system resilience. It is necessary to focus on improving resilience from self-repair and learning ability.
2.4. Influencing Factors of Supply Chain Resilience
Hohenstein et al. [22] believe that collaboration and redundancy are the influencing factors of active strategies before supply chain disruption, and sensitivity and flexibility are the influencing factors of passive strategies after supply chain disruption. Ruiz et al. [23] pointed out that factors affecting supply chain resilience include partnership, information sharing, crisis awareness, number of members, design capability, component redundancy, number of manufacturers, transport capacity, transport capacity redundancy, and contractor–owner cooperation capability. Zhu [24] studied the influencing factors of the resilience of the prefabricated building supply chain, and found that component manufacturing is the fundamental factor affecting the resilience of the prefabricated supply chain. Yan [25] pointed out that the key to achieving supply chain resilience is to make emergency plans, adhere to the importance of maintaining supply chain partnerships, and establish emergency plan teams.
3. Materials and Methods
The frequent interruption in the green building supply chain seriously hinders the development of green buildings. Therefore, the construction of the resilience evaluation index for the green building supply chain and comprehensive evaluation model is conducive to the stable operation of the green building supply chain and the promotion of green building development.
Multi-criteria decision making (MCDM) can be used to solve supply chain and logistics-related problems. Ratapol et al. [26] proposed an integrated method including thinking, non-thinking, and ANP to improve intellectual capital management in traditional logistics. Xie et al. [27] used an analytic hierarchy process and a fuzzy comprehensive evaluation method to evaluate China’s aviation logistics resilience. Bai et al. [28] constructed the ANP-Fuzzy model to evaluate the resilience performance of the electronic supply chain, and concluded that the resilience performance of the electronic supply chain is at a high level. Li [29] constructed a risk assessment model of the agricultural product supply chain based on the ANP-Fuzzy model and verified the applicability of the evaluation model through empirical analysis. There are many evaluation indicators for the resilience of the green building supply chain. Each evaluation indicator does not exist independently, but is interdependent and interactive. There is an indicator that affects other indicators in different ways to ultimately affect the resilience of the green building supply chain. For example, “risk awareness” affects supply chain resilience by affecting “redundancy”. Because the factors in the hierarchical structure model of the separate analytic hierarchy process are independent and cannot jump into layers, this hierarchical structure is not suitable for determining the weight of the complex network structure. Therefore, this paper uses the extended AHP–ANP method to determine the weight of resilience evaluation index system of green building supply chain. As a multi-criteria decision-making method (MCDM), the network analysis method can meet the purpose of evaluating the resilience of the green building supply chain. Considering the scientific source of the network relationship basis of ANP method analysis, the combination of ISM and ANP method not only makes up for the objectivity of ANP network structure establishment, but also creates an in-depth study on the importance of indicators after ISM hierarchical logical relationship analysis. Many scholars at home and abroad have successfully combined the indicators for the two methods to discuss the hierarchical structure and importance [30,31]. Therefore, this paper chooses this method to determine the index weight. Because some of the evaluation indicators constructed in this paper, such as “risk awareness”, “green construction ability”, and “organizational learning ability”, are subjective, ambiguous, and difficult to quantify, the relevant policy documents and statistical yearbooks are not specified. The use of a fuzzy comprehensive evaluation method can better solve uncertain problems that are vague and difficult to quantify, and has a strong systematization.
3.1. System Analysis of Green Supply Chain
3.1.1. Connotation of Green Building Supply Chain
The green building supply chain is a functional network chain structure based on the traditional building supply chain, adding green elements (green elements refer to replacing natural materials with some green building materials, namely, construction waste recycling products and using resource recycling methods for construction waste. In the supply chain management process, it is necessary to consider its additional environmental protection and resource conservation attributes), combining various advanced green technologies, and focusing on the impact of various supply chain links on the environment and resources. From the perspective of the whole life cycle of buildings, the participating units of the green building supply chain mainly include suppliers of green building materials and equipment, architectural firms, construction departments, supervision departments, design institutes/technical consulting units (including universities), end users, and waste recycling enterprises.
The green building supply chain involves the participation and cooperation of multiple stakeholders, and each participating unit has a relationship between supply and demand with its upstream and downstream enterprises. The participating units cooperate with the upstream enterprises, accept the products from upstream enterprises, and deliver them to the downstream enterprises through their processing and transformation. They are linked together through their respective positioning to help improve green buildings’ environmental and comprehensive economic benefits. In the process of enterprise cooperation, there will be logistics, capital flow, and information flow, which will jointly promote the efficient operation of supply chain and form a complete supply chain system.
3.1.2. Particularity of Green Building Supply Chain
Compared with the traditional construction supply chain, the green building supply chain has particular features, as shown in Table 1.
Table 1.
Comparison between green building supply chain and traditional building supply chain.
3.1.3. Connotation of Green Building Supply Chain Resilience
Green construction supply chain resilience refers to reacting quickly to unexpected events and restoring infrastructure to the initial or ideal state. Its characteristics are flexibility, vulnerability, agility, and adaptability.
Regarding logistics, material and equipment suppliers sell building materials and prefabricated components to distributors, who sell and deliver them to construction departments. When the supply chain encounters sudden risks, the diversity of green building materials, reasonable material inventory, transportation distance of suppliers’ materials, and traffic environment can play a buffer, adjustment, and balance role.
Regarding information flow, the green building supply chain operation is a market activity dominated by core enterprises. Factors such as the number of node enterprises, the partnership between construction departments and upstream and downstream enterprises, and the degree of information-sharing enterprises are the prerequisites to ensure the orderly and stable operation of the supply chain.
Regarding financial flow, the capital flow of the green building supply chain is generated by the logistics and information flow of the supply chain implementation process. Each participating unit of green building provides construction materials or produces construction products according to its role positioning. This process leads to capital outflow, and the cost and profit are recovered after the completion and delivery of construction products. Green building production costs must take into account the overall operating costs of the supply chain upstream and downstream node enterprises rather than be limited to the construction node [10]. Because the reverse logistics profit in the green building supply chain is slight, and can even be a loss, the cost of green building and the reverse logistics part of the supply chain sometimes need government subsidies or the provision of related preferential policies to ensure its smooth operation. Unlike traditional buildings, green buildings have higher incremental costs and usually face problems such as poor supply chain capital turnover, product sales interruption, and waste recycling. These will affect the anti-risk disturbance ability of the supply chain. In order to effectively reduce construction costs, green technology innovation capability is crucial. It can help companies optimize green products while reducing redundant operations and enhancing supply chain resilience.
In addition, the value orientation of end users also affects supply chain resilience. The end user is at the end of the green building supply chain and is the ultimate owner of the green building [16]. They want to buy comfortable green building products at reasonable prices. The premise for green products to gain profits in the market is to gain a competitive advantage. In this process, the value orientation of end users will affect not only the decision making of construction units and the supply and demand of green building materials. The demand of end users is the driving force for the green building supply chain operation. Green building products need to be favored by consumers in order to be pursued. Only by stimulating consumers’ effective green demand can we effectively guarantee the market competitiveness of the green building supply chain. For end users, the government can guide their value orientation through public opinion guidance and economic incentives, such as housing loan subsidies, so that they tend to consume green building products, thereby enhancing supply chain resilience.
3.1.4. Construction of Green Building Supply Chain Model
The green building supply chain model includes 10 main participating units in two categories, as shown in Figure 1. The first category is forward logistics supply chain units, including construction raw material suppliers, construction material suppliers, equipment leasing enterprises, architectural firms, construction departments, supervision departments, design institutes, and end user. The second category is reverse logistics supply chain units, including waste recycling enterprises and the government.
Figure 1.
Green building supply chain model.
3.2. Screening and Determination of Evaluation Index
3.2.1. Screening of Evaluation Index
Through literature identification, field research, and other methods, combined with the characteristics of green buildings, an alternative database of resilience evaluation index green building supply chain was formed. The expert meeting method was used to screen and improve the index alternative library, and the specific description is shown in Table 2. Eight experts were invited to conduct interviews using online video, including four in engineering management, two in management science and engineering, and two in emergency management.
Table 2.
Resilience evaluation index of green building supply chain source.
3.2.2. Determination of Evaluation Index
Twenty-three evaluation indexes were selected according to the literature, which may provide overlapping information and have not been sorted by importance. Further screening of indicators using the questionnaire method and the research subjects mainly include the personnel of enterprises related to green building and experts and scholars.
A total of 370 questionnaires were distributed online and offline, and 312 were effectively recovered. The questionnaire was modified and improved according to the opinions and suggestions of the pre-study respondents. The resilience evaluation system of the green supply chain is determined by combining and eliminating some indicators. Part 1 of the questionnaire starts with basic information about the respondents. It uses the five-point Likert scale method to measure the role of 23 indicators in the operation of the green building supply chain. The greater effect of this factor, the higher the score, which is 1–5 points. Part 2 mainly collects the suggestions of respondents.
The statistics show that 7.6% of the researched persons are from government agencies, 56.41% are from construction engineering-related units, and 19.23% are scholars from related professional universities. From the gender data, 51.92% are male, and 48.08% are female, which is in line with the personnel distribution characteristics of the construction industry. Analysis of the data on age composition structure reveal that 91.03% are under the age of 45 years. Exploration of the data on education level reveal that the percentage of those with a bachelor’s degree or above is 82.7%. The rate of people with 1–10 years of working experience is 55.7%. The sample characteristics of the questionnaire cover a wide range and have good representativeness.
The Cronbach’s alpha coefficient of the questionnaire scale is 0.954. The KMO is 0.939, more significant than 0.7, and the significance p-value is less than 0.005, which met Bartlett’s sphericity test. The reliability and validity of the data meet the research requirements.
In order to ensure the simplicity of the evaluation indicators, the indicators of “green building market demand”, “industry competition intensity”, and “environmental protection awareness” are summarized as “green consumption concept” indicators according to the descriptive statistical results and expert opinions. This indicator expresses the end user’s ability to pay and willingness to use green products. “Flexibility” is the ability of the supply chain to respond quickly to environmental changes, and “agility” is the ability of the supply chain to respond quickly to changes in demand, and the two meanings are similar, so they are combined as “agility”. “Agility” expresses the ability to respond quickly to environmental and demand changes. “Safety culture” is the number of safety training, and “organizational learning ability” is the number of professional talents; combined into “organizational learning ability”. The index expresses the number of safety training and professional talents. Finally, 18 evaluation indicators were determined, as shown in Table 3.
Table 3.
Resilience evaluation index of green building supply chain.
3.3. Analysis of Index System Structure
The different correlation degrees between system elements are observed by using the ISM model to analyze the determined resilience evaluation index system of scattered and complex green building supply chain. Finally, the structural relationship between the internal evaluation indexes are obtained.
3.3.1. Determination of Adjacency Matrix
The resilience evaluation index of the green building supply chain as a system includes 19 indexes (, 2, …, 19). On this basis, we can construct the adjacency matrix , the relationship between the indicators is expressed by, as shown in Formula (1).
We invited 10 experts to determine the relationship between the resilience evaluation indexes of the green building supply chain by questionnaire. Among them, more than eight of them hold senior titles, accounting for 80%. There are three engineering management professionals, one logistics management professional, three management science and engineering professionals, and three civil engineering professionals. Ten experts have more than 10 years of experience in construction-related fields and understand the green building supply chain operation. Among them, three experts in engineering management have experience in purchasing building materials. Logistics management experts on the operation of the supply chain are very aware. Three experts are in management science and engineering work in relevant government departments and have rich experience in communication between the government and other subjects in the supply chain. Three experts in civil engineering have worked in construction units or supervision units and have a good understanding of the work content of construction units and supervision units in the construction supply chain.
Considering that it is difficult to confirm the relationship between the evaluation indicators, this paper assumes that as long as an expert believes that there is no relationship between and , that is, the “1 veto” is adopted, and the two factors are not related [40]. According to the statistical results of the questionnaire, construct the adjacency matrix A.
3.3.2. Calculate the Reachable Matrix
The reachability matrix describes the extent to which a directed connection graph can reach between nodes after a path of a certain length. Based on the shift rate characteristics and Boolean algebra operation rules, the power operation is performed on the matrix until satisfies, as shown in Formula (2).
Then, . In the formula, is reachability matrix, is unit matrix, is natural number. Because of . Use “MATLAB 2021” software to find the reachability matrix M as follows.
After transforming the adjacency matrix into the reachability matrix, the metrics with a score of 1 remain unchanged. And the metrics with a score of 0 may become 1 after passing through the relationship. For example, there is no direct link between “information sharing” and “agility”, but there is an indirect link between the two through the transfer of influence.
3.3.3. Division of System Hierarchy
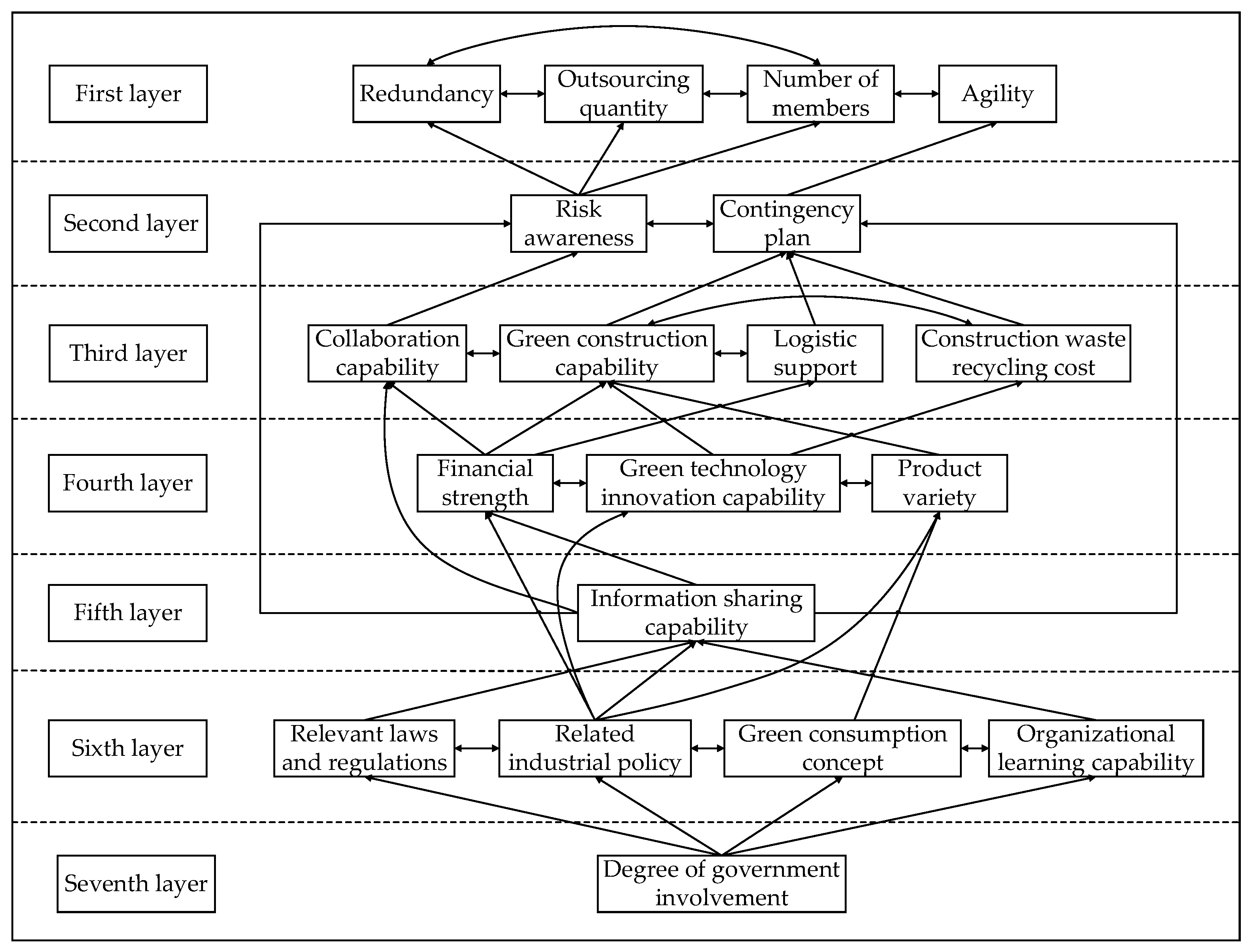
Through observation, in the reachable matrix , , , , conforms to the characteristics of strong connection factor. The reduction of the reachable matrix M: replace , , with , replace , , with , replace , with , replace , , with , replace with . According to the reachable matrix, the reachable set and the antecedent set can be found, and then the common set can be found. The same influencing factor of reachable set R and common set B is the same. By layer-by-layer extraction, 19 key resilience factors of green building supply chain can be divided into 7 layers, as shown in Figure 2.
Figure 2.
ISM model of green building supply chain resilience evaluation index system.
3.3.4. Analysis of Hierarchy Results
Based on the ISM model, a hierarchical structure figure was constructed to analyze the logical relationships between the evaluation index systems. The analysis shows that:
- “Redundancy”, “outsourcing quantity”, “number of members”, and “agility” are the top-level indicators, and the correlation between four indicators is the most direct manifestation of green building supply chain resilience.
- A total of 14 indexes such as “information sharing ability” and “cooperation ability” are middle indexes. Among them, the “information sharing” indicator is synergistic with most indicators in the resilience of green building supply chain, but there are some limitations. The “risk awareness” and “emergency plan” indicators are close to the top level, indicating that strengthening the risk awareness of supply chain enterprises and improving contingency plans can directly improve the resilience of the green building supply chain. This indicator should be considered when designing improvement strategies.
- The “financial strength” indicator is at the core of the fourth layer and is closely related to other indicators at the same layer. It is an important indicator to improve supply chain resilience, but it is difficult to improve supply chain resilience from a single perspective directly.
- “Government participation” is the bottom indicator, plays a vital role in the resilience management of the green building supply chain, and the government’s attitude is directly related to the level of resilience of the green building supply chain.
3.4. Quantification of ANP Evaluation Index
According to the resilience evaluation index system of the green building supply chain, the ANP structure model of resilience evaluation index of green building supply chain was constructed, as shown in Figure 3.
Figure 3.
ANP model for resilience evaluation of green building supply chain.
This process involves constructing a judgment matrix A, unweighted hypermatrix , weight hypermatrix and limit hypermatrix .
Then, construct a pairwise comparison matrix between the primary and secondary indicators, and calculate the consistency of the matrix.
Set primary indicator elements in the control level of the constructed ANP structure model for the resilience evaluation of the green building supply chain is . The indicator element set in the network layer is .
On this basis, the judgment matrix is constructed to form the feature vectors , expressed in the form of a matrix, to generate the local weight vector . At the primary indicator, , m hypermatrix are formed, as shown in Formula (3). The columns of the hypermatrix are normalized to obtain the weighted hypermatrix .
In order to better reflect the interrelationships among the indicators, the stable element priorities are determined by finding the limit hypermatrix. For weighted hypermatrix obtain the non power and find the limit, and obtain the limit matrix , as shown in Formula (4).
3.5. Quantification of Fuzzy Evaluation Process
Record the comment set = (excellent, good, qualified, to be improved, urgent improvement).
Construct a fuzzy evaluation matrix. Carry out the fuzzy linear transformation on the secondary indicators of resilience evaluation for the green building supply chain, and construct an evaluation matrix on the primary indicators, as shown in Formula (5). refers to the secondary indicators membership degree of corresponding assessment grade. represents the total number of times that the secondary indicator is rated at a certain level.
Then, construct a comprehensive evaluation matrix. Membership degree constitute the membership degree matrix . Membership degree can be calculated by the Formula (5) and the membership degree matrix . The membership degree vector of index ,, t denotes the number of evaluation levels [41]. According to the first-level fuzzy comprehensive evaluation results, the second-level fuzzy comprehensive evaluation is carried out on the second-level evaluation index and calculates the total fuzzy comprehensive evaluation matrix. As shown in Formulas (6) and (7).
Finally, the comprehensive evaluation result of green building supply chain resilience is obtained, as shown in Formula (8).
4. Case Study
4.1. Case Background
The supply chain resilience of a certain green building project in Jiaozuo is evaluated in this paper. The project is a school teaching building in Ma-village District, Jiaozuo City, with a construction area of 2943.7 m2, planned to meet the standard of a two-star green building. The green building design certification is by the “Green Building Evaluation Standard of Henan Province”. The scoring items include land saving and outdoor environment, energy saving and energy utilization, water saving and resource utilization, material saving and material resources utilization, indoor environment quality, construction management, and operation management. The teaching building adopts the external thermal insulation system of the external wall. Its shape coefficient, window–wall ratio, and air tightness grade of the external window meet the requirements of Henan Province’s linear correlation building energy-saving design standard. There is no significant amount of decorative construction in the building. The parapet does not exceed the standard requirements, and the environmental noise during construction meets the standard requirements.
The central participating units include construction units, materials and equipment suppliers, construction design institutes, labor subcontractors, waste recycling units, and supervision departments. The architectural firm and the construction unit are both Henan’s local leading enterprise Q company subsidiaries. The supervision department accepts the entrustment of the construction department and is responsible for supervising and checking the regular operation of the construction link. Two green building consultants from the architectural design institute have corresponding professional qualification certificates.
Regarding logistics, the architectural firm uses raw materials of two types. One is the building materials, such as steel, natural sand, and commercial concrete. The other is prefabricated components, such as various concrete molds. Material manufacturers sell building materials to dealers, dealers sell them to architectural firms, and dealers are responsible for delivery. For prefabricated components, manufacturers sell them to architectural firms, and manufacturers and distributors are responsible for delivery. In terms of information flow, there is a long-term stable cooperative relationship between the architectural firm and its major upstream suppliers and architectural design institutes, so the supply chain has a relatively high degree of information sharing in design, procurement, and construction. At the same time, the construction enterprises, construction units, design units, and material suppliers in the supply chain use BIM technology to build an information exchange platform to share information such as energy consumption indicators, energy conservation and environmental protection measures, green building and green building materials in each stage, so that members in the construction supply chain can fully grasp and monitor the operation of the supply chain in real time, so the information transmission efficiency is high. Regarding capital flow, the architectural firm of the green building supply chain is an enterprise with strong capital strength, with the main business involved and better capital turnover operation. However, the supply chain is relatively traditional in design and construction, with little application of environmental protection and low-carbon technologies and a high initial investment budget for green buildings.
4.2. Determination of Index Weights Based on ANP
Establish the evaluation factor set and weight set. Dividing resilience evaluation indicators of the green building supply chain into five primary indicators: absorptive capacity A, adaptive capacity B, resilience C, learning capacity D, and external supply chain environment E.
Among them, , . Based on the expert scoring method and SD software results, the weight of the resilience evaluation index of the green building supply chain is obtained. The overall results show in Table 4. The calculation process data are shown in Appendix A Table A1, Table A2 and Table A3.
Table 4.
Green building supply chain resilience evaluation index weight.
According to the above results, construct the weight set of each evaluation index:
4.3. Fuzzy Evaluation
The data in this paper mainly come from a green building supply chain in Jiaozuo City. Data were collected by distributing questionnaires. People with rich experience working in supply chain node enterprises were selected as the respondents. The research method uses the Likert five-level scale to position the resilience of the green building supply chain into five levels, that is = (excellent, good, qualified, to be improved, urgently needed improvement). In total, 50 questionnaires were distributed and 46 valid questionnaires were recovered after eliminating invalid questionnaires. The effective recovery rate was 92%, which met the research requirements.
- (1)
- First-level fuzzy comprehensive evaluation:
According to the expert scoring results, the following single factor fuzzy comprehensive evaluation obtains the judgment matrix, as shown in Formulas (9)–(13):
Using fuzzy algorithm for synthetic operations, as shown in Formula (14).
Similarly available, HB, HC, HD, and HE are shown in Formulas (15)–(18):
- (2)
- Secondary fuzzy comprehensive evaluation
The second fuzzy comprehensive evaluation is calculated based on the first-level comprehensive evaluation results, as shown in Formula (19).
The resilience evaluation result can be obtained, which is shown in Table 5. According to the result, resilience level of a green building supply chain in Jiaozuo is qualified. The supply chain adaptability B, recovery ability C, and learning ability D need to strengthen further, consistent with the current cost control and technology shortage problems faced by the green building supply chain system. It indicates that the current government should strengthen financial subsidies and technological innovation policies to guide green building producers to actively invest in producing green products and effectively reduce the risk of supply chain disruptions due to cost and technology issues. At the same time, the key to enhancing the resilience of the green building supply chain is the risk control of core enterprises and upstream and downstream aspects of the supply chain.
Table 5.
Resilience evaluation results of green building supply chain.
5. Discussion
The ISM model shows that “government participation” is the underlying indicator, which indicates that the government plays a vital role in the resilience management of the green building supply chain. The government’s attitude is directly related to the resilience level of the green building supply chain. Therefore, the government should give full play to its responsibilities and actively participate in supply chain management, create a favorable external environment for the green building supply chain, and enhance its resilience.
Due to the high initial cost of green building and the lack of consumer awareness of the incremental benefits of green building, consumers are less willing to purchase based on the loss avoidance mentality, making it difficult to maximize the overall benefits of each participating unit in the supply chain. Consumers are the main body of green building participation and promotion. Changing consumers’ green consumption concept can directly improve the resilience of the supply chain. Perfect policies and regulations and relevant industry incentive policies are the criteria to ensure the effective operation of the green building supply chain, which can promote the public’s green consumption concept.
Information sharing platform construction can help to provide timely collaboration and logistics information, reduce investment costs, enhance risk awareness, and improve emergency preparedness. A good partnership among the participating supply chain units can improve the level of green construction. High-quality green construction can consolidate the partnership between the participating supply chain units and jointly cope with supply chain risks—the more the number of supply chain participants, the stronger the supply chain resilience.
Green building supply chain operation is a market activity dominated by core enterprises. As an important role in green building supply chain, the development and construction units should coordinate the cooperation between the upstream and downstream aspects of the supply chain and guide the members to strengthen risk management capabilities such as through information sharing to enhance the resilience of the supply chain.
Some of the evaluation indexes constructed in this paper have the characteristics of subjectivity, fuzziness, and difficulty in quantification. Using the ANP-Fuzzy evaluation method can better solve uncertain problems that are fuzzy and difficult to quantify and that have strong systematization. However, the data acquisition of the ANP-Fuzzy model is mainly a questionnaire survey and expert scoring, which is subjective.
6. Conclusions
Construction of ecological civilization in the new era has placed higher requirements on the construction industry. As one of the critical objects of ecological civilization construction, green buildings enhance their supply chain resilience and are significant in promoting cities’ green and low-carbon transformation. According to the characteristics of the green building supply chain, this paper establishes the network level fuzzy comprehensive evaluation model (ANP-fuzzy) by constructing the evaluation index system of supply chain resilience. Moreover, an empirical study is conducted on a green building project in Jiaozuo City. The following conclusions and recommendations can be made:
- The evaluation index system is applicable and reliable. The ANP-Fuzzy comprehensive evaluation model can objectively evaluate the resilience level of the green building supply chain and provide a reference for the resilience evaluation of the green building supply chain.
- The empirical results show that the resilience of a green building supply chain in Jiaozuo City is generally at a qualified level. However, adaptability B, recovery ability C, and learning ability D are less resilient than other indicators, which need further improvement.
- As the supervisor and manager of the green building supply chain, the government should constantly improve the relevant legal and supporting policy system, focusing on solving the cost control and technical problems of green building.
- It is necessary to build a core enterprise-led green building supply chain collaborative development system which can help to enhance the supply chain’s resilience.
- Continue to increase green building propaganda, stimulate consumers’ green demand, and enhance the core competitiveness of green building products.
Although we have studied the resilience of the green building supply chain and analyzed its weak points, this study has certain limitations. Firstly, the way of obtaining data in this paper is mainly a questionnaire survey and expert scoring, which is a simple way to obtain data with some subjective factors. In the follow-up study, relevant technologies can be applied to collect big data in order to make the data more objective and accurate. Secondly, many factors affect the resilience of the green building supply chain. The relationship between the relevant stakeholders is intricate and complex. The evaluation indexes need to be more comprehensive when selected. The interaction mechanism of the relevant stakeholders has not been considered, and future research needs to consider the interrelationship between the stakeholders further.
Author Contributions
Conceptualization, Y.W. and J.R.; methodology, Y.W.; software, J.R.; validation, Y.W., L.Z. and J.R.; formal analysis, J.R. and L.Z.; investigation, J.R.; resources, Y.W.; data curation, Y.W.; writing—original draft preparation, Y.W., L.Z. and J.R.; writing—review and editing, Y.W. and L.Z.; visualization, Y.W.; supervision, Y.W.; project administration, Y.W. and D.L.; funding acquisition, Y.W. All authors have read and agreed to the published version of the manuscript.
Funding
This research was funded by The Philosophy and Social Science Innovation Team of Colleges in Henan Province (2023-CXTD-06), the Key R&D and Promotion Project of Henan Province (Soft Science Research) (212400410070) in 2021, the Postdoctoral Research Project of Henan Province (202103075) in 2021 and the Fundamental Research Funds for the Universities of Henan Province in 2023.
Institutional Review Board Statement
Not applicable.
Informed Consent Statement
Not applicable.
Data Availability Statement
Not applicable.
Conflicts of Interest
The authors declare no conflict of interest.
Appendix A
Table A1.
Unweighted hypermatrix.
Table A2.
Weighted hypermatrix.
Table A3.
Limit hypermatrix.
References
- Li, Y. Study on the Construction and Performance Evaluation of Green Building Supply Chain. Master’s Thesis, Shanghai Polytechnic University, Shanghai, China, 2022. [Google Scholar]
- Hao, L.B. Thinking on the Development of Construction Waste Treatment Sector under the Goals of Emission Peak and Carbon Neutrality. China Environ. Prot. Ind. 2022, 41–44. [Google Scholar]
- Zhang, N.; Duan, H.B. Comparative study on classification management methods and treatment modes of construction waste at home and abroad. In Proceedings of the 2017 Annual Conference of Science and Technology Chinese Society of Environmental Sciences, Xiamen, China, 26–29 October 2017. [Google Scholar]
- Yang, Y. Research on driving elements of green building development of core enterprises based on Supply Chain Management. Master’s Thesis, Southwest University of Science and Technology, Mianyang, China, 2022. [Google Scholar]
- Wu, J.Y. Economic Benefit Analysis of Green Buildings Based on Life-Cycle Theory. Master’s Thesis, Beijing Jiaotong University, Beijing, China, 2022. [Google Scholar]
- Li, H.J.; Song, L.; Zhang, Y. Application Analysis of a Suitable Post-Operation Evaluation Standard of Green Building in China. Build. Sci. 2020, 36, 131–136. [Google Scholar]
- Wang, Y. Research on a New Organizational Model of Information Sharing in Construction Project Supply Chain Based on Blockchain. Master’s Thesis, Xi‘an University of Architecture and Technology, Xi‘an, China, 2021. [Google Scholar]
- Qiu, G.F.; Li, Z.Z. Research on Obstacle Factors of BIM Application from the Perspective of Construction Supply Chain. J. Civ. Eng. Manag. 2019, 36, 21–27. [Google Scholar]
- Li, Z.H. Research on BIM adoption barriers and coordination mechanism from the perspective of construction supply chain. Master’s Thesis, Xi‘an University of Architecture and Technology, Xi‘an, China, 2019. [Google Scholar]
- Meng, X. Assessment framework for construction supply chain relationships: Development and evaluation. Int. J. Proj. Manag. 2010, 28, 695–707. [Google Scholar] [CrossRef]
- Shah, S.S. Channel coordination in green supply chain management. Oper. Res. Soc. 2013, 64, 336–351. [Google Scholar]
- Wang, L.Y. Study on Optimization of Construction Green Supply Chain Management. Master’s Thesis, Dalian University of Technology, Dalian, China, 2012. [Google Scholar]
- Gong, Y.J. Research on the Performance Evaluation of Green Supply Chain Management in Construction Enterprises. Master’s Thesis, Liaoning University of Technology, Jinzhou, China, 2015. [Google Scholar]
- Markman, G.D.; Krause, D. Theory Building Surrounding Sustainable Supply Chain Management: Assessing What We Know, Exploring Where to Go. Supply Chain. Manag. 2016, 52, 3–10. [Google Scholar] [CrossRef]
- Cao, X.L.; Liu, H.R. Research on Operation Mechanism of Green Building Supply Chain Management System. Sci. Technol. Manag. Res. 2009, 29, 352–354. [Google Scholar]
- Guo, H.D.; Zhang, Y.X.; Zhang, H.Y. structural model and operation practice analysis of leading enterprises in green building supply chain. Recycl. Resour. Circ. Econ. 2020, 13, 8–12. [Google Scholar]
- Zhang, Y.Y.; Shen, L.; Xu, X. Analysis of Green Building Supply Chain Management Model. In Proceedings of the 2013 Annual Conference of Chinese Society of Environmental Sciences, Kunming, China, 1 August 2013. [Google Scholar]
- Kapur, K.; Wang, S.Q.; Reed, D.; Zheng, C. Systems-Based Approach to Interdependent Electric Power Delivery and Telecommunications Infrastructure Resilience Subject to Weather-Related Hazards. Struct. Eng. 2016, 4, 12–15. [Google Scholar]
- Simmie, J.; Martin, R. The economic resilience of regions: Towards an evolutionary approach. Cambridge Journal of Regions, Economy and Society. Camb. J. Reg. Econ. Soc. 2009, 3, 27–43. [Google Scholar] [CrossRef]
- Xu, H.; Yue, Q.C.; Du, M.K.; Tan, Y.T.; Li, Y. Research on Evaluation of Influencing Factors of Urban Complex Public Space Resilience Based on ISM-AHP. Risk Disaster Crisis Res 2019, 57–82. [Google Scholar]
- Wang, M.; Zhang, J.; Yang, L.; Wei, Y.; Fan, L. Fire safety resilience assessment of high-rise buildings facing resilient city. Build. Sci. 2020, 36, 5. [Google Scholar]
- Hohenstein, N.O.; Feisel, E.; Hartmann, E.; Giunipero, L. Research on the phenomenon of supply chain resilience: A systematic review and paths for further investigation. Int. J. Phys. Distrib. Logist. Manag. 2015, 45, 90–117. [Google Scholar] [CrossRef]
- Ruiz, B.R.; Lopenz, C.; Real, J.C. The lean and resilient management of the supply chain and its impact on performance. Int. J. Prod. Econ. 2018, 203, 190–202. [Google Scholar] [CrossRef]
- Zhu, L.; Chen, J.Y.; Yuan, J.F. Research on Critical Factors Influencing the resilience of Prefabricated Building Supply Chain Based on ISM. J. Civ. Eng. Manag. 2020, 37, 108–114. [Google Scholar]
- Yan, J.P. Sudden disaster tests supply chain resilience. Logist. Mater. Handl. 2020, 25, 84–86. [Google Scholar]
- Wudhikarn, R.; Chakpitak, N.; Neubert, G. Improving the Strategic Benchmarking of Intellectual Capital Management in Logistics Service Providers. Sustainability 2020, 12, 10174. [Google Scholar] [CrossRef]
- Xie, S.Q.; Xu, M.F.; Sun, M. Resilience evaluation and improvement path of China’s aviation logistics in post-epidemic era. Price Theory Pract. 2021, 152–155, 195. [Google Scholar]
- Bai, Y.M.; Zhang, S. Elastic performance evaluation of electronic supply chain based on ANP-Fuzzy. Logist. Eng. Manag. 2021, 43, 64–68. [Google Scholar]
- Li, Y.; Liu, L.S. Risk Assessment of Agricultural Product Supply Chain Based on ANP-Fuzzy Model. Math. Pract. Cogn. 2017, 47, 24–32. [Google Scholar]
- Kumar, S.; Raut, R.D.; Narwane, V.S.; Narkhede, B.E.; Muduli, K. Implementation barriers of smart technology in Indian sustainable warehouse by using a Delphi-ISM-ANP approach. Int. J. Product. Perform. Manag. 2021, 71, 696–721. [Google Scholar] [CrossRef]
- Jiang, X.; Chen, Y.; Hu, W.J.; Li, W.; Zheng, X.Z. Simulation analysis of vulnerability of risk perception system of cavern construction personnel based on ISM coupled ANP. China Saf. Prod. Sci. Technol. 2019, 15, 121–127. [Google Scholar]
- Wang, B.; Wang, H.M. Green building supply chain main cooperation model and countermeasures. China Econ. Trade Her. 2019, 139–140. [Google Scholar]
- Fan, X.M.; Lu, M.Y. Influencing Factors and Evaluation of Supply Chain Resilience of Automobile Enterprises under New Coronavirus. J. Ind. Technol. Econ. 2020, 39, 21–28. [Google Scholar]
- Lui, J.G.; Jiang, X.H.; Zhao, J.L. Resilience of the supply chain system based on Interpretative Structural Modeling. J. Syst. Manag. 2015, 24, 617–623. [Google Scholar]
- Zhao, Y.Y.; Ma, W.Z.; Wen, H.Y. Toughness Evaluation of Tunnel Construction Emergency System. J. Civ. Eng. Manag. 2021, 38, 6. [Google Scholar]
- Zhu, X.Q. Analysis of Supply Chain Resilience Influencing Factors Based on ISM. Value Eng. 2010, 29, 45–46. [Google Scholar]
- Liu, M. Influencing Factors Analysis of Green Supply Chain Based on the ISM. Sci. Technol. Manag. Res. 2011, 31, 192–194. [Google Scholar] [CrossRef]
- Chen, W.G.; Liu, Y.; Li, Y.J. Vulnerability Assessment of Green Buildings Based on Risk Interface. J. Eng. Manag. 2019, 33, 45–50. [Google Scholar]
- Shurrab, J.; Hussain, M.; Khanm, M. Green and sustainable practices in the construction industry: A confirmatory factor analysis approach. Eng. Constr. Archit. Manag. 2019, 26, 1063–1086. [Google Scholar] [CrossRef]
- Jiang, Q.Y.; Li, J. Influencing Factors of Construction Workers’ Safety Awareness Based on Interpretive Structure Model. J. Civ. Eng. Manag. 2016, 33, 106–110. [Google Scholar]
- Qu, F.Q.; Yan, W.; Chen, C.Y. Research on Construction of Coordination Performance Evaluation Index System of Prefabricated Construction Supply Chain. Constr. Econ. 2019, 40, 97–102. [Google Scholar]
Disclaimer/Publisher’s Note: The statements, opinions and data contained in all publications are solely those of the individual author(s) and contributor(s) and not of MDPI and/or the editor(s). MDPI and/or the editor(s) disclaim responsibility for any injury to people or property resulting from any ideas, methods, instructions or products referred to in the content. |
© 2022 by the authors. Licensee MDPI, Basel, Switzerland. This article is an open access article distributed under the terms and conditions of the Creative Commons Attribution (CC BY) license (https://creativecommons.org/licenses/by/4.0/).


