Abstract
The human–computer interaction (HCI) for mobile applications is becoming increasingly important as mobile applications have become an integral part of everyday life. Mobile app developers need to continuously improve the users’ experience to fulfill their conditions, which in turn, can trigger the purchase decision. Trust is another important factor, driving users to adopt mobile apps and use them to make online purchases. However, mobile app developers constantly face the dilemma between user trust and HCI experiences. This study’s primary purpose is to investigate the HCI and trust factors for the continued use of mobile payment apps and their services. Based on the human–computer interaction, task–technology fit, and IS success theories, an integrative framework is proposed to examine the relationships between continuance intention and its antecedents. An online survey was conducted to collect data from 544 mobile users. The results of the analyses indicate that trust plays a more significant role than HCI in increasing the users’ continuance usage of mobile payment services. As for improving HCI experiences for users, this study shows that system quality plays the most important role, followed by the skill of using mobile payment services and the perceived task–technology fit (TTF) for using the services. Information quality does not significantly impact the enhancement of positive HCI experiences. The results provide insights for the developers of mobile payment services to improve the user experience.
1. Introduction
The global mobile payment market is expected to grow by 29% annually and expand to USD 8.94 trillion by 2027 [1]. Also, the COVID-19 pandemic has further accelerated the public acceptance of mobile payment services; an increasing number of people are switching to online shopping and contactless payment habits [2,3,4]. A survey conducted by Mastercard shows that 79 percent of global consumers are adopting contactless payments to stay safe and healthy during and beyond the pandemic [1]. Mobile payment provides contactless transactions as an alternative to traditional ways of making payment, which allow consumers to limit the possibilities of touching and transmitting diseases such as the COVID-19 virus while they make a payment for their transaction [5,6].
Although the number of mobile payment users are proliferating, mobile payment service providers are facing the challenge of user engagement and continuance usage. According to Statista Research Development [7], the average three-month user attrition rate for mobile applications is as high as 71%. One of the mobile payment services in Thailand, called Pao-Tang also faces a similar challenge, resulting from a sharp increase in the number of users due to national economic schemes. During the COVID-19 pandemic, the Thai government had launched several financial aid schemes to stimulate spending within the country, such as “Khon-la-Krueng” (or Let’s pay half—the government pays 50% and the Thai citizen pays another 50% for items in eligible shops) and “Tiew-Duay-Kan” (Let’s travel—the government pays 40% to a local hotel, the Thai citizen pays another 60% for the hotel). To claim benefits from these campaigns, Thai citizens had to register with and pay for products/services from the “Pao-Tang” (meaning wallet in Thai) digital payment application, developed by the state-owned Krungthai Bank. As of March 2022, 26 million more Thai users had registered and used Pao-Tang [8]. However, the users may stop using the application when there are no financial aid schemes. Kotkowski and Polasik [3] also reported that the number of cashless payments transactions was increased during the COVID-19 pandemic in several European countries; however, the authors referred to the working paper by Wisniewski et al. [9], which mentioned that although we have seen an increasing trend in online shopping and cashless payments, such behavior many not continue after COVID-19.
To continue the use of mobile payment services, users need to have valid reasons. A good experience while a user is interacting with a mobile application (Human–Computer Interaction experience: HCI) is a key for bridging the pre- and post-adoption of an app [10]. However, designing a good HCI experience is limited by the limitations of mobile devices, such as small screen size and limited memory [11]. Information quality (e.g., precise and concise), system quality (e.g., ability to load quickly, clear and easy navigation), and task–technology fit (e.g., enough and appropriate functions for user needs) may enhance the HCI experience while using mobile payment services. In addition, the rapid growth of mobile payment as part of Financial Tech (FinTech) could lead to empirical problems, such as hacker attacks and privacy violation [12], which may turn mobile payment users away. Thus, trust in the service provider and the technology is also important to the continuance intention to use mobile payment services.
An investigation into the user and technical perspectives of the continuance intention for mobile payment services can help address these challenges. This study, therefore, integrates human–computer interaction, task–technology fit, and information success theories, to investigate factors influencing the mobile payment service continuance intention. In addition, this study seeks to provide insights into how to provide a better user experience for mobile payment users.
This study aims to answer the following research questions: Which factor (HCI or trust) is more influential in motivating users to continue using the same mobile payment services?, and What antecedents are conducive to the improvement of HCI experiences for users? Built on previous research on the human–computer interaction experience in the context of contactless payment methods, this study extends the past literature on the mobile payment service continuance usage intention. Past studies (e.g., refs. [5,13,14] focused mainly on identifying antecedents to satisfaction and trust and the effect of satisfaction and trust on the continuance usage intention. This study narrowed the research gap by investigating further the effect of the HCI experience and its antecedents on the continuance intention to use mobile payment services.
Section 2 reviews the previous literature and the theories that form the research hypotheses. Following this, the survey research methodology is presented, including data collection and data analysis methods, followed by analysis of the results. The theoretical and practical implications are explored, followed by the limitations and future research directions. Finally, the conclusion section summarizes the research background, objectives and key findings.
2. Literature Review and Hypothesis Formation
2.1. The Impact of Mobile Payment Skills on Human–Computer Interaction Experiences with Mobile Payment Services
Mobile payment apps are readily available for general users to download and use. However, not all mobile apps are easy to use and efficient for less experienced users [15]. Past studies showed that as users spend too much time or feel dissatisfied with system quality or service quality, they can switch from one mobile payment app to another [16]. Thus, human–computer interaction experiences have become a vital element to consider when designing a mobile payment service.
Human–computer interaction design has become more complex due to the fast development of digital technologies and a variety of ways for users to interact with a computer, ranging from graphical user interfaces to various interaction techniques, modes, and devices [17]. Mobile payment services have become more complex too. While the services are mobile based, they also have to interact with other types of machines, such as a vending machine (to pay for an item) and an ATM machine (to withdraw cash without a card) [18]. In addition, mobile payment services are location-based and context-aware interactions. Their success is also contingent upon the positive interaction experiences between humans and the applications through smartphones. With a well-designed user experience, users should spend less effort to complete a transaction or achieve their goals more efficiently [19]. For instance, PayPal offered a “One Touch” service to simplify the check-out process for merchants and users. Apple Pay offered the option of waving a smartphone or smartwatch to complete a mobile transaction. Some mobile banking applications use artificial intelligence to encourage users to participate in the value co-creation process to feel comfortable doing mobile transactions on the applications [20]. The main purpose of improving human–computer interaction is to increase usability or in other words to reduce users’ efforts to complete each mobile transaction and solve any potential issues (e.g., failed authentication, forget the password) during the transactional process [15].
Positive human–computer interaction experiences depend on integrating information system components, including hardware, software, network, people and process. Each IS component is also evolving. Mobile payment processing software is equipped with more functionalities, including multiple payment options, payment fraud prevention, payment services integration, point of sale (POS) and recurring/subscription billing. In the face of the constantly changing IS components empowering mobile payment services, users need to go through the learning curve to master them. The right skills to use mobile payment services are critical to overcoming the learning curve and developing satisfied HCI experiences. Hence, we propose:
Hypothesis 1 (H1).
The skills to use mobile payment services have a positive impact on HCI experiences with mobile payment services.
2.2. The Impact of System Quality and Information Quality on HCI Experiences with Mobile Payment Services
HCI standards require high usability and can help users achieve their intended objectives [21]. A user-friendly interface is also essential. Information systems differ in quality characteristics and should be measured differently [22]. Among the most important quality characteristics for mobile payment users are usability and ease of use [23]. Using mobile devices to complete transactions is the main purpose of mobile payment systems. Additionally, mobile payment systems should be easy to use, convenient, and take less time than traditional payment methods, like checks and cash. Mobile payment system quality is crucial for achieving high usability and user friendliness, two important attributes of HCI.
The IS success model DeLone and McLean [24] posits that system quality and information quality relate positively to use satisfaction. System quality involves ease of use, navigation, interface design, and access speed [11]. Considering that positive HCI experiences depend partly on the design and ease of use of the system, the system quality could positively affect HCI experiences. Users may have negative HCI experiences when mobile payment systems have poor integration with receiving devices in different sales channels, such as shopping carts, kiosks, and check-out stations. In addition, poor system quality, such as a slow response speed, a complex interface with too many steps to navigate, and poor design, may dissatisfy mobile payment users [11,25]. Hence, we propose:
Hypothesis 2 (H2).
System quality has a positive impact on HCI experiences with mobile payment services.
To help users complete transactions, mobile payment systems must process accurate, timely, and relevant information [26]. Notification of a transaction should be sent to the user immediately after it is completed, for example. Mobile payment systems should allow users to quickly fix any transactional errors and reconcile any differences between transactions if there are any. Mobile payment systems require high-quality information to earn the trust of users [27].
On the other hand, inaccuracies in the information provided by mobile payment systems can lead to discrepancies in financial information, causing transaction issues for both money receivers and senders. Due to poor information quality, users may not be able to complete each transactional task correctly, resulting in poor human–computer interactions. Users will need to spend extra time and effort resolving transactional errors if they occur. Information quality is, therefore, essential for improving HCI experiences.
The information quality of mobile payment services refers to the accuracy, timeliness, and relevance of transaction-related information offered to their users [25]. Payment transactions need to go through a complex process even though the time to process each transaction is fast. The process involves many parties in each transaction. These parties include smartphone carriers, smartphone manufacturers, PoS terminals, websites, banks, credit card issuers, mobile payment apps, and merchants. When any party in the mobile payment service process encounters issues, information quality could be compromised. For instance, if the mobile payment app was not synchronous with the smartphone carrier’s new phone number a problem may occur. Another example is: the credit card providers did not update the spending limit information resulting in the mobile payment being declined. These examples illustrate the importance of information quality for providing satisfactory HCI experiences. Hence, we propose:
Hypothesis 3 (H3).
Information quality has a positive impact on HCI experiences with mobile payment services.
2.3. The Impact of Task–Technology Fit Perception on HCI Experiences with Mobile Payment Services
The task–technology fit is essential for new technology adoption [28]. It indicates the degree to which technical features or functionalities are enough to support a user’s task or requirement [29]. The fitness between task and technology can increase the perceived ease of use, perceived usefulness, and thus, the satisfaction [30]. Therefore, positive HCI experiences, which depend on ease of use and design could also be affected by the fit between the attributes of the technology (e.g., usability, functionality, performance, and security) and the attributes of the mobile payment tasks and processes (e.g., using smartphones to complete the authentication process, making a purchase, exchanging money with another party, checking the bank balance, wiring money, and keeping track of spending behaviors).
The misfit between task and technology can result in negative user experiences, such as phishing scams, customer service issues, human error, and intercepted passwords. On the other hand, a good fit between task and technology can bring positive HCI experiences because users will feel that the transaction processes are easy, convenient, fast, and secure. Thus, we propose:
Hypothesis 4 (H4).
Task–technology fit has a positive impact on HCI experiences with mobile payment services.
2.4. The Impact of HCI Experiences on the Intention of Users to Continue Using Mobile Payment Services
Information technology adoption theory alone cannot fully explain new technology adoption behaviors because it primarily addresses the utilitarian aspects of technology use. Technology use also involves the experiential component in HCI [31]. It is reported that HCI relates to users’ positive perceptions and thus an intention to continue using mobile payment services [32].
Users are more likely to switch to mobile payments if they have positive HCI experiences. When users experience convenient and secure transactions, they are more likely to embrace mobile payments [33] than to use credit cards for transactions. Increased HCI experiences can reduce research shopping and channel switching [34]. If HCI experiences are positive, users are more likely to spend more on digital channels and shop more frequently.
Mobile payment services can also simplify daily booking tasks and improve cash flow management. It is also convenient and faster to pay with mobile payment systems that provide a user-friendly HCI [35]. With a positive HCI, users can complete each transaction more conveniently than with cash [36]. For example, some consumers may not have cash on hand, so scanning QR codes on mobile payment systems is easier than finding coins.
The perceived convenience and ease of use of cashless payment systems are subjective beliefs based on actual experience [37]. When HCI experiences are satisfactory, users are more likely to consider cashless payment systems useful. As a result, users are more likely to use mobile payment services to manage their bank charges and daily expenditures if they have a satisfactory experience. Hence, we propose:
Hypothesis 5 (H5).
HCI experiences with mobile payment services have a positive impact on the intention of users to continue using mobile payment services.
2.5. The Impact of Trust on the Intention of Users to Continue Using Mobile Payment Services
Trust refers to a person’s set of beliefs about the competency, honesty, and benevolence of service providers [38]. Suh and Han [39] found that trust can help predict users’ acceptance of online banking. Dinev and Hart [40] found that a higher level of internet trust is associated with a higher willingness to provide personal information and perform transactions on the Internet. The user’s trust expectations vary with the type of information systems that a user intends to adopt [41]. For online systems like e-commerce, trust is a critical factor, making consumers comfortable sharing their personal information and conducting online transactions [38]. Similarly, Zhou [11] also found trust an important factor influencing the continuance intention to use mobile payment services.
By their nature, mobile payments involve uncertainties and risks [11]. As the payment transactions are transmitted over the network, it could be easily intercepted. In addition, the transactions are instantly performed by a user instead of a bank teller, making the user worry that they might make a mistake, for example, transferring money to the wrong account. Many users are, thus, still skeptical of mobile banking, payment, and financial services. These users have concerns about losing funds due to poor security control or how to resolve payment issues.
Therefore, building the user’s trust in mobile payment services is necessary to ensure them that the service is secure [11]. Improving the user’s trust in mobile payment services can encourage them to continue using the services. Hence, we propose:
Hypothesis 6 (H6).
Trust has a positive impact on the intention of users to continue using mobile payment services.
The literature review forms the following research framework (Figure 1).
Figure 1.
Research model.
3. Research Methodology
The survey method was adopted to help answer the research questions regarding the influence of skills, system quality and information quality, and task–technology fit with human–computer interactions in the context of mobile payment services. Another research objective was to compare the influence of HCI and trust on the continuance intention of mobile payment services and understand which factor is more influential. The survey method is cost-effective and reliable [42], and its findings should be generalizable to the continued use of mobile payment services in other countries.
The survey questionnaire was developed and revised based on the task–technology fit, IS success, human–computer interaction, and trust theories. Three faculty members from the information systems and technology field, who are experts in mobile application development, were also solicited for a pilot study to help improve the design of the original survey instrument. These faculty members provided constructive feedback to improve the content validity and reliability. Data regarding the experience of using mobile payment services and their influence on the continuance intention were collected from Thai mobile payment service users. According to the Prime Time for Real-Time Global Payments Report by ACI Worldwide [43], Thailand has a more mature real-time payments infrastructure compared to Western countries like the U.S. and the U.K.; in fact, Thailand recorded 9.7 billion real-time payment transactions in 2021, ranking fourth worldwide. However, as mentioned earlier, the rise in the number of mobile payment transactions were due largely to the government’s several financial aid schemes that paid through the Pao-Tang application. This has provided an interesting context to investigate further how mobile payment service providers in Thailand can retain their customers and keep them using the services.
An online questionnaire was distributed through the researchers’ personal social networks and popular financial products/services-related Facebook groups in Thailand. As we wanted to inquire about HCI experiences when using mobile payment services, our questionnaire asked a respondent to quit the survey if they had never used mobile payment services. Within the 4-month period, 582 responses were received. From the 582 responses, 544 of them were valid and retained for the data analysis (see the respondents’ profiles in Table 1).
Table 1.
Respondents’ Profiles.
The partial least squares structural equation modeling (PLS-SEM) method was adopted to examine the relationships between all constructs in the research model. The results provide insights into the relative value of these antecedents to promote the continuance intention to use mobile payment services.
3.1. Reliability and Validity of Constructs
We adopted the existing items to measure this study’s major constructs. The questions for the constructs utilized a 7-point Likert scale, where 1 means “strongly disagree,” and 7 means “strongly agree.” Table 2 presents the survey items used to measure the constructs and their sources.
Table 2.
Theoretical Construct Items.
Before testing the proposed hypotheses, the reliability and validity tests were performed. A measurement adequacy test was conducted using Bartlett’s sphericity test and the Kaiser–Meyer–Olkin (KMO) measure. From the Bartlett’s test of sphericity, all p-values for the constructs were found smaller than 0.01. KMO measures of the constructs were 0.868, which was much larger than 0.5. Both the p-values from the Bartlett’s test and the KMO measures indicate the measurement adequacy of all constructs.
In addition, we further inspected the validity and reliability of the items, by calculating the average variance extracted (AVE) of each construct (Table 3). This is to check for internal consistency validity. The AVE of all constructs appeared larger than the cut-off of 0.5 [51,52], suggesting sufficient convergent validity. The Cronbach’s alpha value for all constructs exceeded the threshold of 0.7, indicating high reliability [53]. A minimum composite reliability value of over 0.7 is recommended by [54]. The computed reliability of all constructs is also higher than the cut-off value, confirming their high reliability.
Table 3.
Measurement Quality Indicators.
The discriminant validity was checked by comparing a construct’s AVE square root with that of the other constructs. Sufficient discriminant validity was confirmed as all the AVE values appeared higher than their correlations (Table 4).
Table 4.
Correlations with the Square Root of AVE on the Diagonal.
3.2. Structural Model and Hypothesis Test Results
Structural Equation Modeling (SEM) with Partial Least Squares (PLS) was used to test the proposed hypotheses. According to [55], SEM is considered a reliable and appropriate technique for testing multiple causal relationships. Furthermore, the technique can be applied to any type of population, scale of measurement, and residual distribution [56,57]. It is a statistical approach that requires no normal distribution of data, even small samples can be analyzed [58,59].
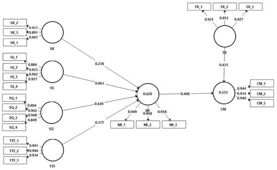
Structural Equation Modeling (SEM) with PLS was, therefore, conducted to test the proposed hypotheses after the data have passed the reliability and validity tests. Our test results (Figure 2 and Table 5) showed that SK explained 23.8% of the variance in the HCI of mobile payment services at the 95% confidence level (t = 3.806; p < 0.01), supporting Hypothesis 1. SQ explained 42% of the HCI variance and had a significant positive influence on HCI (t = 4.547; p < 0.01), supporting Hypothesis 2. IQ explained 6.3% of the HCI variance and had no significant influence on HCI (t = 0.862; p < 0.05), rejecting Hypothesis 3. TTF explained 17.7% of the HCI variance and positively influenced HCI (t = 2.820; p < 0.01), supporting Hypothesis 4. HCI explained 40% of the CM variance and positively influenced CM (t = 7.104; p < 0.01), supporting Hypothesis 5. TST explained 42.5% of the CM variance and positively influenced CM (t = 7.156; p < 0.01), supporting Hypothesis 6.
Figure 2.
The research model with test results.
Table 5.
Summary of hypothesis test results.
Furthermore, we examined whether SK, IQ, SQ, and TTF had a mediating effect on CM via HCI. These four independent variables both directly and indirectly affected HMI and CM, as shown in Table 6. According to Table 6, SQ did not have a significant positive influence on CM (t = 1.12; p > 0.1). SQ did, however, significantly influence HCI (t = 6.12; p < 0.01). HCI also had a significant positive influence on CM (t = 2.09; p < 0.05); it strongly mediated the relationship between SQ and CM, as indicated by these findings. The HCI played a partial mediating role for the relationships between the SK and the CM, and between the TTF and the CM. Both SK (t = 5.06; p < 0.01) and TTF (t = 3.84; p < 0.01) had a significant effect on HCI, which affected CM.
Table 6.
A path analysis of HCI’s mediating effect. Note: Grey background means hypotheses that are insignificant.
On the other hand, IQ had a significant impact on CM (t = 3.75; p < 0.01). IQ, however, did not significantly influence HCI (t = 1.18; p > 0.1) even though HCI had a significant influence on CM (t = 2.09; p < 0.05). Therefore, IQ did not mediate the relationship between IQ and CM.
4. Discussion
The pandemic created an opportunity for mobile payment to be perceived as a viable method when making purchases that could reduce human contact. According to Fortune Business Insights [1], the contactless payment technology has greatly benefited banking, financial services, and the insurance sector (BFSI). Banks and banking service providers offer mobile banking platforms for users to make payments to retailers and transfer money to others. Other industries, such as medical and healthcare and media and entertainment, are also positively affected by the further development of technological innovation. For instance, patients now can pay medical bills digitally. Consumers can subscribe to content and make payment using digital wallets.
This study aimed to explore whether HCI or trust is perceived as more important when users consider continuing to use the same mobile payment services. In addition, this study explored factors positively relating to HCI to reflect on how to improve the user experience for the use of mobile payment services. Based on human–computer interaction, task–technology fit, and IS success theories, an integrative framework is proposed that examines the relationships between continuance intention and its antecedents.
Our findings show that both trust and HCI have a significantly positive impact on the continuance motivation to use mobile payment services, with trust having a slightly higher influence. The effect of trust on the continuance intention to use mobile payment services, shown in this study, is consistent with other prior studies (e.g., [11,60,61]). The findings demonstrate the importance of trust and HCI; they indicate that if users have trust in their mobile payment service providers and have positive experiences when interacting with the payment applications, they are more likely to continue using the mobile payment services. In other words, improvements in HCI and an attempt to build a higher level of trust are keys to increasing continuance motivation to use mobile payment services.
In addition, system quality and task–technology fit were found to be positively related to HCI experiences. In other words, a high system quality may improve the users’ experiences [11], and mobile payment functionalities that meet the users’ needs may also improve the users’ experience. The findings highlight that to provide better HCI experiences, the service providers should pay attention to improving the system quality, involving easy-to-follow navigation, ease of use, loading speed, and a clean and visually attractive user interface as well as a task–technology fit, involving adequate and appropriate payment functions that meet the users’ needs. Past studies [45,62] also found that the task–technology fit could increase the use of mobile payment services. Adding to the previous studies, our findings show that the task–technology fit could positively affect HCI experiences. Additionally, users’ skills were found to be relevant to HCI experiences. This indicates that users who have the initial skill set needed for the use of mobile payment services tend to experience better interaction with the mobile payment service application. In fact, users usually have some basic skills related to the mobile internet or payments when they plan to adopt a mobile payment service [11].
Information quality was not shown to influence the users’ HCI experiences with mobile payment services. According to Statista Research Department [63], a large part of mobile payment transactions in Thailand in recent years have been online mobile money transfer, which is a simple and short process requiring and involving only a small amount of information. This may explain why the Thai mobile payment users in this study do not relate information quality to their HCI experiences.
5. Theoretical and Practical Implications
Theoretically, this study extends the literature regarding the continuance intention to use mobile payment services and the antecedents that are conducive to the improvement of HCI experiences while using mobile payment services. Several past studies (e.g., [11,13,61,64,65] that adopted expectation confirmation theory to explain continuance intention focused mainly on satisfaction and trust as key factors leading to continuance intention; this study extends other studies in that it shows that apart from satisfaction, HCI experiences could also positively influence the continuance intention to use mobile payment services. In addition, our study shows that HCI experiences hold an almost equal explanatory power to that of trust, in explaining the mobile payment service continuance usage intention.
Consistent with the previous research, the present study shows that system quality, skills, and task–technology fit have a positive impact on the users’ HCI experiences with mobile payment services.
Our research framework also serves as an example of how human–computer interaction, task–technology fit, and IS success theories can be integrated. Our research shows that HCI experiences may be used as a surrogate for user satisfaction in the IS success model and as a surrogate for performance impacts in the task–technology fit model.
The present study has several practical implications. For mobile app developers, it is important to consider the individual user’s competence when using mobile banking services. As skills show a significant positive relationship to HCI experience, it is beneficial to further segment the user’s needs and abilities and tailor services and provide customer support when targeting specific groups or individuals. In addition, since system quality is shown to have a positive influence on the user’s HCI experiences, mobile payment service providers should ensure that their applications load quickly, are reliable and easy to navigate and use, and have a visually attractive user interface. Given that the task–technology fit is essential for users to perceive a positive HCI experience, mobile payment service providers and developers should consider updating or adding more payment services to meet the increasing and emerging requirements of users to use their mobiles to pay for more items/services, such as buying digital coins, subscribing to online services, investing in financial products, paying utilities bills, etc.
6. Limitations and Future Research Directions
This study was conducted in the Thai context, where a large part of the mobile payment transactions consisted of money being transferred. Interpretation and application of the findings from this study in other contexts may be limited. In addition, given that mobile payments have become increasingly popular in various industries and include more variety of payment services for healthcare, entertainment, retail, for example, future research could explore the relationship between skills, system quality, task–technology fit, information quality, and HCI experiences in other scenarios. Different sets of skills and different dimensions of task–technology fit and systems, as well as information quality, may be required for the more complex payment services that could emerge in the future. The present study examined skills as attributes of the users and focused only on skills for the use of mobile payment services. Other individual skill sets, such as privacy literacy and financial literacy, could be further explored. It is beneficial for mobile payment service providers and developers to understand how different user skills could influence the user experience so that they can provide a more personalized service. Lastly, this study did not confirm the importance of information quality to an improvement of HCI experiences, while using mobile payment services. This contradicts previous studies (e.g., [11,66], which found that trust was positively related to the use of mobile payment services. Thus, future research may reconfirm the impact of information quality on the user experience and may explore how different dimensions of information quality, such as clarity and ease of understanding affect mobile payment HCI experiences.
7. Conclusions
The mobile payment market has been growing. The competition among the mobile payment service providers is also increasing. The mobile payment service providers are, thus, facing the challenge of user engagement and continuance usage. Previous research on the continuance intention to use mobile payment services focused on investigating the effect of satisfaction on mobile payment services [5,13,14]. This study, based on the HCI literature, proposed an integrative framework that investigated the relationships between HCI experiences and trust on the continuance intention to use mobile payment services in Thailand.
The results showed that the factors impacting on HCI experiences with mobile payment services in order of importance are: system quality, skills, and perceived task–technology fit for using the services. Information quality does not significantly impact HCI experiences. Furthermore, HCI and trust as two factors positively relating to the continued use of mobile payment services.
Theoretically, this research highlights the importance that HCI experiences have on the continuance intention to use mobile payment services. For the mobile payment service providers, this research highlights the need to improve HCI experiences not only via computer-related factors, namely system quality and task–technology fit, but also via the human-related factors, namely skills. Therefore, free public sessions that aim to educate people in the general IT skills for daily life may indirectly enhance HCI experiences, which in turn may increase the continuance intention to use mobile payment services.
Author Contributions
Conceptualization, L.K., C.C. and P.R.; Data curation, L.K. and P.R.; Formal analysis, C.C. and J.H.; Funding acquisition, P.R.; Investigation, L.K. and P.R.; Methodology, L.K., C.C. and J.H.; Project administration, P.R.; Validation, C.C.; Visualization, P.R.; Writing—original draft, L.K., J.H. and P.R.; Writing—review and editing, L.K., C.C. and J.H. All authors have read and agreed to the published version of the manuscript.
Funding
This research was funded by Thammasat University’s Bualuang ASEAN Chair Professorship Fund.
Institutional Review Board Statement
The study was conducted according to the guidelines of the Declaration of Helsinki, and approved by the Institutional Review Board (or Ethics Committee) of the authors’ university.
Informed Consent Statement
The respondent’s consent was waived because the data were collected via an online survey form and the respondents were provided with an option to leave the survey at any time if they did not want to answer any question or finish the survey.
Data Availability Statement
Data sharing not applicable.
Conflicts of Interest
The authors declare no conflict of interest.
References
- Fortune Business Insights. The Global Mobile Payment Market Size is Projected to Reach USD 8.94 trillion by 2027, Exhibiting a CAGR of 29.0% During the Forecast Period [2020–2027]. 2021. Available online: https://www.fortunebusinessinsights.com/industry-reports/mobile-payment-market-100336 (accessed on 22 September 2022).
- Koch, J.; Frommeyer, B.; Schewe, G. Online Shopping Motives during the COVID-19 Pandemic—Lessons from the Crisis. Sustainability 2020, 12, 10247. [Google Scholar] [CrossRef]
- Kotkowski, R.P.; Polasik, M. COVID-19 pandemic increases the divide between cash and cashless payment users in Europe. Econ. Lett. 2021, 209, 110139. [Google Scholar] [CrossRef] [PubMed]
- Campiranon, K. Enhancing the Customer Journey during COVID-19 through Service Design: A Case Study of Pawnshops in Bangkok. Thammasat Rev. 2022, 25, 124–144. [Google Scholar] [CrossRef]
- Loh, X.-M.; Lee, V.-H.; Hew, T.-S.; Lin, B. The cognitive-affective nexus on mobile payment continuance intention during the COVID-19 pandemic. Int. J. Bank Mark. 2022, 40, 939–959. [Google Scholar] [CrossRef]
- Tinakhat, P.; Jaroenwisan, K.; Weerapaiboon, W. A Framework for Designing Customer Experience of Luxury Chain Beach Hotels in Andaman Coast of Thailand: Repercussions of the COVID-19 Pandemic. Thammasat Rev. 2022, 25, 95–123. [Google Scholar] [CrossRef]
- Statista Research Development. Global Mobile App Three Month User Retention and Churn 2018. 2021. Available online: https://www.statista.com/statistics/384224/monthly-app-launches-churn/ (accessed on 22 September 2022).
- Amphunan, K.; Zhang, K.; Banu, F. Booster Shot? Pao Tang Digital Payment and Thailand’s Domestic Consumption. 2022. Available online: https://fulcrum.sg/booster-shot-pao-tang-digital-payment-and-thailands-domestic-consumption/ (accessed on 22 September 2022).
- Wisniewski, T.P.; Polasik, M.; Kotkowski, R.; Moro, A. Switching from Cash to Cashless Payments During the COVID-19 Pandemic and Beyond; Narodowy Bank Polski, Education & Publishing Department: Warszawa, Poland, 2021; pp. 1–48. [Google Scholar]
- Akdim, K.; Casaló, L.V.; Flavián, C. The role of utilitarian and hedonic aspects in the continuance intention to use social mobile apps. J. Retail. Consum. Serv. 2022, 66, 102888. [Google Scholar] [CrossRef]
- Zhou, T. An empirical examination of continuance intention of mobile payment services. Decis. Support Syst. 2013, 54, 1085–1091. [Google Scholar] [CrossRef]
- Nelloh, L.A.M.; Santoso, A.S.; Slamet, M.W. Will Users Keep Using Mobile Payment? It Depends on Trust and Cognitive Perspectives. Procedia Comput. Sci. 2019, 161, 1156–1164. [Google Scholar] [CrossRef]
- Cao, X.; Yu, L.; Liu, Z.; Gong, M.; Adeel, L. Understanding mobile payment users’ continuance intention: A trust transfer perspective. Internet Res. 2018, 28, 456–476. [Google Scholar] [CrossRef]
- Raman, P.; Aashish, K. To continue or not to continue: A structural analysis of antecedents of mobile payment systems in India. Int. J. Bank Mark. 2021, 39, 242–271. [Google Scholar] [CrossRef]
- Verkijika, S.F.; Neneh, B.N. Standing up for or against: A text-mining study on the recommendation of mobile payment apps. J. Retail. Consum. Serv. 2021, 63, 102743. [Google Scholar] [CrossRef]
- Wang, W.; Li, F.; Zhang, X. Price Discount and Price Dispersion in Online Market: Do More Firms Still Lead to More Competition? J. Theor. Appl. Electron. Commer. Res. 2021, 16, 164–178. [Google Scholar] [CrossRef]
- Huang, E.Y.; Lin, S.-W.; Fan, Y.-C. M-S-QUAL: Mobile service quality measurement. Electron. Commer. Res. Appl. 2015, 14, 126–142. [Google Scholar] [CrossRef]
- Ge, X.; Tang, W. Design and analysis of human-machine interaction interface of vending machine under mobile payment. In Advances in Ergonomics in Design; Rebelo, F., Ed.; Springer: Cham, Switzerland, 2021; Volume 261. [Google Scholar] [CrossRef]
- Jang, H.; Han, S.H. User experience framework for understanding user experience in blockchain services. Int. J. Hum. Comput. Stud. 2021, 158, 102733. [Google Scholar] [CrossRef]
- Payne, E.H.M.; Peltier, J.; Barger, V.A. Enhancing the value co-creation process: Artificial intelligence and mobile banking service platforms. J. Res. Interact. Mark. 2021, 15, 68–85. [Google Scholar] [CrossRef]
- Bevan, N. Usability is quality of use. In Advances in Human Factors/Ergonomics; Elsevier: Amsterdam, The Netherlands, 1995; Volume 20, pp. 349–354. [Google Scholar] [CrossRef]
- Carvalho, R.M.; Andrade, R.M.D.C.; de Oliveira, K.M.; Santos, I.D.S.; Bezerra, C.I.M. Quality characteristics and measures for human–computer interaction evaluation in ubiquitous systems. Softw. Qual. J. 2016, 25, 743–795. [Google Scholar] [CrossRef]
- Tew, H.-T.; Tan, G.W.-H.; Loh, X.-M.; Lee, V.-H.; Lim, W.-L.; Ooi, K.-B. Tapping the Next Purchase: Embracing the Wave of Mobile Payment. J. Comput. Inf. Syst. 2022, 62, 527–535. [Google Scholar] [CrossRef]
- DeLone, W.H.; McLean, E.R. Information Systems Success: The Quest for the Dependent Variable. Inf. Syst. Res. 1992, 3, 60–95. [Google Scholar] [CrossRef]
- Lin, X.; Wu, R.; Lim, Y.-T.; Han, J.; Chen, S.-C. Understanding the Sustainable Usage Intention of Mobile Payment Technology in Korea: Cross-Countries Comparison of Chinese and Korean Users. Sustainability 2019, 11, 5532. [Google Scholar] [CrossRef]
- Gorla, N.; Somers, T.M.; Wong, B. Organizational impact of system quality, information quality, and service quality. J. Strat. Inf. Syst. 2010, 19, 207–228. [Google Scholar] [CrossRef]
- Sarkar, S.; Chauhan, S.; Khare, A. A meta-analysis of antecedents and consequences of trust in mobile commerce. Int. J. Inf. Manag. 2020, 50, 286–301. [Google Scholar] [CrossRef]
- Ammenwerth, E.; Iller, C.; Mahler, C. IT-adoption and the interaction of task, technology and individuals: A fit framework and a case study. BMC Med. Inform. Decis. Mak. 2006, 6, 3. [Google Scholar] [CrossRef] [PubMed]
- Goodhue, D.L.; Thompson, R.L. Task-Technology Fit and Individual Performance. MIS Q. 1995, 19, 213–236. [Google Scholar] [CrossRef]
- Rahi, S.; Ghani, M.A. Examining internet banking user’s continuance intention through the lens of technology continuance theory and task technology fit model. Digit. Policy Regul. Gov. 2021, 23, 456–474. [Google Scholar] [CrossRef]
- Hornbæk, K.; Hertzum, M. Technology Acceptance and User Experience. ACM Trans. Comput. Interact. 2017, 24, 1–30. [Google Scholar] [CrossRef]
- Zhang, J.; Luximon, Y.; Song, Y. The Role of Consumers’ Perceived Security, Perceived Control, Interface Design Features, and Conscientiousness in Continuous Use of Mobile Payment Services. Sustainability 2019, 11, 6843. [Google Scholar] [CrossRef]
- Chen, W.-C.; Chen, C.-W.; Chen, W.-K. Drivers of Mobile Payment Acceptance in China: An Empirical Investigation. Information 2019, 10, 384. [Google Scholar] [CrossRef]
- Shen, P.; Wan, D.; Li, J. How human–computer interaction perception affects consumer well-being in the context of online retail: From the perspective of autonomy. Nankai Bus. Rev. Int. 2022. In Print. [Google Scholar] [CrossRef]
- Pal, A.; Herath, T.; De, R.; Rao, H.R. Is the convenience worth the risk? An investigation of mobile payment usage. Inf. Syst. Front. 2021, 23, 941–961. [Google Scholar] [CrossRef]
- Wasiaturrahma, W.; Wahyuningtyas, Y.T.; Ajija, S.R. Non Cash Payment and Demand for Real Money in Indonesia. J. Econ. Bus. Account. Ventur. 2019, 22, 1–8. [Google Scholar] [CrossRef]
- Ha, H. The Cashless Economy in Vietnam—The Situation and Policy Implications. J. Rev. Glob. Econ. 2020, 9, 216–223. [Google Scholar] [CrossRef]
- McKnight, D.H.; Choudhury, V.; Kacmar, C. Developing and Validating Trust Measures for e-Commerce: An Integrative Typology. Inf. Syst. Res. 2002, 13, 334–359. [Google Scholar] [CrossRef]
- Suh, B.; Han, I. Effect of trust on customer acceptance of Internet banking. Electron. Commer. Res. Appl. 2002, 1, 247–263. [Google Scholar] [CrossRef]
- Dinev, T.; Hart, P. An Extended Privacy Calculus Model for E-Commerce Transactions. Inf. Syst. Res. 2006, 17, 61–80. [Google Scholar] [CrossRef]
- Silic, M.; Barlow, J.B.; Back, A. Evaluating the role of trust in adoption: A conceptual replication in the context of open source systems. AIS Trans. Replication Res. 2018, 4, 1–17. [Google Scholar] [CrossRef][Green Version]
- Nardi, P.M. Doing Survey Research: A Guide to Quantitative Methods, 4th ed.; Routledge: New York, NY, USA, 2018; p. 272. [Google Scholar]
- ACIworldwide. Prime-Time for Real-Time Global Payments Report. 2022. Available online: https://go.aciworldwide.com/Global-Payments-Report-Thailand.html (accessed on 22 August 2022).
- Agarwal, R.; Karahanna, E. Time Flies When You’re Having Fun: Cognitive Absorption and Beliefs about Information Technology Usage. MIS Q. 2000, 24, 665. [Google Scholar] [CrossRef]
- Tam, C.; Oliveira, T. Understanding the impact of m-banking on individual performance: DeLone & McLean and TTF perspective. Comput. Hum. Behav. 2016, 61, 233–244. [Google Scholar] [CrossRef]
- Nielsen, J.; Mack, R.L. Usability Inspection Methods; John Wiley & Sons: New York, NY, USA, 1994; Volume 1. [Google Scholar]
- Nielsen, J.; Snyder, C.; Molich, R.; Farrell, S.; Nielsen Norman Group. E-commerce User Experience: High-Level Strategy. 2001. Available online: http://www.nngroup.com/reports/ecommerce (accessed on 22 August 2022).
- Lin, T.-C.; Huang, C.-C. Understanding knowledge management system usage antecedents: An integration of social cognitive theory and task technology fit. Inf. Manag. 2008, 45, 410–417. [Google Scholar] [CrossRef]
- Zhou, T.; Lu, Y.; Wang, B. Integrating TTF and UTAUT to explain mobile banking user adoption. Comput. Hum. Behav. 2010, 26, 760–767. [Google Scholar] [CrossRef]
- Wu, J.-H.; Wang, S.-C.; Tsai, H.-H. Falling in love with online games: The uses and gratifications perspective. Comput. Hum. Behav. 2010, 26, 1862–1871. [Google Scholar] [CrossRef]
- Fornell, C.; Larcker, D.F. Structural equation models with unobservable variables and measurement error: Algebra and statistics. J. Mark. Res. 1981, 18, 382–388. [Google Scholar] [CrossRef]
- Hulland, J. Use of partial least squares (PLS) in strategic management research: A review of four recent studies. Strateg. Manag. J. 1999, 20, 195–204. [Google Scholar] [CrossRef]
- Cortina, J.M. What is coefficient alpha? An examination of theory and applications. J. Appl. Psychol. 1993, 78, 98–104. [Google Scholar] [CrossRef]
- Hair, J.; Hult, T.; Ringle, C.; Sarstedt, M. A Primer on Partial Least Squares Structural Equation Modeling (PLS-SEM); Sage Publications, Inc.: Thousand Oaks, CA, USA, 2014. [Google Scholar]
- Henseler, J.; Ringle, C.M.; Sinkovics, R.R. The use of partial least squares path modeling in international marketing. In New Challenges to International Marketing; Emerald Group Publishing Limited: Bingley, UK, 2009; Volume 20, pp. 277–319. [Google Scholar] [CrossRef]
- Chin, W.W. The partial least squares approach to structural equation modeling. In Modern Methods for Business Research; Marcoulides, G.A., Ed.; Erlbaum Associates: Mahwah, NJ, USA, 1998; Volume 295, pp. 295–336. [Google Scholar]
- Fornell, C.; Bookstein, F.L. Two Structural Equation Models: LISREL and PLS Applied to Consumer Exit-Voice Theory. J. Mark. Res. 1982, 19, 440–452. [Google Scholar] [CrossRef]
- Gefen, D.; Straub, D.; Boudreau, M.-C. Structural equation modeling and regression: Guidelines for research practice. Commun. Assoc. Inf. Syst. 2000, 4, 2–77. [Google Scholar] [CrossRef]
- Hair, J.F.; Ringle, C.M.; Sarstedt, M. PLS-SEM: Indeed a Silver Bullet. J. Mark. Theory Pract. 2011, 19, 139–152. [Google Scholar] [CrossRef]
- Chen, X.; Li, S. Understanding Continuance Intention of Mobile Payment Services: An Empirical Study. J. Comput. Inf. Syst. 2017, 57, 287–298. [Google Scholar] [CrossRef]
- Shao, Z.; Zhang, L.; Li, X.; Guo, Y. Antecedents of trust and continuance intention in mobile payment platforms: The moderating effect of gender. Electron. Commer. Res. Appl. 2018, 33, 100823. [Google Scholar] [CrossRef]
- Franque, F.B.; Oliveira, T.; Tam, C. Continuance Intention of Mobile Payment: TTF Model with Trust in an African Context. Inf. Syst. Front. 2022, 1–19. [Google Scholar] [CrossRef]
- Statista Research Development. Volume of Mobile Banking Transactions in Thailand from 2017 to 2021. 2022. Available online: https://www.statista.com/statistics/1131343/thailand-value-of-mobile-banking-transactions/ (accessed on 22 August 2022).
- Liébana-Cabanillas, F.; Singh, N.; Kalinic, Z.; Carvajal-Trujillo, E. Examining the determinants of continuance intention to use and the moderating effect of the gender and age of users of NFC mobile payments: A multi-analytical approach. Inf. Technol. Manag. 2021, 22, 133–161. [Google Scholar] [CrossRef]
- Franque, F.B.; Oliveira, T.; Tam, C. Understanding the factors of mobile payment continuance intention: Empirical test in an African context. Heliyon 2021, 7, e07807. [Google Scholar] [CrossRef] [PubMed]
- Gao, L.; Waechter, K.A. Examining the role of initial trust in user adoption of mobile payment services: An empirical investigation. Inf. Syst. Front. 2017, 19, 525–548. [Google Scholar] [CrossRef]
Publisher’s Note: MDPI stays neutral with regard to jurisdictional claims in published maps and institutional affiliations. |
© 2022 by the authors. Licensee MDPI, Basel, Switzerland. This article is an open access article distributed under the terms and conditions of the Creative Commons Attribution (CC BY) license (https://creativecommons.org/licenses/by/4.0/).

