Investigating Students’ Adoption of MOOCs during COVID-19 Pandemic: Students’ Academic Self-Efficacy, Learning Engagement, and Learning Persistence
Abstract
1. Introduction
2. Theoretical Model and Hypothesis Development
2.1. Observability (OB)
2.2. Complexity (CO)
2.3. Trialability (TR)
2.4. Perceived Ease-of-Use (PEU)
2.5. Perceived Usefulness (PU)
2.6. Academic Self-Efficacy (ASE)
2.7. Learning Engagement (LE)
2.8. Learning Persistence (LP)
3. Research Methodology
3.1. Sample Characteristics and Data Collection
3.2. Measurement Instruments
4. Results and Analysis
4.1. Demographic Information
4.2. Measurement Construct Validity
4.3. Measurement Validity Convergent
4.4. Measurement Validity That Is Convergent
4.5. The Analysis of the Structural Model
5. Discussion and Implications
- To use an MOOC system for learning during the COVID-19 pandemic, the system must be able to inspire students to use the system and to influence their success in higher education.
- Lecturers and mentors help students by listening to their questions and sharing their information with ease, which will enhance student learning collaboration and develop researchers’ study skills by using MOOCs during the COVID-19 pandemic.
- Rather than requiring students to use MOOCs during the COVID-19 pandemic, universities should allow them to enroll in classes that teach them how to do so.
- Technology and resources are major concerns in students’ ASE when it comes to using MOOCs during COVID-19 pandemic.
Conclusion and Future Work
Funding
Institutional Review Board Statement
Informed Consent Statement
Data Availability Statement
Conflicts of Interest
Abbreviations
| MOOCs | massive open online courses |
| OB | observability |
| CO | complexity |
| TR | trialability |
| PU | perceived usefulness |
| PEU | perceived ease-of-use |
| IDT | innovation diffusion theory |
| TAM | technology acceptance model |
| ASE | academic self-efficacy |
| LE | learning engagement |
| LP | learning persistence |
| SPSS | Statistical Package for the Social Sciences |
| SEM | Structural Equation Modeling |
| COVID-19 | coronavirus disease 2019 |
| AVE | average variance extracted |
| IC | inter-construct correlations |
| CFA | confirmatory factor analysis |
References
- Veletsianos, G.; Collier, A.; Schneider, E. Digging deeper into learners’ experiences in MOOCs: Participation in social networks outside of MOOCs, notetaking and contexts surrounding content consumption. Br. J. Educ. Technol. 2015, 46, 570–587. [Google Scholar] [CrossRef]
- McAuley, A.; Stewart, B.; Siemens, G.; Cormier, D. The MOOC Model for Digital Practice. 2010. Available online: https://oerknowledgecloud.org/sites/oerknowledgecloud.org/files/MOOC_Final.pdf (accessed on 17 August 2021).
- Barclay, C.; Logan, D. Towards an Understanding of the Implementation & Adoption of Massive Online Open Courses (MOOCs) in a Developing Behaviour & Information Technology 15 Economy Context. In Proceedings of the Annual Workshop of the AIS Special Interest Group for ICT in Global Development, Vorarlberg, Austria, 1–14 December 2013. [Google Scholar]
- Kennedy, J. Characteristics of Massive Open Online Courses (MOOCs): A Research Review, 2009–2012. J. Interact. Online Learn. 2014, 13, 1–15. [Google Scholar]
- Zhu, M.; Bonk, C.J.; Doo, M.Y. Self-directed learning in MOOCs: Exploring the relationships among motivation, self-monitoring, and self-management. Educ. Technol. Res. Dev. 2020, 68, 2073–2093. [Google Scholar] [CrossRef]
- Shah, D. Year of MOOC-Based Degrees: A Review of MOOC Stats and Trends in 2018. Class Central. 2018. Available online: https://www.classcentral.com/report/moocs-stats-and-trends-2018/ (accessed on 8 September 2021).
- Che, X.; Luo, S.; Wang, C.; Meinel, C. An attempt at MOOC localization for Chinese-speaking users. Int. J. Inf. Educ. Technol. 2016, 6, 90–96. [Google Scholar] [CrossRef]
- Gameel, B.; Wilkins, K. When it comes to MOOCs, where you are from makes a difference. Comput. Educ. 2019, 136, 49–60. [Google Scholar] [CrossRef]
- Subramaniam, T.; Suhaimi, N.; Latif, A.; Abu Kassim, Z.; Fadzil, M. MOOCs Readiness: The Scenario in Malaysia. Int. Rev. Res. Open Distance Learn. 2019, 20, 80–101. [Google Scholar] [CrossRef]
- Xiong, Y.; Li, H.; Kornhaber, M.L.; Suen, H.K.; Pursel, B.; Goins, D.D. Examining the relations among student motivation, engagement, and retention in a MOOC: A structural equation modeling approach. Glob. Educ. Rev. 2015, 2, 23–33. [Google Scholar]
- Hew, K.F.; Cheung, W.S. Students’ and instructors’ use of massive open online courses (MOOCs): Motivations and challenges. Educ. Res. Rev. 2014, 12, 45–58. [Google Scholar] [CrossRef]
- Firmin, R.; Schiorring, E.; Whitmer, J.; Willett, T.; Collins, E.D.; Sujitparapitaya, S. Case study: Using MOOCs for conventional college coursework. Distance Educ. 2014, 12, 94–115. [Google Scholar] [CrossRef]
- Chen, L.D.; Gillenson, M.L.; Sherrell, D.L. Enticing online consumers: An extended technology acceptance perspective. Inf. Manag. 2002, 39, 705–719. [Google Scholar] [CrossRef]
- Chen, X.; Tao, D.; Zhou, Z. Factors affecting reposting behaviour using a mobile phone-based user-generatedcontent online community application among Chinese young adults. Behav. Inf. Technol. 2019, 38, 120–131. [Google Scholar] [CrossRef]
- Tao, D.; Yuan, J.; Shao, F.; Li, D.; Zhou, Q.; Qu, X. Factors affecting consumer acceptance of an online health information portal among young internet users. CIN Comput. Inform. Nurs. 2018, 36, 530–539. [Google Scholar] [CrossRef] [PubMed]
- Ullah, N.; Mugahed Al-Rahmi, W.; Alzahrani, A.I.; Alfarraj, O.; Alblehai, F.M. Blockchain Technology Adoption in Smart Learning Environments. Sustainability 2021, 13, 1801. [Google Scholar] [CrossRef]
- Abuhassna, H.; Al-Rahmi, W.M.; Yahya, N.; Zakaria, M.A.Z.M.; Kosnin, A.B.M.; Darwish, M. Development of a new model on utilizing online learning platforms to improve students’ academic achievements and satisfaction. Int. J. Educ. Technol. High. Educ. 2020, 17, 38. [Google Scholar] [CrossRef]
- Alyoussef, I.Y.; Alamri, M.M.; Al-Rahmi, W.M. Social media use (SMU) for teaching and learning in Saudi Arabia. Int. J. Recent Technol. Eng. 2019, 8, 942–946. [Google Scholar]
- Al-Rahmi, W.M.; Aldraiweesh, A.; Yahaya, N.; Kamin, Y.B. Massive open online courses (MOOCS): Systematic literature review in Malaysian higher education. Int. J. Eng. Technol. 2018, 7, 2197–2202. [Google Scholar] [CrossRef]
- Hsu, J.Y.; Chen, C.C.; Ting, P.F. Understanding MOOC continuance: An empirical examination of social support theory. Interact. Learn. Environ. 2018, 26, 1100–1118. [Google Scholar] [CrossRef]
- Alalwan, N.; Al-Rahmi, W.M.; Alfarraj, O.; Alzahrani, A.; Yahaya, N.; Al-Rahmi, A.M. Integrated three theories to develop a model of factors affecting students’ academic performance in higher education. IEEE Access 2019, 7, 98725–98742. [Google Scholar] [CrossRef]
- Ullah, N.; Alnumay, W.S.; Al-Rahmi, W.M.; Alzahrani, A.I.; Al-Samarraie, H. Modeling cost saving and innovativeness for blockchain technology adoption by energy management. Energies 2020, 13, 4783. [Google Scholar] [CrossRef]
- Moafa, F.A.; Ahmad, K.; Al-Rahmi, W.M.; Yahaya, N.; Kamin, Y.B.; Alamri, M.M. Develop a model to measure the ethical effects of students through social media use. IEEE Access 2018, 6, 56685–56699. [Google Scholar] [CrossRef]
- Fianu, E.; Blewett, C.; Ampong, G.; Ofori, K. Factors affecting MOOC usage by students in selected Ghanaian universities. Educ. Sci. 2018, 8, 70. [Google Scholar] [CrossRef]
- Wu, J.H.; Wang, S.C. What drives mobile commerce? An empirical evaluation of the revised technology acceptance model. Inf. Manag. 2005, 42, 719–729. [Google Scholar] [CrossRef]
- Lee, Y.H.; Hsieh, Y.C.; Hsu, C.N. Adding innovation diffusion theory to the technology acceptance model: Supporting employees’ intentions to use e-learning systems. J. Educ. Technol. Soc. 2011, 14, 124–137. [Google Scholar]
- Yadav, R.; Mahara, T. An empirical study of consumers intention to purchase wooden handicraft items online: Using extended technology acceptance model. Glob. Bus. Rev. 2019, 20, 479–497. [Google Scholar]
- Alenazy, W.M.; Al-Rahmi, W.M.; Khan, M.S. Validation of TAM model on social media use for collaborative learning to enhance collaborative authoring. IEEE Access 2019, 7, 71550–71562. [Google Scholar] [CrossRef]
- Rogers, E.M. Diffusion of Innovations, 4th ed.; Free Press: New York, NY, USA, 1995. [Google Scholar]
- Davis, F.; Bagozzi, R.; Warshaw, P. User acceptance of computer technology: A comparison of two theoretical models. Manag. Sci. 1989, 35, 982–1003. [Google Scholar] [CrossRef]
- Al-Rahmi, W.M.; Yahaya, N.; Aldraiweesh, A.A.; Alturki, U.; Alamri, M.M.; Saud, M.S.B.; Kamin, Y.B.; Aljeraiwi, A.A.; Alhamed, O.A. Big data adoption and knowledge management sharing: An empirical investigation on their adoption and sustainability as a purpose of education. IEEE Access 2019, 7, 47245–47258. [Google Scholar] [CrossRef]
- Tobbin, P.E. Modeling Adoption of Mobile Money Transfer: A Consumer Behaviour Analysis. In Proceedings of the 2nd International Conference on Mobile Communication Technology for Development, Kampala, Uganda, 10–11 November 2010. [Google Scholar]
- Lee, Y.H. Exploring Key Factors That Affect Consumers to Adopt E-Reading Services. Master’s Thesis, Huafan University, New Taipei City, Taiwan, 2007. [Google Scholar]
- Altalhi, M.M. Towards Understanding the Students’ Acceptance of MOOCs: A Unified Theory of Acceptance and Use of Technology (UTAUT). Int. J. Emerg. Technol. Learn. 2021, 16, 237–253. [Google Scholar] [CrossRef]
- Al-Ammary, J.H.; Al-Sherooqi, A.K.; Al-Sherooqi, H.K. The acceptance of social networking as a learning tools at University of Bahrain. Int. J. Inf. Educ. Technol. 2014, 4, 208–214. [Google Scholar] [CrossRef]
- Al-Rahmi, W.M.; Alzahrani, A.I.; Yahaya, N.; Alalwan, N.; Kamin, Y.B. Digital communication: Information and communication technology (ICT) usage for education sustainability. Sustainability 2020, 12, 5052. [Google Scholar] [CrossRef]
- Al-Rahmi, W.; Aldraiweesh, A.; Yahaya, N.; Kamin, Y.B.; Zeki, A.M. Massive open online courses (MOOCs): Data on higher education. Data Brief 2019, 22, 118–125. [Google Scholar] [CrossRef] [PubMed]
- Bandura, A. Self-efficacy: Toward a unifying theory of behavioral change. Psychol. Rev. 1977, 84, 191–215. [Google Scholar] [CrossRef]
- You, J.W. The relationship among academic procrastination, self-regulated learning, fear, academic self-efficacy, and perceived academic control in e-Learning. J. Korean Assoc. Educ. Inf. Media 2012, 18, 249–271. [Google Scholar]
- Milligan, C.; Littlejohn, A.; Margaryan, A. Patterns of engagement in connectivist MOOCs. J. Online Learn. Teach. 2013, 9, 149–159. [Google Scholar]
- You, J.W.; Song, Y.H. Probing the interaction effects of task value and academic self-efficacy on learning engagement and persistence in an e-learning Course. Korean J. Leaner Cent. Curric. Instr. 2013, 13, 91–112. [Google Scholar]
- Puzziferro, M. Online technologies self-efficacy and self-regulated learning as predictors of final grade and satisfaction in college-level online courses. Am. J. Distance Educ. 2008, 22, 72–89. [Google Scholar] [CrossRef]
- Wang, Y.; Baker, R. Content or platform: Why do students complete MOOCs? J. Online Learn. Teach. 2015, 11, 17. [Google Scholar]
- Breslow, L.; Pritchard, D.E.; DeBoer, J.; Stump, G.S.; Ho, A.D.; Seaton, D.T. Studying learning in the worldwide classroom: Research into edX’s first MOOC. Res. Pract. Assess. 2013, 8, 13–25. [Google Scholar]
- Coates, H. Student Engagement in Campus-Based and Online Education; University Connections; Routledge: London, UK, 2006. [Google Scholar]
- Fredricks, J.A.; Blumenfeld, P.C.; Paris, A.H. School engagement: Potential of the concept, state of the evidence. Rev. Educ. Res. 2004, 74, 59–109. [Google Scholar] [CrossRef]
- He, Y.C. Self-Determination among Adult Chinese English Language Learners: The Relationship among Perceived Autonomy Support, Intrinsic Motivation, and Engagement. Ph.D. Thesis, University of Southern California, Los Angeles, CA, USA, 2009. [Google Scholar]
- Ramesh, A.; Goldwasser, D.; Huang, B.; Daumé, H., III; Getoor, L. Modeling learner engagement in MOOCs using probabilistic soft logic. NIPS Workshop Data Driven Educ. 2013, 21, 62. [Google Scholar]
- Joo, Y.; Kim, N.; Kim, G. The Structural relationship among self-efficacy, internal locus of control, school support, learning flow, satisfaction and learning persistence in cyber education. Korean J. Educ. Technol. 2010, 26, 25–55. [Google Scholar] [CrossRef]
- Shin, N. Transactional presence as critical predictors of success in distance learning. Distance Educ. 2003, 24, 48–58. [Google Scholar] [CrossRef]
- Reich, J.; Emanuel, J.; Nesterko, S.O.; Seaton, D.T.; Mullaney, T.; Waldo, J.; Chuang, I.; Ho, A. HeroesX: The Ancient Greek Hero: Spring 2013 Course Report. 2014. Available online: https://papers.ssrn.com/sol3/papers.cfm?abstract_id=2382246 (accessed on 1 June 2021).
- Impey, C.D.; Wenger, M.C.; Austin, C.L. Astronomy for astronomical numbers: A worldwide massive open online class. Int. Rev. Res. Open Distrib. Learn. 2015, 16, 57–79. [Google Scholar] [CrossRef][Green Version]
- Hair, J.F.; Sarstedt, M.; Ringle, C.M.; Mena, J.A. An assessment of the use of partial least squares structural equation modeling in marketing research. J. Acad. Mark. Sci. 2012, 40, 414–433. [Google Scholar] [CrossRef]
- Park, Y.; Chen, J.V. Acceptance and adoption of the innovative use of smartphone. Ind. Manag. Data Syst. 2007, 107, 1349–1365. [Google Scholar] [CrossRef]
- Giovanis, A.N.; Binioris, S.; Polychronopoulos, G. An extension of TAMmodel with IDT and security/privacy risk in the adoption of internet banking services in Greece. EuroMed J. Bus. 2012, 7, 24–53. [Google Scholar] [CrossRef]
- Shih, T.-Y. Key factors of marketing strategies of mobile service innovations. Int. J. Innov. Learn. 2014, 16, 448–466. [Google Scholar] [CrossRef]
- Pintrich, P.R.; De Groot, E.V. Motivational and self-regulated learning components of classroom academic performance. J. Educ. Psychol. 1990, 82, 33–40. [Google Scholar] [CrossRef]
- Sun, J.C.Y.; Rueda, R. Situational interest, computer self-efficacy and self-regulation: Their impact on student engagement in distance education. Br. J. Educ. Technol. 2012, 43, 191–204. [Google Scholar] [CrossRef]
- Alamri, M.M.; Almaiah, M.A.; Al-Rahmi, W.M. Social media applications affecting Students’ academic performance: A model developed for sustainability in higher education. Sustainability 2020, 12, 6471. [Google Scholar] [CrossRef]
- Chow, Y.S.; Teicher, H. Probability Theory: Independence, Interchangeability, Martingales; Springer Science & Business Media: Berlin, Germany, 2012. [Google Scholar]
- Fornell, C.; Larcker, D.F. Evaluating structural equation models with unobservable variables and measurement error. J. Mark. Res. 1981, 18, 39–50. [Google Scholar] [CrossRef]
- Alamri, M.M.; Almaiah, M.A.; Al-Rahmi, W.M. The Role of Compatibility and Task-Technology Fit (TTF): On Social Networking Applications (SNAs) Usage as Sustainability in Higher Education. IEEE Access 2020, 8, 161668–161681. [Google Scholar] [CrossRef]
- Al-Adwan, A.S. Investigating the drivers and barriers to MOOCs adoption: The perspective of TAM. Educ. Inf. Technol. 2020, 25, 5771–5795. [Google Scholar] [CrossRef]
- Arpaci, I.; Al-Emran, M.; Al-Sharafi, M.A. The impact of knowledge management practices on the acceptance of Massive Open Online Courses (MOOCs) by engineering students: A cross-cultural comparison. Telemat. Inform. 2020, 54, 101468. [Google Scholar] [CrossRef]
- Venkatesh, V.; Morris, M.G.; Davis, G.B.; Davis, F.D. User acceptance of information technology: Toward a unified view. MIS Q. 2003, 27, 425–478. [Google Scholar] [CrossRef]
- Virani, S.R.; Saini, J.R.; Sharma, S. Adoption of massive open online courses (MOOCs) for blended learning: The Indian educators’ perspective. Interact. Learn. Environ. 2020, 4, 1–17. [Google Scholar] [CrossRef]
- Ing, H.C.; Yahaya, N.; Kumar, L.; Al-Rahmi, W.M. Examining Learners’ Interaction Pattern in Asynchronous Text-Based Online Learning. I-Manag. J. Educ. Technol. 2020, 16, 9. [Google Scholar]
- Almaiah, M.A.; Alamri, M.M.; Al-Rahmi, W.M. Analysis the effect of different factors on the development of Mobile learning applications at different stages of usage. IEEE Access 2019, 8, 16139–16154. [Google Scholar] [CrossRef]
- Pozón-López, I.; Higueras-Castillo, E.; Muñoz-Leiva, F.; Liébana-Cabanillas, F.J. Perceived user satisfaction and intention to use massive open online courses (MOOCs). J. Comput. High. Educ. 2021, 33, 85–120. [Google Scholar] [CrossRef]
- Yuen, K.F.; Cai, L.; Qi, G.; Wang, X. Factors influencing autonomous vehicle adoption: An application of the technology acceptance model and innovation diffusion theory. Technol. Anal. Strateg. Manag. 2020, 33, 505–519. [Google Scholar] [CrossRef]
- Al-Maatouk, Q.; Othman, M.S.; Aldraiweesh, A.; Alturki, U.; Al-Rahmi, W.M.; Aljeraiwi, A.A. Task-technology fit and technology acceptance model application to structure and evaluate the adoption of social media in academia. IEEE Access 2020, 8, 78427–78440. [Google Scholar] [CrossRef]
- Al-Rahmi, W.M.; Othman, M.S.; Yusuf, L.M. Effect of engagement and collaborative learning on satisfaction through the use of social media on Malaysian higher education. Research Journal of Applied Sciences. Eng. Technol. 2015, 9, 1132–1142. [Google Scholar]
- Widianto, M.H. Analysis of Application of Online Work Exchange Using Technology Acceptance Model and Innovation Diffusion Theory. J. Theor. Appl. Inf. Technol. 2020, 98, 1697–1711. [Google Scholar]
- Jung, Y.; Lee, J. Learning engagement and persistence in massive open online courses (MOOCS). Comput. Educ. 2018, 122, 9–22. [Google Scholar] [CrossRef]
- Liu, Y.; Li, H. Mobile internet diffusion in China: An empirical study. Ind. Manag. Data Syst. 2010, 110, 309–324. [Google Scholar] [CrossRef]
- Wolff, L.A. Sustainability education in risks and crises: Lessons from COVID-19. Sustainability 2020, 12, 5205. [Google Scholar] [CrossRef]
- Al-Rahmi, A.M.; Shamsuddin, A.; Alturki, U.; Aldraiweesh, A.; Yusof, F.M.; Al-Rahmi, W.M.; Aljeraiwi, A.A. The influence of information system success and technology acceptance model on social media factors in education. Sustainability 2021, 13, 7770. [Google Scholar] [CrossRef]
- Faura-Martínez, U.; Lafuente-Lechuga, M.; Cifuentes-Faura, J. Sustainability of the Spanish university system during the pandemic caused by COVID-19. Educ. Rev. 2021, 2, 1–19. [Google Scholar] [CrossRef]
- Al-Rahmi, W.M.; Alkhalaf, S. An empirical investigation of adoption Big Data in higher education sustainability. Entrep. Sustain. Issues 2021, 9, 108. [Google Scholar] [CrossRef]
- Crawford, J.; Butler-Henderson, K.; Rudolph, J.; Malkawi, B.; Glowatz, M.; Burton, R.; Magni, P.; Lam, S. COVID-19: 20 countries’ higher education intra-period digital pedagogy responses. J. Appl. Learn. Teach. 2020, 3, 1–20. [Google Scholar]
- Al-Rahmi, A.M.; Al-Rahmi, W.M.; Alturki, U.; Aldraiweesh, A.; Almutairy, S.; Al-Adwan, A.S. Exploring the factors affecting mobile learning for sustainability in higher education. Sustainability 2021, 13, 7893. [Google Scholar] [CrossRef]
- Cifuentes-Faura, J.; Obor, D.O.; To, L.; Al-Naabi, I. Cross-cultural impacts of COVID-19 on higher education learning and teaching practices in Spain, Oman, Nigeria and Cambodia: A cross-cultural study. J. Univ. Teach. Learn. Pract. 2021, 18, 8. [Google Scholar] [CrossRef]
- Gonzalez, T.; De La Rubia, M.A.; Hincz, K.P.; Comas-Lopez, M.; Subirats, L.; Fort, S.; Sacha, G.M. Influence of COVID-19 confinement on students’ performance in higher education. PLoS ONE 2020, 15, e0239490. [Google Scholar] [CrossRef] [PubMed]
- Sayaf, A.M.; Alamri, M.M.; Alqahtani, M.A.; Al-Rahmi, W.M. Information and Communications Technology Used in Higher Education: An Empirical Study on Digital Learning as Sustainability. Sustainability 2021, 13, 7074. [Google Scholar] [CrossRef]



| No. | Latent Variables | Code | Pilot Test | Final Test |
|---|---|---|---|---|
| 1 | Observability | OB | 0.882 | 0.907 |
| 2 | Complexity | CO | 0.793 | 0.922 |
| 3 | Trialability | TR | 0.798 | 0.872 |
| 4 | Perceived ease-of-use | PEU | 0.801 | 0.911 |
| 5 | Perceived usefulness | PU | 0.851 | 0.905 |
| 6 | Academic self-efficacy | ASE | 0.782 | 0.893 |
| 7 | Learning engagement | LE | 0.728 | 0.890 |
| 8 | Learning persistence | LP | 0.812 | 0.917 |
| Factors | Frequency | Percentage | Factors | Frequency | Percentage |
|---|---|---|---|---|---|
| Male | 243 | 45.0% | Undergraduate | 375 | 69.4% |
| Female | 297 | 55.0% | Postgraduate | 165 | 30.6% |
| 18–20 | 115 | 21.3% | Social science | 227 | 42.0% |
| 21–25 | 309 | 57.2% | Technology | 313 | 58.0% |
| 26–31 | 52 | 9.6% | Used MOOCs | 535 | 99.1% |
| <32 | 64 | 11.9% | Did not use MOOCs | 5 | 0.9% |
| Factors | Items | LP | ASE | LE | CO | TR | OB | PEU | PU |
|---|---|---|---|---|---|---|---|---|---|
| Learning persistence | LP1 | 0.866587 | 0.409229 | 0.456949 | 0.496756 | 0.507621 | 0.442898 | 0.520736 | 0.438724 |
| LP2 | 0.857857 | 0.378168 | 0.442198 | 0.411245 | 0.423364 | 0.374647 | 0.523267 | 0.398112 | |
| LP3 | 0.739077 | 0.341676 | 0.386315 | 0.300873 | 0.352027 | 0.382555 | 0.456835 | 0.374641 | |
| LP4 | 0.846997 | 0.484622 | 0.437832 | 0.419349 | 0.466017 | 0.440385 | 0.603844 | 0.509227 | |
| Academic self-efficacy | ASE1 | 0.404020 | 0.869193 | 0.441794 | 0.402094 | 0.324107 | 0.344169 | 0.512119 | 0.426004 |
| ASE2 | 0.397449 | 0.869435 | 0.347720 | 0.333559 | 0.456661 | 0.323705 | 0.558149 | 0.414815 | |
| ASE3 | 0.472983 | 0.864665 | 0.439849 | 0.454008 | 0.467404 | 0.374204 | 0.534142 | 0.424820 | |
| Learning engagement | LE1 | 0.468615 | 0.402847 | 0.773471 | 0.586757 | 0.398936 | 0.441979 | 0.461002 | 0.351077 |
| LE2 | 0.431767 | 0.377146 | 0.842908 | 0.478700 | 0.283175 | 0.362616 | 0.386248 | 0.320366 | |
| LE3 | 0.334729 | 0.357091 | 0.775424 | 0.340261 | 0.273455 | 0.349890 | 0.317954 | 0.257263 | |
| LE4 | 0.411071 | 0.372981 | 0.808421 | 0.398818 | 0.316303 | 0.371903 | 0.364595 | 0.283206 | |
| Complexity | CO1 | 0.415164 | 0.358333 | 0.488154 | 0.879592 | 0.319914 | 0.282163 | 0.344512 | 0.371541 |
| CO2 | 0.437509 | 0.405266 | 0.500264 | 0.904889 | 0.339386 | 0.338469 | 0.406838 | 0.339103 | |
| CO3 | 0.465971 | 0.457375 | 0.543941 | 0.882279 | 0.411537 | 0.376236 | 0.437478 | 0.323749 | |
| Trialability | TR1 | 0.485979 | 0.452026 | 0.332503 | 0.322903 | 0.876708 | 0.376194 | 0.505611 | 0.431658 |
| TR2 | 0.443479 | 0.379920 | 0.329258 | 0.334049 | 0.882441 | 0.366163 | 0.487563 | 0.362972 | |
| TR3 | 0.453602 | 0.416968 | 0.391362 | 0.397439 | 0.847543 | 0.355069 | 0.473975 | 0.347456 | |
| Observability | OB1 | 0.434800 | 0.355466 | 0.407970 | 0.332201 | 0.377124 | 0.875863 | 0.349526 | 0.361888 |
| OB2 | 0.425504 | 0.342370 | 0.400506 | 0.321056 | 0.325686 | 0.899493 | 0.404596 | 0.380570 | |
| OB3 | 0.449840 | 0.361935 | 0.456838 | 0.337554 | 0.406854 | 0.868979 | 0.467352 | 0.415286 | |
| Perceived ease-of-use | PEU1 | 0.521841 | 0.566228 | 0.363640 | 0.356249 | 0.445497 | 0.335581 | 0.839448 | 0.497397 |
| PEU2 | 0.571014 | 0.540729 | 0.445640 | 0.422644 | 0.476066 | 0.418695 | 0.872445 | 0.524587 | |
| PEU3 | 0.551761 | 0.500985 | 0.434654 | 0.397190 | 0.512537 | 0.417787 | 0.877635 | 0.515299 | |
| PEU4 | 0.571147 | 0.532751 | 0.435381 | 0.374902 | 0.520285 | 0.445804 | 0.882027 | 0.516214 | |
| Perceived usefulness | PU1 | 0.370463 | 0.389302 | 0.304713 | 0.310555 | 0.312962 | 0.360937 | 0.434173 | 0.757177 |
| PU2 | 0.448210 | 0.389434 | 0.340550 | 0.332553 | 0.372310 | 0.341246 | 0.490487 | 0.823234 | |
| PU3 | 0.457722 | 0.404203 | 0.320772 | 0.359266 | 0.396738 | 0.377763 | 0.497111 | 0.851759 | |
| PU4 | 0.390722 | 0.373186 | 0.255783 | 0.228691 | 0.319618 | 0.327951 | 0.468260 | 0.763029 |
| Factors | Items | Factor Loadings | AVE | Composite Reliability | Cronbach’s Alpha | R Square |
|---|---|---|---|---|---|---|
| Learning persistence | LP1 | 0.866587 | 0.687633 | 0.897660 | 0.847300 | 0.418553 |
| LP2 | 0.857857 | |||||
| LP3 | 0.739077 | |||||
| LP4 | 0.846997 | |||||
| Academic self-efficacy | ASE1 | 0.869193 | 0.753020 | 0.901445 | 0.836172 | 0.402374 |
| ASE2 | 0.869435 | |||||
| ASE3 | 0.864665 | |||||
| Learning engagement | LE1 | 0.773471 | 0.640895 | 0.876996 | 0.813886 | 0.284242 |
| LE2 | 0.842908 | |||||
| LE3 | 0.775424 | |||||
| LE4 | 0.808421 | |||||
| Complexity | CO1 | 0.879592 | 0.790308 | 0.918731 | 0.867320 | 0.000000 |
| CO2 | 0.904889 | |||||
| CO3 | 0.882279 | |||||
| Trialability | TR1 | 0.876708 | 0.755216 | 0.902466 | 0.838050 | 0.000000 |
| TR2 | 0.882441 | |||||
| TR3 | 0.847543 | |||||
| Observability | OB1 | 0.875863 | 0.777116 | 0.912722 | 0.857333 | 0.000000 |
| OB2 | 0.899493 | |||||
| OB3 | 0.868979 | |||||
| Perceived ease-of-use | PEU1 | 0.839448 | 0.753555 | 0.924393 | 0.890856 | 0.498930 |
| PEU2 | 0.872445 | |||||
| PEU3 | 0.877635 | |||||
| PEU4 | 0.882027 | |||||
| Perceived usefulness | PU1 | 0.757177 | 0.639303 | 0.876110 | 0.810931 | 0.299832 |
| PU2 | 0.823234 | |||||
| PU3 | 0.851759 | |||||
| PU4 | 0.763029 |
| Factors | Code | ASE | CO | LE | LP | OB | PEU | PU | TR |
|---|---|---|---|---|---|---|---|---|---|
| Academic self-efficacy | ASE | 1.000 | |||||||
| Complexity | CO | 0.459 | 1.000 | ||||||
| Learning engagement | LE | 0.474 | 0.575 | 1.000 | |||||
| Learning persistence | LP | 0.491 | 0.495 | 0.520 | 1.000 | ||||
| Observability | OB | 0.401 | 0.375 | 0.481 | 0.496 | 1.000 | |||
| Perceived ease-of-use | PEU | 0.616 | 0.447 | 0.484 | 0.639 | 0.467 | 1.000 | ||
| Perceived usefulness | PU | 0.486 | 0.387 | 0.383 | 0.523 | 0.440 | 0.592 | 1.000 | |
| Trialability | TR | 0.480 | 0.403 | 0.403 | 0.531 | 0.421 | 0.563 | 0.440 | 1.000 |
| Path and Hypotheses | Path Coefficient | Standard Error | T Values | Results |
|---|---|---|---|---|
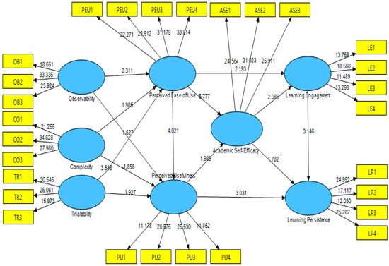
| OB -> PEU (H1) | 0.227593 | 0.098484 | 2.310959 | Accepted |
| OB -> PU (H2) | 0.169129 | 0.103927 | 1.627382 | Accepted |
| CO -> PEU (H3) | 0.207059 | 0.104317 | 1.984904 | Accepted |
| CO -> PU (H4) | 0.100052 | 0.116553 | 1.858425 | Accepted |
| TR -> PEU (H5) | 0.384113 | 0.107114 | 3.586038 | Accepted |
| TR -> PU (H6) | 0.095139 | 0.102646 | 1.926868 | Accepted |
| PEU -> PU (H7) | 0.414214 | 0.103019 | 4.020760 | Accepted |
| PEU -> ASE (H8) | 0.504820 | 0.087380 | 5.777300 | Accepted |
| PEU -> LE (H9) | 0.310484 | 0.141604 | 2.192627 | Accepted |
| PU -> ASE (H10) | 0.187772 | 0.096817 | 1.939450 | Accepted |
| PU -> LP (H11) | 0.310231 | 0.102345 | 3.031242 | Accepted |
| ASE -> LE (H12) | 0.282570 | 0.135444 | 2.086258 | Accepted |
| ASE -> LP (H13) | 0.193224 | 0.108409 | 1.782361 | Accepted |
| LE -> LP (H14) | 0.310114 | 0.098584 | 3.145690 | Accepted |
Publisher’s Note: MDPI stays neutral with regard to jurisdictional claims in published maps and institutional affiliations. |
© 2022 by the author. Licensee MDPI, Basel, Switzerland. This article is an open access article distributed under the terms and conditions of the Creative Commons Attribution (CC BY) license (https://creativecommons.org/licenses/by/4.0/).
Share and Cite
Alamri, M.M. Investigating Students’ Adoption of MOOCs during COVID-19 Pandemic: Students’ Academic Self-Efficacy, Learning Engagement, and Learning Persistence. Sustainability 2022, 14, 714. https://doi.org/10.3390/su14020714
Alamri MM. Investigating Students’ Adoption of MOOCs during COVID-19 Pandemic: Students’ Academic Self-Efficacy, Learning Engagement, and Learning Persistence. Sustainability. 2022; 14(2):714. https://doi.org/10.3390/su14020714
Chicago/Turabian StyleAlamri, Mahdi Mohammed. 2022. "Investigating Students’ Adoption of MOOCs during COVID-19 Pandemic: Students’ Academic Self-Efficacy, Learning Engagement, and Learning Persistence" Sustainability 14, no. 2: 714. https://doi.org/10.3390/su14020714
APA StyleAlamri, M. M. (2022). Investigating Students’ Adoption of MOOCs during COVID-19 Pandemic: Students’ Academic Self-Efficacy, Learning Engagement, and Learning Persistence. Sustainability, 14(2), 714. https://doi.org/10.3390/su14020714

