Next Article in Journal
Assessment of Soil Salinization Risk by Remote Sensing-Based Ecological Index (RSEI) in the Bosten Lake Watershed, Xinjiang in Northwest China
Previous Article in Journal
Fintech Attaining Sustainable Development: An Investor Perspective of Crowdfunding Platforms in a Developing Country
 
 
Font Type:
Arial Georgia Verdana
Font Size:
Aa Aa Aa
Line Spacing:
Column Width:
Background:
Article

An Analysis of the Price Determinants of Multiplex Houses through Spatial Regression Analysis

Department of Urban and Regional Development, Hanyang University, 222 Wangsimni-ro, Seongdong-gu, Seoul 04763, Korea
*
Authors to whom correspondence should be addressed.
Sustainability 2022, 14(12), 7116; https://doi.org/10.3390/su14127116
Submission received: 24 April 2022 / Revised: 1 June 2022 / Accepted: 6 June 2022 / Published: 10 June 2022

Abstract

:
This study established a model for price determinants with the combination of the GIS technique and spatial regression model based on the parcel prices of multiplex houses in an effort to integrate and utilize spatial data and choose a suitable model. This study established a spatial weights matrix to apply interrelation with adjacent areas and performed row standardization to specify the effect of adjacent areas. Moran’s I was used for measuring the spatial autocorrelation of the parcel prices of multiplex houses. Through this, the parcel price of multiplex houses was analyzed to have a strong spatial autocorrelation and be related to the jeonse price of an apartment. A lot of multiplex houses are supplied to Seoul. In previous studies, multiplex houses studies were analyzed through simple regression analysis excluding spatial effects, however, in this study, a suitable model was derived through spatial regression analysis. Moreover, the jeonse price of an apartment, which is a representative housing type, was firstly analyzed as a variable added and found whether the jeonse price of apartments would have an effect on the other housing types in the neighborhood. This study also found if the jeonse price of apartments would have an effect on the other housing types in the neighborhood. For creating a sustainable residential environment when redeveloping an aging residential area, there is a need to find various ways for coexistence by identifying the interrelation with the neighboring residential areas rather than simply focusing on the supply amount. In addition to this, it suggests that policies addressing the rise of housing prices should not be limited to a specific area or a specific dwelling and should not overlook the spatial interaction relationship.

1. Introduction

With the steeply rising price of an apartment, a representative housing type of Korea, the transaction of multiplex houses, which were relatively easy to buy because they are cost-effective, increased. The multiplex houses that had been neglected due to a small rise in property value, although such were relatively easier to own than apartments, have become an issue with the Moon Jae-in administration’s real estate policy. In particular, the jeonse system [1] is a unique real estate rental system that can be seen in only a few countries. It can be seen in Bolivia, India, etc. UN–HABITAT sees this system as a “type of contract that the property owner receives a lump-sum deposit and then the tenant pays no monthly rent” in a 2003 report. With the administration of President Moon, apartment prices increased, and subsequently, the jeonse value of an apartment soared and as an alternative, people chose multiplex houses. Nowadays people are desperately interested in the multiplex houses that were relatively easy to own because they could buy a multiplex house with the jeonse value of an apartment. However, various policies were implemented on the reference of an apartment and related research is also being conducted on an apartment mostly.
On the other hand, the parcel price of multiplex houses has little legal regulation. For this reason, its price is determined by supply and demand in the market. Multiplex houses, unlike apartments, have a strong uniqueness and data collection was also not easy. That is why the research was mostly conducted on apartments, whose data collection is relatively easy and research on multiplex houses is not enough. However, people came to acquire data more easily, thanks to the Real Transaction Price System of the Ministry of Land, Infrastructure, and Transport. So this research aims to study the multiplex houses that have been less studied so far. Through this study, we could find the correlation between the parcel price of multiplex houses, a housing pattern for ordinary people, and the jeonse price of an apartment. This study analyzed if the individual influencing factors in precedent studies or when setting a price of multiplex houses would also affect the price of multiplex houses. Through this study, we aim to identify various research on multiplex houses and the effects of the apartment on other types of housing other than the apartment. We also aim to create a sustainable residential environment where various types of housing can coexist with an apartment, rather than presenting a housing policy for supply only.
As a spatial scope, this study selected multiplex houses, among various housing types, from 25 autonomous districts of Seoul; especially a total of 1854 cases whose market price data could be obtained from the Real Transaction Price System of the Ministry of Land, Infrastructure, and Transport.
As a temporal scope, this study made a comparison between 2015 when the jeonse crisis was severe in the capital area, and 2019 when housing transactions were low due to economic recession. As a scope of content, this study compared the real transaction jeonse prices of apartments transacted at the same time point as the factors affecting the parcel price of multiplex houses and conducted an analysis by considering the characteristics of individual households, among the characteristics of multiplex houses.
As a research methodology, this study identified the spatial characteristics of the parcel price of multiplex houses as a dependent variable and tested if there was spatial autocorrelation. Additionally, through hot spot analysis for identifying the spatial distribution patterns, this study confirmed the intuitive spatial patterns of multiplex houses with the point location method used in this study.
When spatial autocorrelation existed, the spatial regression model, rather than the general linear regression model was applied to raise the explanation power and conformance of the model. QGIS (Quantum Geographic Information System) and Geo Da [2] were utilized for visualization, spatial autocorrelation testing, and spatial regression analysis.

2. Literature Review

In this study, we looked at the legal definition of multiplex houses and drew the factors affecting the parcel price of multiplex houses from the precedent research and actual selling spots. Through precedent research, we found an analysis model suitable for analyzing the parcel price of multiplex houses and applied it.

2.1. Definition and Status of Multiplex Houses

2.1.1. Concept of Multiplex Houses

Multiplex houses, one of the multi-unit dwellings of Korea, began to appear in the mid-1980s for the purpose of promoting the activation of housing business and redeveloping the depressed downtown residential areas effectively. According to the Asterisk 1 of “Building Act Enforcement Decree”, multiplex house refers to a house with a total floor area of a single building (excluding the area of the annexed parking lot) less than 660 m2 and four stories or less. The housing unit size is not limited, but usually, 19 households or less, which is allowed by building permission, are built, because 20 households or more must be approved for a business plan under the Housing Act [3]. Each household is allowed to register individual ownership. This is why each household can sell in lots or transact freely.

2.1.2. Supply Status of Multiplex Houses

To look at the current status of the housing construction business by type in Seoul, it is seen that a steady supply is being made: 56,454 multiplex houses and 41,351 apartments in 2015 and 23,218 multiplex houses and 36,220 apartments in 2019. The majority of supplied houses appeared to be multiplex houses. For the improvement of the living conditions of Seoul citizens, more research on multiplex houses is needed.

2.2. Review of Previous Studies

Kim Taeho and Lee Changmu [4] claimed that in the housing market, transaction type can be divided into sale and rent and so the price of jeonse as one of the rental systems of Korea is sometimes determined by the unique characteristics of housing and also formed in relation with the sale price. The research on the mutual relation between the sale price and jeonse price has steadily been conducted, but the scope of analysis depending on analysis timing and the directivity for causal relation depending on the object of analysis still have many disagreements.
Hwang Duhyeon [5] compared the house sales price index and jeonse price index from Jan. 1986 to Apr. 1990, through the vector autoregression model, judging that sale price is determined by jeonse price. As a result, he revealed that jeonse price was forming a house sale price, regardless of region or dwelling pattern.
Cho Juhyeon and Lim Jeongho [6] concluded based on the VAR model that sales price is leading the jeonse price, focusing on replaceability of jeonse. The researchers confirmed that the effects of sale price affected the jeonse market greatly, but the reverse did not. However, their research has limitations in that they could not reflect the actual prices because they conducted an analysis through an index only due to restrictions on data.
Lim Jaeman [7] conducted Grandeur testing between the housing sales price and jeonse price based on the VAR model. As a result, he saw that both were independent goods because he could not acknowledge the causality between the two prices. Assuming a single market, he explained the changes in another submarket like an apartment. For that reason, he could not catch a relation with other areas that appeared due to various interactions in the housing market. In addition, his research also has limitations in that he could not catch a regional transition effect of housing price that is commonly seen because his research was based on an econometric model only. The existing time series analysis methodology has limitations in that it could not reflect the spatiotemporal properties of housing prices.
Kim Namhyeon and Oh Sejun [8] analyzed the determinants of the parcel price of multiplex houses in Seoul, through a hedonic pricing model, based on the sales data from 12 districts of Seoul obtained from brokerage agencies. As a result, in the areas where housing price was highly formed, the parcel price of multiplex houses was formed highly. The favorable location was found to have a positive effect on price. Their research has limitations due to restrictions on objective data sample and analysis of some places only.
Song Seonju and Hwang Jeongsu [9] found, through analyses of the sale price based on the data of 118 multiplex houses from 9 districts in Seoul, that the price of an apartment would have an effect on the sale price of multiplex houses. However, their research has limitations in that they could not identify the actual letting-out cases exactly due to restrictions in obtaining data and also could not figure out the differences and characteristics by district, region, and area.
Han Junhee [10] analyzed the price determination factors of row and multiplex houses based on actual transaction data of 225 cases in Jangan-dong, Seoul through multiple regression analysis and discovered that distance from the subway station and exclusive area had a significant effect. He confirmed that the higher the development density, the higher the average sale price became. However, this research had limitations in representing the results in that it was based on data from a particular area in 2014 only.
Kim Gwanggu [11] maintained that traditional linear regression analysis could not control the space effect properly. Space-based data have spatial autocorrelation, which may raise a problem in trusting the results from the traditional linear regression analysis.
Park Heonsu, Jeong Suyeon, and Roh Taewook [12] studied an empirical analysis of six apartment complexes in Gwangjin-gu, Seoul using a spatial disparity model and spatial error model based on market price data of apartments. Additionally, it showed that the accuracy of apartment price estimation can be improved when the space effect is considered rather than when the space effect is not considered. However, there was a limit to generalizing of analysis results because it analyzed only a certain area at a specific time.
Heajeong Jeon [13] compared and analyzed the apartment price model in Seoul using the spatial lag model (SLM) and the spatial error model (SEM). As a result, it was confirmed that housing price was higher the larger of apartment size, the higher the apartment floors, and the closer to the park and the subway station. However the closer apartments to the road, the lower is price. The spatial error model (SEM) was found to be the most accurate model for estimating housing prices.
Kim Jeonghee [14] stressed that the research utilizing apartment sale price or market price data showed the patterns of adopting a suitable model, by comparing the global dimension that was based on spatial autocorrelation and spatial dependency and the local dimension where the intervariable and interregional difference occurs due to different spatial heterogeneity, through GWR (geographically weighted regression).
This is why, in recent years, to analyze the causes that affected the determination of housing prices by using the data based on space like housing prices, a comparison has been made through the existing linear regression model and various spatial regression models for choosing a more reasonable model.
As above, the existing research methods separated the comparison analyses considering spatial autocorrelation from those using the linear regression model that excluded spatial autocorrelation. In addition, the existing research focused on a single housing type of apartment whose data acquisition was relatively easy. Lately, there was not much research on multiplex houses since the data on multiplex houses were not easy to obtain because the real transaction prices of multiplex houses were not established. The existing time series analyses and the traditional regression analyses could not obtain actual exact data and reflect spatial dependency effectively.
The existing research was not enough because of the difficulty in obtaining objective data about multiplex houses. That is why that research conducted an analysis with the data about some regions or some data and indexes only [5,6,7,8,9,10]. On the other hand, this study used the Real Transaction Price System of the Ministry of Land, Infrastructure, and Transport and expanded the scope of analysis, and investigated the data about the whole of Seoul. Second, this study added land portion and average jeonse price of nearby apartments, which are considered when determining a parcel price, into variables, for analysis. Third, this study visualized spatial data that were based on GIS and identified the price variations of multiplex houses by region. This study confirmed the spatial autocorrelation between the parcel prices of multiplex houses and drew a more reasonable model through the spatial regression model. Through this, empirical testing of the relation between parcel prices of multiplex houses and the jeonse price of an apartment was possible.

3. Analysis Results

This chapter describes the research model, research method, selection of variables, and data building to analyze the factors affecting the parcel price of multiplex houses.

3.1. Research Model

This research starts from this question: What are the factors affecting the parcel price of multiplex houses? Additionally, is there a difference between the variables affecting the parcel price of multiplex houses between 2015 and 2019? Based on precedent research, this study selected variables and analyzed how much the variables considered during actual letting-out are influencing. To identify the relationship between characteristics of multiplex housing buildings and the jeonse price of an apartment, this study visualized spatial data based on GIS and identified the price variations of multiplex houses by region. We confirmed the spatial autocorrelation between the parcel prices of multiplex houses and drew a more reasonable model through the spatial regression model. Through this, we analyzed the relation between the parcel price of multiplex houses and the jeonse price of apartments.

3.1.1. Spatial Autocorrelation

The term spatial autocorrelation indicates that geographically close areas in space will show similar tendencies [15]. Spatial autocorrelation analysis is a method to analyze if the distribution when identifying the spatial distribution patterns, is formed by a particular order inherent in space [16]. Spatial autocorrelation has two cases: the positive relation case and negative relation case. If a positive spatial autocorrelation appears, a certain area will have more similar characteristics to the neighboring areas compared to the distant areas. On the other hand, if a negative spatial autocorrelation appears, a certain area will have similar characteristics to the distant areas compared to the neighboring areas [17]. There are various methods for measuring spatial autocorrelation. The I index proposed by Moran (1950) and the G index presented by Geary (1954) are universally used. Moran’s (1950) I statistics was devised to measure the autocorrelation of spatial data and is divided into global statistics and local statistics [18].
Global statistics is an index represented by summarizing the overall clustering trends of similar values within the area as a subject of research in a single index, whereas local statistics represent a spatial clustering phenomenon that shows similar values centering on a particular area in detail [19].
The clustering of patterns of the entire areas can be identified through global Moran’s I statistics, and the global Moran’s I statistics has a value from −1 to +1. If it is closer to +1, this means that the areas with higher data values are spatially adjacent; 0 indicates a random pattern; and if it is closer to −1, this means that the areas with higher data values and those with lower data values are regularly mixed and distributed. On the other hand, the global Moran’s I index cannot identify a local structure of spatial association because it measures the spatial autocorrelation of the entire areas as the object of research [20]. To solve this, Anselin (1995) developed the LISA (local indicator of spatial association) index to measure the spatial association at the local level [21]. In the case of the local Moran index, if the weighted average between values of a particular area and values of adjacent areas appears similarly, it indicates a positive autocorrelation, whereas if the weighted average between values of a particular area and values of adjacent values is very different, it indicates a negative autocorrelation.

3.1.2. Spatial Regression Model

The Spatial regression model [22], among spatial econometrics models, can be divided into the spatial lag model which utilizes the dependent variables of the spatial autoregressive model, and the spatial error model which utilizes the errors of the spatial autoregressive model. OLS that excludes the spatial autocorrelation and the spatial lag model and spatial error model that take into account spatial autocorrelation was established before the analysis of model conformance.
The spatial lag model variabalizes the effects of adjacent areas on the dependent variables to control the influence on the observed values of adjacent areas and adds this as a new explanatory variable into the regression model [23]. Generally, OLS is assumed under the premise that the influence of the independent variable (x) on the dependent variable (y) is linearly related and premised on the assumption that there is no independence, normality, homoscedasticity, and spatial autocorrelation of error term [24]. However, real estate-related data including a house cannot exclude the spatial effect with the neighboring areas. If a spatial dependency exists in the sale price of multiplex houses used as dependent variables, this can be solved through the spatial lag model (SLM) that controls spatial autocorrelation by multiplying dependent variables by spatial weights matrix to add another dependent variable. The formula is shown below in Equation (1)
Y = ρ W Y + X β + ϵ ,   ε   ~   M N V ( 0 , σ 2 I n )
Y = X β + ( I ρ W ) 1 ϵ
Here, ( I ρ W ) 1 means spatial multiplier effect or spatial spillover effect. If W i j < 1 and | ρ < 1 | , it can be represented by Leontief expansion as shown in Equation (2) [20]. A spatial multiplier means that all points are connected in a single system. It indicates that a particular phenomenon can be changed by the influence of other factors in the area and adjacent neighborhoods. The spatial lag model has an advantage in that interactions between areas can be taken into account.
If spatial autocorrelation exists in the error term, the spatial error model (SEM) is generally applicable. The spatial error model takes into account the effects of spatial interaction within the regression model by making respective error covariance to control the space attributes that exist between errors. The spatial error model has an advantage in that it has the ability to control the spatial autocorrelation of errors that may occur due to the disability to observe the variables that have spatial autocorrelation or due to observational problems in aggregating spatial data. The basic formula is shown below [25] in Equation (3).
Y = X β + ϵ ( ϵ = W μ + μ ,   ϵ ~ M N V ( 0 , σ 2 I n )
Y = X β + ( I W ) 1 ϵ
( I W ) 1 = I + W + 2 W 2 + 1 1
Unlike in the spatial lag model where the spatial multiplier effect affects the entire variables, the spatial multiplier effect affects the error term only in the error model. ( I W ) 1 represents spatial multiplier effect or spatial spillover effect, and in the spatial multiplier effect, like in the spatial lag model, W i j < 1 and if | < 1 | and this can be represented in the same manner as above [26].
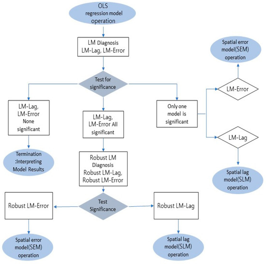
The index that determines the dependency of space (−1 ~ +1) is determined by Moran’s I index. If it is closer to 1, it means that spatial correlation becomes higher. Dependency of space can appear when the residuals of OLS violate the assumption of being independent from each other or exist in dependent variables. An optimal model is confirmed based on OLS and after analyzing a reference model, LM (Lagrange multiplier) [27] is tested. At this time, spatial dependency can be confirmed through LM testing and the location of dependency can be determined. If the null hypothesis (dependent variable or error term is independent) of LM testing is rejected, it can be determined as spatially dependent and if the null hypothesis cannot be rejected at this time, the justification to analyze the spatial analysis model disappears [28]. Moreover, which one is dependent between the error term and lag term can be determined through LM testing. Here, if it turns out to be “not significant” through LM testing, robust LM testing is performed again. At this time, if the error term is dependent, the spatial error model (SEM) is chosen as an alternative to the reference model and if the lag term is dependent, the spatial lag model (SLM) is chosen as an alternative to the reference model. If the error term and lag term are both dependent, the general spatial model is selected as an alternative in Figure 1.
Through this, it is assumed that the parcel price of multiplex houses will be influenced indirectly by the physical characteristics that directly affect the parcel price of multiplex houses and the other spatially adjacent housing prices (average jeonse price of an apartment). To draw a model that determines the parcel price of multiplex houses, the OLS model and spatial regression model (spatial lag model and spatial error model) are analyzed. Through this, this study aims to draw an optimal model and identify the explanation power and conformance of the model.

3.2. Research Method

3.2.1. Data Collection

For empirical analysis of the factors affecting the parcel price of multiplex households, the pre-sale price of multiplex houses and the jeonse price of the apartment, as the dependent variable and external factor variable were established based on actual transaction data from the Real Transaction Price System of the Ministry of Land, Infrastructure and Transport. The variables that were related to the building characteristics of multiplex houses were obtained by searching for a lot number at the Disco website (https://www.disco.re/ (accessed on 9 June 2021)) where total information on land and buildings were interlocked for securement of data. After geocoding the parcel price of multiplex houses and the jeonse price of apartments, coordinate (x,y) transformation was conducted before being used as spatial data. Two years were selected: 2015 when the supply of multiplex houses was the most in recent years and 2019 when the supply of multiplex houses in the real estate market was the lowest due to economic recession. Then the data transacted through lotting-out were analyzed based on the real transaction prices of a total of 25 autonomous districts in Seoul.

3.2.2. Selection of Variables

In the selection of variables, the variables selected for analysis in multiple studies based on the explanatory variables used by precedent research on housing prices were extracted, and among which, the variables considered when calculating the actual pre-sale price of multiplex houses were selected. The dependent variable is the average parcel price of multiplex houses and the variables affecting the dependent variable were chosen as exclusive area, total households, and total parking numbers available, among building characteristics of multiplex houses, and then land portion and average jeonse price of the apartment as external factors were added as independent variables.

3.3. Results

3.3.1. Basic Statistics

Table 1 is basic statistical data processed for analyzing actual transaction data of individual multiplex houses in 2015 and 2019. In the case of multiplex houses in 2015, among a total of 1143 cases, the average parcel price was analyzed as KRW 611.33 ten thousand (/m2), average total households were 13.64 households per building, and the total parking numbers available were 10.59 cars. In the case of multiplex houses in 2019, among a total of 711 cases, the average parcel price was KRW 873.69 ten thousand (/m2). Compared to 2015, the parcel price was found to slightly rise. The average total households were 16.85 households per building and the total parking numbers available were found to be 13.19 cars. In both 2015 and 2019, the parking ratio per household was about 78%, at a similar rate. In 2019, the number of pre-sale cases of multiplex houses was analyzed to be reduced by about 40%, compared to in 2015 in Table 1.

3.3.2. Spatial Autocorrelation Analysis

Global Spatial Autocorrelation Analysis

In this study, the spatial autocorrelation between the average parcel prices of multiplex houses by administrative district of Seoul for two years, 2015 and 2019, which were used as dependent variables, was identified through Moran’s I.
Moran’s (1950) I is a method for measuring spatial autocorrelation quantitatively. To measure Moran’s I statistics, the spatial weights matrix is calculated first. The spatial weights matrix represents weights against neighboring areas. The spatial weights matrix is calculated by means of several methods.
In the case of constructing a spatial weight matrix, there is a method based on spatial contiguity and spatial distance [29,30]. By defining the spatial contiguity differently, the spatial weighting matrix is also changed.
Among the various methods based on spatial distance, Rook is that the border between two areas is shared. The case those two areas share a single point is Bishop. In the case of Queen, a single point and the border between two areas are shared simultaneously.
In Korea, administrative districts are in the form of polygons, and Seoul, the subject of this study, is especially divided into Gangnam (south region) and Gangbuk (north region) based on the Han River. Therefore, in case the spatial weight matrix is based on spatial distance, it affects multiplex houses beyond the Han River. Thus, the analysis is limited in the case of Seoul, where there are certain gaps in housing prices between Gangnam and Gangbuk. On the other hand, the spatial weight matrix based on spatial contiguity was constructed in this study rather than based on spatial distance. Accordingly, Rook was used in this study among the methods based on spatial adjacency as the case in which the boundaries between administrative districts are shared.
Rook means that the border between two areas is shared. The case that those two areas share a single point is Bishop. In the case of Queen, a single point and the border between two areas are shared simultaneously.
In this study, Rook is used as the case that the spatial autocorrelation of average parcel price of multiplex houses between administrative districts is calculated and administrative districts that share a border.
As a result, as shown in Figure 2 below, Moran’s I statistics was found to have a positive (+) spatial autocorrelation: 2015 (Moran’s I = 0.503) and 2019 (Moran’s I = 0.615). This suggests that there is a need to control the space effect by using the spatial regression model when establishing a pricing model in Figure 2.

Local Spatial Autocorrelation Analysis

For categorization of clustering patterns of local spatial autocorrelation, this study conducted a LISA (local indicator of spatial association) analysis depending on local Moran’s I statistics. By using LISA analysis, the relation between the applicable area and the neighboring area could be visualized while statistical significant clustering can be distinguished.
LISA distinguishes HH and LL clusterings and HL and LH areas, in the areas having statistically significant values, with local Moran’s I statistics. As a result of the analysis, it could be found that HH and LL appeared similarly in similar areas in both 2015 and 2019. In 2015, among 1143 multiplex houses, HH–155, LL–213, and LH were identified as 25 cases and HL as 28 places and in 2019, among 711 multiplex houses, HH–102, LL–175, and LH were identified as 9 cases and HL as 5 places. High-priced multiplex houses were clustered in Gwangjin-gu, Seocho-gu, and Gangnam-gu in 2015 and Gangnam-gu, Seocho-gu, and Songpa-gu in 2019. Low-priced multiplex houses were seen to be clustered in Eunpyeong-gu, Gangbuk-gu, and Dobong-gu in 2015 and Gangbuk-gu, Dobong-gu, and Geumcheon-gu in 2019.
In 2015, unlike in 2019, HH type appeared a lot in Gwangji-gu and Dongjak-gu and LL type was distributed in largely similar areas. Moreover, jeonse price of apartments and parcel price of multiplex houses were found to have spatially similar patterns in Table 2 and Figure 3.

Spatial Regression Model

Generally, regression analysis is used for making a model on the effects of independent variables having other characteristics on the sale price of apartment houses. However, as shown earlier, the sale price of multiplex houses was analyzed to have spatial autocorrelation. So if applying OLS, the distribution of residuals appears heterogeneous by region and this may compromise the reliability of the model. This is why this study established the spatial lag model (SLM) and spatial error model (SEM), among spatial regression models considering spatial autocorrelation, and made a comparative analysis of conformity.
In 2015, the spatial lag model (SLM) showed an R-squared value of 0.586360 and the spatial error model (SEM) showed an R-squared value of 0.584717, which were both higher than the R-squared value of 0.460919 in general regression analyses (OLS). In this research, the explanation power of the spatial regression model was 0.5 or more (good in explanation power). Furthermore, in 2019, the spatial lag model (SLM) showed an R-squared value of 0.681252 and the spatial error model (SEM) showed an R-squared value of 0.673435, which were higher than the R-squared value of 0.556383 in general regression analysis (OLS). In 2019 as well, the explanation power of the spatial regression model was 0.6 or more (good in explanation power).
Multicollinearity is diagnosed through condition number. As a result of the analysis, in 2015, the condition number was 21.487538 and in 2019, it was 18.631850. Multicollinearity was estimated to be “not problematic”.
In 2015 and 2019, the R-squared value was found to be a bit bigger in order of general linear model (OLS), spatial error model (SEM), and spatial lag model (SLM). The spatial lag model (SLM) can be said to be the best model because, in terms of the fitness of models, AIC, SC, and Log likelihood values appeared the least. Therefore, this study focused on the estimation results of the spatial lag model (SLM).
As a result, it was found that the average parcel price of multiplex houses became higher as the exclusive area got smaller and the jeonse price of surrounding apartments got higher. Moreover, it was identified that in the case of exclusive areas, it became smaller in 2019 compared to 2015. This suggests that with the gradually increasing single-person households, more small-spaced residential environments are being created. In 2015, the number of households and number of parking lots were identified as “not significant” variables, but in 2019, all variables were identified as significantly influencing. Among variables, exclusive area and the number of households were analyzed to be negatively (-) influencing in 2019. It was found that the parcel price of multiplex houses became higher as the exclusive area became smaller, and the total number of households became less in Table 3 and Table 4.

4. Discussion

This study made an empirical analysis of the variables affecting the parcel prices of multiplex houses in 2015 and 2019. As a result of the analysis, it was found that through Moran’s I analysis, the parcel prices of multiplex houses had a positive (+) spatial autocorrelation and so space effects need to be controlled when establishing a pricing model.
Moreover, as can be seen in the LISA analysis, regional price deviations continued to be found in 2015 and 2019. Housing prices are high in favored areas, of course, and the population continues to flow there. However, for balanced urban development, local governments will have to increase their own competitiveness and come up with a plan for the inducement of new population influxes.
As confirmed in the spatial regression model, the average parcel price of multiplex houses was significantly influenced by the higher average jeonse price of neighboring apartments, wider land portion, more total parking number available, and higher parcel price of multiplex houses. In 2015, the “total number of households” was not significant, but in 2019, when the total number of households was less, the parcel price of multiplex houses was higher. The area of sites developed in 2019 became smaller, business feasibility declined with the increasing land prices and single-person households increased compared to 2015, and subsequently, exclusive area and household composition became smaller. With the recent increase in apartment prices, people cannot buy an apartment with a salary only any longer in Seoul. Nevertheless, in Korea where they have a strong desire for possessing a house, the preference for multiplex houses will continue to rise as an alternative. With the increasing number of single-person households, exclusive space becomes smaller. So there is a need to develop various residential products by analyzing the chronological changes in residence type and the patterns of residents who use space rather than developing residential products for profitability only and create sustainable residential environments.

5. Conclusions

In this study, we analyzed the effects of the jeonse price of apartments, a representative residence type of Korea on the parcel price of multiplex houses, another residence type. It is hoped that the government will not establish a residential policy for the sake of apartments, because the jeonse price of apartments affects the parcel price of neighboring multiplex houses and the price of apartments is mutually influenced by or influences that of multiplex houses.
Presently, Seoul makes a breakthrough in housing policy through apartment redevelopment and small-scale maintenance projects, because large-scale residential district development becomes difficult. Furthermore, much smaller lot areas will supply multiplex houses steadily. For stabilization of housing prices and residential stabilization, supply is inevitable, but it should not be a mere supply. For sustainable residential types and cities, it is urgent to come up with a plan to relieve regulation properly and increase housing quality and establish urban planning for the coexistence of small-scale houses and apartments.
Still, this study has limitations in that it could not reflect all the changes in house prices due to the government housing policies or economic changes in the middle because this study compared two years only: 2015 when the supply of multiplex houses was the most within the recent five years and 2019 when the supply of multiplex houses was the least.
Moreover, this study also has limitations in that it could not apply various variables influencing the parcel price of multiplex houses. It could not deal with various aspects and instead, made a comparison of jeonse prices of apartment simply, although the price of houses can be changed by various factors like neighborhood facility, environmental change, and infra facility.
As shown in this study, the parcel price of apartments was found to have influenced other types of residence as much as it influenced the parcel prices of multiplex houses. This suggests that the counter policy against the increasing housing prices must not ignore the spatial interaction relation without being limited to a particular region or residential type.
As seen above, in the case of Seoul, the ratio of multi-unit dwellings went beyond 80%, and among which, the ratio of apartments exceeded half. The existing research on the housing price determination model was conducted centering on the price of apartments. Relatively, the research on multiplex houses has been neglected. However, with the recent overriding apartment prices, the preference for multiplex houses as an alternative is rising. Thus it is hoped that through various analyses, multiplex houses as low-income housing will be created as better residential environments and become a continuous residential environment. It is hoped that this study will be fundamental data for people to pay more attention to multiplex houses and perform further various research.

Author Contributions

Conceptualization, J.-J.K.; Data curation, J.-J.K.; Formal analysis, J.-J.K.; Funding acquisition, J.-J.K., M.-J.C. and M.-H.L.; Investigation, J.-J.K.; Methodology, J.-J.K.; Project administration, J.-J.K., M.-J.C. and M.-H.L.; Resources, J.-J.K.; Software, J.-J.K.; Supervision, J.-J.K., M.-J.C. and M.-H.L.; Validation, J.-J.K.; Visualization, J.-J.K.; Writing—original draft, J.-J.K.; Writing—review & editing, J.-J.K. All authors have read and agreed to the published version of the manuscript.

Funding

This research received no external funding.

Conflicts of Interest

The authors declare no conflict of interest.

References

  1. Jeonse System. Available online: https://namu.wiki/w/jeonse (accessed on 9 June 2021).
  2. Anselin, L. Exploring Spatial Data with GeoDa: A Workbook; Center for Spatially Integrated Social Science: Goleta, CA, USA, 2005. [Google Scholar]
  3. Building Act Enforcement Decree. Available online: https://www.law.go.kr/lsBylInfoPLinkR.do?bylCls=BE&lsNm=%EA%B1%B4%EC%B6%95%EB%B2%95+%EC%8B%9C%ED%96%89%EB%A0%B9&bylNo=0001&bylBrNo=00 (accessed on 9 June 2021).
  4. Kim, T.; Lee, C. A Time Series Analysis on the Effects of Greenbelt and Housing Amenity Factors on Housing Rents. Korea Plan. Assoc. 2006, 41, 5. [Google Scholar]
  5. Hwang, D. A Differential Analysis on Housing Purchase Prices and Jeonse Price. Econ. Res. 1990, 6, 23–38. [Google Scholar]
  6. Cho, J.; Lim, J. A Study on Association between Jeonse Price, Sale Price, and Monthly Rent Price. Real Estate Anal. 2004, 10, 17–29. [Google Scholar]
  7. Lim, J. Outlook on Investment Environment by the Change of Real Estate Policy. Real Estate Anal. 2004, 253–276. [Google Scholar]
  8. Kim, N.; Oh, S. An Analysis on Home Sale Price Determinants of Multiplex Houses in Seoul. Real Estate City Stud. 2017, 10, 171–186. [Google Scholar]
  9. Song, S.; Hwang, J. A Study on Sale Price Formative Factors of Multiplex Houses: Focusing on 9 Districts of Seoul. Real Estate City Stud. 2015, 8, 27–46. [Google Scholar]
  10. Han, J. A Study on Pricing Factors of Row and Multiplex Houses. Graduate School of Business Administration. Master’s Thesis, Sangmyung University, Seoul, Korea, 2016. [Google Scholar]
  11. Kim, G. Exploration of Spatial Autocorrelation and Utilization of Spatial Regression Analysis. Korean Assoc. Public Adm. Workshop Present. File 2003, 983–1001. [Google Scholar]
  12. Park, H.; Jeong, S.; Roh, T. Apartment Price and Spatial Effect Analysis Using Spatial Econometric Model. 2003; Volume 38, pp. 115–125. [Google Scholar]
  13. Jeon, H. A Study on the Comparison of Housing Price Models Using Spatial Metrics and GIS. Real Estate Article. Volume 64, pp. 46–56.
  14. Kim, J. An Analysis on Spatio-Temporal Heterogeneity of Real Transaction Land Price Variable in Seoul Apartments Using Spatial Statistics Technique. Korean Soc. Geospat. Inf. Syst. 2016, 24, 75–81. [Google Scholar]
  15. Lee, G.; Kim, Y.; Hong, S. An Empiritial Study for Exploring Spatial Correlation between Crime Occurrence and Land Use. Acad. J. Urban Adm. 2015, 28, 245–267. [Google Scholar]
  16. Hong, N.; Lee, M. A Study on Changes of Urban Spatial Structure in Seoul from Sustainable Perspectives. Korea Plan. Assoc. 2011, 46, 39–50. [Google Scholar]
  17. Shim, J.; Lee, H. Establishment of Population Movement Flow Model Constructon Considering Space Dependability of Network and External Effect and Empirical Study. Area Stud. 2011, 27, 81–99. [Google Scholar]
  18. Jeong, H. An Analysis on Suwon-si Election Results and Voting Tendency with GIS. Master’s Thesis, Korea National University of Education, Graduate School of Education, Seoul, Korea, 2014. [Google Scholar]
  19. Lee, M. A Study on Characteristics of Tourist Accommodation Business through Spatial Distribution: Focusing on City Index. Master’s Thesis, Yonsei University Graduate School of Engineering, Seoul, Korea, 2017. [Google Scholar]
  20. Cho, M.; Lee, M. A Study on the Effects of Neighborhood Living Environment on the Price of Deteriorated Apartment Houses. Acad. J. Korea Plan. Assoc. 2015, 50, 23–47. [Google Scholar]
  21. Lim, Y. A Study on Location Characteristic of the Centers of Seoul. Doctoral Dissertation, Gachon University, Seongnam-si, Korea, 2015. [Google Scholar]
  22. Anselin, L.; Luc, F.; Raymond, J.G.; Rey, M.; Sergio, J. Advances in Spatial Econometrics; Springer: Berlin/Heidelberg, Germany, 2004. [Google Scholar]
  23. Yu, Y. A Study on Difference Factors between Spatial Accumulation and Area in Domestic Tourism Industry UsingSpatial Econometrics Model. Doctoral Dissertation, Sejong University Graduate School, Seoul, Korea, 2018. [Google Scholar]
  24. Lee, H.; Shim, J.; Noh, S. An Analysis on Spatio-Temporal Changes and Characteristics in Long-lived Community of Seoul. J. Environ. Stud. 2013, 52, 88–93. [Google Scholar]
  25. Kim, M.; Park, S. A Study on Apartment Price Determinants Using Spatial Regression Model. Korean Ind. Econ. Assoc. Collect. Diss. 2014, 113–132. [Google Scholar]
  26. Lee, H.; Noh, S. Advanced Statistics: Theory and Practice; Munusa: Seoul, Korea, 2017. [Google Scholar]
  27. Anselin, L.; Rey, S. Properties of tests for spatial dependence in linear regression models. Geogr. Anal. 1991, 23, 112–131. [Google Scholar] [CrossRef]
  28. Lee, G. An Analysis on Occurrence Characteristics of Traffic Accident by Type Using Spatial Econometric Model. J. Environ. Stud. 2016, 58, 89. [Google Scholar]
  29. Kim, S. A Study on the Estimation of the Pole Price According to the Spatial Measurement Model; Refer to the actual transaction price of apartments in Busan. Korean Public Adm. Artic. 2010, 24, 119–137. [Google Scholar]
  30. Park, H. A study on the estimation of apartment price index in Seoul using spatiotemporal autoregression model. Natl. Res. 2003, 38, 95–106. [Google Scholar]
Figure 1. Flowchart showing the process for selecting a suitable regression model [26].
Figure 1. Flowchart showing the process for selecting a suitable regression model [26].
Sustainability 14 07116 g001
Figure 2. 2015–2019 Moran’s I.
Figure 2. 2015–2019 Moran’s I.
Sustainability 14 07116 g002
Figure 3. Multiplex Houses LISA of 2015–2019.
Figure 3. Multiplex Houses LISA of 2015–2019.
Sustainability 14 07116 g003
Table 1. Descriptive Statistics of 2015–2019.
Table 1. Descriptive Statistics of 2015–2019.
Descriptive Statistics of 2015–2019
CategoryNMinimum ValueMaximum ValueMeanStandard Deviation
Year2015201920152019201520192015201920152019
Average jeonse price of an apartment1143711255266787856392.15454.7081.353112.655
Exclusive area (m2)1143711111316814541.7437.2812.28413.277
Land portion (m2)1143711448516926.0623.077.7579.859
Average parcel price of multiplex houses11437113169714192976611.33873.69159.478342.373
Total households11437114221012313.6416.859.92310.890
Total parking number available1143711338311510.5913.196.91811.593
Effective number (by categorization)1143711
Table 2. LISA of 2015–2019.
Table 2. LISA of 2015–2019.
YearTypeHHLLMORAN’s I
2015multiplex houseGwangjin-gu, Seocho-gu, Gangnam-gu, etc.Eunpyeong-gu, Gangbuk-gu, Dobong-gu, etc.0.503
2019multiplex houseGangnam-gu, Seocho-gu, Yongsan-gu, etc.Gangbuk-gu, Dobong-gu, Geumcheon-gu, etc.0.615
Table 3. Spatial regression analysis of 2015.
Table 3. Spatial regression analysis of 2015.
OLS
(Linear Regression Model)
SLM
(Spatial Lag Model)
SEM
(Spatial Error Model)
Variable Coefficient t-StatisticCoefficientz-ValueCoefficientz-Value
R-squared0.4609190.5863600.584717
Lag coeff. (Rho)-0.519961-
Lag coeff. (Lambda)--0.599508
CONSTANT353.293 15.9132 ***245.06511.5313 ***502.72216.5562 ***
Average jeonse price of an apartment1.1107825.8633 ***0.55475811.7434 ***0.70593310.2856 ***
Exclusive area (m2)−5.95359−10.8216 ***−5.945−12.3168 ***−5.81118−18.3741 ***
Land portion (m2)1.920472.26018 **2.135370.742892 ***2.868183.73661 ***
Total households0.3937580.6129150.2817710.5020250.220560.404954
Total parking number available7.45521.567811.822292.22674 **2.068772.56776 **
Fitness of ModelCondition number21.487538--
Log likelihood−7059.73−6939.68−6954.143505
AIC14,131.513,893.413,920.3
SC14,161.713,928.713,950.5
Note: *** p < 0.01, ** p < 0.05. p-values are shown significant at 1% and 5%, respectively.
Table 4. Spatial Regression Analysis of 2019.
Table 4. Spatial Regression Analysis of 2019.
OLS
(Linear Regression Model)
SLM
(Spatial Lag Model)
SEM
(Spatial Error Model)
Variable Coefficient t-StatisticCoefficientz-ValueCoefficientz-Value
R-squared0.5563830.6812520.673435
Lag coeff. (Rho)-0.543582-
Lag coeff. (Lambda)--0.675249
CONSTANT354.165 6.84549 ***270.03215.5302 ***732.85511.4698 ***
Average jeonse price of an apartment1.7872422.7114 ***0.8223039.59111 ***0.8921997.77228 ***
Exclusive area (m2)−15.2067−11.6465 ***−12.194−10.9107 ***−12.1098−10.4607 ***
Land portion (m2)11.37726.5031 ***8.241335.55716 ***7.187624.6531 ***
Total households−5.1623−3.82544 ***−4.49672−3.94489 ***−4.52569−3.95843 ***
Total parking number available7.45525.6999 ***7.278156.58243 ***7.754476.93174 ***
Fitness of ModelCondition number18.631852--
Log likelihood−4868.74−4772.85−4796.130315
AIC9749.489559.79604.26
SC9776.889591.679631.66
Note: *** p < 0.01. p-values are shown significant at 1%.
Publisher’s Note: MDPI stays neutral with regard to jurisdictional claims in published maps and institutional affiliations.

Share and Cite

MDPI and ACS Style

Kim, J.-J.; Cho, M.-J.; Lee, M.-H. An Analysis of the Price Determinants of Multiplex Houses through Spatial Regression Analysis. Sustainability 2022, 14, 7116. https://doi.org/10.3390/su14127116

AMA Style

Kim J-J, Cho M-J, Lee M-H. An Analysis of the Price Determinants of Multiplex Houses through Spatial Regression Analysis. Sustainability. 2022; 14(12):7116. https://doi.org/10.3390/su14127116

Chicago/Turabian Style

Kim, Jae-Jong, Mi-Jeong Cho, and Myeong-Hun Lee. 2022. "An Analysis of the Price Determinants of Multiplex Houses through Spatial Regression Analysis" Sustainability 14, no. 12: 7116. https://doi.org/10.3390/su14127116

APA Style

Kim, J.-J., Cho, M.-J., & Lee, M.-H. (2022). An Analysis of the Price Determinants of Multiplex Houses through Spatial Regression Analysis. Sustainability, 14(12), 7116. https://doi.org/10.3390/su14127116

Note that from the first issue of 2016, this journal uses article numbers instead of page numbers. See further details here.

Article Metrics

Back to TopTop