Next Article in Journal
An Analysis of the Price Determinants of Multiplex Houses through Spatial Regression Analysis
Previous Article in Journal
Can the Spatial Function Division of Urbanization Promote Regional Coordinated Development? Evidence from the Yangtze River Economic Belt in China
 
 
Font Type:
Arial Georgia Verdana
Font Size:
Aa Aa Aa
Line Spacing:
Column Width:
Background:
Article

Fintech Attaining Sustainable Development: An Investor Perspective of Crowdfunding Platforms in a Developing Country

Faculty of Management Studies, University of Central Punjab, Lahore 54000, Pakistan
*
Author to whom correspondence should be addressed.
Sustainability 2022, 14(12), 7114; https://doi.org/10.3390/su14127114
Submission received: 16 May 2022 / Revised: 6 June 2022 / Accepted: 7 June 2022 / Published: 10 June 2022

Abstract

:
Crowdfunding is a successful disruptive innovation of fintech that substitutes financial intermediaries and contributes toward financial inclusion and sustainable development. The present research aimed at exploring the underlying determinant factors that shape the investors’ intentions to fund in a crowdfunding platform, a phenomenon still under-researched in the developing world. To bridge this void in the literature, we investigated how calculus and relational trust mediate the effects of perceived accreditation, blockchain technology, structural assurance, and third-party seal on the investors’ intention using the SEM technique to analyze the data collected from 110 platform investors in Pakistan. Findings suggest that third-party seal and blockchain technology strongly influence the calculus trust. While the investors’ intention to invest is mediated by calculus trust, the relational trust fails to show any mediation effect, suggesting that investors make investment decisions based on what makes sense to them cognitively instead of affectively. The research was concluded with implications for both theory and practice.

1. Introduction

Fintech is an interlink between finance and technology, which refers to digital innovation to improve, develop, and automate financial services to promote and support enterprises, business owners, and investors in managing their financial activities [1,2,3]. Fintech and information communication technology (ICT) have been cited as the main drivers of financial inclusion in recent research [4]. With the fintech industry’s growth and post-COVID-19 crisis restrictions [5,6], crowdfunding (CF) as a type of fintech has emerged as a more popular choice for young and aspiring entrepreneurs [7]. It is quite an innovative method of funding, and various studies focused on its effects on its participants are being conducted from multiple perspectives [8].
Crowdfunding is quite a historical phenomenon that started gaining popularity after the financial crisis of 2007–2008 [9], and the number of research studies on crowdfunding is increasing [10]. “Crowdfunding is a way to raise small sums of money from a large group of (often occasional) investors as it involves an open call for financial resources, conducted primarily through the internet” [11,12]. Simultaneously, there has been an increasing emphasis on developing potential investors for crowdfunding [13].
There are four methods of crowdfunding that include donation-based crowdfunding, reward-based crowdfunding, equity-based crowdfunding, and peer-to-peer lending. The first two methods are for non-monetary benefits, and the other two methods are for monetary benefits [14,15]. Equity crowdfunding as an alternative financial tool that avoids complex systems and reduces costs for a fundraiser compared to traditional modes [16] was the focus of our research. Under various risks, equity crowdfunding contributes toward economic development [17] and sustainability [18].
Small and medium businesses (SMEs) and entrepreneurship play a significant part in developing a sustainable economy [8,19]. In the case of emerging economies, SMEs are responsible for 7 out of 10 jobs [20]. SMEs account for nearly 90 percent of many projects and contribute to an annual G.D.P. of around 40 percent, with a 30 percent proportion in overall Pakistan’s exports [21].
A lack of financing opportunities can pose a potential threat to startups, SMEs [22], and the entrepreneurial ecosystem. Startups that do not have sufficient funds to qualify for bank financing also struggle to access angel or venture capital financing. The majority are looking for equity-based crowdfunding (ECF) to stay in the competitive business environment [23]. Crowdfunding potential in the developing world is anticipated to rise to USD 300 billion by 2025 [24]. However, the acceptability of any new technology (crowdfunding) is influenced by various economic and psychological aspects that must be learned to comprehend their implications fully.
The success of equity crowdfunding (ECF) is dependent on a supportive legal environment, such as the regulatory sandbox that can prevent the risks related to fintech [25] and allow “sophisticated”, “unsophisticated“, “household”, or “small”, or “restricted”, investors to participate in the crowdfunding ecosystem [26]. Platforms implement institutional protection mechanisms (platform rules, monitoring, and pledging security) to adhere to regulations [27]. Policymakers must implement reforms to improve the quality of institutions and build effective rules and infrastructure [28], and governmental initiatives, assistance, and policies are vital for economic progress [29].
The study’s primary purpose was to understand better the fintech innovation that is crowdfunding, especially in the developing world. Previous research on the efficacy and determinant factors of the ECF method has mainly focused on developed countries, and there is a lack of academic research in developing countries on crowdfunding, especially in Pakistan. In an emerging economy like Pakistan, there is a lack of experience in startup funding, it faces a high-risk reward situation [30], and there is a dearth of research on the behavioral aspects of finance.
Therefore, the novelty and contributions of our research are as follows: (1) The impact of behavioral characteristics on crowd investors’ intention, which is currently a gap in developing countries like Pakistan [31], utilizing a large primary dataset that includes most of Pakistan’s provinces, is a distinctive aspect of this study. (2) Using the lens of the theory of planned behavior (TPB) by [32], the majority of studies observed TPB’s predictive power on online purchases [33,34,35], but only a few investigated the TPB linked to investor intention in crowdfunding [5,34,36,37], with an additional factor of trust that strengthens the role of the platform in consumer decision making [38,39,40,41,42], which is rarely used in literature, especially in a developing country context. (3) Platform-related factors of crowdfunding with the addition of blockchain technology as an additional factor affecting investors’ trust for investing in a crowdfunding platform.
Finally, this research aimed to develop an integrated, comprehensive research model to understand crowdfunding behavior in Pakistan. This investigation accounts for the linkages among the TPB, trust, blockchain technology, and the concurrent impact on the funder’s intention for investment in an equity-based platform with the help of a second-order research framework to be presented shortly. This research will motivate investors for financial inclusion and platforms, policymakers, incubation centers, entrepreneurs, and universities that can devise training programs based on identified behavioral factors to increase the success of startups. The policymakers can develop and modify future strategies by looking at the motivating factors from this study.
According to Ref. [27], the Securities and Exchange Commission of Pakistan (SECP) is now working on institutionalizing crowdfunding platforms. Researchers have emphasized the need to investigate the phenomenon of these developing ECF platforms to understand investor behavior in Pakistani ECF platforms better. For this purpose, the study highlighted three institutional mechanisms used by crowdfunding platforms to protect backers’ interests: platform rules (perceived accreditation), protective measures (third-party seal), and structural assurance, with an additional factor introduced in this study of pledging-increased security (blockchain technology) [27]. It also investigated how an individual’s perception of the mechanism influences the trust and distrust of the founders and backers and in turn will affect the success of crowdfunding.

1.1. Research Questions

The study addressed the following research questions:
  • How does blockchain technology, in addition to existing platform-related factors (perceived accreditation, structural assurance, and third-party seal), influence investor trust dimensions in crowdfunding?
  • How do calculus and relational trust in platforms influence investor intention to crowdfund?
The remaining part of the paper is organized such that Section 2 characterizes crowdfunding literature and theoretical framework by explaining the relationships between ascendants, trust, and investor willingness. Section 3 addresses the methodology section, followed by data analysis. Section 4 summarizes research findings to conceptualize and characterize investor perceptions of crowdfunding, and Section 5 concludes the study with research limitations and implications.

1.2. Literature Review

Crowdfunding has emerged as the driving force of alternative forms of financing to revolutionize and foster the financial sector and economy [6,43]. Crowdfunding has attracted startups and businesses seeking capital [44] while encouraging potential investors to participate in online platforms [41].

1.2.1. Crowdfunding Platforms

Crowdfunding is a dynamic process in which various interactions help ideas to life, similar to entrepreneurial behavior [45], by involving an intermediary platform with a seller (fundraiser) and a buyer (investor) [46]. Platforms use the internet structure to speed up investment processes by organizing, collecting, and sharing information with potential entrepreneurs and investors [47]. Funders/investors expect the platforms to act as intermediaries in countries such as Europe and the U.S.A. to certify, appraise, or reject complex projects, protect private information such as escrow accounts, protect against fraud risk to create specialized trust factors [48,49] and provide partial substitution in the absence of institutions.
Trust in crowdfunding platforms can also build trust in investors [50] as the competence of entrepreneurs seeking funds is merely observed by them [47]. A few studies conducted on various platforms in the UK, Germany, France, and Italy platforms [51,52] focused on how various factors contribute to investment-based crowdfunding success.
The present study focused mainly on the authenticity of investor intention (II) of perception through platform-related factors (blockchain technology (BT), perceived accreditation (PA), structural assurance (SA), and third-party seal (TPS) through calculus (CT) and relational trust (RT).

1.2.2. Theory of Planned Behavior

TPB is a specific behavior that is a function of intention. The intention combines subjective norms, attitudes, and perceived behavior control. There will be a higher intention to participate in specific activities when subjective norms, attitudes, and perceived behavior have a stronger influence [53]. Furthermore, the academic research implies that within the TPB framework, other characteristics such as trust can be considered a determinant of intention [47,54], and trust can drive producers and customers to form strong bonds and overcome consumer uncertainty, resulting in new loyalty and supporting the growth of the business based on a study on China and Germany. Trust can also remove asymmetries in crowdfunding platforms and positively influence investors [55].
The extended model of planned behavior theory (TPB) defines the relationship between perceived behavioral control and trust. In online transactions, perceived behavioral control will boost the presence of trust [56]. TPB variables such as trust in investments within components reflect a favorable association between subjective norms, respondents’ attitudes, perceived behavioral control, trust, and intention to invest in a study on Italy [36].
The perceived behavior control, attitudes, and subjective norms significantly impact consumer purchase intention [36] with an additional factor of trust that strengthens the platform’s role in consumer decision making [38,39,40,41].
In light of the TPB, this study explains that the factors of perceived behavior control (perceived accreditation, blockchain technology, structural assurance, and third-party seal) along with trust (calculus and relational) will affect the individual intention to participate (investor intention to invest) in a crowdfunding platform [33,35,36,57,58,59,60]. The extended model of TBP with first and second order references is shown in Table 1.

1.3. Theoretical Framework

1.3.1. Platform-Related Factors and Trust

Trust plays a vital role in a crowdfunding platform by effectively managing rules and outcomes and applying policies [61]. ECF platforms based on returns are more demanding than others in terms of infrastructure as they are highly reliant on establishing a favorable regulatory framework to enhance the investor’s trust [62].
Various factors of platforms should be considered while using a crowdfunding platform to invest in a crowdfunding project [63]. This study focused on some previously developed platform-related factors in Korea and China: third-party seal, perceived accreditation, and structural assurance [38,41,63], along with a new variable of blockchain, which is a growing application in financial technology (fintech) [64]. All these factors can be considered as an antecedent for increasing an investor’s trust in investing on crowdfunding platforms.
a.
Perceived Accreditation
Accreditation refers to the belief that platforms made some effort to ensure that the fundraiser can perform as expected and the project has enough capital to work as intended [65]. It refers to the belief in how well the crowdfunding platform puts checks on the projects and fundraisers to ensure the authenticity and credibility of projects for the investor. In crowdfunding, the calculus trust in ventures is significantly influenced by perceived accreditation (an antecedent of platform attribution) [38].
b.
Structural Assurance
Structural assurance mainly refers to the encryptions, coding, and building blocks placed in the crowdfunding platform to ensure the safety and privacy of data [66]. If a person believes the platform’s mechanism ensures safety, then the perceived trust is likely to increase; thus, structural assurance has a significant positive relation with trust (calculus and relational) [38,66].
c.
Third-Party Seal
Third-party seals usually refer to the verification of the online retailer by an independent party [67], e.g., TRUST-e and BBBOnline use a stamp to certify that such procedures or regulations affect an e-commerce website [68]. The presence of a third party reduces risk and can significantly enhance the calculus and relational trust [66,69], increasing investor intention [38].
d.
Blockchain Technology
Blockchain technology is used to assess creditworthiness [70], and its potential to enable new governance has yet to be explored [71]. It is a secure, reliable, and low-cost method for registering crowdfunding stocks and shares, allowing trade between entrepreneurs and investors [72,73]. Documents processed by blockchain ensure fund management confidentially during fundraising, reduce risk, and improve trust during appraisal and due diligence of the venture [74].
The above platform factors (blockchain, perceived accreditation, structural assurance, and third-party seal) influence calculus and relational trust individually in various studies conducted mostly in the developed world as mentioned above. In light of the discussion earlier, we hypothesize:
Hypothesis 1 (H1).
Platform-related factors positively influence the calculus trust of investors.
Hypothesis 2 (H2).
Platform-related factors positively influence the relational trust of investors.

1.3.2. Calculus and Relational Trust for Investor’s Intention to Invest

Online trust can be defined as “the level of confidence assigned to internet effectiveness as a medium to conduct transactions”, which is explicitly examined on equity-based platforms [75]. Trust plays a vital role in platform, project, and fundraising [39,41] and strengthens funding intentions [76].
Calculus trust refers to trust based on economic gain or exchange termed conditional trust [38] (Kang et al., 2016b), while relational trust is “trust from the heart” formed due to continuous social interaction and the formation of an emotional bond between the two parties [38].
According to some researchers, relational trust can be built on the foundation of calculus trust. Calculus trust is a cognition based on the reasonable evaluation that aids a funder in building the credibility of the fundraiser by developing a relationship between the funder and the fundraiser [77]. From the above discussion, we hypothesize:
Hypothesis 3 (H3).
Calculus trust mediates the relationship between platform-related factors and the relational trust of investors.
Ref. [78] found trust crucial in personal relationships and offline commerce. Trust can be considered a type of social capital in the business world to establish long-term relationships [79].
Recently, trust has been recognized as a substantial predictor of investing intention in crowdfunding and entrepreneurial financing [39,80]. In short, trust is the factor that plays a direct role in the customer’s online investment intention, as early-stage investors require higher trust [81] as shown in Figure 1.
Similarly, in the case of ventures, trust influences decision making [81]. Thus, by reducing risks, trust can increase the funder’s participation in online crowdfunding activities. In light of the above discussion, we hypothesize that:
Hypothesis 4 (H4).
Calculus trust has a positive relationship with investor intention to invest.
Hypothesis 5 (H5).
Relational trust has a positive relationship with investor intention to invest.

1.3.3. Role of Trust as a Mediator

If an individual has more faith in the crowdfunding site, campaigns, and fundraisers, they are more likely to participate in the projects available on that platform [62]. In various studies, trust has played a mediating role in online purchase intention [82,83]. The mediating role of trust can be explained in the presence of some factors that may increase an investor’s trust and, in turn, can lead to an increased intention to invest [27,82,84,85].
Studies proved that both calculus trust and relational trust, both separately and collectively, mediate the effect of platform-related factors of perceived accreditation [38,41,86], third-party seal [38,41], structural assurance [41], and blockchain technology [87,88] on an investor’s intention to invest. The funder’s goal is linked to knowledge and the connection between the funder and the fundraiser, influenced by calculus and relational trust [62]. As a result, the funder would be encouraged to form stronger emotional bonds with the fundraiser, which strengthen the investor’s intention to invest; thus the study suggests the following hypotheses:
Hypothesis 6 (H6).
Calculus trust mediates the relationship between platform-related factors and investor intention to invest.
Hypothesis 7 (H7).
Relational trust mediates the relationship between platform-related factors and investor intention to invest.

2. Materials and Methods

In our study, a survey questionnaire was designed that includes 12 items for seven constructs. The constructs contain perceived accreditation, blockchain technologies, third-party seal, structural assurance, trust in the platform, and investor intention in crowdfunding. The items of constructs were adapted from prior research [38,89,90]. The survey instrument is based upon an extensive literature review, and the question items and their references are included in the bibliography.
An internet survey was sent to the respondents as an appropriate way to explore funder behavior on online crowdfunding platforms [41] A Likert scale of 5 points was prepared to evaluate each question. Two experts created the instrument in English and translated it into Urdu to overcome the language barrier.
Table 2 includes the respondent profile of the study based on types of general characteristics (e.g., participant education, the average amount of funding, type of investment) included in the survey with some socio-demographic items (e.g., educational level, age).
This research was based on 110 responses from investors who took part in the survey. The majority of our respondents lie in the bracket of 26–35 years of age (64/110), have a bachelor’s degree (46/110), have invested more than a million Pakistani rupees (47/110), and (69/110) are interested in equity-based technology businesses. There were four types of investors: seed funders, angel investors, venture capitalists, and potential investors; as there are only a few institutionalized investors in Pakistan, a major part of the study was focused on the potential investor.
The purposive sampling technique was employed for the target population of investors (seed funders, angel investors, and venture capitalists) and informal/potential investors. The criteria based on literature, used for potential respondent investors, included:
  • The person has a social media identification (Facebook, LinkedIn, forums, Twitter, emails, etc.) [91].
  • They have owned a running business for the past two years [92,93,94].
  • The individual has invested somewhere other than stocks and mutual funds for the past two years [95,96].
  • Being a taxpayer.
The survey was initially sent through emails, LinkedIn, Facebook, and online investor forums to 300 respondents by asking a screen question to find information-rich respondents: Have you any idea about crowdfunding? Only 200 responded with a yes answer. Out of 200, only 110 fit our above criteria. The sample size was 110, as few were identified as potential investors for startups. There is no official database of investors listed, as crowdfunding is a relatively new phenomenon and is still in the process of legalization compared to a previous study [97]. We have to tap our target audience by purposive sampling initially and then snowball sampling due to the lack of information in Pakistan.
Partial least squares structural equation modeling (PLS-SEM) was used for data analyses in this study. PLS-SEM requires minimum residual distributions, measurement scales, and sample size [98,99]. PLS-SEM analyses first-order reflective indicators within one model while also using second-order variables and repeated indicators as a formative approach [100]. For using complex models and multi-group analysis (MGA), PLS-SEM is preferred over covariance-based SEM [101]. Smart-PLS 3.2.7 was used to validate the structural and measurement model and the results of the study.
Firstly, a measurement model was used to explore the reliability and validity of all variables (investor intention, calculus trust, relational trust, blockchain technology, perceived accreditation, structural assurance, and third-party seal). Secondly, to explore the relationship between the platform-related factors (BT, PA, SA, TPS) and CT and RT and then the relationship between C.T. and R.T. and dependent variable II, structural equation modeling (SEM) was used. Furthermore, a mediation analysis was conducted to explore the mediating effect of calculus trust and relational trust.

3. Results and Analysis

The results and analysis include the measurement and structural models of second-order reflective formative construct and mediation analysis [100,101,102,103].

3.1. Measurement Model

In Table 3, we present our measurement model or outer model. Internal reliability and consistency were measured through composite reliability (CR) and Cronbach’s alpha. For measuring convergent validity, we used average variance extracted (AVE) and standardized item loadings; endogenous construct prediction was calculated through R-square.
Composite reliability for all measures ranges between 0.802 and 0.914, much higher than the threshold value of 0.7. For Cronbach’s alpha, the values of the three measures are slightly lower than the threshold of 0.7. However, Hair [101] claimed that composite reliability is a better measure of internal consistency than Cronbach’s alpha, which depicts good results. The results of factor loadings are above 0.5, for all items, except item CT4; since the AVE of all constructs is more than 0.5 [104], none of the items were deleted. The AVE of all constructs reflects satisfactory results.
Discriminant validity is measured by using the average variance extracted (AVE) method and the Fornell–Larcker criterion, which compares the AVE of each variable by taking the squared correlation with the other variables. The diagonal shown in Table 4 depicts the values of the AVE square root, whereas the others represent correlations between constructs. In each case, the correlations are greater, indicating appropriate discriminant validity [102].

3.2. Structural Model

The structural model should be able to anticipate endogenous components accurately. Hair [102] explained that the R-square, coefficient of determination, for the key constructs should be more than 0.25. A strong ability of exogenous variables to anticipate investor intention to invest (II) is shown in Table 3 above by an R-square value of 0.389.
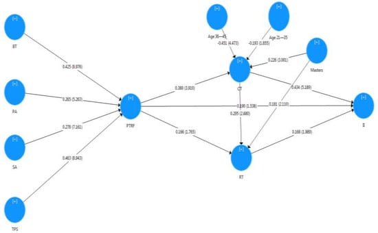
Table 5 and Figure 2 describe the path coefficients, t-values, and relationship significance, including all the direct relationships proposed in the model using the bootstrapping approach with 5000 subsamples included with replacements from the original data. Three out of four relationships show significance, and only one hypothesis is not accepted through the analysis. Only Hypothesis 2 about the relationship between platform-related factors and relational trust has a p-value of 0.74, greater than 0.5, depicting an insignificant relationship. All of the other relationships in Table 5 have a p-value less than 0.5, demonstrating acceptance of Hypotheses 1, 4, and 5.
The effect size (f-square) explains the role of the exogenous construct toward the endogenous constructs within the model. According to Hair [102], small, medium, and large effects are estimated with values of 0.02, 0.15, and 0.35, respectively. The platform-related factors influencing investor intention to invest (H4) have a medium-sized effect with a value of 0.235; it is followed by another medium-sized effect of 0.192 of platform-related factors influencing calculus trust (H1). Finally, calculus trust has a small effect on investor intention to invest (H5) with a value of 0.039, as shown in Table 5.
The formative second-order construct of PTRF has significant results with four related first-order constructs of BT (B = 0.425, t = 9.035), PA (B = 0.265, t = 5.528), SA (B = 0.278, t = 7.008), and TPS (B = 0.463, t = 9.124) as shown in Figure 2 and Table 6.

3.3. Mediation Analysis

Three hypotheses were tested for mediation: H3, H6, and H7, as shown in Table 7. The impact of exogenous constructs on endogenous constructs was first assessed and compared through mediator constructs, and then the direct effect of exogenous on endogenous constructs was investigated. The table depicts the relevant calculation needed for the mediation analysis.
Hypotheses 3 and 6 were accepted with partial mediation, whereas H7 was rejected with no mediation. As per Hair’s [102] recommendation, we used the variance accounted for (VAF) value to assess the mediating impact size (VAF = indirect effect/total effect, where total effect = indirect effect + direct effect). Furthermore, according to Hair [102], a VAF of 80% or above suggests a full mediation, 20% to 80% indicates partial mediation, and less than 20% implies no mediation. The VAF value for H3 was 0.403, or 40.3 percent, indicating partial mediation. Similarly, the VAF value of 0.471 or 47.1% indicates a partial mediation for Hypothesis 6. Hypothesis 7 shows no mediation with a VAF value of 0.128 or 12.8%.

4. Discussion

This research explored the relationship between various platform-related factors and calculus and relational trust with their mediating effects on investor perception. Extant literature has widely researched the relationship between investors’ intention to invest using a crowdfunding platform and various determinant factors, including the unitary construct of trust. The role of various platform-related factors in shaping the intentions to invest is already established. It is interesting to compare the relative roles of these factors on various trust dimensions that are under-researched to date.
The purpose of this study was to investigate the TPB variable led by the trust influenced by investor intention to use crowdfunding services in Pakistan. According to the study’s findings, investors’ behavioral intention to use crowdfunding platforms is directly influenced by their perceived behavior control [32] as it significantly influences the investor intention [13,105]. Suitable incentives and security measures are critical for encouraging lenders’ involvement and trust and lead to perceived behavior control involved in equity/lending crowdfunding platforms [106,107].
The individual capacity is influenced by perceived behavior control [32] which is enhanced by situational confidence. If platforms are able to provide services (PA) and security (SA, BT, TPS) that enhances the trust factor, then investor intention to contribute to a platform will be increased and in turn will result in a growing economy [108].
The study extends the planned behavior theory where certain behavior is influenced by adding the element of calculus trust and relational trust. Only a single study added the trust element as an additional element in the TPB framework [36]; we contribute by breaking the trust element into calculus and relational trust. The results evidently explain the theoretical relationship with the empirical results, including that calculus trust plays a vital role in investment matters compared to relational trust, both as dependent variables of platform-related factors (perceived accreditation, blockchain technology, structural assurance, and third-party seal) and as antecedents of investor intentions [38]. Results demonstrate that third-party seal (TPS) and blockchain technology (BT) are the two most dominant platform-related factors that influence perceived behavior, while structural assurance (SA) has the least dominant effect on influencing the investor intention. However, these four platform factors influence the investors’ intention to invest only through calculus trust, as the other dimension of relational trust fails to offer any mediation effect.
The two hypotheses of direct relationships relating calculus trust with investor intention and relational trust with investor intention are accepted in the study. The relationship of perceived trust with crowdfunding intention was found to be significant in previous studies [23,63,103]. In this study, calculus trust and relational trust both influence investor intention; however, the effect of calculus trust is greater than relational trust on investor intention as in an investor and fundraiser relationship, the funder is more concerned about the performance rather than the time-consuming relationship [109].
The relationship between relational trust and investor intention is probably influenced by the mediating role of relational trust between calculus trust and investor intention. This indicates that investors’ preferences are more influenced by their cognitive perceptions than affective perceptions.
In our study, calculus trust mediates the relationship between platform-related factors and investor intention, and this is in line with prior studies for platform-related factors except for structural assurance [38,104,110,111]. In our research, relational trust does not mediate the relationship between platform factors and investor intention. This effort breaks down the black box and clearly illustrates the role of calculus and relational trust with the theory of planned behavior and will also limit the chances of mixed results in the case of employing trust as a single dimension.

4.1. Theoretical Implications

This paper theoretically contributes in several areas. Foremost, this paper contributes by including blockchain technology as a part of platform-related factors. Prior studies have suggested platform-related factors but have not included blockchain technology. Similarly, a very limited number of papers [41] have analyzed platform-related factors as a second-order construct. This study supports this theoretical development of presenting platform-related factors as a formative second-order construct with blockchain technology as an additional factor.
Secondly, the linkage of PA, SA, and third-party seal is vital in encouraging investor interest. In conclusion, BT was added, making the platforms safer, particularly in Pakistan, where internet activity is always fraught with security risks [112].
Finally, this study also highlights the cultural dimension of Pakistan as a collectivist society with the lowest ranking in long-termed orientation [113]. Apparently, it seemed that relational trust would be an essential aspect in this type of cultural setting. Trust has been demonstrated as important in determining investor intention in previous studies [37,105]. This study illustrates that calculus trust is more imperative than relational trust for investment purposes.

4.2. Managerial Implications

Crowdfunding is an evolving concept in developing nations, including Pakistan. The formal acceptance of this mechanism has been very recent since 2019 by the Securities and Exchange Commission of Pakistan (SECP) and has so far only allowed equity-based funding under this platform. This study would benefit all three parties involved in this mechanism—the entrepreneur, policymakers, and the investor—by identifying the importance of the factors that lead to investor intentions. They can improve technology, certifications, endorsements, systems, latest information, and procedures to increase their trust and induce investors to invest instead of improving relational matters [49,105].
That would lead to overall economic sustainability, including an untapped market of investors. We employed two control variables of age and education level of investors. Our relationship of trust is significant for highly qualified and middle-aged investors. Since Pakistan represents a predominantly young population, the policymakers need relevant policies for an untapped pool of young and not so highly educated investors.

5. Conclusions

Crowdfunding has piqued the interest of businesses and policymakers all around the globe and is considered to play a role in venture capital and the entrepreneurial ecosystem of developing economies [31]. Investor perception of equity-based crowdfunding is under-researched, especially in the social settings of developing nations.
Pakistan has a huge opportunity to improve its financial inclusion by leveraging fintech, such as crowdfunding and blockchain, to substitute and introduce the conventional role of intermediaries. The trust factor in crowdfunding can be enhanced by blockchain technology. Technology usage and online activities are rapidly increasing in emerging economies, but infrastructure and financial systems still need improvement [64]. Startups based on crowdfunding are working under the umbrella of a regulatory sandbox in Pakistan, but a proper regulatory framework with relaxed rules with some exemptions should be implemented to strengthen the trust of all stakeholders, including investors, entrepreneurs, platform owners, and policymakers for strengthening the entrepreneurial ecosystem. The regulation should contain transparent rules regarding ownership of platforms, implementation of caps, and relaxing maximum net worth of investors. The fundraising capacity can be increased by allowing funds from foreign resources by collaborating with international platforms. The first equity-based platform named Pakistan National Investor portal is operating under the SECP for establishing crowdfunding platforms. A proper regulatory framework will bring opportunities for startups and MSMEs to get a large pool of investors.
This research has certain limitations as well that invite further investigations.
The study used a small dataset of 110 potential platform investors who were CEOs of their own businesses, but currently, the crowdfunding phenomenon is in a nascent phase. Still, no official platform has documented the number and nature of investors active in crowdfunding venture operations. More detailed research is warranted to cover the unexplored segment to generalize the findings. In the future, the dataset can be increased to make the study’s findings robust [114]. The viewpoint of other stakeholders, including entrepreneurs, platform owners, and policymakers, can also be included in future research. Secondly, we only covered the investors’ intentions from a cross-sectional viewpoint. No inquiries were made about the quality and credibility of the platforms over a considerable period of time that will need repetitive panel research in the future.

Author Contributions

Conceptualization, A.R. and F.M.; Formal analysis, A.R.; Methodology, A.R.; Project administration, F.M.; Supervision, F.M.; Validation, F.M.; Writing—original draft, A.R. All authors have read and agreed to the published version of the manuscript.

Funding

This research received no external funding.

Institutional Review Board Statement

Not applicable.

Informed Consent Statement

Not applicable.

Data Availability Statement

The data is with the authors and will be available upon request.

Conflicts of Interest

The authors declare no conflict of interest.

References

  1. Khan, A.; Ahmad, A.; Shireen, S. Ownership and Performance of Microfinance Institutions: Empirical Evidences from India. Cogent Econ. Financ. 2021, 9, 1–20. [Google Scholar] [CrossRef]
  2. Mantovani Ribeiro, D.M.N.; Hourneaux Junior, F.; Lara Cunha, C.L.; Kaetsu, P.T.; Dionizio-Leite, P.F.; Machado Junior, C. Digital Sustainability: How Information and Communication Technologies (ICTs) Support Sustainable Development Goals (SDGs) Assessment in Municipalities. Digit. Policy Regul. Gov. 2021, 23, 229–247. [Google Scholar] [CrossRef]
  3. Song, C.Q.; Chang, C.P.; Gong, Q. Economic Growth, Corruption, and Financial Development: Global Evidence. Econ. Model. 2021, 94, 822–830. [Google Scholar] [CrossRef]
  4. Chinoda, T.; Mashamba, T. Fintech, Financial Inclusion and Income Inequality Nexus in Africa. Cogent Econ. Financ. 2021, 9, 1986926. [Google Scholar] [CrossRef]
  5. Hasan, H.N.; Suciarto, S. The Influence of Attitude, Subjective Norm and Perceived Behavioral Control towards Organic Food Purchase Intention. J. Manag. Bus. Environ. (JMBE) 2020, 1, 132. [Google Scholar] [CrossRef] [Green Version]
  6. Jiang, S.; Qiu, S.; Zhou, H. Will Digital Financial Development Affect the Effectiveness of Monetary Policy in Emerging Market Countries? Econ. Res. Ekon. Istraz. 2021, 1–36. [Google Scholar] [CrossRef]
  7. Meghana, C.; Cariappa, P. Awareness of Crowdfunding Platforms in Bengaluru City: An Empirical Study. Indian J. Res. Cap. Mark. 2020, 7, 26–37. [Google Scholar] [CrossRef]
  8. Kukurba, M.; Waszkiewicz, A.E.; Salwin, M.; Kraslawski, A. Co-Created Values in Crowdfunding for Sustainable Development of Enterprises. Sustainability 2021, 13, 8767. [Google Scholar] [CrossRef]
  9. Hommel, K.; Bican, P.M. Digital Entrepreneurship in Finance: Fintechs and Funding Decision Criteria. Sustainability 2020, 12, 8035. [Google Scholar] [CrossRef]
  10. Moon, Y.; Hwang, J. Crowdfunding as an Alternative Means for Funding Sustainable Appropriate Technology: Acceptance Determinants of Backers. Sustainability 2018, 10, 1456. [Google Scholar] [CrossRef] [Green Version]
  11. Belleflamme, P.; Omrani, N.; Peitz, M. The Economics of Crowdfunding Platforms. Inf. Econ. Policy 2015, 33, 11–28. [Google Scholar] [CrossRef] [Green Version]
  12. Ullah, S.; Zhou, Y. Gender, Anonymity and Team: What Determines Crowdfunding Success on Kickstarter Saif. Risk Financ. Manag. 2020, 13, 80. [Google Scholar] [CrossRef]
  13. Han, P.; Niu, F.; Su, W. Influencing Factors of Institutional Investors Shareholding Stability. SAGE Open 2021, 11, 1–15. [Google Scholar] [CrossRef]
  14. Chervyakov, D.; Rocholl, J. Work in Europe; Bruegel: Brussels, Belgium, 2019. [Google Scholar]
  15. Ziegler, T.; Shneor, R.; Wenzlaff, K.; Odorović, A.; Hao, R.; Ryll, L. The 4th European Alternative Finance Benchmarking Report. SSRN Electron. J. 2021, 1–197. [Google Scholar] [CrossRef]
  16. Zhao, Y.; Harris, P.; Lam, W.J. Crowdfunding Industry—History, Development, Policies, and Potential Issues. J. Public Aff. 2019, 19, e1921. [Google Scholar] [CrossRef]
  17. Yasar, B. The New Investment Landscape: Equity Crowdfunding. Cent. Bank Rev. 2021, 21, 1–16. [Google Scholar] [CrossRef]
  18. Böckel, A.; Hörisch, J.; Tenner, I. A Systematic Literature Review of Crowdfunding and Sustainability: Highlighting What Really Matters. Manag. Rev. Q. 2021, 71, 433–453. [Google Scholar] [CrossRef]
  19. Mean Duli, Y.; Kirana Jaya, W.; Saleh, S.; Pangaribowo, E.H. Why Do Some Regions Exhibit a Greater Degree of Manufacturing Export and Entrepreneurship Activities than Others? Evidence from Indonesia. Cogent Econ. Financ. 2022, 10, 2037251. [Google Scholar] [CrossRef]
  20. The World Bank World Bank SME Finance: Development News, Research, Data|World Bank. Available online: https://www.worldbank.org/en/topic/smefinance (accessed on 6 February 2022).
  21. Economic Survey of Pakistan Pakistan Economic Survey; Finance Division Government of Pakistan: Islamabad, Pakistan, 2020.
  22. Mallinguh, E.; Wasike, C.; Zoltan, Z. Technology Acquisition and SMEs Performance, the Role of Innovation, Export and the Perception of Owner-Managers. J. Risk Financ. Manag. 2020, 13, 258. [Google Scholar] [CrossRef]
  23. Islam, M.T.; Khan, M.T.A. Factors Influencing the Adoption of Crowdfunding in Bangladesh: A Study of Start-up Entrepreneurs. Inf. Dev. 2021, 37, 72–89. [Google Scholar] [CrossRef]
  24. Shepherd, M. Crowdfunding Statistics (2021): Market Size and Growth. Available online: https://www.fundera.com/resources/crowdfunding-statistics (accessed on 14 March 2022).
  25. Li, C. Quantitative Measurement and Analysis of FinTech Risk in China. Econ. Res. Ekon. Istraz. 2021, 1–19. [Google Scholar] [CrossRef]
  26. Goethner, M.; Hornuf, L.; Regner, T. Protecting Investors in Equity Crowdfunding: An Empirical Analysis of the Small Investor Protection Act. Technol. Forecast. Soc. Chang. 2021, 162, 120352. [Google Scholar] [CrossRef]
  27. Strohmaier, D.; Zeng, J.; Hafeez, M. Trust, Distrust, and Crowdfunding: A Study on Perceptions of Institutional Mechanisms. Telemat. Inform. 2019, 43, 101252. [Google Scholar] [CrossRef]
  28. Magbondé, G.K.; Konté, M.A. Developing Countries’ Economic Fundamentals and FDI Inflows: The Moderating Role of Institutions. Cogent Econ. Financ. 2022, 10, 2028976. [Google Scholar] [CrossRef]
  29. Vatavu, S.; Dogaru, M.; Moldovan, N.C.; Lobont, O.R. The Impact of Entrepreneurship on Economic Development through Government Policies and Citizens’ Attitudes. Econ. Res. Ekon. Istraz. 2021, 1–14. [Google Scholar] [CrossRef]
  30. Biradar, J. Venture Capital Financing in India—Need of An Hour. Think India J. 2019, 22, 374–379. [Google Scholar]
  31. Siddiqui, N.; Siddiqui, D.A. Factors Influencing the Adoption of Crowdfunding in Pakistan: The Mediatory Role of Perceived Risk. Benefits Trust 2021, 1–38. [Google Scholar] [CrossRef]
  32. Ajzen, I. The Theory of Planned Behavior. Organ. Behav. Hum. Decis. Processes 1991, 50, 179–211. [Google Scholar] [CrossRef]
  33. Yang, S.; Li, L.; Zhang, J. Understanding Consumers’ Sustainable Consumption Intention at China’s Double-11 Online Shopping Festival: An Extended Theory of Planned Behavior Model. Sustainability 2018, 10, 1801. [Google Scholar] [CrossRef] [Green Version]
  34. Rodríguez-Priego, N.; Porcu, L. Challenges in Times of a Pandemic: What Drives and Hinders the Adoption of Location-Based Applications? Econ. Res. Ekon. Istraz. 2021, 35, 438–457. [Google Scholar] [CrossRef]
  35. Wu, J.; Song, S. Older Adults’ Online Shopping Continuance Intentions: Applying the Technology Acceptance Model and the Theory of Planned Behavior. Int. J. Hum. Comput. Interact. 2021, 37, 938–948. [Google Scholar] [CrossRef]
  36. Giampietri, E.; Verneau, F.; del Giudice, T.; Carfora, V.; Finco, A. A Theory of Planned Behaviour Perspective for Investigating the Role of Trust in Consumer Purchasing Decision Related to Short Food Supply Chains. Food Qual. Prefer. 2018, 64, 160–166. [Google Scholar] [CrossRef]
  37. Schwienbacher, A. Equity Crowdfunding: Anything to Celebrate? Ventur. Cap. 2019, 21, 65–74. [Google Scholar] [CrossRef]
  38. Kang, M.; Gao, Y.; Wang, T.; Zheng, H. Understanding the Determinants of Funders’ Investment Intentions on Crowdfunding Platforms: A Trust-Based Perspective. Ind. Manag. Data Syst. 2016, 116, 1800–1819. [Google Scholar] [CrossRef]
  39. Zheng, H.; Hung, J.L.; Qi, Z.; Xu, B. The Role of Trust Management in Reward-Based Crowdfunding. Online Inf. Rev. 2016, 40, 97–118. [Google Scholar] [CrossRef]
  40. Wehnert, P.; Baccarella, C.V.; Beckmann, M. In Crowdfunding We Trust? Investigating Crowdfunding Success as a Signal for Enhancing Trust in Sustainable Product Features. Technol. Forecast. Soc. Change. 2019, 141, 128–137. [Google Scholar] [CrossRef]
  41. Kim, M.J.; Hall, C.M.; Kim, D.K. Why Do Investors Participate in Tourism Incentive Crowdfunding? The Effects of Attribution and Trust on Willingness to Fund. J. Travel Tour. Mark. 2020, 37, 141–154. [Google Scholar] [CrossRef]
  42. Ventre, I.; Mollá-Descals, A.; Frasquet, M. Drivers of Social Commerce Usage: A Multi-Group Analysis Comparing Facebook and Instagram. Econ. Res. Ekon. Istraz. 2021, 34, 570–589. [Google Scholar] [CrossRef]
  43. Block, J.; Hornuf, L.; Moritz, A. Which Updates during an Equity Crowdfunding Campaign Increase Crowd Participation? Small Bus. Econ. 2018, 50, 3–27. [Google Scholar] [CrossRef]
  44. Junge, L.B.; Laursen, I.C.; Nielsen, K.R. Choosing Crowdfunding: Why Do Entrepreneurs Choose to Engage in Crowdfunding? Technovation 2022, 111, 102385. [Google Scholar] [CrossRef]
  45. Huang, S.; Pickernell, D.; Battisti, M.; Nguyen, T. Signalling Entrepreneurs’ Credibility and Project Quality for Crowdfunding Success: Cases from the Kickstarter and Indiegogo Environments. Small Bus. Econ. 2021, 58, 1801–1821. [Google Scholar] [CrossRef]
  46. Ulya, N.U. Legal Protection of Donation-Based Crowdfunding Zakat on Financial Technology: Digitalization of Zakat under Perspective of Positive Law and Islamic Law. In Proceedings of the International Conference of Zakat, Yogyakarta, Indonesia, 15–16 November 2018; pp. 215–226. [Google Scholar]
  47. Moysidou, K.; Hausberg, J.P. In Crowdfunding We Trust: A Trust-Building Model in Lending Crowdfunding. J. Small Bus. Manag. 2020, 58, 511–543. [Google Scholar] [CrossRef]
  48. Frydrych, D.; Bock, A.J. Bring the Noize: Syndicate and Role-Identity Co-Creation during Crowdfunding. SAGE Open 2018, 8, 1–15. [Google Scholar] [CrossRef] [Green Version]
  49. Polishchuk, V.; Kelemen, M.; Kozuba, J. Technology Improving Safety of Crowdfunding Platforms Functioning in the Context of the Protection of the Start-up Investors in the Financial and Transport Sectors. J. Konbin 2019, 49, 313–330. [Google Scholar] [CrossRef] [Green Version]
  50. Ferreira, V.; Papaoikonomou, E.; Terceño, A. Unpeel the Layers of Trust! A Comparative Analysis of Crowdfunding Platforms and What They Do to Generate Trust. Bus. Horiz. 2022, 65, 7–19. [Google Scholar] [CrossRef]
  51. Rossi, A.; Vismara, S. What Do Crowdfunding Platforms Do? A Comparison between Investment-Based Platforms in Europe. Eurasian Bus. Rev. 2018, 8, 93–118. [Google Scholar] [CrossRef]
  52. De Crescenzo, V.; Ribeiro-Soriano, D.E.; Covin, J.G. Exploring the Viability of Equity Crowdfunding as a Fundraising Instrument: A Configurational Analysis of Contingency Factors That Lead to Crowdfunding Success and Failure. J. Bus. Res. 2020, 115, 348–356. [Google Scholar] [CrossRef]
  53. Ajzen, I. The Theory of Planned Behavior: Frequently Asked Questions. Hum. Behav. Emerg. Technol. 2020, 2, 314–324. [Google Scholar] [CrossRef]
  54. Mazzocchi, M.; Lobb, A.; Traill, W.B.; Cavicchi, A. Food Scares and Trust: A European Study. J. Agric. Econ. 2008, 59, 2–24. [Google Scholar] [CrossRef]
  55. Jiang, C.; Han, R.; Xu, Q.; Liu, Y. The Impact of Soft Information Extracted from Descriptive Text on Crowdfunding Performance. Electron. Commer. Res. Appl. 2020, 43, 101002. [Google Scholar] [CrossRef]
  56. Hansen, J.M.; Saridakis, G.; Benson, V. Risk, Trust, and the Interaction of Perceived Ease of Use and Behavioral Control in Predicting Consumers’ Use of Social Media for Transactions. Comput. Hum. Behav. 2018, 2, 197–206. [Google Scholar] [CrossRef] [Green Version]
  57. Hsu, M.H.; Yen, C.H.; Chiu, C.M.; Chang, C.M. A Longitudinal Investigation of Continued Online Shopping Behavior: An Extension of the Theory of Planned Behavior. Int. J. Hum. Comput. Stud. 2006, 64, 889–904. [Google Scholar] [CrossRef]
  58. Su, D.; Huang, X. Research on Online Shopping Intention of Undergraduate Consumer in China—Based on the Theory of Planned Behavior. Int. Bus. Res. 2010, 4, 86–92. [Google Scholar] [CrossRef] [Green Version]
  59. Shneor, R.; Munim, Z.H. Reward Crowdfunding Contribution as Planned Behaviour: An Extended Framework. J. Bus. Res. 2019, 103, 56–70. [Google Scholar] [CrossRef]
  60. Hagger, M.S.; Chatzisarantis, N.L.D. Self-Identity and the Theory of Planned Behaviour: Between-And within-Participants Analyses. Br. J. Soc. Psychol. 2006, 45, 731–757. [Google Scholar] [CrossRef] [PubMed]
  61. Alharbey, M.; van Hemmen, S. Investor Intention in Equity Crowdfunding. Does Trust Matter? J. Risk Financ. Manag. 2021, 14, 53. [Google Scholar] [CrossRef]
  62. Son Turan, S. Uncovering Trust Signals in Equity Crowdfunding: A Systematic Literature Review. Int. J. Res. Bus. Soc. Sci. (2147–4478) 2021, 10, 215–225. [Google Scholar] [CrossRef]
  63. Liang, T.P.; Wu, S.P.J.; Huang, C. chi Why Funders Invest in Crowdfunding Projects: Role of Trust from the Dual-Process Perspective. Inf. Manag. 2019, 56, 70–84. [Google Scholar] [CrossRef]
  64. Cai, C.W. Disruption of Financial Intermediation by FinTech: A Review on Crowdfunding and Blockchain. Account. Financ. 2018, 58, 965–992. [Google Scholar] [CrossRef] [Green Version]
  65. Pavlou, P.A. Consumer Acceptance of Electronic Commerce: Integrating Trust and Risk with the Technology Acceptance Model. Int. J. Electron. Commer. 2003, 7, 101–134. [Google Scholar] [CrossRef]
  66. Bock, G.W.; Lee, J.; Kuan, H.H.; Kim, J.H. The Progression of Online Trust in the Multi-Channel Retailer Context and the Role of Product Uncertainty. Decis. Support Syst. 2012, 53, 97–107. [Google Scholar] [CrossRef]
  67. Özpolat, K.; Gao, G.G.; Jank, W.; Viswanathan, S. The Value of Third-Party Assurance Seals in Online Retailing: An Empirical Investigation. Inf. Syst. Res. 2013, 24, 1100–1111. [Google Scholar] [CrossRef]
  68. Cazier, J.A.; Shao, B.B.M.; St. Louis, R.D. E-Business Differentiation through Value-Based Trust. Inf. Manag. 2006, 43, 718–727. [Google Scholar] [CrossRef]
  69. Lutfi, M.A.; Ismail, M.A. Sadaqah-Based Crowdfunding Model for Microfinancing and Health Care. J. Muamalat Islamic Financ. Res. 2016, 13, 31–51. [Google Scholar]
  70. Sadok, H.; Sakka, F.; El Maknouzi, M.E.H. Artificial Intelligence and Bank Credit Analysis: A Review. Cogent Econ. Financ. 2022, 10, 2023262. [Google Scholar] [CrossRef]
  71. Rozas, D.; Tenorio-Fornés, A.; Díaz-Molina, S.; Hassan, S. When Ostrom Meets Blockchain: Exploring the Potentials of Blockchain for Commons Governance. SAGE Open 2021, 11, 1–14. [Google Scholar] [CrossRef]
  72. Zhu, H.; Zhou, Z.Z. Analysis and Outlook of Applications of Blockchain Technology to Equity Crowdfunding in China. Financ. Innov. 2016, 2, 2–29. [Google Scholar] [CrossRef] [Green Version]
  73. Arslanian, H.; Fischer, F. The Future of Finance. In The Future of Finance; Cham Palgrave Macmillan: Cham, Switzerland, 2019; pp. 113–121. ISBN 9783030145330. [Google Scholar]
  74. Da Rosa Righi, R.; Alberti, A.M.; Singh, M. Blockchain Technology for Industry 4.0 Secured, Decentralized, Distirbuted and Trusted Industry Enviroment; Springer: Singapore, 2019; ISBN 9783319950372. [Google Scholar]
  75. Kshetri, N. Informal Institutions and Internet-Based Equity Crowdfunding. J. Int. Manag. 2018, 24, 33–51. [Google Scholar] [CrossRef] [Green Version]
  76. Yang, X.; Zhao, K.; Tao, X.; Shiu, E. Developing and Validating a Theory-Based Model of Crowdfunding Investment Intention-Perspectives from Social Exchange Theory and Customer Value Perspective. Sustainability 2020, 11, 2525. [Google Scholar] [CrossRef] [Green Version]
  77. Kumar Ranganathan, S.; Sen, S.; Madupu, V.; Brooks, J.R. Affective and Cognitive Antecedents of Customer Loyalty towards E-Mail Service Providers. J. Serv. Mark. 2013, 27, 195–206. [Google Scholar] [CrossRef]
  78. Kamari, F.; Kamari, S. Trust in Electronic Commerce: A New Model for Building Online Trust in B2C. Eur. J. Bus. Manag. 2012, 4, 125–133. [Google Scholar]
  79. Meek, S.; Ogilvie, M.; Lambert, C.; Ryan, M.M. Contextualising Social Capital in Online Brand Communities. J. Brand Manag. 2019, 26, 426–444. [Google Scholar] [CrossRef]
  80. Mochkabadi, K.; Volkmann, C.K. Equity Crowdfunding: A Systematic Review of the Literature. Small Bus. Econ. 2020, 54, 75–118. [Google Scholar] [CrossRef]
  81. Bottazzi, L.; da Rin, M.; Hellmann, T. The Importance of Trust for Investment: Evidence from Venture Capital. Rev. Financ. Stud. 2016, 29, 2283–2318. [Google Scholar] [CrossRef] [Green Version]
  82. Oghazi, P.; Karlsson, S.; Hellström, D.; Hjort, K. Online Purchase Return Policy Leniency and Purchase Decision: Mediating Role of Consumer Trust. J. Retail. Consum. Serv. 2018, 41, 190–200. [Google Scholar] [CrossRef]
  83. Yu, W.; Han, X.; Ding, L.; He, M. Organic Food Corporate Image and Customer Co-Developing Behavior: The Mediating Role of Consumer Trust and Purchase Intention. J. Retail. Consum. Serv. 2021, 59, 102377. [Google Scholar] [CrossRef]
  84. Al-Dwairi, R.M.; Kamala, M.A. An Integrated Trust Model for Business-to-Consumer (B2C) e-Commerce: Integrating Trust with the Technology Acceptance Model. In Proceedings of the 2009 International Conference on CyberWorlds, Bradford, UK, 7–11 September 2009; pp. 351–356. [Google Scholar] [CrossRef]
  85. Wang, Z.; Yang, X. Understanding Backers’ Funding Intention in Reward Crowdfunding: An Elaboration Likelihood Perspective. Technol. Soc. 2019, 58, 101149. [Google Scholar] [CrossRef]
  86. Hsiao, C.C.; Chiou, J.S. The Effect of Social Capital on Community Loyalty in a Virtual Community: Test of a Tripartite-Process Model. Decis. Support Syst. 2012, 54, 750–757. [Google Scholar] [CrossRef]
  87. Moritz, A.; Abdelgawad, M. Enabling Social Value with Blockchain Technology within Crowdfunding Platforms. 2019. Available online: https://www.diva-portal.org/smash/get/diva2:1319516 (accessed on 14 May 2022).
  88. Mehrwald, P.; Treffers, T.; Titze, M.; Welpe, I.M. Application of Blockchain Technology in the Sharing Economy: A Model of Trust and Intermediation. In Proceedings of the Annual Hawaii International Conference on System Sciences, Grand Wailea, HI, USA, 8–11 January 2019; Volume 2019, pp. 4585–4594. [Google Scholar]
  89. Da Costa Hernandez, J.M.; dos Santos, C.C. Development-Based Trust: Proposing and Validating a New Trust Measurement Model for Buyer-Seller Relationships. BAR Braz. Adm. Rev. 2010, 7, 172–197. [Google Scholar] [CrossRef] [Green Version]
  90. Kamble, S.; Gunasekaran, A.; Arha, H. Understanding the Blockchain Technology Adoption in Supply Chains-Indian Context. Int. J. Prod. Res. 2019, 57, 2009–2033. [Google Scholar] [CrossRef]
  91. San Martín, H.; Hernández, B.; Herrero, Á. Social Consciousness and Perceived Risk as Drivers of Crowdfunding as a Socially Responsible Investment in Tourism. J. Travel Res. 2021, 60, 16–30. [Google Scholar] [CrossRef]
  92. Szerb, L.; Rappai, G.; Makra, Z.; Terjesen, S. Informal Investment in Transition Economies: Individual Characteristics and Clusters. Small Bus. Econ. 2007, 28, 257–271. [Google Scholar] [CrossRef]
  93. Guenther, C.; Johan, S.; Schweizer, D. Is the Crowd Sensitive to Distance?—How Investment Decisions Differ by Investor Type. Small Bus. Econ. 2018, 50, 289–305. [Google Scholar] [CrossRef]
  94. Shafi, K. Investors’ Evaluation Criteria in Equity Crowdfunding We Discuss Implications for Investors. Small Bus. Econ. 2021, 56, 3–37. [Google Scholar] [CrossRef]
  95. Bygrave, W.D.; Reynolds, P.D. Who Finances Startups in the USA? A Comprehensive Study of Informal Investors. Babson Kauffman Entrepreneurship Research Conference (BKERC), 2002–2006. pp. 37–47. Available online: https://ssrn.com/abstract=1768163 (accessed on 15 May 2022).
  96. Ordanini, A.; Miceli, L.; Pizzetti, M.; Parasuraman, A. Crowd-Funding: Transforming Customers into Investors through Innovative Service Platforms. J. Serv. Manag. 2011, 22, 443–470. [Google Scholar] [CrossRef]
  97. Sohail, H. Equity Crowdfunding: A Funding Alternative for Pakistani Start-Ups and MSMEs. Available online: https://karandaaz.com.pk/karandaaz-research/funding-alternative-pakistani-start-ups-msmes (accessed on 15 May 2022).
  98. Chin, W.W.; Marcelin, B.L.; Newsted, P.R. A Partial Least Squares Latent Variable Modeling Approach for Measuring Interaction Effects: Results from a Monte Carlo Simulation Study and an Electronic-Mail Emotion/Adoption Study. Inf. Syst. Res. 2003, 14, 127–219. [Google Scholar] [CrossRef] [Green Version]
  99. Kock, N.; Hadaya, P. Minimum Sample Size Estimation in PLS-SEM: The Inverse Square Root and Gamma-Exponential Methods. Inf. Syst. J. 2018, 28, 227–261. [Google Scholar] [CrossRef]
  100. Amaro, S.; Duarte, P. Modelling Formative Second Order Constructs in PLS. In Proceedings of the 15Th European Conference on Research Methodology for Business and Management Studies (Ecrm2016), London, UK, 9–10 June 2016; pp. 19–27. [Google Scholar]
  101. Hair, J.F.; Sarstedt, M.; Ringle, C.M.; Mena, J.A. An Assessment of the Use of Partial Least Squares Structural Equation Modeling in Marketing Research. J Acad Mark Sci 2012, 40, 414–433. [Google Scholar] [CrossRef]
  102. Hair, J.F., Jr.; G. Hult, T.M.; Ringle, C.M.; Sarstedt, M.; Danks, N.P.; Ray, S. Partial Least Squares Structural Equation Modeling (PLS-SEM) Using R: A Workbook; Springer: Cham, Switzerland, 2021; ISBN 9783030805180. [Google Scholar]
  103. Gerber, E.M.; Hui, J. Crowdfunding: Motivations and Deterrents for Participation. ACM Trans. Comput. Hum. Interact. 2013, 20, 1–20. [Google Scholar] [CrossRef]
  104. Littlewood, B.; Neil, M.; Ostrolenk, G. The Role of Models in Managing the Uncertainty of Software-Intensive Systems. Reliab. Eng. Syst. Saf. 1995, 50, 87–95. [Google Scholar] [CrossRef]
  105. Kazaure, M.A.; Abdullah, A.R.; Jantan, A.H.; Zawawi, D.B. Influences of TPB Variable on Smes Intention to Adopt Online Crowdfunding Services in Nigeria. Int. J. Adv. Sci. Technol. 2020, 29, 981–993. [Google Scholar]
  106. Hildebrand, T.; Puri, M.; Rocholl, J. Adverse Incentives in Crowdfunding. Manag. Sci. 2017, 63, 587–608. [Google Scholar] [CrossRef] [Green Version]
  107. Kim, N.K.; Rahim, N.F.A.; Iranmanesh, M.; Foroughi, B. The Role of the Safety Climate in the Successful Implementation of Safety Management Systems. Saf. Sci. 2019, 118, 48–56. [Google Scholar] [CrossRef]
  108. Huang, L.; Xin, L. Equity Incentive Model of Crowdfunding in Different Types of Projects. Int. J. Simul. Syst. Sci. Technol. 2016, 17, 8.1–8.5. [Google Scholar] [CrossRef]
  109. Poppo, L.; Zhou, K.Z.; Li, J.J. When Can You Trust “Trust”? Calculative Trust, Relational Trust, and Supplier Performance. Strateg. Manag. J. 2016, 37, 724–741. [Google Scholar] [CrossRef] [Green Version]
  110. Pae, J.H.; Hyun, J.S. The Impact of Technology Advancement Strategies on Consumers’ Patronage Decisions. J. Prod. Innov. Manag. 2002, 19, 375–383. [Google Scholar] [CrossRef]
  111. Pavlou, P.A. Institution-Based Trust in Interorganizational Exchange Relationships: The Role of Online B2B Marketplaces on Trust Formation. J. Strateg. Inf. Syst. 2002, 11, 215–243. [Google Scholar] [CrossRef]
  112. Ahmed, E.; Akhlaq, A. Digital Commerce in Emerging Economies: Factors Associated with Online Shopping Intentions in Pakistan. Int. J. Emerg. Mark. 2015, 10, 634–647. [Google Scholar] [CrossRef]
  113. Shah, S.A.M.; Amjad, S. Cultural Diversity in Pakistan: National vs Provincial. Mediterr. J. Soc. Sci. 2011, 2, 331–344. [Google Scholar]
  114. Shieh, G. Detecting Interaction Effects in Moderated Multiple Regression with Continuous Variables Power and Sample Size Considerations. Organ. Res. Methods 2009, 12, 510–528. [Google Scholar] [CrossRef]
Figure 1. Theoretical framework.
Figure 1. Theoretical framework.
Sustainability 14 07114 g001
Figure 2. Path coefficients of various factors.
Figure 2. Path coefficients of various factors.
Sustainability 14 07114 g002
Table 1. Literature of TPB in crowdfunding.
Table 1. Literature of TPB in crowdfunding.
Areas of Research with a TPB PerspectiveFirst OrderSecond Order
In online transactions[33,35,57,58]
Trust (in online transactions)[54,56]
Trust as an additional framework (purchasing)[36]
Investor intention to invest in crowdfunding[59]
Investor intention to invest [60]
Table 2. Respondent profile.
Table 2. Respondent profile.
CharacteristicsNumber (110)
Age
18–2501
26–3564
36–4528
45 and above17
Education
High school and below32
Bachelor’s46
Master’s30
Ph.D.02
Amount of funding
Less than 50 K10
50 K–100 K19
100 K–1 M34
1 M and above47
Type of investment
Equity-based non-technological 24
Equity-based technological 69
Others17
Table 3. Results of measurement model.
Table 3. Results of measurement model.
Item #Factor LoadingCronbach’s AlphaCRAVER-Square
IIII10.8710.8470.9070.7640.389
II20.882
II30.870
BTBT10.8060.7660.8650.682
BT20.788
BT30.881
TPSTPS10.8650.8590.9140.780
TPS20.898
TPS30.886
CTCT10.8210.6960.8020.5080.299
CT20.708
CT30.748
CT40.545
PAPA20.8150.6800.8580.752
PA30.917
RTRT10.8440.8140.8900.7290.189
RT20.816
RT30.900
SASA20.8710.6790.8620.757
SA30.870
Table 4. Fornell–Larcker criterion.
Table 4. Fornell–Larcker criterion.
BTCTIIPARTSATPS
BT0.826
CT0.2780.713
II0.2730.5740.874
PA0.2770.3290.3100.867
RT0.1160.380.3820.1910.854
SA0.3680.2560.3810.1540.1370.870
TPS0.3470.2320.1930.3180.2410.2730.883
Table 5. Parameter estimation.
Table 5. Parameter estimation.
HypothesesStandardized Coefficientt-Valuep-Valuef-SquareResult
H1: PRTF -> CT0.3803.7860.0000.192Accepted
H2: PRTF -> RT0.1661.7850.0740.028Rejected
H4: CT -> II 0.4345.2390.0000.235Accepted
H5: RT -> II0.1681.9790.0480.039Accepted
Table 6. First-order platform-related factors.
Table 6. First-order platform-related factors.
First-Order Construct -> Second-Oder ConstructOriginal SampleSample MeanStandard DeviationT-Statisticsp-Values
BT -> PRTF0.4250.4220.0469.1560.000
PA -> PRTF0.2650.2580.0495.4380.000
SA -> PRTF0.2780.2690.0397.0980.000
TPS -> PRTF0.4630.4620.0519.0680.000
Table 7. Summary of mediation analysis.
Table 7. Summary of mediation analysis.
PathB ValueIndirect EffectTotal EffectVAFMediationt-Valuep-ValueDecision
H3PRTF -> CT0.3800.1120.2780.403Partial3.7860.000Supported
PRTF -> RT0.166 1.7850.074
CT -> RT0.295 2.7290.006
H6PRTF -> CT0.3800.1650.3550.471Partial3.7860.000Supported
PRTF -> II0.190 1.5350.125
CT -> II0.434 5.2390.000
H7PRTF -> RT0.1660.0280.2180.128No1.7850.074Not Supported
PRTF -> II0.190 1.5350.125
RT -> II0.168 1.9790.048
Publisher’s Note: MDPI stays neutral with regard to jurisdictional claims in published maps and institutional affiliations.

Share and Cite

MDPI and ACS Style

Rizwan, A.; Mustafa, F. Fintech Attaining Sustainable Development: An Investor Perspective of Crowdfunding Platforms in a Developing Country. Sustainability 2022, 14, 7114. https://doi.org/10.3390/su14127114

AMA Style

Rizwan A, Mustafa F. Fintech Attaining Sustainable Development: An Investor Perspective of Crowdfunding Platforms in a Developing Country. Sustainability. 2022; 14(12):7114. https://doi.org/10.3390/su14127114

Chicago/Turabian Style

Rizwan, Amina, and Faisal Mustafa. 2022. "Fintech Attaining Sustainable Development: An Investor Perspective of Crowdfunding Platforms in a Developing Country" Sustainability 14, no. 12: 7114. https://doi.org/10.3390/su14127114

APA Style

Rizwan, A., & Mustafa, F. (2022). Fintech Attaining Sustainable Development: An Investor Perspective of Crowdfunding Platforms in a Developing Country. Sustainability, 14(12), 7114. https://doi.org/10.3390/su14127114

Note that from the first issue of 2016, this journal uses article numbers instead of page numbers. See further details here.

Article Metrics

Back to TopTop