FPV for Sustainable Electricity Generation in a Large European City
Abstract
:1. Introduction
- -
- Sustainable management of surface and groundwater resources and their protection against depletion and degradation;
- -
- The administration, operation, and maintenance of the water minor riverbeds, of the reservoirs and ponds, in their natural or improved state, of the sea cliff and beach, of the wetlands and of the protected ones;
- -
- Elaboration of the master plans for the hydrographic basins;
- -
- The allocation of the permit to use surface and groundwater resources in all its forms of use, with their natural potentials, except for living water resources, based on subscriptions, according to the provisions of the Water Law;
- -
- Maintenance and operation of water management work with flood defense role.
2. Materials and Methods
3. Results
3.1. Estimation of Solar Potential and of FPV Characteristics
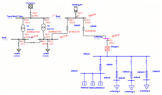
3.2. Estimation of Operating Scenarios and of Power Quality Characteristics
3.3. Estimation of the Influence of FPV on Water Quality and of CO2 Emissions Reductions
4. Discussion
- -
- For Gouvães reservoir, monthly solar irradiation varies from 50 to 250 kWh/m2, while for LMR, the range is 20 to 200 kWh/m2;
- -
- For Gouvães reservoir FPV’s monthly energy generation vary from 80 to 210 MWh/month, while for LMR, the range is 30 to 150 MWh/month.
5. Conclusions
- Increasing of installed capacity and in energy generation from RES in Romania;
- Realization of the first FPV in Romania;
- Fully cover the electricity consumption of NARW facilities in Bucharest from RES and the surplus to be supplied into the national power grid (NPG) to be compensated with a part of electricity consumption of other NARW assets and facilities;
- Increase population awareness related to RES, namely FPV, as the power plant is situated on an iconic reservoir for Bucharest, thus for Romania (it can be provided an observation point with information related to RES in general and the existing FPV plant on “Lacul Morii” reservoir).
Author Contributions
Funding
Institutional Review Board Statement
Informed Consent Statement
Data Availability Statement
Acknowledgments
Conflicts of Interest
References
- IEA. Global Energy Review 2021; IEA: Paris, France, 2021; Available online: https://www.iea.org/reports/global-energy-review-2021 (accessed on 13 November 2021).
- AquaMedia International with ICOLD’s Technical Committee on Emerging Challenges & Solutions, Solar Hydro 2021. Available online: https://www.hydropower-dams.com/solar-hydro (accessed on 13 November 2021).
- United Nations Environment Programme. Emissions Gap Report 2021: The Heat Is on—A World of Climate Promises Not Yet Delivered; UNEP DTU: Nairobi, Kenya, 2021. [Google Scholar]
- Bertsch, V.; Geldermann, J.; Lühn, T. What drives the profitability of household PV investments, self-consumum and self-suficiency? Appl. Energy 2017, 204, 1–15. [Google Scholar] [CrossRef] [Green Version]
- Enescu, F.M.; Bizon, N.; Onu, A.; Raboaca, M.S.; Thounthong, P.; Mazare, A.G.; Serban, G. Implementing Blockchain Technology in Irrigation Systems That Integrate Photovoltaic Energy Generation Systems. Sustainability 2020, 12, 1540. [Google Scholar] [CrossRef] [Green Version]
- Cazzaniga, R.; Rosa-Clot, M. The booming of floating PV. Solar Energy 2021, 219, 3–10. [Google Scholar] [CrossRef]
- Beetz, B. PV Magazine: 14 PV Trends for 2019. Available online: https://www.pv-magazine.com/2018/12/31/14-pv-trends-for-2019/ (accessed on 13 November 2021).
- World Bank Group; Energy Sector Management Assistance Program; Solar Energy Research Institute of Singapore. Where Sun Meets Water: Floating Solar Market Report; World Bank: Washington, DC, USA, 2019; Available online: https://openknowledge.worldbank.org/handle/10986/31880 (accessed on 14 September 2021).
- Cox, M. Floating Solar Landscape. 2019. Available online: https://www.greentechmedia.com/articles/read/the-state-of-floating-solar-bigger-projects-and-climbing-capacity (accessed on 7 July 2021).
- Acharya, M.; Devraj, S. Floating Solar Photovoltaic (FSPV): A Third Pillar to Solar PV Sector ? In TERI Discussion 2019; The Energy and Resources Institute (TERI): New Dehli, India, 2019. [Google Scholar]
- Energy Sector Management Assistance Program; Solar Energy Research Institute of Singapore. Where Sun Meets Water: Floating Solar Handbook for Practitioners; World Bank: Washington, DC, USA, 2019; Available online: https://openknowledge.worldbank.org/handle/10986/32804 (accessed on 14 September 2021).
- Ranjbaran, P.; Yousefi, H.; Gharehpetian, G.B.; Astaraei, F.R. A review on floating photo-voltaic (FPV) power generation units. Renew. Sustain. Energy Rev. 2019, 110, 332–347. [Google Scholar] [CrossRef]
- Kjeldstad, T.; Lindholm, D.; Marstein, E.; Selj, J. Cooling of floating photovoltaics and the importance of water temperature. Sol. Energy 2021, 218, 544–551. [Google Scholar] [CrossRef]
- Gorjian, S.; Sharon, H.; Ebadi, H.; Kant, K.; Scavo, F.B.; Tina, G.M. Recent technical advancements, economics and environmental impacts of floating photovoltaic solar energy conversion system. J. Clean. Prod. 2021, 278, 124285. [Google Scholar] [CrossRef]
- Gadzanku, S.; Mirletz, H.; Lee, N.; Daw, J.; Warren, A. Benefits and Critical Knowledge Gaps in Determining the Role of Floating Photovoltaics in the Energy-Water-Food Nexus. Sustainability 2021, 13, 4317. [Google Scholar] [CrossRef]
- Solomin, E.; Sirotkin, E.; Cuce, E.; Shanmuga Priya, S.; Kumarasamy, S. Hybrid Floating Solar Plant Designs: A Review. Energies 2021, 14, 2751. [Google Scholar] [CrossRef]
- Abid, M.; Abid, Z.; Sagin, J.; Murtaza, R.; Sarbassov, D.; Shabbir, M. Prospects of floating photovoltaic technology and its implementation in Central and South Asian Countries. Int. J. Environ. Sci. Technol. 2018, 16, 1755–1762. [Google Scholar] [CrossRef]
- Sun-Hee, K.; Soon-Jong, Y.; Wonchang, C.; Ki-Bong, C. Application of Floating Photovoltaic EnergyGeneration Systems in South Korea. Sustainability 2016, 8, 1333. [Google Scholar] [CrossRef] [Green Version]
- Kaymak, M.K.; Şahin, A.D. The First Design and Application of Floating Photovoltaic (FPV) Energy Generation Systems in Turkey with Structural and Electrical Performance. Int. J. Precis. Eng. Manuf. -Green Technol. 2021, 1–13. [Google Scholar] [CrossRef]
- Tarigan, E. Simulation of the Floating PV System to Supply Electricity Demand for the City of Surabaya, Indonesia. In Proceedings of the 6th International Conference on Renewable Energy: Generation and Applications (ICREGA), Al Ain, United Arab Emirates, 2–4 February 2021; pp. 48–53. [Google Scholar] [CrossRef]
- Spencer, R.S.; Macknick, J.; Aznar, A.; Warren, A.; Reese, M.O. Floating Photovoltaic Systems: Assessing the Technical Potential of Photovoltaic Systems on Man-Made Water Bodies in the Continental United States. Environ. Sci. Technol. 2019, 53, 1680–1689. [Google Scholar] [CrossRef]
- Sanchez, R.G.; Kougias, I.; Moner-Girona, M.; Fahl, F.; Jäger-Waldau, A. Assessment of floating solar photovoltaics potential in existing hydropower reservoirs in Africa. Renew. Energy 2021, 169, 687–699. [Google Scholar] [CrossRef]
- Oliveira-Pinto, S.; Stokkermans, J. Assessment of the potential of different floating solar technologies—Overview and analysis of different case studies. Energy Convers. Manag. 2020, 211, 112747. [Google Scholar] [CrossRef]
- Choi, J.Y.; Hwang, S.T.; Kim, S.H. Evaluation of a 3.5-MW Floating Photovoltaic Power Generation System on a Thermal Power Plant Ash Pond. Sustainability 2020, 12, 2298. [Google Scholar] [CrossRef] [Green Version]
- Suh, J.; Jang, Y.; Choi, Y. Comparison of Electric Power Output Observed and Estimated from Floating Photovoltaic Systems: A Case Study on the Hapcheon Dam, Korea. Sustainability 2020, 12, 276. [Google Scholar] [CrossRef] [Green Version]
- Château, P.A.; Wunderlich, R.F.; Wang, T.W.; Lai, H.T.; Chen, C.C.; Chang, F.J. Mathematical modeling suggests high potential for the deployment of floating photovoltaic on fish ponds. Sci. Total Environ. 2019, 687, 654–666. [Google Scholar] [CrossRef]
- Cagle, A.E.; Armstrong, A.; Exley, G.; Grodsky, S.M.; Macknick, J.; Sherwin, J.; Hernandez, R.R. The Land Sparing, Water Surface Use Eciency, and Water Surface Transformation of Floating Photovoltaic Solar Energy Installations. Sustainability 2020, 12, 8154. [Google Scholar] [CrossRef]
- Dörenkämper, M.; Wahed, A.; Kumar, A.; de Jong, M.; Kroon, J.; Reindl, T. The cooling effect of floating PV in two different climate zones: A comparison of field test data from The Netherlands and Singapore. Sol. Energy 2021, 219, 15–23. [Google Scholar] [CrossRef]
- Cazzaniga, R.; Rosa-Clot, M.; Rosa-Clot, P.; Tina, G.M. Integration of PV floating with hydroelectric power plants. Heliyon 2019, 5, e01918. [Google Scholar] [CrossRef] [Green Version]
- Bellini, E. European Consortium Develops Ways to Couple Heat Pumps with Solar Panels. 2021. Available online: https://www.pv-magazine.com/2021/11/11/European-consortium-develops-ways-to-couple-heat-pumps-with-solar-panels/ (accessed on 13 November 2021).
- Choi, J.Y.; Oh, B.C.; Acquah, M.A.; Kim, D.M.; Kim, S.Y. Optimal Operation of a Hybrid Power System as an Island Microgrid in South-Korea. Sustainability 2021, 13, 5022. [Google Scholar] [CrossRef]
- Cazzaniga, R.; Cicua, M.; Rosa-Clota, M.; Rosa-Clota, P.; Tinab, G.M.; Venturab, C. Compressed air energy storage integrated with floating photovoltaic plant. J. Energy Storage 2017, 13, 48–57. [Google Scholar] [CrossRef]
- de Lima, R.L.P.; Paxinou, K.; Boogaard, F.C.; Akkerman, O.; Lin, F.Y. In-SituWater Quality Observations under a Large-Scale Floating Solar Farm Using Sensors and Underwater Drones. Sustainability 2021, 13, 6421. [Google Scholar] [CrossRef]
- Nedelcu, O.; Salisteanu, I.C.; Ivanovici, T.; Dogaru, V.; Energy passivation of a building. The ICSTM building case study. E3S Web Conf. 2019, 112, 02003. [Google Scholar] [CrossRef]
- Popa, B.; Nedelcu, O.; Popa, F.; Ahmad-Rashid, K.; Tica, E.-I. Small Hydropower Plant for Sustainable Electricity from RES Mix. Sustainability 2021, 13, 2402. [Google Scholar] [CrossRef]
- Husu, A.G.; Stan, M.F.; Cobianu, C.; Fidel, N.; Nedelcu, O. An Inedited Solution to Increase the Energy Efficiency of Photovoltaic Panels for Regions with Snow. In Proceedings of the 13th International Conference on Engineering of Modern Electric Systems (EMES), Oradea, Romania, 11–12 June 2015; pp. 1–4. [Google Scholar] [CrossRef]
- National Administration “Romanian Waters” (NARW) Website. Available online: https://rowater.ro/ (accessed on 13 November 2021).
- Ciocanea, A.; Dragomirescu, A.; Tofan, B.; Toti, M. Pedestrian-level ventilation in an urban environment adjacent to a river channel: A case study for Bucharest city—Romania. E3S Web Conf. 2019, 85, 07007. [Google Scholar] [CrossRef] [Green Version]
- Google Maps. Available online: https://www.google.com/maps (accessed on 13 November 2021).
- PVSyst Website. Available online: https://www.pvsyst.com (accessed on 13 November 2021).
- Global Solar Atlas Website. Available online: https://globalsolaratlas.info/map (accessed on 13 November 2021).
- European Comission, PVGIS Website. Available online: https://re.jrc.ec.europa.eu/pvg_tools/en/#PVP (accessed on 13 November 2021).
- Floating Solar Panels Website. Available online: www.floatingsolarpanels.co.uk (accessed on 13 November 2021).
- Oh, J.; Jang, J. A study on the installation angle of the marine solar power generation system. J. Navig. Port Res. 2018, 42, 167–176. [Google Scholar] [CrossRef]
- Ravichandran, N.; Ravichandran, N.; Panneerselvam, B. Performance analysis of a floating photovoltaic covering system in an Indian reservoir. Clean Energy 2021, 5, 208–228. [Google Scholar] [CrossRef]
- ETAP Website. Available online: https://etap.com/ (accessed on 13 November 2021).
- Conversion Guidelines. Greenhouse Gas Emissions. Available online: https://www.innovasjonnorge.no/globalassets/0-ryddemappe--arkiv/eea-grants/joint-application-documents/er_6-conversion-guidelines-ghg.pdf (accessed on 13 November 2021).
- Fukushima, Y.; Kuo, Y.M. Evaluation of GHG emission reduction potentials of PV system considering power mix shifts. J. Energy Eng. 2008, 134, 58–62. [Google Scholar] [CrossRef]
- Baptista, J.; Vargas, P.; Ferreira, J.R. A techno-economic analysis of floating photovoltaic systems, for southern European countries. Renew. Energy Power Qual. J. 2021, 19, 57–62. [Google Scholar] [CrossRef]











| Parameter | Value |
|---|---|
| Model | JKM410M-72H-V |
| Technology | Monocrystalline Solar Panel |
| Dimensions (mm) | 2008 × 1002 × 40 |
| Weight (kg) | 22.5 |
| Power capacity (W/unit) | 410 |
| Hourly Interval | Jan | Feb | Mar | Apr | May | Jun | Jul | Aug | Sep | Oct | Nov | Dec |
|---|---|---|---|---|---|---|---|---|---|---|---|---|
| 0–1 | 0 | 0 | 0 | 0 | 0 | 0 | 0 | 0 | 0 | 0 | 0 | 0 |
| 1–2 | 0 | 0 | 0 | 0 | 0 | 0 | 0 | 0 | 0 | 0 | 0 | 0 |
| 2–3 | 0 | 0 | 0 | 0 | 0 | 0 | 0 | 0 | 0 | 0 | 0 | 0 |
| 3–4 | 0 | 0 | 0 | 0 | 0 | 0 | 0 | 0 | 0 | 0 | 0 | 0 |
| 4–5 | 0 | 0 | 0 | 0 | 0 | 0 | 0 | 0 | 0 | 0 | 0 | 0 |
| 5–6 | 0 | 0 | 0 | 2 | 17 | 28 | 18 | 2 | 0 | 0 | 0 | 0 |
| 6–7 | 0 | 0 | 3 | 42 | 93 | 109 | 96 | 59 | 23 | 2 | 0 | 0 |
| 7–8 | 0 | 5 | 61 | 147 | 206 | 222 | 216 | 179 | 120 | 57 | 6 | 0 |
| 8–9 | 23 | 78 | 170 | 264 | 332 | 351 | 348 | 311 | 240 | 160 | 63 | 23 |
| 9–10 | 92 | 182 | 284 | 380 | 440 | 465 | 465 | 433 | 352 | 257 | 157 | 82 |
| 10–11 | 174 | 261 | 378 | 430 | 513 | 540 | 549 | 523 | 431 | 328 | 213 | 149 |
| 11–12 | 210 | 305 | 425 | 498 | 548 | 577 | 587 | 568 | 470 | 362 | 236 | 185 |
| 12–13 | 222 | 324 | 436 | 501 | 540 | 572 | 582 | 570 | 476 | 367 | 245 | 195 |
| 13–14 | 213 | 317 | 420 | 476 | 511 | 541 | 553 | 536 | 446 | 343 | 223 | 172 |
| 14–15 | 164 | 269 | 369 | 416 | 437 | 473 | 489 | 465 | 373 | 272 | 163 | 108 |
| 15–16 | 77 | 186 | 268 | 315 | 348 | 374 | 392 | 366 | 271 | 169 | 68 | 46 |
| 16–17 | 10 | 82 | 158 | 202 | 243 | 271 | 283 | 252 | 157 | 55 | 6 | 2 |
| 17–18 | 0 | 5 | 46 | 104 | 137 | 164 | 172 | 132 | 46 | 1 | 0 | 0 |
| 18–19 | 0 | 0 | 0 | 11 | 40 | 66 | 67 | 28 | 0 | 0 | 0 | 0 |
| 19–20 | 0 | 0 | 0 | 0 | 1 | 10 | 6 | 0 | 0 | 0 | 0 | 0 |
| 20–21 | 0 | 0 | 0 | 0 | 0 | 0 | 0 | 0 | 0 | 0 | 0 | 0 |
| 21–22 | 0 | 0 | 0 | 0 | 0 | 0 | 0 | 0 | 0 | 0 | 0 | 0 |
| 22–23 | 0 | 0 | 0 | 0 | 0 | 0 | 0 | 0 | 0 | 0 | 0 | 0 |
| 23–24 | 0 | 0 | 0 | 0 | 0 | 0 | 0 | 0 | 0 | 0 | 0 | 0 |
| Total | 1185 | 2014 | 3018 | 3788 | 4406 | 4764 | 4822 | 4424 | 3405 | 2373 | 1380 | 962 |
Publisher’s Note: MDPI stays neutral with regard to jurisdictional claims in published maps and institutional affiliations. |
© 2021 by the authors. Licensee MDPI, Basel, Switzerland. This article is an open access article distributed under the terms and conditions of the Creative Commons Attribution (CC BY) license (https://creativecommons.org/licenses/by/4.0/).
Share and Cite
Popa, B.; Vuta, L.I.; Dumitran, G.E.; Picioroaga, I.; Calin-Arhip, M.; Porumb, R.-F. FPV for Sustainable Electricity Generation in a Large European City. Sustainability 2022, 14, 349. https://doi.org/10.3390/su14010349
Popa B, Vuta LI, Dumitran GE, Picioroaga I, Calin-Arhip M, Porumb R-F. FPV for Sustainable Electricity Generation in a Large European City. Sustainability. 2022; 14(1):349. https://doi.org/10.3390/su14010349
Chicago/Turabian StylePopa, Bogdan, Liana Ioana Vuta, Gabriela Elena Dumitran, Irina Picioroaga, Madalina Calin-Arhip, and Radu-Florin Porumb. 2022. "FPV for Sustainable Electricity Generation in a Large European City" Sustainability 14, no. 1: 349. https://doi.org/10.3390/su14010349
APA StylePopa, B., Vuta, L. I., Dumitran, G. E., Picioroaga, I., Calin-Arhip, M., & Porumb, R.-F. (2022). FPV for Sustainable Electricity Generation in a Large European City. Sustainability, 14(1), 349. https://doi.org/10.3390/su14010349

