Abstract
Despite the fact that several studies have been conducted to study the adoption of smart-government services, little consideration has been paid to exploring the main factors that influence the adoption of smart-government services at the three main stages of smart-government services (the static, interaction, and transaction stages). Based on the results of this study, each of these three stages has different requirements in terms of system compatibility, security, information quality, awareness, perceived functional benefit, self-efficacy, perceived image, perceived uncertainty, availability of resources, and perceived trust. In addition, the results demonstrate that the requirements and perceptions of users towards the adoption and use of smart-government services in the three stages significantly differ. This study makes a unique contribution to the existing research by examining the perceptions and needs of consumers, in terms of adoption throughout the three stages.
1. Introduction
Nowadays, several governments around the world have begun to focus more on offering their services through smart applications, which are known as smart-government services. Smart-government applications provide better access to information through location-based services (based on the premise of anytime, anyplace and anyhow), which leads to increased opportunity for innovation in the provision of services in the public sector [1,2].Smart-government applications could enhance the delivery and efficiency of government services and information, primarily due to easy access and availability for consumers. In addition, smart-government services provide more channels through which citizens can participate [3]. Smart-government services have enhanced public sector administration and management, while they have additionally had a profound impact on society in many countries [4]. This trend has improved the provision of governmental services for citizens, businesses, employees and other governmental agents [5,6,7]. By using smart applications, governments can provide services and information that can be easily accessed via the internet from consumers’ homes or on smart devices.
Previous research has shown that e-government initiatives are becoming ever more crucial for the efficient provision of services, and as ownership of smart devices increases, more governments will inevitably follow suit [8,9]. However, as is the case with all new technologies, certain technical and non-technical challenges need to be considered, such as consumer acceptance and adoption [10,11].
Previous research has generally investigated the factors related to consumer acceptance of smart-government services through a smart device. Such research used existing theories and models, including TAM, UTAUT and others. While previous research has provided a general overview of the adoption of smart-government services, it has not focused on the three stages of adoption, namely, the static, interaction, and transaction stages. Consequently, this research does not contain hypotheses based on theories related to technology adoption, and instead, it uses thegovernment adoption model (GAM) model devised by Shareef et al. [11], to investigate the adoption of smart-government services at each of the three stages.
Using smart-government applications, citizens can search, access and view information anytime. In addition, people can resolve problems and queries more quickly by using features such as email and live chat features. Citizens are also able to pay fees and taxes from their bank accounts while on the move. Using this application, citizens can download forms they need, fill them out and then upload them. These actions are representative of the three stages of smart-government applications, each of which requires specific characteristics to operate. There are significant differences between the services, transactions and operations at each stage. Examples of these differences include security features, threats, access, and usability. Furthermore, the perception and behaviour of consumers also vary throughout the three phases of smart-government services. Therefore, a theoretical framework that explains the factors that determine the adoption of smart-government services at all three stages is of value, due to the knowledge gaps present in previous research.
2. Related Studies on Smart-Government Adoption
Nowadays, government services and transactions must be dynamic, user-focused, readily available, and compatible with the latest smart technology and the fast-paced modern lifestyles of consumers [12]. Modern government applications allow consumers to pay taxes and fees, download and upload forms, and view information [13,14,15]. Governments need to offer high-quality services via smart applications to ensure the high adoption of smart-government services. The applications are designed to meet the evolving needs of consumers and provide them with a high level of service and convenience [16]. There is evidence that shows that smart-government applications are beneficial for both consumers and governments [17,18]. For consumers, they are more convenient because they can access services at any time and from any place through a smart device [19]. Governments can modify and deliver new content and information to consumers with relative ease compared to previous systems, and reach a much wider audience; in particularly, people in rural areas and those who are not computer literate [20]. Smart-government services contribute to saving money, effort and time by providing access to government information and services anywhere and at any time [21,22,23]. However, the success of any system, including the smart-government system, is determined by how many people use the system [24,25]. In smart-government services, acceptance of the service is vital in achieving success [21,22,23].
Previous research has focused on the adoption of smart-government services, but has not paid much attention to the specific factors that determine the adoption of smart-government services at the static, interaction, and transaction stages. Studies [11,12,13] have indicated that this problem persists because neither current researchers nor smart service providers have a clear understanding of the needs of consumers at each stage of the smart-government services. Furthermore, the existing literature does not include a comprehensive framework that is suitable for the factors that determine smart-government service adoption at the static, interaction and transaction stages [24,25,26]. Studies [27,28,29,30] have attempted to analyse the effect of various factors on consumer adoption of smart services. For example, researchers [1,2,3,6] have highlighted that trust is vital for increasing the adoption of e-government and smart-government services.
Some researchers found that trust in the government was one of the major factors motivating users to adopt smart-government applications. Other research from IT/IS and human–computer interaction studies, investigated other issues from an engineering perspective in the context of the design and usability of smart-government applications and how to improve the services based on the needs of users. However, few studies [11,12,13] have looked at security issues in the context of smart-government applications. In addition, these studies have not investigated behavioural features and traits, such as user awareness, and their compatibility with smart-government applications [31,32]. However, an analysis of how each factor affects the adoption of smart-government services at the static stage (e.g., searching and viewing smart-government information), interaction stage (e.g., interacting with services), and transaction stage (e.g., performing real government transactions via smart applications) has not been performed.
A large number of researchers [33,34,35,36] have explored and determined the most crucial factors that influence the adoption of smart-government services by using established technology acceptance theories and models such as the TAM, UTAUT, TRA, and TPB. Ahmad and Khalid [16] empirically tested the TAM model by incorporating four external factors: perceived usefulness; social influence; trust; cost, to investing at the intention to use smart-government services in the UAE. They found that social influence and trust positively impacted the intention to use smart-government services. Almarashdeh and Alsmadi [20] integrated the TAM and UTAUT models to investigate the driving factors of smart-government service use. The findings showed that perceived trust, price, ease of use, social influence, and perceived usefulness significantly impacted the continuous use of smart-government services among citizens. Another piece of research used the UTAUT model (e.g., Sharma et al., [5]) to explore smart-government service adoption, but this study did not consider the factors that determine adoption at the three stages. Therefore, this study did not use a theoretical framework or present hypotheses founded on traditional theories of technological adoption.
To accurately predict the adoption of smart-government services and identify the factors that determine adoption at the three stages of smart-government services, this study uses a model devised by Shareef et al. [11] and Shareef et al. [14], called GAM. The model is designed for an e-government adoption context and consists of three stages. Namely, GAM (S) to examine user behaviour at the static stage, GAM (I) for the interaction stage, and GAM (T) for the transaction stage.
Since smart-government adoption and e-government adoption are similar in many aspects, such asin thetechnology used, functions, and security features, this research uses the GAM model and applies it to a smart-government context (see Figure 1, Figure 2 and Figure 3). According to Shareef et al. [11] and Shareef et al. [14], citizens use e-government systems to look for information (static stage), interact with public sector service providers via two-way communication (interaction stage), and pay taxes, fines, and other payments (transaction stage). It is worth noting, that during the transaction stage, people must provide their bank details to the service provider, which requires a high element of trust. The GAM model can explore smart-government service adoption at different stages. Figure 1, Figure 2 and Figure 3 show the theoretical framework for the proposed model at the three stages. Based onprevious studies, conceptual definitions of all constructs were revised so they would be appropriate for a smart-government context, and the causal relations are hypothesised (see Table 1).
Figure 1.
Smart-government adoption model at static stage (SGA-S).
Figure 2.
Smart-government adoption model at interaction stage (SGA-I).
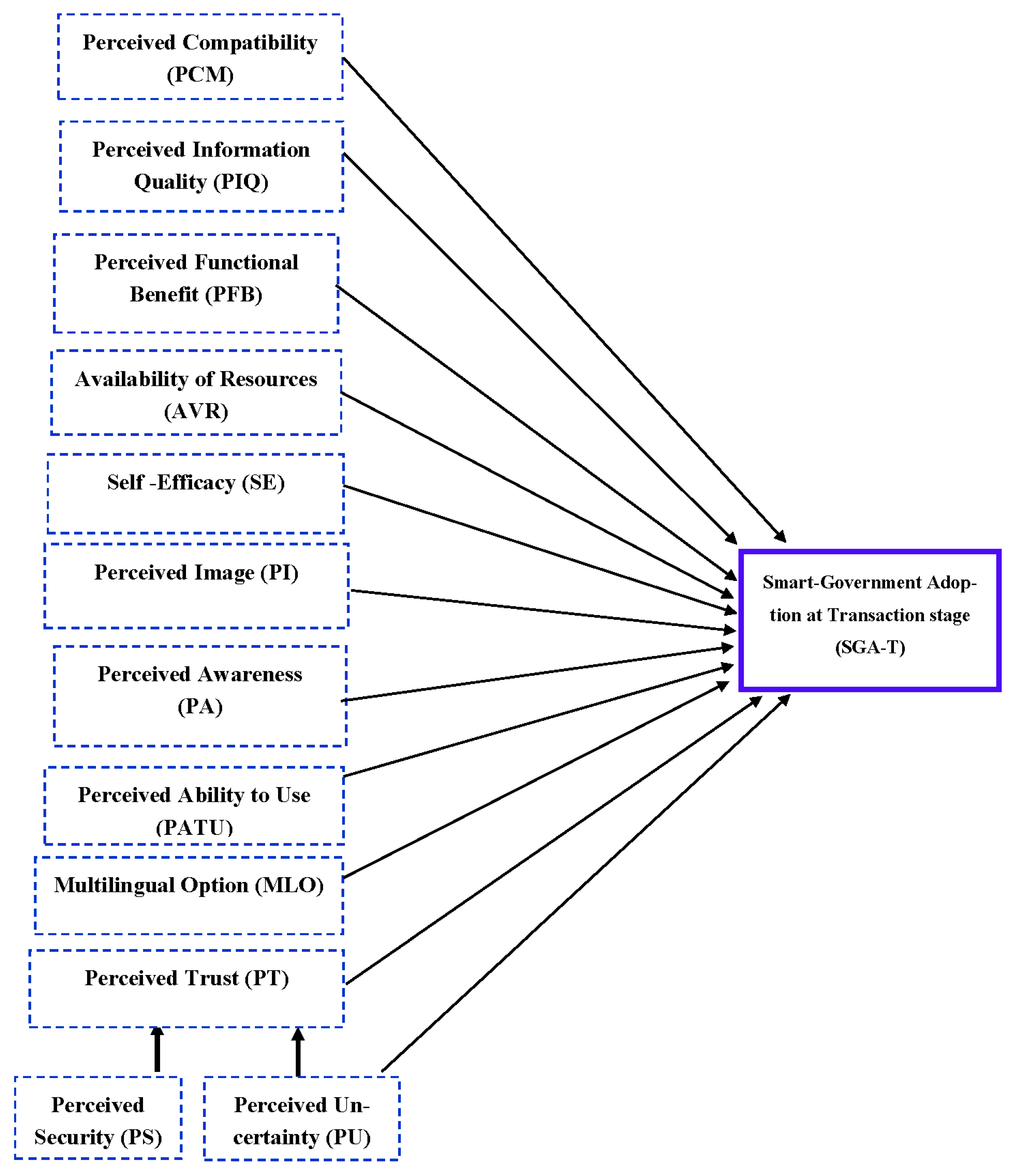
Figure 3.
Smart-government adoption model at transaction stage (SGA-T).
Table 1.
Conceptual definitions of all constructs and hypotheses.
In this research, distinct steps were taken to conduct a rigorous systematic review of the literature related to smart-government adoption. The review process was performed based on existing guidelines established by [37], which includes three main steps: (1) identifying the inclusion and exclusion criteria, (2) determining the data sources and search strategies, and (3) data analysis and coding. This review is considered an essential step before conducting any research paper, and it helps to build a strong foundation for knowledge accumulation. It also helps to identify the areas that previous studies have missed [38]. The following subsections describe, in detail, the steps used for conducting the systematic review in this study.
- Step One:
- Inclusion and Exclusion Criteria
In the first step of our review, we determined the inclusion and exclusion criteria in order to select the relevant articles and that would be included in the systematic review process of our study. Each study included in our literature analysis meets the inclusion and exclusion criteria in Table 2.
Table 2.
Inclusion and exclusion criteria for cyber security threat studies.
- Step Two:
- Data Sources and Search Strategies
In the second step of our literature survey, large numbers of studies were collected from the following popular databases: Google Scholar, Wiley, IEEE, MDPI and ScienceDirect. The main keywords that were used in the search process were: (“Smart-government” AND “Smart-government adoption” AND “Acceptance of smart-government” AND “Smart-government services”). Through the search process, we found more than 537 articles using the keywords listed above and classified these based on the identified databases. Then, we excluded all the items that were duplicated, which was 200 articles; thus, the total number of the collected items was reduced to 337. After this, the remaining articles were filtered based on the criteria in Table 2. Finally, 15 studies met the inclusion criteria and were used in the analysis process.
- Step Three:
- Data Coding and Analysis
As shown in Table 3, the collected smart-government articles in this study were classified in terms of research purpose, type of methodology used (survey, interview, experiment, etc.), proposed factors in the model, type of sample (user, expert, technical IT, etc.), country, databases (IEEE, MDPI, ScienceDirect, etc.) and contributions of the research.
Table 3.
Related studies on smart-government services adoption.
Table 3.
Related studies on smart-government services adoption.
| Literature | Research Purpose | Methodology | Proposed Factors | Sample | Country | Database | Contributions |
|---|---|---|---|---|---|---|---|
| Guenduez et al., [39] | The research aimed to investigate the critical success factors behind the adoption of smart-government services in Switzerland. | Interview and Workshops | 1. Organisational (structure and processes, capabilities, values, and human resources) 2. Institutional (political commitment, clear governance, legal agility, digital awareness, and IT infrastructure) 3. leadership/strategy factors | 10 experts | Switzerland | Google Scholar | The research identified the critical success factors that lead to enhancing the acceptance of smart-government services among users. The study will help the decision makers in understanding the critical aspects surrounding smart applications that may support the successful operation of smart-government services. |
| Almuraqab and Jasimuddin [40] | The study aimed to understand the main factors that influence UAE users’ adoption of smart-government services. | Empirical survey | 1. Awareness 2. Facilitating conditions 3. Social influence 4. Perceived cost 5. Perceived trust in government 6. Perceived trust in technology 7. Perceived risk 8. Perceived compatibility | - | UAE | Google Scholar | The research developed a new framework to capture the main factors that lead to the successful implementation of smart-government services. The study will help in understanding the main aspects surrounding smart applications that may support the successful operation of smart-government services. |
| Alonazi, Beloff, and White [41] | The research aimed to identify the key factors that affect users’ adoption of mobile government services in Saudi Arabia. | Questionnaire | 1. Perceived Ease of Use 2. Perceived Usefulness 3. Culture 4. Trust 5. Social Influence 6. Compatibility 7. Awareness 8. Service quality 9. System Quality 10. Perceived Mobility | 71 Users | Saudi Arabia | IEEE | The paper proposed a conceptual model to investigate the critical factors that influence the adoption of mobile government services. The study will help in understanding the main technical requirements surrounding mobile applications that may support the successful operation of mobile government services in Saudi Arabia. |
| Abu-Shanab and Haider [42] | The purposeof the study was to investigate the effect of perceived usefulness, social influence, perceived ease of use, perceived responsiveness, perceived compatibility and perceived cost of services on users’ adoption of mobile government in Jordan. | Questionnaire | 1. perceived usefulness 2. social influence 3. perceived ease of use 4. perceived responsiveness 5. perceived compatibility 6. perceived cost of services | 470 Citizens | Jordan | Indirect Science | This study used the TAM model to investigate factors, i.e., perceived usefulness, social influence, perceived ease of use, perceived responsiveness, perceived compatibility and perceived cost of services. These five factors are important, whereas the perceived cost of services was deemed to be insignificant. |
| Chohan and Hu [43] | The study proposed a model to determine the success factors that influence the adoption of smart-government services using IOT technology. | Quantitative method | 1. System quality 2. Service quality 3. Information quality 4. Perceived ease of use 5. Trust of government 6. Decision transparency 7. Service collaboration 8. Service effectiveness | Technical experts | Pakistan | IEEE | The research offers valuable insights regarding the public value creation of smart-government services and provides guidelines for technical IT members important for designing government services that are smarter, more transparent, and responsive to citizens. |
| Almaiah et al., [44] | The study aimed to understand the adoption factors of m-government services by employing GAM and UTAUT models. | Questionnaire | 1. Perceived Compatibility 2. Perceived Trust 3. Self-Efficacy 4. Perceived Information Quality 5. Availability of Resources 6. Perceived Awareness 7. Perceived Security 8. Performance Expectancy 9. Effort expectancy 10. Social Influence 11. Facilitating Conditions | Citizens | Jordan | Google Scholar | The research determined the key factors that affectthe liklihood of users adoptingm-government services in Jordan, and proposed an integrated model as a powerful tool that assists in the adoption process of m-government applications. |
| Elenezi et al., [45] | This paper aimed to investigate the main factors that may motivate or hinder employees to use e-government services in Kuwait. | Interviews | 1. User satisfaction 2. institutional values 3. information quality 4. strategic benefits | Employee | Kuwait | Google Scholar | The results found that main factors such as information quality, strategic benefits, and institutional values were observed to achieve better e-governmentservicebenefits. The study also revealed new aspects, such as (cost saving and customer satisfaction) and barriers (e.g.,nepotism and wasta) to improving organizational performance. |
| Sharma et al., [46] | The objective of the research was to identify the main factors that could influence the intention to use mobile government applications by extending the UTAUT model. | Quantitative method | 1. Facilitating conditions 2. social influence 3. performance expectancy 4. trust 5. information quality | Users | Oman | Elsevier | The results indicated that performance expectancy and trust are the key factors that affect user acceptance of mobile government applications. The results of this study have presented theoretical and practical contributions for decision-makers for ensuring the successful development ofmobile government applications. |
| Alshehri, Drew, and AlGhamdi [47] | To analyse the factors that influence the acceptance of e-government services in Saudi Arabia. | Quantitative method | 1. Facilitating conditions 2. social influence 3. performance expectancy | Users | Saudi Arabia | Google Scholar | The findings identified the factors that affect the acceptance of e-government services in KSA based on the UTAUT model. Moreover, as a result of this study, an amendedaUTAUT model was proposed. Such a model contributes to the discussion and development of adoption models for e-government services. |
| Kurfalı et al., [48] | The research aimed to understand the adoption factors of e-government services by employingtheUTAUT model. | Questionnaire | 1. Trust of Internet 2. Trust of government 3. Facilitating conditions 4. social influence 5. performance expectancy | Users | Turkey | Elsevier | The study determined the key factors that influence users in adopting e-government services in Turkey, and proposed an integrated model as a powerful tool that assists in the adoption process of e-government services. |
| Mutaqin and Sutoyo [49] | The study aimed to assess what factors influence the use of e-government services in Indonesia by extending the UTAUT model. | Questionnaire | 1. Facilitating conditions 2. social influence 3. performance expectancy | People | Indonesia | Google Scholar | The study identified the critical success factors that lead to enhancing the acceptance of e-government services among users. The study will help the decision makers in understanding the critical aspects surrounding smart applications that may support the successful operation of e-government services. |
| Li and Shang [50] | This study proposed a chain framework for e-government service adoption in China. | Survey | 1. system quality 2. reliability 3. security 4. accessibility 5. information quality 6. service capability 7. interactivity 8. responsiveness | Citizen users | China | Elsevier | The findings revealed that the adoption of e-government services has been affected by eight contributing factors: system quality, reliability, security, accessibility, information quality, service capability, interactivity, and responsiveness. |
| Zahid and Haji Din [51] | The research aimed to identify the key factors that affect users’ intention to use e- government services in Pakistan. | Questionnaire | 1. Perceived risk 2. Trust 3. Facilitating conditions 4. social influence 5. performance expectancy 6. Self-efficacy 7. Subjective norm | Employees public universities | Pakistan | MDPI | The paper proposed a new model to investigate the critical factors that influence the adoption of e-government services. The study will help in under-standing the main technical requirements sur-rounding mobile applications that may support the successful operation of e-government services in Pakistan. |
| Joshi and Islam [52] | The research aimed to understand the adoption factors of e-government services in developing countries. | Survey | 1. Awareness 2. Accessibility 3. Efficiency 4. Satisfaction | Users | Developing countries | MDPI | The research proposed a maturity model to understand the adoption factors of e-government services in developing countries. |
| Amanbek et al., [53] | The study investigated the critical factors that affect Kazakhstan’s e-government adoption. | Quantitative method Quantitative method | Republic of Kazakhstan | MDPI | The results indicated that awareness among citizens is the strongest factor that could lead to enhanced adoption of e-government services. The findings of this study could be used to help the designers and developers of the e-government system to enhance information content and maintain a more effective level of adoption among people. |
3. Research Methodology
The research methodology used in this study includes three steps, as illustrated in Figure 4. In the first step, a review of the literature on smart-government adoption studies was conducted. In the second step, a quantitative method was used to collect data based on three stages of smart-government service adoption, as shown in the proposed model. In the third step, we analysed the collected data from the three stages using an SEM technique.
Figure 4.
Research methodology.
3.1. Data Collection
In this study, a quantitative method was used, based on a questionnaire, to collect and analyse the data. The quantitative method was designed to help researchers to understand the adoption of smart-government services at three different stages from multiple sources and different viewpoints. In addition, this method allowed us to connect with technical and non-technical respondents who are currently participating in the implementation of smart-government applications in Jordan using email.
3.2. Sample and Participants
In this study, a survey method using a questionnaire was conducted, with a total of 807 participants from technical and non-technical backgrounds in order to provide a wide view of opinions, expectations, satisfaction levels, and adoption of smart-government services. Eight hundred and seven questionnaires were sent to people from the public and private sector by email. The Jordanian Chamber of Commerce and Industry provided the email addresses. They were also sent to members of the Royal Scientific Society of Jordan, employees at the Ministry of Information, and Communications Technology of Jordan. The study sample was distributed based on the three stages of smart-government service adoption. In thestatic stage, 275 questionnaires were distributed, 290 questionnaires in the interaction stage and 258 in the transaction stage. The respondents were selected based on their level of experience in the technology industry. Participants were sent an email with a link to the questionnaire. Eight hundred and seven questionnaires were sent, and 320 were returned completed, indicating a response rate of 40%. Table 4 presents the distribution of study sample on the three stages of smart-government services.
Table 4.
Composition of the research sample.
Hair et al. [54] state that a sample should represent the population and contain enough participants to provide high validity and reliability. According to VanderStoep and Johnson [55], researchers can decide the size of the sample based on the population [56]. In this paper, the researchers contacted a large number of participants to obtain an optimal sample-size to make reliable estimates. According to the most recent data from the Jordanian government, the population in 2017 was 5,314,562. Therefore, choosing a sample of 807 respondents provides accurate answers, especially if the sample includes expert respondents [57,58,59,60].
3.3. Research Instrument Development
A questionnaire was designed to find out what determines the usage of online services in Jordan. The questionnaire contained 53 questions and fifteen variables that had been adapted from a previous research study to ensure content validity. For example, perceived trust, perceived information quality, and perceived awareness, availability of resources, perceived ability to use, perceived compatibility, self-efficacy, and perceived security were all taken from [60,61,62,63,64,65,66,67]. The perceived functional benefit, multilingual option, and perceived image were taken from [68,69,70]. Trust of the internet and the government were adapted from Lallmahomed et al. [71] (please see Appendix A). The questionnaire included five questions to ascertain the demographic profile of each participant. The questionnaire uses a five-point Likert scale ranging from “Strongly Disagree” to “Strongly Agree”. The five-point Likert scale is thought to provide better accuracy than the three-point version [72].
3.4. Pilot Test
A pilot test was given to 57 respondents to test the reliability of the questionnaire. Cronbach’s Alpha analysis was used to examine the consistency of data and indicated value of >0.7. (See Table 1).
3.5. Data Analysis
The final stage involved conducting a reliability analysis to identify the consistency of the measurements based on the demographic data. Convergent and discriminant validity were used to test the constructs, and structural equation modelling (SEM) analysis was carried out using SmartPLS version 3.0.
4. Results
4.1. Respondents’ Demographic Profile
The profile background of each respondent was based on their gender, age, level of study, sector, and internet usage. The backgrounds of the participants are summarised in Table 5. Of the respondents, 56.8% were male and 43.2% were female. The age distribution was 34.3% for 22–32 year olds, 41.2% for 32–42 year olds, and 24.4% were over 42 years of age. Additionally, 70.3% of respondents held an undergraduate qualification and 65.6% worked in the public sector. Additionally, 99.6% of respondents use the internet on various occasions throughout the day.
Table 5.
Respondents’ demographic profile.
4.2. Reliability Analysis
A reliability analysis was carried out prior to the primary analysis to verify the consistency between items in the same construct using Cronbach’s Alpha. [73] stated that values must be above 0.7 to be considered highly reliable, while values that fall between 0.6 and 0.7 are considered acceptable. Table 6 indicates that the values of all constructs were greater than 0.7, which means that the questionnaire is deemed to be reliable.
Table 6.
Results of reliability and convergent validity analysis.
4.3. Convergent Validity and Discriminant Validity Analysis
Concerning the discriminant validity analysis, the square root of the average variance extracted (AVE) was obtained to correlate the latent constructs. Table 7 highlights that the square root of the AVE for each construct is greater than the pairwise correlations. This result means that the psychometric characteristics of the instrument are also deemed acceptable in terms of their discriminant validity. Table 6 shows that for the convergent validity, the average variance extracted (AVE) was above 0.5. Hair et al., [53] specify that a variance greater than 0.5 is acceptable.
Table 7.
Analysis of discriminant validity matrix.
4.4. Model-Fit Indices Assessment
The model-fit test assesses the appropriateness of a research instrument for assessing the data used in the study. In this research study, the goodness of fit (GoF) method was used, which Tabachnick and Fidell [73] stated is a vital part of the testing process. In this research study, a confirmatory factor analysis (CFA) identified the model-fit indices for the three adoption models (SGA-S, SGA-I and SGA-T). Table 8 illustrates that the overall fit of the revised structural models showed that the hypothesised structural models were a good fit for the data.
Table 8.
Model fit indices analysis with the three adoption models.
4.5. Path Analysis of Causal Relationships
After establishing that the model was suitable for the data, the SEM analysis was done with SmartPLS version 3.0. Path analysis of structural equation modelling (SEM) was used to analyse the data. This technique has been used in previous studies on smart banking adoption [13] and e-government adoption [12]. Thus, this technique of analysis is appropriate for this study and for this reason, this method—in addition to SEM—was used to assess the data throughout the three stages of smart-government service provision.
To examine the causal relationships in the proposed model, this study used an SEM analysis to examine the impact of the 12 constructs as independent variables (perceived compatibility (PCM), perceived awareness (PA), self-efficacy (SE), perceived ability to use (PATU), multilingual option (MLO), perceived information quality (PIQ), perceived functional benefit (PFB), perceived image (PI), availability of resources (AVR), perceived trust (PT), perceived uncertainty (PU), and perceived security (PS)) on smart-government adoption. Furthermore, their impact was measured at the static stage (SGA-S), interaction stage (SGA-I), and transaction stage (SGA-T) as dependent variables.
4.5.1. Path Analysis of Causal Relationships at Static Stage (SGA-S)
Table 6 shows that the causal relationships for adoption at the static stage (SGA-S) differ from the MGA-S model, and that the perceived information quality (PIQ), perceived functional benefit (PFB), perceived trust (PT), and perceived ability to use (PATU) significantly impacts SGA-S at the static stage, at a level of 0.001. It was also found that perceived compatibility (PCM), perceived awareness (PA), and the availability of resources (AOR) were strong predictors for SGA-S. This finding is consistent with the SAM-S model. The impact of the other variables on SGA-S was insignificant at a level of 0.10. The variables PIQ, PFB, PT, PCM, PA, PATU and AOR, accounted for 43.1% of the variance in smart-government services adoption at the static stage. Investigating the perceptions related to smart-government adoption at all three stages is an exploratory type of study. In this type of study, the respondents answer based on their perceptions of new technologies; therefore, the level of variance shown in the independent variables is acceptable (Kline, 2005). This research presented a unique model which was not completely exhaustive.
4.5.2. Path Analysis of Causal Relationships at Interaction Stage (SGA-I)
The analysis of the variables (PIQ, PFB, PT, PCM, PA, AOR, SE, PATU, MLO, PU and PI) on smart-government service adoption at the interaction stage (MGA-I) showed that, unlike the GAM-I model, the findings of this research were that perceived compatibility (PC), perceived awareness (PA), perceived information quality (PIQ), perceived functional benefit (PFB), technological self-efficacy (SE) and perceived ability to use (PATU) accounted for 47.8% of the variance at the interaction stage. Furthermore, perceived trust (PT), perceived image (PI) and multilingual option (MLO) were not found to be significant in the interaction stage. Some results differed to those found in the SGA-I mode lin terms of the continuous effects of perceived compatibility (PC), perceived information quality (PIQ) and perceived functional benefit (PFB), and different to the GAM-I model, PC, PIQ, PFB were the strongest predictors for the SGA-I model. The results also showed that perceived security (PS) and perceived uncertainty (PU) had significant impacts on the level of perceived trust (PT).
4.5.3. Path Analysis of Causal Relationships at Transaction Stage (SGA-T)
During the analysis of the transaction stage (SGA-T), significant differences were found in comparison to the GAM-T model. Firstly, perceived compatibility (PC), perceived awareness (PA) perceived security (PS), perceived functional benefit (PFB), perceived uncertainty (PU) and perceived ability to use (PATU) were found to be significant predictors of smart-government adoption at the transaction stage. Secondly, the variables explained 59.3% of the variance of smart-government adoption at the transaction stage. Thirdly, the findings show that PC, PA, PATU and PFB were the strongest factors for smart-government adoption at all three stages. Additionally, perceived security (PS) was found to be the greatest predictor of adoption of smart-government services. Finally, there is a strong relationship between perceived security (PS) and perceived uncertainty (PU) with the adoption of smart-government services through perceived trust (PT).
5. Discussion
Several recent studies have been conducted aimed at investigating the adoption of e-government services [74,75,76,77]. Little consideration has been paid in terms of exploring the main factors that influence the adoption of smart-government services at the three main stages of smart-government service use (the static, interaction, and transaction stages). Therefore, this research attempts to fill this existing gap in the literature through proposing a new model for investigating the necessary factors that influence the adoption of smart-government services at the three main stages of smart-government service use.
However, previous research mainly focused on identifying the most critical factors related to the adoption of smart-government services, using theories adapted from technology models, such as TAM, UTAUT, TRA and TPB [4,77,78,79,80,81,82]. However, previous research has not considered adoption throughout the three stages (static, interaction, and transaction). This study concentrates on the factors that influence consumer adoption at all stages, and the findings guide researchers in examining the influential factors at the three stages of smart-government service adoption.
Each of the three stages (static, interaction, and transaction stages) vary in terms of operations, technologies, types of service, and security features. Because of these differences, the requirements and perceptions of consumers towards adopting smart-government services also vary across the three stages. This study shows that each stage has different requirements related to system compatibility, security features, information quality, trust, and awareness. Furthermore, this study shows that the needs and perceptions of consumers vary considerably throughout the different stages.
Based on the findings of this research, Table 9 contains a comparison of smart-government service adoption across the three stages.
Table 9.
Results of a comparison of the most important factors for smart-government service adoption across the three stages: static; interaction; transaction.
According to the results, the relationship between the perceived compatibility (PCM) factor and adoption of smart-government services at the three stages: static (β = 0.455, P = 001), interaction (β = 0.432, P = 001) and transaction (β = 0.410, P = 001) stages was significant. This means that when smart-government services are perceived to be compatible with the needs and perceptions of potential users, they are more likely to be accepted by the users, and thus, the adoption process of mobile government services will succeed. From another viewpoint, a large number of researchers, e.g., [72,73,74] stated that if the system services and characteristics reflect the user’s needs and perceptions, this will create a high level of compatibility among citizens to adopt smart-government applications.
The results indicate that there is a significant relationship between the perceived awareness factor and the adoption of smart-government services at the three stages: static (β = 0.395, P = 001), interaction (β = 0.407, P = 001) and transaction (β = 0.384, P = 001) stages. Based on this, it can be inferred that perceived awareness is one of the primary elements that could motivate people to use smart-government services. This finding is consistent with a previous study conducted to study the adoption of mobile-government services [72]. When governments pay attention to awareness sessions, as a means to motivate citizens to use smart-government applications and use social media applications to promote the importance of smart-government applications that offer them several benefits, they will believe that they will receive benefits by using a smart-government application, which, in turn, motivates them to adopt smart-government services.
The relationship between the availability of resources (AOR) factor and adoption of smart-government services at the static stage (β = 0.345, P = 001) was significant. While the relationship between the availability of resources (AOR) factor and interaction stage (β = 0.015, P < 001) and transaction stage (β = 0.012, P < 001) was insignificant. The results also indicated that there is a significant relationship between the self-efficacy (SE) and adoption of smart-government services at the interaction stage (β = 0.514, P = 001). While there is a non-significant relationship between the self-efficacy (SE) and adoption of smart-government services at the static stage (β = 0.021, P < 001) and at transaction stage (β = 0.014, P < 001). The interesting results of this study indicate that the relationship between the multilingual option (MLO) factor and the adoption of smart-government services at the three stages was non-significant: static (β = 0.013, P < 001), interaction (β = 0.021, P < 001) and transaction (β = 0.013, P < 001) stages.
According to the results, the relationship between the perceived information quality (PIQ) factor and the adoption of smart-government services at two stages: the static stage (β = 0.464, P = 001) and the interaction stage (β = 0.455, P = 001) was significant, while at the transaction stage (β = 0.011, P < 001) it was insignificant. This indicates that when the content quality of smart-government applications is user-friendly—i.e., a richness of government information and services, accurate information, designed with a correct design principle and provides up-to-date information—the adoption rates of smart-government services will increase. This is consistent with work done by [10]. In addition, the relationship between the perceived information quality (PIQ) factor and the adoption of smart-government services at two stages: the static stage (β = 0.554, P = 001) and the transaction stage (β = 0.591, P = 001) was significant, while at the interaction stage (β = 0.032, P < 001) it was insignificant. Finally, the results of this study indicate that the relationship between the perceived image (PI) factor and adoption of smart-government for the three stages was non-significant: static (β = 0.021, P < 001), interaction (β = 0.011, P < 001) and transaction (β = 0.022, P < 001) stages.
At the static stage, the most significant factors that influence the adoption of smart-government services are perceived information quality (PIQ), perceived functional benefit (PFB), perceived trust (PT), perceived ability to use (PATU), perceived compatibility (PCM), perceived awareness (PA), and availability of resources (AOR). One of the driving forces of adoption among citizens, is their awareness of the potential benefits of using the services, and how to use it correctly so they can maximise the application’s functional benefits. Additionally, the accuracy and availability of information and the convenience to access it from their device are motivations for consumers to use the applications. Furthermore, at this stage of service, it is important for consumers to trust the applications and to ensure that the systems are compatible with their requirements. Table 9 shows the influential aspects of smart-government adoption at the static stage (MGA-S).
During the interaction stage, the most influential factors for consumers choosing to use government applications are perceived compatibility (PC), perceived awareness (PA), perceived information quality (PIQ), perceived functional benefit (PFB), technological self-efficacy (SE), and perceived ability to use (PATU). At this stage, citizens use email and online chats to communicate with government departments from the convenience of their smart device rather than having to be present in person. These types of systems allow service providers to answer queries quickly and with up-to-date and accurate information. The variables of perceived compatibility (PC), technological self-efficacy (SE) and perceived information quality (PIQ) are vital to maintaining effective two-way communication between government service providers and citizens and are, therefore, an important motivating factor for citizens to adopt smart-government services. As in the static stage, information accuracy and availability are important concerns for citizens when deciding whether to use smart technologies and applications. Furthermore, perceived awareness (PA), perceived functional benefit (PFB), and perceived ability to use (PATU) are influential during this stage. The results show that when citizens possess knowledge of the benefits of using the new technology, can interact with government representatives, and perceive the relative advantages of the applications, they are more likely to begin and continue using the services.
The results also indicated that the perceived trust (PT), perceived image (PI) and multilingual option (MLO) factors do not have a significant effect in the level of adoption of smart-government services at the interaction stage. Previously, citizens felt prestige when they owned smart devices; but nowadays they are so common that this feeling does not exist. Unlike during the static stage, it was found that perceived security (PS) and perceived uncertainty (PU) have a strong impact on perceived trust (PT). Table 6 shows the important factors related to the adoption at the interaction stage (MGA-S) model and the transaction stage (MGA-T) model.
6. Theoretical and Practical Implications
Previous research has been conducted on the adoption of smart-government services, however, this has not explored the main factors that affect adoption at all of the three stages (static, interaction and transaction stages). In addition, previous research does not contain a comprehensive framework that applies to studies of smart-government services at the three stages [4,80,81,82]. Therefore, this research study is one of the first to focus, in detail, on smart-government adoption and investigate the critical factors that should be considered during each phase of adoption.
This study contributes by presenting an integrated model, namely, the SGA-M model, which will allow researchers to study the factors that contribute to the adoption of smart-government services throughout the three stages. Most previous studies used models such as TAM, TAM2, UTAUT, rather than the GAM model. In this study, the GAM model was used so that all aspects of smart-government service adoption could be investigated.
Furthermore, this research will enable academics to become better acquainted with the key aspects of the adoption of smart-government services in Jordan, and the information is understandable, reliable, and useful. The findings indicate how the users trust the smart-government system based on a combination of trust of the internet, trust of the government, perceived security, and perceived trust factors. Governments should act upon this information and provide accurate, clear, complete, and current information to consumers, and try to offer 24 h communication channels for users. These types of policies will improve consumer satisfaction and increase their confidence in service providers. The quality of information, compatibility, availability of resources, and perceived security factors are more reliable for performing online transactions using smart applications. While system security was not found to be a major issue; the government must still implement more comprehensive security measures through legislation so they can continue positive relationships with consumers.
Additionally, another discovery that was made relates to training and awareness sessions, and the data suggest that governments should focus more on offering educative sessions as a way of motivating people to use smart-government applications. Additionally, better use should be made of social media applications to promote the benefits of smart-government services. Finally, it was also found that technological self-efficacy significantly predicted smart-government adoption. This research also confirmed what had been found in previous research regarding the importance of IT skills among users and government employees. Therefore, an effort should be made to train people who do not possess sufficient IT abilities, so that the barriers to e-government service usage can be eliminated.
7. Conclusions
This study investigated the adoption of smart-government services during the three phases of use. Theseinclude: the static phase (in which users only use smart-government applications for checking accounts or for accessing information related to passports, dependents, civil affairs, vehicle information, traffic violations, expatriate affairs, and postal information); the interaction stage (in which users communicate with service providers via chat services or email); and the transaction stage (where users can pay fees, bills and taxes either using bank cards, virtual interactions, security levels, and task confirmation). Each of the three stages is different in terms of operations, technology, type of services offered, and security features. Because of these differences, the perceptions of consumers towards using smart-government services also varies throughout the stages. This study shows that each stage is different in terms of system compatibility, security, information quality, awareness and trust.
This research makes a vital contribution to current research on the topic because of the following results. At the static stage, the most significant factors were perceived information quality (PIQ), perceived functional benefit (PFB), perceived trust (PT), perceived ability to use (PATU), perceived compatibility (PCM), perceived awareness (PA), availability of resources (AOR). Then, for the interaction stage, perceived compatibility (PC), perceived awareness (PA), perceived information quality (PIQ), perceived functional benefit (PFB), technological self-efficacy (SE) and perceived ability to use (PATU) were the most important factors that determined whether consumers adopted smart services. Furthermore, perceived awareness (PA), perceived functional benefit (PFB), and perceived ability to use (PATU) were also found to contribute during this stage. The findings show that if people possess awareness of the benefits of new technology and they can question and interact with customer service agents, then they are more likely to use smart-government services. It was also found that the perceived trust (PT), perceived image (PI) and multilingual option (MLO) factors are not significant in determining the adoption of smart services at the interaction stage. Finally, perceived compatibility (PC), perceived awareness (PA) perceived security (PS), perceived functional benefit (PFB), perceived uncertainty (PU) and perceived ability to use (PATU) were found to be predictors during the transaction stage.
Author Contributions
Conceptualization, M.A.A. and A.A. (Ahmad Althunibat); methodology, M.A.A.; software, O.A.; validation, M.A.A., A.A. (Ahmad Althunibat) and M.B.; formal analysis, M.A.A.; investigation, A.A. (Adeeb Alsaaidah); resources, W.A.-R.; data duration, M.E.S.; writing—original draft preparation, M.A.A.; writing—review and editing, A.A. (Ahmad Althunibat); visualization, O.A.; supervision, M.A.A.; project administration, M.A.A; funding acquisition, M.A.A. All authors have read and agreed to the published version of the manuscript.
Funding
This research received no external funding.
Institutional Review Board Statement
Not applicable.
Informed Consent Statement
Not applicable.
Data Availability Statement
The data presented in this study are available on request from the corresponding author. The data are not publicly available due to privacy.
Conflicts of Interest
The authors declare no conflict of interest.
Abbreviations
| (SGA-S) | Smart-Government Adoption at Static stage |
| (SGA-I) | Smart-Government Adoption at Interaction stage |
| (SGA-T) | Smart-Government Adoption at Transaction stage |
| (GAM) | Government Adoption Model |
| TAM | Technology Acceptance Model |
| UTAUT | Unified Theory of Acceptance and Use of Technology |
| (PCM) | Perceived Compatibility |
| (PA) | Perceived Awareness |
| (SE) | Self-Efficacy |
| (PATU) | Perceived Ability to Use |
| (MLO) | Multilingual Option |
| (PIQ) | Perceived Information Quality |
| (AVR) | Availability of Resources |
| (PFB) | Perceived Functional Benefit |
| (PI) | Perceived Image |
| (PT) | Perceived Trust |
| (PSE) | Perceived Security |
| (PU) | Perceived Uncertainty |
Appendix A
Table A1.
Instrument measurement for the independent variables.
Table A1.
Instrument measurement for the independent variables.
| Construct | Items | Sources |
|---|---|---|
| Perceived Compatibility (PCM) | 1. Smart-government applications are appropriate for my needs. | Shareef et al. [11], Shareef et al. [14] |
| 2. Smart-government applications suit how I like to obtain information. | ||
| 3. I like to virtually interact with smart-government applications more than attending in person. | ||
| 4. Smart-government applications suit how I like to interact. | ||
| Perceived Awareness (PA) | 5. I have an awareness of smart-government applications. | Shareef et al. [14], Shareef et al. [12] |
| 6. I am aware of the benefits of using smart-government applications. | ||
| 7. I have been trained about the overall features of smart-government applications | ||
| 8. I havefound out about the overall features of smart-government applications through social media. | ||
| Self-Efficacy (SE) | 9. I have qualifications related to smart-government applications. | Shareef et al. [14], Shareef et al. [12] |
| 10. I have qualifications related to using or operating smart-government applications via the internet. | ||
| 11. I have the ability to use smart-government applications. | ||
| 12. I have confidence when using smart-government applications. | ||
| Perceived Information Quality (PIQ) | 13. Information on the smart-government applications is up-to-date. | Shareef et al. [11], Shareef et al. [14] |
| 14. Information on the smart-government applications is easy to understand. | ||
| 15. Smart-government applications provide all relevant information necessary to fulfil my needs. | ||
| 16. Smart-government applications provide accurate information about the services they offer. | ||
| 17. Smart-government applications provide the policies of the government related to the functions of the application. | ||
| 18. Smart-government applications provide links to related external information. | ||
| Availability of Resources (AVR) | 19. My smart internet connection is sufficient that I can use it anywhere. | Shareef et al. [12] |
| 20. The Internet connection on my smart phone is cheap. | ||
| 21. I always have access to the internet through my phone and can use it to use smart-government applications. | ||
| Perceived Ability to Use (PATU) | 22. Learning to interact with smart-government services application is not difficult for me. | Shareef et al. [14], Shareef et al. [12] |
| 23. It is not difficult to navigate smart-government services applications. | ||
| 24. Interactions with smart-government services application are easy to understand. | ||
| 25. I can perform other tasks while using smart-government services applications. | ||
| Perceived Security (PSE) | 26. Smart-government applications are safe to use for financial purposes. | Shareef et al. [14], Shareef et al. [12] |
| 27. Smart-government applications protect my banking information securely | ||
| 28. Smart-government applications do not share my personal information with other sites. | ||
| Perceived Image (PI) | 29. Citizens who use smart-government application have a high profile. | Shareef et al. [14], Shareef et al. [12] |
| 30. Citizens who use smart-government application have more prestige than those who do not. | ||
| 31. Interacting with smart-government application enhances social status. | ||
| Multilingual Option (MLO) | 32. Availability of preferred language option on a smart-government application helps to perform tasks better. | Shareef et al. [14], Shareef et al. [12] |
| 33. Availability of native language (mother language) option on a smart-government application makes tasks easier. | ||
| 34. Without my preferred language, I cannot understand my tasks on smart-government application. | ||
| Perceived Functional Benefit (PFB) | 35. It is important to be able to use smart-government applications from anywhere. | Shareef et al. [14], Shareef et al. [12] |
| 36. It is important to use the smart-government application at any time that is convenient for me. | ||
| 37. Using smart-government application improves the efficiency of my tasks. | ||
| Perceived Trust (PT) | 38. The smart-government application is on the whole reliable. | Shareef et al. [14], Shareef et al. [12] |
| 39. What I do through this smart-government application is guaranteed. | ||
| 40. The smart-government application is more reliable than physical government offices. | ||
| 41. The government takes full responsibility for any type of insecurity during interaction/transaction at the smart-government application. | ||
| 42. Legal and technological policies of the smart-government application adequately protect me from problems on the internet. | ||
| Perceived Uncertainty (PU) | 43. Interaction with a smart-government application is unmanageable due to the absence of direct personnel. | Shareef et al. [14], Shareef et al. [12] |
| 44. Interaction in the smart-government application as a virtual environment is uncomfortable. | ||
| 45. The outcome from the interaction with the smart-government application is uncertain due to the absence of direct personnel. |
Table A2.
Instrument measurement for the dependent variables at three adoption stages.
Table A2.
Instrument measurement for the dependent variables at three adoption stages.
| Constructs | Items | Stages Description |
|---|---|---|
| Smart-Government Adoption at Static stage (SGA-S) | 46. To view/access account-related information, I would like to use the smart-government application in future. | The decision to adopt and use a smart-government application to access and check important information such as passport information, dependent information, civil affairs, vehicle information, traffic violations, expatriate affairs, and postal information. |
| 47. To download forms for account-related functions as the user requires, I would like to use the smart-government application in future. | ||
| Smart-Government Adoption at Interaction stage (SGA-I) | 48. I use smart-government applications to contact and make queries via email. | The decision to adopt and use a smart-government application to interact with customer services for queries for different reasons, as the user requires. |
| 49. I would like to use smart-government applications in the future to contact/make query/email, | ||
| 50. I use smart-government applications for customer service. | ||
| 51. I want to use the smart-government application in the future for customer service. | ||
| Smart-Government Adoption at the Transaction stage (SGA-T) | 52. I use smart-government applications to pay bills, fees and taxes. | The decision to accept and use a smart-government application to pay bills, fees and taxes, as the user requires. |
| 53. I would like to use the smart-government application in future to pay bills, fees, and taxes. |
References
- Jshi, P.R.; Islam, S. E-government maturity model for sustainable E-government services from the perspective of developing countries. Sustainability 2018, 10, 1882. [Google Scholar] [CrossRef]
- Kurfalı, M.; Arifoğlu, A.; Tokdemir, G.; Paçin, Y. Adoption of e-government services in Turkey. Comput. Hum. Behav. 2017, 66, 168–178. [Google Scholar] [CrossRef]
- Li, Y.; Shang, H. Service quality, perceived value, and citizens’ continuous use intention regarding e-government: Empirical evidence from China. Inf. Manag. 2020, 57, 103197. [Google Scholar] [CrossRef]
- Muin, K.A.; Sutoyo, E. Analysis of Citizens Acceptance for e-Government Services in Bandung, Indonesia: The Use of the Unified Theory of Acceptance and Use of Technology (UTAUT) Model. Bull. Comput. Sci. Electr. Eng. 2020, 1, 19–25. [Google Scholar]
- Sharma, S.K.; Al-Badi, A.; Rana, N.P.; Al-Azizi, L. Mobile applications in government services (mG-App) from user’s perspectives: A predictive modelling approach. Gov. Inf. Q. 2018, 35, 557–568. [Google Scholar] [CrossRef]
- Zahid, H.; Din, B.H. Determinants of intention to adopt e-government services in Pakistan: An imperative for sustainable development. Resource 2019, 8, 128. [Google Scholar] [CrossRef]
- Abdelghaffar, H.; Magdy, Y. The adoption of mobile government services in developing countries: The case of Egypt. Int. J. Inf. Commun. Technol. Res. 2012, 2. [Google Scholar]
- Abdullah, F.; Ward, R. Developing a General Extended Technology Acceptance Model for E-Learning (GETAMEL) by analyzing commonly used external factors. Comput. Hum.Behav. 2016, 56, 238–256. [Google Scholar] [CrossRef]
- Abu-Shanab, E.A. E-government familiarity influence on Jordanians’ perceptions. Telemat. Inform. 2017, 34, 103–113. [Google Scholar] [CrossRef]
- Shareef, M.A.; Kumar, V.; Kumar, U.; Dwivedi, Y.K. e-Government Adoption Model (GAM): Differing service maturity levels. Gov. Inf. Q. 2011, 28, 17–35. [Google Scholar] [CrossRef]
- Shareef, M.A.; Kumar, V.; Dwivedi, Y.K.; Kumar, U. Service delivery through mobile-government (mGov): Driving factors and cultural impacts. Inf. Syst. Front. 2016, 18, 315–332. [Google Scholar] [CrossRef]
- Akhtar Shareef, M.; Kumar, V.; Kumar, U.; Dwivedi, Y. Factors affecting citizen adoption of transaction electronic government. J. Enterp. Inf. Manag. 2014, 27, 385–401. [Google Scholar] [CrossRef]
- Almaiah, M.A.; Althunibat, A.; Khawatreh, S. Mobile Government Adoption Model Based on Combining GAM and UTAUT to Explain Factors According to Adoption of Mobile Government Services. iJIM 2020, 14, 199. [Google Scholar] [CrossRef]
- Alenezi, H.; Tarhini, A.; Masa’deh, R.E.; Alalwan, A.; AlQirim, N. Factors Affecting the Adoption of e-Government in Kuwait: A Qualitative Study. Electron. J. E Gov. 2017, 15, 84. [Google Scholar]
- Ahmad, S.Z.; Khalid, K. The adoption of M-government services from the user’s perspectives: Empirical evidence from the United Arab Emirates. Int. J. Inf. Manag. 2017, 37, 367–379. [Google Scholar] [CrossRef]
- Almaiah, M.A.; Nasereddin, Y. Factors influencing the adoption of e-government services among Jordanian citizens. Electron. Gov. Int. J. 2020, 16, 236–259. [Google Scholar] [CrossRef]
- Al-Khouri, A.M.; Bal, J. Electronic government in the GCC countries. Int. J. Soc. Sci. 2007, 1, 83–98. [Google Scholar]
- AlMamary, Y.H.; Shamsuddin, A.; Aziati, N. Investigating the key factors influencing on management information systems adoption among telecommunication companies in Yemen: The conceptual framework development. Int. J. Energy Inf. Commun. 2015, 6, 59–68. [Google Scholar]
- Almarashdeh, I.; Alsmadi, M.K. How to make the museit? Citizens acceptance of M-government. Appl. Comput. Inform. 2017, 13, 194–199. [Google Scholar] [CrossRef]
- Al-maiah, M.A.; Al Khasawneh, A.; Althunibat, A. Exploring the critical challenges and factors influencing the E-learning system usage during COVID-19 pandemic. Educ. Inf. Technol. 2020, 25, 5261–5280. [Google Scholar] [CrossRef]
- Almaiah, M.A.; Jalil, M.A.; Man, M. Extending the TAM to examine the effects of quality features on mobile learning acceptance. J. Comput. Educ. 2016, 3, 453–485. [Google Scholar] [CrossRef]
- Almaiah, M.A.; Alismaiel, O.A. Examination of factors influencing the use of mobile learning system: An empirical study. Educ. Inf. Technol. 2019, 24, 885–909. [Google Scholar] [CrossRef]
- Alshehri, M.; Drew, S.; AlGhamdi, R. Analysis of citizens acceptance for e-government services: Applying the UTAUT model. arXiv 2013, arXiv:1304.3157. [Google Scholar]
- Bélanger, F.; Carter, L. Trust and risk in e-government adoption. J. Strateg. Inf. Syst. 2008, 17, 165–176. [Google Scholar] [CrossRef]
- Carter, L.; Bélanger, F. The utilization of e-government services: Citizen trust, innovation and acceptance factors. Inf. Syst. J. 2005, 15, 5–25. [Google Scholar] [CrossRef]
- Dahi, M.; Ezziane, Z. Measuring e-government adoption in Abu Dhabi with technology acceptance model (TAM). Int. J. Electr. Gov. 2015, 7, 206–231. [Google Scholar] [CrossRef]
- Davis, F.D. Perceived usefulness, perceived ease of use, and user acceptance of information technology. MIS Q. 1989, 319–340. [Google Scholar] [CrossRef]
- Davis, F.D.; Bagozzi, R.P.; Warshaw, P.R. User acceptance of computer echnology: A comparison of two theoretical models. Manag. Sci. 1989, 35, 982–1003. [Google Scholar] [CrossRef]
- Dwivedi, Y.K.; Weerakkody, V.; Janssen, M. Moving towards maturity: Challenges to successful-government implementation and diffusion. ACM SIGMIS Database Database Adv. Inf. Syst. 2012, 42, 11–22. [Google Scholar] [CrossRef]
- El-Kiki, T.; Lawrence, E. Mobile user satisfaction and usage analysis model of m-government services. In Proceedings of the EURO mGOV, Brighton, UK, 3–5 September 2006; pp. 91–102. [Google Scholar]
- Fishbein, M.; Jaccard, J.; Davidson, A.R.; Ajzen, I.; Loken, B. Predicting and understanding family planning behaviors. In Understanding Attitudes and Predicting Social Behavior; Prentice Hall: Upper Saddle River, NJ, USA, 1980. [Google Scholar]
- Kushchu, I.; Borucki, C. Impact of mobile technologies on government. In Proceedings of the European Conference on e-Government, Dublin, Ireland, 3–4 July 2004. [Google Scholar]
- Lallmahomed, M.Z.; Lallmahomed, N.; Lallmahomed, G.M. Factors influencing the adoption of e-Government services in Mauritius. Telemat. Inform. 2017, 34, 57–72. [Google Scholar] [CrossRef]
- Kitchenham, B.; Charters, S. Guidelines for performing systematic literature reviews in software engineering. Citeseer 2007, 20, 55–62. [Google Scholar]
- Liu, Y.; Li, H.; Kostakos, V.; Goncalves, J.; Hosio, S.; Hu, F. An empirical investigation of mobile government adoption in rural China: A case study in Zhejiang province. Gov. Inf. Q. 2014, 31, 432–442. [Google Scholar] [CrossRef]
- Mensah, I.K.; Mi, J. Computer Self-Efficacy and e-Government Service Adoption: The Moderating Role of Ageas a Demographic Factor. Int. J. Public Adm. 2019, 42, 158–167. [Google Scholar] [CrossRef]
- Ozkan, S.; Kanat, I.E. e-Government adoption model based on theory of planned behavior: Empirical validation. Gov. Inf. Q. 2011, 28, 503–513. [Google Scholar] [CrossRef]
- Prybutok, V.R.; Zhang, X.; Ryan, S.D. Evaluating leadership, IT quality, and net benefits in an e-government environment. Inf. Manag. 2008, 45, 143–152. [Google Scholar] [CrossRef]
- Rallis, S.; Chatzoudes, D.; Symeonidis, S.; Aggelidis, V.; Chatzoglou, P. Factors Affecting Intention to Use E-government Services: The Case of Non-adopters. In European, Mediterranean, and Middle Eastern Conference on Information Systems; Springer: Cham, Switzerland, 2018; pp. 302–315. [Google Scholar]
- Rana, N.P.; Dwivedi, Y.K.; Lal, B.; Williams, M.D.; Clement, M. Citizens’ adoption of an electronic government system: Towards a unified view. Inf. Syst. Front. 2017, 19, 549–568. [Google Scholar] [CrossRef]
- Rana, N.; Janssen, M.; Sahu, G.P.; Baabdullah, A.; Dwivedi, Y. Citizens’ Perception about M-Government Services: Results from an Exploratory Survey. In Proceedings of the 52nd Hawaii International Conference on System Sciences, Maui, HI, USA, 8–11 January 2019. [Google Scholar]
- Raaij, E.M.; Schepers, J.J. The acceptance and use of avirtual learning environment in China. Comput. Educ. 2008, 50, 838–852. [Google Scholar] [CrossRef]
- Rogers, E.M. Diffusion of Innovations: Modifications of a model for telecommunications. In Die Diffusion von Innovationen in der Telekommunikation; Springer: Berlin/Heidelberg, Germany, 1995; pp. 25–38. [Google Scholar]
- Sá, F.; Rocha, Á.; Cota, M.P. From the quality of traditional services to the quality of local-Government on line services: Aliteraturereview. Gov. Inf. Q. 2016, 33, 149–160. [Google Scholar] [CrossRef]
- Samaradiwakara, G.D.M.N.; Gunawardena, C.G. Comparison of existing technology acceptance theories and models to suggest a well improved theory/model. Int. Tech. Sci. J. 2014, 1, 21–36. [Google Scholar]
- Shareef, M.A.; Archer, N.; Dwivedi, Y.K. Examining adoption behavior of mobile government. J. Comput. Inf. Syst. 2012, 53, 39–49. [Google Scholar]
- Sheng, H.; Trimi, S. M-government: Technologies, applications and challenges. Electr. Gov. Int. J. 2008, 5, 1–18. [Google Scholar] [CrossRef]
- Siponen, M.; Mahmood, M.A.; Pahnila, S. Employees’ adherence to information security policies: An exploratory field study. Inf. Manag. 2014, 51, 217–224. [Google Scholar] [CrossRef]
- Svendsen, G.B.; Johnsen, J.A.K.; AlmåsSørensen, L.; Vittersø, J. Personality and technology acceptance: The influence of personality factors on the core constructs of the Technology Acceptance Model. Behav. Inf. Technol. 2013, 32, 323–334. [Google Scholar] [CrossRef]
- Surendran, P. Technology acceptance model: A survey of literature. Int. J. Bus. Soc. Res. 2012, 2, 175–178. [Google Scholar]
- Tavakoli, F.; Ghasemi, M.; Yaghoubi, N. A Survey of Technical Factors Affecting Mobile Government Implementation in the Public Service of Fars Province. J. Product. Dev. 2016, 2, 76–85. [Google Scholar]
- Venkatesh, V.; Zhang, X. Unified theory of acceptance and use of technology: US vs. China. J. Glob. Inf. Technol. Manag. 2010, 13, 5–27. [Google Scholar] [CrossRef]
- Venkatesh, V.; Morris, M.G.; Davis, G.B.; Davis, F.D. User acceptance of information technology: Toward a unified view. MIS Q. 2003, 20, 425–478. [Google Scholar] [CrossRef]
- Venkatesh, V. Determinants of perceived ease of use: Integrating control, intrinsic motivation, and emotion in to the technology acceptance model. Inf. Syst. Res. 2000, 11, 342–365. [Google Scholar] [CrossRef]
- Walldén, S.; Mäkinen, E.; Raisamo, R. A review on objective measurement of usage in technology acceptance studies. Univ. Access Inf. Soc. 2016, 15, 713–726. [Google Scholar] [CrossRef]
- Wang, C. Antecedents and consequences of perceived value in Mobile Government continuance use: An empirical research in China. Comput. Hum. Behav. 2014, 34, 140–147. [Google Scholar] [CrossRef]
- Wu, M.Y.; Chou, H.P.; Weng, Y.C.; Huang, Y.H. TAM-2 based study of website user behavior-using web2.0 websites as an example. WSEAS Transac. Bus. Econ. 2011, 4, 133–151. [Google Scholar]
- Pierce, P.; Ricciardi, F.; Zardini, A. Smart cities as organizational fields: A framework form appling sustainability-enabling configurations. Sustainability 2017, 9, 1506. [Google Scholar] [CrossRef]
- Almuraqab, N.A.S.; Jasimuddin, S.M. Factors that influence end-users’ adoption of smart government services in the UAE: A conceptual framework. Electron. J. Inf. Syst. Eval. 2017, 20, 11. [Google Scholar]
- Alonazi, M.; Beloff, N.; White, M. Developing a Model and Validating an Instrument for Measuring the Adoption and Utilisation of Mobile Government Services Adoption in Saudi Arabia. In Proceedings of the 2019 Federated Conference on Computer Science and Information Systems (FedCSIS), Leipzig, Germany, 1–4 September 2019; pp. 633–637. [Google Scholar]
- Guenduez, A.A.; Singler, S.; Tomczak, T.; Schedler, K.; Oberli, M. Smart government success factors. Yearb. Swiss Adm. Sci. 2018, 9, 96–110. [Google Scholar] [CrossRef]
- Chohan, S.R.; Hu, G. Success factors influencing citizens’ adoption of IoT service or chestration for public value creation in smart government. IEEE Access. 2020, 8, 208427–208448. [Google Scholar] [CrossRef]
- Amanbek, Y.; Balgayev, I.; Batyrkhanov, K.; Tan, M. Adoption of e-government in the Republic of Kazakhstan. J. Open Innov. Technol. Mark. Complex. 2020, 6, 46. [Google Scholar] [CrossRef]
- Al-maiah, M.A.; Alamri, M.M.; Al-Rahmi, W. Applying the UTAUT model to explain the students’ acceptance of mobile learning system in higher education. IEEE Access 2019, 7, 174673–174686. [Google Scholar] [CrossRef]
- Almaiah, M.A. Acceptance and usage of a mobile information system services in University of Jordan. Educ. Inf. Technol. 2018, 23, 1873–1895. [Google Scholar] [CrossRef]
- Almaiah, M.A.; Man, M. Empirical investigation to explore factors that achieve high quality of mobile learning system based on students’ perspectives. Eng. Sci. Technol. Int. J. 2016, 19, 1314–1320. [Google Scholar] [CrossRef]
- Almaiah, M.A.; AlMulhem, A. Analysis of the essential factors affecting of intention to use of mobile learning applications: A comparison between universities adopters and non-adopters. Educ. Inf. Technol. 2019, 24, 1433–1468. [Google Scholar] [CrossRef]
- Almaiah, M.A.; Alyoussef, I.Y. Analysis of the effect of course design, course content support, course assessment and instructor characteristics on the actual use of E-learning system. IEEE Access 2019, 7, 171907–171922. [Google Scholar] [CrossRef]
- Almaiah, M.A.; AlKhasawneh, A. Investigating the main determinants of mobile cloud computing adoption in university campus. Educ. Inf. Technol. 2020, 25, 3087–3107. [Google Scholar] [CrossRef]
- Almaiah, M.A.; Alamri, M.M.; Al-Rahmi, W.M. Analysis the effect of different factors on the development of Mobile learning applications at different stages of usage. IEEE Access 2019, 8, 16139–16154. [Google Scholar] [CrossRef]
- Almaiah, M.A.; Almulhem, A. A conceptual framework for determining the success factors of e-learning system implementation using Delphi technique. J. Theor. Appl. Inf. Technol. 2018, 96, 5962–5976. [Google Scholar]
- Alamri, M.M.; Almaiah, M.A.; Al-Rahmi, W.M. Social media applications affecting Students’ academic performance: Amodel developed for sustainability in higher education. Sustainability 2020, 12, 6471. [Google Scholar] [CrossRef]
- Almaiah, M.A.; Masita, M.; Jalil, A. Investigating Students’ Perceptions on Mobile Learning Services. Int. J. Interact. Mob. Technol. 2014, 8, 31–36. [Google Scholar] [CrossRef][Green Version]
- Alamri, M.M.; Almaiah, M.A.; Al-Rahmi, W.M. The Role of Compatibility and Task-Technology Fit (TTF): On Social Networking Applications (SNAs) Usage as Sustainability in Higher Education. IEEE Access 2020, 8, 161668–161681. [Google Scholar] [CrossRef]
- Shawai, Y.G.; Almaiah, M.A. Malay language mobile learning system (MLMLS) using NFC technology. Int. J. Educ. Manag. Eng. 2018, 8, 1. [Google Scholar] [CrossRef]
- Alghazi, S.S.; Kamsin, A.; Almaiah, M.A.; Wong, S.Y.; Shuib, L. For Sustainable Application of Mobile Learning: An Extended UTAUT Model to Examine the Effect of Technical Factors on the Usage of Mobile Devices as a Learning Tool. Sustainability 2021, 13, 1856. [Google Scholar] [CrossRef]
- Almaiah, M.A.; Jalil, M.A.; Man, M. Preliminary study for exploring the major problems and activities of mobile learning system: A case study of Jordan. J. Theor. Appl. Inf. Technol. 2016, 93. Available online: http://www.jatit.org/volumes/ninetythree2.php (accessed on 22 January 2021).
- Alksasbeh, M.; Abuhelaleh, M.; Almaiah, M. Towards a model of quality features for mobile social networks apps in learning environments: An extended information system success model. iJIM 2019, 13. Available online: https://online-journals.org/index.php/i-jim/article/view/9791 (accessed on 22 January 2021). [CrossRef]
- AlAmri, M.M.; Almaiah, M.A. The Use of Mobile Gamification Technology for Sustainability Learning in Saudi Higher Education. Int. J. 2020, 9. [Google Scholar] [CrossRef]
- Almaiah, M.A.; Alamri, M.M. Proposing a new technical quality requirements for mobile learning applications. J. Theor. Appl. Inf. Technol. 2018, 96. Available online: http://www.jatit.org/volumes/Vol96No20/24Vol96No20.pdf (accessed on 22 January 2021).
- Al-Rahmi, W.M.; Alias, N.; Othman, M.S.; Marin, V.I.; Tur, G. A model of factors affecting learning performance through the use of social media in Malaysian higher education. Comput. Educ. 2018, 121, 59–72. [Google Scholar] [CrossRef]
- Al-Rahmi, W.M.; Yahaya, N.; Alturki, U.; Alrobai, A.; Aldraiweesh, A.A.; Omar Alsayed, A.; Kamin, Y.B. Social media–based collaborative learning: The effect on learning success with the moderating role of cyberstalking and cyberbullying. Interactive Learn. Environ. 2020, 20, 1–4. [Google Scholar] [CrossRef]
Publisher’s Note: MDPI stays neutral with regard to jurisdictional claims in published maps and institutional affiliations. |
© 2021 by the authors. Licensee MDPI, Basel, Switzerland. This article is an open access article distributed under the terms and conditions of the Creative Commons Attribution (CC BY) license (http://creativecommons.org/licenses/by/4.0/).



