Proposing a New Methodology for Monument Conservation “SCOPE MANAGEMENT” by the Use of an Analytic Hierarchy Process Project Management Institute System and the ICOMOS Burra Charter
Abstract
:1. Introduction
2. Scope Management
2.1. Scope Management Process
- Plan Scope Management: The process of planning and creating a scope management plan.
- Collect Requirements: Investigate and document stakeholders and site requirements to prepare the project targets.
- Define Scope: The process of developing a detailed description of the project and the product.
- Create a work breakdown structure (WBS): This process is defined as the subdivision of work into smaller, more manageable work packages.
- Validate Scope: The process of formalizing the project’s expected results is a task in of itself.
- Control Scope: The ongoing process of monitoring and managing changes to the project scope [18].
2.2. Scope Management Background in Cultural Landscapes
3. Research Methodology
4. Scope Management in Cultural Landscapes
4.1. Step 1: Collecting Requirements in Conservation Project
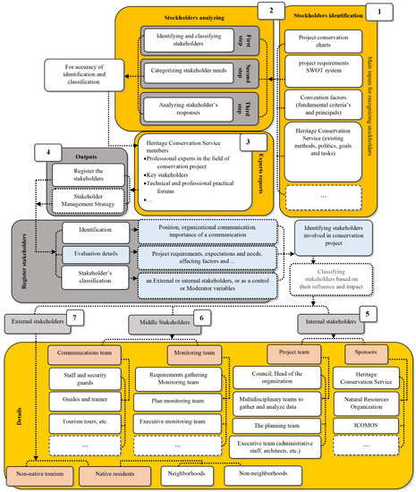
4.2. Step 2: Identifying the Stakeholders
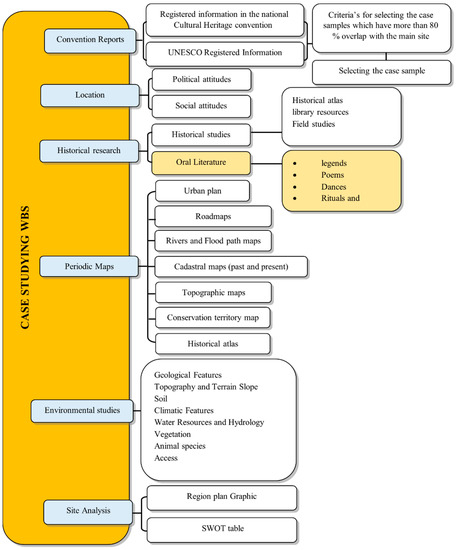
4.3. Steps 3 and 4: Collecting Requirements and Defining Project Scope through Work Breakdown Structure
4.4. Step 5: Monitoring and Controlling the Scope of Project
4.5. Step 6. Project Termination
5. Conclusions
Author Contributions
Funding
Institutional Review Board Statement
Informed Consent Statement
Data Availability Statement
Conflicts of Interest
References
- Zancheti, S.M.; Hidaka, L.T.F.; Ribeiro, C.; Aguiar, B.; Hidaka, L.T.F.; Ribeiro, C.; Aguiar, B. Judgement and Validation in the Burra Charterer Process: Introducing Feedback in Assessing the Cultural Significance of Heritage Sites. City Time 2009, 4, 47–53. [Google Scholar]
- ICOMOS; Fondazione Carlo Forte. Economic and Financial Aspects of the Conservation of Monuments and Historic City Centres. 1982. Available online: https://www.icomos.org/en/368-whp/cultural/3049-1982 (accessed on 29 June 2021).
- Ortiz, R.; Ortiz, P. Vulnerability Index: A New Approach for Preventive Conservation of Monuments. Int. J. Archit. Herit. 2016, 10, 1078–1100. [Google Scholar] [CrossRef]
- Gazzola, P.; Lemaire, R.; Bassegoda-Nonell, J.; Benavente, L.; Boskovic, D.; Daifuku, H.; de Vrieze, P.L.; Langberg, H.; Matteucci, M.; Merlet, J.; et al. International charterer for the conservation and restoration of monuments and sites (the venice charterer 1964). In Proceedings of the II International Congress of Architects and Technicians of Historic Monuments, Venice, Italy, 26 May 1964; pp. 1–4. [Google Scholar]
- Patiwael, P.R.; Groote, P.; Vanclay, F. Improving heritage impact assessment: An analytical critique of the ICOMOS guidelines. International Journal of Heritage Studies. Int. J. Heritage Stud. 2019, 25, 333–347. [Google Scholar] [CrossRef] [Green Version]
- ICOMOS. The ICOMOS Charterer for the Interpretation and Presentation of Cultural Heritage Sites; ICOMOS: Quebec, QC, USA, 2008. [Google Scholar]
- Prabowo, W.; Karsono, D. Degradation of Cultural Heritage Buildings. Proc. Int. Conf. Eng. 2020, 1, 32–41. [Google Scholar] [CrossRef]
- Burra Charterer. The Australia ICOMOS Charterer for Places of Cultural Significance; Australia ICOMOS: Burwood, Australia, 1999. [Google Scholar]
- Qian, F. China’s burra charterer: The formation and implementation of the china principles. Int. J. Herit. Stud. 2007, 3, 255–264. [Google Scholar] [CrossRef]
- Yang, H.; Qiu, L.; Fu, X. Toward Cultural Heritage Sustainability through Participatory Planning Based on Investigation of the Value Perceptions and Preservation Attitudes: Qing Mu Chuan, China. Sustainability 2021, 13, 1171. [Google Scholar] [CrossRef]
- Petrovič, F.; Boltižiar, M.; Rakytová, I.; Tomčíková, I.; Pauditšová, E. Long-Term Development Rrend of the Historical Cultural Landscape of the UNESCO Monument: Vlkolínec (Slovakia). Sustainability 2021, 13, 2227. [Google Scholar] [CrossRef]
- Henderson, J. Understanding and using built heritage: Singapore’s national monuments and conservation areas. Int. J. Herit. Stud. 2011, 17, 46–61. [Google Scholar] [CrossRef]
- Waterton, E.; Smith, L.; Campbell, G. The utility of discourse analysis to heritage studies: The Burra Charterer and social inclusion. Int. J. Herit. Stud. 2006, 4, 339–355. [Google Scholar] [CrossRef]
- Dos Santos, P.H.; Neves, S.M.; Sant’Anna, D.O.; Oliveira, C.H.; Carvalho, H.D. The analytic hierarchy process supporting decision making for sustainable development: An overview of applications. J. Clean. Prod. 2019, 212, 119–138. [Google Scholar] [CrossRef]
- Mackay, R. Values-Based Management and the Burra Charterer: 1989, 1999, 2013. In Values in Heritage Management: Emerging Approaches and Research Directions; GCI: Los Angeles, CA, USA, 2019; pp. 110–126. [Google Scholar]
- Pham, N.T.; Do, A.D.; Nguyen, Q.V.; Ta, V.L.; Dao, T.T.B.; Ha, D.L.; Hoang, X.T. Research on knowledge management models at universities using fuzzy analytic hierarchy process (FAHP). Sustainability 2021, 2, 809. [Google Scholar] [CrossRef]
- Conforto, E.C.; Salum, F.; Amaral, D.C.; da Silva, S.L.; de Almeida, L.F.M. Can agile project management be adopted by industries other than software development. Proj. Manag. J. 2014, 3, 21–34. [Google Scholar] [CrossRef]
- Sánchez Arias, L.F.; Solarte-Pazos, L. The body of knowledge of the project management institute-PMBOK. Guide, and the specificities of project management. Innovar 2010, 20, 89–100. [Google Scholar]
- Vaidya, S.; Kumar, S. Analytic hierarchy process: An overview of applications. Eur. J. Oper. Res. 2006, 169, 1–29. [Google Scholar] [CrossRef]
- PMI-Project-Management. Project Management Forms. In PMBOK Handbook, 4th ed.; PMI: Newtown Square, PA, USA, 2009. [Google Scholar]
- Childhood, P.H. Some Principles for the Conservation of Historic Landscapes; University of York: York, UK, 1990. [Google Scholar]
- Parsayiyan, A.; Mohammad, S. Tourism in a Comprehensive Perspective; World Tourism Organization: Madrid, Spain, 1998. [Google Scholar]
- Tishler, W.H. Historic Landscapes: An International Preservation Perspective. Landsc. Plan. 1982, 9, 91–103. [Google Scholar] [CrossRef]
- Natural England. Preparing a Heritage Managemnet Plan; Catalogue Code: NE63; Natural England: York, UK, 2008; pp. 1–56. [Google Scholar]
- Heritage-Council-of-Victoria. Conservation Management Plans: Manageing Heritage Places; Heritage Council of Victoria: Melbourne, VIC, Australia, 2010; pp. 1–30. [Google Scholar]
- Guner, A.F.; Benli, G. Project Management in Conservation and Restoration of Historic Buildings. SAR J. 2019, 2, 24–30. [Google Scholar]
- Prisma. Environmental Protection Strategy. In Operational Guideline for Safeguarding and Managing Environmental Risk, Impact and Outcome; Prisma Energieanlagen & Umwelttechnik GmbH.: Dinslaken, Germany, 2019; pp. 1–29. [Google Scholar]
- Slaiby, B.; Mitchell, N. A Handbook for Managers of Cultural Landscapes with Natural Resource Values; The Conservation Study Institute/QLF/Atlantic Center for the Environment: Ipswich, MA, USA, 2003. [Google Scholar]
- Shin, Y.; Kim, S.; Lee, S.W.; An, K. Identifying the planning priorities for green infrastructure within urban environments using analytic hierarchy process. Sustainability 2020, 13, 5468. [Google Scholar] [CrossRef]
- Bemanian, M.; Ansari, M.; Almasifar, N. Takht-e-Suleiman Cultural Landscape rehabilitation with Emphasis on the ICOMOS World Heritage Convention principals. Urban Manag. J. 2010, 26, 7–26. [Google Scholar]
- Caneva, G.; Benelli, F.; Bartoli, F.; Cicinelli, E. Safeguarding natural and cultural heritage on Etruscan tombs (La Banditaccia, Cerveteri, Italy). Rend. Lincei 2018, 4, 891–907. [Google Scholar] [CrossRef]
- Millar, S. Heritage management for heritage tourism. Tour. Manag. 1989, 10, 9–14. [Google Scholar] [CrossRef]
- Cultural Heritage-Restoration-Deputy of Preservation-Organization. Takht-e-Suleiman Historical Landscape’s Legal Regulations; ICCROM: Rome, Italy, 2010. [Google Scholar]
- Feilden, B.M.; Jokilehto, J. Management Guidelines for World Cultural Heritage Sites; OGRARO: Rome, Italy, 1998. [Google Scholar]
- Hockings, M. Evaluating management of protected areas: Integrating planning and evaluation. Environ. Manag. 1998, 22, 337–345. [Google Scholar] [CrossRef]
- The-Faro-Convention. Report from the Swedish National Heritage Board; Council of Europe Framework Convention on the Social Value of Cultural Heritage: Stockholm, Sweden, 2014. [Google Scholar]
- Deacon, H. Intangible Heritage in Conservation Management Planning: The Case of Robben Island. Int. J. Herit. Stud. 2007, 10, 309–319. [Google Scholar] [CrossRef]
- Sodangi, M.; Khamdi, M.; Idrus, A.; Hammad, D.B.; AhmedUmar, A. Best Practice Criteria for Sustainable Maintenance Management of Heritage Buildings in Malaysia. Procedia Eng. 2014, 77, 11–19. [Google Scholar] [CrossRef] [Green Version]
- Lesh, J.P. A Regional Conservation Manifesto. The Burra Charterer and the Australian Re-invention of Urban Heritage Management. Int. J. Reg. Local Hist. 2017, 2, 120–133. [Google Scholar] [CrossRef]
- The-Australia-ICOMOS-Charterer. Burra Charterer; Australia ICOMOS Incorporated International Council: Melbourne, VIC, Australia, 2013; pp. 1–10. [Google Scholar]









| Inputs | Tools and Techniques | Outputs | ||
|---|---|---|---|---|
| Project Scope Management | Plan Scope Management | Project charterer Project management plan Enterprise environments | Expert judgment Data analysis Meetings | Scope management plan Requirements management plan |
| Collect Requirements | Project charterer Project management plan Project documents Business documents Agreements Enterprise environmental factors Organizational process assets | Expert judgment Data gathering Data analysis Decision making Data representation Interpersonal and team skills Context diagram Prototypes | Requirement documentation Requirement traceability matrix | |
| Define Scope | Project charterer Project management plan Project documents Enterprise environmental factors Organizational process assets | Expert judgment Data analysis Decision making Interpersonal and team skills Product analysis | Project scope statement Project documents updates | |
| Create Wbs | Project management plan Project documents Enterprise environmental factors Organizational process assets | Expert judgment Decomposition | Scope baseline Project documents | |
| Validate Scope | Project management plan Project documents Verified deliverables Work performance data | Inspection Decision making | Acceptable results Work performance information Change requests Project documents updates | |
| Control Scope | Project management plan Project documents Work performance data Organizational process assets | Data analysis | Work performance information Change request Project management plan updates Project documents updates |
| Conservation Management Studies | ||||||
|---|---|---|---|---|---|---|
| Preparing A Heritage Management Plan | Conservation Management Plan: Managing Heritage Sites | Project Management in the Conservation and Restoration of Historic Buildings | Management Guidelines for World Cultural Heritage Sites | Conservation Management Plans | The Faro (Council Of Europe Framework Convention On The Social Value Of Cultural Heritage) Convention Report from the Swedish National Heritage Board | |
| Projects | Natural England | Heritage Council of Victoria | SAR Journal | ICCROM | Department of Environmental and Heritage Protection | National Heritage Board in 2014 |
| http://www.naturalengland.org.uk/ (accessed on 15 June 2021) Heritage Management Plan (HMP) preparation/ Northanger Abbey Estate illustrative HMP Pages 1–34 [21] | https://www.heritage.vic.gov.au/__data/assets/pdf_file/0022/514273/Conservation-Management-Plans-Managing-Heritage-Places.pdf (accessed on 15 June 2021) Preparing a CMP in five steps/ Pages 8–12 Appendixes: Heritage criteria/ a model brief/ typical CMP contents checklist/ Step by step examples Pages 26–28 [22] | http://www.sarjournal.com/content/21/SARJournalMarch2019_24_30.html (accessed on 15 June 2021) pages 24–30 [23] | https://www.iccrom.org/sites/default/files/2018-02/1998_feilden_management_guidelines_eng_70071_light_0.pdf (accessed on 15 June 2021) pages 15–156 [24] | https://www.qld.gov.au/__data/assets/pdf_file/0023/68018/gl-conservation-management-plans.pdf (accessed on 15 June 2021) pages 1–16 [25] | https://historicengland.org.uk/content/docs/research/faro-conventionpdf/ (accessed on 15 June 2021) pages 1–15 [26] | |
| Conservation Management Process | ||||||||||||||
|---|---|---|---|---|---|---|---|---|---|---|---|---|---|---|
| Understand Significance | Develop Policy | Manage Accordance with Policy | ||||||||||||
| The Burra Charterer Process | 1 | 2 | 3 | 4 | 5 | 6 | 7 | |||||||
| UNDERSTAND THE PLACE | Define the place and its extent Investigate the place: its history, use, associations, materials Articles 5–7, 12, 26 | ASSESS CULTURAL SIGNIFICANCE | Assess all values using relevant criteria Develop a statement of significance Article 26 | IDENTIFY ALL FACTORS AND ISSUES | Identify obligations arising from significance, identity, future needs, resources, opportunities, constraints, and condition Articles 6, 12 | DEVELOP POLICY | Regularly review and revise as necessary. Articles 6–13, 26 | PREPARE THE MANAGEMENT PLAN | Define priorities, resources, responsibilities, and timing Develop implementation actions Articles 14–28 | IMPLEMENT THE MANAGEMENT PLAN | The least amount of work required at a minimal cost. Articles 26–34 | MONITOR THE RESULT & REVIEW THE PLAN | Monitor actions taken in case of unintended consequences, periodically reviewing to ensure continuing appropriateness and effectiveness Articles 26 | |
| Community and stakeholders’ engagement should occur throughout the process | ||||||||||||||
Publisher’s Note: MDPI stays neutral with regard to jurisdictional claims in published maps and institutional affiliations. |
© 2021 by the authors. Licensee MDPI, Basel, Switzerland. This article is an open access article distributed under the terms and conditions of the Creative Commons Attribution (CC BY) license (https://creativecommons.org/licenses/by/4.0/).
Share and Cite
Almasifar, N.; Canbolat, T.Ö.; Akhavan, M.; González-Lezcano, R.A. Proposing a New Methodology for Monument Conservation “SCOPE MANAGEMENT” by the Use of an Analytic Hierarchy Process Project Management Institute System and the ICOMOS Burra Charter. Sustainability 2021, 13, 13174. https://doi.org/10.3390/su132313174
Almasifar N, Canbolat TÖ, Akhavan M, González-Lezcano RA. Proposing a New Methodology for Monument Conservation “SCOPE MANAGEMENT” by the Use of an Analytic Hierarchy Process Project Management Institute System and the ICOMOS Burra Charter. Sustainability. 2021; 13(23):13174. https://doi.org/10.3390/su132313174
Chicago/Turabian StyleAlmasifar, Nina, Tülay Özdemir Canbolat, Milad Akhavan, and Roberto Alonso González-Lezcano. 2021. "Proposing a New Methodology for Monument Conservation “SCOPE MANAGEMENT” by the Use of an Analytic Hierarchy Process Project Management Institute System and the ICOMOS Burra Charter" Sustainability 13, no. 23: 13174. https://doi.org/10.3390/su132313174
APA StyleAlmasifar, N., Canbolat, T. Ö., Akhavan, M., & González-Lezcano, R. A. (2021). Proposing a New Methodology for Monument Conservation “SCOPE MANAGEMENT” by the Use of an Analytic Hierarchy Process Project Management Institute System and the ICOMOS Burra Charter. Sustainability, 13(23), 13174. https://doi.org/10.3390/su132313174

