Abstract
This study aims to identify the antecedents of entrepreneurial activity in the agri-food sector of the Portuguese region of Trás-os-Montes and Alto Douro (TMAD), taking into account a gender perspective. Thus, we intend to assess whether the environment influences embeddedness, and whether embeddedness, individual entrepreneurial orientation, innovative behaviour and gender impact or influence the perceptions of feasibility and desirability as antecedents of entrepreneurial activity of entrepreneurs in the agri-food sector of the TMAD region. The measurement instrument was applied to 249 firms in the agri-food sector, created in the last 5 years. A model was conceptualised where the relationships between the constructs relating to embeddedness, IEO and EI were presented, and three control variables were subsequently added: the innovative behaviour, the environment and gender. Univariate and multivariate statistical techniques, such as structural equation modelling, were used to assess the proposed conceptual model. Thus, considering the complexity of the model under study, we performed an analysis which considered personal factors or characteristics, such as innovative behaviour, gender and IEO, as these are characteristics of the individual and may be influenced or shaped by external factors such as the context, i.e., the environment and embeddedness.
1. Introduction
The concept of embeddedness has taken on multiple meanings and uses, reflecting the timelessness of the term and the various theoretical traditions and empirical enigmas that underlie it. In this sense, Dacin, Beal and Ventresca [1] treat embeddedness as a concept and construct in dialogue with current research on organisations and institutions. Thus, there is a proliferation of conceptual and empirical studies that integrate embeddedness, analysing it in detail, in several themes, such as network theories and strategic alliances [2,3,4], organisations and strategy [5], rural entrepreneurship [6,7], networks and organisations [6] and network theory and cultural sociology [8].
In this context, Brush, de Bruin and Welter [9] warn of the scarcity of exploratory studies on the role of gender in business creation and on the possible differences between men and women concerning this topic. They also argue that the existence of initiatives such as the Diana Project and the growing number of studies that have emerged in the last 15 years help to have a little more in-depth knowledge about this area, though a shortage of comparative empirical studies persists [9,10,11,12].
Originally developed by Miller [13] and later exemplified by Covin and Slevin [14] and expanded by Lumpkin and Dess [15], entrepreneurial orientation (EO) emerged as a rigorous and robust scientific construct based on a stable body of knowledge cumulatively developed in the field of management [16]. EO reports a strategic organisational stance that captures the specific processes, practices and activities that allow organisations to create value through their involvement in business ventures [15].
Following the studies by Gerschewski, Lindsay and Rose [17], two new constructs appear: on the one hand, entrepreneurial passion, which can be described as a fundamental and necessary posture to be successful in business and, as Cardon et al. [18] mentioned, entrepreneurial passion is at the heart of entrepreneurship. On the other hand, perseverance, which has been described as a necessary condition to be successful in starting and running entrepreneurial businesses [19], relating to a continuous search to reach the proposed goal despite the adversities [20], or according to Baum and Locke [19], perseverance involves sustaining action and energy-oriented towards goals even when faced with obstacles. The scale to measure these two new constructs was developed by Santos, Marques and Ferreira [21].
Intentions exist when individuals purposefully seek to engage or persist in specific activities [22]. Without intention, there is little or no reason to expect intentional action, so intentions are fundamental for understanding behaviours [23]. In this sense, the decision to become an entrepreneur can plausibly be considered voluntary and conscious [24]; therefore, it is pertinent to analyse how this decision is made [25]. In this sense, the entrepreneurial intention (EI) would be a previous and determining element for the realisation of entrepreneurial behaviours [26,27]), with these being dependent on the individual’s attitudes towards this behaviour [28].
In this context, the entrepreneurial event theory (entrepreneurial event model—EEM) [29] considers the creation of the business as the result of the interaction between contextual (or environment) factors, which would act through its influence on the individual’s perceptions. In this way, the consideration of the entrepreneurial option would occur as a consequence of some external change, something that potentiated and that impelled for the entrepreneurial act [30]. The responses of individuals to an external event would then depend on their perceptions of the available alternatives, with two basic types of perceptions: the perceived desirability, which refers to the degree to which the individual is attracted to a particular behaviour (becoming an entrepreneur); and the perceived feasibility, which is the degree to which people consider themselves personally capable of performing a particular behaviour [31].
Considering entrepreneurship as a social phenomenon, subjective perceptions about the context and the individual’s relative position in that same context are fundamental to the emergence of intentions [32]. Thus, entrepreneurial intentions are intrinsically related to personal perceptions, with the support and impulse that society provides, with the context for the creation of the business and with the skills of the individual [33]. Therefore, external circumstances would not directly determine the business creation behaviours but would be the result of the analysis (conscious or unconscious) carried out by the individual on the convenience and feasibility of the different possible alternatives in this situation [31].
Innovative behaviour (IB) has multiple dimensions that reveal themselves over time, typically with idea generation and subsequent implementation as the main building blocks of innovation [34,35].
Lukeš and Stephan [36] proposed a complementary, more developed model of employees’ innovative behaviour, which catches the main facets of the individual behaviours of employees involved in the firm’s innovation processes. Thus, individual innovation starts with the generation, search and communication of ideas, going through phases such as their implementation encompassing preparatory activities, the involvement of others and overcoming obstacles encountered. In other words, once an idea is generated, there should be an involvement in social activities to find collaborators and partners or to build an alliance to provide the power needed to bring the idea to fruition. Different activities and different individual behaviours are essential at each stage [37,38].
Concerning studies that address themes related to subareas of entrepreneurship, such as gender issues, or even minority entrepreneurship, such as race, ethnicity or class, these do not occur in a vacuum but are deeply rooted in several contexts, thus promoting the recent debate in the area of entrepreneurship around the importance of contexts, that is, the environment and social embeddedness [9,39,40,41,42,43,44].
In this sense, and although they already perform many of the functions of men, it is clear that the differences between genders still register, depending on the territory and context [45]. However, women entrepreneurs, being rooted in masculinity and considered as outsiders, experience socioeconomic barriers that depend on the environment or context in which they are inserted [45].
Thus, entrepreneurship research emphasises the interpretations of contexts of human experience using the term embeddedness, considering that embeddedness in entrepreneurship, namely in the area of female entrepreneurship, is not well researched and that it should be mitigated [45]. Although there are studies that address the effects of these constructs in isolation, there, as far as our knowledge goes, are no studies that establish and seek to assess the direct and indirect effects of the influence and interaction of the dimensions under study. It should also be highlighted that there was a need to adapt and test the innovative behaviour scale for entrepreneurs, as well as to provide a gender perspective on the dimensions under study (embeddedness, IEO, EI and innovative behaviour), contributing to studies in the area of gender entrepreneurship in the agri-food sector.
As such, considering the above, this study aims to identify the antecedents of entrepreneurial activity in the agri-food sector in the region of Trás-os-Montes and Alto Douro (TMAD) considering a gender perspective. Thus, it is intended to assess whether the environment influences embeddedness and whether embeddedness, IEO, innovative behaviour and gender impact on the perceptions of feasibility and desirability as antecedents of the entrepreneurial activity of entrepreneurs in the agri-food sector in the TMAD region.
To achieve these objectives, a model is proposed, in which the relations between the constructs referring to embeddedness, IEO and EI are presented, with the innovative behaviour, environment and gender control variables having been subsequently added. In this way, and considering the dimensions under study, 13 research hypotheses have been proposed that help in understanding complex relationships with multiple dependencies and independence relationships between latent variables. Thus, the lessons learned from the analysis are an asset for knowledge and the subsequent establishment of policies that, increasingly, consider the variable gender as a nondiscriminatory factor for gender (in)equality to prevail. The measurement instrument was applied to 249 firms in the agri-food sector, created in the last five years. The conceptual research model was tested using PLS structural equation modelling (PLS-SEM).
The study is structured as follows: (1) introduction, which presents the work to be developed; (2) a literature review, which presents the theoretical framework of the themes under study, embeddedness, IEO, EI and control variables innovative behaviour, gender and environment, and the presentation of the model under study; (3) materials and methods, which comprises of the presentation of methods and tools used; (4) presentation of results and analysis, which presents the characterisation of the sample and the research results; (5) discussion of results; and (6) conclusions, which presents the main conclusions, as well as implications and suggestions for future research.
2. Literature Review
2.1. Social Parameters: Family, Structural and Cultural Embeddedness
The concept of embeddedness, first formulated by Polanyi [46], was recovered by Mark Granovetter [47] in the economic sociology literature. Thus, according to Granovetter [47,48], the concept of embeddedness emphasises that economic behaviour cannot be understood outside the context of its social structure, as well as social relations. He also states that the economy is embedded in interpersonal relationships and structural embeddedness represents the structure of a global network of relationships. Among the researchers who have addressed the concept of structural embeddedness are the studies of Gnyawali and Madhavan [49], Aldrich and Cliff [50], Ahl [51], Jennings and McDougald [52], Carter and Schwab [53], Mitchell et al. [54], Welter [42] and Hayton et al. [55].
Zukin and DiMaggio [56] define structural integration as the contextualisation of economic exchange into continuous patterns of interpersonal relationships, but they go further by including cognitive, cultural and political integration. These dimensions are representative of a social context belonging to a global environment. Culture, in the form of beliefs and ideologies, taken as assumed assumptions, or formal systems of rules, also prescribes strategies of self-interested actors. Consequently, these, when exposed to cultural integration, encompass the impact of institutions.
Brush, de Bruin and Welter [9] propose a new meaning for the term ‘embeddedness’, defining it as a basic, and theoretically fundamental, component for explaining the process of business creation and its contribution to gender difference.
Through a brief literature review, Brush et al. [9] found that business creation is almost always approached from a perspective based on economic goals and rarely worked from the perspective of the influence of social parameters such as: family (e.g., dual roles) [57], household chores, culture and context [29,50,58,59].
Therefore, in order to understand the differences that exist between genders in the process of creating a firm, we now explain the three types of embeddedness: structural, cultural and family [9].
With regard to structural embeddedness, it is concluded that networks with more structural openings produce better information. There is growing recognition that social network activities and social capital play an important role in access to finance for women business owners [60,61,62,63]. Thus, women may achieve a better level of structural embeddedness and thus be more likely to succeed in business start-ups [9]. However, women tend to establish homogeneous connections [64,65]) more based on family advice rather than professional advice, unlike men, which affects the former’s level of perceived opportunity [66,67,68]). Similarly, another problem of structural embeddedness identified in women is the fact that they establish predominantly female networks, which may contribute to the noninteraction and poor development of relationships with male entrepreneurs, who could support them in the creation of the firm [9,69,70,71].
As for cultural embeddedness, the authors state that it is composed of political and institutional embeddedness. Social learning experiences are related to career decisions, and early on, men are found to have a greater preference for entrepreneurship [51,69,72,73,74,75]). However, social learning varies when women are raised in an entrepreneurial environment that allows them to develop greater confidence in their entrepreneurial abilities [24,76]. Culture can also undermine women entrepreneurs when it associates them with certain types of activities defined as feminine [9]. These stereotypes prejudice women, who are less associated with entrepreneurial activity than their counterparts, making the path of entrepreneurship much more difficult for them [77,78,79].
As entrepreneurs are integrated into family relationships, family embeddedness plays a central role in assessing gender differences, as perceptions of the “family member’s” desirability and feasibility may encourage or discourage their intentions to start a business depending on the “family member’s” gender [9,29,80]. In the female world, the nature and effects of family on entrepreneurial activity are sensitive to change according to different institutional, social and cultural contexts [81]. Family support represents yet another dimension of embeddedness, with women who do not receive family support seeing their confidence in entrepreneurial activities reduced, as, by preferring to establish closer ties with the latter, they restrict their entrepreneurial desire [9]. Similarly, if women are more involved in household chores and have less time to build and consolidate businesses, the feasibility of the firm created is reduced [9,82] points out some of the factors that contribute to family role demands are the number and age of dependent children [83,84]), the presence of older family members who require care [84], marital status [85] and the spouse’s involvement in the business [86].
In sum, the degree of structural, cultural and family embeddedness influences differently the entrepreneurial perceptions of feasibility and desirability of men and women, which consequently influences the probability of creating a firm. Thus, the fact that women represent one of the fastest growing populations of entrepreneurs worldwide and yet the rate of business creation is still higher among men can be explained by the level of gender embeddedness in society, which restricts some and privileges others, respectively [9].
Men and women also differ in the degree to which they have developed social contacts (often referred to as social capital), which influences the likelihood of their efforts being supported by others [87]. This is because the social network in which entrepreneurs are embedded influences their ability to access scarce resources needed to operate and find new business opportunities [88]. Previous studies reveal that, compared to men, women perceive that they will receive less support for entrepreneurial activities, such as receiving support from family members and access to finance [89].
2.2. Individual Entrepreneurial Orientation
The concept of entrepreneurial orientation (EO) is widely regarded as a key point in the literature on entrepreneurship [90]. Thus, EO refers to a strategic organisational posture that captures the specific processes, practices and activities that enable firms to create value through their engagement in business ventures [15]. Thus, EO is a strategic construct that reflects the extent to which firms are innovative, proactive and risk-taking in their behavioural and management philosophies or, more concisely, are entrepreneurial in their strategic posture [14].
The EO construct is also applied in the individual domain [91], being succinctly described as an assessment of individual tendency towards entrepreneurship [16], embodied in the way entrepreneurs perform actions, conducting themselves, through day-to-day operations and through organisational tasks, seeking to achieve a feasible and desired outcome [92]. In this sense, Kollman, Christofor and Kuckertz [93], based on Lumpkin and Dess [15], refer to IEO alluding to the characteristics of the individual and not of the firm. The authors claimed that individual entrepreneurial orientation (IEO) can be differentiated by five main aspects: (i) an individual who struggles for a high degree of autonomy is more likely to act in an entrepreneurial way; (ii) the individual’s attitude towards innovation determines his or her entrepreneurial behaviour; (iii) risk-taking is likely to influence IEO; (iv) the proactive individual does not fail to take advantage of business opportunities that may arise; and (v) considers that competitive aggressiveness is similar to the need for achievement [94] and that this also influences IEO.
Covin and Miller [95] claim that studies should be carried out to assess potential unrecognised elements of EO. It is in this sense that Gerschewski, Lindsay and Rose [17] conduct a qualitative study where they include a construct of individual entrepreneurial orientation (IEO) that incorporates two emerging dimensions of IEO, entrepreneurial passion and perseverance.
Entrepreneurial passion is a distinct emotion that is common among entrepreneurs [96], whereby individuals who experience entrepreneurial passion have intense positive feelings towards the entrepreneurial activities in which they are involved and a strong motivation to follow these feelings [97]. Entrepreneurial passion can be related to the dynamics of creating new products or services and recognising new opportunities for consolidating the firm in the market and to the passion for business growth, being associated, again, with the creation of new strategies for firm growth [16,96,97,98,99,100].
Perseverance is related to resilience and stress, i.e., the way the individual perceives and deals with setbacks and achievements [101]. Thus, perseverance, which includes attributes such as hard work, diligence and finishing whatever you start, determines the level of effort individuals put in while pursuing their endeavours, representing their endurance and resilience when facing setbacks and repeated failures [102]. Thus, perseverance can relate to present and future actions, demonstrating, once again, the impulse for the definition of strategies based on persistence and resilience for completion and achievement of tasks inherent to the goals set. In this sense, the entrepreneur with a persevering behaviour can evaluate the various alternatives that can be explored, so as not to “give up” before the challenges, adversities and setbacks that arise throughout the cycle of the firm, striving for its success and survival [17,19,103,104]).
Like any other economic activity, the entrepreneurial process is embedded in different social layers, which influence the behaviour of the individual entrepreneur and, respectively, the firm [105]. Neck et al. [106] state that all businesses are situated within a regional context, which can be interpreted as an ‘entrepreneurial system’, placing the entrepreneur in a social domain [93]. For this reason, we agree with the view that entrepreneurship is a social act that generates social structure and order [107].
The increasing globalization of business and the growing popularity of entrepreneurship worldwide has motivated researchers to examine the applicability of models originally conceptualized in the US in other national cultural contexts [108]. Indeed, Lumpkin and Dess [15] emphasize the importance of the environment in shaping the influence of EO, encouraging its evaluation in other countries [90].
Considering the above, we formulated the following research hypothesis:
Hypothesis 1 (H1).
The degree of embeddedness (family, structural and cultural) influences the IEO of entrepreneurs in agri-food sector firms.
2.3. Entrepreneurial Intention
The intention to become an entrepreneur has been the subject of study over the past decades, taking different approaches [28,29,31,75,109,110,111,112,113,114,115,116,117,118,119].
Entrepreneurial intention (EI) reflects an individual’s plan to eventually start a business [29,33]), and intention has been found to be a predictor of entrepreneurial behaviour [27,120,121], fostering the drive to start a new business [122]. It should be highlighted that the intention to perform a certain behaviour depends on the individual’s attitudes towards this behaviour [28], with numerous possible antecedents [123].
Among the theories of entrepreneurial intention, we highlight the entrepreneurial event model (EEM) by Shapero and Sokol [29] and the theory of planned behaviour (TPB) by Ajzen [28].
Regarding to the EEM, it sees the intention to start a new venture as being dependent on three elements: (i) perceptions of desirability, which are based on sociocultural support, and expectations of performance and results; (ii) the propensity to act; and (iii) the perception of feasibility, which represents the ability and confidence to act. The presence of role models, mentors or partners would be a decisive element in establishing the level of entrepreneurial feasibility of the individual.
Shapero and Sokol [29] defined a structural framework that allowed exploring how perceptions of desirability and feasibility can differently influence men and women in the process of creating a firm. As such and continuing the work of Shapero and Sokol [29], who address the theme of entrepreneurial intention, Brush, de Bruin and Welter [9] developed a conceptual framework with propositions exploring perceptions of desirability and feasibility as differential antecedents between men and women in the process of creating a firm. They also alerted to how the process of creating a start-up can be conditioned or facilitated by family constraints and household resources (duplicity of roles) and, furthermore, how social roles can facilitate and/or hinder a female entrepreneurial action compared to one of the opposite gender [9].
Thus, an individual’s EI can be influenced by several factors [123] such as values, beliefs, education [124], cultural norms [125], gender differences, past experiences or even family members who own their own business. The intentions of an individual that lead him/her to create a firm vary according to what he/she seeks to achieve, i.e., a person may want to grow professionally or he/she may just seek to be more independent [126].
Studies on sociocognitive influences on entrepreneurial behaviour suggest that a better understanding of the intentions of potential entrepreneurs at the initial stage of the start-up process may explain why women-led firms end up being smaller and grow more slowly [127,128].
Intentions are thus the best predictor of planned behaviour, while expectations also impact the growth aspirations of potential entrepreneurs and women tend to have more complex economic and social expectations than men, who focus mainly on economic expectations [129,130]).
Thus, the study by Brush et al. [9] aims to explore the concept of embeddedness and the perception of how this term is highlighted in the entrepreneurship literature in order to establish a contextually rich perspective and thus build a conceptual framework, positioning perceptions such as desirability and feasibility as important and fundamental. Note, that these perceptions are studied separately as considerations that need to be taken into account, as these same considerations are influenced by the degree of embeddedness that exists, which may explain differences in female entrepreneurship rates and subsequent growth aspirations [9].
Considering the above, we formulated the following research hypotheses:
Hypothesis 2 (H2).
The degree of embeddedness (family, structural and cultural) impacts the perceptions of feasibility of entrepreneurial activity by entrepreneurs of agri-food firms.
Hypothesis 3 (H3).
The degree of embeddedness (family, structural and cultural) impacts the perceptions of desirability of entrepreneurial activity of entrepreneurs of agri-food firms.
Liñan et al. [31] concluded, based on an empirical study conducted with university students, that the decision to create a firm depends not only on the perception of feasibility and desirability, as traditional entrepreneurial intention models claim, but also on the individual’s entrepreneurial orientation. Previous studies have identified the enduring nature of IEO as antecedents of intention [131,132,133]).
Considering the above, we formulated the following research hypotheses:
Hypothesis 4 (H4).
The IEO impacts the perceptions of feasibility of entrepreneurial activity among entrepreneurs of agri-food firms.
Hypothesis 5 (H5).
IEO impacts the perceptions of desirability of entrepreneurial activity among entrepreneurs of agri-food firms.
2.4. Innovative Behaviour
Carland, Hoy, Boulton and Carland [134] state that entrepreneurs are characterized by the search for profit and firm growth, by innovative behaviour and by the implementation of strategic management practices, emphasizing that the business is the extension of the individual. Thus, at the individual level, innovation combines energy, enthusiasm and creative insight to invent and carry forward new concepts [135] and ventures. In this sense, innovation in organisations depends on the behaviour of their human resources; thus innovative behaviour is crucial for organizational success and survival [136].
Therefore, with regard to the concept of IB, we can consider it as the application of new and useful ideas at work [137]. Subsequently, this concept was also described by de Jong and den Hartog [138] and Konermann [139] as self-initiated innovative behaviour, which is a process in which new ideas are generated, created, developed, applied, promoted, carried out and modified to benefit job performance [136]. Also of note is the concept presented by Kessel et al. [140] who refer to innovative behaviour as the combination of creativity and behaviour or what can be labelled as creativity in action.
Most researchers consider individual innovative behaviour, such as the creative recombination of resources to exploit opportunities, as an integral part of entrepreneurship [141]. Indeed, innovative behaviour at the individual level can be seen with a construct that is usually located at the firm level. Lukeš and Stephan [36] define employees’ innovative behaviour as behaviours through which employees generate or adopt new ideas and make subsequent efforts to implement them.
As there are no measures that cover specific innovative behaviours during all phases of the innovation process, while at the same time allowing for the inclusion of the general population, a new measure of innovative behaviour at work, the innovative behaviour inventory (IBI), was established [36]. This scale seeks to perceive and understand both the aspects of generating, seeking and communicating ideas, and their implementation encompassing preparatory activities, the involvement of others and overcoming obstacles [142], allowing one to build more refined models and to define hypotheses about innovative behaviour. Importantly, understanding differences in innovative behaviour can be used fruitfully in the study of entrepreneurship, aiming to highlight facets of the innovation process that might otherwise be overlooked [36].
The process of innovation at work originates either from the independent creation of a new idea [143] or from the search for new ideas [144]). Thus, the idea search perspective is consistent with the findings that entrepreneurial and innovative activities can be based on the investigation of existing knowledge sources [145]. Note that both idea creation and idea search can be seen as valid paths to entrepreneurship [146].
Successful innovation requires that new ideas are put into practice and implemented (e.g., [35,147]), but there is a need for feedback from managers, in the case of employees, partners/collaborators or entrepreneurs. Thus, an important aspect of innovative behaviour is to communicate the idea to colleagues, partners/collaborators and other responsible people to receive their feedback [148].
Idea implementation typically involves the appointment of an innovation champion—a key individual who takes responsibility for implementing the idea [138,149,150]. The innovation champion initiates implementation activities by preparing plans for implementation. This involves anticipating problems and proactively developing contingency plans [151], as well as acquiring funds and resources [38].
As one involves others in implementation, one communicates a vision of what the innovation involves and displays enthusiasm and confidence about the idea [150].
One of the main challenges in the implementation phase is to overcome obstacles, barriers and resistance [150]. This is achieved by adapting the idea or implementation plans until a product, service or process has been improved and used in the organization, and thus, the innovation outcomes have been achieved.
Frequently studied topics include individual characteristics such as motivation [138], contextual antecedents [138,152], EO [153,154], EI [152] and organizational culture [155].
In this sense, the following research hypotheses are proposed:
Hypothesis 6 (H6).
Innovative behaviour impacts the IEO of entrepreneurs of firms in the agri-food sector.
Hypothesis 7 (H7).
Innovative behaviour impacts the perceptions of feasibility of entrepreneurs of firms in the agri-food sector.
Hypothesis 8 (H8).
Innovative behaviour impacts the perceptions of desirability of entrepreneurs of firms in the agri-food sector.
2.5. Gender and Environment
In modern economic theories, entrepreneurship is seen as the main tool for generating change, through which sustainable economic development is achieved. Although this view is often focused on urban areas, nowadays, entrepreneurship is also seen as a powerful driver for sustainable rural development [7,156]). Thus, Welter [55] states that economic behaviour can be better understood within its historical, temporal, institutional, spatial, and social context.
Women’s demand for a leading role in the labour market leads them to have a presence in different sectors through entrepreneurship. In this regard, Mroczek-Dąbrowska and Gaweł [157] conducted a study where they sought to understand the gender gap in entrepreneurship by comparing the determinants of women’s entry into entrepreneurial activities in male- and female-dominated industries, and it is noteworthy that the results clearly indicate that there are significant differences between these types of activities. Male-dominated industries are highly affected by industry-specific determinants, while such dependencies are less observable among female-dominated industries.
The female gender is naturally endowed with ideas and willingness to change, but the barriers that are opposed to them represent an impediment to their realisation. Studies worldwide [158] confirm that this picture is slowly changing taking into account the more, or less, rapid changes in the economic, social and cultural contexts in different territories.
According to Brush et al. [129], what we have highlighted above fits into the meso context, where they emphasise intermediate structures/institutions, such as Trade Associations and Women Entrepreneurs’ Associations, which may facilitate the access of women entrepreneurs to the infrastructures and resources available in a given environment. The same authors consider the macro level as the norms and behaviours of a society in individuals and organisations.
If we focus on the macro level, Driga et al. [43] also make some considerations regarding the normative dimension of a country’s institutional profile. The normative dimension is understood as the social norms, values, beliefs and assumptions about human nature and human behaviour that are socially shared and carried out by individuals in a given country [5]. In the case of entrepreneurship, the normative dimension “measures the degree to which a country’s residents admire entrepreneurial activity, creativity in value creation, and innovative thinking” [159] (p. 995) and the degree of tolerance and acceptance of entrepreneurial failure. The social consequences of business failure, e.g., social shame, play an important role in the decision to become an entrepreneur. As noted by Vaillant and Lafuente [160], there is a greater likelihood of individuals being deterred from becoming entrepreneurs if they are embedded in regions with high levels of social stigma towards failure. On the other hand, there is a higher probability of the adult population engaging in entrepreneurial activities in regions that have higher tolerance for failure.
The normative component of a country’s institutional profile can affect the activity levels of women and men differently. If, due to stereotypical images of women in society, they are not seen as possessing the characteristics associated with entrepreneurship, their efforts may not be admired and valued to the same extent as those of men. Following the same line of reasoning, due to socially instituted stereotypes, the social consequences of the failure of a given business may be different for male and female entrepreneurs. As indicated by a female entrepreneur interviewed in Shabbir and Di Gregorio [161] (p. 516) “if a man fails, people accept it. If a woman fails, people ridicule”. According to Driga et al. [43], the existing negative relationship between fear of failure and act of entrepreneurship is stronger in the case of women.
According to Greenhaus and Beutell (1985) [162], there are three main ways in which the work–family conflict can manifest itself: (a) time based; (b) tension based; and (c) behaviour based. These forms of conflict are consistent with a perspective of role scarcity in which it is assumed that each individual has a certain amount of time and energy [163], such that time and energy spent in one domain are unavailable for use in the other. In other words, the greater the demands on one of the roles, the greater the energy and time required for the performance of that role; therefore, the probability of conflict between the two roles increases substantially. Consequently, the demands of the family role and the demands of the professional role are positively correlated with work–family conflict [58].
Burt [164] concluded that family is a catalyst rather than a cause. Throughout their lives, entrepreneurs as well as non-entrepreneurs are equally likely to marry, have children, divorce or remarry, yet when a woman experiences one of these events, the likelihood of her becoming an entrepreneur increases. The family factor does not seem to predict whether or not a woman becomes an entrepreneur but rather when she becomes an entrepreneur.
In a study conducted by Jonathan [165], it was highlighted that, although the dual roles are a rather complex issue for women, and more specifically for mothers, they showed better levels of well-being and satisfaction than those who do not work [166,167]. According to Cherlin [166], a life that contemplates work and motherhood brings satisfaction and a sense of fulfilment. The multiplicity of roles is thus considered one of the characteristics attributed to women, because, as observers of female behaviour have pointed out, women have the ability to think and do several things at the same time.
Considering the above, we formulated the following research hypotheses:
Hypothesis 9 (H9).
The environment influences the degree of embeddedness (family, structural and cultural) of the entrepreneurial activity among entrepreneurs of agri-food firms.
Hypothesis 10 (H10).
Gender influences the degree of embeddedness (family, structural and cultural) among entrepreneurs of agri-food firms.
Hypothesis 11 (H11).
Gender influences on the IEO among entrepreneurs of agri-food firms.
Hypothesis 12 (H12).
Gender influences on feasibility perceptions among entrepreneurs of agri-food firms.
Hypothesis 13 (H13).
Gender influences desirability perceptions among entrepreneurs of agri-food firms.
2.6. Research Model
According to the objective outlined and the research hypotheses based on the literature review presented in the previous sections, the conceptual research model presented in Figure 1 is proposed. This model was based on the articulation and incorporation of dimensions addressed in the studies of Brush, de Bruin and Welter [9], incorporating dimensions based on: (i) Shapero and Sokol [29], Liñán and Chen [168]—entrepreneurial intention, EI; (ii) Santos, Marques and Ferreira [21] based on Bolton and Lane [91], Cardon et al. [97] and Gerschewski, Lindsay and Rose [17] for entrepreneurial orientation EO; and (iii) Lukeš and Stephan [36] for innovative behaviour.
Figure 1.
Conceptual research model.
Thus, taking into account the literature review conducted for this purpose, we propose the following research model (Figure 1).
3. Materials and Methods
3.1. Sample and Procedure
The measurement instrument used in this study was a questionnaire administered online and on paper, between April and August 2018 in Portuguese agri-food firms in the region of Trás-os-Montes and Alto Douro, created in the last 5 years, obtaining 249 responses. Potential respondents were contacted via email and in person, using information collected from the TMAD intermunicipal communities’ database of 400 agri-food firms. A total of 249 completed questionnaires were obtained, for a response rate of 62.3%. The sample in the study consists of 40.6% women and 54.6% with higher education. The firms included in the study are mainly microfirms (63.2%), with a further 28.9% categorised as small to medium-sized firms and 7.9% as medium-sized firms. The entrepreneurs’ sector of activity included the following: fruit (16.9%), wine (16.1%), animal production (9.2%), dried fruit (7.2%), smoked products (5.6%), honey (4.4%), olive oil (4%) and milk (1.6%), among others (e.g., jams and mushrooms [34.9%]).
In line with other studies (e.g., [24]), we adopt an ex ante perspective to explore entrepreneurial intentions and regard these intentions as a good predictor for actually doing a business [114,124,169,170], i.e., to assess entrepreneurial activity (entrepreneurship). Thus, we asked the entrepreneurs to situate themselves at the time they were thinking of starting their business and then to answer the entrepreneurial intentions items.
The questionnaire consists of: (a) sociodemographic questions; (b) a series of questions associated with individual entrepreneurial orientation; (c) a series that aims to measure the entrepreneurial intention of these entrepreneurs; (d) another series of questions associated with embeddedness; (e) a series of 20 questions associated with innovative behaviour; and, finally, (f) a series of 10 questions on a 7-point Likert scale which reflects the environment or context [43,161,171,172], as shown in Table 1.
Table 1.
Measurement instruments and theoretical framework.
Data were assessed using uni- and multi-variate statistical techniques, such as structural equation modelling for the evaluation of the proposed conceptual model.
3.2. Analysis Method
SEM-PLS [177,178]) was used to estimate the proposed structural model using the SmartPLS 3.0 software [179].
The proposed model consists of 4 constructs: embeddedness; IEO; EI-feasibility; and EI-desirability, with the addition of some control variables/constructs, namely: innovative behaviour; environment (context); and gender.
Since this is a reflexive model with second-order constructs, its adjustment was performed in two steps. In the first step, the psychometric properties of the first-order subconstructs that are part of a higher order construct were assessed, and the respective structural coefficients (scores) of the resulting latent variables were determined. In a second step, the second-order constructs were replaced by first-order constructs whose manifest variables are the scores previously calculated.
To assess the psychometric properties of the constructs under study, the recommendations mentioned by Hair et al. [180], and Gefen et al. [181] were followed. Thus, the reliability of the indicators [182], the factor validity [183] through Cronbach’s α and composite reliability (CF) [184], the convergent validity [183] and the discriminant validity [184] were assessed. In general, construct reliability is considered adequate if FC ≥ 0.7. Factor validity occurs when the specification of the items of a given construct is correct (i.e., the items measure the factor that is intended to be measured) and is usually assessed by standardised factor loadings. It is usual to assume in PLS-SEM that if the standardised factor values of all items are greater than or equal to 0.7, the factor exhibits factor validity [185]. Convergent validity occurs when the items that are reflective of a factor strongly saturate in that factor, i.e., the behaviour of these items is essentially explained by that factor [184]. Fornell and Larcker [184] proposed to assess convergent validity through the average variance extracted (AVE). AVE values above 0.5 are indicative of adequate convergent validity. The existence of discriminant validity was assessed using the method of Fornell and Larcker [184], who state that the most accurate test consists of comparing the values of the average variance extracted from a given factor with the square root of the correlation between factors. The values of the AVE square root of the factors should be greater than the values of the correlation between them.
4. Results and Analysis
4.1. Evaluation of the Psychometric Properties of the Latent Variables of Embeddedness, IEO and IB
As can be seen from Table A1, Table A2 and Table A3 (Appendix A), the latent variable of embeddedness consists of three first-order subconstructs out of a total of twelve manifest variables: four in cultural embeddedness, four in structural embeddedness and four in family embeddedness. The latent variable of the final IEO was represented by a total of 12 manifest variables, divided into five first-order subconstructs, with two belonging to risk taking, three to innovativeness, two to proactivity, two to passion and three to perseverance. Finally, the innovative behaviour was composed by a total of twenty manifest variables in six first-order subconstructs (three in idea generation, three in idea search, four in idea communication, three in implementation starting activities, three in involving others and four in overcoming obstacles).
The reliability of the constructs under analysis was ensured with CR values higher than 0.802 (>0.70). Almost all items of the various dimensions had loadings above 0.7, and the ones with values slightly below 0.7 were kept, because they did not influence the reliability and convergent validity of the respective constructs, thus confirming factor validity. The values of the average variance extracted (AVE) fit within the recommended interval (>0.50), thus ensuring convergent validity [183].
The values of the square root of the AVE of the factors proved to be higher than the values of the correlation between them, which is true for the factors under study, as can be seen in the Table A4, Table A5 and Table A6; thus, there is discriminant validity for the previously mentioned subconstructs.
After determining the scores of the first-order subconstructs mentioned above, these were used as manifest variables in the models to be tested.
4.2. Measurement Model (Outer Model)
To determine the measurement model, the reliability of the model constructs, factor validity, convergent validity and discriminant validity were assessed, also following the recommendations mentioned by Hair et al. [180], and Gefen et al. [181].
As can be seen from Table A7, the latent variable of Embeddedness, was left with three manifest variables, IEO with five manifest variables, EI-Feasibility with five manifest variables and EI-Desirability with six manifest variables.
The reliability of the constructs belonging to the model (embeddedness, IEO, EI-desirability and EI-feasibility) was also ensured based on Table A7, with the minimum value of CR being 0.839 (>0.70), thus ensuring construct reliability. Factor validity was assessed through the analysis of the factor loadings, which, in general, were higher than 0.7, thus confirming the factor validity [185]. It should be noted that, in the case where the factorial loadings were less than 0.7, namely risk taking (0.511) in the IEO construct, we decided to retain it for theoretical reasons and because it did not influence the reliability and convergent validity of the respective construct. Convergent validity was assessed by determining the AVE value, which was higher than 0.516 (>0.50) for all constructs, thus ensuring convergent validity [183].
The discriminant validity was also assessed, as the values of the square root of the factors’ AVEs were higher than their correlation, which is the case for the various constructs under analysis, as shown in Table A8.
4.3. Structural Model (Inner Model)
The evaluation of the PLS model is based on predictive measures that are nonparametric [186]. The structural model is assessed primarily by the R2 of the endogenous latent variable [186] but also by the effect size f2 [187].
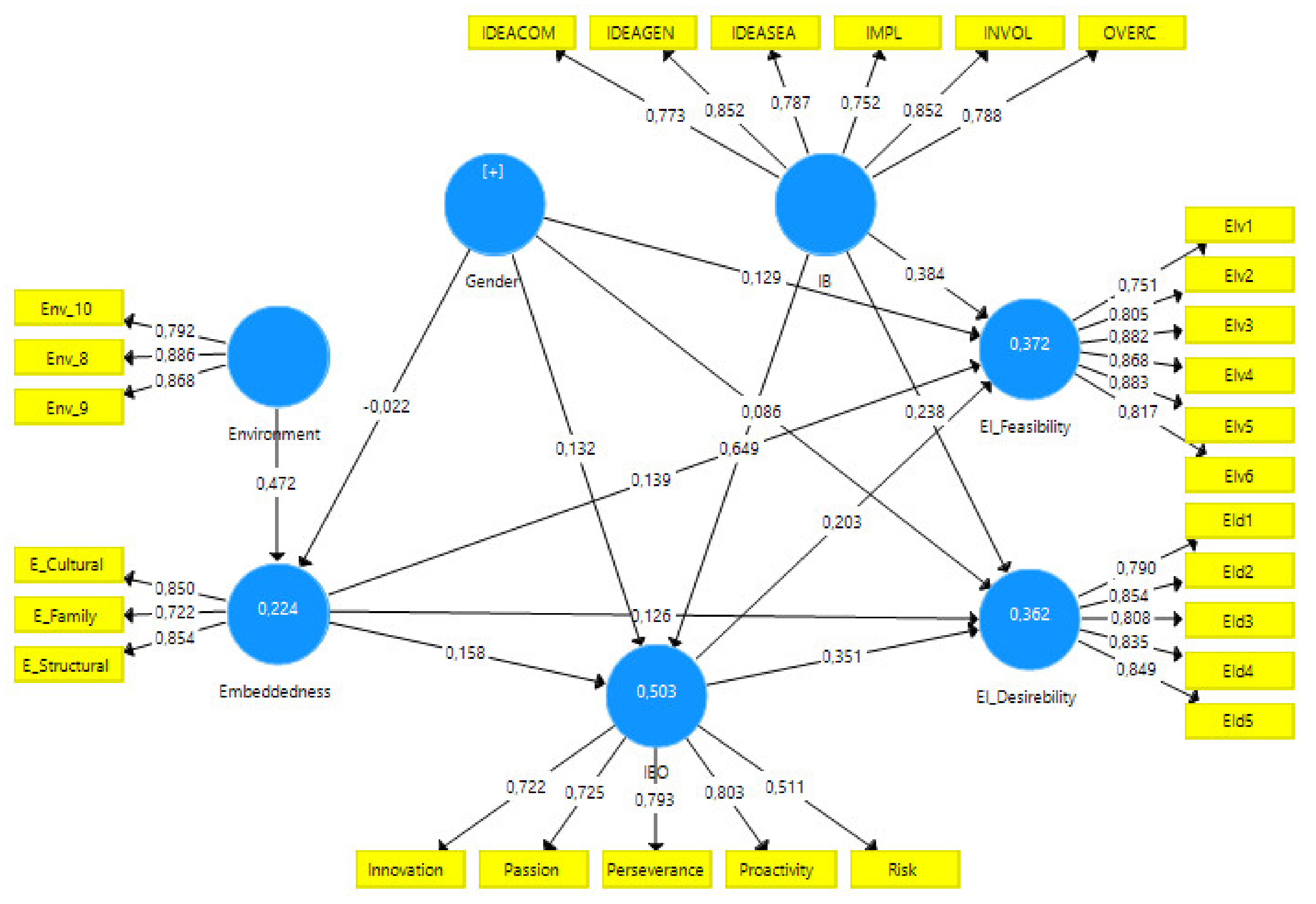
The predictive ability of the model was analysed using the R2, using the PLS algorithm function of SmartPLS 3.0, and the R2 statistic of the endogenous variables in the model was calculated. As can be inferred from Table 2, the R2 value of IEO was 0.503, that of EI-feasibility was 0.372, that of EI-desirability 0.362 and that of embeddedness 0.224; therefore, all were higher than the acceptable cut-off point of 0.1 [188].
Table 2.
Size of the effects of predictor variables on endogenous variables.
Effect size (f2) complements R2 and considers the relative impact of a particular exogenous variable on an endogenous variable through changes in R2 [187]. Cohen [187] suggests f2 values of 0.02, 0.15 and 0.35 for small, medium and large effects of the predictive variables. For the model under analysis, it is possible to contact through Table 2 that the largest effect occurs between IB and IEO with an f2 value of 0.781. It is worth noting the existence of a medium effect (0.287) between environment and embeddedness.
The predictive relevance of the model was also assessed through the Stone–Geisser Q2 statistic [189,190]. This procedure was carried out following the blindfolding resampling approach (considering seven to be the default distance), and in this way, the predictive power of the model was examined [191,192]). The Q2 value was found to be greater than zero in all constructs, thus suggesting the predictive relevance of the model [186].
Figure 2 shows the SmartPLS output of the model with control variables, with the R2 values within the endogenous latent variables, the regression coefficients of the structural model (inner model), as well as the representation of all items represented in the model with their respective factor loadings (outer model).
Figure 2.
Output of the structural model in SmartPLS.
4.4. Hypotheses and Research Questions
Table 3 shows the results of the formulated research hypotheses. As can be inferred from the evaluation of the structural model, embeddedness influences IEO (βIEO.Emb = 0.158; p = 0.002) thus supporting Hypothesis 1.
Table 3.
Analysis of the hypotheses under study.
As for embeddedness, it has a significant influence on EI-feasibility (βEIf.Emb = 0.139; p = 0.007), thus supporting Hypothesis 2.
The impact of embeddedness on EI-desirability is felt in a direct way (βEId.Emb = 0.126; p = 0.037), supporting Hypothesis 3 and in an indirect way (βEId.Emb|IEO = 0.056; p = 0.003) mediated through IEO.
IEO has a statistically significant impact on EI-feasibility (βEIf.IEO = 0.203; p = 0.034) supporting Hypothesis 4, and there is a significant impact between IEO and EI-desirability (βEId.IEO = 0.351; p < 0.001), supporting Hypothesis 5.
Hypothesis 6 shows the existence of a significant influence of the IB in the IEO (βIEO.IB = 0.649; p < 0.001).
Regarding to the influence of IB on EI-feasibility, both the direct effect (βEIf.IB = 0.384; p < 0.001) and its mediated effect through IEO (βEIf.IB|IEO = 0.132; p = 0.039) are significant, supporting Hypothesis 7.
The direct relationship between IB and EI-desirability also proved to be significant (βEId.IB = 0.238; p = 0.002), and a significant influence mediated by IEO (βEId.IB|IEO = 0.228; p < 0.001) is also found to be significant; therefore, Hypothesis 8 is supported.
With regard to Hypothesis 9, it is found to be supported, as the surrounding environment or context significantly impacts embeddedness (βEmb.Env = 0.472; p < 0.001).
The last four research hypotheses aim to gauge the impact of the control variable referring to gender on the constructs of embeddedness, IEO and EI. Table 3 shows that gender does not influence embeddedness (βEmb.Gen = (–)0.022; p = 0.693); thus, there is no support for Hypothesis 10. With regard to the impact of gender on IEO, significance was found (βIEO.Gen = 0.132; p = 0.003), with the same occurring in the relationship between gender and EI-feasibility (βEIf.Gen = 0.129; p = 0.013), thus showing the existence, for this level of significance, of support for Hypotheses 11 and 12, respectively. As for Hypothesis 13, which assesses the impact between gender and EI-desirability (βEId.Gen = 0.086; p = 0.159), it is not supported, although it did show a significant indirect influence (βEId.Gen|IEO = 0.046; p = 0.009) through the IEO.
5. Discussion
Taking into account the proposed aims and the results achieved with the research model under study, we can conclude that the dimensions of embeddedness (cultural, structural and family), the IEO, the EI, and the perceptions of feasibility and desirability are predictors of entrepreneurial activity. Gender influences IEO and EI feasibility in entrepreneurs of agri-food sector firms in a predominantly rural region. As for the analysis of the proposed model, eleven of the thirteen hypotheses were statistically supported, validating the paths and relationships between the dimensions under study.
In the discussion of the results of the structural model, we focus on the results obtained in the adjustment of the proposed model. However, considering the complexity of the model, we performed an analysis which considers the personal factors or characteristics, such as gender and the size of the IEO, as these are characteristics intrinsic to the individual and which may be influenced or shaped by external factors such as the context, i.e., the environment and embeddedness.
In this sense, it can be concluded that embeddedness, mainly in the structural component, impacts the IEO (Hypothesis 1), despite presenting a small effect, interconnecting as two constructs that boost entrepreneurial intention. Thus, this issue may be related to the fact that the sector under study is the agri-food sector, in which there is numerous support and advice promoted by farmers’ confederations and associations. In Portugal, there is a strong cooperative relationship at the sector level which impacts, among others, the advance planning of projects (proactivity) [193,194]). In addition, the study of Marcati et al. [195], who concluded that the cognitive style and the readiness to engage with constant changes in the social environment are crucial for each organisation, pointed out advantages by individuals who have a creative cognitive style and the propensity for risk taking.
Concerning the influence of embeddedness on perceptions of the feasibility of entrepreneurial intention (Hypothesis 2), which represent the ability and confidence to act, we find that it is significant. This can possibly be explained by the role of organisations and how public policies can influence entrepreneurial intentions, as well as the impact of national, regional, professional and corporate culture on changes in individual attitudes towards entrepreneurship [113]. However, embeddedness influences perceptions of the feasibility of entrepreneurial intention, i.e., it has statistical significance when mediated by IEO [131,132,133]).
Regarding the path of embeddedness for entrepreneurial intention—perceptions of desirability (Hypothesis 3), which shows a small effect—we infer that it is statistically significant in a direct way, as well as mediated by the IEO. In this sense, perceptions of desirability are based on sociocultural support, performance expectations and outcomes, where the social and cultural environment may have an effect on the intentions that result in choosing an entrepreneurial career [29]. Factors such as family, peer group, ethnicity, educational and professional background are likely to influence the decision to become an entrepreneur [196]. It should also be noted that personal ties with an entrepreneurial network through family, social or professional relationships are considered important for an entrepreneurial career [197].
Concerning the paths between the IEO and the EI perceptions of feasibility (Hypothesis 4) and desirability (Hypothesis 5), it is possible to infer that the trajectory between the IEO and the perception of desirability has a medium effect and the trajectory between the IEO and the perception of feasibility has a small effect, with significant relationships. These findings corroborate the study of Bolton and Lane [91], for whom measuring individuals’ desire to become entrepreneurs provides variables for current research comparing the strength of IEO to EI.
With regard to the relationship between innovative behaviour and IEO (Hypothesis 6), we find that it has a large effect, being preponderant both in the direct impact it presents and when it acts as a mediator of the relationship between embeddedness and IEO. These data are in agreement, for example, with Lumpkin and Dess [15] when referring to innovative behaviours.
Regarding the impact that innovative behaviour has on the perceived feasibility of EI (Hypothesis 7) and desirability (Hypothesis 8), it is possible to infer that the relationships are significant. Although there are no studies that relate innovative behaviour to EI, there are several studies that correlate innovative behaviour with creativity [143], and creativity is associated with entrepreneurial intention [198]; therefore, the relationship between these two constructs is thus an added value for research.
With regard to the environment, we found that it has a significant impact on embeddedness (Hypothesis 9) [7,199], which is corroborated, among others, by the studies of Piacentino et al. [200], who states that there are important differences associated with the degree of urbanisation of the regions where new firms are located regarding the replicative and innovative behaviour in the formation of new businesses. Reference should also be made to the study by Portela et al. [201], where it is pointed out that the firm’s location factor is important for the success or failure of a business, i.e., there are variations along the rural versus urban and local versus central axis. Brush et al. [129] state that intermediate structures facilitate access to the infrastructures and resources available in a given environment.
As far as the path between gender and embeddedness (Hypothesis 10) is concerned, this is not significant. A possible explanation for this fact has to do with the inherent masculinization of the agri-food sector and the change of roles that has been gradually occurring, largely as a result of factors such as greater schooling on the part of women or the change of women’s roles within the family, professionally and in the public sphere. Thus, gender is dynamic, and the hegemony between men and women is always contestable [202,203,204]).
The results suggest that gender influences IEO, with a greater impact on men, thus supporting the studies by Lim and Envick [205], Goktan and Gupta [206] and Fellnhofer et al. (2016) [207].
In relation to the paths between gender and the perceptions of feasibility (Hypothesis 12) and desirability (Hypothesis 13) of the EI, these are significant paths, thus indicating that gender impacts the intention to become an entrepreneur. This corroborates the studies showing that men, compared to women, consider entrepreneurship more desirable than other careers [51,72,74,75].
6. Conclusions
Considering that the objective of this study is to identify the antecedents of entrepreneurial activity in the agri-food sector in the TMAD region, taking into account a gender perspective, the data and results presented in the previous section show that the model is statistically robust and has a good fit. This model allows us to contribute to the development of the themes of embeddedness, IEO and IE. By integrating the control variables, it was possible to foster the development of new perspectives and paths, taking into account the gender perspective.
In conclusion, and as an answer to the proposed objective, we concluded that, in our study, embeddedness, IEO, IB and gender (for EI-feasibility) serve as predecessors or predictors of entrepreneurial intention. It should also be noted that the IEO serves as a mediating variable between embeddedness, IB and gender in both paths, i.e., gender only precedes EI-desirability, when mediated by the IEO.
The importance of context, integrating the dimensions of embeddedness and environment, to understand the success and failure of any business is not new, but this understanding remains incomplete. Context is not only a careful description of a social setting but it encompasses everything from spatial to institutional and temporal settings. In this sense, the role of context in the subject of entrepreneurship has often been neglected [42,118].
It should also be noted that, by analysing the cultural embeddedness dimension, we can conclude that the stereotypes associated with women still persist, corroborating the studies which claim that the path for women entrepreneurs in the agri-food sector is more difficult [78,79,208,209]. We also verified the persistence of social stigma regarding women’s failure, this being a factor of ridicule and shame, converging with previous studies [43,159,160,210]. This fact may be related to the environment under study, the fact that it is a rural region, more provided to social closure and cultural weight.
Regarding family embeddedness, the number and age of dependent children and the presence of older family members who require care [84] contribute to the demands of the family role [209,211,212,213]. At this point, this sample, despite being composed of traditional families, i.e., married individuals with children, has the particularity that 30.1% of the entrepreneurs are in charge of ascendants.
Women were the ones who most felt that their work interfered with the time they should spend with their families, which corroborates previous studies [58,162,163], which state that when we spend too much time and energy in one domain, the other domain is neglected, increasing the likelihood of conflict between the family role and the professional demands.
In relation to the IEO, the proposed scale was tested with the emerging dimensions of passion and perseverance, which, in addition to being influenced by embeddedness, is a good predictor of the perceived desirability of the EI and mediator between embeddedness and EI. Thus, the decision to become an entrepreneur is embedded in the process of identifying opportunities, being influenced by culture, which is embedded in various social layers that influence the individual entrepreneur’s behaviour [105].
Considering the complexity of the model, we perform an analysis that focuses on the personal factors or characteristics, such as gender, IB and IEO dimensions, as these are characteristics intrinsic to the individual and that can be influenced or shaped by external factors such as the context, i.e., the environment and embeddedness.
Within the agri-food sector and in recent years, women have become more involved and more likely to assume active and equal roles in agricultural and livestock farms and thus increasingly perform tasks that are associated with masculinity. Still of note, women are perceived by others as more masculine when performing these tasks, although there are fewer studies that focus on the association between women’s involvement in the agri-food sector and women’s own perceptions of their gender, i.e., how masculine or feminine they feel [78].
The results obtained have theoretical and practical implications. Regarding the theoretical implications, the evidence resulting from the creation/adaptation of two measurement instruments, embeddedness (structural, cultural and family) and individual entrepreneurial orientation, opens a new research path within the area of innovation and entrepreneurship, allowing for an increase in the knowledge on these two topics.
Regarding the practical implications, the conceptual model allows for the understanding of how broader socioeconomic, structural, cultural and family factors, mediated or not by IEO, promote the entrepreneurial process.
The deficit of entrepreneurial achievement on the part of rural women is further exacerbated by the practical as well as ideological and cultural barriers that women face. Further, in a rural setting when starting a business, social biases persist on the distribution of gender roles in the family and occupational field, gender stereotyped social images of the entrepreneur, gender-based inequalities in access to development resources (e.g., finance and training) and the stigma women are still afflicted with, namely, failure.
This study has provided empirically verified evidence that it is important to continue working and defining integrative policies and strategies that promote gender equality and avoid the segregation and stratification inherent to being a woman. In this context, we should continue to deepen our knowledge in this area, in order to understand the role of context (environment) in entrepreneurship.
At this point, it becomes fundamental to state some of the limitations found in this study, so that future research can provide another view, not only of how the variables relate and interact with each other but also how to reflect on which variables become relevant to include and which other contexts can be explored.
Given the complexity of some of the multivariate statistical techniques applied, it would be important to increase the number of samples so that we can extract other relationships between the dimensions and be able to treat specific subsamples.
Given the scarcity of studies involving or exploring the relationships/connections between the dimensions under study from a gender perspective, the discussion of the topic and respective conclusions are not yet widely supported and reflected in the literature. A limitation that we may point out to the study is the fact that the sample was limited to a single activity sector, which is also seen as an opportunity for future lines of research.
In the future, it is our aim to carry out research through interviews in which we can interpret in direct speech the play of dual roles in the motivation to become entrepreneurs and assess the measures of the success of women entrepreneurs in Portugal.
In short, considering the limitations set out in this article, we believe that these may make up a vein of opportunities for future work.
Author Contributions
Conceptualization, G.S.; methodology, G.S.; validation, C.S.M. and J.F.; investigation, G.S., C.S.M. and J.F.; resources, J.F.; software, G.S.; data curation, G.S.; writing—original draft preparation, G.S.; writing—review and editing, G.S.; visualization, G.S.; supervision, C.S.M., J.F.; funding acquisition, C.S.M. All authors have read and agreed to the published version of the manuscript.
Funding
A part of this research was funded by the Department of Management and Economics, University of Beira Interior, and another part of this research was funded by national funds, through the FCT—Portuguese Foundation for Science and Technology under the project UIDB/04011/2020.
Institutional Review Board Statement
Not applicable.
Informed Consent Statement
Informed consent was obtained from all subjects involved in the study.
Data Availability Statement
Not applicable.
Conflicts of Interest
The authors declare no conflict of interest.
Appendix A
Table A1.
Reliability and validity of the embeddedness subdimensions.
Table A1.
Reliability and validity of the embeddedness subdimensions.
| Items | Factor Loadings | CR | α Cronbach | AVE |
|---|---|---|---|---|
| Cultural Embeddedness | ||||
| ECult10 | 0.769 *** | 0.841 | 0.748 | 0.570 |
| ECult11 | 0.760 *** | |||
| ECult7 | 0.804 *** | |||
| ECult8 | 0.682 *** | |||
| Structural Embeddedness | ||||
| ENet10 | 0.720 *** | 0.802 | 0.672 | 0.504 |
| ENet3 | 0.679 *** | |||
| ENet4 | 0.685 *** | |||
| ENet9 | 0.752 *** | |||
| Family Embeddedness | ||||
| EFam12 | 0.676 *** | 0.826 | 0.721 | 0.543 |
| EFam3 | 0.745 *** | |||
| EFam7 | 0.764 *** | |||
| EFam8 | 0.759 *** | |||
Note: *** p < 0.001.
Table A2.
Reliability and validity of the IEO subdimensions.
Table A2.
Reliability and validity of the IEO subdimensions.
| Items | Factor Loadings | CR | α Cronbach | AVE |
|---|---|---|---|---|
| Risk taking | ||||
| R1 | 0.888 *** | 0.903 | 0.788 | 0.823 |
| R3 | 0.927 *** | |||
| Innovativeness | ||||
| I1 | 0.763 *** | 0.860 | 0.757 | 0.672 |
| I2 | 0.840 *** | |||
| I4 | 0.853 *** | |||
| Proactivity | ||||
| P2 | 0.813 *** | 0.861 | 0.689 | 0.756 |
| P3 | 0.923 *** | |||
| Passion | ||||
| Px1 | 0.917 *** | 0.892 | 0.760 | 0.805 |
| Px3 | 0.877 *** | |||
| Perseverance | ||||
| Pr3 | 0.811 *** | 0.903 | 0.838 | 0.757 |
| Pr4 | 0.892 *** | |||
| Pr5 | 0.904 *** | |||
Note: *** p < 0.001.
Table A3.
Reliability and validity of the IB subdimensions.
Table A3.
Reliability and validity of the IB subdimensions.
| Items | Factor Loadings | CR | α Cronbach | AVE |
|---|---|---|---|---|
| IDEAGEN—Idea generation | ||||
| IDEAGEN1 | 0.879 *** | 0.893 | 0.819 | 0.735 |
| IDEAGEN2 | 0.851 *** | |||
| IDEAGEN3 | 0.841 *** | |||
| IDEASEA—Idea search | ||||
| IDEASEA1 | 0.858 *** | 0.909 | 0.849 | 0.768 |
| IDEASEA2 | 0.898 *** | |||
| IDEASEA3 | 0.873 *** | |||
| IDEACOM—Idea communication | ||||
| IDEACOM1 | 0.769 *** | 0.899 | 0.852 | 0.691 |
| IDEACOM2 | 0.836 *** | |||
| IDEACOM3 | 0.893 *** | |||
| IDEACOM4 | 0.824 *** | |||
| IMPL—Implementation starting activities | ||||
| IMPL1 | 0.926 *** | 0.930 | 0.887 | 0.816 |
| IMPL2 | 0.902 *** | |||
| IMPL3 | 0.881 *** | |||
| INVOL—Involving others | ||||
| INVOL1 | 0.741 *** | 0.877 | 0.789 | 0.705 |
| INVOL2 | 0.909 *** | |||
| INVOL3 | 0.860 *** | |||
| OVERC—Overcoming obstacles | ||||
| OVERC1 | 0.848 *** | 0.907 | 0.868 | 0.708 |
| OVERC2 | 0.855 *** | |||
| OVERC3 | 0.869 *** | |||
| OVERC4 | 0.792 *** | |||
Note: *** p < 0.001.
Table A4.
Square root of the AVE and correlations matrix of the embeddedness dimensions.
Table A4.
Square root of the AVE and correlations matrix of the embeddedness dimensions.
| (1) | (2) | (3) | |
| (1) Cultural Embeddedness | 0.755 | ||
| (2) Structural Embeddedness | 0.563 | 0.710 | |
| (3) Family Embeddedness | 0.414 | 0.490 | 0.737 |
Note: Square root of AVE (in bold on diagonal).
Table A5.
Square root of the AVE and correlations matrix of the IEO dimensions.
Table A5.
Square root of the AVE and correlations matrix of the IEO dimensions.
| (1) | (2) | (3) | (4) | (5) | |
| (1) Risk Taking | 0.907 | ||||
| (2) Innovativeness | 0.501 | 0.820 | |||
| (3) Proactivity | 0.286 | 0.489 | 0.870 | ||
| (4) Passion | 0.082 | 0.325 | 0.479 | 0.897 | |
| (5) Perseverance | 0.247 | 0.387 | 0.579 | 0.513 | 0.870 |
Note: Square root of AVE (in bold on diagonal).
Table A6.
Square root of the AVE and correlations matrix of the IB dimensions.
Table A6.
Square root of the AVE and correlations matrix of the IB dimensions.
| (1) | (2) | (3) | (4) | (5) | (6) | |
| (1) IDEAGEN | 0.857 | |||||
| (2) IDEASEA | 0.680 | 0.877 | ||||
| (3) IDEACOM | 0.529 | 0.625 | 0.832 | |||
| (4) IMPL | 0.528 | 0.421 | 0.612 | 0.903 | ||
| (5) INVOL | 0.663 | 0.546 | 0.607 | 0.645 | 0.840 | |
| (6) OVERC | 0.625 | 0.532 | 0.447 | 0.466 | 0.635 | 0.842 |
Note: on the diagonal are the square root values of AVE.
Table A7.
Reliability and validity of the model’s constructs.
Table A7.
Reliability and validity of the model’s constructs.
| Items | Factor Loadings | CR | α Cronbach | AVE |
|---|---|---|---|---|
| Embeddedness | ||||
| Cultural Embeddedness | 0.850 *** | 0.851 | 0.742 | 0.657 |
| Structural Embeddedness | 0.854 *** | |||
| Family Embeddedness | 0.722 *** | |||
| IEO | ||||
| Risk Taking | 0.511 *** | 0.839 | 0.761 | 0.516 |
| Innovativeness | 0.722 *** | |||
| Proactivity | 0.803 *** | |||
| Passion | 0.725 *** | |||
| Perseverance | 0.793 *** | |||
| EI-Desirability | ||||
| EId1 | 0.790 *** | 0.916 | 0.885 | 0.685 |
| EId2 | 0.854 *** | |||
| EId3 | 0.808 *** | |||
| EId4 | 0.835 *** | |||
| EId5 | 0.849 *** | |||
| EI-Feasibility | ||||
| EIf1 | 0.751 *** | 0.933 | 0.914 | 0.699 |
| EIf2 | 0.805 *** | |||
| EIf3 | 0.882 *** | |||
| EIf4 | 0.868 *** | |||
| EIf5 | 0.883 *** | |||
| EIf6 | 0.817 *** | |||
| Innovative Behaviour | ||||
| IDEAGEN | 0.852 *** | 0.915 | 0.889 | 0.643 |
| IDEASEA | 0.787 *** | |||
| IDEACOM | 0.773 *** | |||
| IMPL | 0.752 *** | |||
| INVOL | 0.852 *** | |||
| OVERC | 0.788 *** | |||
| Environment (context) | ||||
| Env10 | 0.792 *** | 0.886 | 0.806 | 0.722 |
| Env8 | 0.886 *** | |||
| Env9 | 0.868 *** | |||
Note: *** p < 0.001.
Table A8.
Correlations and discriminant validity of the latent variables of the measurement model.
Table A8.
Correlations and discriminant validity of the latent variables of the measurement model.
| (1) | (2) | (3) | (4) | (5) | (6) | |
| (1) EI_Desirability | 0.827 | |||||
| (2) EI_Feasibility | 0.642 | 0.836 | ||||
| (3) Embeddedness | 0.302 | 0.304 | 0.811 | |||
| (4) Environment | 0.323 | 0.196 | 0.473 | 0.850 | ||
| (5) IB | 0.503 | 0.549 | 0.269 | 0.306 | 0.802 | |
| (6) IEO | 0.560 | 0.519 | 0.328 | 0.350 | 0.680 | 0.768 |
Note: on the diagonal are the square root values of AVE.
References
- Dacin, M.T.; Beal, B.D.; Ventresca, M.J. The embeddedness of organizations: Dialogue & directions. J. Manag. 1999, 25, 317–356. [Google Scholar]
- Aral, S.; Walker, D. Tie strength, embeddedness, and social influence: A large-scale networked experiment. Manag. Sci. 2014, 60, 1352–1370. [Google Scholar] [CrossRef]
- Nielsen, B.B. The role of knowledge embeddedness in the creation of synergies in strategic alliances. J. Bus. Res. 2005, 58, 1194–1204. [Google Scholar] [CrossRef]
- Gulati, R. Alliances and networks. Strat. Manag. J. 1998, 19, 293–317. [Google Scholar] [CrossRef]
- Kostova, T. Transnational transfer of strategic organizational practices: A contextual perspective. Acad. Manag. Rev. 1999, 24, 308–324. [Google Scholar] [CrossRef]
- Battilana, J.; Leca, B.; Boxenbaum, E. 2 how actors change institutions: Towards a theory of institutional entrepreneurship. Acad. Manag. Ann. 2009, 3, 65–107. [Google Scholar] [CrossRef]
- Akgün, A.A.; Nijkamp, P.; Baycan, T.; Brons, M. Embeddedness of entrepreneurs in rural areas: A comparative rough set data analysis. Tijdschr. Econ. Soc. Geogr. 2010, 101, 538–553. [Google Scholar] [CrossRef]
- Emirbayer, M.; Goodwin, J. Network Analysis, Culture, and the Problem of Agency. Am. J. Sociol. 1994, 99, 1411–1454. [Google Scholar] [CrossRef]
- Brush, C.G.; de Bruin, A.; Welter, F. Advancing theory development in venture creation: Signposts for understanding gender. In Women’s Entrepreneurship in the 21st Century: An International Multi-Level Research Analysis; Lewis, K.V., Henry, C., Gatewood, E.J., Watson, J., Eds.; Edward Elgar Publishing: Cheltenham, UK, 2014; pp. 11–26. [Google Scholar]
- Hughes, K.D.; Jennings, J.E.; Brush, C.; Carter, S.; Welter, F. Extending Women’s Entrepreneurship Research in New Directions. Entrep. Theory Prac. 2012, 36, 429–442. [Google Scholar] [CrossRef]
- Sullivan, D.M.; Meek, W.R. Gender and entrepreneurship: A review and process model. J. Manag. Psychol. 2012, 27, 428–458. [Google Scholar] [CrossRef]
- Brush, C.; de Bruin, A.; Welter, F.; Allen, E. Gender embeddedness of women entrepreneurs: An empirical test of the 5 “M” Framework. Front. Entrep. Res. 2010, 30, 2. [Google Scholar]
- Miller, D. The Correlates of Entrepreneurship in Three Types of Firms. Manag. Sci. 1983, 29, 770–791. [Google Scholar] [CrossRef]
- Covin, J.G.; Slevin, D.P. Strategic management of small firms in hostile and benign environments. Strat. Manag. J. 1989, 10, 75–87. [Google Scholar] [CrossRef]
- Lumpkin, G.T.; Dess, G.G. Clarifying the entrepreneurial orientation construct and linking it to performance. Acad. Manag. Rev. 1996, 21, 135–172. [Google Scholar] [CrossRef]
- Basso, O.; Fayolle, A.; Bouchard, V. Entrepreneurial orientation: The making of a concept. Int. J. Entrep. Innov. 2009, 10, 313–321. [Google Scholar] [CrossRef]
- Gerschewski, S.; Lindsay, V.J.; Rose, E. Advancing the entrepreneurial orientation construct: The role of passion and perseverance. Rev. Int. Bus. Strategy 2016, 26, 446–471. [Google Scholar] [CrossRef]
- Cardon, M.; Zietsma, C.; Saparito, P.; Matherne, B.P.; Davis, C. A tale of passion: New insights into entrepreneurship from a parenthood metaphor. J. Bus. Ventur. 2005, 20, 23–45. [Google Scholar] [CrossRef]
- Baum, J.R.; Locke, E.A. The Relationship of Entrepreneurial Traits, Skill, and Motivation to Subsequent Venture Growth. J. Appl. Psychol. 2004, 89, 587–598. [Google Scholar] [CrossRef] [PubMed]
- Van Gelderen, M. Perseverance strategies of enterprising individuals. Int. J. Entrep. Behav. Res. 2012, 18, 630–648. [Google Scholar] [CrossRef]
- Santos, G.; Marques, C.S.; Ferreira, J.J. Passion and perseverance as two new dimensions of an Individual Entrepreneurial Orientation scale. J. Bus. Res. 2020, 112, 190–199. [Google Scholar] [CrossRef]
- Bandura, A. Social Foundations of Thought and Action; Prentice Hall: Englewood Cliffs, NJ, USA, 1986. [Google Scholar]
- Lee, S.H.; Wong, P.K. An exploratory study of technopreneurial intentions: A career anchor perspective. J. Bus. Ventur. 2004, 19, 7–28. [Google Scholar] [CrossRef]
- Krueger, N.F.J.; Reilly, M.D.; Carsrud, A.L. Competing models of entrepreneurial intentions. J. Bus. Ventur. 2000, 15, 411–432. [Google Scholar] [CrossRef]
- Liñán, F.; Santos, F.J. Does Social Capital Affect Entrepreneurial Intentions? Int. Adv. Econ. Res. 2007, 13, 443–453. [Google Scholar] [CrossRef]
- Fayolle, A.; Gailly, B. Using the theory of planned behaviour to assess entrepreneurship teaching programmes. Cent. Res. Chang. Innov. Strategy Louvain Sch. Manag. Work. Pap. 2005, 5, 2005. [Google Scholar]
- Kolvereid, L. Organizational Employment versus Self-Employment: Reasons for Career Choice Intentions. Entrep. Theory Prac. 1996, 20, 23–31. [Google Scholar] [CrossRef]
- Ajzen, I. The theory of planned behavior. Organ. Behav. Hum. Decis. Process. 1991, 50, 179–211. [Google Scholar] [CrossRef]
- Shapero, A.; Sokol, L. The social dimensions of entrepreneurship. In The Encyclopedia of Entrepreneurship; Kent, C.A., Sexton, D.L., Vesper, K.H., Eds.; Prentice Hall: Englewood Cliffs, NJ, USA, 1982; pp. 72–98. [Google Scholar]
- Peterman, N.E.; Kennedy, J. Enterprise Education: Influencing Students’ Perceptions of Entrepreneurship. Entrep. Theory Prac. 2003, 28, 129–144. [Google Scholar] [CrossRef]
- Liñan, F.M.; Rodríguez-Cohard, J.C.; Rueda-Cantuche, J.M. Factors affecting entrepreneurial intention levels: A role for education. Int. Entrep. Manag. J. 2011, 7, 195–218. [Google Scholar] [CrossRef]
- Jack, S.; Anderson, A. The effects of embeddedness on the entrepreneurial process. J. Bus. Ventur. 2002, 17, 467–487. [Google Scholar] [CrossRef]
- Bird, B. Implementing entrepreneurial ideas: The case for intention. Acad. Manag. Rev. 1988, 13, 442–453. [Google Scholar] [CrossRef]
- Krause, D.E. Influence-based leadership as a determinant of the inclination to innovate and of innovation-related behaviors: An empirical investigation. Leadersh. Q. 2004, 15, 79–102. [Google Scholar] [CrossRef]
- Bledow, R.; Frese, M.; Anderson, N.; Erez, M.; Farr, J. Extending and refining the dialectic perspective on innovation: There is nothing as practical as a good theory; nothing as theoretical as a good practice. Ind. Organ. Psychol. 2009, 2, 363–373. [Google Scholar] [CrossRef]
- Lukeš, M.; Stephan, U. Measuring employee innovation: A review of existing scales and the development of the innovative behavior and innovation support inventories across cultures. Int. J. Entrep. Behav. Res. 2017, 23, 136–158. [Google Scholar] [CrossRef]
- Cingöz, A.; Akdoğan, A.A. An empirical examination of performance and image outcome expectation as determinants of innovative behavior in the workplace. Proc. Soc. Behav. Sci. 2011, 24, 847–853. [Google Scholar] [CrossRef]
- Scott, S.G.; Bruce, R.A. Determinants of innovative behavior: A path model of individual innovation in the workplace. Acad. Manag. J. 1994, 37, 580–607. [Google Scholar]
- Welter, F.; Gartner, W. A Research Agenda for Entrepreneurship and Context; Edward Elgar Publishing: Cheltenham, UK, 2016. [Google Scholar]
- Zahra, S.A.; Wright, D.; Abdelgawad, S.G. Contextualization and the advancement of entrepreneurship research. Int. Small Bus. J. Res. Entrep. 2014, 32, 479–500. [Google Scholar] [CrossRef]
- Klyver, K.; Nielsen, S.L.; Evald, M.R. Women’s self-employment: An act of institutional (dis) integration? A multilevel, cross-country study. J. Bus. Ventur. 2013, 28, 474–488. [Google Scholar] [CrossRef]
- Welter, F. Contextualizing Entrepreneurship—Conceptual Challenges and Ways Forward. Entrep. Theory Prac. 2011, 35, 165–184. [Google Scholar] [CrossRef]
- Driga, O.; Lafuente, E.; Vaillant, Y. Reasons for the Relatively Lower Entrepreneurial Activity Levels of Rural Women in Spain. Sociol. Rural. 2009, 49, 70–96. [Google Scholar] [CrossRef]
- Zahra, S.A. Contextualizing theory building in entrepreneurship research. J. Bus. Ventur. 2007, 22, 443–452. [Google Scholar] [CrossRef]
- Aggestam, M.; Wigren-Kristoferson, C. How women entrepreneurs build embeddedness: A case study approach. Int. J. Gend. Entrep. 2017, 9, 252–268. [Google Scholar] [CrossRef]
- Polanyi, K.; MacIver, R.M. The Great Transformation; Beacon Press: Boston, MA, USA, 1944; Volume 2, p. 145. [Google Scholar]
- Granovetter, M. Economic Action and Social Structure: The Problem of Embeddedness. Am. J. Sociol. 1985, 91, 481–510. [Google Scholar] [CrossRef]
- Granovetter, M. The old and the new economic sociology: A history and an agenda. In Beyond the Marketplace. Rethinking Economy and Society; Friedland, R., Robertson, A.F., Eds.; Aldine de Gruyter: New York, NY, USA, 1990; pp. 89–112. [Google Scholar]
- Gnyawali, D.R.; Madhavan, R. Cooperative networks and competitive dynamics: A structural embeddedness perspective. Acad. Manag. Rev. 2001, 26, 431–445. [Google Scholar] [CrossRef]
- Aldrich, H.E.; Cliff, J.E. The pervasive effects of family on entrepreneurship: Toward a family embeddedness perspective. J. Bus. Ventur. 2003, 18, 573–596. [Google Scholar] [CrossRef]
- Ahl, H. Why research on women entrepreneurs needs new directions. Entrep. Theory Pract. 2006, 30, 595–621. [Google Scholar] [CrossRef]
- Jennings, J.E.; McDougald, M.S. Work-family interface experiences and coping strategies: Implications for entrepreneurship research and practice. Acad. Manag. Rev. 2007, 32, 747–757. [Google Scholar] [CrossRef]
- Carter, J.; Schwab, A. Turnaround strategies in established small family firms. Fam. Bus. Rev. 2008, 21, 31–50. [Google Scholar] [CrossRef]
- Mitchell, R.K.; Randolph-Seng, B.; Mitchell, J.R. Socially situated cognition: Imagining new opportunities for entrepreneurship research. Acad. Manag. Rev. 2011, 36, 774–776. [Google Scholar]
- Hayton, J.C.; Carnabuci, G.; Eisenberger, R. With a little help from my colleagues: A social embeddedness approach to perceived organizational support. J. Organ. Behav. 2011, 33, 235–249. [Google Scholar] [CrossRef]
- Zukin, S.; DiMaggio, P. Structures of Capital: The Social Organization of the Economy; Cambridge University Press: New York, NY, USA, 1990. [Google Scholar]
- Aldrich, H.E.; Brumana, M.; Campopiano, G.; Minola, T. Embedded but not asleep: Entrepreneurship and family business research in the 21st century. J. Fam. Bus. Strategy 2021, 12, 100390. [Google Scholar] [CrossRef]
- Shelton, L.M. Female Entrepreneurs, Work-Family Conflict, and Venture Performance: New Insights into the Work-Family Interface. J. Small Bus. Manag. 2006, 44, 285–297. [Google Scholar] [CrossRef]
- Bird, B.; Brush, C. A gendered perspective on organizational creation. Entrep. Theory Pract. 2002, 26, 41–66. [Google Scholar] [CrossRef]
- Malmström, M.; Johansson, J.; Wincent, J. Gender Stereotypes and Venture Support Decisions: How Governmental Venture Capitalists Socially Construct Entrepreneurs’ Potential. Entrep. Theory Prac. 2017, 41, 833–860. [Google Scholar] [CrossRef]
- Gupta, V.; Fernandez, C. Cross-cultural similarities and differences in characteristics attributed to entrepreneurs: A three-nation study. J. Leadersh. Organ. Stud. 2009, 15, 304–318. [Google Scholar] [CrossRef]
- Carter, S.; Shaw, E.; Lam, W.; Wilson, F. Gender, Entrepreneurship, and Bank Lending: The Criteria and Processes Used by Bank Loan Officers in Assessing Applications. Entrep. Theory Prac. 2007, 31, 427–444. [Google Scholar] [CrossRef]
- Shaw, E. Small firm networking: An insight into contents and motivating factors. Int. Small Bus. J. 2006, 24, 5–29. [Google Scholar] [CrossRef]
- Renzulli, L.A.; Aldrich, H.; Moody, J. Family matters: Gender, networks, and entrepreneurial outcomes. Soc. Forces 2000, 79, 523–546. [Google Scholar] [CrossRef]
- Minniti, M. Female Entrepreneurship and Economic Activity. Eur. J. Dev. Res. 2010, 22, 294–312. [Google Scholar] [CrossRef]
- Gonzalez-Alvarez, N.; Solis-Rodriguez, V. Discovery of entrepreneurial opportunities: A gender perspective. Ind. Manag. Data Syst. 2011, 111, 755–775. [Google Scholar] [CrossRef]
- Bledsoe, M.T.; Oatsvall, R.J. Entrepreneurship–women’s business. Int. Bus. Econ. Res. J. (IBER) 2010, 9, 13. [Google Scholar] [CrossRef]
- Smeltzer, L.R.; Fann, G.L. Gender differences in external networks of small business owner/managers. J. Small Bus. Manag. 1989, 27, 25–32. [Google Scholar]
- Rocha, V.; Van Praag, M. Mind the gap: The role of gender in entrepreneurial career choice and social influence by founders. Strateg. Manag. J. 2020, 41, 841–866. [Google Scholar] [CrossRef]
- Linehan, M. Networking for female managers’ career development: Empirical evidence. J. Manag. Dev. 2001, 20, 823–829. [Google Scholar] [CrossRef]
- Carter, S. Improving the numbers and performance of women-owned businesses: Some implications for training and advisory services. Educ. Train. 2000, 42, 326–334. [Google Scholar] [CrossRef]
- Bruni, A.; Gherardi, S.; Poggio, B. Doing gender, doing entrepreneurship: An ethnographic account of intertwined practices. Gend. Work Organ. 2004, 11, 406–429. [Google Scholar] [CrossRef]
- Cardella, G.M.; Hernández-Sánchez, B.R.; Sánchez-García, J.C. Women Entrepreneurship: A Systematic Review to Outline the Boundaries of Scientific Literature. Front. Psychol. 2020, 11, 1557. [Google Scholar] [CrossRef]
- Shaver, K.G.; Gartner, W.B.; Crosby, E.; Bakalarova, K.; Gatewood, E.J. Attributions about Entrepreneurship: A Framework and Process for Analyzing Reasons for Starting a Business. Entrep. Theory Prac. 2001, 26, 5–28. [Google Scholar] [CrossRef]
- Veciana, J.M.; Aponte, M.; Urbano, D. University Students’ Attitudes Towards Entrepreneurship: A Two Countries Comparison. Int. Entrep. Manag. J. 2005, 1, 165–182. [Google Scholar] [CrossRef]
- Wilson, F.; Kickul, J.; Marlino, D. Gender, Entrepreneurial Self—Efficacy, and Entrepreneurial Career Intentions: Implications for Entrepreneurship Education. Entrep. Theory Prac. 2007, 31, 387–406. [Google Scholar] [CrossRef]
- Welsh, D.H.B.; Kaciak, E.; Minialai, C. The influence of perceived management skills and perceived gender discrimination in launch decisions by women entrepreneurs. Int. Entrep. Manag. J. 2017, 13, 1–33. [Google Scholar] [CrossRef]
- Smyth, J.D.; Swendener, A.; Kazyak, E. Women’s Work? The Relationship between Farmwork and Gender Self-Perception. Rural. Sociol. 2018, 83, 654–676. [Google Scholar] [CrossRef]
- Gupta, V.K.; Goktan, A.B.; Gunay, G. Gender differences in evaluation of new business opportunity: A stereotype threat perspective. J. Bus. Ventur. 2014, 29, 273–288. [Google Scholar] [CrossRef]
- Fitzsimmons, J.; Douglas, E. Interaction between feasibility and desirability in the formation of entrepreneurial intentions. J. Bus. Ventur. 2011, 26, 431–440. [Google Scholar] [CrossRef]
- Welter, F.; Smallbone, D.; Isakova, N.B. (Eds.) Enterprising Women in Transition Economies; Ashgate Publishing, Ltd.: Farnham, UK, 2006. [Google Scholar]
- Shelton, L.M.; Danes, S.M.; Eisenman, M. Role demands, difficulty in managing work-family conflict, and minority entrepreneurs. J. Dev. Entrep. 2008, 13, 315–342. [Google Scholar] [CrossRef]
- Huang, Y.-H.; Hammer, L.B.; Neal, M.B.; Perrin, N.A. The Relationship Between Work-to-Family Conflict and Family-to-Work Conflict: A Longitudinal Study. J. Fam. Econ. Issues 2004, 25, 79–100. [Google Scholar] [CrossRef]
- Prottas, D.J.; Thompson, C.A. Stress, satisfaction, and the work-family interface: A comparison of self-employed business owners, independents, and organizational employees. J. Occup. Health Psychol. 2006, 11, 366–378. [Google Scholar] [CrossRef]
- Blau, F.; Ferber, M.; Winkler, A. The Economics of Women, Men and Work, 3rd ed.; Prentice-Hall: Upper Saddle River, NJ, USA, 1998. [Google Scholar]
- Van Auken, H.; Werbel, J. Family Dynamic and Family Business Financial Performance: Spousal Commitment. Fam. Bus. Rev. 2006, 19, 49–63. [Google Scholar] [CrossRef]
- Manolova, T.S.; Carter, N.M.; Manev, I.M.; Gyoshev, B.S. The Differential Effect of Men and Women Entrepreneurs’ Human Capital and Networking on Growth Expectancies in Bulgaria. Entrep. Theory Prac. 2007, 31, 407–426. [Google Scholar] [CrossRef]
- Cetindamar, D.; Gupta, V.K.; Karadeniz, E.E.; Egrican, N. What the numbers tell: The impact of human, family and financial capital on women and men’s entry into entrepreneurship in Turkey. Entrep. Reg. Dev. 2012, 24, 29–51. [Google Scholar] [CrossRef]
- Shinnar, R.S.; Giacomin, O.; Janssen, F. Entrepreneurial Perceptions and Intentions: The Role of Gender and Culture. Entrep. Theory Prac. 2012, 36, 465–493. [Google Scholar] [CrossRef]
- Wales, W.J.; Gupta, V.K.; Mousa, F.T. Empirical research on entrepreneurial orientation: An assessment and suggestions for future research. Int. Small Bus. J. 2013, 31, 357–383. [Google Scholar] [CrossRef]
- Bolton, D.L.; Lane, M.D. Individual entrepreneurial orientation: Development of a measurement instrument. Education+ Training. 2012, 54, 219–233. [Google Scholar] [CrossRef]
- Fellnhofer, K. The organizational pervasiveness of entrepreneurial orientation across hierarchical levels. Int. J. Entrep. Innov. 2016, 17, 217–227. [Google Scholar] [CrossRef]
- Kollmann, T.; Christofor, J.; Kuckertz, A. Explaining individual entrepreneurial orientation: Conceptualisation of a cross-cultural research framework. Int. J. Entrep. Small Bus. 2007, 4, 325–340. [Google Scholar] [CrossRef]
- McClelland, D.C.; Davis, R.C. The Achieving Society; Van Nostrand: Oxford, UK, 1961. [Google Scholar]
- Covin, J.G.; Miller, D. International Entrepreneurial Orientation: Conceptual Considerations, Research Themes, Measurement Issues, and Future Research Directions. Entrep. Theory Prac. 2014, 38, 11–44. [Google Scholar] [CrossRef]
- Cardon, M.S.; Gregoire, D.A.; Stevens, C.E.; Patel, P.C. Measuring entrepreneurial passion: Conceptual foundations and scale validation. J. Bus. Ventur. 2013, 28, 373–396. [Google Scholar] [CrossRef]
- Cardon, M.S.; Wincent, J.; Singh, J.; Drnovsek, M. The Nature and Experience of Entrepreneurial Passion. Acad. Manag. Rev. 2009, 34, 511–532. [Google Scholar] [CrossRef]
- Santos, G.; Marques, C.; Ferreira, J.J.M. What are the antecedents of women’s entrepreneurial orientation? Int. Entrep. Manag. J. 2018, 14, 807–821. [Google Scholar] [CrossRef]
- Campos, H.M. Impact of entrepreneurial passion on entrepreneurial orientation with the mediating role of entrepreneurial alertness for technology-based firms in Mexico. J. Small Bus. Enterp. Dev. 2017, 24, 353–374. [Google Scholar] [CrossRef]
- Chen, X.P.; Liu, D.; He, W. Does passion fuel entrepreneurship and job creativity? A review and preview of passion research. In The Oxford Handbook of Creativity, Innovation, and Entrepreneurship; Shalley, C.E., Hitt, M.A., Zhou, J., Eds.; Oxford University Press: New York, NY, USA, 2015; pp. 159–175. [Google Scholar]
- Bandura, A.; Wessels, S. Self-Efficacy: The Exercise of Control; W.H. Freeman & Company: New York, NY, USA, 1997; pp. 4–6. [Google Scholar]
- Eisenberger, R.; Leonard, J.M. Effects of Conceptual Task Difficulty on Generalized Persistence. Am. J. Psychol. 1980, 93, 285. [Google Scholar] [CrossRef]
- Muehlfeld, K.; Urbig, D.; Weitzel, U. Entrepreneurs’ exploratory perseverance in learning settings. Entrep. Theory Pract. 2017, 41, 533–565. [Google Scholar] [CrossRef]
- Markman, G.D.; Baron, R.A.; Balkin, D.B. Are perseverance and self-efficacy costless? Assessing entrepreneurs’ regretful thinking. J. Organ. Behav. 2004, 26, 561–589. [Google Scholar] [CrossRef]
- Johannisson, B.; Ramírez-Pasillas, M.; Karlsson, G. The institutional embeddedness of local inter-firm networks: A leverage for business creation. Entrep. Reg. Dev. 2002, 14, 297–315. [Google Scholar] [CrossRef]
- Neck, H.M.; Meyer, G.D.; Cohen, B.; Corbett, A.C. An Entrepreneurial System View of New Venture Creation. J. Small Bus. Manag. 2004, 42, 190–208. [Google Scholar] [CrossRef]
- Fuller, T.; Warren, L. Entrepreneurship as foresight: A complex social network perspective on organisational foresight. Futures 2006, 38, 956–971. [Google Scholar] [CrossRef]
- Lumpkin, G.T.; Wales, W.J.; Ensley, M. Assessing the context for entrepreneurship: The role of entrepreneurial orientation. Entrep. Engine Growth 2007, 3, 49–78. [Google Scholar]
- Wannamakok, W.; Chang, Y.-Y.; Täks, M. The Relationship between Institutional Environments and Entrepreneurial Intention in Estonia: Mediating Roles of Desirability and Feasibility. Entrep. Bus. Econ. Rev. 2020, 8, 111–126. [Google Scholar] [CrossRef]
- Hockerts, K. Determinants of Social Entrepreneurial Intentions. Entrep. Theory Prac. 2017, 41, 105–130. [Google Scholar] [CrossRef]
- Biraglia, A.; Kadile, V. The role of entrepreneurial passion and creativity in developing entrepreneurial intentions: Insights from American homebrewers. J. Small Bus. Manag. 2017, 55, 170–188. [Google Scholar] [CrossRef]
- Krueger, N.F. Entrepreneurial Intentions Are Dead: Long Live Entrepreneurial Intentions. In Revisiting the Entrepreneurial Mind. International Studies in Entrepreneurship; Brännback, M., Carsrud, A., Eds.; Springer International Publishing: Cham, Switzerland, 2017; Volume 35, pp. 13–34. [Google Scholar]
- Fayolle, A.; Liñán, F. The future of research on entrepreneurial intentions. J. Bus. Res. 2014, 67, 663–666. [Google Scholar] [CrossRef]
- Marques, C.S.; Ferreira, J.J.; Gomes, D.N.; Rodrigues, R.G. Entrepreneurship education: How psychological, demographic and behavioural factors predict the entrepreneurial intention. Educ. Train. 2012, 54, 657–672. [Google Scholar] [CrossRef]
- Díaz-García, M.C.; Jiménez-Moreno, J. Entrepreneurial intention: The role of gender. Int. Entrep. Manag. J. 2009, 6, 261–283. [Google Scholar] [CrossRef]
- Rauch, A.; Frese, M. Let’s put the person back into entrepreneurship research: A meta-analysis on the relationship between business owners’ personality traits, business creation, and success. Eur. J. Work. Organ. Psychol. 2007, 16, 353–385. [Google Scholar] [CrossRef]
- Santos-Cumplido, F.J.; Liñán, F. Measuring entrepreneurial quality in southern Europe. Int. Entrep. Manag. J. 2006, 3, 87–107. [Google Scholar] [CrossRef]
- Gartner, W.B. A conceptual framework for describing the phenomenon of new venture creation. Acad. Manag. Rev. 1985, 10, 696–706. [Google Scholar] [CrossRef]
- Gartner, W.B. Some suggestions for research on entrepreneurial traits and characteristics. Entrep. Theory Pract. 1989, 14, 27–37. [Google Scholar] [CrossRef]
- Fayolle, A.; Degeorge, J.M. Attitudes, intentions, and behaviour: New approaches to evaluating entrepreneurship education. In International Entrepreneurship edUcation. Issues and Newness; Fayolle, A., Klandt, H., Eds.; Edward Elgar: Cheltenham, UK, 2006; pp. 74–89. [Google Scholar]
- Fishbein, M.; Ajzen, I. Belief, Attitude, Intention, and Behavior: An Introduction to Theory and Research; Adison-Wesley: Reading, MA, USA, 1975. [Google Scholar] [CrossRef]
- Zhao, H.; Seibert, S.E.; Lumpkin, G. The Relationship of Personality to Entrepreneurial Intentions and Performance: A Meta-Analytic Review. J. Manag. 2010, 36, 381–404. [Google Scholar] [CrossRef]
- Liñán, F.; Fayolle, A. A systematic literature review on entrepreneurial intentions: Citation, thematic analyses, and research agenda. Int. Entrep. Manag. J. 2015, 11, 907–933. [Google Scholar] [CrossRef]
- Guerrero, M.; Rialp, J.; Urbano, D. The impact of desirability and feasibility on entrepreneurial intentions: A structural equation model. Int. Entrep. Manag. J. 2008, 4, 35–50. [Google Scholar] [CrossRef]
- Schmitt-Rodermund, E. Pathways to successful entrepreneurship: Parenting, personality, early entrepreneurial competence, and interests. J. Vocat. Behav. 2004, 65, 498–518. [Google Scholar] [CrossRef]
- Douglas, E. Reconstructing entrepreneurial intentions to identify predisposition for growth. J. Bus. Ventur. 2013, 28, 633–651. [Google Scholar] [CrossRef]
- Arenius, P.; Minniti, M. Perceptual variables and nascent entrepreneurship. Small Bus. Econ. 2005, 24, 233–247. [Google Scholar] [CrossRef]
- Orser, B.; Hogarth-Scott, S. Opting for Growth: Gender Dimensions of Choosing Enterprise Development. Can. J. Adm. Sci. 2009, 19, 284–300. [Google Scholar] [CrossRef]
- Brush, C.G.; de Bruin, A.; Welter, F. A gender-aware framework for women’s entrepreneurship. Int. J. Gend. Entrep. 2009, 1, 8–24. [Google Scholar] [CrossRef]
- Manolova, T.S.; Brush, C.G.; Edelman, L.F.; Shaver, K.G. One size does not fit all: Entrepreneurial expectancies and growth intentions of US women and men nascent entrepreneurs. Entrep. Reg. Dev. 2012, 24, 7–27. [Google Scholar] [CrossRef]
- Ladd, T.; Hind, P.; Lawrence, J. Entrepreneurial orientation, Waynesian self-efficacy for searching and marshaling, and intention across gender and region of origin. J. Small Bus. Entrep. 2018, 31, 391–411. [Google Scholar] [CrossRef]
- Covin, J.G.; Lumpkin, G. Entrepreneurial Orientation Theory and Research: Reflections on a Needed Construct. Entrep. Theory Prac. 2011, 35, 855–872. [Google Scholar] [CrossRef]
- Zhao, H.; Seibert, S.E.; Hills, G.E. The Mediating Role of Self-Efficacy in the Development of Entrepreneurial Intentions. J. Appl. Psychol. 2005, 90, 1265–1272. [Google Scholar] [CrossRef]
- Carland, J.W.; Hoy, F.; Boulton, W.R.; Carland, J.A.C. Differentiating Entrepreneurs from Small Business Owners: A Conceptualization. Acad. Manag. Rev. 1984, 9, 354–359. [Google Scholar] [CrossRef]
- Tidd, J.; Bessant, J.; Pavitt, K. Managing Innovation Integrating Technological, Market and Organizational Change; John Wiley Sons Ltd.: Hong Kong, China, 2005. [Google Scholar]
- Thurlings, M.; Evers, A.T.; Vermeulen, M. Toward a model of explaining teachers’ innovative behavior: A literature review. Rev. Educ. Res. 2015, 85, 430–471. [Google Scholar] [CrossRef]
- West, M.A.; Farr, J.L. Innovation at work: Psychological perspectives. Soc. Behav. 1989, 4, 15–30. [Google Scholar]
- De Jong, J.P.; Hartog, D.N.D. How leaders influence employees’ innovative behaviour. Eur. J. Innov. Manag. 2007, 10, 41–64. [Google Scholar] [CrossRef]
- Konermann, J. Teachers’ Work Engagement. A Deeper Understanding of the Role of Job and Personal Resources in Relationship to Work Engagement, Its Antecedents, and Its Outcomes. Ph.D. Thesis, Universiteit Twente, Enschede, The Netherlands, 2012. [Google Scholar] [CrossRef]
- Kessel, M.; Hannemann-Weber, H.; Kratzer, J. Innovative work behavior in healthcare: The benefit of operational guidelines in the treatment of rare diseases. Health Policy 2012, 105, 146–153. [Google Scholar] [CrossRef][Green Version]
- Shane, S. Reflections on the 2010 AMR Decade Award: Delivering on the Promise of Entrepreneurship As a Field of Research. Acad. Manag. Rev. 2012, 37, 10–20. [Google Scholar] [CrossRef]
- Lukeš, M.; Stephan, U.; Černíková, A. Measuring innovative behavior and innovation support. In Stimulating Recovery—The Role of Innovation Management: Proceedings of the 2nd ISPIM Innovation Symposium, New York, NY, USA, December 2009; ISPIN: New York, NY, USA, 2009. [Google Scholar]
- Amabile, T.M.; Conti, R.; Coon, H.; Lazenby, J.; Herron, M. Assessing the work environment for creativity. Acad. Manag. J. 1996, 39, 1154–1184. [Google Scholar]
- Kelley, D.J.; Peters, L.; O’Connor, G.C. Intra-organizational networking for innovation-based corporate entrepreneurship. J. Bus. Ventur. 2009, 24, 221–235. [Google Scholar] [CrossRef]
- Tang, J.; Kacmar, K.M.; Busenitz, L. Entrepreneurial alertness in the pursuit of new opportunities. J. Bus. Ventur. 2012, 27, 77–94. [Google Scholar] [CrossRef]
- Davidsson, P. Entrepreneurial opportunities and the entrepreneurship nexus: A re-conceptualization. J. Bus. Ventur. 2015, 30, 674–695. [Google Scholar] [CrossRef]
- De Jong, J.P.; Den Hartog, D.N.D. Innovative Work Behavior: Measurement and Validation; EIM Business and Policy Research: Zoetermeer, The Netherlands, 2008; pp. 1–27. [Google Scholar]
- Binnewies, C.; Ohly, S.; Sonnentag, S. Taking personal initiative and communicating about ideas: What is important for the creative process and for idea creativity? Eur. J. Work. Organ. Psychol. 2007, 16, 432–455. [Google Scholar] [CrossRef]
- Lukeš, M. Entrepreneurs as Innovators: A Multi-Country Study on Entrepreneurs’ Innovative Behaviour. Prague Econ. Pap. 2013, 22, 72–84. [Google Scholar] [CrossRef]
- Howell, J.M.; Shea, C.M.; Higgins, C.A. Champions of product innovations: Defining, developing, and validating a measure of champion behavior. J. Bus. Ventur. 2005, 20, 641–661. [Google Scholar] [CrossRef]
- Crant, J.M. Proactive behavior in organizations. J. Manag. 2000, 26, 435–462. [Google Scholar] [CrossRef]
- Anderson, N.; Potočnik, K.; Zhou, J. Innovation and creativity in organizations: A state-of-the-science review, prospective commentary, and guiding framework. J. Manag. 2014, 40, 1297–1333. [Google Scholar] [CrossRef]
- Grande, J.; Madsen, E.L.; Borch, O.J. The relationship between resources, entrepreneurial orientation and performance in farm-based ventures. Entrep. Reg. Dev. 2011, 23, 89–111. [Google Scholar] [CrossRef]
- Rauch, A.; Wiklund, J.; Lumpkin, G.T.; Frese, M. Entrepreneurial orientation and business performance: An assessment of past research and suggestions for the future. Entrep. Theory Pract. 2009, 33, 761–787. [Google Scholar] [CrossRef]
- Collins, C.J.; Smith, K.G. Knowledge Exchange and Combination: The Role of Human Resource Practices in the Performance of High-Technology Firms. Acad. Manag. J. 2006, 49, 544–560. [Google Scholar] [CrossRef]
- Soleymani, A.; Farani, A.Y.; Karimi, S.; Azadi, H.; Nadiri, H.; Scheffran, J. Identifying sustainable rural entrepreneurship indicators in the Iranian context. J. Clean. Prod. 2021, 290, 125186. [Google Scholar] [CrossRef]
- Mroczek-Dąbrowska, K.; Gaweł, A. Determinants of female entrepreneurship in male- and female-dominated sectors in selected European countries. Int. Entrep. Rev. 2020, 6, 55–68. [Google Scholar]
- Kelley, D.J.; Baumer, B.S.; Brush, C.; Greene, P.G.; Mahdavi, M.; Majbouri, M.; Cole, M.; Dean, M.; Heavlow, R. Global Entrepreneurship Monitor 2016/2017 Report on Women’s Entrepreneurship; Global Entrepreneurship Research Association (GERA): Boston, MA, USA, 2017. [Google Scholar]
- Busenitz, L.W.; Gomez, C.; Spencer, J.W. Country institutional profiles: Unlocking entrepreneurial phenomena. Acad. Manag. J. 2000, 43, 994–1003. [Google Scholar]
- Vaillant, Y.; Lafuente, E. Do different institutional frameworks condition the influence of local fear of failure and entrepreneurial examples over entrepreneurial activity? Entrep. Reg. Dev. 2007, 19, 313–337. [Google Scholar] [CrossRef]
- Shabbir, A.; Di Gregorio, S. An examination of the relationship between women’s personal goals and structural factors influencing their decision to start a business: The case of Pakistan. J. Bus. Ventur. 1996, 11, 507–529. [Google Scholar] [CrossRef]
- Greenhaus, J.H.; Beutell, N.J. Sources of conflict between work and family roles. Acad. Manag. Rev. 1985, 10, 76–88. [Google Scholar] [CrossRef]
- Ruderman, M.P.; Ohlott, K.; Panzer, K.; King, S. Benefits of multiple roles for managerial women. Acad. Manag. J. 2002, 45, 369–387. [Google Scholar]
- Burt, R.S.; Raider, H.J. Creating Careers: Women’s Paths through Entrepreneurship; University of Chicago: Chicago, IL, USA, 2000. [Google Scholar]
- Jonathan, E.G. Mulheres empreendedoras: Medos, conquistas e qualidade de vida. Psicol. Estud. 2005, 10, 373–382. [Google Scholar] [CrossRef]
- Cherlin, A.J. Public and Private Families: An Introduction, 3rd ed.; Mc Graw Hill: New York, NY, USA, 2001. [Google Scholar]
- Vandewater, E.A.; Ostrove, J.M.; Stewart, A.J. Predicting women’s well-being in midlife: The importance of personality development and social role involvements. J. Personal. Soc. Psychol. 1997, 72, 1147–1160. [Google Scholar] [CrossRef]
- Liñán, F.; Chen, Y.-W. Development and Cross-Cultural Application of a Specific Instrument to Measure Entrepreneurial Intentions. Entrep. Theory Prac. 2009, 33, 593–617. [Google Scholar] [CrossRef]
- Kautonen, T.; Van Gelderen, M.; Tornikoski, E.T. Predicting entrepreneurial behaviour: A test of the theory of planned behaviour. Appl. Econ. 2013, 45, 697–707. [Google Scholar] [CrossRef]
- Athayde, R. Measuring enterprise potential in young people. Entrep. Theory Pract. 2009, 33, 481–500. [Google Scholar] [CrossRef]
- Martins, S.P. Indicadores Para Medir o Empreendedorismo em Regiões Europeias. Master’s Thesis, Universidade de Aveiro, Aveiro, Portugal, 2006. [Google Scholar]
- Tang, J.; Tang, Z.; Lohrke, F.T. Developing an entrepreneurial typology: The roles of entrepreneurial alertness and attributional style. Int. Entrep. Manag. J. 2008, 4, 273–294. [Google Scholar] [CrossRef]
- Berger, E.S.; Kuckertz, A. Female entrepreneurship in startup ecosystems worldwide. J. Bus. Res. 2016, 69, 5163–5168. [Google Scholar] [CrossRef]
- Cromie, S.; Hayes, J. Towards a typology of female entrepreneurs. Sociol. Rev. 1988, 36, 87–113. [Google Scholar] [CrossRef]
- Kahn, R.; Wolfe, D.; Quinn, R.; Snoek, J.; Rosenthal, R. Organizational Stress: Studies in Role Conflict and Ambiguity; John Wiley: Oxford, UK, 1964. [Google Scholar]
- McAtavey, J.M. Women Entrepreneurs: Factors That Contribute to Women Launching Their Own Business and Factors That Satisfy Women Entrepreneurs. Ph.D. Thesis, Lynn University College of Graduate Studies, Boca Raton, FL, USA, 2002. [Google Scholar]
- Lohmöller, J.-B. Predictive vs. Structural Modeling: PLS vs. ML. In Latent Variable Path Modeling with Partial Least Squares; Springer Science and Business: Berlin/Heidelberg, Germany; Media LLC: Oviedo, FL, USA, 1989; pp. 199–226. [Google Scholar]
- Wold, H. Systems under indirect observation using PLS. In A Second Generation of Multivariate Analysis: Methods; Fornell, C., Ed.; Praeger: New York, NY, USA, 1982; pp. 325–347. [Google Scholar]
- Ringle, C.M.; Wende, S.; Becker, J.-M. SmartPLS 3. Bönningstedt: SmartPLS. 2015. Available online: http://www.smartpls.com (accessed on 10 April 2021).
- Hair, J.F.; Sarstedt, M.; Pieper, T.M.; Ringle, C.M. The Use of Partial Least Squares Structural Equation Modeling in Strategic Management Research: A Review of Past Practices and Recommendations for Future Applications. Long Range Plan. 2012, 45, 320–340. [Google Scholar] [CrossRef]
- Gefen, D.; Rigdon, E.E.; Straub, D. Editor’s comments: An update and extension to SEM guidelines for administrative and social science research. MIS Q. 2011, 35, 3–14. [Google Scholar] [CrossRef]
- Hulland, J. Use of partial least squares (PLS) in strategic management research: A review of four recent studies. Strateg. Manag. J. 1999, 20, 195–204. [Google Scholar] [CrossRef]
- Bagozzi, R.P.; Yi, Y. On the evaluation of structural equation models. J. Acad. Mark. Sci. 1988, 16, 74–94. [Google Scholar] [CrossRef]
- Fornell, C.; Larcker, D.F. Evaluating structural equation models with unobservable variables and measurement error. J. Mark. Res. 1981, 18, 39–50. [Google Scholar] [CrossRef]
- Hair, J.F.; Ringle, C.M.; Sarstedt, M. PLS-SEM: Indeed a silver bullet. J. Mark. Theory Pract. 2011, 19, 139–152. [Google Scholar] [CrossRef]
- Chin, W.W. The partial least squares approach to structural equation modeling. In Modern Methods for Business Research; Marcoulides, G.A., Ed.; Lawrence Erlbaum Associates: Mahwah, NJ, USA, 1998; pp. 295–336. [Google Scholar]
- Cohen, J. Statistical Power Analysis for the Behavioral Sciences, 2nd ed.; Routledge Academic: New York, NY, USA, 1988. [Google Scholar]
- Falk, R.F.; Miller, N.B. A primer for Soft Modeling; University of Akron Press: Akron, OH, USA, 1992. [Google Scholar]
- Geisser, S. The predictive sample reuse method with applications. J. Am. Stat. Assoc. 1975, 70, 320–328. [Google Scholar] [CrossRef]
- Stone, M. Cross-validatory choice and assessment of statistical predictions. J. R. Stat. Soc. Ser. B Methodol. 1974, 36, 111–133. [Google Scholar] [CrossRef]
- Tenenhaus, M.; Vinzi, V.E.; Chatelin, Y.-M.; Lauro, C. PLS path modeling. Comput. Stat. Data Anal. 2005, 48, 159–205. [Google Scholar] [CrossRef]
- Wold, H. Path models with latent variables: The NIPALS approach. In Quantitative Sociology; Elsevier: Amsterdam, The Netherlands, 1975; pp. 307–357. [Google Scholar]
- Covin, J.G.; Green, K.M.; Slevin, D.P. Strategic Process Effects on the Entrepreneurial Orientation–Sales Growth Rate Relationship. Entrep. Theory Prac. 2006, 30, 57–81. [Google Scholar] [CrossRef]
- Zhai, Y.-M.; Sun, W.-Q.; Tsai, S.-B.; Wang, Z.; Zhao, Y.; Chen, Q. An Empirical Study on Entrepreneurial Orientation, Absorptive Capacity, and SMEs’ Innovation Performance: A Sustainable Perspective. Sustainability 2018, 10, 314. [Google Scholar] [CrossRef]
- Marcati, A.; Guido, G.; Peluso, A.M. The role of SME entrepreneurs’ innovativeness and personality in the adoption of innovations. Res. Policy 2008, 37, 1579–1590. [Google Scholar] [CrossRef]
- Galanakis, K.; Giourka, P. Entrepreneurial path: Decoupling the complexity of entrepreneurial process. Int. J. Entrep. Behav. Res. 2017, 23, 317–335. [Google Scholar] [CrossRef]
- Klyver, K.; Hunter, E.; Watne, T. Entrepreneurial Ties and Innovativeness in the Start-Up Decision. Int. J. Entrep. Innov. 2012, 13, 153–163. [Google Scholar] [CrossRef]
- Hamidi, D.Y.; Wennberg, K.; Berglund, H. Creativity in entrepreneurship education. J. Small Bus. Enterp. Dev. 2008, 15, 304–320. [Google Scholar] [CrossRef]
- McKeever, E.; Jack, S.; Anderson, A. Embedded entrepreneurship in the creative re- construction of place. J. Bus. Ventur. 2015, 30, 50–65. [Google Scholar] [CrossRef]
- Piacentino, D.; Bono, F.; Cracolici, M.F.; Giuliani, D. A spatial analysis of new business formation: Replicative vs innovative behaviour. Spat. Stat. 2017, 21, 390–405. [Google Scholar] [CrossRef]
- Portela, J.; Hespanha, P.; Nogueira, C.; Teixeira, M.S.; Baptista, A. Microempreendedorismo em Portugal: Experiências e Perspectivas; INSCOOP: Lisboa, Portugal, 2008. [Google Scholar]
- Connell, R.W. Globalization, Imperialism, and Masculinities. In Handbook of Studies on Men & Masculinities; Kimmel, M.S., Hearn, J., Connell, R.W., Eds.; SAGE|CQ Press: Newcastle upon Tyne, UK, 2012; pp. 71–89. [Google Scholar]
- Connell, R.W.; Messerschmidt, J.W. Hegemonic masculinity: Rethinking the concept. Gend. Soc. 2005, 19, 829–859. [Google Scholar] [CrossRef]
- Filteau, M.R. Who Are Those Guys? Constructing the Oilfield’s New Dominant Masculinity. Men Masc. 2014, 17, 396–416. [Google Scholar] [CrossRef]
- Lim, S.; Envick, B.R. Gender and entrepreneurial orientation: A multi-country study. Int. Entrep. Manag. J. 2013, 9, 465–482. [Google Scholar] [CrossRef]
- Goktan, A.B.; Gupta, V.K. Sex, gender, and individual entrepreneurial orientation: Evidence from four countries. Int. Entrep. Manag. J. 2015, 11, 95–112. [Google Scholar] [CrossRef]
- Fellnhofer, K.; Puumalainen, K.; Sjögrén, H. Entrepreneurial orientation and performance–are sexes equal? Int. J. Entrep. Behav. Res. 2016, 22, 346–374. [Google Scholar] [CrossRef]
- Gupta, V.K.; Turban, D.B.; Pareek, A. Differences between men and women in opportunity evaluation as a function of gender stereotypes and stereotype activation. Entrep. Theory Pract. 2013, 37, 771–788. [Google Scholar] [CrossRef]
- Anthopoulou, T. Rural women in local agrofood production: Between entrepreneurial initiatives and family strategies. A case study in Greece. J. Rural. Stud. 2010, 26, 394–403. [Google Scholar] [CrossRef]
- Brush, C.; Edelman, L.F.; Manolova, T.; Welter, F. A gendered look at entrepreneurship ecosystems. Small Bus. Econ. 2019, 53, 393–408. [Google Scholar] [CrossRef]
- DeMartino, R.; Barbato, R. Differences between women and men MBA entrepreneurs: Exploring family flexibility and wealth creation as career motivators. J. Bus. Ventur. 2003, 18, 815–832. [Google Scholar] [CrossRef]
- Bird, S.R.; Sapp, S.G.; Lee, M.Y. Small business success in rural communities: Explaining the sex gap. Rural. Sociol. 2001, 66, 507–531. [Google Scholar] [CrossRef]
- Loscocco, K.A.; Robinson, J. Barriers to women’s small-business success in the United States. Gend. Soc. 1991, 5, 511–532. [Google Scholar] [CrossRef]
Publisher’s Note: MDPI stays neutral with regard to jurisdictional claims in published maps and institutional affiliations. |
© 2021 by the authors. Licensee MDPI, Basel, Switzerland. This article is an open access article distributed under the terms and conditions of the Creative Commons Attribution (CC BY) license (https://creativecommons.org/licenses/by/4.0/).

