Biodiversity and Stage of the Art of Three Pollinators Taxa in Mexico: An Overview
Abstract
1. Introduction
2. Materials and Methods
2.1. Eligibility Criteria
2.2. Literature Search
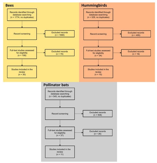
2.3. Studies Selection
2.4. Data Collection
3. Results and Discussion
3.1. Knowledge Assessment
3.2. Bees
3.3. Hummingbirds
3.4. Pollinator Bats
3.5. Policy Support
4. Conclusions
Supplementary Materials
Author Contributions
Funding
Institutional Review Board Statement
Informed Consent Statement
Data Availability Statement
Acknowledgments
Conflicts of Interest
References
- Potts, S.G.; Imperatriz-Fonseca, V.; Ngo, H.T.; Aizen, M.A.; Biesmeijer, J.C.; Breeze, T.D.; Dicks, L.V.; Garibaldi, L.A.; Hill, R.; Settele, J.; et al. Safeguarding pollinators and their values to human well-being. Nature 2016, 540, 220–229. [Google Scholar] [CrossRef]
- Klein, A.-M.; Vaissière, B.E.; Cane, J.H.; Steffan-Dewenter, I.; Cunningham, S.A.; Kremen, C.; Tscharntke, T. Importance of pollinators in changing landscapes for world crops. Proc. R. Soc. B Biol. Sci. 2007, 274, 303–313. [Google Scholar] [CrossRef]
- Potts, S.G.; Biesmeijer, J.C.; Kremen, C.; Neumann, P.; Schweiger, O.; Kunin, W.E. Global pollinator declines: Trends, impacts and drivers. Trends Ecol. Evol. 2010, 25, 345–353. [Google Scholar] [CrossRef]
- IPBES (Intergovernmental Science-Policy Platform on Biodiversity and Ecosystem Services). The Assessment Report of the Intergovernmental Science-Policy Platform on Biodiversity and Ecosystem Services on Pollinators, Pollination and Food Production; Potts, S.G., Imperatriz-Fonseca, V.L., Ngo, H.T., Eds.; Secretariat of the Intergovernmental Science-Policy Platform on Biodiversity and Ecosystem Services: Bonn, Germany, 2016; 552p. [Google Scholar]
- Garibaldi, L.A.; Aizen, M.A.; Klein, A.A.; Cunningham, S.A.; Harder, L.D. Global growth and stability of agricultural yield decrease with pollinator dependence. Proc. Natl. Acad. Sci. USA 2011, 108, 5909–5914. [Google Scholar] [CrossRef] [PubMed]
- IPBES (Intergovernmental Science-Policy Platform on Biodiversity and Ecosystem Services). Available online: https://ipbes.net/ (accessed on 27 July 2020).
- Martínez-Meyer, E.; Sosa-Escalante, J.E.; Álvarez, F. El estudio de la biodiversidad en México: ¿una ruta con dirección? Rev. Mex. Biodivers. 2014, 85. [Google Scholar] [CrossRef]
- CONABIO (National Commission for the Use and Knowledge of Biodiversity). Available online: https://www.gob.mx/conabio/prensa/los-polinizadores-nos-necesitan-y-nosotros-tambien?idiom=es (accessed on 20 August 2020).
- Ashworth, L.; Quesada, M.; Casas, A.; Aguilar, R.; Oyama, K. Pollinator-dependent food production in Mexico. Biol. Conserv. 2009, 142, 1050–1057. [Google Scholar] [CrossRef]
- Ayala, R.; Griswold, T.L.; Yanega, D. Apoidea (Hymenoptera). In Biodiversidad, Taxonomía y Biogeografía de Artrópodos de México; Llorente, B.J., García, A.N., González, E.S., Eds.; UNAM-CONABIO: Ciudad de México, Mexico, 1996; pp. 423–464. (In Spanish) [Google Scholar]
- Arita, H.T.; Santos-Del-Prado, K. Conservation biology of nectar-feeding bats in Mexico. J. Mammal. 1999, 80, 31–41. [Google Scholar] [CrossRef]
- Chandler, M.; See, L.; Copas, K.; Bonde, A.M.; López, B.C.; Danielsen, F.; Legind, J.K.; Masinde, S.; Miller-Rushing, A.J.; Newman, G.; et al. Contribution of citizen science towards international biodiversity monitoring. Biol. Conserv. 2017, 213, 280–294. [Google Scholar] [CrossRef]
- GBIF (Global Biodiversity Information Facility). Available online: https://www.gbif.org (accessed on 10 March 2021).
- Minckley, R. Faunal composition and species richness differences of bees (Hymenoptera: Apiformes) from two north American regions. Apidologie 2008, 39, 176–188. [Google Scholar] [CrossRef]
- SNIB (Sistema Nacional de Información Sobre Biodiversidad de México). (In Spanish). Available online: http://www.snib.mx (accessed on 11 July 2020).
- Discover Life. Available online: https://www.discoverlife.org/ (accessed on 31 October 2020).
- Ramírez-Freire, L.; Alanís-Flores, G.J.; Ayala-Barajas, R.; Quiroz-Martínez, H.; Velazco-Macías, C.G. Las abejas del género Agapostemon (Hymenoptera: Halictidae) del estado de Nuevo León, México. Rev. Mex. Biodivers. 2012, 83, 63–70. (In Spanish) [Google Scholar] [CrossRef]
- Meléndez-Ramirez, V.; Magaña-Rueda, S.; Parra-Tabla, V.; Ayala, R.; Navarro, J. Diversity of native bee visitors of cucurbit crops (Cucurbitaceae) in Yucatán, México. J. Insect Conserv. 2002, 6, 135–147. [Google Scholar] [CrossRef]
- Vergara, C.H.; Ayala, R. Diversity, phenology and biogeography of the bees (Hymenoptera: Apoidea) of Zapotitlan de las Salinas, Puebla, Mexico. J. Kans. Entomol. Soc. 2002, 75, 16–30. [Google Scholar]
- Novelo-Rincón, L.F.; Delfín-González, H.U.G.O.; Ayala, R.; Contreras-Acosta, H.H. Community structure of native bees in four vegetation types in the dry tropics of Yucatan, Mexico. Folia Entomol. Mex. 2003, 42, 177–190. [Google Scholar]
- Reyes-Novelo, E.; Meléndez-Ramírez, V.; Ayala, R.; Delfín-González, H. Bee faunas (Hymenoptera: Apoidea) of six natural protected areas in Yucatan, Mexico. Èntomol. News 2009, 120, 530–544. [Google Scholar] [CrossRef]
- Calvillo, L.M.; Ramírez, V.M.; Parra-Tabla, V.; Navarro, J. Bee diversity in a fragmented landscape of the Mexican neotropic. J. Insect Conserv. 2010, 14, 323–334. [Google Scholar] [CrossRef]
- Balboa, A.C.C. Diversidad de Abejas (Hymenoptera: Apoidea) de la Reserva de la Biosfera “La Sepultura” Chiapas, México. Master’s Thesis, El Colegio de la Frontera Sur, Campeche, Mexico, 2010. (In Spanish). [Google Scholar]
- Vandame, R.; Ayala, R.; Esponda, J.; Balboa, C.; Guzmán, M.A. Diversidad de abejas: El caso de la reserva de la Biosfera El Triunfo. In La Biodiversidad en Chiapas: Estudio de Estado; Comisión Nacional para el Conocimiento y Uso de la Biodiversidad (CONABIO) , Ed.; CONABIO: Ciudad de México, Mexico, 2013; Volume 2, pp. 233–240. (In Spanish) [Google Scholar]
- López, G.J. Diversidad de Abejas (Hymenoptera: Apoidea) Asociadas a Milpas en Paisajes con Diferentes Niveles de Antropi-zación. Master’s Thesis, El Colegio de la Frontera Sur, Campeche, Mexico, 2014. (In Spanish). [Google Scholar]
- Bonet, F.M.E. Biodiversidad de Abejas (Hymenoptera: Apoidea) de la Flora Acompañante en un Cafetal con Manejo Rústico y Ecológico de la Región Subcaribeña (México, Mesoamérica). Ph.D. Thesis, Universidad Complutense de Madrid, Madrid, Spain, September 2015. (In Spanish). [Google Scholar]
- Razo, L.A.E. Abejas Silvestres (Hymenoptera: Apoidea: Anthophila) y Sus Interacciones con la Flora en la Sierra de Quila, Tecolotlán, Jalisco. Master’s Thesis, Universidad de Guadalajara, Guadalajara, Mexico, July 2015. (In Spanish). [Google Scholar]
- Ramírez-Freire, L.; Quiroz-Martínez, H. Informe Final SNIB-CONABIO, Proyecto No. JF185. Abejas Silvestres (Hymenoptera: Apoidea) de la Región Praderas de Tokio-El Potosí—Sierra Mazmorras-Cañón de Iturbide, Coahuila y Nuevo León; Universidad Autónoma de Nuevo León, Facultad de Ciencias Biológicas: Ciudad de México, Mexico, 2016. (In Spanish) [Google Scholar]
- Ruiz-Toledo, J.; Vandame, R.; Penilla-Navarro, P.; Gómez, J.; Sánchez, D. Seasonal abundance and diversity of native bees in a patchy agricultural landscape in Southern Mexico. Agric. Ecosyst. Environ. 2020, 292, 106807. [Google Scholar] [CrossRef]
- Ramírez, F.L. Abejas Nativas (Hymenoptera: Apoidea: Anthophila) Asociadas a la Vegetación del Estado de Nuevo León, México. Ph.D. Thesis, Universidad Autónoma de Nuevo León, Nuevo León, Mexico, November 2012. (In Spanish). [Google Scholar]
- Vergara, C.H. Diversity and Abundance of Wild Bees in a Mixed Fruit Orchard in Central Mexico. In Pollinating Bees: The Conservation Link between Agriculture and Nature; Kevan, P., Imperatriz-Fonseca, V.L., Eds.; Ministry of Environment: Brasília, Brazil, 2002; pp. 169–176. [Google Scholar]
- Ramírez, V.M.; Ayala, R.; González, H.D. Temporal variation in native bee diversity in the tropical sub-deciduous forest of the Yucatan Peninsula, Mexico. Trop. Conserv. Sci. 2016, 9, 718–734. [Google Scholar] [CrossRef]
- Rios-Velasco, C.; Berlanga-Reyes, D.I.; Ayala-Barajas, R.; Salas-Marina, M.A.; Ibarra-Rendón, J.E.; Flores, P.B.Z.; Romo-Chacón, A.; Acosta-Muñiz, C.H. Identification of megachilid species (Hymenoptera: Megachilidae) and other pollinators in apple orchards in Chihuahua, México. Fla. Èntomol. 2014, 97, 1829–1834. [Google Scholar] [CrossRef]
- Cairns, C.E.; Villanueva-Gutierrez, R.; Koptur, S.; Bray, D.B. Bee Populations, Forest Disturbance, and Africanization in Mexico1. Biotropica 2005, 37, 686–692. [Google Scholar] [CrossRef]
- Grajales-Conesa, J.; Meléndez-Ramírez, V.; Leopoldo, C.L.; Sánchez, D. Native bees in blooming orange (Citrus sinensis) and lemon (C. limon) orchards in Yucatán, Mexico. Acta Zool. Mex. 2013, 29, 437–440. [Google Scholar]
- Vides-Borrell, E.; Porter-Bolland, L.; Ferguson, B.G.; Gasselin, P.; Vaca, R.; Valle-Mora, J.; Vandame, R. Polycultures, pastures and monocultures: Effects of land use intensity on wild bee diversity in tropical landscapes of southeastern Mexico. Biol. Conserv. 2019, 236, 269–280. [Google Scholar] [CrossRef]
- Arnold, N.; Ayala, R.; Mérida, J.; Sagot, P.; Aldasoro, M.; Vandame, R. Registros nuevos de abejas sin aguijón (Apidae: Meliponini) para los estados de Chiapas y Oaxaca, México. Rev. Mex. Biodivers. 2018, 89, 651–665. [Google Scholar] [CrossRef]
- Reyes-González, A.; Camou-Guerrero, A.; Reyes-Salas, O.; Argueta, A.; Casas, A. Diversity, local knowledge and use of stingless bees (Apidae: Meliponini) in the municipality of Nocupétaro, Michoacan, Mexico. J. Ethnobiol. Ethnomedicine 2014, 10, 1–12. [Google Scholar] [CrossRef] [PubMed]
- González, R.; Camou-Guerrero, A.; Gómez-Arreola, S. From extraction to meliponiculture: A case study of the management of stingless bees in the West-central region of Mexico. In Beekeeping and Bee Conservation—Advances in Research; Chambó, E.D., Ed.; IntechOpen: London, UK, 2002; pp. 201–223. [Google Scholar] [CrossRef]
- Gonzalez, V.H.; Amith, J.D.; Stein, T.J. Nesting ecology and the cultural importance of stingless bees to speakers of Yoloxóchitl Mixtec, an endangered language in Guerrero, Mexico. Apidologie 2018, 49, 625–636. [Google Scholar] [CrossRef]
- Reyes-González, A.; Camou-Guerrero, A.; Del-Val, E.; Ramírez, M.I.; Porter-Bolland, L. Biocultural Diversity Loss: The Decline of Native Stingless Bees (Apidae: Meliponini) and Local Ecological Knowledge in Michoacán, Western México. Hum. Ecol. 2020, 48, 411–422. [Google Scholar] [CrossRef]
- Macías-Macías, J.O.; Quezada-Euán, J.J.G.; Contreras-Escareño, F.; Tapia-Gonzalez, J.M.; Moo-Valle, H.; Ayala, R. Comparative temperature tolerance in stingless bee species from tropical highlands and lowlands of Mexico and implications for their conservation (Hymenoptera: Apidae: Meliponini). Apidologie 2011, 42, 679–689. [Google Scholar] [CrossRef]
- Fierro, M.M.; Cruz-López, L.; Sánchez, D.; Villanueva-Gutiérrez, R.; Vandame, R. Effect of biotic factors on the spatial distribution of stingless bees (Hymenoptera: Apidae, Meliponini) in fragmented neotropical habitats. Neotrop. Èntomol. 2012, 41, 95–104. [Google Scholar] [CrossRef]
- Reyes-González, A.; Ayala, R.; Camou-Guerrero, A. Nuevo registro de abeja sin aguijón del género Plebeia (Apidae: Meliponini), en el alto Balsas del estado de Michoacán, México. Rev. Mex. Biodivers. 2017, 88, 464–466. [Google Scholar] [CrossRef]
- Hurtado-Burillo, M.; Ruiz, C.; May-Itzá, W.D.J.; Quezada-Eúan, J.J.G.; De La Rúa, P. Barcoding stingless bees: Genetic diversity of the economically important genus Scaptotrigona in Mesoamerica. Apidologie 2013, 44. [Google Scholar] [CrossRef]
- Ramírez-Freire, L.; Flores, G.J.A.; Barajas, R.A.; Martínez, H.Q.; Macías, C.G.V. The large carpenter bees (Hymenoptera: Ap-idae: Xylocopa spp.) of Nuevo León, Mexico. J. Pollinat. Ecol. 2012, 7, 1–4. [Google Scholar] [CrossRef]
- Freitas, B.M.; Imperatriz-Fonseca, V.L.; Medina, L.M.; Kleinert, A.D.M.P.; Galetto, L.; Nates-Parra, G.; Quezada-Euán, J.J.G. Diversity, threats and conservation of native bees in the Neotropics. Apidologie 2009, 40, 332–346. [Google Scholar] [CrossRef]
- Gonzalez, V.H.; Griswold, T.; Engel, M.S. Obtaining a better taxonomic understanding of native bees: Where do we start? Syst. Èntomol. 2013, 38, 645–653. [Google Scholar] [CrossRef]
- Torres-Ruiz, A.; Jones, R.W.; Barajas, R.A. Present and Potential use of Bees as Managed Pollinators in Mexico1. Southwest. Èntomol. 2013, 38, 133–148. [Google Scholar] [CrossRef]
- Vergara, C.H.; Badano, E.I. Pollinator diversity increases fruit production in Mexican coffee plantations: The importance of rustic management systems. Agric. Ecosyst. Environ. 2009, 129, 117–123. [Google Scholar] [CrossRef]
- Canto-Aguilar, M.A.; Parra-Tabla, V. Importance of conserving alternative pollinators: Assessing the pollination efficiency of the squash bee, Peponapis limitaris in Cucurbita moschata (Cucurbitaceae). J. Insect Conserv. 2000, 4, 201–208. [Google Scholar] [CrossRef]
- Rincón-Rabanales, M.; Roubik, D.W.; Guzman, M.A.; Salvador-Figueroa, M.; Adriano-Anaya, L.; Ovando, I. High yields and bee pollination of hermaphroditic rambutan (Nephelium lappaceum L.) in Chiapas, Mexico. Fruits 2015, 70, 23–27. [Google Scholar] [CrossRef]
- Pinkus-Rendon, M.A.; Parra-Tabla, V.; Meléndez-Ramirez, V. Floral resource use and interactions between Apis mellifera and native bees in cucurbit crops in Yucatán, Mexico. Can. Èntomol. 2005, 137, 441–449. [Google Scholar] [CrossRef]
- Ayala, R.A. Revisión de las abejas sin aguijón de México (Hymenoptera: Apidae: Meliponini). Folia Entomol. Mex. 1999, 106, 1–123. (In Spanish) [Google Scholar]
- Yáñez-Ordóñez, O.; Ortega, M.T.; Bousquets, J.L. Patrones de distribución de las especies de la tribu Meliponini (Hymenoptera: Apoidea: Apidae) en México. Interciencia 2008, 33, 41–45. (In Spanish) [Google Scholar]
- Ayala, R.; Gonzalez, V.H.; Engel, M.S. Mexican stingless bees (Hymenoptera: Apidae): Diversity, distribution, and indigenous knowledge. In Pot-Honey: A Legacy of Stingless Bees; Roubik, D., Vit, P., Pedro, S.R.M., Eds.; Springer: New York, NY, USA, 2013; pp. 135–152. [Google Scholar]
- Yurrita, C.L.; Ortega-Huerta, M.A.; Ayala, R. Distributional analysis of Melipona stingless bees (Apidae: Meliponini) in Central America and Mexico: Setting baseline information for their conservation. Apidologie 2017, 48, 247–258. [Google Scholar] [CrossRef]
- Lemelin, R.H. Entomotourism and the stingless bees of Mexico. J. Ecotour. 2020, 19, 168–175. [Google Scholar] [CrossRef]
- Slaa, E.J.; Chaves, L.A.S.; Malagodi-Braga, K.S.; Hofstede, F.E. Stingless bees in applied pollination: Practice and perspectives. Apidologie 2006, 37, 293–315. [Google Scholar] [CrossRef]
- Cauich, O.; Quezada-Euan, J.J.G.; Macias-Macias, J.O.; Reyes-Oregel, V.; Medina-Peralta, S.; Parra-Tabla, V.; Quezada-Euán, J.J.G. Behavior and pollination efficiency of Nannotrigona perilampoides (Hymenoptera: Meliponini) on greenhouse tomatoes (Lycopersicon esculentum) in subtropical Mexico. J. Econ. Èntomol. 2004, 97, 475–481. [Google Scholar] [CrossRef]
- Quezada-Euán, J.J.G.; May-Itzá, W.D.J.; González-Acereto, J.A. Meliponiculture in Mexico: Problems and perspective for development. Bee World 2001, 82, 160–167. [Google Scholar] [CrossRef]
- Arizmendi, M.C.; Berlanga, H. Colibríes de México y NorteAmérica/Hummingbirds of Mexico and North America; CONABIO: Ciudad de México, Mexico, 2014. [Google Scholar]
- Arizmendi, M.D.C.; Berlanga, H.; Rodríguez-Flores, C.; Vargas-Canales, V.; Montes-Leyva, L.; Lira, R. Hummingbird Conservation in Mexico: The natural protected areas system. Nat. Areas J. 2016, 36, 366–376. [Google Scholar] [CrossRef]
- Partida-Lara, R.; Enríquez, P.L.; Pérez, J.R.V.; de Bonilla, E.P.D. Estructura espacio-temporal de la diversidad taxonómica y funcional de colibríes en la reserva de la biosfera el Triunfo, Chiapas, Mexico. Ornitol. Neotrop. 2018, 29, 37–50. (In Spanish) [Google Scholar]
- Arizmendi, M.D.C. Multiple ecological interactions: Nectar robbers and hummingbirds in a highland forest in Mexico. Can. J. Zool. 2001, 79, 997–1006. [Google Scholar] [CrossRef]
- Ortiz-Pulido, R.; Díaz, R. Distribución de colibríes en la zona baja del centro de Veracruz, Mexico. Ornitol. Neotrop. 2001, 12, 297–317. (In Spanish) [Google Scholar]
- Ortiz-Pulido, R.; Díaz, S.A.; Valle-Díaz, O.I.; Fisher, A.D. Hummingbirds and the plants they visit in the Tehuacán-Cuicatlán Biosphere Reserve, Mexico. Rev. Mex. Biodivers. 2012, 83, 152–163. [Google Scholar] [CrossRef]
- Van Berkum, P.M.; Parra-Tabla, V.P.; Leirana-Alcocer, J.L. Recursos florales y colibríes durante la época seca en la Reserva de la Biosfera Ría Lagartos, Yucatán, México. Huitzil 2016, 17, 244–250. (In Spanish) [Google Scholar]
- Morales, P.S.; Almazán-Núñez, R.C.; Beltrán-Sánchez, E.; Ríos-Muñoz, C.; Arizmendi, M. Distribución geográfica y hábitat de la familia Trochilidae (Aves) en el estado de Guerrero, Mexico. Rev. Biol. Trop. 2016, 64, 363–376. (In Spanish) [Google Scholar] [CrossRef]
- López-Segoviano, G.; Bribiesca, R.; Arizmendi, M.D.C. The role of size and dominance in the feeding behaviour of coexisting hummingbirds. Ibis 2017, 160, 283–292. [Google Scholar] [CrossRef]
- Díaz, I.S.; Lara, C.; Arizmendi, M. Temporal dynamics of the hummingbird-plant interaction network of a dry forest in Chamela, Mexico: A 30-year follow-up after two hurricanes. PeerJ 2020, 8, e8338. [Google Scholar] [CrossRef] [PubMed]
- Lara, C. Temporal dynamics of flower use by hummingbirds in a highland temperate forest in Mexico. Écoscience 2006, 13, 23–29. [Google Scholar] [CrossRef]
- Lara, C.; Lumbreras, K.; González, M. Niche partitioning among hummingbirds foraging on Penstemon roseus (Plantaginaceae) in central Mexico. Ornitol. Neotrop. 2009, 20, 81–91. [Google Scholar]
- Patiño-González, B.I.; Pineda-López, R. Registro del colibrí barba negra (Archilochus alexandri) en el estado de Querétaro, México. Huitzil 2019, 20. (In Spanish) [Google Scholar] [CrossRef]
- Valdés-Perezgasga, F. Presencia y anidamiento del colibrí cabeza roja Calypte anna en la Comarca Lagunera (Durango y Coahuila), México. Huitzil 2017, 18, 238–241. (In Spanish) [Google Scholar] [CrossRef]
- Santamaría-Rivero, W.; MacKinnon, B.; Leyequién, E. Registros de anidación del colibrí tijereta mexicano (Doricha eliza) en el estado de Yucatán, México. Huitzil 2013, 14, 139–145. (In Spanish) [Google Scholar]
- Lara, R.P.; Enríquez, P.L.; Rangel-Salazar, J.L.; Lara, C.; Ico, M.M. Abundancia de colibríes y uso de flores en un bosque templado del sureste de México. Rev. Biol. Trop. 2012, 60, 1621–1630. (In Spanish) [Google Scholar]
- Abad-Ibarra, C.; Navarro-Abad, M.; Navarro-Sigüenza, A.G. El colibrí picolargo (Heliomaster constantii) en el Distrito Federal, México. Huitzil 2008, 9, 4–5. (In Spanish) [Google Scholar]
- Valenzuela-Galván, D.; Mariano, N.A.; Osorio-Berinstai, M.; Urbina, F. First record of the sparkling-tailed hummingbird (Tilmatura dupontii, Trochilidae) for Sierra de Huautla Biosphere reserve, Morelos, Mexico. Huitzil 2006, 7, 15–17. [Google Scholar]
- Díaz-Valenzuela, R.; González-García, F.; Núñez, R.M. Primer registro del colibrí cola pinta (Tilmatura dupontii, Trochilidae) en la Sierra Juárez, Oaxaca, México y algunas notas sobre su alimentación. Huitzil 2012, 13, 68–73. (In Spanish) [Google Scholar]
- Arizmendi, M.C.; Rodríguez-Flores, C. How many plant species do hummingbirds visit? Ornitol. Neotrop. 2012, 23, 71–77. [Google Scholar]
- Cabral, J.R.S.; D’Eeckenbrugge, G.C.; De Matos, A.P. Introduction of selfing in pineapple breeding. Acta Hort. 1998, 529, 165–168. [Google Scholar] [CrossRef]
- Díaz, L.; Cocucci, A.A. Functional Gynodioecy in Opuntia quimilo (Cactaceae), a Tree Cactus Pollinated by Bees and Hummingbirds. Plant Biol. 2003, 5, 531–539. [Google Scholar] [CrossRef]
- Dar, S.; Arizmendi, M.D.C.; Valiente-Banuet, A. Diurnal and nocturnal pollination of Marginatocereus marginatus (Pachycereeae: Cactaceae) in Central Mexico. Ann. Bot. 2006, 97, 423–427. [Google Scholar] [CrossRef]
- Mazariegos, O.C. Of birds and insects: The hummingbird myth in ancient mesoamerica. Anc. Mesoam. 2010, 21, 45–61. [Google Scholar] [CrossRef]
- Regan, E.C.; Santini, L.; Ingwall-King, L.; Hoffmann, M.; Rondinini, C.; Symes, A.; Taylor, J.; Butchart, S.H. Global trends in the status of bird and mammal pollinators. Conserv. Lett. 2015, 8, 397–403. [Google Scholar] [CrossRef]
- Kunz, T.H.; De Torrez, E.B.; Bauer, D.M.; Lobova, T.; Fleming, T.H. Ecosystem services provided by bats. Ann. N. Y. Acad. Sci. 2011, 1223, 1–38. [Google Scholar] [CrossRef]
- Trejo-Salazar, R.-E.; Eguiarte, L.E.; Suro-Piñera, D.; Medellin, R.A. Save our bats, save our tequila: Industry and science join forces to help bats and agaves. Nat. Areas J. 2016, 36, 523–530. [Google Scholar] [CrossRef]
- Borbón-Palomares, D.B.; Laborin-Sivirian, F.; Tinoco-Ojanguren, C.; Peñalba, M.C.; Reyes-Ortega, I.; Molina-Freaner, F. Reproductive ecology of Agave colorata: The importance of nectar-feeding bats and the germination consequences of self-pollination. Plant Ecol. 2018, 219, 927–939. [Google Scholar] [CrossRef]
- Caballero-Martínez, L.A.; Rivas-Manzano, I.V.; Aguilera-Gómez, L.I. Hábitos alimentarios de Anoura geoffroyi (Chiroptera: Phyllostomidae) en Ixtapan del Oro, Estado de México, Mexico. Acta Zool. Mex. 2009, 25, 161–175. (In Spanish) [Google Scholar] [CrossRef]
- Castro-Luna, A.A.; Galindo-González, J. Enriching agroecosystems with fruit-producing tree species favors the abundance and richness of frugivorous and nectarivorous bats in Veracruz, Mexico. Mamm. Biol. 2012, 77, 32–40. [Google Scholar] [CrossRef]
- La Garza, R.C.-D.; Flores-Rojas, E.; Briones-Escobedo, N.; Angel, E.H.-D.; Martínez-Gallardo, R.; Aguilera, J.C.L. Current records of the Mexican long-tongued bat, Choeronycteris mexicana, in Baja California, Mexico. West. N. Am. Nat. 2006, 66, 265–267. [Google Scholar] [CrossRef]
- Riechers-Pérez, A.; Vidal-López, R. Registros de Choeronycterys mexicana (Chiroptera: Phyllostomidae) en Chiapas. Rev. Mex. Biodivers. 2009, 80, 879–882. (In Spanish) [Google Scholar]
- Trejo-Salazar, R.E.; Scheinvar, E.; Eguiarte, L.E. ¿Quién poliniza realmente los agaves? Diversidad de visitantes florales en 3 especies de Agave (Agavoideae: Asparagaceae). Rev. Mex. Biodivers. 2015, 86, 358–369. [Google Scholar] [CrossRef]
- Moreno-Valdez, A.; Honeycutt, R.L.; Grant, W.E. Colony dynamics of Leptonycteris nivalis (Mexican long-Nosed bat) related to Flowering Agave in northern Mexico. J. Mammal. 2004, 85, 453–459. [Google Scholar] [CrossRef]
- Sánchez, R.; Medellín, R.A. Food habits of the threatened bat Leptonycteris nivalis (Chiroptera: Phyllostomidae) in a mating roost in Mexico. J. Nat. Hist. 2007, 41, 1753–1764. [Google Scholar] [CrossRef]
- Stoner, K.E.; Karla, A.S.; Roxana, C.F.; Quesada, M. Population dynamics, reproduction, and diet of the lesser long-nosed bat (Leptonycteris curasoae) in Jalisco, Mexico: Implications for conservation. Biodivers. Conserv. 2003, 12, 357–373. [Google Scholar] [CrossRef]
- Peñalba, M.C.; Molina-Freaner, F.; Rodríguez, L.L. Resource availability, population dynamics and diet of the nectar-feeding bat Leptonycteris curasoae in Guaymas, Sonora, Mexico. Biodivers. Conserv. 2006, 15, 3017–3034. [Google Scholar] [CrossRef]
- Stoner, K.E.; Quesada, M.; Rosas-Guerrero, V.; Lobo, J.A. Effects of Forest Fragmentation on the Colima Long-nosed Bat (Musonycteris harrisoni) Foraging in Tropical Dry Forest of Jalisco, Mexico1. Biotropica 2002, 34, 462–467. [Google Scholar] [CrossRef]
- Orozco-Lugo, C.L.; Valenzuela-Galván, D.; Lavalle-Sánchez, A.; Mora-Delgado, A.; Ocampo-Ramírez, C. Primer registro del murciélago platanero Musonycteris harrisoni (Chiroptera: Phyllostomidae) en Puebla, México. Rev. Mex. Biodivers. 2013, 84, 709–712. [Google Scholar] [CrossRef]
- CONANP (Comisión Nacional de Áreas Naturales Protegidas). (In Spanish). Available online: https://www.gob.mx/conanp (accessed on 20 October 2020).
- Plasencia-Vázquez, A.H.; Escalona-Segura, G.; Cú-Vizcarra, J.D.; Borges-Jesús, K.P.; Serrano-Rodríguez, A.; Ferrer-Sánchez, Y.; Várgas-Contreras, J.A. Diversidad de murciélagos en la selva baja inundable del sureste de México. Rev. Biol. Trop. 2020, 68, 623–640. (In Spanish) [Google Scholar] [CrossRef]
- Buenrostro-Silva, A.; Antonio-Gutiérrez, M.; García-Grajales, J. Diversidad de murciélagos de la cuenca baja del Río Verde, Oaxaca. Therya 2013, 4, 361–376. [Google Scholar] [CrossRef][Green Version]
- Martín-Park, A.; Delfín-González, H.; Sosenski, P.; Reyes-Novelo, E.; Meléndez-Ramirez, V.; Navarrete-Carballo, J.; Ibáñez-Bernal, S.; Dzul-Manzanilla, F.; González-Moreno, A.; Manrique-Saide, P. Diversity of Tabanidae, Asilidae and Syrphidae (Diptera) in natural protected areas of Yucatan, Mexico. J. Insect Conserv. 2018, 22, 85–97. [Google Scholar] [CrossRef]
- DOF (Diario Oficial de la Federación: NORMA Oficial Mexicana NOM-059-SEMARNAT-2010). (In Spanish). Available online: https://dof.gob.mx/nota_detalle_popup.php?codigo=5173091 (accessed on 22 October 2020).
- IUCN (International Union for Conservation of Nature: The IUCN Red List of Threatened Species. Version 2020.2). Available online: https://www.iucnredlist.org (accessed on 17 January 2021).
- SENASICA (Servicio Nacional de Sanidad, Inocuidad y Calidad Agroalimentaria). (In Spanish). Available online: https://www.gob.mx/senasica/prensa/instalan-sader-y-semarnat-grupo-de-coordinacion-para-proteger-a-polinizadores-203953 (accessed on 24 September 2020).






| Common Name | Genus * | Species * | Observations * | Observations Requiring ID | Total Observations |
|---|---|---|---|---|---|
| Bees | 94 | 213 | 10,943 | 8749 | 19,692 |
| Hummingbirds | 26 | 58 | 22,227 | 4818 | 27,045 |
| Bats | 7 | 11 | 286 | 176 | 462 |
| Common Name | Genus | Species | Occurrences |
|---|---|---|---|
| Bees | 116 | 714 | 72,254 |
| Hummingbirds | 26 | 58 | 309,109 |
| Bats | 8 | 12 | 2152 |
| Genus ID | Genus | Species | Reference |
|---|---|---|---|
| 1 | Abeillia | 1 | [64] |
| 2 | Amazilia | 8 | [64,65,66,67,68,69,70,71] |
| 3 | Anthracothorax | 1 | [64,66] |
| 4 | Archilochus | 2 | [64,65,66,67,68,70,71,72,73,74] |
| 5 | Atthis | 2 | [64,65,67,69,70] |
| 6 | Calothorax | 2 | [65,67,69] |
| 7 | Calypte | 2 | [70,75] |
| 8 | Campylopterus | 3 | [64,66,69] |
| 9 | Chlorostilbon | 2 | [66,69,71] |
| 10 | Colibri | 1 | [65,66,67,69,72,73] |
| 11 | Cynanthus | 2 | [65,66,67,69,70,71] |
| 12 | Doricha | 1 | [66,68,76] |
| 13 | Eugenes | 1 | [64,65,66,67,69,70,72,73,77] |
| 14 | Eupherusa | 1 | [69] |
| 15 | Heliomaster | 2 | [64,69,78] |
| 16 | Hylocharis | 2 | [64,65,66,67,69,70,72,73,77] |
| 17 | Lampornis | 2 | [64,65,66,67,69,70,72,73,77] |
| 18 | Lamprolaima | 1 | [64,69,77] |
| 19 | Lophornis | 1 | [69] |
| 20 | Phaethornis | 2 | [65,66,69] |
| 21 | Selasphorus | 4 | [65,66,67,70,72,73] |
| 22 | Tilmatura | 1 | [64,65,66,69,79,80] |
| 44 |
| Species ID | Species | Reference |
|---|---|---|
| 1 | Anoura geoffroyi | [90,91] |
| 2 | Choeroniscus godmani | [91] |
| 3 | Choeronycteris mexicana | [92,93,94] |
| 4 | Glossophaga sorcina | [91] |
| 5 | Leptonycteris nivalis | [94,95,96] |
| 6 | Leptonycteris yerbabuenae | [94,97,98] |
| 7 | Musonycteris harrisoni | [99,100] |
| Common Name | Species | NOM-059 | IUCN * | Number of Mature Individuals * | Current Population Trend * | Occurrences January 2001–October 2020 ** |
|---|---|---|---|---|---|---|
| Bats | Leptonycteris yerbabuenae | ++ | NT | Unknown | Decreasing | 607 |
| Choeronycteris mexicana | ++ | NT | Unknown | Unknown | 128 | |
| Leptonycteris nivalis | ++ | EN | Unknown | Decreasing | 33 | |
| Musonycteris harrisoni | +++ | VU | 10,000 | Decreasing | 1 | |
| Hummingbirds | Cynanthus latirostris | + | LC | Unknown | Increasing | 41,878 |
| Amazilia rutila | + | LC | Unknown | Unknown | 32,642 | |
| Doricha eliza | +++ | NT | 2500–9999 | Decreasing | 3308 | |
| Phaethornis striigularis | + | LC | Unknown | Unknown | 3024 | |
| Lampornis viridipallens | + | LC | Unknown | Decreasing | 1773 | |
| Campylopterus excellens | + | Unknown | Unknown | Unknown | 1587 | |
| Lamprolaima rhami | ++ | LC | Unknown | Unknown | 1367 | |
| Abeillia abeillei | + | LC | Unknown | Decreasing | 1104 | |
| Thalurania ridgwayi | ++ | VU | Unknown | Decreasing | 1049 | |
| Amazilia viridifrons | ++ | LC | Unknown | Unknown | 1045 | |
| Heliomaster longirostris | + | LC | Unknown | Stable | 897 | |
| Tilmatura dupontii | ++ | LC | Unknown | Stable | 833 | |
| Campylopterus rufus | + | LC | Unknown | Unknown | 782 | |
| Eupherusa cyanophrys | +++ | EN | 600–1700 | Decreasing | 635 | |
| Atthis ellioti | ++ | LC | Unknown | Stable | 558 | |
| Doricha enicura | ++ | LC | Unknown | Decreasing | 362 | |
| Lophornis helenae | ++ | LC | Unknown | Unknown | 301 | |
| Heliothryx barroti | ++ | LC | Unknown | Decreasing | 273 | |
| Eupherusa poliocerca | ++ | VU | 6000–15,00 | Decreasing | 258 | |
| Lophornis brachylophus | +++ | CR | 250–999 | Decreasing | 77 |
Publisher’s Note: MDPI stays neutral with regard to jurisdictional claims in published maps and institutional affiliations. |
© 2021 by the authors. Licensee MDPI, Basel, Switzerland. This article is an open access article distributed under the terms and conditions of the Creative Commons Attribution (CC BY) license (https://creativecommons.org/licenses/by/4.0/).
Share and Cite
Urbán-Duarte, D.; De La Torre-Sánchez, J.F.; Kainoh, Y.; Watanabe, K. Biodiversity and Stage of the Art of Three Pollinators Taxa in Mexico: An Overview. Sustainability 2021, 13, 9051. https://doi.org/10.3390/su13169051
Urbán-Duarte D, De La Torre-Sánchez JF, Kainoh Y, Watanabe K. Biodiversity and Stage of the Art of Three Pollinators Taxa in Mexico: An Overview. Sustainability. 2021; 13(16):9051. https://doi.org/10.3390/su13169051
Chicago/Turabian StyleUrbán-Duarte, David, José Fernando De La Torre-Sánchez, Yooichi Kainoh, and Kazuo Watanabe. 2021. "Biodiversity and Stage of the Art of Three Pollinators Taxa in Mexico: An Overview" Sustainability 13, no. 16: 9051. https://doi.org/10.3390/su13169051
APA StyleUrbán-Duarte, D., De La Torre-Sánchez, J. F., Kainoh, Y., & Watanabe, K. (2021). Biodiversity and Stage of the Art of Three Pollinators Taxa in Mexico: An Overview. Sustainability, 13(16), 9051. https://doi.org/10.3390/su13169051

