Regional Transport Plans: From Direction Role Denied to Common Rules Identified
Abstract
:1. Introduction
2. Problem Formulation: Planning Dimension and EU Unification
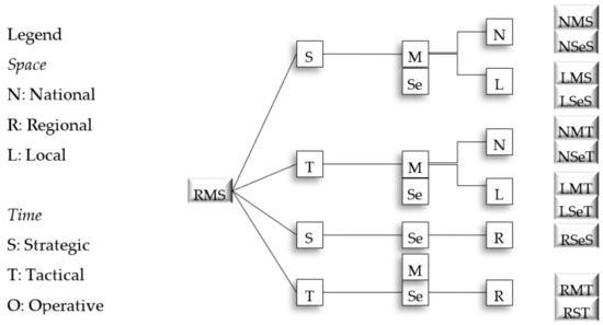
2.1. Planning Dimensions
- the spatial or territorial dimension, that is a function of the area affected by the plan; at this dimension, plans are generally classified as national (N) or interregional plan, referring to a transportation system of a nation or a region or of a set of regions with planning agreement; regional (R), referring to a transportation system of a region; local (L), referring to a transportation system of a town or aggregation of more than one town;
- the temporal dimension, that is a function of the needed time for implementing the plan, and achieving the goals; it is generally classified as long-term or strategic (S), referring to interventions that modify the structure of the transportation system and that require long times and considerable financial resources; medium-term or tactical (T), referring to managerial interventions relative to optimal resource allocation; short-term or operative (O), referring to interventions to be made in a brief time scale;
- the deepening dimension, that is a function of detail planned decisions and then depending on the aggregation’s level quantitative analyses that supporting decision makers; it is generally classified as a master (M) plan which indicates objectives and strategies; a sectorial (Se) plan that includes a broadening of guidelines recommended in the master plan and specifications for single transportation subsystems (railway, roads, …) or for specific demand mobility segment; a feasible (F) plan where, for single interventions formulated within the practicable plan, technical and economic feasibility is analyzed.
- s∈ (1, …, L) that is the spatial dimension, with L the most extended territorial level;
- t∈ (1, …, O) that is the temporal dimension, with O the most extended temporal level;
- d∈ (1, …, F) that is the deepening dimension, with F the most disaggregate level of detail in the transport analyses.
2.2. European Unitary Addresses in National and Urban Transport Planning
- Prescriptive, i.e., Regulations, Directives, Decisions. This group sets out a series of boundaries within which the public transport (PT) must move, in particular, economic-financial stakes concerning the resources that the single state can put to support the PT and management constraints regarding the public–private relationship and therefore to services that must be managed on the market. Basically, the playing field is delimited and the rules of the game are dictated, that is, a series of constraints to be respected are given. The documents relating to TEN-T belong to this group.
- Address, i.e., Green Papers, White papers, Communications, Recommendations. This group of documents is of interest because, unlike the first, it does not implement other prescriptions, but tends to highlight the best development guidelines for cities and the transport systems present in cities at the service of mobility. The documents relating to SUMPs belong to this group.
- a)
- Public transport
- b)
- Non-motorized transport
- c)
- Inter-modality, to integrate the different modes
- d)
- Urban road safety
- e)
- Road transport, including parking
- f)
- Urban logistics
- g)
- Mobility Management
- h)
- Intelligent Transport Systems.
3. Problem Solution: The Case of the Italian Regions
3.1. Components and Objectives of Regional Plan
- analyses of people mobility (people mobility);
- analyses of people mobility (freight mobility);
- objectives and targets measurement (objectives measurement);
- environmental reports of Strategic Environmental Assessment (SEA).
- all plans consider and deepen the theme of people mobility;
- 13 plans include the freight component;
- 11 plans give quantitative indications for measuring the reach of the plan objectives;
- 10 plans have developed a SEA.
3.2. Plan Links towards Other Plans Considering Public Transport
- the strategic and master level at national or local level (vertical);
- the tactical and master level at national or local level (vertical);
- the regional and sector level for strategic and tactical level (horizontal).
- 50% of the plans contain indications for the national dimension (N) activating the link (a);
- 75% of the plans contain indications for the regional dimension (R) activating the link (e);
- 45% of the plans contain indications for the local dimension (L) activating the link (b).
- 25% of the plans contain indications for the national dimension (N) activating the link (c);
- 45% of the plans contain indications for the regional dimension (R) activating the link (f);
- 25% of the plans contain indications for the local dimension (L) activating the link (d).
4. Conclusions
Author Contributions
Funding
Institutional Review Board Statement
Informed Consent Statement
Data Availability Statement
Acknowledgments
Conflicts of Interest
References
- Faludi, A. Planning Theory; Pergamon Press: Oxford, UK, 1973. [Google Scholar]
- Healey, P.; Williams, R. European urban planning systems: Diversity and convergence. Urban Stud. 1993, 30, 701–720. [Google Scholar] [CrossRef]
- Friedmann, J. Planning theory revisited. Eur. Plan. Stud. 1998, 6, 245–253. [Google Scholar] [CrossRef]
- Meyer, M.; Miller, E. Urban Transportation Planning: A Decision-Oriented Approach; McGraw-Hill: Boston, MA, USA, 2001. [Google Scholar]
- Hall, P.G. Urban and Regional Planning, 4th ed.; Routledge: London, UK, 2002. [Google Scholar]
- Allmendinger, P. Planning Theory, 2nd ed.; Palgrave and Macmillan: Basingstoke, UK, 2009. [Google Scholar]
- Anthopoulos, L.; Vakali, A. Urban planning and smart cities: Interrelations and reciprocities. In Future Internet Assembly 2012: From Promises to Reality, 4th ed.; Alvarez, F., Cleary, F., Daras, P., Domingue, J., Galis, A., Garcia, A., Zahariadis, T., Eds.; Springer: Heidelberg, Germany, 2012; pp. 178–189. [Google Scholar]
- Russo, F.; Rindone, C. Dalla Pianificazione Alla Progettazione Dei Sistemi Di Trasporto: Processi E Prodotti; Franco Angeli: Milan, Italy, 2007. [Google Scholar]
- De Luca, M. Manuale di pianificazione dei trasporti. In CNR—Progetto Finalizzato Trasporti 2, Collana Trasporti; Franco Angeli: Milan, Italy, 2000. [Google Scholar]
- Cascetta, E.; Cartenì, A.; Pagliara, F.; Montanino, M. A new look at planning and designing transportation systems: A decision-making model based on cognitive rationality, stakeholder engagement and quantitative methods. Transp. Policy 2015, 38, 27–39. [Google Scholar] [CrossRef]
- Martin, C.; Evans, J.; Karvonen, A.; Paskaleva, C.; Yang, D.; Linjordet, T. Smart-sustainability: A new urban fix? Sustain. Cities Soc. 2019, 45, 640–648. [Google Scholar] [CrossRef]
- ECTP-CEU. European Council of Spatial Planners—Conseil Européen des Urbanistes. Guidelines on Professional Competences in Spatial Planning. 2017. Available online: https://archive.ectp-ceu.eu/ectp-ceu.eu/index.php/en/publications-8/the-charter-of-european-planning-214.html (accessed on 12 August 2021).
- United Nations. The Sustainable Development Agenda. 2015. Available online: https://www.un.org/sustainabledevelopment/development-agenda/ (accessed on 12 August 2021).
- Russo, F.; Rindone, C.; Panuccio, P. European plans for the smart city: From theories and rules to logistics test case. Eur. Plan. Stud. 2016, 24, 1709–1726. [Google Scholar] [CrossRef]
- Blake, O.; Glaser, M.; Bertolini, L.; Brömmelstroet, M. How policies become best practices: A case study of best practice making in an EU knowledge sharing project. Eur. Plan. Stud. 2021, 29, 1251–1271. [Google Scholar] [CrossRef]
- Benevolo, L. Le Origini Dell’urbanistica Moderna; Universale Laterza: Bari, Italy, 1989. [Google Scholar]
- Forester, J. Critical Theory and Public Life; MIT Press: Cambridge, UK, 1985. [Google Scholar]
- Samonà, G. L’urbanistica E L’avvenire Della Città; Universale Laterza: Bari, Italy, 1959. [Google Scholar]
- Taylor, N. Urban Planning Theory Since 1945; Sage: London, UK, 1998. [Google Scholar]
- Banister, D. The sustainable mobility paradigm. Transp. Policy 2008, 15, 73–80. [Google Scholar] [CrossRef]
- Deakin, M. Smart Cities Governing, Modelling and Analysing the Transition; Routledge: Oxon, UK, 2014. [Google Scholar]
- Kitchin, R. Making sense of smart cities: Addressing present shortcomings. Camb. J. Reg. Econ. Soc. 2015, 8, 131–136. [Google Scholar] [CrossRef] [Green Version]
- ECMT. European Conference of Ministers of Transport. Assessment & Decision Making for Sustainable Transport. 2004. Available online: https://www.itf-oecd.org/sites/default/files/docs/04assessment.pdf (accessed on 12 August 2021).
- ELTIS. Guidelines for Developing and Implementing a Sustainable Urban Mobility Plan, 2nd ed. 2019. Available online: https://www.eltis.org/mobility-plans/sump-guidelines (accessed on 12 August 2021).
- Matern, A.; Binder, J.; Noack, A. Smart regions: Insights from hybridization and peripheralization research. Eur. Plan. Stud. 2020, 28, 2060–2077. [Google Scholar] [CrossRef] [Green Version]
- Broaddus, A. Integrated transport and land use planning aiming to reduce GHG emissions: International comparisons. In Transportation, Land Use, and Environmental Planning; Elsevier: Amsterdam, Netherlands, 2020; pp. 399–418. [Google Scholar]
- Marsden, G.; Docherty, I. Governance of UK Transport Infrastructures. UK Government Office for science. 2019. Available online: https://assets.publishing.service.gov.uk/government/uploads/system/uploads/attachment_data/file/780871/governance.pdf (accessed on 12 August 2021).
- Leheis, S. Transportation Planning in France and the challenge of Sustainable Development: Actors, tools and methods. In Proceedings of the XXI AESOP Conference Planning for the Risk Society, Naples, Italy, 11–14 July 2007. [Google Scholar]
- EC. European Commission. Easing Legal and Administrative Obstacles in EU Border Regions. Case Study No. 12. Spatial Planning. Obstacles to Cross-Border Public Consultations. 2017. Available online: https://ec.europa.eu/regional_policy/sources/docgener/studies/pdf/obstacle_border/12_spatial_planning_fr-be.pdf (accessed on 12 August 2021).
- Fichert, F. Transport policy planning in Germany—An analysis of political programs and investment masterplans. Eur. Transp. Res. Rev. 2017, 9, 28. [Google Scholar] [CrossRef] [Green Version]
- Adolphsona, M.; Jonssonb, D. Uncover the theory practice gap in Swedish transport planning: An interdisciplinary approach. Eur. Plan. Stud. 2020, 28, 2237–2260. [Google Scholar] [CrossRef] [Green Version]
- PIR, President of the Italian Republic. Decree of the President of the Republic. In Nuovo Piano Generale Dei Trasporti E Della Logistica; Istituto Poligrafico e Zecca dello Stato S.p.A.: Rome, Italy, 2001. [Google Scholar]
- Gkiotsalitis, K.; Cats, O. Public transport planning adaptation under the COVID-19 pandemic crisis: Literature review of research needs and directions. Transp. Rev. 2021, 41, 374–392. [Google Scholar] [CrossRef]
- Abdullah, M.; Ali, N.; Javid, M.A.; Dias, C.; Campisi, T. Public Transport versus Solo Travel Mode Choices during the COVID-19 Pandemic: Self-reported Evidence from a Developing Country. Transp. Eng. 2021, 5, 100078. [Google Scholar] [CrossRef]
- Nigro, A.; Bertolini, L.; Moccia, F.D. Land use and public transport integration in small cities and towns: Assessment methodology and application. J. Transp. Geogr. 2019, 74, 110–124. [Google Scholar] [CrossRef] [Green Version]
- Gascon, M.; Marquet, O.; Gràcia-Lavedan, E.; Ambròs, A.; Götschi, T.; de Nazelle, A.; Panis, L.; Gerike, R.; Brand, C.; Dons, E.; et al. What explains public transport use? Evidence from seven European cities. Transp. Policy 2020, 99, 362–374. [Google Scholar] [CrossRef]
- Faith-Ell, C.; Fischer, T.B. Strategic environmental assessment in transportation planning. In Handbook on Strategic Environmental Assessment; Edward Elgar Publishing: Cheltenham, UK, 2021. [Google Scholar]
- Kiba-Janiak, M.; Witkowski, J. Sustainable Urban Mobility Plans: How Do They Work? Sustainability 2019, 11, 4605. [Google Scholar] [CrossRef] [Green Version]
- Adell, E.; Ljungberg, C. The Poly-SUMP Methodology How to Develop a Sustainable Urban Mobility Plan for a Polycentric Region: Guidelines. Available online: https://poly-sump.eu/fileadmin/files/tool/PolySUMP-SUMP-guidelines-FINAL.pdf (accessed on 12 August 2021).
- European Commission. GUIDELINES: Developing and Implementing a Sustainable Urban Mobility Plan. Available online: https://www.eltis.org/sites/default/files/guidelines-developing-and-implementing-a-sump_final_web_jan2014b.pdf (accessed on 12 August 2021).
- Nuzzolo, A.; Russo, F. Modelli per L’analisi e la Simulazione dei Sistemi di Trasporto Collettivo; Franco Angeli: Milan, Italy, 1997. [Google Scholar]
- European Commission. Guidelines For Developing and Implementing a Sustainable Urban Mobility Plan Second Edition. Available online: https://www.eltis.org/sites/default/files/sump-guidelines-2019_mediumres.pdf (accessed on 12 August 2021).
- Burinskienė, M.; Ušpalytė-Vitkūnienė, R. SUMP for Cities’ Sustainable Development. Sustainability 2020, 12, 8143. [Google Scholar]
- Rye, T.; Hrelja, R. Policies for Reducing Car Traffic and Their Problematisation. Lessons from the Mobility Strategies of British, Dutch, German and Swedish Cities. Sustainability 2020, 12, 8170. [Google Scholar] [CrossRef]
- Jordová, R.; Brůhová-Foltýnová, H. Rise of a New Sustainable Urban Mobility Planning Paradigm in Local Governance: Does the SUMP Make a Difference. Sustainability 2021, 13, 5950. [Google Scholar] [CrossRef]
- Ben-Akiva, M.; Cascetta, E.; Coppola, P.; Papola, A.; Velardi, V. High Speed Rail Demand Forecasting: Italian Case Study. In Proceedings of the European Transport Conference, Glasgow, UK, 11–13 October 2010. [Google Scholar]
- De Rus, G. Economic Analysis of High Speed Rail in Europe, Fundacion BBVA/BBVA Foundation. Available online: https://econpapers.repec.org/bookchap/fbbreport/2012126.htm (accessed on 12 August 2021).
- Hortelano, A.O.; Guzman, A.F.; Preston, J.; Vassallo, J.M. Price elasticity of demand on the high-speed rail lines of Spain: Impact of the new pricing scheme. Transp. Res. Rec. 2016, 2597, 90–98. [Google Scholar] [CrossRef] [Green Version]
- Rothengatter, W. Approaches to Measuring the Wider Economic Impacts of High-Speed Rail: Experiences from Europe. In Handbook on High-Speed Rail and Quality of Life; Hayashi, Y., Ram, K.E.S., Bharule, S., Eds.; Asian Development Bank Institute: Tokyo, Japan, 2020. [Google Scholar]
- Russo, F. Which High-Speed Rail? LARG Approach between Plan and Design. Future Transp. 2021, 1, 202–226. [Google Scholar] [CrossRef]
- Pavlin, S.; Dimnik, I.; Starcevic, M. Influence of low-cost carriers on airport infrastructure development. Promet. Traffic Transp. 2007, 19, 49–54. [Google Scholar]
- Donzelli, M. The effect of low-cost air transportation on the local economy: Evidence from Southern Italy. J. Air Transp. Manag. 2010, 16, 121–126. [Google Scholar] [CrossRef]
- Benedetti, G.; Gobbato, L.; Perboli, G.; Perfetti, F. The Cagliari Airport impact on Sardinia tourism: A Logit-based analysis. Procedia Soc. Behav. Sci. 2012, 54, 1010–1018. [Google Scholar] [CrossRef] [Green Version]
- Dziedzic, M.; Warnock-Smith, D. The role of secondary airports for today’s low-cost carrier business models: The European case. Res. Transp. Bus. Manag. 2016, 21, 19–32. [Google Scholar] [CrossRef]
- Malavolti, E.; Marty, F. State Aids granted by regional airports: A two-sided market analysis. Transp. Res. Procedia 2017, 25, 30–40. [Google Scholar] [CrossRef]
- Russo, F.; Fortugno, G.; Merante, M.; Pellicanò, D.S.; Trecozzi, M.R. Updating National Air Passenger Demand from Traffic Counts: The Case of a Secondary Airport in an Underdeveloped Region. Sustainability 2021, 13, 8372. [Google Scholar] [CrossRef]
- UNCTAD. Port Marketing and the Challenge of the Third Generation Port. Available online: https://unctad.org/system/files/official-document/tdc4ac7_d14_en.pdf (accessed on 3 August 2021).
- Bichou, K.; Gray, R. A critical review of conventional terminology for classifying seaports. Transp. Res. Part A Policy Pract. 2005, 39, 75–92. [Google Scholar] [CrossRef]
- Russo, F.; Musolino, G. Quantitative characteristics for port generations: The Italian case study. Int. J. Transp. Dev. Integr. 2020, 4, 103–112. [Google Scholar] [CrossRef]
- Carlan, V.; Sys, C.; Vanelslander, T. How port community systems can contribute to port competitiveness: Developing a cost-benefit framework. Res. Transp. Bus.Manag. 2016, 19, 51–64. [Google Scholar] [CrossRef]
- Carlan, V.; Coppens, F.; Sys, C.; Vanelslander, T.; Van Gastel, G. Blockchain technology as key contributor to the integration of maritime supply chain? In Maritime Supply Chains; Elsevier: Amsterdam, The Netherlands, 2020. [Google Scholar] [CrossRef]
- Russo, F.; Musolino, G. The role of emerging ICT technologies in the ports: Increasing utilities according to shared decisions. Front. Future Transp. 2021. [Google Scholar] [CrossRef]
- Garau, C.; Desogus, G.; Coni, M. Fostering and Planning a Smart Governance Strategy for Evaluating the Urban Polarities of the Sardinian Island (Italy). Sustainability 2019, 11, 4962. [Google Scholar] [CrossRef] [Green Version]
- European Commission. Directive 2001/42/EC on the Assessment of the Effects of Certain Plans and Programmes on the Environment (SEA Directive) EC; The Stationery Office Ltd: London, UK, 2001. [Google Scholar]



| Region | Name | Adoption/Approval | Acronym | People Mobility | Freight Mobility | Objectives Measurement | SEA |
|---|---|---|---|---|---|---|---|
| Piemonte | Piano Regionale dei Trasporti | 2018 | PRT | yes | yes | - | - |
| Valle d’Aosta | Piano di Bacino di Traffico 2011-2020 | 2010 | PBT | yes | - | - | - |
| Trentino AA Bolzano Trentino AA Trento | Piano Provinciale della Mobilità—Bolzano Piano Provinciale della Mobilità—Trento | 2018 | PPM | yes | - | - | - |
| Friuli Venezia Giulia | Piano Regionale del Trasporto Pubblico Locale | 2013 | PRTPL | yes | - | yes | yes |
| Veneto | Nuovo Piano Regionale dei Trasporti | 2020 | PRT | yes | yes | yes | yes |
| Lombardia | Programma Regionale della Mobilità e dei Trasporti | 2016 | PRMT | yes | yes | yes | yes |
| Liguria | Atto di Programmazione in materia di trasporto pubblico locale regionale e locale | 2017 | TPL | yes | - | - | - |
| Emilia Romagna | Piano Regionale Integrato dei Trasporti | 2019 | PRIT | yes | yes | yes | yes |
| Toscana | Piano Regionale Integrato Infrastrutture e Mobilità | 2014 | PRIIM | yes | yes | yes | - |
| Umbria | Piano Regionale dei Trasporti 2014-2024 | 2015 | PRT | yes | yes | yes | - |
| Marche | Piano Regionale dei Trasporti | 2012 | PRT | yes | - | - | - |
| Abruzzo | Piano Regionale dei Trasporti | 2016 | PRT | yes | yes | yes | yes |
| Lazio | Piano Regionale della Mobilità, dei Trasporti e della Logistica | 2020 | PRMTL | yes | yes | yes | - |
| Campania | Piano Direttore della Mobilità Regionale | 2014 | PDMR | yes | yes | yes | yes |
| Molise | Piano Regionale della Mobilità e dei Trasporti * | 2021 | PRMT | yes | - | - | - |
| Puglia | Piano Regionale dei Trasporti | 2010 | PRT | yes | yes | yes | yes |
| Basilicata | Piano Regionale dei Trasporti 2016-2026 | 2016 | PRT | yes | yes | - | yes |
| Calabria | Piano Regionale Trasporti | 2016 | PRTM | yes | yes | yes | yes |
| Sicilia | Piano Regionale dei Trasporti e della Mobilità | 2017 | PRT | yes | yes | - | - |
| Sardegna | Piano Regionale dei Trasporti | 2008 | PRT | yes | - | - | yes |
| Space (s) | N | R | L | N | R | L | |
|---|---|---|---|---|---|---|---|
| Time (t) | S | S | S | T | T | T | |
| Deep (d) | Se | Se | Se | Se | Se | Se | |
| Region | Acronym | a | e | b | c | f | d |
| Piemonte | PRT | - | yes | - | - | - | - |
| Valle d’Aosta | PBT | - | yes | yes | - | yes | yes |
| Trentino AA Bolzano Trentino AA Trento | PPM | - | yes | - | - | yes | yes |
| Friuli Venezia Giulia | PRTPL | - | yes | yes | - | - | - |
| Veneto | PRT | yes | yes | - | yes | - | |
| Lombardia | PRMT | yes | yes | yes | - | - | - |
| Liguria | TPL | - | - | - | - | yes | - |
| Emilia Romagna | PRIT | yes | yes | - | - | - | - |
| Toscana | PRIIM | yes | yes | yes | - | - | - |
| Umbria | PRT | yes | yes | yes | yes | yes | yes |
| Marche | PRT | - | yes | - | - | yes | - |
| Abruzzo | PRT | yes | - | - | yes | - | - |
| Lazio | PRMTL | - | - | - | - | - | - |
| Campania | PDMR | yes | yes | yes | - | yes | - |
| Molise | PRMT | - | yes | - | - | - | - |
| Puglia | PRT | yes | - | - | yes | - | - |
| Basilicata | PRT | yes | yes | yes | - | - | - |
| Calabria | PRT | yes | yes | yes | yes | yes | yes |
| Sicilia | PRTM | yes | yes | - | - | yes | |
| Sardegna | PRT | - | yes | - | - | yes | - |
Publisher’s Note: MDPI stays neutral with regard to jurisdictional claims in published maps and institutional affiliations. |
© 2021 by the authors. Licensee MDPI, Basel, Switzerland. This article is an open access article distributed under the terms and conditions of the Creative Commons Attribution (CC BY) license (https://creativecommons.org/licenses/by/4.0/).
Share and Cite
Russo, F.; Rindone, C. Regional Transport Plans: From Direction Role Denied to Common Rules Identified. Sustainability 2021, 13, 9052. https://doi.org/10.3390/su13169052
Russo F, Rindone C. Regional Transport Plans: From Direction Role Denied to Common Rules Identified. Sustainability. 2021; 13(16):9052. https://doi.org/10.3390/su13169052
Chicago/Turabian StyleRusso, Francesco, and Corrado Rindone. 2021. "Regional Transport Plans: From Direction Role Denied to Common Rules Identified" Sustainability 13, no. 16: 9052. https://doi.org/10.3390/su13169052
APA StyleRusso, F., & Rindone, C. (2021). Regional Transport Plans: From Direction Role Denied to Common Rules Identified. Sustainability, 13(16), 9052. https://doi.org/10.3390/su13169052
