Abstract
Intangible cultural heritage can provide cultural value content for product development and marketing of tourism destinations, enabling these areas to obtain economic benefits. This study selects cultural identity as an antecedent variable, and applies the theory of planned behavior to construct the influence mechanism of cultural identity on tourists’ consumption intention in heritage tourism. In tourism development, visitors and local residents have reached a common cognitive basis for Kunqu Opera through cultural identity, thereby guiding consumer behavior and promoting the continuous development of Kunqu Opera tourism. This study takes Suzhou Kunqu Opera as a research object, designs a questionnaire for local residents and tourists, establishes a structural equation model, and explores the relationship between various impact factors. The results of the study show that cultural identity has a positive effect on consumption intentions in heritage tourism activities, confirming that cultural identity is an effective driving force to promote tourists’ consumption intention. Behavioral attitudes, subjective norms, and perceived behavioral control have a positive effect on consumption intentions. This study supplements the existing knowledge on tourists’ consumption intention in intangible cultural heritage destinations. The study also provides new insights to enhance the consumption intention and achieve long-term sustainable development of the destination.
1. Introduction
Intangible cultural heritage refers to oral traditions and forms of expression, performing arts, social practices, rituals and festivals, knowledge and practice concerning nature and the universe, and traditional handicraft [1]. It embodies historical and cultural values and aesthetic habits of tourist destinations, and is naturally compatible with tourism development. In recent years, travelers have sought to experience a variety of performing arts, handicrafts, food, and traditional rituals, and intangible cultural heritage has become one of the main driving forces of tourism. The tourism industry can obtain large economic benefits from local intangible cultural heritage [2]. Its unique cultural value can help tourist destinations gain irreplaceable market positioning and provide valuable content for product development and marketing. Intangible cultural heritage can provide a cultural travel experience to attract tourists, create economic value for the destination, and achieve sustainable development.
Transforming intangible cultural heritage into tourism products remains a challenge. Establishing intangible cultural heritage museums, theme parks, and live performances is considered an effective way to develop intangible cultural heritage [3]. Product development depends not only on its own characteristics but also on paying attention to the needs of tourists. If the intangible cultural heritage products are not developed properly, then attracting tourists is difficult, thereby resulting in a waste of resources. How to continuously attract tourists and prolong the life of tourist destinations is an issue that has to be considered in developing intangible cultural heritage tourism products. Destinations need to conduct research on the tourist market to determine the most stimulating potential demand [4]. Studies on the relationship between tourists and intangible cultural heritage are lacking [5]. At the same time, promoting the sustainable development of intangible cultural heritage is an issue that needs urgent attention and research. Therefore, how the intangible cultural heritage of tourist destinations can induce tourists’ interest and generate consumption intention deserves further study in theory and practice.
Cultural identity is often regarded as one of the key factors that influence intangible cultural heritage tourism [6]. According to some studies, travel experience to a certain extent depends on the individual’s self-perceived identity-related needs and perception of the destination and experience that can meet these needs [7]. In the context of globalization, intangible cultural heritage tourism provides tourists with various identity sources for the destination, and identity plays an important role in it. Intangible cultural heritage is the symbol and source of tourism destination identity because the cultural identity of intangible cultural heritage attracts the interest of tourists, thereby motivating travel experience. Positive cultural attitude and cognitive attitude will affect tourists’ satisfaction with the destination, and affect the follow-up behavior [8]. Tourists’ cognition is for tourists to deal with the relevant information of the destination according to the on-the-spot tourism experience on the basis of perceived impressions, and form their own beliefs and judgments [9]. Through cultural identity, tourists have reached a common cognitive basis for intangible cultural heritage to effectively guide consumer behavior and promote the sustainable development of tourism activities [10]. At present, few studies on intangible cultural heritage tourism and identity are available [5]. Research on intangible cultural heritage tourism has not clarified whether cultural identity will affect tourists’ consumption intention. This study takes Suzhou Kunqu Opera as a research object, and applies the theory of planned behavior (TPB) to consumer behavior to explore the impact of tourists’ cultural identity on intangible cultural heritage consumption intentions in developing intangible cultural heritage tourism. Results of this study provide information on the management and marketing of intangible cultural heritage in destination environments.
2. Literature Review
2.1. Relevance of Cultural Identity and Intangible Cultural Heritage Tourism
2.1.1. Cultural Identity and Intangible Cultural Heritage Development
Identity describes the relationship between the subject and the object. The subject of identity can be either an individual or a group. When the object of identity is a cultural element, such as cultural concepts, symbols, and customs, a so-called cultural identity is formed [11]. The fundamental component of cultural identity is the individual’s sense of belonging and psychological commitment to a particular culture and cultural group. Cultural identity is also a psychosocial process of acquiring, maintaining, and innovating cultural attributes [12,13,14].
Cultural identity is an important perspective in exploring the development mechanism of intangible cultural heritage [6]. From the perspective of intrinsic attributes, intangible cultural heritage is a combination of special social memory and the value identification systems of a country or region. Moreover, intangible cultural heritage is an important carrier of people’s collective cultural identity and cohesion. Intangible cultural heritage can be used as an explicit basis for identification, representing the unique value that the group distinguishes from others [15]. Therefore, the development mechanism of intangible cultural heritage is not only simple protection and inheritance. Such a development also involves reproducing socially collective value identification, of which the essence is cultural identity. The cultural identity of intangible cultural heritage is defined as “the identification of the cultural value and identity based on intangible cultural heritage” [6]. In the development of intangible cultural heritage tourism, the identity of tourism products from the point of view of tourists with different backgrounds is important in the process of tourism experience and consumption. The identity includes external forms such as the cultural identity of the intangible cultural heritage. From the perspective of cultural identity, many scholars have explored the correlation between cultural identity and the sustainable development of intangible cultural heritage. Ma [16] believes that protecting intangible cultural heritage is an important means of promoting cultural identity. Cultural protection is conducive to strengthening a person’s sense of belonging to a culture, enhancing cultural cohesion. However, most residents in intangible cultural heritage protected areas lack cultural identity with a sense of history and mission [17]. Hafstein [18] believes that the current task is to spread the knowledge of folklore and ethnology to the masses by taking cultural conventions as an example, thereby changing people’s perceptions, definitions, and practices of their own cultures. In addition, establishing a true cultural identity is possible with specific interpersonal communication and emotional affinity [19].
2.1.2. Cultural Identity and Sustainability of Intangible Cultural Heritage Tourism
In sustainable tourism research, cultural identity has also been examined by scholars. Unique cultural heritage resources are the identity that distinguishes a destination from other places, and is also the basis for attracting tourists [20]. The protection of cultural heritage, the maintenance of traditional values and the provision of real experience for tourists are considered as important elements of sustainable tourism [21]. Travel experience can refer to a tourist’s need for self-awareness and the perception of the destination and experience that meets these needs [7]. In other words, tourist recognition affects travel experience. Cultural identity is an advanced level of tourism experience recognition [22]. Cultural identity includes not only the affirmative value judgment of consumers on the product expression and cultural connotation of tourism experience, but also their positive attitude towards the cultural value of tourism products [23]. Wang and Hu [24] proposed that cultural identity contains two levels of content, namely, the individual’s recognition of the external material symbols of the culture and the acceptance of the social norms and cultural values of groups; the latter is the core of cultural identity. The link between protecting cultural heritage and providing the best products is challenging for decision-makers. Understanding the degree of cultural identity of tourists to cultural heritage plays a guiding role in product development and marketing, which can protect cultural heritage and promote the development of tourism, and ultimately bring sustainable tourism to the region [21].
2.2. Research on Consumption of Intangible Cultural Heritage
Intangible cultural heritage has obvious symbolic features and is essentially a cultural product. Therefore, appreciating intangible cultural heritage is a type of cultural consumption [25]. Consumer purchases of intangible cultural heritage products are a confirmation of cultural symbols and identification of the added cultural value of these products. In addition, consumers express their cultural identity through purchasing behavior. Intangible cultural heritage can greatly enrich the content and form of local tourism products as a unique cultural product. Distinctive ethnic regional characteristics can also represent local cultural values [26]. Intangible cultural heritage can also promote cultural value dissemination and the image of tourism destinations through material products while promoting the further development of the tourism market. Esfehani and Albrecht [27] conducted a 6-month qualitative ethnography of Qeshm Geopark in southern Iran and found that intangible cultural heritage can serve as a rich source of local tourism products. The transformation of cultural capital is the key to realizing the value of intangible cultural heritage capital and building a benign production and consumption system. This transformation process is divided into three stages, namely, integrating cultural resources, combing out the iconic cultural connotations and symbols, and market-oriented selective development. Combining this process with the cultural and creative industries is an important way to transform intangible cultural heritage capital [28]. The content, forms, and channels of intangible cultural heritage products are enriched by creative design, new technologies, and new media in the consumer market. This condition can create new businesses and promote the transformation and development of consumption. The standpoint of research includes qualitative methods, such as field investigation and interviews, and quantitative methods, such as multiple linear and structural equation models. The development trend of research shifts from tangible heritage to intangible cultural heritage, and additional attention is paid to the combination of science and technology and the audience expansion.
2.3. Theory of Planned Behavior
Proposed by Ajzen [29], TPB is an idea that is inherited from the theory of reasoned action (TRA). Ajzen found that human behavior is not 100% voluntary but limited by behavior control. Therefore, he expanded TRA to expand the concept of self-perceived behavior control and form the TPB, which can be used not only to explain and predict human behavior but also to intervene in it. TPB can help understand how people change their behavioral patterns and believe that behavior is the result of a well-thought-out plan. In TPB, behavior attitude refers to the degree of a person’s evaluation of the behavior. Subjective norm refers to the perception of social pressure of execution or non-execution. Perceptual behavior control refers to perceived behavior that is easy or difficult to perform [29].
The intention of tourists’ consumption behavior is regarded as an important research topic in tourism [30]. Scholars introduce the theory of planned behavior to tourism to explore the behavioral intention of tourists. TPB can help destination managers and marketers to analyze the potential behavior of tourists, provide a basis for the formulation of management and marketing strategies, and promote the sustainable development of tourism [31]. At present, TPB has been used in low-carbon tourism behavior, rural tourism behavior, eco-tourism behavior and civilized tourism behavior, and other fields [32]. Hu et al. analyzes the influencing factors of tourists’ intention of environmental responsibility behavior in tourism destinations, and provides suggestions for mountainous tourism areas to achieve sustainable development [33]. Ashraf et al. explored the visit intention of tourists to environmentally friendly tourism destinations, and confirmed that attitude, subjective norms, and perceived behavior control all have a positive impact on tourists’ behavioral intention [34]. The study suggests that destination management should design marketing strategies based on the needs of tourists to provide an unforgettable experience in line with their values.
It is important to apply the theory of planned behavior to the study of sustainable development of cultural heritage tourism destinations. Zhang et al. uses the TPB model to analyze the behavior intention of residents seeking to resolve the conflict. Taking Chengdu, China as an example, this paper seeks a universal conflict resolution model for cultural heritage tourism destinations to promote the long-term development of the destination [35]. From the perspective of multi-agent cooperation, Xia et al. use the extended TPB model to analyze the cooperative intention of public participation in intangible cultural heritage inheritance in minority areas in Qinghai Province, China, and believe that meeting the interests of stakeholders will help enhance the intention of cooperation and promote the sustainability of intangible cultural heritage [36]. Combing the existing research results, we can find that attitude, subjective norm, and perceptual behavior control of the three antecedents of TPB theory have a better degree of explanation for behavior intention [37,38]. Scholars continue to conduct new explorations into demographic characteristics, motivation, and cultural factors [39]. The influence of culture on consumption is undeniable, but its specific concept and path of influence are not determined. Choi and Geistfeld believe that the application of TPB in cross-cultural studies should increase cultural value variables [40]. Therefore, the present study introduces the cultural identity of intangible cultural heritage and adopts the most classic TPB model. The present study aims to explore the impact of perceived behavioral control, behavioral attitudes, and subjective norms on the consumption intentions toward intangible cultural heritage.
3. Research Hypothesis
Cultural value is the power to shape attitudes and influence people to accept or reject certain products or services [41]. Cultural identity determines the extent to which people are integrated into social groups [42]. Cultural characteristics can have an impact on people’s behavior, and many Asian countries, such as China, Japan, and South Korea, belong to a collectivist culture [43]. People in a collective culture are willing to share scarce resources with others in the same society and form a positive attitude toward behaviors that help society prosper [44]. Consumer attitudes are influenced by individual collectivism, long-term positioning, and degree of political participation [45]. Nguyen, Lobo, and Greenland [46] found that cultural identity and attitude are positively correlated. When a product contains national cultural symbols, consumers have a positive purchasing tendency. At the same time, the perceived spiritual symbol of the product is combined with self-identity recognition to further obtain emotional value [47]. Therefore, the present study formulates the following hypothesis:
Hypothesis 1 (H1).
Consumers’ cultural identity significantly and positively affects attitude toward behavior.
Recycling is important for consumers who value group norms [48]. Ahn et al. [49] believe that social norms and coherence are critical to environmentally friendly buying behavior in collectivist societies. Some studies suggest that when individuals build themselves in an interdependent way, they are more likely to follow the goal of social norms [50]. Triandis [51] found that the collectivist society has a strong connection with subjective norms. Long-term-oriented people tend to seek the opinions of others if they are uncertain about future interests before making any purchase decision [52]. Social coherence provides confidence and motivates individuals to think that the entire society supports their decisions such that they make socially beneficial decisions. When people identify with national culture, they tend to think and act according to group norms and values [53]. Therefore, the present study proposes the following hypothesis:
Hypothesis 2 (H2).
Consumers’ cultural identity significantly and positively affects subjective norms.
When individuals can manipulate their behavioral outcomes positively, they represent an easy or difficult view of behavior. Moon et al. [54] found that consumers in collectivist societies are willing to pay extra fees to obtain products that are considered socially beneficial. Individuals in the collective society have higher perceptual behavior control when deciding the products that are beneficial to the society. When individuals have a sense of identity and belonging to the cultural symbols and national characteristics in the intangible cultural heritage, they will have the objective conditions to understand the intangible cultural heritage. People with high cultural identity have lower perception of the behavioral difficulties of understanding cultural heritage, but have the perception of, among others, convenience and economy. Therefore, this study proposes the following hypothesis:
Hypothesis 3 (H3).
Consumers’ cultural identity significantly and positively affects perceived behavioral control.
Howard and Sheth [55] suggested that relevant groups, social classes, cultures, and subcultures influence the purchasing decision process. Cultural values are a powerful force to form a person’s attitude and behavior [56]. Culture influences consumption, but theoretical and empirical analysis of this proposition is extremely limited [57]. Cultural identity is not only the essential attribute of intangible cultural heritage products but also an important predictor of research on consumer behavior [52]. Zhang [58] constructed an analytical model of consumer purchasing behavior based on the motivation of Confucian cultural values and empirically analyzed symbolic buying behavior [59]. Based on these findings, the present study suggests the following hypothesis:
Hypothesis 4 (H4).
Cultural identity significantly and positively affects consumer behavior intention.
According to the theory of planned behavior, the intention of intangible cultural heritage tourism consumption behavior is mainly affected by behavior attitude, subjective norms, and perceived behavior control. Specifically, people can form a rational evaluation of nonheritage consumption behavior or visiting and playing. The more positive the evaluation is, the more active the tourism consumption intention of intangible cultural heritage becomes. External stress perception will affect individuals’ intangible cultural heritage consumption behavior. When individuals are influenced by important others (family, friends, teachers, etc.) and society, intangible cultural heritage consumption intention is more positive. Consumption intention will also be affected by the implementation conditions (such as convenience, difficulty, etc.). The more favorable the perceived objective conditions, the higher the consumption intention of intangible cultural heritage. The applicability of planned behavior theory to consumer behavior intention has been widely verified [60,61]. Therefore, the present study suggests the following hypotheses:
Hypothesis 5 (H5).
Attitude toward behavior significantly and positively influences consumption behavior intention.
Hypothesis 6 (H6).
Subjective norms significantly and positively influence consumption behavior intention.
Hypothesis 7 (H7).
Perceived behavioral control significantly and positively influences consumption behavior intention.
Based on the preceding hypotheses, the main dimensions of this study include cultural identity, attitude toward the behavior, subjective norms, perceived behavioral control, and willingness to consume. Figure 1 presents a corresponding model diagram.
Figure 1.
Influence factor model of consumer behavior intention.
4. Empirical Analysis
4.1. Case Survey
The research object, Kunqu Opera, originated in the Kunshan area of Suzhou in the late Yuan Dynasty, and has a 600-year history. This form of performance art is known as the “mother of all operas” in China and a legacy “living treasure” of traditional Chinese opera by virtue of advanced performance skills and rich aesthetic implications involved. It is on top of the list of China’s “Masterpieces of the Oral and Intangible Heritage of Humanity” selected by UNESCO (Paris, France) in 2001. As a world-class intangible cultural heritage tourism resource, Kunqu Opera has important research value regardless of its own resource attraction or the role of destination tourism product development and marketing.
4.2. Research Design
The problem of this study is the impact of cultural identity of intangible cultural heritage on consumer behavior intention, which mainly involves the measurement of five concepts: Cultural identity, attitude, subjective norms, perceived behavioral control, and consumer behavior intention. Among them, the cultural identity scale, based on the previous literature review, was combined with the study on the characteristics of Suzhou Kunqu Opera and the questionnaire survey of Kunqu Opera perception. The main part of the questionnaire consisted of 12 items: CI1–CI4 is the cultural identity of Kunqu Opera (M1), CI5-CI8 is the value identity of Kunqu Opera (M2), and CI9-CI12 is the identity of Kunqu Opera (M3). A 7-point Likert scale was used, with 1–7 indicating strongly disagree, disagree, relatively disagree, general, relatively agree, agree, and strongly agree. Table 1 shows the scale of this study.
Table 1.
Measurement Index of Consumer Behavior Intention.
4.3. Data Collection and Descriptive Statistics
In this study, nonprobability convenience sampling was used. The survey was conducted in December 2018 and February 2019. Formal and supplementary surveys were conducted in Suzhou for Chinese tourists and local people, respectively. The site survey was completed mainly at Suzhou Kunqu Opera Theatre, China Kunqu Opera Museum, Kunqu Opera Institute, Suzhou Intangible Cultural Heritage Museum (Suzhou, China), and the urban area. At the same time, the questionnaire was distributed through the Internet and spread to various communities through social media. A total of 400 questionnaires were collected, excluding those that took less than 2 min to fill in, and those that were incomplete. A total of 304 questionnaires were valid, with an effective rate of 76%.
The survey results showed that the male-to-female ratio was close to 1:1, and the gender structure was reasonable. All age groups were covered, and the 20–29 age group accounted for 41.1%. In terms of educational background, college students/undergraduates accounted for 64.1% of the total. Most of the respondents were students and company employees. In terms of monthly income, due to the presence of students, 27.6% of people earned less than CNY 3000, followed by those who earned CNY 5001–8000. Table 2 shows that the overall distribution of respondents’ gender, age, occupation, and average monthly income is relatively balanced, indicating that the sample is suitable for further analysis.
Table 2.
Basic situation of sample demographics.
5. Analysis and Discussion
5.1. Reliability and Validity Test
First, the present study used Cronbach’s alpha (α) method to analyze the reliability of the sample data. Generally, when the Cronbach’s α coefficient is greater than 0.7, the internal consistency effect is good and the reliability is high. Table 2 shows that Cronbach’s α coefficient for each latent variable is significantly larger than 0.7. In addition, the overall reliability of the questionnaire is 0.930, indicating that the scale passes the reliability test. The questionnaire has good internal consistency. Second, the KMO test method was used to analyze the structural validity of the scale. Results showed that the KMO value of each potential variable was greater than the minimum standard value of 0.5 (Table 3). The overall KMO value of the scale was 0.922, indicating that the data of the present study are suitable for factor analysis. Consequently, the cumulative interpretation variation of the common factors extracted was 71.559%, which is more than 50%. Thus, the structural validity of the sample data is good.
Table 3.
Descriptive statistics and reliability and validity test of scale.
The validity of the questionnaire was also tested in this study. Content validity was mainly based on previous theoretical research and a large number of preliminary studies. At the same time, experts were invited to evaluate the questionnaire, which was revised based on their opinions and the final scale was formed. Therefore, we can ensure that this study has good content validity. The construct validity was mainly realized by exploratory factor analysis. Finally, 29 measurement items of the scale were tested for reliability, and the corrected item-total correlation for each item was greater than 0.4, indicating a strong correlation between the index and total scale of measurement as well as good reliability; the factor loadings after rotation were all greater than 0.4, all passed the t-test, and were significant at p < 0.01 level. The validity of the scale was guaranteed.
5.2. Confirmatory Factor Analysis (CFA)
CFA aims to test whether the relationship between a factor and the corresponding measure item conforms to the theoretical relationship designed by the researcher. Among the relevant indicators, CR is the combination reliability, 0.7 is the acceptable threshold, and AVE is the average variance extracted value, which is recommended to be greater than 0.4 to test the internal consistency. In this study, CFA was conducted on five measurement dimensions: cultural identity, behavioral attitude, subjective norms, perceived behavioral control, and consumption intention. Table 3 shows that CR of each dimension is greater than 0.7, AVE is greater than 0.4, and the standardized factor loading of all measurement indexes on their respective latent variables ranged from 0.690 to 0.885, which is greater than 0.5 and less than 0.9, indicating that the basic fitness of the model is good. The larger the factor loading value, the greater the variation that the index variable can be explained by the structure; thus, the index variable can effectively reflect the structural characteristics to be measured [72]. Through the CFA of each dimension, the model built in this study is of good quality, and the index can effectively reflect the structural characteristics to be measured.
5.3. Model Fitting Effect
After reliability and validity were guaranteed, the present study selected the absolute fitness index χ2/df, RMSEA, GFI, AGFI, value-added fitness index NFI, CFI, IFI, and other indicators to determine the model fit. Results showed that the χ2/df statistic was 1.461 (match standard <3). Moreover, the RMSEA value was 0.039 (match standard <0.08), and the other indexes (GFI = 0.923, AGFI = 0.903, NFI = 0.920, CFI = 0.973, and IFI = 0.973) were all more than 0.900. The results showed that the overall fitting result of the sample was good and reached the corresponding matching standard (Table 4).
Table 4.
Goodness-of-Fit for SEM.
5.4. Hypothesis Verification Results
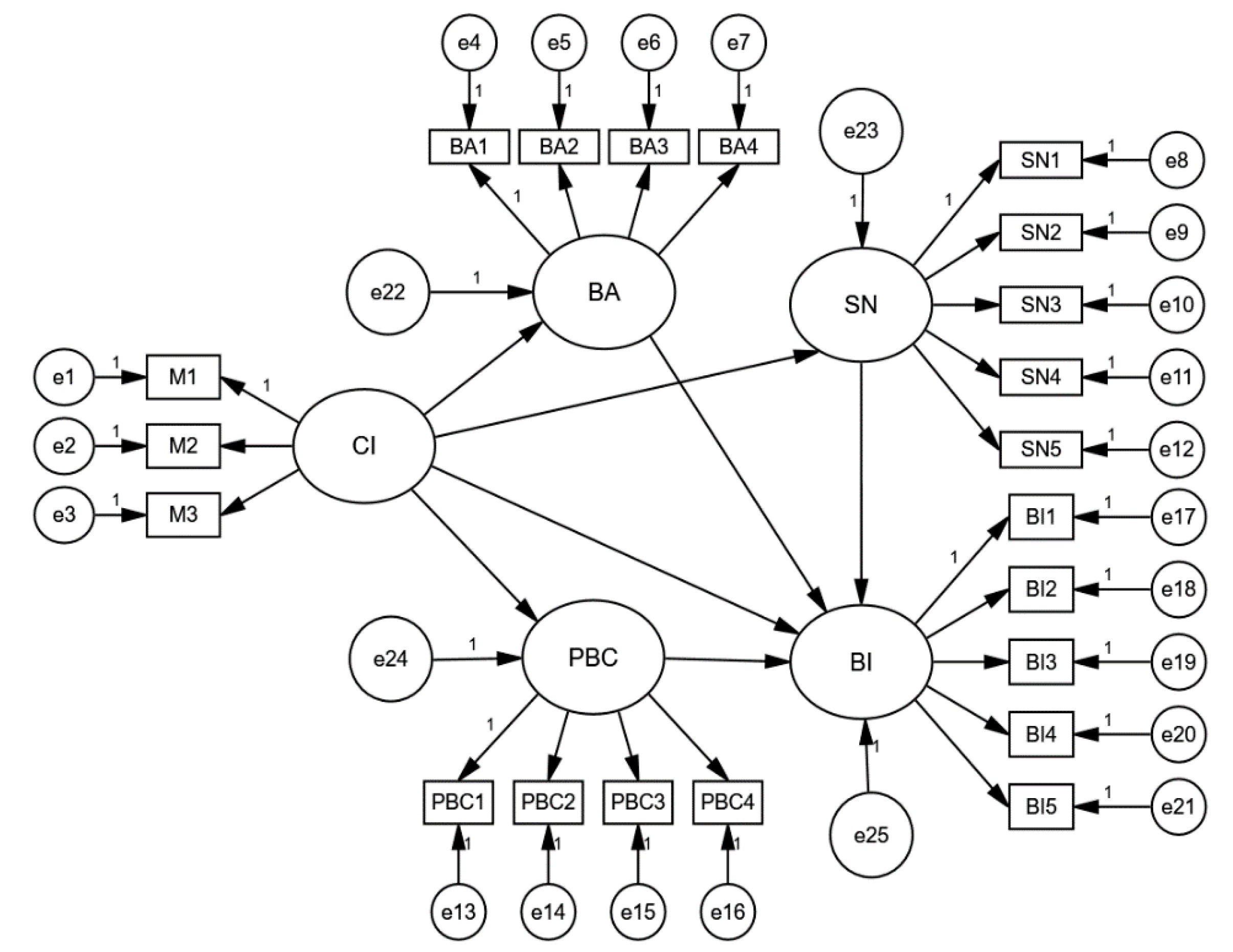
AMOS 22.0 was used to verify the proposed hypothesis, and then the structural model path inspection table (Table 5) and structural equation model path diagram (Figure 2) were obtained.
Table 5.
Results of hypothesis test.
Figure 2.
Result of influence path analysis.
- (1)
- Mechanism of cultural identity on consumption intention
Figure 2 and Table 5 show that cultural identity has a significant positive effect on consumer behavioral attitude, subjective norms, perceived behavioral control, and consumption intentions. Among these factors, cultural identity has a significant positive effect on consumers’ behavioral attitudes (, ); thus, H1 is established. Cultural identity has a significant positive effect on consumers’ subjective norms (, ); thus, H2 is established. Cultural identity has a significant positive effect on perceived behavioral control (, ); thus, H3 is established. Cultural identity has a significant positive effect on consumption intention (, ); thus, H4 is established.
As an antecedent variable, cultural identity has an important influence on behavioral attitude, subjective norms, and perceived behavioral control. Cultural identity also has a direct effect on the consumption intention of intangible cultural heritage. Thus, consumers’ cultural identity of Kunqu Opera, as an intangible cultural heritage, has a positive effect on individuals’ attitude, subjective norms, and perceived behavioral control, which ultimately results in a positive willingness to consume Kunqu Opera. This finding verifies the influence path of cultural identity-consumption intention. In the measurement process of this study, tourists’ cultural identification with Kunqu Opera includes three dimensions: Kunqu culture, value, and identity. Therefore, in the development of intangible cultural heritage tourism, the exploration of the internal culture of intangible cultural heritage should be given importance to highlight the unique cultural value and cultural identity of intangible cultural heritage. By enhancing tourists’ cultural identification with intangible cultural heritage, we can continuously improve their attitude toward intangible cultural heritage and deepen the influence of subjective norms and perceived behavioral control on tourists, thereby stimulating tourists’ behavioral intention to travel and consume.
- (2)
- Influence mechanism of behavioral attitude, subjective norms, and perceived behavioral control on consumption intentions
Behavioral attitude, subjective norms, and perceived behavioral control all have a significant impact on consumption intention. Behavioral attitude has a significant positive effect on consumers’ consumption intention of Kunqu Opera (, ); thus, H5 is established. This result is consistent with Ajzen’s main assumptions on TPB [29]. Behavioral attitude is an important influencing factor of consumer behavior intention. Previous studies have yielded similar results [60,61,73]. When tourists think that the experience of Suzhou Kunqu Opera is pleasant and valuable, they are more inclined toward consumer behavior. The study also showed that behavioral attitude was the most influential factor among the three. Subjective norms have a significant positive impact on consumption intention (, ); thus, H6 is established, confirming the TPB hypothesis. Numerous studies have demonstrated the important role of subjective norms in behavioral intentions [74,75]. Tourists tend to consider other people’s views when making intangible cultural heritage consumption decisions such as friends, relatives, parents, and travel companions. Higher subjective norms have a positive effect on tourists’ consumption intentions. Perceived behavioral control has a significant positive effect on consumption intention (, ); thus, H7 is established. This result confirms the views of Brown et al. [76], and Chen and Tung [77]. When tourists think that they have enough time, money, and opportunity to easily consume intangible cultural heritage, they carry out this behavior. This result also enlightens managers in creating various opportunities in tourist destinations to enable visitors to understand and participate in intangible cultural heritage tourism.
6. Conclusions and Implications
6.1. Conclusions
Taking Suzhou Kunqu Opera as an example, this study selected cultural identity as the antecedent variable and combined it with the TPB in consumer behavior to explore the impact of cultural identity on the tourism consumption intention of intangible cultural heritage. Due to the special cultural attributes of intangible cultural heritage, tourists can ultimately promote their consumption intention on the basis of recognizing the value of intangible cultural heritage. Based on the traditional TPB, this study creatively introduced the variable of cultural identity and conducted empirical research.
The results showed the following: (1) Cultural identity has a direct positive influence on the consumption intention of intangible cultural heritage. In intangible cultural heritage tourism, the cultural identity of tourist consumers promotes their consumption intention. (2) A positive correlation exists between cultural identity and behavioral attitude, subjective norms, and perceived behavioral control. When the cultural identity is strengthened, the individual’s behavioral attitude is more positive, the influence of subjective norms is more intense, and the perceived behavioral control is stronger. (3) Behavioral attitudes, subjective norms, and perceived behavioral control all have a positive impact on tourists’ consumption intentions. The empirical results support the theoretical model and hypothesis.
6.2. Managerial Implications
The results of the study provide valuable information that can be used as a reference for the development of intangible cultural heritage tourist destinations. Tourism organizations in these destinations should realize that intangible cultural heritage is a unique tourism resource that can generate economic benefits for tourism development. The sustainable development of tourism is the focus of public attention. The tourism industry is developed by using cultural resources, and nonrenewable original ecological cultural resources are the basis and premise of its development and utilization. In the fierce tourism competition, intangible cultural heritage can be developed and utilized as a type of tourism product that emphasizes differences and highlights local characteristics [10]. On the one hand, sustainable tourism development can effectively inherit and develop intangible cultural heritage. Only when the original cultural ecology of the region and the nation is effectively protected can we discuss the sustainable utilization of its cultural resources, which meets the needs of the current population while also protecting the needs of future generations; on the other hand, sustainable tourism development can strengthen the unique cultural image of tourist destinations, attract visitors, and promote the long-term development of these destinations.
Heritage tourism brings sustainable development opportunities for destinations, especially in the post-COVID-19 epidemic era. COVID-19 has a long-term negative impact on the tourism industry, and brings a rethinking of the tourism growth model [78]. Tourism recovery will take a long time, and stakeholders should actively formulate strategic plans for destination recovery and seize the crisis into development opportunities [79,80]. This study provides management suggestions for the sustainable development of heritage tourism destinations from the perspective of stakeholders (Table 6).
Table 6.
Managerial actions of tourism stakeholders.
Destination governments and decision makers should intervene appropriately in heritage tourism and introduce relevant tourism policies to promote its sustainability. In addition, the governments should increase their support to the tourism industry and enterprises by providing stimulus plans and interventions, such as tax breaks, subsidies, and deferred repayment [73]. These measures can improve the viability of tourism companies to some extent.
Tourism enterprises should establish a link between tourists’ cultural identity and consumption intentions in intangible cultural heritage tourism. The staff can search for tourists’ travel stories from online travel communities or travel review websites, evaluate the degree of tourists’ recognition of intangible cultural heritage, and obtain the true evaluation of tourists. Tourists’ pursuit of deep cultural tourism experience promotes the transformation of the supply side [81]. An in-depth understanding of tourists’ needs can provide a reference for the development of tourism products, help tourism providers design travel experiences to meet the needs of tourists [82], and increase tourists’ sense of participation and identification with intangible cultural heritage. The core product of Suzhou Kunqu Opera is stage performance, the exposure of which can be increased in collaboration with scenic spots. For example, tourism organizations can build theatres with unique architectural styles in scenic spots, and regularly provide theater performances to show tourists the stage art and charm of Suzhou Kunqu Opera. Visitors can enhance their value and cultural recognition of this performing art by watching Suzhou Kunqu Opera performances. The design and development of tourist souvenirs based on stage art and dress adornment has attracted tourists’ attention. The aforementioned measures can improve cultural identity and promote tourists’ consumption intention to the greatest extent, so that the goal of sustainable development of intangible cultural heritage tourism can be achieved.
The marketing and promotion of destination intangible cultural heritage needs to focus on the role of TPB. The results of this study show that behavioral attitude, subjective norms, and perceived behavioral control all have a positive effect on tourists’ consumption intentions. Destination marketing organizations should attach importance to the contents and forms of tourism promotion of intangible cultural heritage. Social media can influence consumers’ decision-making and purchasing behavior [83]. Mass media should focus on publicizing the characteristics and values of intangible cultural heritage to attract potential tourist consumers. Tourist destination managers can organize cultural activities to enhance tourists’ understanding of the intrinsic value of intangible cultural heritage. In addition, the interaction between tourists and local residents, especially Kunqu Opera enthusiasts, helps tourists to deeply participate in intangible cultural heritage tourism. Destinations can attract tourists to participate and produce a more memorable travel experience by increasing the interaction between tourists, local residents, and staff in public spaces [84], which in turn stimulates potential consumption intentions. In addition, destination marketing organizations can stimulate consumer demand through price discount strategies.
6.3. Limitations and Future Research
This study can fill research gaps in intangible cultural heritage tourism and provide suggestions for the marketing and sustainable development of tourist destinations. However, this study has several limitations. First, the relatively small sample size may limit the generality of the results. Although the number of questionnaires has grown 10 times that of the traditional concept of items to calculate the sample size, future research can still expand the sample size and conduct further investigation under different circumstances. Second, the cultural identity scale has not been developed, and follow-up research can be conducted based on the characteristics of intangible cultural heritage to improve the research accuracy. Finally, this study’s participants are aimed at Chinese tourists, and does not include a cross-cultural analysis of tourists to consider differences in the influence of cultural identity on consumption intentions between local and foreign cultural tourists; that is, to explore whether the relationship between these constructs will present different results due to tourism market segmentation.
Author Contributions
Conceptualization, M.Z.; funding acquisition, M.Z.; investigation, G.Z. and X.C.; methodology, X.C. and R.L.; writing—original draft, G.Z. and X.C.; writing—review and editing, G.Z., R.L., and M.Z. All authors have read and agreed to the published version of the manuscript.
Funding
This research was funded by the National Social Science Foundation of China (grant number: 16AZD055).
Conflicts of Interest
The authors declare no conflict of interest.
References
- UNESCO. Convention for the Safeguarding of the Intangible Cultural Heritage; UNESCO: Paris, France, 2003. [Google Scholar]
- Petronela, T. The importance of the intangible cultural heritage in the economy. Procedia Econ. Financ. 2016, 39, 731–736. [Google Scholar] [CrossRef]
- Ma, M.; Wang, Y. The transformation mode of the tourism products of intangible cultural heritage. J. Guilin Inst. Tour. 2008, 2, 029. [Google Scholar]
- Hall, D. Brand development, tourism and national identity: The re-imaging of former Yugoslavia. J. Brand. Manag. 2002, 9, 323–334. [Google Scholar] [CrossRef]
- Vidal González, M. Intangible heritage tourism and identity. Tour. Manag. 2008, 29, 807–810. [Google Scholar] [CrossRef]
- Wang, Y.; Hu, H. Cultural identity: The core mechanism for the survival and development of intangible cultural heritage. Fujian Trib. 2014, 10, 49–55. [Google Scholar]
- Bond, N.; Falk, J. Tourism and identity—Related motivations: Why am I here (and not there)? Int. J. Tour. Res. 2013, 15, 430–442. [Google Scholar] [CrossRef]
- Pardo-García, C.; Coll-Serrano, V.; Rausell-Köster, P.; Pérez Bustamante-Yábar, D. Cultural attitudes and tourist destination prescription. Ann. Tour. Res. 2018, 71, 59–61. [Google Scholar] [CrossRef]
- Del Bosque, I.R.; Martín, H.S. Tourist satisfaction a cognitive-affective model. Ann. Tourism Res. 2008, 35, 551–573. [Google Scholar] [CrossRef]
- Henderson, J. Heritage, identity and tourism in Hong Kong. Int. J. Herit. Stud. 2001, 7, 219–235. [Google Scholar] [CrossRef]
- Wan, C.; Chew, P.Y.G. Cultural knowledge, category label, and social connections: Components of cultural identity in the global, multicultural context. Asian J. Soc. Psychol. 2013, 16, 247–259. [Google Scholar] [CrossRef]
- Wan, X.; Wang, H. Study on ethnic sports culture identification along the silk road driven and constructed by digital. J. Wuhan Inst. Phys. Educ. 2017, 51, 14–18. [Google Scholar]
- Dong, Q.; Hong, Y. Media sports contact and Chinese cultural identity. J. Beijing Sport Univ. 2015, 11, 43–49. [Google Scholar]
- Zheng, X. Cultural Identity Theory; China Social Sciences Press: Beijing, China, 1992. [Google Scholar]
- Qi, J. Physical inheritance of intangible cultural heritages: The case of the Jing nationality. J. Yunnan Norm. Univ. 2019, 51, 66–71. [Google Scholar]
- Ma, W. Recognition and introspection: A review of intangible cultural heritage protection from the perspective of cultural consciousness. J. Guangxi Teach. Educ. Univ. 2016, 37, 25–29. [Google Scholar]
- Ji, Z. The plight of spatial protection and cultural identity of intangible cultural heritages. Jiangsu Soc. Sci. 2013, 5, 197–201. [Google Scholar]
- Hafstein, V.T. Intangible heritage as a festival; or, folklorization revisited. J. Am. Folk. 2018, 131, 127–149. [Google Scholar] [CrossRef]
- Lei, Q. Cultural identity and public law protection of intangible cultural heritage in western China. Folk. Stud. 2013, 1, 25–31. [Google Scholar]
- Van Rekom, J.; Go, F. Cultural identities in a globalizing world: Conditions for sustainability of intercultural tourism. In Tourism and Social Identities; Routledge: London, UK, 2006; pp. 95–106. [Google Scholar]
- Agrusa, W.; Lema, J.; Tanner, J.; Host, T.; Agrusa, J. Integrating sustainability and Hawaiian culture into the tourism experience of the Hawaiian Islands. PASOS J. Tour. Cult. Herit. 2010, 8, 247–264. [Google Scholar] [CrossRef]
- Chen, C.; Lu, C. Identity: A new perspective in the study of tourism experience. Tour. Trib. 2011, 26, 37–42. [Google Scholar]
- Huang, Y.; Lv, Q. Connotation, dimensions and influence factors of cultural identity about intangible heritage products: Qualitative analysis using NVIVO. J. Taiyuan Univ. Tech. 2017, 35, 38–44. [Google Scholar]
- Wang, P.; Hu, F. National cultural identity: Implications and structures. J. Shanghai Norm. Univ. 2011, 1, 101–107. [Google Scholar]
- Timothy, D.J. Cultural Heritage and Tourism: An Introduction; Channel View Publications: Bristol, UK, 2011; Volume 4. [Google Scholar]
- Chen, Z.; Suntikul, W.; King, B. Constructing an intangible cultural heritage experiencescape: The case of the feast of the Drunken Dragon (Macau). Tour. Manag. Perspect. 2020, 34, 100659. [Google Scholar] [CrossRef]
- Esfehani, M.H.; Albrecht, J.N. Roles of intangible cultural heritage in tourism in natural protected areas. J. Herit. Tour. 2018, 13, 15–29. [Google Scholar] [CrossRef]
- Zhu, X.; Han, S. Intangible cultural heritage cultural capital property and the development of the New Paradigm. J. Henan Inst. Educ. 2018, 37, 19–25. [Google Scholar]
- Ajzen, I. The theory of planned behavior. Organ. Behav. Hum. Dec. 1991, 50, 179–211. [Google Scholar] [CrossRef]
- Dolnicar, S.; Coltman, T.; Sharma, R. Do satisfied tourists really intend to come back? Three concerns with empirical studies of the link between satisfaction and behavioral intention. J. Travel Res. 2015, 54, 152–178. [Google Scholar] [CrossRef]
- Joo, Y.; Seok, H.; Nam, Y. The moderating effect of social media use on sustainable rural tourism: A theory of planned behavior model. Sustainability 2020, 12, 4095. [Google Scholar] [CrossRef]
- Li, Y.; Luo, F. A review of the application of planned behavior theory in domestic tourism behavior. Tour. Overv. 2018, 5, 20. [Google Scholar]
- Hu, H.; Zhang, J.H.; Wang, C.; Yu, P.; Chu, G. What influences tourists’ intention to participate in the Zero Litter Initiative in mountainous tourism areas: A case study of Huangshan National Park, China. Sci. Total Environ. 2019, 657, 1127–1137. [Google Scholar] [CrossRef] [PubMed]
- Ashraf, M.S.; Hou, F.J.; Kim, W.G.; Ahmad, W.; Ashraf, R.U. Modeling tourists’ visiting intentions toward ecofriendly destinations: Implications for sustainable tourism operators. Bus. Strateg. Environ. 2020, 29, 54–71. [Google Scholar] [CrossRef]
- Zhang, Y.; Lee, T.J.; Xiong, Y. A conflict resolution model for sustainable heritage tourism. Int. J. Tour. Res. 2019, 21, 478–492. [Google Scholar] [CrossRef]
- Xia, H.; Chen, T.; Hou, G. Study on collaboration intentions and behaviors of public participation in the inheritance of ich based on an extended theory of planned behavior. Sustainability 2020, 12, 4349. [Google Scholar] [CrossRef]
- Tolkes, C.; Butzmann, E. Motivating pro-sustainable behavior: The potential of green events-a case-study from the Munich Streetlife Festival. Sustainability 2018, 10, 15. [Google Scholar] [CrossRef]
- Han, H.; Meng, B.; Kim, W. Emerging bicycle tourism and the theory of planned behavior. J. Sustain. Tour. 2017, 25, 292–309. [Google Scholar] [CrossRef]
- Beldad, A.; Hegner, S. Determinants of fair trade product purchase intention of Dutch consumers according to the extended theory of planned behaviour. J. Consum. Policy 2018, 41, 191–210. [Google Scholar] [CrossRef]
- Choi, J.; Geistfeld, L.V. A cross-cultural investigation of consumer e-shopping adoption. J. Econ. Psychol. 2004, 25, 821–838. [Google Scholar] [CrossRef]
- Pavluković, V.; Armenski, T.; Alcántara-Pilar, J.M. Social impacts of music festivals: Does culture impact locals’ attitude toward events in Serbia and Hungary? Tour. Manag. 2017, 63, 42–53. [Google Scholar] [CrossRef]
- Hofstede, G. Dimensionalizing cultures: The Hofstede model in context. Online Read. Psychol. Cult. 2011, 2, 2307-0919. [Google Scholar] [CrossRef]
- Kishiya, K.; Miracle, G.E. Examining the relationships among national culture, individual-level cultural variable and consumer attitudes. Procedia Comput. Sci. 2015, 60, 1715–1719. [Google Scholar] [CrossRef]
- McCarty, J.A.; Shrum, L. The recycling of solid wastes: Personal values, value orientations, and attitudes about recycling as antecedents of recycling behavior. J. Bus. Res. 1994, 30, 53–62. [Google Scholar] [CrossRef]
- Leonidou, L.C.; Leonidou, C.N.; Kvasova, O. Antecedents and outcomes of consumer environmentally friendly attitudes and behaviour. J. Market. Manag. 2010, 26, 1319–1344. [Google Scholar] [CrossRef]
- Lobo, A.; Greenland, S. The influence of cultural values on green purchase behaviour. Mark. Intell. Plan. 2017, 35, 377–396. [Google Scholar]
- Swoboda, B.; Pennemann, K.; Taube, M. The effects of perceived brand globalness and perceived brand localness in China: Empirical evidence on Western, Asian, and domestic retailers. J. Int. Mark. 2012, 20, 72–95. [Google Scholar] [CrossRef]
- McCarty, J.A.; Shrum, L. The influence of individualism, collectivism, and locus of control on environmental beliefs and behavior. J. Public Policy Mark. 2001, 20, 93–104. [Google Scholar] [CrossRef]
- Ahn, J.M.; Koo, D.M.; Chang, H.S. Different impacts of normative influences on pro-environmental purchasing behavior explained by differences in individual characteristics. J. Glob. Sch. Mark. Sci. 2012, 22, 163–182. [Google Scholar] [CrossRef]
- Park, H.S. Relationships among attitudes and subjective norms: Testing the theory of reasoned action across cultures. Commun. Stud. 2000, 51, 162–175. [Google Scholar] [CrossRef]
- Triandis, H.C. The many dimensions of culture. Acad. Manag. Perspect. 2004, 18, 88–93. [Google Scholar] [CrossRef]
- Sharma, P. Measuring personal cultural orientations: Scale development and validation. J. Acad. Market. Sci. 2010, 38, 787–806. [Google Scholar] [CrossRef]
- Van der Werf, F.; Verkuyten, M.; Martinovic, B.; Ng Tseung-Wong, C. Understandings of national identity and outgroup attitudes in culturally diverse Mauritius. Int. J. Intercult. Rel. 2020, 78, 73–83. [Google Scholar] [CrossRef]
- Moon, J.; Chadee, D.; Tikoo, S. Culture, product type, and price influences on consumer purchase intention to buy personalized products online. J. Bus. Res. 2008, 61, 31–39. [Google Scholar] [CrossRef]
- Howard, J.A.; Sheth, J.N. The Theory of Buyer Behavior; Wiley: Hoboken, NJ, USA, 1969. [Google Scholar]
- Gregory, G.D.; Munch, J.M.; Peterson, M. Attitude functions in consumer research: Comparing value–attitude relations in individualist and collectivist cultures. J. Bus. Res. 2002, 55, 933–942. [Google Scholar] [CrossRef]
- Ye, D.; Lian, Y.; Huang, Y.; Li, D. Consumption culture, cognitive bias and consumption anomalies. Econ. Res. J. 2012, 2, 80–92. [Google Scholar]
- Gao, L.; Zhang, M. Understanding consumer purchase behavior regarding intangible cultural heritage products. Res. Econ. Manag. 2018, 39, 126–135. [Google Scholar]
- Zhang, M. Cultural values based on confucianism and symbolic purchase behavior: Conceptual refinement, measures, model and marketing strategic suggestions. China Ind. Econ. 2005, 3, 106–112. [Google Scholar]
- Sparks, B. Planning a wine tourism vacation? Factors that help to predict tourist behavioural intentions. Tour. Manag. 2007, 28, 1180–1192. [Google Scholar] [CrossRef]
- Al Ziadat, M.T. Applications of planned behavior theory (TPB) in Jordanian tourism. Int. J. Mark. Stud. 2015, 7, 95. [Google Scholar] [CrossRef]
- He, Y. A probe into the Chinese classical aesthetic culture reflected in Kunqu Opera. North. Lit. 2012, 2, 45–46. [Google Scholar]
- Wu, X. Jiangnan culture and Kunqu Opera aesthetics. Chin. Lit. Hist. 2014, 4, 79–85. [Google Scholar]
- Liu, C.; Wang, D. Evaluation of tourist satisfaction of world intangible cultural heritage based on SEM: A case study of Kunqu. Prog. Geogr. 2012, 31, 1369–1376. [Google Scholar]
- Wang, F.; Huang, X.; Yu, X. Tourist cognition of sense of place in tourism attractions. Acta Geogr. Sin. 2009, 64, 1267–1277. [Google Scholar]
- Liu, B.; Zhu, X. Influence of perceived brand globalness and environmental image on consumption intentions: A case study of H&M. Acta Geogr. Sin. 2017, 72, 699–710. [Google Scholar]
- Perugini, M.; Bagozzi, R.P. The role of desires and anticipated emotions in goal—Directed behaviours: Broadening and deepening the theory of planned behaviour. Brit. J. Soc. Psychol. 2001, 40, 79–98. [Google Scholar] [CrossRef]
- Han, H.; Yoon, H.J. Hotel customers’ environmentally responsible behavioral intention: Impact of key constructs on decision in green consumerism. Int. J. Hosp. Manag. 2015, 45, 22–33. [Google Scholar] [CrossRef]
- Guo, Y.; Li, X. An empirical study on consumers’ intention of buying tourism products with mobile payments: An integration model of TAM and TPB. J. Sichuan Univ. 2018, 6, 159–170. [Google Scholar]
- Huang, G.; Chen, X. A study on the intention of bike-sharing usage based on context awareness theory and UTAUT model. Consum. Econ. 2017, 33, 62–68. [Google Scholar]
- Zhang, Q. Elegant performing art and urban cultural identity. Contemp. Lit. Crit. 2018, 46, 164–169. [Google Scholar]
- Wu, M. Structural Equation Model & Analysis of Moment Structures; Chongqing University Press: Chongqing, China, 2009. [Google Scholar]
- Chien, G.C.L.; Yen, I.Y.; Hoang, P.Q. Combination of theory of planned behavior and motivation: An exploratory study of potential beach-based resorts in Vietnam. Asia Pac. J. Tour. Res. 2012, 17, 489–508. [Google Scholar] [CrossRef]
- Liu, J.; An, K.; Jang, S. A model of tourists’ civilized behaviors: Toward sustainable coastal tourism in China. J. Destin. Mark. Manag. 2020, 16, 100437. [Google Scholar]
- Quintal, V.A.; Thomas, B.; Phau, I. Incorporating the winescape into the theory of planned behaviour: Examining ‘new world’wineries. Tour. Manag. 2015, 46, 596–609. [Google Scholar] [CrossRef]
- Brown, T.J.; Ham, S.H.; Hughes, M. Picking up litter: An application of theory-based communication to influence tourist behaviour in protected areas. J. Sustain. Tour. 2010, 18, 879–900. [Google Scholar] [CrossRef]
- Chen, M.F.; Tung, P.J. Developing an extended theory of planned behavior model to predict consumers’ intention to visit green hotels. Int. J. Hosp. Manag. 2014, 36, 221–230. [Google Scholar] [CrossRef]
- Gössling, S.; Scott, D.; Hall, C.M. Pandemics, tourism and global change: A rapid assessment of COVID-19. J. Sustain. Tour. 2020, 29, 1–20. [Google Scholar] [CrossRef]
- Sigala, M. Tourism and COVID-19: Impacts and implications for advancing and resetting industry and research. J. Bus. Res. 2020, 117, 312–321. [Google Scholar] [CrossRef]
- Kaushal, V.; Srivastava, S. Hospitality and tourism industry amid COVID-19 pandemic: Perspectives on challenges and learnings from India. Int. J. Hosp. Manag. 2020, 92, 102707. [Google Scholar] [CrossRef]
- Donohoe, H.M. Sustainable heritage tourism marketing and Canada’s Rideau Canal world heritage site. J. Sustain. Tour. 2012, 20, 121–142. [Google Scholar] [CrossRef]
- Alrawadieh, Z.; Prayag, G.; Alrawadieh, Z.; Alsalameen, M. Self-identification with a heritage tourism site, visitors’ engagement and destination loyalty: The mediating effects of overall satisfaction. Serv. Ind. J. 2019, 39, 541–558. [Google Scholar] [CrossRef]
- Hudson, S.; Thal, K. The impact of social media on the consumer decision process: Implications for tourism marketing. J. Travel Tour. Mark. 2013, 30, 156–160. [Google Scholar] [CrossRef]
- Cordina, R.; Gannon, M.J.; Croall, R. Over and over: Local fans and spectator sport tourist engagement. Servi. Ind. J. 2019, 39, 590–608. [Google Scholar] [CrossRef]
Publisher’s Note: MDPI stays neutral with regard to jurisdictional claims in published maps and institutional affiliations. |
© 2020 by the authors. Licensee MDPI, Basel, Switzerland. This article is an open access article distributed under the terms and conditions of the Creative Commons Attribution (CC BY) license (http://creativecommons.org/licenses/by/4.0/).

