Participatory Guarantee Systems in Peru: Two Case Studies in Lima and Apurímac and the Role of Capacity Building in the Food Chain
Abstract
1. Introduction
2. Literature
3. Materials and Methods
Case Study Background
4. Results
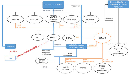
4.1. The National Perspective—Contextualizing PGS in Lima and Apurímac
4.2. The Regional Perspective—Structure, Operations and Motivations
4.3. The Local Perspective—Capacity Building and Learning Experiences
4.3.1. Technical Training—Practices, Perceptions and Knowledge
4.3.2. PGS Evaluators
4.3.3. Problems Identified by Farmers
5. Discussion
6. Conclusions
Author Contributions
Funding
Acknowledgments
Conflicts of Interest
Abbreviations
| ANPE | Asociación Nacional de Productores Ecológicos Peru |
| ASPEC | Asociación peruana de consumidores y usuarios |
| ICS | internal control system |
| CONAPO | Consejo Nacional de Productos Orgánicos |
| Constancia | a document issued by the regional council that proves farmers are cultivating organically. Since PGS are not officially recognised in Peru, farmers do not receive an official certificate. |
| DIGNA | Dirección General de Competitividad Agraria |
| IDMA | Instituto para el Desarollo y Medio Ambiente |
| INIA | Instituto Nacional de Innovación Agraria |
| IFOAM | International Federation of Organic Agriculture Movements |
| LN | local nucleus |
| MAELA | Movimiento agroecológico de América Latina y el Caribe |
| MPSGP | Manual de Procedimientos del Sistema de Garantía Participativo Peru |
| NC | national council |
| PGS | participatory guarantee system |
| RC | regional council |
| SENASA | Servicio Nacionál de Sanidad Agraria |
| TPC | third-party certification |
References
- Jahn, G.; Schramm, M.; Spiller, A. The reliability of certification: Quality labels as a consumer policy tool. J. Consum. Policy 2005, 28, 53–73. [Google Scholar] [CrossRef]
- Van der Kamp, M. Inferring the Unknown: Enacting Organic Standards through Certification. Int. J. Sociol. Agric. Food 2013, 20, 109–125. [Google Scholar]
- Lechleitner, F.; May, C. Smallholder Group Certification. Training Curriculum for Producer Organizations; IFOAM: Bonn, Germany, 2004; Available online: https://www.iatp.org/files/451_2_98159.pdf (accessed on 16 September 2018).
- Vogl, C.R.; Axmann, P. Regelungsmechanismen im System Ökologischer Landbau. In Freyer, B. (Hrsg.): Ökologischer Landbau—Grundlagen, Wissensstand und Herausforderungen; UTB Verlag: Stuttgart, Deutschland, 2016. [Google Scholar]
- Källander, I. Participatory Guarantee Systems—PGS; Swedish Society for Nature Conservation: Stockholm, Sweden, 2008; Available online: http://www.ifoam.bio/sites/default/files/page/files/pgsstudybyssnc_2008.pdf (accessed on 16 September 2018).
- Consejo Nacional SGP Peru. Primer Consejo Nacional Ampliado del SGP—2017 “Retos y Perspectivas del SGP en el Perú”, Lima 12 y 13 de Junio. [event—folder]. 2017. Available online: http://www.anpeperu.org/noticias/2017-06-09-000000/programa-primer-consejo-nacional-ampliado-del-sgp-2017-retos-y (accessed on 16 September 2018).
- IFOAM. Sistemas Participativos de Garantía—Estudios de caso de América Latina; IFOAM: Bonn, Germany, 2013; Available online: www.ifoam.org (accessed on 13 May 2017).
- IFOAM. Global Comparative Study on Interactions between Social Processes and Participatory Guarantee Systems; IFOAM: Bonn, Germany, 2014; Available online: www.ifoam.org (accessed on 16 September 2018).
- IFOAM. PGS: A guide to Participatory Guarantee Systems for Organic Agriculture. [Youtube Video]. 2016. Available online: https://www.youtube.com/watch?v=GbwiCwhlAEs (accessed on 16 September 2018).
- Torremocha, E. Sistemas Participativos de Garantía-Una herramienta clave para la Soberania Alimentaria. Soberania Alimentaria-Biodiversidad y Culturas 2011, 1, 1–64. [Google Scholar]
- González, A.A.; Nigh, R. Smallholder participation and certification of organic farm products in Mexico. J. Rural Stud. 2005, 21, 449–460. [Google Scholar] [CrossRef]
- Schwindenhammer, S. Authority Pooling and regional Organic Agriculture Standard-Setting: Evidence from East Africa. J. Environ. Policy Plann. 2016, 18, 102–120. [Google Scholar] [CrossRef]
- Vogl, C.R.; Kilcher, L.; Schmidt, H. Are Standards and Regulations of Organic Farming Moving Away from Small Farmers’ Knowledge? J. Sustain. Agric. 2005, 26, 5–26. [Google Scholar] [CrossRef]
- Fouilleux, E.; Loconto, A. Voluntary Standards, certification and accreditation in the global organic agricultural field: A tripartite model of techno-politics. Agric. Hum. Values 2017, 34, 1–14. [Google Scholar] [CrossRef]
- Ayuya, O.I.; Gido, E.O.; Bett, H.K.; Lagat, J.K.; Kahi, A.K.; Bauer, S. Effect of Certified Organic Production Systems on Poverty among Smallholder Farmers: Empirical Evidence from Kenya. World Dev. 2015, 67, 27–37. [Google Scholar] [CrossRef]
- Parvathi, P.; Waibel, H. Organic Agriculture and Fair Trade: A Happy Marriage? A Case Study of Certified Smallholder Black Pepper Farmers in India. World Dev. 2016, 77, 206–220. [Google Scholar] [CrossRef]
- Ruben, R.; Fort, R. The Impact of Fair Trade Certification for Coffee Farmers in Peru. World Dev. 2012, 40, 570–582. [Google Scholar] [CrossRef]
- Silva-Castañeda, L. A forest of evidence: Third-party certification and multiple forms of proof—A case study of oil palm plantations in Indonesia. Agric. Hum. Values 2012, 29, 361–370. [Google Scholar] [CrossRef]
- Van den Eeckhout, H.; Luján, Á.; Quispe, M.; Ugás, R. Developing Organic Enterprises in Peru—Women Take the Lead. 2013. Available online: http://www.new-ag.info/en/research/innovationItem.php?a=3098 (accessed on 24 August 2017).
- Lemeilleur, S. International Standards and Small-Scale Farmer Behaviours: Evidence from Peru, Working Paper UMR MOISA 4; CIRAD: Montpellier, France, 2012. [Google Scholar]
- Nelson, E.; Gómez Tovar, L.; Gueguen, E.; Humphries, S.; Landman, K.; Schwentesius Rindermann, R. Participatory guarantee systems and the re-imagining of Mexico’s organic sector. Agric. Hum. Values 2015, 33, 373–388. [Google Scholar] [CrossRef]
- Jaffe, D.; Howard, P. Corporate cooptation of organic and fair trade standards. Agric. Hum. Values 2009, 27, 387–399. [Google Scholar] [CrossRef]
- Allen, P.; Kovach, M. The capitalist composition of organic: The potential of markets in fulfilling the promise of organic agriculture. Agric. Hum. Values 2000, 17, 221–232. [Google Scholar] [CrossRef]
- IFOAM. Global PGS Survey. 2015. Available online: http://www.ifoam.bio/en/pgs-map (accessed on 16 September 2018).
- Moschitz, H. (Ed.) The Potential of Alternative Certification Systems. D21, Part A. CERTCOST. Economic Analysis of Certification Systems in Organic Food and Farming. [Project Report]; European Union: Brussels, Belgium, 2011. [Google Scholar]
- Nelson, E.; Gómez Tovar, L.; Schwentesius Rindermann, R.; Gómez Cruz, M.A. Participatory organic certification in Mexico: An alternative approach to maintaining the integrity of the organic label. Agric. Hum. Values 2010, 27, 227–237. [Google Scholar] [CrossRef]
- Sacchi, G. Towards an Evolution of Policies Framework for the Quality of Organic Agriculture: The Case of Participatory Guarantee Systems in Italy. Ann. Agric. Crop Sci. 2016, 1, 1–4. [Google Scholar]
- Sacchi, G.; Caputo, V.; Nayga, R.M. Alternative labelling programs and purchasing behaviour toward organic foods: The case of the participatory guarantee systems in Brazil. Sustainability (Switzerland) 2015, 7, 7397–7416. [Google Scholar] [CrossRef]
- Rabendo, A. La Agroecología, una puerta de entrada a los Sistemas Participativos de Garantía-El caso de la organización Familias Productoras de Cañuelas; [Trabajo Final Integrador]; University of Buenos Aires: Viamonte, Argentina, 2011. [Google Scholar]
- Nigh, R.; González Cabañas, A.A. Reflexive Consumer Markets as Opportunities for New Peasant Farmers in Mexico and France: Constructing Food Sovereignty through Alternative Food Networks. Agroecol. Sustain. Food Syst. 2015, 39, 317–341. [Google Scholar] [CrossRef]
- Kaufman, S.; Vogl, C.R. Participatory Guarantee Systems (PGS) in Mexico: Theoretic Ideal or Everyday Practice? Agric. Hum. Values 2018, 35, 457–472. [Google Scholar] [CrossRef]
- Zanasi, C.; Venturi, P.; Setti, M.; Rota, C. Participative organic certification, trust and local rural communities’ development: The Case of Rede Ecovida. New Medit 2009, 2, 56–64. [Google Scholar]
- Home, R.; Bouagnimbeck, H.; Ugas, R.; Arbenz, M.; Stolze, M. Participatory guarantee systems: Organic certification to empower farmers and strengthen communities. Agroecol. Sustain. Food Syst. 2017, 41, 526–545. [Google Scholar] [CrossRef]
- Barrett, C.B.; Bachke, M.E.; Bellemare, M.F.; Michelson, H.C.; Narayan, S.; Walker, T.F. Smallholder Participation in Agricultural Value Chains: Comparative Evidence from Three Continents. Munich Personal RePEc Archive. 2010. Available online: https://mpra.ub.uni-muenchen.de/27829/ (accessed on 16 September 2018).
- Bernard, R.H. Research Methods in Anthropology-Qualitative and Quantitative Approaches, 4th ed.; AltaMira Press: Oxford, UK, 2006. [Google Scholar]
- Saldaña, J. The Coding Manual for Qualitative Researchers, 2nd ed.; SAGE Publications: Thousand Oaks, CA, USA, 2012. [Google Scholar]
- Flick, U. An Introduction to Qualitative Research, 4th ed.; Thousand Oaks: Sage, CA, USA, 2009. [Google Scholar]
- Ley de Promoción de la Producción Orgánica o Ecológica No. 29196 from 29.01.2008. In: El Peruano, Lima, 29.01.2008. Available online: https://www.senasa.gob.pe/senasa/wp-content/uploads/jer/SUB_SECC/LEY%20Nro%2029196.PDF (accessed on 16 September 2018).
- Ravello Gutiérrez, L.; Luján Sánchez, A.; Quispe Quispe, M. Manual de Procedimientos del Sistema de Garantía Participativo; Consejo Nacional del SGP: Lima, Peru, 2015. [Google Scholar]
- Quispe Holgado, C. Consejo Regional Lima del SGP—Resultados del Proceso 2016; [Power Point Presentation at Final PGS Ceremony], 5.12.2016; IDMA: Lima, Peru, 2016. [Google Scholar]
- Carrion, D.; Cardenas, S.; Ravello Gutierrez, L. Consejo Nacional del Sistema de Garantía Participativo—Caso Huánuco, Perú Contribuyendo al cuidado de nuestra salud y de un ambiente sano. In Sistemas de Garantía Participativo—Estudios de Caso en Brasil, Colombia, Mexiko, Peru; IFOAM: Bonn, Germany, 2013. [Google Scholar]
- ANPE Peru. Frutos de la Tierra. Marca Colectiva para el Desarrollo Rural Agroecológico. Project Publication of AGROECO. Lima. 2013. Available online: http://www.lamolina.edu.pe/hortalizas/documentos%20agroeco/DOCUMENTOS/Folleto_FdelaT_baja_resolucion_AGROECO.pdf (accessed on 7 October 2018).
- Ecovida Network of Agroecology. Training Manual of Participatory Guarantee of Ecological Products. Florianópolis. 2004. Available online: http://tianguisorganicos.org.mx/wp-content/uploads/SPG/biblioteca/SPGecovida.pdf (accessed on 16 September 2018).
- Storti, C. (Ed.) Environmental Health Project—Activity Report 141 Participatory Community Monitoring for Water, Sanitation, and Hygiene; The NicaSalud Experience: Washington, DC, USA, 2004. [Google Scholar]
- Hacker, H. Sex–Gender–Development. Eine Einführung in Diskurse zu “Geschlecht” und “Entwicklung”. In Franz Kolland/August Gächter (Hg.); Einführung in die Entwicklungssoziologie–Themen, Methoden, Analysen; Mandelbaum Verlag: Wien, Austria, 2005. [Google Scholar]
- Bernstein, E.; Wallerstein, N.; Braithwaite, R.; Gutierrez, L.; Labonte, R.; Zimmerman, M. Empowerment Forum: A Dialogue between Guest Editorial Board Members. Health Educ. Q. 1994, 21, 281–294. [Google Scholar] [CrossRef] [PubMed]
- Laverack, G.; Wallerstein, N. Measuring community empowerment: A fresh look at organizational domains. Health Promot. Int. 2001, 16, 179–185. [Google Scholar] [CrossRef] [PubMed]
- Hennink, M.; Mara Pillinger, N.K.; Jayakaran, R. Defining empowerment: Perspectives from international development organisations. Dev. Pract. 2012, 22. [Google Scholar] [CrossRef]
- Villanueva, J.; Sanchez, A. ANPE (Asociación Nacional de Productores Ecológicos de Peru) and IDMA (Instituto de Desarrollo y Medio Ambiente), Huánuco, Peru; IFOAM: Bonn, Germany, 2014. [Google Scholar]
- Tapia, M.E.; De la Torre, A. Women Farmers and Andean Seeds; FAO and IPGRI: Rome, Italy, 1998. [Google Scholar]
- Devaux, A.; Horton, D.; Velasco, C.; Thiele, G.; López, G.; Bernet, T.; Reinoso, I.; Ordinola, M. Collective action for market chain innovation in the Andes. Food Policy 2009, 34, 31–38. [Google Scholar] [CrossRef]





| Region | Gender (F/M) | Educational Level: Low to Very Low | Educational Level: High | Area Cultivated in ha (Mean/Max/Min) |
|---|---|---|---|---|
| Apurímac | 21/3 | 75% | 25% | 1.4/3.5/0.005 |
| Lima | 16/6 | 54.5% | 45.5% | 0.3/1.2/0.0015 |
| Code | Region | Gender | Age | Institution | Education |
|---|---|---|---|---|---|
| IP 1 | Lima | M | 44 | NGO and farmers’ association | UD |
| IP 2 | Lima | F | 51 | International association | UD (forestry) |
| IP 3 | Lima | M | 53 | NGO | UD (agricultural engineer) |
| IP 4 | Apurímac | M | n.a. * | Government | UD (agronomist) |
| IP 5 | Lima | F | 60 | Government | UD (agronomist) |
| IP 6 | Apurímac | M | 50 | NGO | UD (agronomist) |
© 2018 by the authors. Licensee MDPI, Basel, Switzerland. This article is an open access article distributed under the terms and conditions of the Creative Commons Attribution (CC BY) license (http://creativecommons.org/licenses/by/4.0/).
Share and Cite
Binder, N.; Vogl, C.R. Participatory Guarantee Systems in Peru: Two Case Studies in Lima and Apurímac and the Role of Capacity Building in the Food Chain. Sustainability 2018, 10, 4644. https://doi.org/10.3390/su10124644
Binder N, Vogl CR. Participatory Guarantee Systems in Peru: Two Case Studies in Lima and Apurímac and the Role of Capacity Building in the Food Chain. Sustainability. 2018; 10(12):4644. https://doi.org/10.3390/su10124644
Chicago/Turabian StyleBinder, Nathalie, and Christian Reinhard Vogl. 2018. "Participatory Guarantee Systems in Peru: Two Case Studies in Lima and Apurímac and the Role of Capacity Building in the Food Chain" Sustainability 10, no. 12: 4644. https://doi.org/10.3390/su10124644
APA StyleBinder, N., & Vogl, C. R. (2018). Participatory Guarantee Systems in Peru: Two Case Studies in Lima and Apurímac and the Role of Capacity Building in the Food Chain. Sustainability, 10(12), 4644. https://doi.org/10.3390/su10124644

