Is Pupil Response to Speech and Music in Toddlers with Cochlear Implants Asymmetric?
Abstract
1. Introduction
1.1. REA and LEA
1.2. REA and LEA in the Context of Hearing Loss
1.3. Pupillometry as an Index of Listening Effort
1.4. Research Questions
2. Methods
2.1. Participants
2.2. Stimuli
2.3. Procedure and Apparatus
2.4. Preprocessing and Statistical Analysis
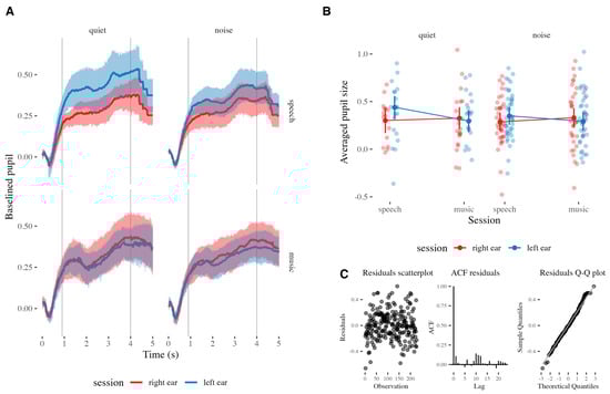
3. Results
4. Discussion
4.1. Asymmetric Auditory Processing in Toddlers with Cochlear Implants
4.2. Listening Effort and Cognitive Load
4.3. Methodological Considerations
4.4. Clinical and Theoretical Implications
5. Conclusions
Supplementary Materials
Author Contributions
Funding
Institutional Review Board Statement
Informed Consent Statement
Data Availability Statement
Conflicts of Interest
Correction Statement
References
- Sininger, Y.S.; Bhatara, A. Laterality of basic auditory perception. Laterality 2012, 17, 129–149. [Google Scholar] [CrossRef]
- Jerger, J.; Martin, J. Hemispheric asymmetry of the right ear advantage in dichotic listening. Hear. Res. 2004, 198, 125–136. [Google Scholar] [CrossRef] [PubMed]
- Kimura, D. Speech lateralization in young children as determined by an auditory test. J. Comp. Physiol. Psychol. 1963, 56, 899–902. [Google Scholar] [CrossRef] [PubMed]
- Bertoncini, J.; Morais, J.; Bijeljac-Babic, R.; McAdams, S.; Peretz, I.; Mehler, J. Dichotic perception and laterality in neonates. Brain Lang. 1989, 37, 591–605. [Google Scholar] [CrossRef]
- Moncrieff, D.W. Dichotic listening in children: Age-related changes in direction and magnitude of ear advantage. Brain Cogn. 2011, 76, 316–322. [Google Scholar] [CrossRef] [PubMed]
- Roth, D.A.-E.; Hildesheimer, M.; Roziner, I.; Henkin, Y. Evidence for a Right-Ear Advantage in Newborn Hearing Screening Results. Trends Hear. 2016, 20, 2331216516681168. [Google Scholar] [CrossRef]
- D’Anselmo, A.; Marzoli, D.; Brancucci, A. The influence of memory and attention on the ear advantage in dichotic listening. Hear. Res. 2016, 342, 144–149. [Google Scholar] [CrossRef]
- Moulin, A. Ear Asymmetry and Contextual Influences on Speech Perception in Hearing-Impaired Patients. Front. Neurosci. 2022, 16, 801699. [Google Scholar] [CrossRef]
- Wächtler, M.; Sandmann, P.; Meister, H. The Right-Ear Advantage in Static and Dynamic Cocktail-Party Situations. Trends Hear. 2024, 28, 23312165231215916. [Google Scholar] [CrossRef]
- Wettstein, V.G.; Probst, R. Right Ear Advantage of Speech Audiometry in Single-sided Deafness. Otol. Neurotol. 2018, 39, 417–421. [Google Scholar] [CrossRef]
- Sharma, A.; Campbell, J. A sensitive period for cochlear implantation in deaf children. J. Matern.-Fetal Neonatal Med. 2011, 24, 151–153. [Google Scholar] [CrossRef] [PubMed]
- Sharma, S.D.; Cushing, S.L.; Papsin, B.C.; Gordon, K.A. Hearing and Speech Benefits of Cochlear Implantation in Children: A Review of the Literature. Int. J. Pediatr. Otorhinolaryngol. 2020, 133, 109984. [Google Scholar] [CrossRef]
- Moncrieff, D.; Auld, R.; Johnston, D.; Wirt, T. Dichotic listening deficits in children with hearing loss. Int. J. Pediatr. Otorhinolaryngol. 2023, 168, 111521. [Google Scholar] [CrossRef] [PubMed]
- Koopmann, M.; Lesinski-Schiedat, A.; Illg, A. Speech Perception, Dichotic Listening, and Ear Advantage in Simultaneous Bilateral Cochlear Implanted Children. Otol. Neurotol. 2020, 41, e208–e215. [Google Scholar] [CrossRef]
- Bleckly, F.; Lo, C.Y.; Rapport, F.; Clay-Williams, R. Music Perception, Appreciation, and Participation in Postlingually Deafened Adults and Cochlear Implant Users: A Systematic Literature Review. Trends Hear. 2024, 28, 23312165241287391. [Google Scholar] [CrossRef]
- Steel, M.M.; Polonenko, M.J.; Giannantonio, S.; Hopyan, T.; Papsin, B.C.; Gordon, K.A. Music Perception Testing Reveals Advantages and Continued Challenges for Children Using Bilateral Cochlear Implants. Front. Psychol. 2020, 10, 3015. [Google Scholar] [CrossRef] [PubMed]
- Vannson, N.; Innes-Brown, H.; Marozeau, J. Dichotic listening can improve perceived clarity of music in cochlear implant users. Trends Hear. 2015, 19, 2331216515598971. [Google Scholar] [CrossRef]
- Zekveld, A.A.; Kramer, S.E.; Festen, J.M. Pupil response as an indication of effortful listening: The influence of sentence intelligibility. Ear Hear. 2010, 31, 480–490. [Google Scholar] [CrossRef]
- Giuliani, N.P.; Brown, C.J.; Wu, Y.H. Comparisons of the Sensitivity and Reliability of Multiple Measures of Listening Effort. Ear Hear. 2021, 42, 465–474. [Google Scholar] [CrossRef]
- Kan, A.; Winn, M.B. Using pupillometry to investigate the better ear advantage. J. Acoust. Soc. Am. 2016, 140, 3269. [Google Scholar] [CrossRef]
- Saksida, A.; Ghiselli, S.; Picinali, L.; Pintonello, S.; Battelino, S.; Orzan, E. Attention to Speech and Music in Young Children with Bilateral Cochlear Implants: A Pupillometry Study. J. Clin. Med. 2022, 11, 1745. [Google Scholar] [CrossRef]
- Wendt, D.; Hietkamp, R.K.; Lunner, T. Impact of noise and noise reduction on processing effort: A pupillometry study. Ear Hear. 2017, 38, 690–700. [Google Scholar] [CrossRef]
- Wendt, D.; Koelewijn, T.; Książek, P.; Kramer, S.E.; Lunner, T. Toward a more comprehensive understanding of the impact of masker type and signal-to-noise ratio on the pupillary response while performing a speech-in-noise test. Hear. Res. 2018, 369, 67–78. [Google Scholar] [CrossRef]
- McMillan, B.T.M.; Saffran, J.R. Learning in Complex Environments: The Effects of Background Speech on Early Word Learning. Child. Dev. 2016, 87, 1841–1855. [Google Scholar] [CrossRef]
- Hochmann, J.-R.; Papeo, L. The Invariance Problem in Infancy: A Pupillometry Study. Psychol. Sci. 2014, 25, 2038–2046. [Google Scholar] [CrossRef]
- van Rij, J.; Hendriks, P.; van Rijn, H.; Baayen, R.H.; Wood, S.N. Analyzing the Time Course of Pupillometric Data. Trends Hear. 2019, 23, 2331216519832483. [Google Scholar] [CrossRef]
- The R Core Team. R: A Language and Environment for Statistical Computing; v3.3.0; R Foundation for Statistical Computing: Vienna, Austria, 2016; Available online: http://www.r-project.org/ (accessed on 1 August 2025).
- Wickham, H. ggplot2: Elegant Graphics for Data Analysis; Springer: New York, NY, USA, 2009; Available online: https://ggplot2.tidyverse.org/ (accessed on 1 August 2025).
- Voeten, C.C. Analyzing Time Series Data Using clusterperm.lmer. 2021. Available online: https://cran.r-project.org/web/packages/permutes/vignettes/buildmer.pdf (accessed on 1 August 2025).
- Bates, D.; Mächler, M.; Bolker, B.; Walker, S. Fitting Linear Mixed-Effects Models Using lme4. J. Stat. Softw. 2015, 67, 1–48. [Google Scholar] [CrossRef]
- Henkin, Y.; Swead, R.T.; Roth, D.A.E.; Kishon-Rabin, L.; Shapira, Y.; Migirov, L.; Hildesheimer, M.; Kaplan-Neeman, R. Evidence for a Right Cochlear Implant Advantage in Simultaneous Bilateral Cochlear Implantation. Laryngoscope 2014, 124, 1937–1941. [Google Scholar] [CrossRef]
- Saksida, A.; Zivanovic, S.; Battelino, S.; Orzan, E. Let’s See If You Can Hear: The Effect of Stimulus Type and Intensity to Pupil Diameter Response in Infants and Adults. Ear Hear. 2025, 46, 1111–1124. [Google Scholar] [CrossRef]



| Participant ID | Sex | Bimodally Bilingual (1 = Yes) | Aided Threshold | First CI Age | Second CI Age | Side of First CI | IQ Verbal | IQ Nonverbal | IQ Motor | Age (Months) | Time from First CI | Speech Therapy Sessions/Week | Language Perception Score (Percentile) |
|---|---|---|---|---|---|---|---|---|---|---|---|---|---|
| 01 | m | 0 | 25 | 11.93 | 15.77 | right | 89 | 105 | 97 | 40.77 | 28.83 | 2 | 50 |
| 02 | f | 0 | 31 | 13.77 | 19.63 | right | 83 | 110 | 97 | 25.23 | 11.47 | 3 | 50 |
| 03 | f | 1 | 31 | 20.67 | 25.17 | left | 71 | 90 | 100 | 36.53 | 15.87 | 2 | 90 |
| 04 | f | 0 | 27 | 29.5 | 40.3 | right | 86 | 110 | 97 | 47.03 | 17.53 | 2 | 50 |
| 05 | f | 1 | 31 | 10.7 | 12.77 | right | 97 | 110 | 107 | 32.2 | 21.5 | 2 | 90 |
| 06 | m | 0 | 34 | 21.73 | 29.37 | right | 65 | 96 | 94 | 46.93 | 25.2 | 3 | 5 |
| 07 | f | 0 | 34 | 26.03 | 29.13 | right | 59 | 85 | 85 | 30 | 3.97 | 2 | 5 |
| 08 | m | 1 | 32 | 18.97 | 33.67 | right | 39.7 | 20.73 | 3 | 5 | |||
| 09 | m | 0 | 28 | 12.03 | 12.17 | right | 69 | 100 | 82 | 18.57 | 6.53 | 2 | 5 |
| 11 | f | 0 | 27 | 11.83 | 14.8 | right | 86 | 95 | 91 | 16.73 | 4.9 | 3 | 10 |
| 12 | f | 1 | 31 | 11.07 | 15.5 | right | 86 | 97 | 31.87 | 20.8 | 2 | 10 | |
| 13 | m | 0 | 26 | 20.9 | 28.9 | right | 95 | 122 | 45.33 | 24.43 | 1 | 50 | |
| 14 | m | 0 | 31 | 10.73 | 24.47 | right | 94 | 105 | 97 | 32 | 21.27 | 2 | 50 |
| Signal | Session | Background | Trials (N) | Pupil Size Mean | Pupil Size SD | Pupil Size Median | Pupil Size Min | Pupil Size Max |
|---|---|---|---|---|---|---|---|---|
| Speech | Right ear | Quiet | 15 | 0.30 | 0.13 | 0.35 | 0.03 | 0.48 |
| Speech | Right ear | Noise | 37 | 0.30 | 0.25 | 0.29 | −0.39 | 0.84 |
| Speech | Left ear | Quiet | 19 | 0.44 | 0.27 | 0.52 | −0.19 | 0.85 |
| Speech | Left ear | Noise | 41 | 0.37 | 0.25 | 0.33 | −0.10 | 0.85 |
| Music | Right ear | Quiet | 21 | 0.34 | 0.27 | 0.29 | 0.00 | 0.99 |
| Music | Right ear | Noise | 33 | 0.34 | 0.28 | 0.33 | −0.30 | 0.82 |
| Music | Left ear | Quiet | 21 | 0.33 | 0.21 | 0.33 | −0.02 | 0.71 |
| Music | Left ear | Noise | 40 | 0.32 | 0.25 | 0.31 | −0.04 | 0.91 |
Disclaimer/Publisher’s Note: The statements, opinions and data contained in all publications are solely those of the individual author(s) and contributor(s) and not of MDPI and/or the editor(s). MDPI and/or the editor(s) disclaim responsibility for any injury to people or property resulting from any ideas, methods, instructions or products referred to in the content. |
© 2025 by the authors. Licensee MDPI, Basel, Switzerland. This article is an open access article distributed under the terms and conditions of the Creative Commons Attribution (CC BY) license (https://creativecommons.org/licenses/by/4.0/).
Share and Cite
Saksida, A.; Fantoni, M.; Ghiselli, S.; Orzan, E. Is Pupil Response to Speech and Music in Toddlers with Cochlear Implants Asymmetric? Audiol. Res. 2025, 15, 108. https://doi.org/10.3390/audiolres15040108
Saksida A, Fantoni M, Ghiselli S, Orzan E. Is Pupil Response to Speech and Music in Toddlers with Cochlear Implants Asymmetric? Audiology Research. 2025; 15(4):108. https://doi.org/10.3390/audiolres15040108
Chicago/Turabian StyleSaksida, Amanda, Marta Fantoni, Sara Ghiselli, and Eva Orzan. 2025. "Is Pupil Response to Speech and Music in Toddlers with Cochlear Implants Asymmetric?" Audiology Research 15, no. 4: 108. https://doi.org/10.3390/audiolres15040108
APA StyleSaksida, A., Fantoni, M., Ghiselli, S., & Orzan, E. (2025). Is Pupil Response to Speech and Music in Toddlers with Cochlear Implants Asymmetric? Audiology Research, 15(4), 108. https://doi.org/10.3390/audiolres15040108

