Microvesicles from Turmeric Extracts Contain Curcuminoids and Modulate Macrophage Polarization and Migration
Abstract
1. Introduction
2. Materials and Methods
2.1. Purification of Microvesicles from Turmeric Extracts
2.2. Imaging of Turmeric Microvesicles with Transmission Electronic Microscopy (TEM)
2.3. Macrophage Cell Culture and Treatments with CuMVs
2.4. Internalization of CuMVs in Recipient Macrophages
2.5. Quantification of Gene Expressions by qRT-PCR
2.6. Quantification of Macrophage ROS Production by FACS
2.7. Effect of CuMVs on RAW Macrophage Migration
2.8. Thin-Layer Chromatography Analyses of Turmeric Microvesicles
2.8.1. Chemicals and Reagents
2.8.2. Sample Preparation
2.8.3. High-Performance-Thin-Layer Chromatography
2.9. Statistical Analysis
3. Results
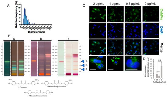
3.1. Pre-Treatments of Turmeric Extracts Affect the Recovery and the Morphology of Turmeric Microvesicles (CuMVs)
3.2. CuMVs Contain Curcumin and Are Internalized into Recipient Macrophages
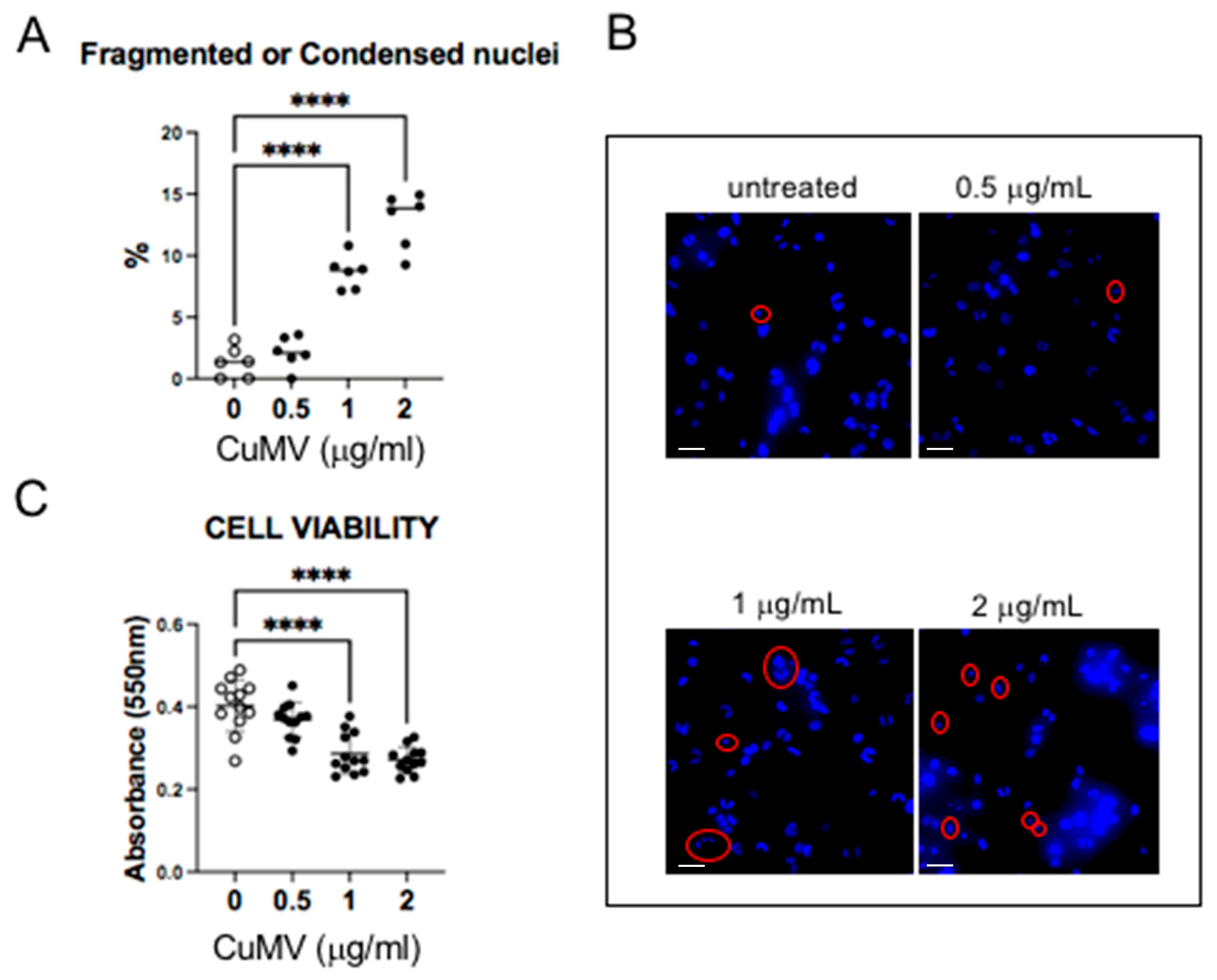
3.3. CuMVs Modulate Macrophage Migration and Polarization
3.4. CuMVs Modulated ROS Production in Recipient Macrophages
4. Discussion
5. Conclusions
Supplementary Materials
Author Contributions
Funding
Institutional Review Board Statement
Informed Consent Statement
Data Availability Statement
Acknowledgments
Conflicts of Interest
References
- Qiu, L.; Gao, C.; Wang, H. Effects of Dietary Polyphenol Curcumin Supplementation on Metabolic, Inflammatory, and Oxidative Stress Indices in Patients with Metabolic Syndrome: A Systematic Review and Meta-Analysis of Randomized Controlled Trials. Front. Endocrinol. 2023, 14, 1216708. [Google Scholar] [CrossRef]
- Panknin, T.M.; Howe, C.L.; Hauer, M. Curcumin Supplementation and Human Disease: A Scoping Review of Clinical Trials. Int. J. Mol. Sci. 2023, 24, 4476. [Google Scholar] [CrossRef]
- Ballester, P.; Cerda, B.; Arcusa, R. Antioxidant Activity in Extracts from Zingiberaceae Family: Cardamom, Turmeric, and Ginger. Molecules 2023, 28, 4024. [Google Scholar] [CrossRef]
- El-Saadony, M.T.; Yang, T.; Korma, S.A. Impacts of Turmeric and Its Principal Bioactive Curcumin on Human Health: Pharmaceutical, Medicinal, and Food Applications: A Comprehensive Review. Front. Nutr. 2022, 9, 1040259. [Google Scholar] [CrossRef]
- Antony, B.; Merina, B.; Iyer, V.S. A Pilot Cross-Over Study to Evaluate Human Oral Bioavailability of BCM-95CG (Biocurcumax), A Novel Bioenhanced Preparation of Curcumin. Indian J. Pharm. Sci. 2008, 70, 445–449. [Google Scholar] [CrossRef]
- Stohs, S.J.; Chen, O.; Ray, S.D. Highly Bioavailable Forms of Curcumin and Promising Avenues for Curcumin-Based Research and Application: A Review. Molecules 2020, 25, 1397. [Google Scholar] [CrossRef]
- Schiborr, C.; Kocher, A.; Behnam, D. The Oral Bioavailability of Curcumin from Micronized Powder and Liquid Micelles Is Significantly Increased in Healthy Humans and Differs between Sexes. Mol. Nutr. Food Res. 2014, 58, 516–527. [Google Scholar] [CrossRef]
- Chopra, B.; Dhingra, A.K. Natural Products: A Lead for Drug Discovery and Development. Phytother. Res. 2021, 35, 4660–4702. [Google Scholar] [CrossRef] [PubMed]
- Sun, D.; Zhuang, X.; Xiang, X. A Novel Nanoparticle Drug Delivery System: The Anti-Inflammatory Activity of Curcumin Is Enhanced When Encapsulated in Exosomes. Mol. Ther. J. Am. Soc. Gene Ther. 2010, 18, 1606–1614. [Google Scholar] [CrossRef] [PubMed]
- Zhang, M.; Collins, J.F.; Merlin, D. Do Ginger-Derived Nanoparticles Represent an Attractive Treatment Strategy for Inflammatory Bowel Diseases? Nanomedicine 2016, 11, 3035–3037. [Google Scholar] [CrossRef] [PubMed]
- Raimondo, S.; Naselli, F.; Fontana, S. Citrus Limon-Derived Nanovesicles Inhibit Cancer Cell Proliferation and Suppress CML Xenograft Growth by Inducing TRAIL-Mediated Cell Death. Oncotarget 2015, 6, 19514–19527. [Google Scholar] [CrossRef] [PubMed]
- Teng, Y.; Ren, Y.; Sayed, M. Plant-Derived Exosomal MicroRNAs Shape the Gut Microbiota. Cell Host Microbe 2018, 24, 638. [Google Scholar] [CrossRef]
- Rome, S. Biological Properties of Plant-Derived Extracellular Vesicles. Food Funct. 2019, 10, 529–538. [Google Scholar] [CrossRef]
- Berger, E.; Colosetti, P.; Jalabert, A. Use of Nanovesicles from Orange Juice to Reverse Diet-Induced Gut Modifications in Diet-Induced Obese Mice. Mol. Ther. Methods Clin. Dev. 2020, 18, 880–892. [Google Scholar] [CrossRef]
- Zhuang, X.; Deng, Z.B.; Mu, J. Ginger-Derived Nanoparticles Protect against Alcohol-Induced Liver Damage. J. Extracell. Vesicles 2015, 4, 28713. [Google Scholar] [CrossRef]
- Chen, X.; Zhou, Y.; Yu, J. Exosome-like Nanoparticles from Ginger Rhizomes Inhibited NLRP3 Inflammasome Activation. Mol. Pharm. 2019, 16, 2690–2699. [Google Scholar] [CrossRef] [PubMed]
- Liu, C.; Yan, X.; Zhang, Y. Oral Administration of Turmeric-Derived Exosome-like Nanovesicles with Anti-Inflammatory and pro-Resolving Bioactions for Murine Colitis Therapy. J. Nanobiotechnol. 2022, 20, 206. [Google Scholar] [CrossRef]
- Gao, C.; Zhou, Y.; Chen, Z. Turmeric-Derived Nanovesicles as Novel Nanobiologics for Targeted Therapy of Ulcerative Colitis. Theranostics 2022, 12, 5596–5614. [Google Scholar] [CrossRef] [PubMed]
- Orsulic, S.; Li, Y.; Soslow, R.A. Induction of Ovarian Cancer by Defined Multiple Genetic Changes in a Mouse Model System. Cancer Cell 2002, 1, 53–62. [Google Scholar] [CrossRef]
- Suarez-Arnedo, A.; Torres Figueroa, F.; Clavijo, C. An Image J Plugin for the High Throughput Image Analysis of in Vitro Scratch Wound Healing Assays. PLoS ONE 2020, 15, e0232565. [Google Scholar] [CrossRef]
- Jalabert, A.; Vial, G.; Guay, C. Exosome-like vesicles released from lipid-induced insulin-resistant muscles modulate gene expression and proliferation of beta recipient cells in mice. Diabetologia 2016, 59, 1049–1058. [Google Scholar] [CrossRef] [PubMed]
- Thery, C.; Witwer, K.W.; Aikawa, E. Minimal Information for Studies of Extracellular Vesicles 2018 (MISEV2018): A Position Statement of the International Society for Extracellular Vesicles and Update of the MISEV2014 Guidelines. J. Extracell. Vesicles 2018, 7, 1535750. [Google Scholar] [CrossRef]
- Beninson, L.A.; Fleshner, M. Exosomes in Fetal Bovine Serum Dampen Primary Macrophage IL-1beta Response to Lipopolysaccharide (LPS) Challenge. Immunol. Lett. 2015, 163, 187–192. [Google Scholar] [CrossRef]
- Zhang, Y.; Choksi, S.; Chen, K. ROS Play a Critical Role in the Differentiation of Alternatively Activated Macrophages and the Occurrence of Tumor-Associated Macrophages. Cell Res. 2013, 23, 898–914. [Google Scholar] [CrossRef]
- Liu, J.; Geng, X.; Hou, J. New Insights into M1/M2 Macrophages: Key Modulators in Cancer Progression. Cancer Cell Int. 2021, 21, 389. [Google Scholar] [CrossRef]
- Kloosterman, D.J.; Akkari, L. Macrophages at the Interface of the Co-Evolving Cancer Ecosystem. Cell 2023, 186, 1627–1651. [Google Scholar] [CrossRef]
- Luo, M.; Zhao, F.; Cheng, H.; Su, M.; Wang, Y. Macrophage polarization: An important role in inflammatory diseases. Front. Immunol. 2024, 15, 1352946. [Google Scholar] [CrossRef]
- Huang, C.; Lu, H.-F.; Chen, Y.-H.; Chen, J.-C.; Chou, W.-H.; Huang, H.-C. Curcumin, Demethoxycurcumin, and Bisdemethoxycurcumin Induced Caspase-Dependent and –Independent Apoptosis via Smad or Akt Signaling Pathways in HOS Cells. BMC Complement. Med. Ther. 2020, 20, 68. [Google Scholar] [CrossRef]
- Sandur, S.K.; Pandey, M.K.; Sung, B.; Ahn, K.S.; Murakami, A.; Sethi, G.; Limtrakul, P.; Badmaev, V.; Aggarwal, B.B. Curcumin, Demethoxycurcumin, Bisdemethoxycurcumin, Tetrahydrocurcumin and Turmerones Differentially Regulate Anti-Inflammatory and Anti-Proliferative Responses through a ROS-Independent Mechanism. Carcinogenesis 2007, 28, 1765–1773. [Google Scholar] [CrossRef] [PubMed]
- Halegoua-DeMarzio, D.; Navarro, V.; Ahmad, J.; Avula, B.; Barnhart, H.; Barritt, A.S.; Bonkovsky, H.L.; Fontana, R.J.; Ghabril, M.S.; Hoofnagle, J.H.; et al. Liver injury associated with turmeric-a growing problem: Ten cases from the Drug-Induced Liver Injury Network [DILIN]. Am. J. Med. 2023, 136, 200–206. [Google Scholar] [CrossRef] [PubMed]






Disclaimer/Publisher’s Note: The statements, opinions and data contained in all publications are solely those of the individual author(s) and contributor(s) and not of MDPI and/or the editor(s). MDPI and/or the editor(s) disclaim responsibility for any injury to people or property resulting from any ideas, methods, instructions or products referred to in the content. |
© 2025 by the authors. Licensee MDPI, Basel, Switzerland. This article is an open access article distributed under the terms and conditions of the Creative Commons Attribution (CC BY) license (https://creativecommons.org/licenses/by/4.0/).
Share and Cite
Tacconi, S.; Jalabert, A.; Berger, E.; Cotte, C.; Errazuriz-Cerda, E.; Bardot, V.; Leblanc, A.; Berthomier, L.; Dubourdeaux, M.; Rome, S. Microvesicles from Turmeric Extracts Contain Curcuminoids and Modulate Macrophage Polarization and Migration. Pharmaceutics 2025, 17, 1555. https://doi.org/10.3390/pharmaceutics17121555
Tacconi S, Jalabert A, Berger E, Cotte C, Errazuriz-Cerda E, Bardot V, Leblanc A, Berthomier L, Dubourdeaux M, Rome S. Microvesicles from Turmeric Extracts Contain Curcuminoids and Modulate Macrophage Polarization and Migration. Pharmaceutics. 2025; 17(12):1555. https://doi.org/10.3390/pharmaceutics17121555
Chicago/Turabian StyleTacconi, Stefano, Audrey Jalabert, Emmanuelle Berger, César Cotte, Elizabeth Errazuriz-Cerda, Valérie Bardot, Anne Leblanc, Lucile Berthomier, Michel Dubourdeaux, and Sophie Rome. 2025. "Microvesicles from Turmeric Extracts Contain Curcuminoids and Modulate Macrophage Polarization and Migration" Pharmaceutics 17, no. 12: 1555. https://doi.org/10.3390/pharmaceutics17121555
APA StyleTacconi, S., Jalabert, A., Berger, E., Cotte, C., Errazuriz-Cerda, E., Bardot, V., Leblanc, A., Berthomier, L., Dubourdeaux, M., & Rome, S. (2025). Microvesicles from Turmeric Extracts Contain Curcuminoids and Modulate Macrophage Polarization and Migration. Pharmaceutics, 17(12), 1555. https://doi.org/10.3390/pharmaceutics17121555

