Cytotoxic Effects of New Palladium(II) Complexes with Thiazine or Thiazoline Derivative Ligands in Tumor Cell Lines
Abstract
1. Introduction
2. Materials and Methods
2.1. Reagents and Instrumentation
2.2. [PdCl2L] Synthesis
2.2.1. Synthesis of [PdCl2(PzTn)] (PdPzTn)
2.2.2. Synthesis of [PdCl2(PzTz)] (PdPzTz)
2.2.3. Synthesis of [PdCl2(DMPzTn)] (PdDMPzTn)
2.2.4. Synthesis of [PdCl2(DMPzTz)] (PdDMPzTz)
2.2.5. Synthesis of [PdCl2(DPhzTn)] (PdDPhPzTn)
2.2.6. Synthesis of [PdCl2(DPhPzTz)] (PdDPhPzTz)
2.3. X-Ray Crystallography
2.4. Treatment Conditions
2.5. Cytotoxicity
2.6. Apoptosis
2.7. Palladium Uptake
2.8. Analysis of Statistical Data
3. Results and Discussion
3.1. Chemistry
3.2. X-Ray Crystal Structures
3.3. Spectroscopic Studies
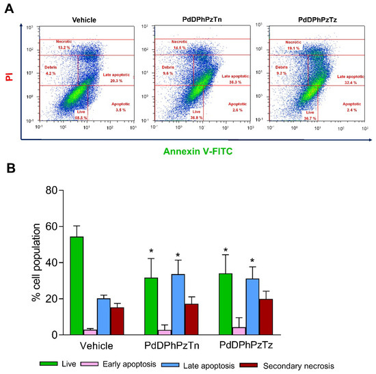
3.4. Biological Studies
4. Conclusions
Supplementary Materials
Author Contributions
Funding
Institutional Review Board Statement
Informed Consent Statement
Data Availability Statement
Acknowledgments
Conflicts of Interest
References
- WHO Cancer. Geneva: World Health Organization. Available online: https://www.who.int/news-room/fact-sheets/detail/cancer (accessed on 25 November 2022).
- Fanelli, M.; Formica, M.; Fusi, V.; Giorgi, L.; Micheloni, M.; Paoli, P. New Trends in Platinum and Palladium Complexes as Antineoplastic Agents. Coord. Chem. Rev. 2016, 310, 41–79. [Google Scholar] [CrossRef]
- Dilruba, S.; Kalayda, G.V. Platinum-Based Drugs: Past, Present and Future. Cancer Chemother. Pharmacol. 2016, 77, 1103–1124. [Google Scholar] [CrossRef]
- Gou, Y.; Huang, G.J.; Li, J.; Yang, F.; Liang, H. Versatile Delivery Systems for Non-Platinum Metal-Based Anticancer Therapeutic Agents. Coord. Chem. Rev. 2021, 441, 213975. [Google Scholar] [CrossRef]
- De la Cueva-Alique, I.; de la Torre-Rubio, E.; Muñoz-Moreno, L.; Calvo-Jareño, A.; Pérez-Redondo, A.; Gude, L.; Cuenca, T.; Royo, E. Stereoselective Synthesis of Oxime Containing Pd(Ii) Compounds: Highly Effective, Selective and Stereo-Regulated Cytotoxicity against Carcinogenic PC-3 Cells. Dalt. Trans. 2022, 51, 12812–12828. [Google Scholar] [CrossRef] [PubMed]
- Medici, S.; Peana, M.; Nurchi, V.M.; Lachowicz, J.I.; Crisponi, G.; Zoroddu, M.A. Noble Metals in Medicine: Latest Advances. Coord. Chem. Rev. 2015, 284, 329–350. [Google Scholar] [CrossRef]
- Vojtek, M.; Marques, M.P.M.; Ferreira, I.M.P.L.V.O.; Mota-Filipe, H.; Diniz, C. Anticancer Activity of Palladium-Based Complexes against Triple-Negative Breast Cancer. Drug Discov. Today 2019, 24, 1044–1058. [Google Scholar] [CrossRef]
- Azzouzi, A.R.; Lebdai, S.; Benzaghou, F.; Stief, C. Vascular-Targeted Photodynamic Therapy with TOOKAD® Soluble in Localized Prostate Cancer: Standardization of the Procedure. World J. Urol. 2015, 33, 937–944. [Google Scholar] [CrossRef]
- Alam, M.N.; Huq, F. Comprehensive Review on Tumour Active Palladium Compounds and Structure–Activity Relationships. Coord. Chem. Rev. 2016, 316, 36–67. [Google Scholar] [CrossRef]
- Dehand, J.; Jordanov, J.; Beck, J.P. Anti-Tumour Activity of Heavy Transition Metal Complexes against Hepatoma Cells. Chem. Biol. Interact. 1975, 11, 605–609. [Google Scholar] [CrossRef]
- Akhmetova, V.R.; Akhmadiev, N.S.; Abdullin, M.F.; Dzhemileva, L.U.; D’yakonov, V.A. Synthesis of New N,N’-Pd(Pt) Complexes Based on Sulfanyl Pyrazoles, and Investigation of Their in Vitro Anticancer Activity. RSC Adv. 2020, 10, 15116. [Google Scholar] [CrossRef]
- Espino, J.; Fernández-Delgado, E.; Estirado, S.; de la Cruz-Martinez, F.; Villa-Carballar, S.; Viñuelas-Zahínos, E.; Luna-Giles, F.; Pariente, J.A. Synthesis and Structure of a New Thiazoline-Based Palladium(II) Complex That Promotes Cytotoxicity and Apoptosis of Human Promyelocytic Leukemia HL-60 Cells. Sci. Rep. 2020, 10, 16745. [Google Scholar] [CrossRef]
- Fernández-Delgado, E.; de la Cruz-Martínez, F.; Galán, C.; Franco, L.; Espino, J.; Viñuelas-Zahínos, E.; Luna-Giles, F.; Bejarano, I. Pt(II) and Pd(II) Complexes with a Thiazoline Derivative Ligand: Synthesis, Structural Characterization, Antiproliferative Activity and Evaluation of pro-Apoptotic Ability in Tumor Cell Lines HT-29 and U-937. J. Inorg. Biochem. 2020, 202, 110870. [Google Scholar] [CrossRef]
- Gutiérrez-Tarriño, S.; Espino, J.; Luna-Giles, F.; Rodríguez, A.B.; Pariente, J.A.; Viñuelas-Zahínos, E.; Crisponi, G.; Dominguez-Martin, A. Synthesis, Characterization and Antiproliferative Evaluation of Pt(II) and Pd(II) Complexes with a Thiazine-Pyridine Derivative Ligand. Pharmaceuticals 2021, 14, 395. [Google Scholar] [CrossRef]
- Fernández-Delgado, E.; Estirado, S.; Espino, J.; Viñuelas-Zahínos, E.; Luna-Giles, F.; Rodríguez Moratinos, A.B.; Pariente, J.A. Influence of Ligand Lipophilicity in Pt(II) Complexes on Their Antiproliferative and Apoptotic Activities in Tumour Cell Lines. J. Inorg. Biochem. 2022, 227, 111688. [Google Scholar] [CrossRef]
- Bernalte-García, A.; Lozano-Vila, A.M.; Luna-Giles, F.; Pedrero-Marín, R. Structural Characterization of a Thiazoline-Pyrazole Ligand and Its Complexes with Cobalt(II) and Copper(II). Polyhedron 2006, 25, 1399–1407. [Google Scholar] [CrossRef]
- Torres-García, P.; Viñuelas-Zahínos, E.; Luna-Giles, F.; Espino, J.; Barros-García, F.J. Zinc(II) Complexes with Novel 1,3-Thiazine/Pyrazole Derivative Ligands: Synthesis, Structural Characterization and Effect of Coordination on the Phagocytic Activity of Human Neutrophils. Polyhedron 2011, 30, 2627–2636. [Google Scholar] [CrossRef]
- Torres-García, P.; Pedrero-Marín, R.; Luna-Giles, F.; Huertas-Sánchez, A.V.V.; Viñuelas-Zahínos, E. Influence of Steric Strain of S,N-Heterocycles Derivative Ligands on the Coordination Geometry in Cadmium(II) Nitrato Complexes. Polyhedron 2012, 31, 307–318. [Google Scholar] [CrossRef]
- Bruker. APEX3 and SAINT; Bruker AXS Inc.: Madison, WI, USA, 2015. [Google Scholar]
- Bruker. SADABS; Bruker AXS Inc.: Madison, WI, USA, 2012. [Google Scholar]
- Sheldrick, M. SHELXS-14, Program for Crystal Structures Solution; University of Göttingen: Göttingen, Germany, 2014. [Google Scholar]
- Sheldrick, G.M. Crystal Structure Refinement with SHELXL. Acta Crystallogr. Sect. C 2015, 71, 3–8. [Google Scholar] [CrossRef]
- Farrugia, L.J. WinGX and ORTEP for Windows: An Update. J. Appl. Crystallogr. 2012, 45, 849–854. [Google Scholar] [CrossRef]
- Espino, J.; Rodríguez, A.B.; Pariente, J.A. The Inhibition of TNF-α-Induced Leucocyte Apoptosis by Melatonin Involves Membrane Receptor MT1/MT2 Interaction. J. Pineal Res. 2013, 54, 442–452. [Google Scholar] [CrossRef]
- Bruno, I.J.; Cole, J.C.; Edgington, P.R.; Kessler, M.; Macrae, C.F.; McCabe, P.; Pearson, J.; Taylor, R. New Software for Searching the Cambridge Structural Database and Visualizing Crystal Structures. Acta Crystallogr. Sect. B Struct. Sci. 2002, 58, 389–397. [Google Scholar] [CrossRef] [PubMed]
- Ocansey, E.; Darkwa, J.; Makhubela, B.C.E. Bis(Pyrazolyl)Palladium(II) Complexes as Catalysts for Mizoroki–Heck Cross-Coupling Reactions. Polyhedron 2019, 166, 52–59. [Google Scholar] [CrossRef]
- Zulu, S.; Alam, M.; Ojwach, S.O.; Akerman, M.P.; Stephen Ojwach, C.O.; Address, P. Structural and Theoretical Studies of the Methoxycarbonylation of Higher Olefins Catalysed by (Pyrazolyl-Ethyl)Pyridine Palladium (II) Complexes. Appl. Organometal. Chem. 2019, 33, e5175. [Google Scholar] [CrossRef]
- Gligorijević, N.; Todorović, T.; Radulović, S.; Sladić, D.; Filipović, N.; Godevac, D.; Jeremić, D.; Andelković, K. Synthesis and Characterization of New Pt(II) and Pd(II) Complexes with 2-Quinolinecarboxaldehyde Selenosemicarbazone: Cytotoxic Activity Evaluation of Cd(II), Zn(II), Ni(II), Pt(II) and Pd(II) Complexes with Heteroaromatic Selenosemicarbazones. Eur. J. Med. Chem. 2009, 44, 1623–1629. [Google Scholar] [CrossRef]
- Mašković, J.M.; Hatzidimitriou, A.; Damjanović, A.; Stanojković, T.P.; Trifunović, S.R.; Geronikaki, A.A.; Papagiannopoulou, D. MedChemComm Synthesis, Characterization and Biological Evaluation of Pd(II), Cu(II), Re(I) and 99mTc(I) Thiazole-Based Complexes. Med. Chem. Commun. 2018, 9, 831. [Google Scholar] [CrossRef]
- Malešević, N.; Srdić, T.; Radulović, S.; Sladić, D.; Radulović, V.; Brčeski, I.; Andelković, K. Synthesis and Characterization of a Novel Pd(II) Complex with the Condensation Product of 2-(Diphenylphosphino)Benzaldehyde and Ethyl Hydrazinoacetate. Cytotoxic Activity of the Synthesized Complex and Related Pd(II) and Pt(II) Complexes. J. Inorg. Biochem. 2006, 100, 1811–1818. [Google Scholar] [CrossRef]
- Zafar, M.N.; Butt, A.M.; Chaudhry, G.e.S.; Perveen, F.; Nazar, M.F.; Masood, S.; Dalebrook, A.F.; Mughal, E.U.; Sumrra, S.H.; Sung, Y.Y.; et al. Pd(II) Complexes with Chelating N-(1-Alkylpyridin-4(1H)-Ylidene)Amide (PYA) Ligands: Synthesis, Characterization and Evaluation of Anticancer Activity. J. Inorg. Biochem. 2021, 224, 111590. [Google Scholar] [CrossRef]
- Omondi, R.O.; Bellam, R.; Ojwach, S.O.; Jaganyi, D.; Fatokun, A.A. Palladium(II) Complexes of Tridentate Bis(Benzazole) Ligands: Structural, Substitution Kinetics, DNA Interactions and Cytotoxicity Studies. J. Inorg. Biochem. 2020, 210, 111156. [Google Scholar] [CrossRef]





| PdPzTn | PdPzTz | PdDMPzTz | PdDMPzTz | |
|---|---|---|---|---|
| Crystal shape | Needle | Plate | Needle | Needle |
| Color | Yellow | Orange | Yellow | Yellow |
| Size (mm) | 0.16 × 0.05 × 0.03 | 0.19 × 0.18 × 0.06 | 0.25 × 0.02 × 0.02 | 0.24 × 0.03 × 0.02 |
| Chemical formula | C6H7Cl2N3PdS | C7H9Cl2N3PdS | C8H11Cl2N3PdS | C9H13Cl2N3PdS |
| Formula weight | 330.51 | 344.53 | 358.56 | 372.58 |
| Crystal system | Monoclinic | Monoclinic | Monoclinic | Orthorhombic |
| Space group | C 2/m | P 21/n | P 21/c | P b c a |
| Unit cell dimensions | ||||
| a (Å) | 16.317 (3) | 8.9806 (5) | 17.9491 (18) | 7.4256 (4) |
| b (Å) | 6.7035 (10) | 7.3615 (4) | 7.2963 (7) | 17.6074 (12) |
| c (Å) | 8.7925 (14) | 16.2772 (10) | 17.5523 (15) | 18.3241 (13) |
| α (°) | 90 | 90 | 90 | 90 |
| β (°) | 95.489 (9) | 101.738 (2) | 91.305 (3) | 90 |
| γ (°) | 90 | 90 | 90 | 90 |
| Cell volume (Å3) | 957.3 (3) | 1053.59 (10) | 2298 (14) | 2395.8 (3) |
| Z | 4 | 4 | 8 | 8 |
| Dcalc (g cm−3) | 2.293 | 2.172 | 2.073 | 2.066 |
| µ (mm−1) | 2.666 | 2.427 | 2.23 | 2.143 |
| F (000) | 640 | 672 | 1408 | 1472 |
| θ range | 2.327–30.494 | 2.407–30.529 | 2.27–28.439 | 2.313–26.369 |
| Index ranges | −23 h 23, −9 k 9, −12 l 12 | −12 h 12, −10 k 10, −23 l 23 | −24 h 23, −0 k 9, −0 l 23 | −9 h 9, −22 k 22, −22 l 22 |
| Temperature | 100 | 101 | 100 | 100 |
| Independent reflections | 1579 | 3228 | 10,104 | 2448 |
| Observed reflections | 1506 | 3106 | 7828 | 2112 |
| No. of refined parameters | 79 | 127 | 272 | 147 |
| R [F > 4.0 σ (F)] | 0.0243 | 0.0161 | 0.059 | 0.0335 |
| wR [F > 4.0 σ (F)] | 0.0643 | 0.0503 | 0.1311 | 0.0786 |
| GOF | 0.875 | 1.057 | 1.06 | 1.087 |
| max, min (e Å−3) | 1.777, −1.155 | 0.413, −0.772 | 1.325, −1.441 | 0.671, −0.781 |
| PdDPhPzTn | PdDPhPzTz | |
|---|---|---|
| Crystal shape | Prism | Prism |
| Color | Orange | Orange |
| Size (mm) | 0.12 × 0.11 × 0.08 | 0.13 × 0.12 × 0.11 |
| Chemical formula | C18H15Cl2N3PdS | C19H17Cl2N3PdS·C2H3N |
| Formula weight | 482.69 | 537.77 |
| Crystal system | Triclinic | Triclinic |
| Space group | P | P |
| Unit cell dimensions | ||
| a (Å) | 9.5024 (6) | 9.498 (3) |
| b (Å) | 9.7838 (6) | 11.092 (4) |
| c (Å) | 11.4434 (7) | 11.502 (4) |
| α (°) | 76.448 (3) | 66.569 (13) |
| β (°) | 71.639 (3) | 77.150 (13) |
| γ (°) | 62.954 (3) | 74.427 (13) |
| Cell volume (Å3) | 894.07 (10) | 1061.9 (6) |
| Z | 2 | 2 |
| Dcalc (g cm−3) | 1.793 | 1.682 |
| µ (mm−1) | 1.459 | 1.239 |
| F (000) | 480 | 540 |
| θ range | 2.479–36.316 | 2.245–36.316 |
| Index ranges | −15 h 15, −16 k 16, −19 l 19 | −15 h 15, 18 k 18, −19 l 19 |
| Temperature | 100 | 100 |
| Independent reflections | 8668 | 10,285 |
| Observed reflections | 6943 | 8316 |
| No. of refined parameters | 226 | 163 |
| R [F > 4.0 σ (F)] | 0.0349 | 0.034 |
| wR [F > 4.0 σ (F)] | 0.0742 | 0.0797 |
| GOF | 1.028 | 0.987 |
| max, min (e Å−3) | 0.673, −1.689 | 0.735, −1.415 |
| Pd-Cl(1) | Pd-Cl(2) | Pd-N(1) | Pd-N(3) | |
|---|---|---|---|---|
| PdPzTn | 2.278(1) | 2.299(1) | 2.008(3) | 2.009(3) |
| PdPzTz | 2.292(0) | 2.294(0) | 2.030(1) | 1.996(1) |
| PdDMPzTn | 2.280(2) | 2.304(2) | 1.999(7) | 2.036(6) |
| PdDMPzTz | 2.289(1) | 2.285(1) | 2.025(3) | 2.007(3) |
| PdDPhPzTn | 2.283(1) | 2.286(0) | 2.005(2) | 2.036(1) |
| PdDPhPzTz | 2.291(1) | 2.283(1) | 2.031(2) | 2.026(2) |
| Cl(2)-Pd-Cl(1) | N(1)-Pd-Cl(1) | N(1)-Pd-Cl(2) | N(3)-Pd-Cl(1) | N(3)-Pd-Cl(2) | |
|---|---|---|---|---|---|
| PdPzTn | 92.76(4) | 93.43(9) | 173.82(8) | 172.93(9) | 94.31(9) |
| PdPzTz | 92.41(1) | 95.14(4) | 171.42(4) | 174.84(3) | 92.55(3) |
| PdDMPzTn | 88.73(8) | 93.3(2) | 177.30(19) | 172.3(2) | 98.8(2) |
| PdDMPzTz | 88.21(4) | 94.90(9) | 175.03(9) | 174.23(9) | 97.26(9) |
| PdDPhPzTn | 90.53(2) | 93.45(4) | 174.03(4) | 171.67(4) | 97.37(4) |
| PdDPhPzTz | 89.08(3) | 94.78(5) | 174.06(4) | 171.79(4) | 97.19(5) |
| HeLa | HL-60 | U-937 | |
|---|---|---|---|
| PdPzTn | 67.55 ± 7.27 a | 71.81 ± 9.09 a | 70.95 ± 8.73 a |
| PdPzTz | 77.75 ± 9.68 a | 54.50 ± 6.68 a | 70.21 ± 7.67 a |
| PdDMPzTn | >150 b | >150 b | >150 b |
| PdDMPzTz | >150 c | >150 b | >150 c |
| PdDPhPzTn | 62.74 ± 6.45 a | 58.83 ± 4.94 a | 53.43 ± 4.91 a |
| PdDPhPzTz | 57.83 ± 6.45 a | 46.39 ± 3.99 a | 50.35 ± 4.82 a |
| Pd (Means ± SD; ng/mL) | |
|---|---|
| PdPzTn | 9.05 ± 5.66 |
| PdPzTz | 10.38 ± 6.61 |
| PdDPhPzTn | 14.57 ± 10.69 |
| PdDPhPzTz | 15.36 ± 7.98 |
Disclaimer/Publisher’s Note: The statements, opinions and data contained in all publications are solely those of the individual author(s) and contributor(s) and not of MDPI and/or the editor(s). MDPI and/or the editor(s) disclaim responsibility for any injury to people or property resulting from any ideas, methods, instructions or products referred to in the content. |
© 2023 by the authors. Licensee MDPI, Basel, Switzerland. This article is an open access article distributed under the terms and conditions of the Creative Commons Attribution (CC BY) license (https://creativecommons.org/licenses/by/4.0/).
Share and Cite
Fernández-Delgado, E.; Estirado, S.; Rodríguez, A.B.; Luna-Giles, F.; Viñuelas-Zahínos, E.; Espino, J.; Pariente, J.A. Cytotoxic Effects of New Palladium(II) Complexes with Thiazine or Thiazoline Derivative Ligands in Tumor Cell Lines. Pharmaceutics 2023, 15, 696. https://doi.org/10.3390/pharmaceutics15020696
Fernández-Delgado E, Estirado S, Rodríguez AB, Luna-Giles F, Viñuelas-Zahínos E, Espino J, Pariente JA. Cytotoxic Effects of New Palladium(II) Complexes with Thiazine or Thiazoline Derivative Ligands in Tumor Cell Lines. Pharmaceutics. 2023; 15(2):696. https://doi.org/10.3390/pharmaceutics15020696
Chicago/Turabian StyleFernández-Delgado, Elena, Samuel Estirado, Ana B. Rodríguez, Francisco Luna-Giles, Emilio Viñuelas-Zahínos, Javier Espino, and José Antonio Pariente. 2023. "Cytotoxic Effects of New Palladium(II) Complexes with Thiazine or Thiazoline Derivative Ligands in Tumor Cell Lines" Pharmaceutics 15, no. 2: 696. https://doi.org/10.3390/pharmaceutics15020696
APA StyleFernández-Delgado, E., Estirado, S., Rodríguez, A. B., Luna-Giles, F., Viñuelas-Zahínos, E., Espino, J., & Pariente, J. A. (2023). Cytotoxic Effects of New Palladium(II) Complexes with Thiazine or Thiazoline Derivative Ligands in Tumor Cell Lines. Pharmaceutics, 15(2), 696. https://doi.org/10.3390/pharmaceutics15020696

