GSH-Triggered/Photothermal-Enhanced H2S Signaling Molecule Release for Gas Therapy
Abstract
:1. Introduction
2. Materials and Methods
2.1. Chemical Reagents
2.2. Synthesis of DMOS
2.3. Synthesis of PB@DMOS
2.4. Characterization
2.5. H2O2 Catalytic Performance
2.6. GSH Responsive Property
2.7. Photothermal Properties
2.8. In Vitro Evaluation
2.9. In Vivo Evaluation
2.10. Statistical Analysis
3. Results and Discussion
3.1. Morphology and Structure
3.2. Photothermal Properties
3.3. ROS Generation and GSH Responsive H2S Release
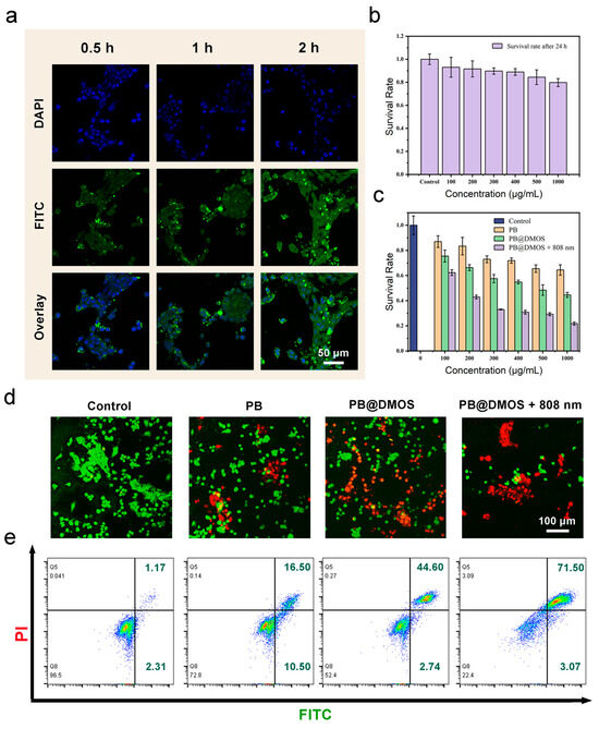
3.4. In Vitro Anti-Tumor Performance
3.5. In Vivo Anti-Tumor Performance
4. Conclusions
Author Contributions
Funding
Institutional Review Board Statement
Informed Consent Statement
Data Availability Statement
Conflicts of Interest
References
- Yang, B.; Chen, Y.; Shi, J. Reactive Oxygen Species (ROS)-Based Nanomedicine. Chem. Rev. 2019, 119, 4881–4985. [Google Scholar] [PubMed]
- Wu, G.; Wu, X.; Zhu, X.; Xu, J.; Bao, N. Two-Dimensional Hybrid Nanosheet-Based Supercapacitors: From Building Block Architecture, Fiber Assembly, and Fabric Construction to Wearable Applications. ACS Nano 2022, 16, 10130–10155. [Google Scholar] [PubMed]
- Tan, M.; Xu, Y.; Gao, Z.; Yuan, T.; Liu, Q.; Yang, R.; Zhang, B.; Peng, L. Recent Advances in Intelligent Wearable Medical Devices Integrating Biosensing and Drug Delivery. Adv. Mater. 2022, 34, 2108491. [Google Scholar]
- Domingues, C.; Santos, A.; Alvarez-Lorenzo, C.; Concheiro, A.; Jarak, I.; Veiga, F.; Barbosa, I.; Dourado, M.; Figueiras, A. Where Is Nano Today and Where Is It Headed? A Review of Nanomedicine and the Dilemma of Nanotoxicology. ACS Nano 2022, 16, 9994–10041. [Google Scholar]
- Zhixin, Z.; Margarita, V.-G.; Itamar, W. Stimuli-responsive metal–organic framework nanoparticles for controlled drug delivery and medical applications. Chem. Soc. Rev. 2021, 50, 4541–4563. [Google Scholar]
- Zhang, Y.; Zhang, X.; Yang, H.; Yu, L.; Xu, Y.; Sharma, A.; Yin, P.; Li, X.; Kim, J.S.; Sun, Y. Advanced biotechnology-assisted precise sonodynamic therapy. Chem. Soc. Rev. 2021, 50, 11227–11248. [Google Scholar]
- Yang, Y.; Wu, H.; Liu, B.; Liu, Z. Tumor microenvironment-responsive dynamic inorganic nanoassemblies for cancer imaging and treatment. Adv. Drug Deliv. Rev. 2021, 179, 114004. [Google Scholar]
- Li, X.; Hetjens, L.; Wolter, N.; Li, H.; Shi, X.; Pich, A. Charge-reversible and biodegradable chitosan-based microgels for lysozyme-triggered release of vancomycin. J. Adv. Res. 2023, 43, 87–96. [Google Scholar]
- Liang, X.; Xu, W.; Li, S.; Kurboniyon, M.S.; Huang, K.; Xu, G.; Wei, W.; Ning, S.; Zhang, L.; Wang, C. Tailoring mSiO2-SmCox nanoplatforms for magnetic/photothermal effect-induced hyperthermia therapy. Front. Bioeng. Biotechnol. 2023, 11, 1249775. [Google Scholar]
- Yin, J.; Wang, C.; Zhao, L.; Xu, K.; Guo, Y.; Song, X.; Shao, J.; Xu, H.; Dong, X. Acidity-responsive nanoplatforms aggravate tumor hypoxia via multiple pathways for amplified chemotherapy. Biomaterials 2023, 296, 122094. [Google Scholar]
- Wang, Y.; Wu, Y.; Li, L.; Ma, C.; Zhang, S.; Lin, S.; Zhang, L.W.; Wang, Y.; Gao, M. Chemotherapy-Sensitized in Situ Vaccination for Malignant Osteosarcoma Enabled by Bioinspired Calcium Phosphonate Nanoagents. ACS Nano 2023, 17, 6247–6260. [Google Scholar] [CrossRef] [PubMed]
- Martins, C.; Araujo, M.; Malfanti, A.; Pacheco, C.; Smith, S.J.; Ucakar, B.; Rahman, R.; Aylott, J.W.; Preat, V.; Sarmento, B. Stimuli-Responsive Multifunctional Nanomedicine for Enhanced Glioblastoma Chemotherapy Augments Multistage Blood-to-Brain Trafficking and Tumor Targeting. Small 2023, 19, 2300029. [Google Scholar] [CrossRef] [PubMed]
- Liu, R.; Zhang, C.; Wu, X.; Wang, C.; Zhao, M.; Ji, C.; Dong, X.; Wang, R.; Ma, H.; Wang, X.; et al. Hafnium oxide nanoparticles coated ATR inhibitor to enhance the radiotherapy and potentiate antitumor immune response. Chem. Eng. J. 2023, 461, 142085. [Google Scholar] [CrossRef]
- Wang, Y.C.; Tsai, S.H.; Chen, M.H.; Hsieh, F.Y.; Chang, Y.C.; Tung, F.I.; Liu, T.Y. Mineral Nanomedicine to Enhance the Efficacy of Adjuvant Radiotherapy for Treating Osteosarcoma. ACS Appl. Mater. Interfaces 2022, 14, 5586–5597. [Google Scholar] [CrossRef] [PubMed]
- Michon, S.; Rodier, F.; Yu, F.T.H. Targeted Anti-Cancer Provascular Therapy Using Ultrasound, Microbubbles, and Nitrite to Increase Radiotherapy Efficacy. Bioconjug. Chem. 2022, 33, 1093–1105. [Google Scholar] [CrossRef]
- Liu, S.; Li, W.; Zhang, Y.; Zhou, J.; Du, Y.; Dong, S.; Tian, B.; Fang, L.; Ding, H.; Gai, S.; et al. Tailoring Silica-Based Nanoscintillators for Peroxynitrite-Potentiated Nitrosative Stress in Postoperative Radiotherapy of Colon Cancer. Nano Lett. 2022, 22, 6409–6417. [Google Scholar] [CrossRef] [PubMed]
- Yang, F.; Dong, J.; Li, Z.; Wang, Z. Metal-Organic Frameworks (MOF)-Assisted Sonodynamic Therapy in Anticancer Applications. ACS Nano 2023, 17, 4102–4133. [Google Scholar] [CrossRef]
- Chen, S.; Zhu, P.; Mao, L.; Wu, W.; Lin, H.; Xu, D.; Lu, X.; Shi, J. Piezocatalytic Medicine: An Emerging Frontier using Piezoelectric Materials for Biomedical Applications. Adv. Mater. 2023, 35, 2208256. [Google Scholar] [CrossRef]
- Chang, M.; Hou, Z.; Wang, M.; Li, C.; Al Kheraif, A.A.; Lin, J. Tumor Microenvironment Responsive Single-Atom Nanozymes for Enhanced Antitumor Therapy. Chem. Eur. J. 2022, 28, 202104081. [Google Scholar] [CrossRef]
- Yu, F.; Shange, L.; Yu, Y.; Hongpan, R.; Jiatao, Z. Catalytic Nanomaterials toward Atomic Levels for Biomedical Applications: From Metal Clusters to Single-Atom Catalysts. ACS Nano 2021, 15, 2005–2037. [Google Scholar]
- Xu, C.; Pu, K.Y. Second near-infrared photothermal materials for combinational nanotheranostics. Chem. Soc. Rev. 2021, 50, 1111. [Google Scholar] [PubMed]
- Rui, W.; Xingshu, L.; Juyoung, Y. Organelle-Targeted Photosensitizers for Precision Photodynamic Therapy. ACS Appl. Mater. Interfaces 2021, 13, 19543–19571. [Google Scholar]
- Hu, H.; Feng, W.; Qian, X.; Yu, L.; Chen, Y.; Li, Y. Emerging Nanomedicine-Enabled/Enhanced Nanodynamic Therapies beyond Traditional Photodynamics. Adv. Mater. 2021, 33, 2005062. [Google Scholar] [CrossRef]
- Chang, M.; Hou, Z.; Wang, M.; Li, C.; Lin, J. Recent Advances in Hyperthermia Therapy-Based Synergistic Immunotherapy. Adv. Mater. 2021, 33, e2004788. [Google Scholar] [PubMed]
- Cao, C.; Wang, X.; Yang, N.; Song, X.; Dong, X. Recent advances of cancer chemodynamic therapy based on Fenton/Fenton-like chemistry. Chem. Sci. 2021, 13, 863–889. [Google Scholar] [CrossRef]
- Liang, Y.; Cai, Z.; Tang, Y.; Su, C.; Xie, L.; Li, Y.; Liang, X. H2O2/O2 self-supply and Ca2+ overloading MOF-based nanoplatform for cascade-amplified chemodynamic and photodynamic therapy. Front. Bioeng. Biotechnol. 2023, 11, 1196839. [Google Scholar] [CrossRef]
- Lu, Y.; Luo, Q.; Jia, X.; Tam, J.P.; Yang, H.; Shen, Y.; Li, X. Multidisciplinary strategies to enhance therapeutic effects of flavonoids from Epimedii Folium: Integration of herbal medicine, enzyme engineering, and nanotechnology. J. Pharm. Anal. 2023, 13, 239. [Google Scholar]
- Wang, Z.; Jin, A.; Yang, Z.; Huang, W. Advanced Nitric Oxide Generating Nanomedicine for Therapeutic Applications. ACS Nano 2023, 17, 8935–8965. [Google Scholar] [CrossRef]
- Liu, B.; Zhang, X.; Li, J.; Yao, S.; Lu, Y.; Cao, B.; Liu, Z. X-ray-Triggered CO Release Based on GdW10/MnBr(CO)5 Nanomicelles for Synergistic Radiotherapy and Gas Therapy. ACS Appl. Mater. Interfaces 2022, 14, 7636–7645. [Google Scholar] [CrossRef]
- Ying, W.; Lichao, S.; Meng, Y.; Tao, C.; Jiamin, Y.; Yifan, J.; Jibin, S.; Huanghao, Y. In Vivo X-ray Triggered Catalysis of H2 Generation for Cancer Synergistic Gas Radiotherapy. Angew. Chem. 2021, 60, 12868–12875. [Google Scholar]
- Liu, Z.; Yun, B.; Han, Y.; Jiang, Z.; Zhu, H.; Ren, F.; Li, Z. Dye-Sensitized Rare Earth Nanoparticles with Up/Down Conversion Luminescence for On-Demand Gas Therapy of Glioblastoma Guided by NIR-II Fluorescence Imaging. Adv. Healthc. Mater. 2021, 11, 2102042. [Google Scholar] [CrossRef]
- Chen, L.; Zhou, S.-F.; Su, L.; Song, J. Gas-Mediated Cancer Bioimaging and Therapy. ACS Nano 2019, 13, 10887–10917. [Google Scholar] [PubMed]
- Wan, S.-S.; Zeng, J.-Y.; Cheng, H.; Zhang, X.-Z. ROS-induced NO generation for gas therapy and sensitizing photodynamic therapy of tumor. Biomaterials 2018, 185, 51–62. [Google Scholar] [CrossRef] [PubMed]
- Jin, Q.; Deng, Y.; Jia, F.; Tang, Z.; Ji, J. Gas Therapy: An Emerging “Green” Strategy for Anticancer Therapeutics. Adv. Ther. 2018, 1, 1800084. [Google Scholar] [CrossRef]
- Fan, W.; Yung, B.C.; Chen, X. Stimuli-Responsive NO Release for On-Demand Gas-Sensitized Synergistic Cancer Therapy. Angew. Chem. 2018, 57, 8383–8394. [Google Scholar] [CrossRef] [PubMed]
- Yuan, Z.; Wu, J.; Fu, Z.; Meng, S.; Dai, L.; Cai, K. Polydopamine-Mediated Interfacial Functionalization of Implants for Accelerating Infected Bone Repair through Light-Activatable Antibiosis and Carbon Monoxide Gas Regulated Macrophage Polarization. Adv. Funct. Mater. 2022, 32, 202200374. [Google Scholar] [CrossRef]
- Ye, M.; Zhang, J.; Jiang, D.; Tan, Q.; Li, J.; Yao, C.; Zhu, C.; Zhou, Y. A Hemicyanine-Assembled Upconversion Nanosystem for NIR-Excited Visualization of Carbon Monoxide Bio-Signaling In Vivo. Small 2022, 18, 2202263. [Google Scholar] [CrossRef]
- Ding, H.; Chang, J.; He, F.; Gai, S.; Yang, P. Hydrogen Sulfide: An Emerging Precision Strategy for Gas Therapy. Adv. Healthc. Mater. 2022, 11, 22101984. [Google Scholar]
- Zheng, Z.; Chen, Q.; Dai, R.; Jia, Z.; Yang, C.; Peng, X.; Zhang, R. A continuous stimuli-responsive system for NIR-II fluorescence/photoacoustic imaging guided photothermal/gas synergistic therapy. Nanoscale 2020, 12, 11562–11572. [Google Scholar] [CrossRef]
- Chen, J.-B.; Pan, Z.-B.; Du, D.-M.; Qian, W.; Ma, Y.-Y.; Mu, F.; Xu, K.-C. Hydrogen gas therapy induced shrinkage of metastatic gallbladder cancer: A case report. World J. Clin. Cases 2019, 7, 2065–2074. [Google Scholar] [CrossRef]
- Camara, R.; Matei, N.; Camara, J.; Enkhjargal, B.; Tang, J.; Zhang, J.H. Hydrogen gas therapy improves survival rate and neurological deficits in subarachnoid hemorrhage rats: A pilot study. Med. Gas. Res. 2019, 9, 74–79. [Google Scholar]
- Ciocci, M.; Iorio, E.; Carotenuto, F.; Khashoggi, H.A.; Nanni, F.; Melino, S. H2S-releasing nanoemulsions: A new formulation to inhibit tumor cells proliferation and improve tissue repair. Oncotarget 2016, 7, 84338–84358. [Google Scholar]
- Liu, Y.; Cui, L.; Wang, X.; Miao, W.; Ju, Y.; Chen, T.; Xu, H.; Gu, N.; Yang, F. In Situ Nitric Oxide Gas Nanogenerator Reprograms Glioma Immunosuppressive Microenvironment. Adv. Sci. 2023, 10, 2300679. [Google Scholar] [CrossRef] [PubMed]
- Fang, Z.; Zhang, J.; Shi, Z.; Wang, L.; Liu, Y.; Wang, J.; Jiang, J.; Yang, D.; Bai, H.; Peng, B.; et al. A Gas/phototheranostic Nanocomposite Integrates NIR-II-Peak Absorbing Aza-BODIPY with Thermal-Sensitive Nitric Oxide Donor for Atraumatic Osteosarcoma Therapy. Adv. Mater. 2023, 35, 2301901. [Google Scholar] [CrossRef]
- Theivendran, S.; Gu, Z.; Tang, J.; Yang, Y.; Song, H.; Yang, Y.; Zhang, M.; Cheng, D.; Yu, C. Nanostructured Organosilica Nitric Oxide Donors Intrinsically Regulate Macrophage Polarization with Antitumor Effect. ACS Nano 2022, 16, 10943–10957. [Google Scholar] [CrossRef]
- Kim, T.; Suh, J.; Kim, J.; Kim, W.J. Lymph-Directed Self-Immolative Nitric Oxide Prodrug for Inhibition of Intractable Metastatic Cancer. Adv. Sci. 2022, 9, 2101935. [Google Scholar] [CrossRef]
- Chung, C.W.; Liao, B.W.; Huang, S.W.; Chiou, S.J.; Chang, C.H.; Lin, S.J.; Chen, B.H.; Liu, W.L.; Hu, S.H.; Chuang, Y.C.; et al. Magnetic Responsive Release of Nitric Oxide from an MOF-Derived Fe3O4@PLGA Microsphere for the Treatment of Bacteria-Infected Cutaneous Wound. ACS Appl. Mater. Interfaces 2022, 14, 6343–6357. [Google Scholar]





Disclaimer/Publisher’s Note: The statements, opinions and data contained in all publications are solely those of the individual author(s) and contributor(s) and not of MDPI and/or the editor(s). MDPI and/or the editor(s) disclaim responsibility for any injury to people or property resulting from any ideas, methods, instructions or products referred to in the content. |
© 2023 by the authors. Licensee MDPI, Basel, Switzerland. This article is an open access article distributed under the terms and conditions of the Creative Commons Attribution (CC BY) license (https://creativecommons.org/licenses/by/4.0/).
Share and Cite
Liang, X.; Kurboniyon, M.S.; Zou, Y.; Luo, K.; Fang, S.; Xia, P.; Ning, S.; Zhang, L.; Wang, C. GSH-Triggered/Photothermal-Enhanced H2S Signaling Molecule Release for Gas Therapy. Pharmaceutics 2023, 15, 2443. https://doi.org/10.3390/pharmaceutics15102443
Liang X, Kurboniyon MS, Zou Y, Luo K, Fang S, Xia P, Ning S, Zhang L, Wang C. GSH-Triggered/Photothermal-Enhanced H2S Signaling Molecule Release for Gas Therapy. Pharmaceutics. 2023; 15(10):2443. https://doi.org/10.3390/pharmaceutics15102443
Chicago/Turabian StyleLiang, Xinqiang, Mekhrdod S. Kurboniyon, Yuanhan Zou, Kezong Luo, Shuhong Fang, Pengle Xia, Shufang Ning, Litu Zhang, and Chen Wang. 2023. "GSH-Triggered/Photothermal-Enhanced H2S Signaling Molecule Release for Gas Therapy" Pharmaceutics 15, no. 10: 2443. https://doi.org/10.3390/pharmaceutics15102443
APA StyleLiang, X., Kurboniyon, M. S., Zou, Y., Luo, K., Fang, S., Xia, P., Ning, S., Zhang, L., & Wang, C. (2023). GSH-Triggered/Photothermal-Enhanced H2S Signaling Molecule Release for Gas Therapy. Pharmaceutics, 15(10), 2443. https://doi.org/10.3390/pharmaceutics15102443

