Shelf-Life Evaluation and Lyophilization of PBCA-Based Polymeric Microbubbles
Abstract
1. Introduction
2. Materials and Methods
2.1. Materials
2.2. Microbubble Synthesis
2.3. Synthesis of Rhodamine-B Loaded Microbubbles
2.4. Analysis of MB Size and Concentration
2.5. Analysis of Storage Stability
2.6. Ultrasound Imaging of PBCA-MB
2.7. Lyophilization
2.8. Scanning Electron Microscopy
2.9. US Imaging of Lyophilized MB
2.10. Fluorescence Measurements and STED Microscopy
2.11. Statistical Analysis
3. Results
3.1. Effect of Shelf Temperature on the Size and Concentration of PBCA-MB Overtime
3.2. Effect of Storage Time and Temperature on the Acoustic Properties of PBCA-MB
3.3. Effects of Lyophilization on the Size, Concentration, and Morphology of PBCA-MB
3.4. Effects of Lyophilization on the Acoustic Properties of PBCA-MB
3.5. Effect of Lyophilization on the Size, Concentration, and Morphology of Dye-Loaded MB
3.6. Effects of Lyophilization on the Acoustic Properties of Dye-Loaded PBCA-MB
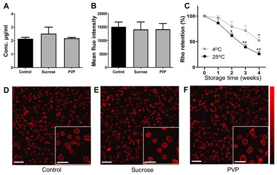
3.7. Effect of Lyophilization on Dye Retention in PBCA-MB
4. Conclusions
Supplementary Materials
Author Contributions
Funding
Conflicts of Interest
References
- Kiessling, F.; Huppert, J.; Palmowski, M. Functional and Molecular Ultrasound Imaging: Concepts and Contrast Agents. Curr. Med. Chem. 2009, 16, 627–642. [Google Scholar] [CrossRef] [PubMed]
 - Klibanov, A.L. Ultrasound Contrast Agents: Development of the Field and Current Status. Contrast Agents II Top. Curr. Chem. 2002, 222, 73–106. [Google Scholar]
 - Paefgen, V.; Doleschel, D.; Kiessling, F. Evolution of Contrast Agents for Ultrasound Imaging and Ultrasound-Mediated Drug Delivery. Front. Pharmacol. 2015, 6, 197. [Google Scholar] [CrossRef] [PubMed]
 - Kiessling, F.; Fokong, S.; Patrick, K.; Wiltrud, L.; Lammers, T. Ultrasound Microbubbles for Molecular Diagnosis, Therapy, and Theranostics. J. Nucl. Med. 2012, 53, 345–348. [Google Scholar] [CrossRef] [PubMed]
 - Chen, W.; Yan, Y.; Dihua, S.; Yuejing, W.; Zhe, L. Multifunctional Hard-Shelled Microbubbles for Differentiating Imaging, Cavitation and Drug Release by Ultrasound. RSC Adv. 2017, 7, 25892–25896. [Google Scholar] [CrossRef]
 - Fokong, S.; Theek, B.; Wu, Z.; Koczera, P.; Appold, L.; Jorge, S.; Resch-Genger, U.; van Zandvoort, M.; Storm, G.; Kiessling, F.; et al. Image-Guided, Targeted and Triggered Drug Delivery to Tumors Using Polymer-Based Microbubbles. J. Control. Release 2012, 163, 75–81. [Google Scholar] [CrossRef]
 - Lammers, T.; Koczera, P.; Fokong, S.; Gremse, F.; Ehling, J.; Vogt, M.; Pich, A.; Storm, G.; van Zandvoort, M.; Kiessling, F. Theranostic USPIO-Loaded Microbubbles for Mediating and Monitoring Blood-Brain Barrier Permeation. Adv. Funct. Mater. 2015, 25, 36–43. [Google Scholar] [CrossRef]
 - Koczera, P.; Appold, L.; Shi, Y.; Liu, M.; Dasgupta, A.; Pathak, V.; Ojha, T.; Fokong, S.; Wu, Z.; Zandvoort, M.; et al. PBCA-Based Polymeric Microbubbles for Molecular Imaging and Drug Delivery. J. Control. Release 2017, 259, 128–135. [Google Scholar] [CrossRef]
 - El-Egakey, M.A.; Bentele, V.; Kreuter, J. Molecular Weights of Polycyanoacrylate Nanoparticles. Int. J. Pharm. 1983, 13, 349–352. [Google Scholar] [CrossRef]
 - Sullivan, C.O.; Birkinshaw, C. In Vitro Degradation of Insulin-Loaded Poly (n-Butylcyanoacrylate) Nanoparticles. Biomaterials 2004, 25, 4375–4382. [Google Scholar] [CrossRef]
 - Gul, R.; Fahim, K.; Maher, Y.; O’Farrell, D. Osteochondral Fractures in the Knee Treated with Butyl-2-Cyanoacrylate Glue. A Case Report. Acta Orthop. Belg. 2006, 72, 641–643. [Google Scholar] [PubMed]
 - Zhou, Q.; Sun, X.; Zeng, L.; Liu, J.; Zhang, Z. A Randomized Multicenter Phase II Clinical Trial of Mitoxantrone-Loaded Nanoparticles in the Treatment of 108 Patients with Unresected Hepatocellular Carcinoma. Nanomedicine 2009, 5, 419–423. [Google Scholar] [CrossRef] [PubMed]
 - Appold, L.; Shi, Y.; Rütten, S.; Kühne, A.; Pich, A.; Kiessling, F.; Lammers, T. Physicochemical Characterization of the Shell Composition of PBCA-Based Polymeric Microbubbles. Macromol. Biosci. 2017, 17. [Google Scholar] [CrossRef] [PubMed]
 - Fokong, S.; Siepmann, M.; Liu, Z.; Schmitz, G.; Kiessling, F.; Gätjens, J. Advanced Characterization and Refinement of Poly N-Butyl Cyanoacrylate Microbubbles for Ultrasound Imaging. Ultrasound Med. Biol. 2011, 37, 1622–1634. [Google Scholar] [CrossRef] [PubMed]
 - Park, Y.; Adam, C.L.; Whitaker, R.D.; Amin, B.; Cabodi, M.; Nap, R.J.; Szleifer, I.; Cleveland, R.O.; Nagy, J.O.; Wong, J.Y. Tunable Diacetylene Polymerized Shell Microbubbles as Ultrasound Contrast Agents. Langmuir 2012, 28, 3766–3772. [Google Scholar] [CrossRef] [PubMed]
 - Shekhar, H.; Smith, N.J.; Raymond, J.L.; Holland, C.K. Effect of Temperature on the Size Distribution, Shell Properties, and Stability of Definity®. Ultrasound Med. Biol. 2018, 44, 434–446. [Google Scholar] [CrossRef]
 - Sudiksha, S.; Patel, A.; Dalvi, S.V. Estimation of Storage Stability of Aqueous Microbubble Suspensions. Colloids Surf. A Physicochem. Eng. Asp. 2016, 489, 182–190. [Google Scholar]
 - Hoff, L.; Sontum, P.C.; Hovem, J.M. Oscillations of Polymeric Microbubbles: Effect of the Encapsulating Shell. J. Acoust. Soc. Am. 2000, 107, 2272–2280. [Google Scholar] [CrossRef]
 - Mulvana, H.; Stride, E.; Tang, M.; Hajnal, J.V.; Eckersley, R.J. The Influence of Gas Saturation on Microbubble Stability. Ultrasound Med. Biol. 2012, 38, 1097–1100. [Google Scholar] [CrossRef]
 - Mulvana, H.; Stride, E.; Hajnal, J.V.; Eckersley, R.J. Temperature Dependent Behavior of Ultrasound Contrast Agents. Ultrasound Med. Biol. 2010, 36, 925–934. [Google Scholar] [CrossRef]
 - Mulvana, H.; Stride, E.; Tang, M.; Hajnal, J.V.; Eckersley, R. Temperature-Dependent Differences in the Nonlinear Acoustic Behavior of Ultrasound Contrast Agents Revealed by High-Speed Imaging and Bulk Acoustics. Ultrasound Med. Biol. 2011, 37, 1509–1517. [Google Scholar] [CrossRef] [PubMed]
 - Kwan, J.J.; Borden, M. Lipid Monolayer Collapse and Microbubble Stability. Adv. Colloid Interface Sci. 2012, 183–184, 82–99. [Google Scholar] [CrossRef] [PubMed]
 - Borden, M.; Longo, M. Dissolution Behavior of Lipid Monolayer-Coated, Air-Filled Microbubbles: Effect of Lipid Hydrophobic Chain Length. Langmuir 2002, 18, 9225–9233. [Google Scholar] [CrossRef]
 - Barnhart, J.; Levene, H.; Villapando, E.; Maniquis, J.; Fernandez, J.; Rice, S.; Jablonski, E.; Gjøen, T.; Tolleshaug, H. Characteristics of Albunex Air-Filled Albumin Microspheres for Echocardiography Contrast Enhancement. Investig. Radiol. 1990, 25, S162–S164. [Google Scholar] [CrossRef] [PubMed]
 - Grant, C.A.; McKendry, J.; Evans, S. Temperature Dependent Stiffness and Visco-Elastic Behaviour of Lipid Coated Microbubbles Using Atomic Force Microscopy. Soft Matter 2012, 8, 1321–1326. [Google Scholar] [CrossRef]
 - Rovers, T.; Sala, G.; Van der Linden, E.; Meinders, M. Effect of Temperature and Pressure on the Stability of Protein Microbubbles. ACS Appl. Mater. Interfaces 2016, 8, 333–340. [Google Scholar] [CrossRef] [PubMed]
 - Mor-Avi, V.; Robinson, K.A.; Shroff, S.G.; Lang, R.M. Effects of Temperature on Albunex and FS069 Echocardiographic Contrast Agents: In Vitro Investigation Using Ultrasonic Irradiation. Echocardiography 1997, 14, 39–50. [Google Scholar] [CrossRef]
 - Adams, G.D.; Ramsay, J.R. Optimizing the Lyophilization Cycle and the Consequences of Collapse on the Pharmaceutical Acceptability of Erwinia L-Asparaginase. J. Pharm. Sci. 1996, 85, 1301–1305. [Google Scholar] [CrossRef]
 - Guerrouani, N.; Mas, A.; Schue, F. MgH2/PEG initiating system for ring opening polymerization of lactone and lactide. e-Polymers 2010, 10. [Google Scholar] [CrossRef][Green Version]
 - Schwegman, J.J.; Hardwick, L.M.; Akers, M.J. Practical Formulation and Process Development of Freeze-Dried Products. Pharm. Dev. Technol. 2005, 10, 151–173. [Google Scholar] [CrossRef]
 - Duncan, P.B.; Needham, D. Test of the Epstein−Plesset Model for Gas Microparticle Dissolution in Aqueous Media: Effect of Surface Tension and Gas Undersaturation in Solution. Langmuir 2004, 20, 2567–2578. [Google Scholar] [CrossRef] [PubMed]
 






© 2019 by the authors. Licensee MDPI, Basel, Switzerland. This article is an open access article distributed under the terms and conditions of the Creative Commons Attribution (CC BY) license (http://creativecommons.org/licenses/by/4.0/).
Share and Cite
Ojha, T.; Pathak, V.; Drude, N.; Weiler, M.; Rommel, D.; Rütten, S.; Geinitz, B.; van Steenbergen, M.J.; Storm, G.; Kiessling, F.; et al. Shelf-Life Evaluation and Lyophilization of PBCA-Based Polymeric Microbubbles. Pharmaceutics 2019, 11, 433. https://doi.org/10.3390/pharmaceutics11090433
Ojha T, Pathak V, Drude N, Weiler M, Rommel D, Rütten S, Geinitz B, van Steenbergen MJ, Storm G, Kiessling F, et al. Shelf-Life Evaluation and Lyophilization of PBCA-Based Polymeric Microbubbles. Pharmaceutics. 2019; 11(9):433. https://doi.org/10.3390/pharmaceutics11090433
Chicago/Turabian StyleOjha, Tarun, Vertika Pathak, Natascha Drude, Marek Weiler, Dirk Rommel, Stephan Rütten, Bertram Geinitz, Mies J. van Steenbergen, Gert Storm, Fabian Kiessling, and et al. 2019. "Shelf-Life Evaluation and Lyophilization of PBCA-Based Polymeric Microbubbles" Pharmaceutics 11, no. 9: 433. https://doi.org/10.3390/pharmaceutics11090433
APA StyleOjha, T., Pathak, V., Drude, N., Weiler, M., Rommel, D., Rütten, S., Geinitz, B., van Steenbergen, M. J., Storm, G., Kiessling, F., & Lammers, T. (2019). Shelf-Life Evaluation and Lyophilization of PBCA-Based Polymeric Microbubbles. Pharmaceutics, 11(9), 433. https://doi.org/10.3390/pharmaceutics11090433
        
