Diverse Anelloviruses Identified in Leporids from Arizona (USA)
Abstract
1. Introduction

2. Materials and Methods
2.1. Sample Collection
2.2. DNA Extraction and Circular DNA Amplification
2.3. Illumina Library Preparation and Sequencing
2.4. Anellovirus Sequence Analysis
2.5. Mitochondrial Sequence Analyses
2.6. Tick Morphological Analyses
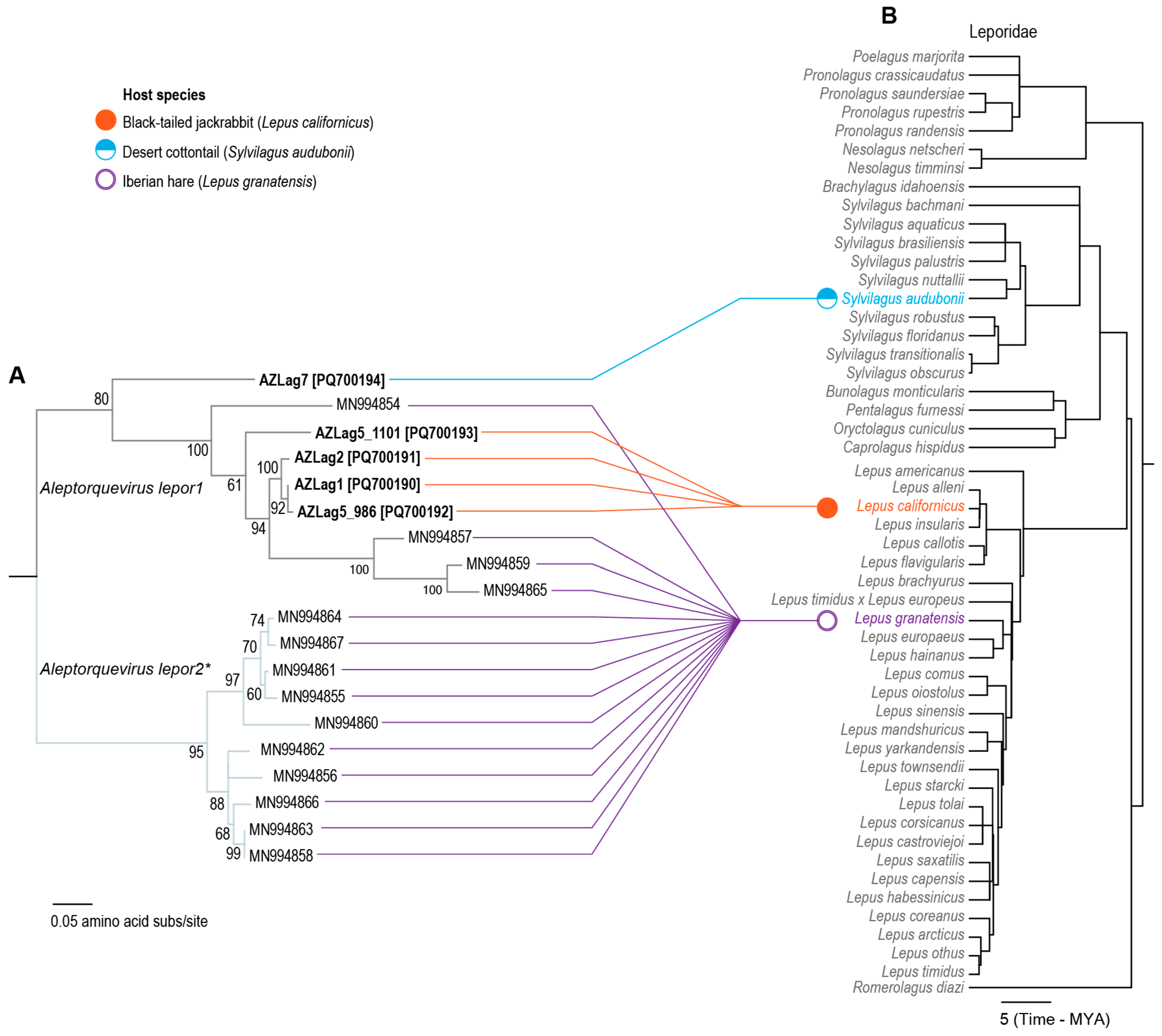
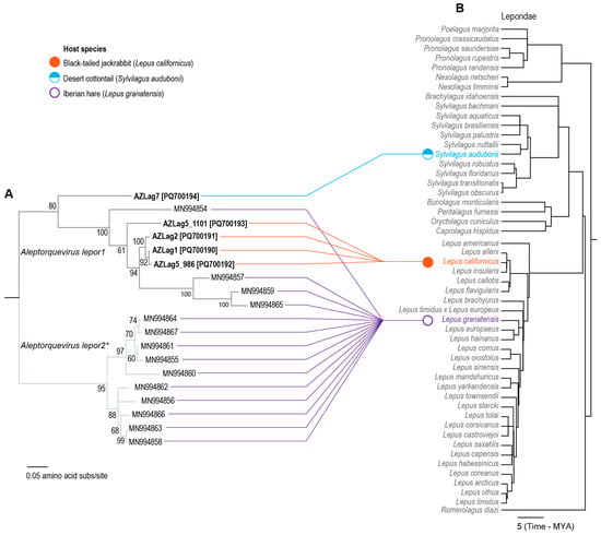
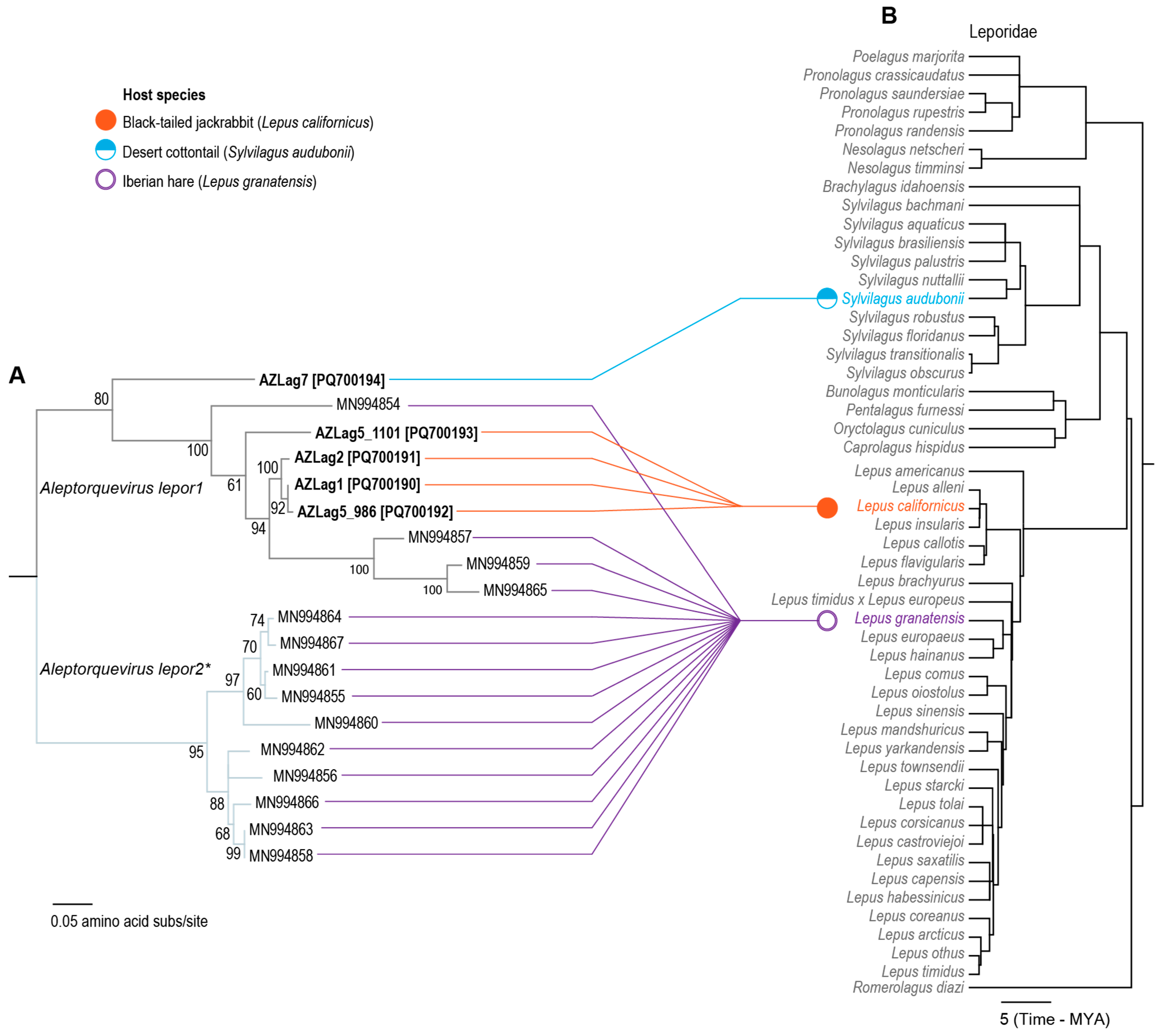
3. Results and Discussion
3.1. Leporidae and Dermacentor Species Identification
3.2. Identification of Anelloviruses
4. Conclusions
Supplementary Materials
Author Contributions
Funding
Institutional Review Board Statement
Informed Consent Statement
Data Availability Statement
Conflicts of Interest
References
- Varsani, A.; Opriessnig, T.; Celer, V.; Maggi, F.; Okamoto, H.; Blomström, A.-L.; Cadar, D.; Harrach, B.; Biagini, P.; Kraberger, S. Taxonomic update for mammalian anelloviruses (family Anelloviridae). Arch. Virol. 2021, 166, 2943–2953. [Google Scholar] [CrossRef] [PubMed]
- Varsani, A.; Kraberger, S.; Opriessnig, T.; Maggi, F.; Celer, V.; Okamoto, H.; Biagini, P. Anelloviridae taxonomy update 2023. Arch. Virol. 2023, 168, 277. [Google Scholar] [CrossRef] [PubMed]
- Kraberger, S.; Opriessnig, T.; Celer, V.; Maggi, F.; Okamoto, H.; Blomström, A.-L.; Cadar, D.; Harrach, B.; Biagini, P.; Varsani, A. Taxonomic updates for the genus Gyrovirus (family Anelloviridae): Recognition of several new members and establishment of species demarcation criteria. Arch. Virol. 2021, 166, 2937–2942. [Google Scholar] [CrossRef]
- De Koch, M.D.; Krupovic, M.; Fielding, R.; Smith, K.; Schiavone, K.; Hall, K.R.; Reid, V.S.; Boyea, D.; Smith, E.L.; Schmidlin, K.; et al. Novel lineage of anelloviruses with large genomes identified in dolphins. J. Virol. 2025, 99, e0137024. [Google Scholar] [CrossRef]
- Butkovic, A.; Kraberger, S.; Smeele, Z.; Martin, D.P.; Schmidlin, K.; Fontenele, R.S.; Shero, M.R.; Beltran, R.S.; Kirkham, A.L.; Aleamotu’a, M.; et al. Evolution of anelloviruses from a circovirus-like ancestor through gradual augmentation of the jelly-roll capsid protein. Virus Evol. 2023, 9, vead035. [Google Scholar] [CrossRef]
- Liou, S.-h.; Boggavarapu, R.; Cohen, N.R.; Zhang, Y.; Sharma, I.; Zeheb, L.; Mukund Acharekar, N.; Rodgers, H.D.; Islam, S.; Pitts, J.; et al. Structure of anellovirus-like particles reveal a mechanism for immune evasion. Nat. Commun. 2024, 15, 7219. [Google Scholar] [CrossRef] [PubMed]
- Kaczorowska, J.; van der Hoek, L. Human anelloviruses: Diverse, omnipresent and commensal members of the virome. FEMS Microbiol. Rev. 2020, 44, 305–313. [Google Scholar] [CrossRef] [PubMed]
- Arze, C.A.; Springer, S.; Dudas, G.; Patel, S.; Bhattacharyya, A.; Swaminathan, H.; Brugnara, C.; Delagrave, S.; Ong, T.; Kahvejian, A.; et al. Global genome analysis reveals a vast and dynamic anellovirus landscape within the human virome. Cell Host Microbe 2021, 29, 1305–1315.e1306. [Google Scholar] [CrossRef]
- Koonin, E.V.; Dolja, V.V.; Krupovic, M. The healthy human virome: From virus–host symbiosis to disease. Curr. Opin. Virol. 2021, 47, 86–94. [Google Scholar] [CrossRef] [PubMed]
- Taylor, L.J.; Keeler, E.L.; Bushman, F.D.; Collman, R.G. The enigmatic roles of Anelloviridae and Redondoviridae in humans. Curr. Opin. Virol. 2022, 55, 101248. [Google Scholar] [CrossRef]
- Itoh, Y.; Takahashi, M.; Fukuda, M.; Shibayama, T.; Ishikawa, T.; Tsuda, F.; Tanaka, T.; Nishizawa, T.; Okamoto, H. Visualization of TT virus particles recovered from the sera and feces of infected humans. Biochem. Biophys. Res. Commun. 2000, 279, 718–724. [Google Scholar] [CrossRef]
- Maggi, F.; Pifferi, M.; Fornai, C.; Andreoli, E.; Tempestini, E.; Vatteroni, M.; Presciuttini, S.; Marchi, S.; Pietrobelli, A.; Boner, A.; et al. TT virus in the nasal secretions of children with acute respiratory diseases: Relations to viremia and disease severity. J. Virol. 2003, 77, 2418–2425. [Google Scholar] [CrossRef]
- Tyschik, E.A.; Shcherbakova, S.M.; Ibragimov, R.R.; Rebrikov, D.V. Transplacental transmission of torque teno virus. Virol. J. 2017, 14, 92. [Google Scholar] [CrossRef]
- Deng, X.; Terunuma, H.; Handema, R.; Sakamoto, M.; Kitamura, T.; Ito, M.; Akahane, Y. Higher prevalence and viral load of TT virus in saliva than in the corresponding serum: Another possible transmission route and replication site of TT virus. J. Med. Virol. 2000, 62, 531–537. [Google Scholar] [CrossRef]
- Okamoto, H.; Takahashi, M.; Kato, N.; Fukuda, M.; Tawara, A.; Fukuda, S.; Tanaka, T.; Miyakawa, Y.; Mayumi, M. Sequestration of TT virus of restricted genotypes in peripheral blood mononuclear cells. J. Virol. 2000, 74, 10236–10239. [Google Scholar] [CrossRef] [PubMed][Green Version]
- Matsubara, H.; Michitaka, K.; Horiike, N.; Yano, M.; Akbar, S.M.; Torisu, M.; Onji, M. Existence of TT virus DNA in extracellular body fluids from normal healthy Japanese subjects. Intervirology 2000, 43, 16–19. [Google Scholar] [CrossRef]
- Kraberger, S.; Mastroeni, D.; Delvaux, E.; Varsani, A. Genome Sequences of Novel Torque Teno Viruses Identified in Human Brain Tissue. Microbiol. Resour. Announc. 2020, 9, e00924-20. [Google Scholar] [CrossRef] [PubMed]
- Ng, T.F.F.; Dill, J.A.; Camus, A.C.; Delwart, E.; Van Meir, E.G. Two new species of betatorqueviruses identified in a human melanoma that metastasized to the brain. Oncotarget 2017, 8, 105800–105808. [Google Scholar] [CrossRef]
- Tisza, M.J.; Pastrana, D.V.; Welch, N.L.; Stewart, B.; Peretti, A.; Starrett, G.J.; Pang, Y.-Y.S.; Krishnamurthy, S.R.; Pesavento, P.A.; McDermott, D.H.; et al. Discovery of several thousand highly diverse circular DNA viruses. Elife 2020, 9, e51971. [Google Scholar] [CrossRef]
- Eibach, D.; Hogan, B.; Sarpong, N.; Winter, D.; Struck, N.S.; Adu-Sarkodie, Y.; Owusu-Dabo, E.; Schmidt-Chanasit, J.; May, J.; Cadar, D. Viral metagenomics revealed novel betatorquevirus species in pediatric inpatients with encephalitis/meningoencephalitis from Ghana. Sci. Rep. 2019, 9, 2360. [Google Scholar] [CrossRef]
- Águeda-Pinto, A.; Lemos de Matos, A.; Abrantes, M.; Kraberger, S.; Risalde, M.A.; Gortázar, C.; McFadden, G.; Varsani, A.; Esteves, P.J. Genetic Characterization of a Recombinant Myxoma Virus in the Iberian Hare (Lepus granatensis). Viruses 2019, 11, 530. [Google Scholar] [CrossRef]
- Águeda-Pinto, A.; Kraberger, S.; Lund, M.C.; Gortázar, C.; McFadden, G.; Varsani, A.; Esteves, P.J. Coinfections of Novel Polyomavirus, Anelloviruses and a Recombinant Strain of Myxoma Virus-MYXV-Tol Identified in Iberian Hares. Viruses 2020, 12, 340. [Google Scholar] [CrossRef]
- Mahar, J.E.; Shi, M.; Hall, R.N.; Strive, T.; Holmes, E.C. Comparative Analysis of RNA Virome Composition in Rabbits and Associated Ectoparasites. J. Virol. 2020, 94, e02119-19. [Google Scholar] [CrossRef] [PubMed]
- Ning, S.Y.; Xiao, Y.Q.; Qian, Y.C.; Feng, Z.H.; Dai, Z.Y.; Zhang, W.; Wang, H.; Tang, Y.J. Viromic analysis of feces from laboratory rabbits reveals a new Circovirus. Virus. Res. 2022, 319, 198861. [Google Scholar] [CrossRef]
- Xiao, Y.; Wang, H.; Feng, L.; Pan, J.; Chen, Z.; Wang, H.; Yang, S.; Shen, Q.; Wang, X.; Shan, T.; et al. Fecal, oral, blood and skin virome of laboratory rabbits. Arch. Virol. 2020, 165, 2847–2856. [Google Scholar] [CrossRef]
- Brister, J.R.; Ako-Adjei, D.; Bao, Y.; Blinkova, O. NCBI viral genomes resource. Nucleic. Acids. Res. 2015, 43, D571–D577. [Google Scholar] [CrossRef]
- Waits, K.; Edwards, M.J.; Cobb, I.N.; Fontenele, R.S.; Varsani, A. Identification of an anellovirus and genomoviruses in ixodid ticks. Virus Genes 2018, 54, 155–159. [Google Scholar] [CrossRef]
- Ma, R.; Zhao, M.; Wang, H.; Hou, R.; Qin, K.; Qian, Y.; Zhang, H.; Zhou, Y.; Wu, W.; Gu, J.; et al. Virome of Giant Panda-Infesting Ticks Reveals Novel Bunyaviruses and Other Viruses That Are Genetically Close to Those from Giant Pandas. Microbiol. Spectr. 2022, 10, e0203422. [Google Scholar] [CrossRef]
- Ng, T.F.F.; Willner, D.L.; Lim, Y.W.; Schmieder, R.; Chau, B.; Nilsson, C.; Anthony, S.; Ruan, Y.; Rohwer, F.; Breitbart, M. Broad surveys of DNA viral diversity obtained through viral metagenomics of mosquitoes. PLoS ONE 2011, 6, e20579. [Google Scholar] [CrossRef] [PubMed]
- Shi, M.; Lin, X.-D.; Tian, J.-H.; Chen, L.-J.; Chen, X.; Li, C.-X.; Qin, X.-C.; Li, J.; Cao, J.-P.; Eden, J.-S.; et al. Redefining the invertebrate RNA virosphere. Nature 2016, 540, 539–543. [Google Scholar] [CrossRef] [PubMed]
- Rosario, K.; Mettel, K.A.; Benner, B.E.; Johnson, R.; Scott, C.; Yusseff-Vanegas, S.Z.; Baker, C.C.M.; Cassill, D.L.; Storer, C.; Varsani, A.; et al. Virus discovery in all three major lineages of terrestrial arthropods highlights the diversity of single-stranded DNA viruses associated with invertebrates. PeerJ 2018, 6, e5761. [Google Scholar] [CrossRef]
- SankeyMATIC: Build a Sankey Diagram. Available online: https://sankeymatic.com/ (accessed on 27 November 2024).
- Bolger, A.M.; Lohse, M.; Usadel, B. Trimmomatic: A flexible trimmer for Illumina sequence data. Bioinformatics 2014, 30, 2114–2120. [Google Scholar] [CrossRef] [PubMed]
- Li, D.; Luo, R.; Liu, C.-M.; Leung, C.-M.; Ting, H.-F.; Sadakane, K.; Yamashita, H.; Lam, T.-W. MEGAHIT v1.0: A fast and scalable metagenome assembler driven by advanced methodologies and community practices. Methods 2016, 102, 3–11. [Google Scholar] [CrossRef] [PubMed]
- Buchfink, B.; Xie, C.; Huson, D.H. Fast and sensitive protein alignment using DIAMOND. Nat. Methods 2015, 12, 59–60. [Google Scholar] [CrossRef]
- Muhire, B.M.; Varsani, A.; Martin, D.P. SDT: A virus classification tool based on pairwise sequence alignment and identity calculation. PLoS ONE 2014, 9, e108277. [Google Scholar] [CrossRef]
- Katoh, K.; Standley, D.M. MAFFT multiple sequence alignment software version 7: Improvements in performance and usability. Mol. Biol. Evol. 2013, 30, 772–780. [Google Scholar] [CrossRef] [PubMed]
- Guindon, S.; Dufayard, J.-F.; Lefort, V.; Anisimova, M.; Hordijk, W.; Gascuel, O. New algorithms and methods to estimate maximum-likelihood phylogenies: Assessing the performance of PhyML 3.0. Syst. Biol. 2010, 59, 307–321. [Google Scholar] [CrossRef]
- Darriba, D.; Taboada, G.L.; Doallo, R.; Posada, D. ProtTest 3: Fast selection of best-fit models of protein evolution. Bioinformatics 2011, 27, 1164–1165. [Google Scholar] [CrossRef]
- Stöver, B.C.; Müller, K.F. TreeGraph 2: Combining and visualizing evidence from different phylogenetic analyses. BMC Bioinform. 2010, 11, 7. [Google Scholar] [CrossRef]
- Martin, D.P.; Varsani, A.; Roumagnac, P.; Botha, G.; Maslamoney, S.; Schwab, T.; Kelz, Z.; Kumar, V.; Murrell, B. RDP5: A computer program for analyzing recombination in, and removing signals of recombination from, nucleotide sequence datasets. Virus Evol. 2021, 7, veaa087. [Google Scholar] [CrossRef] [PubMed]
- Bernt, M.; Donath, A.; Jühling, F.; Externbrink, F.; Florentz, C.; Fritzsch, G.; Pütz, J.; Middendorf, M.; Stadler, P.F. MITOS: Improved de novo metazoan mitochondrial genome annotation. Mol. Phylogenet. Evol. 2013, 69, 313–319. [Google Scholar] [CrossRef] [PubMed]
- Ratnasingham, S.; Hebert, P.D.N. Bold: The Barcode of Life Data System (http://www.barcodinglife.org). Mol. Ecol. Notes 2007, 7, 355–364. [Google Scholar] [CrossRef]
- Ratnasingham, S.; Hebert, P.D.N. A DNA-based registry for all animal species: The barcode index number (BIN) system. PLoS ONE 2013, 8, e66213. [Google Scholar] [CrossRef] [PubMed]
- Darriba, D.; Taboada, G.L.; Doallo, R.; Posada, D. jModelTest 2: More models, new heuristics and parallel computing. Nat. Methods 2012, 9, 772. [Google Scholar] [CrossRef] [PubMed]
- Brinton, E.P.; Beck, D.; Allred, D.M. Identification of the adults, nymphs, and larvae of ticks of the genus Dermacentor Koch (Ixodidae) in the western United States. Brigh. Young 1965, 5, 1. [Google Scholar]
- Robinson, T.J.; Matthee, C.A. Phylogeny and evolutionary origins of the Leporidae: A review of cytogenetics, molecular analyses and a supermatrix analysis. Mamm. Rev. 2005, 35, 231–247. [Google Scholar] [CrossRef]
- Matthee, C.A.; van Vuuren, B.J.; Bell, D.; Robinson, T.J. A molecular supermatrix of the rabbits and hares (Leporidae) allows for the identification of five intercontinental exchanges during the Miocene. Syst. Biol. 2004, 53, 433–447. [Google Scholar] [CrossRef]
- Wu, C.; Wu, J.; Bunch, T.D.; Li, Q.; Wang, Y.; Zhang, Y.-P. Molecular phylogenetics and biogeography of Lepus in Eastern Asia based on mitochondrial DNA sequences. Mol. Phylogenet. Evol. 2005, 37, 45–61. [Google Scholar] [CrossRef] [PubMed]
- Alves, P.C.; Melo-Ferreira, J.; Freitas, H.; Boursot, P. The ubiquitous mountain hare mitochondria: Multiple introgressive hybridization in hares, genus Lepus. Philos. Trans. R. Soc. Lond. B Biol. Sci. 2008, 363, 2831–2839. [Google Scholar] [CrossRef]
- Goddard, J.; Allerdice, M.; Portugal, J.S.; Moraru, G.M.; Paddock, C.D.; King, J. What Is Going on With the Genus Dermacentor? Hybridizations, Introgressions, Oh My! J. Med. Entomol. 2020, 57, 653–656. [Google Scholar] [CrossRef] [PubMed]
- Paddock, C.D.; Allerdice, M.E.J.; Karpathy, S.E.; Nicholson, W.L.; Levin, M.L.; Smith, T.C.; Becker, T.; Delph, R.J.; Knight, R.N.; Ritter, J.M.; et al. Unique Strain of Rickettsia parkeri Associated with the Hard Tick Dermacentor parumapertus Neumann in the Western United States. Appl. Environ. Microbiol. 2017, 83, e03463-16. [Google Scholar] [CrossRef] [PubMed]
- Allerdice, M.E.J.; Beati, L.; Yaglom, H.; Lash, R.R.; Delgado-de la Mora, J.; Licona-Enriquez, J.D.; Delgado-de la Mora, D.; Paddock, C.D. Rickettsia parkeri (Rickettsiales: Rickettsiaceae) Detected in Ticks of the Amblyomma maculatum (Acari: Ixodidae) Group Collected from Multiple Locations in Southern Arizona. J. Med. Entomol. 2017, 54, 1743–1749. [Google Scholar] [CrossRef] [PubMed]
- Gilchrist, C.L.M.; Chooi, Y.-H. clinker & clustermap.js: Automatic generation of gene cluster comparison figures. Bioinformatics 2021, 37, 2473–2475. [Google Scholar] [CrossRef] [PubMed]
- Cdc. Where Ticks Live. 2024. Available online: https://www.cdc.gov/ticks/about/where-ticks-live.html (accessed on 10 December 2024).
- Kumar, S.; Suleski, M.; Craig, J.M.; Kasprowicz, A.E.; Sanderford, M.; Li, M.; Stecher, G.; Hedges, S.B. TimeTree 5: An Expanded Resource for Species Divergence Times. Mol. Biol. Evol. 2022, 39, msac174. [Google Scholar] [CrossRef]
- Fahsbender, E.; Burns, J.M.; Kim, S.; Kraberger, S.; Frankfurter, G.; Eilers, A.A.; Shero, M.R.; Beltran, R.; Kirkham, A.; McCorkell, R.; et al. Diverse and highly recombinant anelloviruses associated with Weddell seals in Antarctica. Virus Evol. 2017, 3, vex017. [Google Scholar] [CrossRef]
- Lefeuvre, P.; Lett, J.M.; Varsani, A.; Martin, D.P. Widely conserved recombination patterns among single-stranded DNA viruses. J. Virol. 2009, 83, 2697–2707. [Google Scholar] [CrossRef]
- Kraberger, S.; Serieys, L.E.; Richet, C.; Fountain-Jones, N.M.; Baele, G.; Bishop, J.M.; Nehring, M.; Ivan, J.S.; Newkirk, E.S.; Squires, J.R.; et al. Complex evolutionary history of felid anelloviruses. Virology 2021, 562, 176–189. [Google Scholar] [CrossRef]





| Sample ID | Visual Host Species | Sampling Location | Sample Date | Sample Types | Anellovirus Genome Accession # | Leporid Mitochondrial Genome Accession # | Tick Mitochondrial Genome Accession # |
|---|---|---|---|---|---|---|---|
| AZLag1 * | Black-tailed jackrabbit (Lepus californicus) | Tucson, AZ, USA | 7 March 2023 | Liver Kidney Ear with ticks | PQ700190 | PQ664583 | PQ664580 |
| AZLag2 * | Black-tailed jackrabbit (Lepus californicus) | Tucson, AZ, USA | 7 March 2023 | Liver Kidney Ear with ticks | PQ700191 | PQ664584 | PQ664581 |
| AZLag5 | Black-tailed jackrabbit (Lepus californicus) | Buckeye, AZ, USA | 7 August 2024 | Liver Spleen | PQ700192, PQ700193 | PQ664582 | - |
| AZLag7 | Desert cottontail (Sylvilagus audubonii) | Glendale, AZ, USA | 28 August 2024 | Liver Spleen | PQ700194 | PQ664585 | - |
Disclaimer/Publisher’s Note: The statements, opinions and data contained in all publications are solely those of the individual author(s) and contributor(s) and not of MDPI and/or the editor(s). MDPI and/or the editor(s) disclaim responsibility for any injury to people or property resulting from any ideas, methods, instructions or products referred to in the content. |
© 2025 by the authors. Licensee MDPI, Basel, Switzerland. This article is an open access article distributed under the terms and conditions of the Creative Commons Attribution (CC BY) license (https://creativecommons.org/licenses/by/4.0/).
Share and Cite
De Koch, M.D.; Sweeney, N.; Taylor, J.E.; Lucas, F.; Ratheesh, N.K.; Lamb, S.K.; Miller, J.; Kraberger, S.; Varsani, A. Diverse Anelloviruses Identified in Leporids from Arizona (USA). Viruses 2025, 17, 280. https://doi.org/10.3390/v17020280
De Koch MD, Sweeney N, Taylor JE, Lucas F, Ratheesh NK, Lamb SK, Miller J, Kraberger S, Varsani A. Diverse Anelloviruses Identified in Leporids from Arizona (USA). Viruses. 2025; 17(2):280. https://doi.org/10.3390/v17020280
Chicago/Turabian StyleDe Koch, Matthew D., Nicholas Sweeney, Jesse E. Taylor, Fletcher Lucas, Nichith K. Ratheesh, Stephanie K. Lamb, Janice Miller, Simona Kraberger, and Arvind Varsani. 2025. "Diverse Anelloviruses Identified in Leporids from Arizona (USA)" Viruses 17, no. 2: 280. https://doi.org/10.3390/v17020280
APA StyleDe Koch, M. D., Sweeney, N., Taylor, J. E., Lucas, F., Ratheesh, N. K., Lamb, S. K., Miller, J., Kraberger, S., & Varsani, A. (2025). Diverse Anelloviruses Identified in Leporids from Arizona (USA). Viruses, 17(2), 280. https://doi.org/10.3390/v17020280

