Influence of Viral Re-Infection on Head Kidney Transcriptome of Nervous Necrosis Virus-Resistant and -Susceptible European Sea Bass (Dicentrarchus labrax, L.)
Abstract
1. Introduction
2. Materials and Methods
2.1. Experimental Fish
2.2. Nervous Necrosis Virus Challenge
2.3. Ethics Statement
2.4. RNA Extraction
2.5. cDNA Library Construction, Sequencing, and Transcriptome Mapping
2.6. Differential Expression and Enrichment Analyses
2.7. Construction and Analysis of PPI Networks and Functional Annotation
2.8. Real-Time Quantitative Polymerase Chain Reaction (qPCR) Validation
3. Results
3.1. Experimental Challenge of NNV-Resistant and -Susceptible D. Labrax Families
3.2. Summary and Assessment of NNV-Challenged D. Labrax Head Kidney RNA Sequencing (RNA-Seq) Data
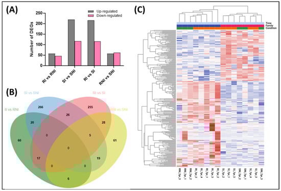
3.3. Differential Expression Analysis Between Infected and Non-Infected Groups
3.4. Resistant Infected (RI) Versus Resistant Non-Infected NNV (RNI) Experimental Group Analysis Results
3.4.1. GO Enrichment Analysis of DEGs Between Resistant Infected (RI) and Non-Infected NNV (RNI) Experimental Groups
3.4.2. Pathway Analysis of DEGs Between Resistant Infected (RI) and Non-Infected NNV (RNI) Experimental Groups
3.4.3. Protein-Protein Interaction (PPI) Analysis of DEGs Between Resistant Infected (RI) and Non-Infected NNV (RNI) Experimental Groups
3.5. Susceptible Infected (SI) Versus Susceptible Non-Infected NNV (SNI) Experimental Groups Analysis Results
3.5.1. GO Enrichment Analysis of DEGs Between Susceptible Infected (SI) and Non-Infected NNV (SNI) Experimental Groups
3.5.2. Pathway Analysis of DEGs Between Susceptible Infected (SI) and Non-Infected NNV (SNI) Experimental Groups
3.5.3. Protein–Protein Interaction Analysis of DEGs Between Susceptible Infected (SI) and Non-Infected NNV (SNI) Experimental Groups
3.6. qRT-PCR Assay of Selected Genes in the Head Kidney of NNV-Resistant and NNV-Susceptible D. labrax Families
4. Discussion
5. Conclusions
Supplementary Materials
Author Contributions
Funding
Institutional Review Board Statement
Informed Consent Statement
Data Availability Statement
Acknowledgments
Conflicts of Interest
References
- Munday, B.L.; Kwang, J.; Moody, N. Betanodavirus infections of teleost fish: A review. J. Fish Dis. 2002, 25, 127–142. [Google Scholar] [CrossRef]
- Doan, Q.K.; Vandeputte, M.; Chatain, B.; Morin, T.; Allal, F. Viral encephalopathy and retinopathy in aquaculture: A review. J. Fish Dis. 2017, 40, 717–742. [Google Scholar] [CrossRef] [PubMed]
- Bandín, I.; Souto, S. Betanodavirus and VER Disease: A 30-year Research Review. Pathogens 2020, 9, 106. [Google Scholar] [CrossRef] [PubMed]
- Ahmed, N.; Thompson, S. The blue dimensions of aquaculture: A global synthesis. Sci. Total. Environ. 2019, 652, 851–861. [Google Scholar] [CrossRef]
- Nishizawa, T.; Furuhashi, M.; Nagai, T.; Nakai, T.; Muroga, K. Genomic classification of fish nodaviruses by molecular phylogenetic analysis of the coat protein gene. Appl. Environ. Microbiol. 1997, 63, 1633–1636. [Google Scholar] [CrossRef]
- Costa, J.Z.; Thompson, K.D. Understanding the interaction between Betanodavirus and its host for the development of prophylactic measures for viral encephalopathy and retinopathy. Fish Shellfish Immunol. 2016, 53, 35–49. [Google Scholar] [CrossRef]
- Tine, M.; Kuhl, H.; Gagnaire, P.A.; Louro, B.; Desmarais, E.; Martins, R.S.; Hecht, J.; Knaust, F.; Belkhir, K.; Klages, S.; et al. European sea bass genome and its variation provide insights into adaptation to euryhalinity and speciation. Nat. Commun. 2014, 5, 5770. [Google Scholar] [CrossRef] [PubMed]
- Hough, C. Regional Review on Status and Trends in Aquaculture Development in Europe—2020; FAO Fisheries and Aquaculture, FAO: Rome, Italy, 2022. [Google Scholar] [CrossRef]
- FAO. The State of World Fisheries and Aquaculture 2022. Towards Blue Transformation; FAO: Rome, Italy, 2022. [Google Scholar] [CrossRef]
- Castri, J.; Thiéry, R.; Jeffroy, J.; de Kinkelin, P.; Raymond, J.C. Sea bream Sparus aurata, an asymptomatic contagious fish host for nodavirus. Dis. Aquat. Org. 2001, 47, 33–38. [Google Scholar] [CrossRef] [PubMed]
- Moreno, P.; Gemez-Mata, J.; Garcia-Rosado, E.; Bejar, J.; Labella, A.M.; Souto, S.; Alonso, M.C. Differential immunogene expression profile of European sea bass (Dicentrarchus labrax, L.) in response to highly and low virulent NNV. Fish Shellfish Immunol. 2020, 106, 56–70. [Google Scholar] [CrossRef]
- Gonzalez-Silvera, D.; Guardiola, F.A.; Espinosa, C.; Chaves-Pozo, E.; Esteban, M.Á.; Cuesta, A. Recombinant nodavirus vaccine produced in bacteria and administered without purification elicits humoral immunity and protects European sea bass against infection. Fish Shellfish Immunol. 2019, 88, 458–463. [Google Scholar] [CrossRef] [PubMed]
- Vela-Avitúa, S.; Thorland, I.; Bakopoulos, V.; Papanna, K.; Dimitroglou, A.; Kottaras, E.; Papaharisis, L.; Guinand, B.; Tsigenopoulos, C.S.; Aslam, M.L. Genetic Basis for Resistance against Viral Nervous Necrosis: GWAS and Potential of Genomic Prediction Explored in Farmed European Sea Bass (Dicentrarchus labrax). Front. Genet. 2022, 13, 804584. [Google Scholar] [CrossRef] [PubMed]
- Huang, Y.; Li, Z.; Li, M.; Zhang, X.; Shi, Q.; Xu, Z. Fish Genomics and Its Application in Disease-Resistance Breeding. Rev. Aquac. 2025, 17, e12973. [Google Scholar] [CrossRef]
- Wang, L.; Xu, X.; Zhang, Z.; Li, K.; Yang, Y.; Zheng, W.; Sun, H.; Chen, S. Transcriptome analysis and protein-protein interaction in resistant and susceptible families of Japanese flounder (Paralichthys olivaceus) to understand the mechanism against Edwardsiella tarda. Fish Shellfish Immunol. 2022, 123, 265–281. [Google Scholar] [CrossRef]
- Camp, K.L.; Wolters, W.R.; Rice, C.D. Survivability and immune responses after challenge with Edwardsiella ictaluri in susceptible and resistant families of channel catfish, Ictalurus punctatus. Fish Shellfish Immunol. 2000, 10, 475–487. [Google Scholar] [CrossRef] [PubMed]
- Langevin, C.; Blanco, M.; Martin, S.A.; Jouneau, L.; Bernardet, J.F.; Houel, A.; Lunazzi, A.; Duchaud, E.; Michel, C.; Quillet, E.; et al. Transcriptional responses of resistant and susceptible fish clones to the bacterial pathogen Flavobacterium psychrophilum. PLoS ONE 2012, 7, e39126. [Google Scholar] [CrossRef]
- Cofre, C.; Gonzalez, R.; Moya, J.; Vidal, R. Phenotype gene expression differences between resistant and susceptible salmon families to IPNV. Fish Physiol. Biochem. 2014, 40, 887–896. [Google Scholar] [CrossRef]
- Reyes-López, F.E.; Romeo, J.S.; Vallejos-Vidal, E.; Reyes-Cerpa, S.; Sandino, A.M.; Tort, L.; Mackenzie, S.; Imarai, M. Differential immune gene expression profiles in susceptible and resistant full-sibling families of Atlantic salmon (Salmo salar) challenged with infectious pancreatic necrosis virus (IPNV). Dev. Comp. Immunol. 2015, 53, 210–221. [Google Scholar] [CrossRef]
- Robledo, D.; Taggart, J.B.; Ireland, J.H.; McAndrew, B.J.; Starkey, W.G.; Haley, C.S.; Hamilton, A.; Guy, D.R.; Mota-Velasco, J.C.; Gheyas, A.A.; et al. Gene expression comparison of resistant and susceptible Atlantic salmon fry challenged with Infectious Pancreatic Necrosis virus reveals a marked contrast in immune response. BMC Genom. 2016, 17, 279. [Google Scholar] [CrossRef] [PubMed]
- Pereiro, P.; Tur, R.; García, M.; Figueras, A.; Novoa, B. Unravelling turbot (Scophthalmus maximus) resistance to Aeromonas salmonicida: Transcriptomic insights from two full-sibling families with divergent susceptibility. Front. Immunol. 2024, 15, 1522666. [Google Scholar] [CrossRef] [PubMed]
- Palaiokostas, C.; Cariou, S.; Bestin, A.; Bruant, J.S.; Haffray, P.; Morin, T.; Cabon, J.; Allal, F.; Vandeputte, M.; Houston, R.D. Genome-wide association and genomic prediction of resistance to viral nervous necrosis in European sea bass (Dicentrarchus labrax) using RAD sequencing. Genet. Sel. Evol. 2018, 50, 30. [Google Scholar] [CrossRef] [PubMed]
- Griot, R.; Allal, F.; Phocas, F.; Brard-Fudulea, S.; Morvezen, R.; Bestin, A. Genome-wide Association Studies for Resistance to Viral Nervous Necrosis in Three Populations of European Sea Bass (Dicentrarchus labrax) Using a Novel 57k SNP Array DlabChip. Aquaculture 2021, 530, 735930. [Google Scholar] [CrossRef]
- Bjørgen, H.; Koppang, E.O. Anatomy of Teleost Fish Immune Structures and Organs. In Principles of Fish Immunology; Buchmann, K., Secombes, C.J., Eds.; Springer: Cham, Switzerland, 2022. [Google Scholar]
- Toubanaki, D.K.; Margaroni, M.; Karagouni, E. Development of a Novel Allele-Specific PCR Method for Rapid Assessment of Nervous Necrosis Virus Genotypes. Curr. Microbiol. 2015, 71, 529–539. [Google Scholar] [CrossRef] [PubMed]
- Toubanaki, D.K.; Margaroni, M.; Prapas, A.; Karagouni, E. Development of a Nanoparticle-based Lateral Flow Strip Biosensor for Visual Detection of Whole Nervous Necrosis Virus Particles. Sci. Rep. 2020, 10, 6529. [Google Scholar] [CrossRef] [PubMed]
- Reed, L.J.; Muench, H. A Simple Method of Estimating Fifty Per Cent Endpoints. Am. J. Epidemiol. 1938, 27, 493–497. [Google Scholar] [CrossRef]
- Toubanaki, D.K.; Efstathiou, A.; Tzortzatos, O.P.; Valsamidis, M.A.; Papaharisis, L.; Bakopoulos, V.; Karagouni, E. Nervous Necrosis Virus Modulation of European Sea Bass (Dicentrarchus labrax, L.) Immune Genes and Transcriptome towards Establishment of Virus Carrier State. Int. J. Mol. Sci. 2023, 24, 16613. [Google Scholar] [CrossRef]
- Baud, M.; Cabon, J.; Salomoni, A.; Toffan, A.; Panzarin, V.; Bigarré, L. First generic one step real-time Taqman RT-PCR targeting the RNA1 of betanodaviruses. J. Virol. Methods 2015, 211, 1–7. [Google Scholar] [CrossRef] [PubMed]
- Moulos, P.; Hatzis, P. Systematic integration of RNA-Seq statistical algorithms for accurate detection of differential gene expression patterns. Nucleic Acids Res. 2015, 43, e25. [Google Scholar] [CrossRef]
- Fanidis, D.; Moulos, P. Integrative, normalization-insusceptible statistical analysis of RNA-Seq data, with improved differential expression and unbiased downstream functional analysis. Brief. Bioinform. 2021, 22, bbaa156. [Google Scholar] [CrossRef] [PubMed]
- Robinson, M.D.; McCarthy, D.J.; Smyth, G.K. edgeR: A Bioconductor package for differential expression analysis of digital gene expression data. Bioinformatics 2010, 26, 139–140. [Google Scholar] [CrossRef]
- Tang, D.; Chen, M.; Huang, X.; Zhang, G.; Zeng, L.; Zhang, G.; Wu, S.; Wang, Y. SRplot: A free online platform for data visualization and graphing. PLoS ONE 2023, 18, e0294236. [Google Scholar] [CrossRef]
- Szklarczyk, D.; Kirsch, R.; Koutrouli, M.; Nastou, K.; Mehryary, F.; Hachilif, R.; Gable, A.L.; Fang, T.; Doncheva, N.T.; Pyysalo, S.; et al. The STRING database in 2023: Protein-protein association networks and functional enrichment analyses for any sequenced genome of interest. Nucleic Acids Res. 2023, 51, D638–D646. [Google Scholar] [CrossRef] [PubMed]
- Bustin, S.A.; Benes, V.; Garson, J.A.; Hellemans, J.; Huggett, J.; Kubista, M.; Mueller, R.; Nolan, T.; Pfaffl, M.W.; Shipley, G.L.; et al. The MIQE guidelines: Minimum information for publication of quantitative real-time PCR experiments. Clin. Chem. 2009, 55, 611–622. [Google Scholar] [CrossRef]
- Schmittgen, T.D.; Livak, K.J. Analyzing real-time PCR data by the comparative C(T) method. Nat. Protoc. 2008, 3, 1101–1108. [Google Scholar] [CrossRef]
- Tanaka, S.; Mori, K.; Arimoto, M.; Iwamoto, T.; Nakai, T. Protective immunity of sevenband grouper, Epinephelus septemfasciatus Thunberg, against experimental viral nervous necrosis. J. Fish Dis. 2001, 24, 15–22. [Google Scholar] [CrossRef]
- Gye, H.J.; Oh, M.J.; Nishizawa, T. Lack of nervous necrosis virus (NNV) neutralizing antibodies in convalescent sevenband grouper Hyporthodus septemfasciatus after NNV infection. Vaccine 2018, 36, 1863–1870. [Google Scholar] [CrossRef]
- Huang, Y.; Zhang, Y.; Zheng, J.; Wang, L.; Qin, Q.; Huang, X. Metabolic profiles of fish nodavirus infection in vitro: RGNNV induced and exploited cellular fatty acid synthesis for virus infection. Cell. Microbiol. 2020, 22, e13216. [Google Scholar] [CrossRef]
- Huang, R.; Zhu, G.; Zhang, J.; Lai, Y.; Xu, Y.; He, J.; Xie, J. Betanodavirus-like particles enter host cells via clathrin-mediated endocytosis in a cholesterol-, pH- and cytoskeleton-dependent manner. Vet. Res. 2017, 48, 8. [Google Scholar] [CrossRef]
- Hassan, Z.; Kumar, N.D.; Reggiori, F.; Khan, G. How Viruses Hijack and Modify the Secretory Transport Pathway. Cells 2021, 10, 2535. [Google Scholar] [CrossRef] [PubMed]
- Liu, X.; Hong, T.; Parameswaran, S.; Ernst, K.; Marazzi, I.; Weirauch, M.T.; Fuxman Bass, J.I. Human virus transcriptional regulators. Cell 2020, 182, 24–37. [Google Scholar] [CrossRef]
- Bertheloot, D.; Latz, E.; Franklin, B.S. Necroptosis, pyroptosis and apoptosis: An intricate game of cell death. Cell. Mol. Immunol. 2021, 18, 1106–1121. [Google Scholar] [CrossRef]
- Heckmann, B.L.; Tummers, B.; Green, D.R. Crashing the computer: Apoptosis vs. necroptosis in neuroinflammation. Cell Death Differ. 2019, 26, 41–52. [Google Scholar] [CrossRef] [PubMed]
- Holmes, D.I.; Zachary, I. The vascular endothelial growth factor (VEGF) family: Angiogenic factors in health and disease. Genome Biol. 2005, 6, 209. [Google Scholar] [CrossRef] [PubMed][Green Version]
- Alkharsah, K.R. VEGF Upregulation in Viral Infections and Its Possible Therapeutic Implications. Int. J. Mol. Sci. 2018, 19, 1642. [Google Scholar] [CrossRef] [PubMed]
- Zhou, B.; Zhang, Y.; Ni, M.; Bai, Y.; Shi, Q.; Zheng, J.; Cui, Z. The involvement of VEGF and VEGFR in bacterial recognition and regulation of antimicrobial peptides in Eriocheir sinensis. Int. J. Biol. Macromol. 2024, 270, 132242. [Google Scholar] [CrossRef]
- Sadler, A.J.; Williams, B.R. Interferon-inducible antiviral effectors. Nat. Rev. Immunol. 2008, 8, 559–568. [Google Scholar] [CrossRef] [PubMed]
- Novel, P.; Fernández-Trujillo, M.A.; Gallardo-Gálvez, J.B.; Cano, I.; Manchado, M.; Buonocore, F.; Randelli, E.; Scapigliati, G.; Alvarez, M.C.; Béjar, J. Two Mx genes identified in European sea bass (Dicentrarchus labrax) respond differently to VNNV infection. Vet. Immunol. Immunopathol. 2013, 153, 240–248. [Google Scholar] [CrossRef]
- Poisa-Beiro, L.; Dios, S.; Montes, A.; Aranguren, R.; Figueras, A.; Novoa, B. Nodavirus increases the expression of Mx and inflammatory cytokines in fish brain. Mol. Immunol. 2008, 45, 218–225. [Google Scholar] [CrossRef]
- Scapigliati, G.; Buonocore, F.; Randelli, E.; Casani, D.; Meloni, S.; Zarletti, G.; Tiberi, M.; Pietretti, D.; Boschi, I.; Manchado, M.; et al. Cellular and molecular immune responses of the sea bass (Dicentrarchus labrax) experimentally infected with betanodavirus. Fish Shellfish Immunol. 2010, 28, 303–311. [Google Scholar] [CrossRef]
- Chaves-Pozo, E.; Guardiola, F.A.; Meseguer, J.; Esteban, M.A.; Cuesta, A. Nodavirus infection induces a great innate cell-mediated cytotoxic activity in resistant, gilthead seabream, and susceptible, European sea bass, teleost fish. Fish Shellfish Immunol. 2012, 33, 1159–1166. [Google Scholar] [CrossRef]
- Gómez-Abellán, V.; Sepulcre, M.P. The role of prostaglandins in the regulation of fish immunity. Mol. Immunol. 2016, 69, 139–145. [Google Scholar] [CrossRef]
- Xue, X.; Caballero-Solares, A.; Hall, J.R.; Umasuthan, N.; Kumar, S.; Jakob, E.; Skugor, S.; Hawes, C.; Santander, J.; Taylor, R.G.; et al. Transcriptome Profiling of Atlantic Salmon (Salmo salar) Parr With Higher and Lower Pathogen Loads Following Piscirickettsia salmonis Infection. Front. Immunol. 2021, 12, 789465. [Google Scholar] [CrossRef]
- Zhang, Q.; Wang, X.Q.; Jiang, H.S.; Jia, W.M.; Zhao, X.F.; Wang, J.X. Calnexin functions in antibacterial immunity of Marsupenaeus japonicus. Dev. Comp. Immunol. 2014, 46, 356–363. [Google Scholar] [CrossRef] [PubMed]
- Fuller, J.R.; Pitzer, J.E.; Godwin, U.; Albertino, M.; Machon, B.D.; Kearse, K.P.; McConnell, T.J. Characterization of the molecular chaperone calnexin in the channel catfish, Ictalurus punctatus, and its association with MHC class II molecules. Dev. Comp. Immunol. 2004, 28, 603–617. [Google Scholar] [CrossRef] [PubMed]
- Hung, I.C.; Cherng, B.W.; Hsu, W.M.; Lee, S.J. Calnexin is required for zebrafish posterior lateral line development. Int. J. Dev. Biol. 2013, 57, 427–438. [Google Scholar] [CrossRef]
- Sever, L.; Vo, N.T.; Bols, N.C.; Dixon, B. Rainbow trout (Oncorhynchus mykiss) contain two calnexin genes which encode distinct proteins. Dev. Comp. Immunol. 2014, 42, 211–219. [Google Scholar] [CrossRef]
- Huang, Y.; Wang, R.X.; Jiang, F.H.; Xu, X.T.; Shi, Y.; Zhao, Z. A new calnexin modulates antibacterial immune response in obscure puffer Takifugu obscurus. Dev. Comp. Immunol. 2022, 127, 104288. [Google Scholar] [CrossRef] [PubMed]
- Huang, Y.; Hui, K.; Jin, M.; Yin, S.; Wang, W.; Ren, Q. Two endoplasmic reticulum proteins (calnexin and calreticulin) are involved in innate immunity in Chinese mitten crab (Eriocheir sinensis). Sci. Rep. 2016, 6, 27578. [Google Scholar] [CrossRef] [PubMed]
- Holmes, R.S. Comparative and evolutionary studies of ALDH18A1 genes and proteins. Chem. Biol. Interact. 2017, 276, 2–8. [Google Scholar] [CrossRef] [PubMed]
- Holmes, R.S. Polyploidy among salmonid aldehyde dehydrogenase genes and proteins. Chem. Biol. Interact. 2019, 303, 22–26. [Google Scholar] [CrossRef] [PubMed]
- Tirado-Hurtado, I.; Fajardo, W.; Pinto, J.A. DNA Damage Inducible Transcript 4 Gene: The Switch of the Metabolism as Potential Target in Cancer. Front. Oncol. 2018, 8, 106. [Google Scholar] [CrossRef] [PubMed]
- Li, X.; Fan, K.; Liu, Y.; Liu, Y.; Liu, P.F. Administration of a recombinant ALDH7A1 (rA7) indicates potential regulation of the metabolite and immunology pathways in Atlantic salmon infected with Aeromonas salmonicida. J. Fish Dis. 2021, 44, 961–977. [Google Scholar] [CrossRef]
- Woodson, C.M.; Kehn-Hall, K. Examining the role of EGR1 during viral infections. Front. Microbiol. 2022, 13, 1020220. [Google Scholar] [CrossRef]
- Wei, S.; Huang, Y.; Huang, X.; Qin, Q. Characterization of c-Jun from orange-spotted grouper, Epinephelus coioides involved in SGIV infection. Fish Shellfish Immunol. 2015, 431, 230–240. [Google Scholar] [CrossRef] [PubMed]
- Foletta, V.C.; Segal, D.H.; Cohen, D.R. Transcriptional regulation in the immune system: All roads lead to AP-1. J. Leukoc. Biol. 1998, 63, 139–152. [Google Scholar] [CrossRef] [PubMed]
- Xie, H.; Hu, J.; Wang, Y.; Wang, X. Identification of the matrix metalloproteinase (MMP) gene family in Japanese flounder (Paralichthys olivaceus): Involved in immune response regulation to temperature stress and Edwardsiella tarda infection. Fish Shellfish Immunol. 2023, 139, 108878. [Google Scholar] [CrossRef]
- Jiang, Y.; Abernathy, J.W.; Peatman, E.; Liu, H.; Wang, S.; Xu, D.H.; Kucuktas, H.; Klesius, P.; Liu, Z. Identification and characterization of matrix metalloproteinase-13 sequence structure and expression during embryogenesis and infection in channel catfish (Ictalurus punctatus). Dev. Comp. Immunol. 2010, 34, 590–597. [Google Scholar] [CrossRef] [PubMed]
- Matsuyama, T.; Fujiwara, A.; Nakayasu, C.; Kamaishi, T.; Oseko, N.; Hirono, I.; Aoki, T. Gene expression of leucocytes in vaccinated Japanese flounder (Paralichthys olivaceus) during the course of experimental infection with Edwardsiella tarda. Fish Shellfish Immunol. 2007, 22, 598–607. [Google Scholar] [CrossRef]
- Beck, I.M.; Rückert, R.; Brandt, K.; Mueller, M.S.; Sadowski, T.; Brauer, R.; Schirmacher, P.; Mentlein, R.; Sedlacek, R. MMP19 is essential for T cell development and T cell-mediated cutaneous immune responses. PLoS ONE 2008, 3, e2343. [Google Scholar] [CrossRef] [PubMed]
- Lin, H.; Zhou, Z.; Zhao, J.; Zhou, T.; Bai, H.; Ke, Q.; Pu, F.; Zheng, W.; Xu, P. Genome-Wide Association Study Identifies Genomic Loci of Sex Determination and Gonadosomatic Index Traits in Large Yellow Croaker (Larimichthys crocea). Mar. Biotechnol. 2021, 23, 127–139. [Google Scholar] [CrossRef]
- Martins, R.S.; Pinto, P.I.; Guerreiro, P.M.; Zanuy, S.; Carrillo, M.; Canário, A.V. Novel galanin receptors in teleost fish: Identification, expression and regulation by sex steroids. Gen. Comp. Endocrinol. 2014, 205, 109–120. [Google Scholar] [CrossRef]
- Jørgensen, S.M.; Afanasyev, S.; Krasnov, A. Gene expression analyses in Atlantic salmon challenged with infectious salmon anemia virus reveal differences between individuals with early, intermediate and late mortality. BMC Genom. 2008, 9, 179. [Google Scholar] [CrossRef]









| Database | Pathway Category | Found Pathways | Enriched Pathways |
|---|---|---|---|
| KEGG | Human Diseases | 96 | 34 |
| Genetic Information Processing | 31 | 15 | |
| Metabolism | 115 | 14 | |
| Organismal Systems | 91 | 15 | |
| Cellular Processes | 31 | 10 | |
| Environmental Information Processing | 39 | 9 | |
| Reactome | Signal Transduction | 141 | 10 |
| Programmed Cell Death | 13 | 4 | |
| Immune System | 131 | 3 | |
| Developmental Biology | 30 | 1 | |
| Hemostasis | 26 | 1 |
| Database | Pathway Category | Found Pathways | Enriched Pathways |
|---|---|---|---|
| KEGG | Human diseases | 96 | 13 |
| Genetic information processing | 31 | 4 | |
| Metabolism | 129 | 4 | |
| Organismal systems | 91 | 9 | |
| Cellular processes | 31 | 6 | |
| Environmental information processing | 39 | - | |
| Reactome | Immune system | 500 | 23 |
| Metabolism | 2206 | 5 | |
| Signal transduction | 728 | 4 | |
| Metabolism of proteins | 367 | 1 | |
| Drug ADME | 61 | 1 | |
| Gene expression (Transcription) | 252 | 1 |
| Analysis | Resistant Family | Susceptible Family | |
|---|---|---|---|
| GO enrichment | vesicle-mediated transport | cytoskeletal protein binding | transcription regulator activity |
| transferase activity | transmembrane transport | intracellular membrane-bounded organelle | |
| cytosol | cell adhesion | GTPase activity | |
| mitochondrion | endosome | cellular process | |
| cytoplasmic vesicle | catalytic activity acting on a protein | ||
| structural molecule activity | nucleus | ||
| mitochondrion organization | catalytic activity acting on DNA | ||
| protein catabolic process | circulatory system process | ||
| catalytic activity acting on a protein | nervous system process | ||
| carbohydrate metabolic process | extracellular matrix organization | ||
| amino acid metabolic process | muscle system process | ||
| generation of precursor metabolites and energy | endocrine process | ||
| nucleoplasm | cell junction organization | ||
| nucleobase-containing small molecule metabolic process | inflammatory response | ||
| chromatin organization | Golgi apparatus | ||
| nucleocytoplasmic transport | vitamin metabolic process | ||
| autophagy | extracellular matrix | ||
| DNA metabolic process | lipid binding | ||
| Pathway enrichment | antigen processing and presentation | apoptotic cleavage of cellular and cell adhesion proteins | T cell receptor signaling |
| class I MHC-mediated antigen processing and presentation | RNA degradation | cytokine signaling in immune system | |
| neutrophil extracellular trap formation | mRNA surveillance | toll-like receptor cascades | |
| cytokine–cytokine receptor interaction | spliceosome | MyD88 dependent cascades | |
| viral protein interaction with cytokine and cytokine receptor | amino acid metabolism | innate immune system | |
| cell adhesion molecules | neurodegenerative diseases | interleukin-1 family signaling | |
| Rap1 signaling | regulation of NF-kappa B signaling | ||
| HIF-1 signaling | NRIF signals cell death from the nucleus | ||
| Ras signaling | cell cycle | ||
| signaling by PTK6, RHO GTPase cycle | regulation of actin cytoskeleton | ||
| apoptosis | nucleotide excision repair | ||
| p53 signaling | nicotinate and nicotinamide metabolism | ||
| PPI | vegfc | egr1 | |
| aldh18a1 | jun | ||
| canx | fosb | ||
| mxf | mmp13b and mmp19 | ||
| alox12 | galr1b | ||
| ddit4 | |||
Disclaimer/Publisher’s Note: The statements, opinions and data contained in all publications are solely those of the individual author(s) and contributor(s) and not of MDPI and/or the editor(s). MDPI and/or the editor(s) disclaim responsibility for any injury to people or property resulting from any ideas, methods, instructions or products referred to in the content. |
© 2025 by the authors. Licensee MDPI, Basel, Switzerland. This article is an open access article distributed under the terms and conditions of the Creative Commons Attribution (CC BY) license (https://creativecommons.org/licenses/by/4.0/).
Share and Cite
Toubanaki, D.K.; Tzortzatos, O.-P.; Efstathiou, A.; Bakopoulos, V.; Karagouni, E. Influence of Viral Re-Infection on Head Kidney Transcriptome of Nervous Necrosis Virus-Resistant and -Susceptible European Sea Bass (Dicentrarchus labrax, L.). Viruses 2025, 17, 230. https://doi.org/10.3390/v17020230
Toubanaki DK, Tzortzatos O-P, Efstathiou A, Bakopoulos V, Karagouni E. Influence of Viral Re-Infection on Head Kidney Transcriptome of Nervous Necrosis Virus-Resistant and -Susceptible European Sea Bass (Dicentrarchus labrax, L.). Viruses. 2025; 17(2):230. https://doi.org/10.3390/v17020230
Chicago/Turabian StyleToubanaki, Dimitra K., Odysseas-Panagiotis Tzortzatos, Antonia Efstathiou, Vasileios Bakopoulos, and Evdokia Karagouni. 2025. "Influence of Viral Re-Infection on Head Kidney Transcriptome of Nervous Necrosis Virus-Resistant and -Susceptible European Sea Bass (Dicentrarchus labrax, L.)" Viruses 17, no. 2: 230. https://doi.org/10.3390/v17020230
APA StyleToubanaki, D. K., Tzortzatos, O.-P., Efstathiou, A., Bakopoulos, V., & Karagouni, E. (2025). Influence of Viral Re-Infection on Head Kidney Transcriptome of Nervous Necrosis Virus-Resistant and -Susceptible European Sea Bass (Dicentrarchus labrax, L.). Viruses, 17(2), 230. https://doi.org/10.3390/v17020230

