Cetylpyridinium Chloride-Containing Mouthwashes Show Virucidal Activity against Herpes Simplex Virus Type 1
Abstract
1. Introduction
2. Materials and Methods
2.1. CPC-Containing Mouthwashes Employed
2.2. Cell Cultures and Viral Stocks
2.3. Antiviral Activity against HSV and HPV
2.4. Statistical Analysis
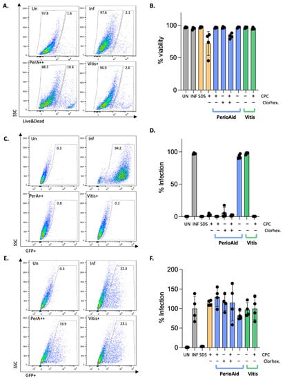
3. Results and Discussion
Author Contributions
Funding
Institutional Review Board Statement
Informed Consent Statement
Data Availability Statement
Conflicts of Interest
References
- La Rosa, G.R.M.; Libra, M.; De Pasquale, R.; Ferlito, S.; Pedullà, E. Association of Viral Infections with Oral Cavity Lesions: Role of SARS-CoV-2 Infection. Front. Med. 2020, 7, 571214. [Google Scholar] [CrossRef]
- Grinde, B.; Olsen, I. The Role of Viruses in Oral Disease. J. Oral. Microbiol. 2010, 2, 2127. [Google Scholar] [CrossRef]
- Hou, K.; Wu, Z.X.; Chen, X.Y.; Wang, J.Q.; Zhang, D.; Xiao, C.; Zhu, D.; Koya, J.B.; Wei, L.; Li, J.; et al. Microbiota in Health and Diseases. Signal Transduct. Target. Ther. 2022, 7, 135. [Google Scholar] [CrossRef]
- Mbopi-Kéou, F.X.; Bélec, L.; Teo, C.G.; Scully, C.; Porter, S.R. Synergism between HIV and Other Viruses in the Mouth. Lancet Infect. Dis. 2002, 2, 416–424. [Google Scholar] [CrossRef] [PubMed]
- Warrier, S.A.; Sathasivasubramanian, S. Human Immunodeficiency Virus Induced Oral Candidiasis. J. Pharm. Bioallied. Sci. 2015, 7, S812. [Google Scholar] [CrossRef]
- Liu, F.; Zhou, Z.H. Comparative Virion Structures of Human Herpesviruses. In Human Herpesviruses: Biology, Therapy, and Immunoprophylaxis; Cambridge University Press: Cambridge, UK, 2007; pp. 27–43. [Google Scholar] [CrossRef]
- Whitley, R.; Kimberlin, D.W.; Prober, C.G. Pathogenesis and Disease. In Rhizoctonia Solani, Biology and Pathology; University of California Press: Berkeley, CA, USA, 2007; pp. 161–171. [Google Scholar] [CrossRef]
- IARC Working Group on the Evaluation of Carcinogenic Risks to Humans. Human Papillomavirus (HPV) Infection; International Agency for Research on Cancer: Lyon, France, 2007. [Google Scholar]
- Gheit, T. Mucosal and Cutaneous Human Papillomavirus Infections and Cancer Biology. Front. Oncol. 2019, 9, 355. [Google Scholar] [CrossRef] [PubMed]
- Scully, C. Ulcerative Stomatitis, Gingivitis, and Skin Lesions. An Unusual Case of Primary Herpes Simplex Infection. Oral. Surg. Oral. Med. Oral. Pathol. 1985, 59, 261–263. [Google Scholar] [CrossRef]
- Miller, C.S.; Johnstone, B.M. Human Papillomavirus as a Risk Factor for Oral Squamous Cell Carcinoma: A Meta-Analysis, 1982–1997. Oral. Surg. Oral. Med. Oral. Pathol. Oral. Radiol. Endod. 2001, 91, 622–635. [Google Scholar] [CrossRef]
- Gerba, C.P. Quaternary Ammonium Biocides: Efficacy in Application. Appl. Environ. Microbiol. 2015, 81, 464–469. [Google Scholar] [CrossRef] [PubMed]
- Teng, F.; He, T.; Huang, S.; Bo, C.P.; Li, Z.; Chang, J.L.; Liu, J.Q.; Charbonneau, D.; Xu, J.; Li, R.; et al. Cetylpyridinium Chloride Mouth Rinses Alleviate Experimental Gingivitis by Inhibiting Dental Plaque Maturation. Int. J. Oral. Sci. 2016, 8, 182–190. [Google Scholar] [CrossRef]
- Mao, X.; Aue, D.L.; Buchalla, W.; Hiller, K.A.; Maisch, T.; Hellwig, E.; Al-Ahmad, A.; Cieplik, F. Cetylpyridinium Chloride: Mechanism of Action, Antimicrobial Efficacy in Biofilms, and Potential Risks of Resistance. Antimicrob. Agents Chemother. 2020, 64, e00576-20. [Google Scholar] [CrossRef] [PubMed]
- Brookes, Z.L.S.; Belfield, L.A.; Ashworth, A.; Casas-Agustench, P.; Raja, M.; Pollard, A.J.; Bescos, R. Effects of Chlorhexidine Mouthwash on the Oral Microbiome. J. Dent. 2021, 113, 103768. [Google Scholar] [CrossRef]
- Popkin, D.L.; Zilka, S.; Dimaano, M.; Fujioka, H.; Rackley, C.; Salata, R.; Griffith, A.; Mukherjee, P.K.; Ghannoum, M.A.; Esper, F. Cetylpyridinium Chloride (CPC) Exhibits Potent, Rapid Activity Against Influenza Viruses In Vitro and In Vivo. Pathog. Immun. 2017, 2, 253–269. [Google Scholar] [CrossRef] [PubMed]
- Vergara-Buenaventura, A.; Castro-Ruiz, C. Use of Mouthwashes against COVID-19 in Dentistry. Br. J. Oral. Maxillofac. Surg. 2020, 58, 924–927. [Google Scholar] [CrossRef] [PubMed]
- Muñoz-Basagoiti, J.; Perez-Zsolt, D.; León, R.; Blanc, V.; Raïch-Regué, D.; Cano-Sarabia, M.; Trinité, B.; Pradenas, E.; Blanco, J.; Gispert, J.; et al. Mouthwashes with CPC Reduce the Infectivity of SARS-CoV-2 Variants In Vitro. J. Dent. Res. 2021, 100, 1265–1272. [Google Scholar] [CrossRef]
- Takeda, R.; Sawa, H.; Sasaki, M.; Orba, Y.; Maishi, N.; Tsumita, T.; Ushijima, N.; Hida, Y.; Sano, H.; Kitagawa, Y.; et al. Antiviral Effect of Cetylpyridinium Chloride in Mouthwash on SARS-CoV-2. Sci. Rep. 2022, 12, 14050. [Google Scholar] [CrossRef] [PubMed]
- Anderson, E.R.; Patterson, E.I.; Richards, S.; Pitol, A.K.; Edwards, T.; Wooding, D.; Buist, K.; Green, A.; Mukherjee, S.; Hoptroff, M.; et al. CPC-Containing Oral Rinses Inactivate SARS-CoV-2 Variants and Are Active in the Presence of Human Saliva. J. Med. Microbiol. 2022, 71, 001508. [Google Scholar] [CrossRef]
- Alemany, A.; Perez-Zsolt, D.; Raïch-Regué, D.; Muñoz-Basagoiti, J.; Ouchi, D.; Laporte-Villar, C.; Baro, B.; Henríquez, N.; Prat, N.; Gianinetto, M.O.; et al. Cetylpyridinium Chloride Mouthwash to Reduce Shedding of Infectious SARS-CoV-2: A Double-Blind Randomized Clinical Trial. J. Dent. Res. 2022, 101, 1450–1456. [Google Scholar] [CrossRef]
- Ferrer, M.D.; Barrueco, Á.S.; Martinez-Beneyto, Y.; Mateos-Moreno, M.V.; Ausina-Márquez, V.; García-Vázquez, E.; Puche-Torres, M.; Giner, M.J.F.; González, A.C.; Coello, J.M.S.; et al. Clinical Evaluation of Antiseptic Mouth Rinses to Reduce Salivary Load of SARS-CoV-2. Sci. Rep. 2021, 11, 24392. [Google Scholar] [CrossRef]
- Alzahrani, M.M.; Bamashmous, S.; Alkharobi, H.; Alghamdi, A.; Alharbi, R.H.; Hassan, A.M.; Darwish, M.; Bukhari, A.; Mahmoud, A.B.; Alfaleh, M.A.; et al. Mouth Rinses Efficacy on Salivary SARS-CoV-2 Viral Load: A Randomized Clinical Trial. J. Med. Virol. 2023, 95, e28412. [Google Scholar] [CrossRef]
- Tarragó-Gil, R.; Gil-Mosteo, M.J.; Aza-Pascual-Salcedo, M.; Alvarez, M.J.L.; Ainaga, R.R.; Gimeno, N.L.; Viñuales, R.F.; Fernández, Y.M.; Marco, J.M.; Bolsa, E.A.; et al. Randomized Clinical Trial to Assess the Impact of Oral Intervention with Cetylpyridinium Chloride to Reduce Salivary SARS-CoV-2 Viral Load. J. Clin. Periodontol. 2023, 50, 288–294. [Google Scholar] [CrossRef] [PubMed]
- Carrouel, F.; Valette, M.; Gadea, E.; Esparcieux, A.; Illes, G.; Langlois, M.E.; Perrier, H.; Dussart, C.; Tramini, P.; Ribaud, M.; et al. Use of an Antiviral Mouthwash as a Barrier Measure in the SARS-CoV-2 Transmission in Adults with Asymptomatic to Mild COVID-19: A Multicentre, Randomized, Double-Blind Controlled Trial. Clin. Microbiol. Infect 2021, 27, 1494–1501. [Google Scholar] [CrossRef] [PubMed]
- Badia, R.; Angulo, G.; Riveira-Muñoz, E.; Pujantell, M.; Puig, T.; Ramirez, C.; Torres-Torronteras, J.; Martí, R.; Pauls, E.; Clotet, B.; et al. Inhibition of Herpes Simplex Virus Type 1 by the CDK6 Inhibitor PD-0332991 (Palbociclib) through the Control of SAMHD1. J. Antimicrob. Chemother. 2016, 71, 387–394. [Google Scholar] [CrossRef]
- Müller, H.D.; Eick, S.; Moritz, A.; Lussi, A.; Gruber, R. Cytotoxicity and Antimicrobial Activity of Oral Rinses In Vitro. Biomed. Res. Int. 2017, 2017, 4019723. [Google Scholar] [CrossRef]
- Teng, Y.C.; Chen, Y.T.; Cheng, Y.Y.; Hung, S.L. Requirements for the Upregulation of Interleukin-6 by Herpes Simplex Virus-Infected Gingival Fibroblasts. Viral. Immunol. 2005, 18, 170–178. [Google Scholar] [CrossRef] [PubMed]
- Hung, S.L.; Wang, Y.H.; Chen, H.W.; Lee, P.L.; Chen, Y.T. Analysis of Herpes Simplex Virus Entering into Cells of Oral Origin. Virus Res. 2002, 86, 59–69. [Google Scholar] [CrossRef] [PubMed]
- Howett, M.K.; Neely, E.B.; Christensen, N.D.; Wigdahl, B.; Krebs, F.C.; Malamud, D.; Patrick, S.D.; Pickel, M.D.; Welsh, P.A.; Reed, C.A.; et al. A Broad-Spectrum Microbicide with Virucidal Activity against Sexually Transmitted Viruses. Antimicrob. Agents Chemother. 1999, 43, 314. [Google Scholar] [CrossRef]
- Alvarez, D.M.; Duarte, L.F.; Corrales, N.; Smith, P.C.; González, P.A. Cetylpyridinium Chloride Blocks Herpes Simplex Virus Replication in Gingival Fibroblasts. Antivir. Res. 2020, 179, 104818. [Google Scholar] [CrossRef]


| Formulation | Active Ingredient | |
|---|---|---|
| Chlorhexidine | CPC | |
| VITIS CPC Protect 1 | - | 0.07% |
| VITIS vehicle | - | - |
| PerioAid Intensive Care 1 | 0.12% | 0.05% |
| PerioAid vehicle | - | - |
| PerioAid CHX | 0.12% | - |
| PerioAid CPC | - | 0.05% |
| CPC | - | 0.05% |
Disclaimer/Publisher’s Note: The statements, opinions and data contained in all publications are solely those of the individual author(s) and contributor(s) and not of MDPI and/or the editor(s). MDPI and/or the editor(s) disclaim responsibility for any injury to people or property resulting from any ideas, methods, instructions or products referred to in the content. |
© 2023 by the authors. Licensee MDPI, Basel, Switzerland. This article is an open access article distributed under the terms and conditions of the Creative Commons Attribution (CC BY) license (https://creativecommons.org/licenses/by/4.0/).
Share and Cite
Riveira-Muñoz, E.; Garcia-Vidal, E.; Bañó-Polo, M.; León, R.; Blanc, V.; Clotet, B.; Ballana, E. Cetylpyridinium Chloride-Containing Mouthwashes Show Virucidal Activity against Herpes Simplex Virus Type 1. Viruses 2023, 15, 1433. https://doi.org/10.3390/v15071433
Riveira-Muñoz E, Garcia-Vidal E, Bañó-Polo M, León R, Blanc V, Clotet B, Ballana E. Cetylpyridinium Chloride-Containing Mouthwashes Show Virucidal Activity against Herpes Simplex Virus Type 1. Viruses. 2023; 15(7):1433. https://doi.org/10.3390/v15071433
Chicago/Turabian StyleRiveira-Muñoz, Eva, Edurne Garcia-Vidal, Manuel Bañó-Polo, Rubén León, Vanessa Blanc, Bonaventura Clotet, and Ester Ballana. 2023. "Cetylpyridinium Chloride-Containing Mouthwashes Show Virucidal Activity against Herpes Simplex Virus Type 1" Viruses 15, no. 7: 1433. https://doi.org/10.3390/v15071433
APA StyleRiveira-Muñoz, E., Garcia-Vidal, E., Bañó-Polo, M., León, R., Blanc, V., Clotet, B., & Ballana, E. (2023). Cetylpyridinium Chloride-Containing Mouthwashes Show Virucidal Activity against Herpes Simplex Virus Type 1. Viruses, 15(7), 1433. https://doi.org/10.3390/v15071433

