Four Novel Mycoviruses from the Hypovirulent Botrytis cinerea SZ-2-3y Isolate from Paris polyphylla: Molecular Characterisation and Mitoviral Sequence Transboundary Entry into Plants
Abstract
:1. Introduction
2. Materials and Methods
2.1. Isolation of the Pathogenic SZ-2-3y Strain and Detection in P. polyphylla
2.2. Characterisation of SZ-2-3y Strain Growth Morphology and Pathogenicity
2.3. DsRNA Extraction and Detection
2.4. High-Throughput Sequencing and Analysis
2.5. Full-Length Cloning of Mycovirus cDNA
2.6. Analysis of Mycoviral Genome Sequences
2.7. Horizontal Transmission of Mycoviruses in SZ-2-3y
2.8. SZ-2-3y Mycelium Inoculation on Plants
2.9. Construction of the pXT1/BcMV10 Vector
2.10. Ago-Infiltration of Cucumber Plants with pXT1/BcMV10
2.11. Total RNA Extraction and RT-PCR Analysis of Inoculated Plants
3. Results
3.1. Identification and Biological Characteristics of the Hypovirulent SZ-2-3y Strain
3.2. Mixed Mycovirus Infection with the SZ-2-3y Strain
3.2.1. Identification of Four Mycoviruses in the SZ-2-3y Strain
3.2.2. Analysis of the Fusarivirus Genomic Sequence
3.3. Analysis of Full-Length cDNA Genome Sequences: A Novel Mitovirus and Two New Botouliviruses
3.3.1. A Novel Mitovirus
3.3.2. Two Novel Botouliviruses
3.4. Molecular Phylogenetic Analysis of Viral RdRps from BcMV10, BcBoV18, BcBoV19 and Their Relatives
3.4.1. A Novel Mitovirus
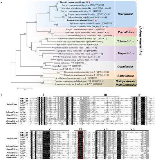
3.4.2. Two Novel Botouliviruses
3.5. Distribution of Mycovirus-Derived RNA Reads along the Viral Genome
3.6. Horizontal Transmission of Mycoviruses
3.7. The BcMV10 Sequence Is Present in Cucumber Plants
3.7.1. BcMV10 Sequences Are Present in Cucumber Plants Inoculated with Strain SZ-2-3y Mycelia
3.7.2. BcMV10 Sequences Are Present in Cucumber Plants following Agroinfection with pXT1/BcMV10
4. Discussion
5. Conclusions
Supplementary Materials
Author Contributions
Funding
Institutional Review Board Statement
Informed Consent Statement
Data Availability Statement
Acknowledgments
Conflicts of Interest
References
- Marzano, S.Y.; Nelson, B.D.; Ajayi-Oyetunde, O.; Bradley, C.A.; Hughes, T.J.; Hartman, G.L.; Eastburn, D.M.; Domier, L.L. Identification of diverse mycoviruses through metatranscriptomics characterization of the viromes of five major fungal plant pathogens. J. Virol. 2016, 90, 6846–6863. [Google Scholar] [CrossRef] [PubMed] [Green Version]
- Arjona-Lopez, J.M.; Telengech, P.; Jamal, A.; Hisano, S.; Kondo, H.; Yelin, M.D.; Arjona-Girona, I.; Kanematsu, S.; Lopez-Herrera, C.J.; Suzuki, N. Novel, diverse RNA viruses from Mediterranean isolates of the phytopathogenic fungus, Rosellinia necatrix: Insights into evolutionary biology of fungal viruses. Environ. Microbiol. 2018, 20, 1464–1483. [Google Scholar] [CrossRef] [PubMed]
- Wang, J.; Ni, Y.; Liu, X.; Zhao, H.; Xiao, Y.; Xiao, X.; Li, S.; Liu, H. Divergent RNA viruses in Macrophomina phaseolina exhibit potential as virocontrol agent. Virus Evol. 2021, 7, veaa095. [Google Scholar] [CrossRef]
- Kotta-Loizou, I.; Coutts, R.H.A. Mycoviruses in Aspergilli: A Comprehensive Review. Front. Microbiol. 2017, 8, 1699. [Google Scholar] [CrossRef] [PubMed] [Green Version]
- Sutela, S.; Forgia, M.; Vainio, E.J.; Chiapello, M.; Daghino, S.; Vallino, M.; Martino, E.; Girlanda, M.; Perotto, S.; Turinav, M. The virome from a collection of endomycorrhizal fungi reveals new viral taxa with unprecedented genome organization. Virus Evol. 2020, 6, veaa076. [Google Scholar] [CrossRef]
- Chiba, Y.; Oiki, S.; Yaguchi, T.; Urayama, S.; Hagiwara, D. Discovery of divided RdRp sequences and a hitherto unknown genomic complexity in fungal viruses. Virus Evol. 2020, 7, veaa101. [Google Scholar] [CrossRef]
- Jia, J.; Fu, Y.; Jiang, D.; Mu, F.; Cheng, J.; Lin, Y.; Li, B.; Marzano, S.L.; Xie, J. Interannual dynamics, diversity and evolution of the virome in Sclerotinia sclerotium from a single crop field. Virus Evol. 2021, 7, veab032. [Google Scholar] [CrossRef]
- Hillman, B.I.; Cai, G. The family narnaviridae: Simplest of RNA viruses. Adv. Virus Res. 2013, 86, 149–176. [Google Scholar]
- Lefkowitz, E.J.; Dempsey, D.M.; Hendrickson, R.C.; Orton, R.J.; Siddell, S.G.; Smith, D.B. Virus taxonomy: The database of the International Committee on Taxonomy of Viruses (ICTV). Nucleic Acids Res. 2018, 46, D708–D717. [Google Scholar] [CrossRef] [Green Version]
- Ayllón, M.A.; Turina, M.; Xie, J.; Nerva, L.; Marzano, S.L.; Donaire, L.; Jiang, D. ICTV Virus taxonomy profile: Botourmiaviridae. J. Gen. Virol. 2020, 101, 454–455. [Google Scholar] [CrossRef]
- Li, C.X.; Zhu, J.Z.; Gao, B.D.; Zhu, H.J.; Zhou, Q.; Zhong, J. Characterization of a novel Ourmia-Like mycovirus infecting Magnaporthe oryzae and implications for viral diversity and evolution. Viruses 2019, 11, 223. [Google Scholar] [CrossRef] [Green Version]
- Ohkita, S.; Lee, Y.; Nguyen, Q.; Ikeda, K.; Suzuki, N.; Nakayashiki, H. Three ourmia-like viruses and their associated RNAs in Pyricularia oryzae. Virology 2019, 534, 25–35. [Google Scholar] [CrossRef]
- Liu, Y.; Zhang, L.; Esmael, A.; Duan, J.; Bian, X.; Jia, J.; Xie, J.; Cheng, J.; Fu, Y.; Jiang, D.; et al. Four novel Botourmiaviruses co-infecting an isolate of the Rice blast fungus Magnaporthe oryzae. Viruses 2020, 12, 1383. [Google Scholar] [CrossRef]
- Zhao, Y.; Zhang, Y.; Wan, X.; She, Y.; Li, M.; Xi, H.; Xie, H.; Wen, C. A novel Ourmia-Like mycovirus confers hypovirulence-associated traits on Fusarium oxysporum. Front Microbiol. 2020, 11, 569869. [Google Scholar] [CrossRef]
- Wu, M.; Zhang, L.; Li, G.; Jiang, D.; Ghabrial, S.A. Genome characterization of a debilitation-associated mitovirus infecting the phytopathogenic fungus Botrytis cinerea. Virology 2010, 406, 117–126. [Google Scholar] [CrossRef] [PubMed] [Green Version]
- Xie, J.T.; Ghabrial, S.A. Molecular characterizations of two mitoviruses co-infecting a hypovirulent isolate of the plant pathogenic fungus Sclerotinia sclerotiorum. Virology 2012, 428, 77–85. [Google Scholar] [CrossRef] [PubMed] [Green Version]
- Xu, Z.; Wu, S.; Liu, L.; Cheng, J.; Fu, Y.; Jiang, D.; Xie, J. A mitovirus related to plant mitochondrial gene confers hypovirulence on the phytopathogenic fungus Sclerotinia sclerotiorum. Virus Res. 2015, 197, 127–136. [Google Scholar] [CrossRef] [PubMed]
- Liu, H.; Liu, R.; Li, C.X.; Wang, H.; Zhu, H.J.; Gao, B.D.; Zhou, Q.; Zhong, J. A Victorivirus and two novel mitoviruses co-infected the plant pathogen Nigrospora oryzae. Viruses 2019, 11, 83. [Google Scholar] [CrossRef] [PubMed] [Green Version]
- Nerva, L.; Varese, G.C.; Falk, B.W.; Turina, M. Mycoviruses of an endophytic fungus can replicate in plant cells: Evolutionary implications. Sci. Rep. 2017, 7, 1908. [Google Scholar] [CrossRef] [Green Version]
- Abdoulaye, A.H.; Hai, D.; Tang, Q.; Jiang, D.; Fu, Y.; Cheng, J.; Lin, Y.; Li, B.; Loizou, I.; Xie, J. Two distant helicases in one mycovirus: Evidence of horizontal gene transfer between mycoviruses, coronaviruses and other nidoviruses. Virus Evol. 2021, 7, veab043. [Google Scholar] [CrossRef]
- Bruenn, J.A.; Warner, B.E.; Yerramsetty, P. Widespread mitovirus sequences in plant genomes. Peer J. 2015, 3, e876. [Google Scholar] [CrossRef] [Green Version]
- Nerva, L.; Vigani, G.; Silvestre, D.D.; Forgia, M.; Chitarra, W.; Turina, M. Biological and molecular characterization of Chenopodium quinoa mitovirus 1 reveals a distinct small RNA response compared to those of cytoplasmic RNA viruses. J. Virol. 2019, 93, e01998-18. [Google Scholar] [CrossRef] [Green Version]
- Nibert, M.L.; Vong, M.; Fugate, K.K.; Debat, H.J. Evidence for contemporary plant mitoviruses. Virology 2018, 518, 14–24. [Google Scholar] [CrossRef]
- Anagnostakis, S.L. Biological Control of Chestnut Blight. Science 1982, 215, 466–471. [Google Scholar] [CrossRef]
- Yu, X.; Li, B.; Fu, Y.; Jiang, D.; Ghabrial, S.A.; Li, G.; Peng, Y.; Xie, J.; Cheng, J.; Huang, J. A geminivirus-related DNA mycovirus that confers hypovirulence to a plant pathogenic fungus. Proc. Natl. Acad. Sci. USA 2010, 107, 8387–8392. [Google Scholar] [CrossRef] [Green Version]
- Kanematsu, S.; Shimizu, T.; Salaipeth, L.; Yaegashi, H.; Sasaki, A.; Ito, T.; Suzuki, N. Genome rearrangement of a mycovirus Rosellinia necatrix megabirnavirus 1 affecting its ability to attenuate virulence of the host fungus. Virology 2014, 450, 308–315. [Google Scholar] [CrossRef]
- Williamson, B.; Tudzynski, B.; Tudzynski, P.; van Kan, J.A. Botrytis cinerea: The cause of grey mold disease. Mol. Plant Pathol. 2007, 8, 561–580. [Google Scholar] [CrossRef]
- Fernández-Ortuño, D.; Chen, F.P.; Schnabel, G. Resistance to pyraclostrobin and boscalid in Botrytis cinerea isolates from strawberry fields in the Carolinas. Plant Dis. 2012, 96, 1198–1203. [Google Scholar] [CrossRef] [Green Version]
- Elad, Y.; Pertot, I.; Marina, A.; Prado, A.M.; Stewart, A. Plant hosts of Botrytis spp. In Botrytis–The Fungus, the Pathogen and Its Management in Agricultural Systems; Fillinger, S., Elad, Y., Eds.; Springer: Cham, Switzerland, 2016; pp. 413–486. [Google Scholar]
- Choquer, M.; Fournier, E.; Kunz, C.; Levis, C.; Pradier, J.-M.; Simon, A.; Viaud, M. Botrytis cinerea virulence factors: New insights into a necrotrophic and polyphageous pathogen. FEMS Microbiol. Lett. 2007, 277, 1–10. [Google Scholar] [CrossRef] [Green Version]
- Chiba, S.; Salaipeth, L.; Lin, Y.-H.; Sasaki, A.; Kanematsu, S.; Suzuki, N. A novel bipartite double-stranded RNA mycovirus from the white root rot fungus Rosellinia necatrix: Molecular and biological characterization, taxonomic considerations, and potential for biological control. J. Virol. 2009, 83, 12801–12812. [Google Scholar] [CrossRef] [Green Version]
- Hao, F.M.; Ding, T.; Wu, M.; Zhang, J.; Yang, L.; Chen, W.; Li, G. Two novel hypovirulence-associated hypovirulences in the phytopathogenic fungus Botrytis cinerea: Molecular characterization and suppression of infection cushion formation. Viruses 2018, 10, 254. [Google Scholar] [CrossRef] [Green Version]
- Hao, F.M.; Zhou, Z.; Wu, M.; Li, Q. Molecular characterization of a novel endornavirus from the phytopathogenic fungus Botrytis cinerea. Arch. Virol. 2017, 162, 313–316. [Google Scholar] [CrossRef]
- Donaire, L.; Rozas, J.; Ayllón, M.A. Molecular characterization of Botrytis ourmia-like virus, a mycovirus close to the plant pathogenic genus Ourmiavirus. Virology 2016, 489, 158–164. [Google Scholar] [CrossRef] [Green Version]
- Howitt, R.L.J.; Beever, R.E.; Pearson, M.N.; Forster, R.L.S. Genome characterization of Botrytis Virus F, a flexuous rod-shaped mycovirus resembling plant ‘potex-like’ viruses. J. Gen. Virol. 2001, 82, 67–78. [Google Scholar] [CrossRef]
- Howitt, R.L.J.; Beever, R.E.; Forster, R.L.S. Genome characterization of a flexuous rod-shaped mycovirus, Botrytis virus X, reveals high amino acid identity to genes from plant ‘potex-like’ viruses. Arch. Virol. 2006, 151, 563–579. [Google Scholar] [CrossRef]
- Potgieter, C.A.; Castillo, A.; Castro, M.; Cottet, L.; Morales, A. A wild-type Botrytis cinerea strain co-infected by double-stranded RNA mycoviruses presents hypovirulence-associated traits. Virol. J. 2013, 10, 220–228. [Google Scholar] [CrossRef] [Green Version]
- Kamaruzzaman, M.; He, G.; Wu, M.; Zhang, J.; Yang, L.; Chen, W.; Li, G. A novel Partitivirus in the hypovirulent isolate QT5-19 of the plant pathogenic fungus Botrytis cinerea. Viruses 2019, 11, 24. [Google Scholar] [CrossRef] [Green Version]
- Pearson, M.N.; Bailey, A.M. Viruses of Botrytis. Adv. Virus Res. 2013, 86, 249–272. [Google Scholar]
- Wu, M.; Zhang, J.; Yang, L.; Li, G. RNA Mycoviruses and their role in Botrytis, Biology. In Botrytis—The Fungus, the Pathogen and Its Management in Agricultural Systems; Springer: Cham, Switzerland, 2016; pp. 71–90. [Google Scholar]
- Wu, M.D.; Jin, F.; Zhang, J.; Yang, L.; Jiang, D.; Li, G. Characterization of a novel bipartite double-stranded RNA mycovirus conferring hypovirulence in the phytopathogenic fungus Botrytis porri. J. Gen. Virol. 2012, 86, 6605–6619. [Google Scholar] [CrossRef] [Green Version]
- Donaire, L.; Pagan, I.; Ayllon, M.A. Characterization of Botrytis cinerea negative-stranded RNA virus 1, a new mycovirus related to plant viruses, and a reconstruction of host pattern evolution in negative-sense ssRNA viruses. Virology 2016, 499, 212–218. [Google Scholar] [CrossRef]
- Khalifa, M.E.; MacDiarmid, R.M. A mechanically transmitted DNA mycovirus is targeted by the defense machinery of its host, Botrytis cinerea. Viruses 2021, 13, 1315. [Google Scholar] [CrossRef]
- Yu, L.; Sang, W.; Wu, M.D.; Zhang, J.; Yang, L.; Zhou, Y.J.; Chen, W.D.; Li, G.Q. Novel hypovirulence-associated RNA mycovirus in the plant pathogenic fungus Botrytis cinerea. Appl. Environ. Microbiol. 2015, 81, 2299–2310. [Google Scholar] [CrossRef] [PubMed] [Green Version]
- Fan, X.; Zhang, J.; Yang, L.; Wu, M.; Chen, W.; Li, G. Development of PCR-based assays for detecting and differentiating three species of Botrytis infecting broad bean. Plant Dis. 2015, 99, 691–698. [Google Scholar] [CrossRef] [Green Version]
- Wu, M.D.; Zhang, L.; Li, G.Q.; Hou, M.S.; Huang, H.-C. Hypovirulence and double-stranded RNA in Botrytis cinerea. Phytopathology 2007, 97, 1590–1599. [Google Scholar] [CrossRef] [Green Version]
- Yang, F.; Hong, N.; Wang, G.P. A Rapid Extraction Kit of Double-Stranded RNA from Fungal Virus and Its Application. China, CN201310072994.3 [P.].
- Liu, H.; Fu, Y.; Jiang, D.; Li, G.; Xie, J.; Peng, Y.; Yi, X.; Ghabrial, S.A. A novel mycovirus that is related to the human pathogen hepatitis E virus and rubi-like viruses. J. Virol. 2009, 83, 1981–1991. [Google Scholar] [CrossRef] [Green Version]
- Nicholas, K.B. GeneDoc: Analysis and visualization of genetic variation. Embnew News 1997, 4, 14. [Google Scholar]
- Tamura, K.; Peterson, D.; Peterson, N.; Stecher, G.; Nei, M.; Kumar, S. MEGA5: Molecular evolutionary genetics analysis using maximum likelihood, evolutionary distance, and maximum parsimony methods. Mol. Biol. Evol. 2011, 28, 2731–2739. [Google Scholar] [CrossRef] [Green Version]
- Zuker, M. Mfold web server for nucleic acid folding and hybridization prediction. Nucleic Acids Res. 2013, 31, 3406–3415. [Google Scholar] [CrossRef]
- Kim, D.; Paggi, J.M.; Park, C.; Bennett, C.; Salzberg, S.L. Graph-based genome alignment and genotyping with HISAT2 and HISAT-genotype. Nat. Biotechnol. 2019, 37, 907–915. [Google Scholar] [CrossRef]
- Li, H.; Handsaker, B.; Wysoker, A.; Fennell, T.; Ruan, J.; Homer, N.; Marth, G.; Abecasis, G.; Durbin, R. The Sequence Alignment/Map format and SAM tools. Bioinformatics 2009, 25, 2078–2079. [Google Scholar] [CrossRef] [PubMed] [Green Version]
- Yao, M.; Zhang, T.Q.; Tian, Z.C.; Wang, Y.C.; Tao, X.R. Construction of agrobacterium mediated cucumber mosaic virus infectious cDNA clones and 2b deletion viral vector. Sci. Agric. Sin. 2011, 44, 3060–3068. [Google Scholar]
- Tuo, D.; Fu, L.; Shen, W.; Li, X.; Zhou, P.; Yan, P. Generation of stable infectious clones of plant viruses by using Rhizobium radiobacter for both cloning and inoculation. Virology 2017, 10, 99–103. [Google Scholar] [CrossRef]
- Wetzel, V.; Brault, V.; Varrelmann, M. Production of a Beet chlorosis virus full-length cDNA clone by means of Gibson assembly and analysis of biological properties. J. Gen. Virol. 2018, 99, 1522–1527. [Google Scholar] [CrossRef]
- Mozo, T.; Hooykaas, P.J. Electroporation of megaplasmids into Agrobacterium. Plant Mol. Biol. 1991, 16, 917–918. [Google Scholar] [CrossRef] [PubMed]
- Castro, M.; Kramer, K.; Valdivia, L.; Ortiz, S.; Castillo, A. A double-stranded RNA mycovirus confers hypovirulence-associated traits to Botrytis cinerea. FEMS Microbiol. Lett. 2003, 228, 87–91. [Google Scholar] [CrossRef]
- Nuss, D.L. Hypovirulence: Mycoviruses at the fungal-plant interface. Nat. Rev. Microbiol. 2005, 3, 632–642. [Google Scholar] [CrossRef]
- Ghabrial, S.A.; Suzuki, N. Viruses of plant pathogenic fungi. Annu. Rev. Phytopathol. 2009, 47, 353–384. [Google Scholar] [CrossRef]
- Xie, J.T.; Jiang, D.H. New insights into mycoviruses and exploration for the biological control of crop fungal diseases. Annu. Rev. Phytopathol. 2014, 52, 45–68. [Google Scholar] [CrossRef] [PubMed] [Green Version]
- Ghabrial, S.A.; Castón, J.R.; Jiang, D.; Nibert, M.L.; Suzuki, N. 50-plus years of fungal viruses. Virology 2015, 479, 356–368. [Google Scholar] [CrossRef] [Green Version]
- Sun, L.; Nuss, D.L.; Suzuki, N. Synergism between a mycoreovirus and a hypovirus mediated by the papain-like protease p29 of the prototypic hypovirus CHV1-EP. J. Gen. Virol. 2006, 87, 3703–3714. [Google Scholar] [CrossRef]
- Sasaki, A.; Nakamura, H.; Suzuki, N.; Kanematsu, S. Characterization of a new megabirnavirus that confers hypovirulence with the aid of a co-infecting partitivirus to the host fungus, Rosellinia necatrix. Virus Res. 2016, 219, 73–82. [Google Scholar] [CrossRef] [PubMed]
- Hillman, B.I.; Annisa, A.; Suzuki, N. Viruses of plant-interacting fungi. Adv. Virus Res. 2018, 100, 99–116. [Google Scholar] [PubMed]
- Khalifa, M.E.; Pearson, M.N. Molecular characterization of three mitoviruses co-infecting a hypovirulent isolate of Sclerotinia sclerotiorum fungus. Virology 2013, 441, 22–30. [Google Scholar] [CrossRef] [Green Version]
- Hong, Y.; Cole, T.E.; Brasier, C.M.; Buck, K.W. Evolutionary relationships among putative RNA-dependent RNA polymerases encoded by a mitochondrial virus-like RNA in the Dutch elm disease fungus, Ophiostoma novo-ulmi, by other viruses and virus-like RNAs and by the Arabidopsis mitochondrial genome. Virology 1998, 246, 158–169. [Google Scholar] [CrossRef] [Green Version]
- Rastgou, M. Molecular characterization of the plant virus genus Ourmiavirus and evidence of inter-kingdom reassortment of viral genome segments as its possible route of origin. J. Gen. Virol. 2009, 90, 2525–2535. [Google Scholar] [CrossRef] [PubMed]
- Andika, I.B.; Wei, S.; Cao, C.; Salaipeth, L.; Kondo, H.; Sun, L. Phytopathogenic fungus hosts a plant virus: A naturally occurring cross-kingdom viral infection. Proc. Natl. Acad. Sci. USA 2017, 114, 12267–12272. [Google Scholar] [CrossRef] [Green Version]
- Wei, S.; Bian, R.; Andika, I.B.; Niu, E.; Liu, Q.; Kondo, H.; Yang, L.; Zhou, H.; Pang, T.; Lian, Z.; et al. Symptomatic plant viroid infections in phytopathogenic fungi. Proc. Natl. Acad. Sci. USA 2019, 116, 13042–13050. [Google Scholar] [CrossRef] [Green Version]
- Liu, S.; Xie, J.; Cheng, J.; Li, B.; Chen, T.; Fu, Y.; Li, G.; Wang, H.; Wan, H.; Jiang, D. Fungal DNA virus infects a mycophagous insect and utilizes it as a transmission vector. Proc. Natl. Acad. Sci. USA 2016, 113, 12803–12808. [Google Scholar] [CrossRef] [Green Version]
- Bian, R.; Andika, I.B.; Pang, T.; Lian, Z.; Wei, S.; Niu, E.; Wu, Y.; Kondo, H.; Liu, X.; Sun, L. Facilitative and synergistic interactions between fungal and plant viruses. Proc. Natl. Acad. Sci. USA 2020, 117, 3779–3788. [Google Scholar] [CrossRef]








| Name | Contig ID | Contig Length (bp) | Protein | Best Match | GenBank Acc. No | Identity (%) | Query Coverage (%) | Genus/Family |
|---|---|---|---|---|---|---|---|---|
| Botrytis cinerea mitovirus 10 | Contig111 | 2992 | RdRp | Fusarium boothii mitovirus 1 | BBG56024.1 | 54 (297/548) | 77 (2305/2992) | Mitovirus/Mitoviridae |
| Botrytis cinerea botoulivirus 18 | Contig334 | 2777 | RdRp | Sclerotinia sclerotiorum ourmia-like virus 13 | QUE49117.1 | 79 (528/668) | 72 (1994/2777) | Botoulivirus/Botourmiaviridae |
| Botrytis cinerea botoulivirus 19 | Contig420 | 2802 | RdRp | Botrytis cinerea ourmia-like virus 12 | QJT73678.1 | 79 (537/680) | 72 (2036/2802) | |
| Botrytis cinerea fusarivirus 8 | Contig12923 | 333 | RdRp | Botrytis cinerea fusarivirus 5 | QJT73719.1 | 85 (93/110) | 99 (329/333) | Fusarivirus/Fusariviridae |
| Contig25026 | 297 | 87 (85/98) | 99 (293/297) | |||||
| Contig46148 | 344 | 86 (31/36) | 31 (107/344) |
| Strains | Growth Rate (cm/day) | Pathogenicity Test | Mycoviruses |
|---|---|---|---|
| SZ-2-3y | 1.48b | HV | BcMV10 + BcBoV18 + BcBoV19 + BcFV8 |
| Yb-1 | 2.38a | V | Virus-free |
| Yb-2 | 2.35a | V | Virus-free |
| Yb-3 | 2.34a | V | BcBoV19 |
| Yb-7 | 2.29a | V | BcBoV18 + BcBoV19 + BcFV8 |
| Yb-8 | 2.34a | V | BcBoV19 |
| Yb-11 | 2.32a | V | Virus-free |
| B05.10 | 2.38a | V | Virus-free |
| Experiment | Hosts | Replicates | Positive Rate by (Nested) RT-PCR | PCR Fragments | ||
|---|---|---|---|---|---|---|
| Local Leaves | New Leaves | Roots | ||||
| SZ-2-3y mycelium | ‘Cuiyu’ cv | 1 | 1/2 (50%) | 2/4 (50%) | 2/4 (50%) | 437 bp, 771 bp, 1721 bp |
| 2 | / | 3/9 (33%) | / | 437 bp | ||
| ‘Suyo’ cv | 3 | / | 1/9 (11%) | / | 771 bp | |
| BcMV10 infectious clone | ‘Cuiyu’ cv | 1 | / | 3/4 (75%) | / | 587 bp |
| 2 | 2/9 (20%) | 587 bp | ||||
| ‘Suyo’ cv | 3 | / | 8/8 (100%) | / | 437 bp | |
Publisher’s Note: MDPI stays neutral with regard to jurisdictional claims in published maps and institutional affiliations. |
© 2022 by the authors. Licensee MDPI, Basel, Switzerland. This article is an open access article distributed under the terms and conditions of the Creative Commons Attribution (CC BY) license (https://creativecommons.org/licenses/by/4.0/).
Share and Cite
Wang, Q.; Zou, Q.; Dai, Z.; Hong, N.; Wang, G.; Wang, L. Four Novel Mycoviruses from the Hypovirulent Botrytis cinerea SZ-2-3y Isolate from Paris polyphylla: Molecular Characterisation and Mitoviral Sequence Transboundary Entry into Plants. Viruses 2022, 14, 151. https://doi.org/10.3390/v14010151
Wang Q, Zou Q, Dai Z, Hong N, Wang G, Wang L. Four Novel Mycoviruses from the Hypovirulent Botrytis cinerea SZ-2-3y Isolate from Paris polyphylla: Molecular Characterisation and Mitoviral Sequence Transboundary Entry into Plants. Viruses. 2022; 14(1):151. https://doi.org/10.3390/v14010151
Chicago/Turabian StyleWang, Qiong, Qi Zou, Zhaoji Dai, Ni Hong, Guoping Wang, and Liping Wang. 2022. "Four Novel Mycoviruses from the Hypovirulent Botrytis cinerea SZ-2-3y Isolate from Paris polyphylla: Molecular Characterisation and Mitoviral Sequence Transboundary Entry into Plants" Viruses 14, no. 1: 151. https://doi.org/10.3390/v14010151
APA StyleWang, Q., Zou, Q., Dai, Z., Hong, N., Wang, G., & Wang, L. (2022). Four Novel Mycoviruses from the Hypovirulent Botrytis cinerea SZ-2-3y Isolate from Paris polyphylla: Molecular Characterisation and Mitoviral Sequence Transboundary Entry into Plants. Viruses, 14(1), 151. https://doi.org/10.3390/v14010151

