Changes of Host Immunity Mediated by IFN-γ+ CD8+ T Cells in Children with Adenovirus Pneumonia in Different Severity of Illness
Abstract
1. Introduction
2. Materials and Methods
2.1. Inclusion Criteria of the Patients
2.2. Grouping Criteria
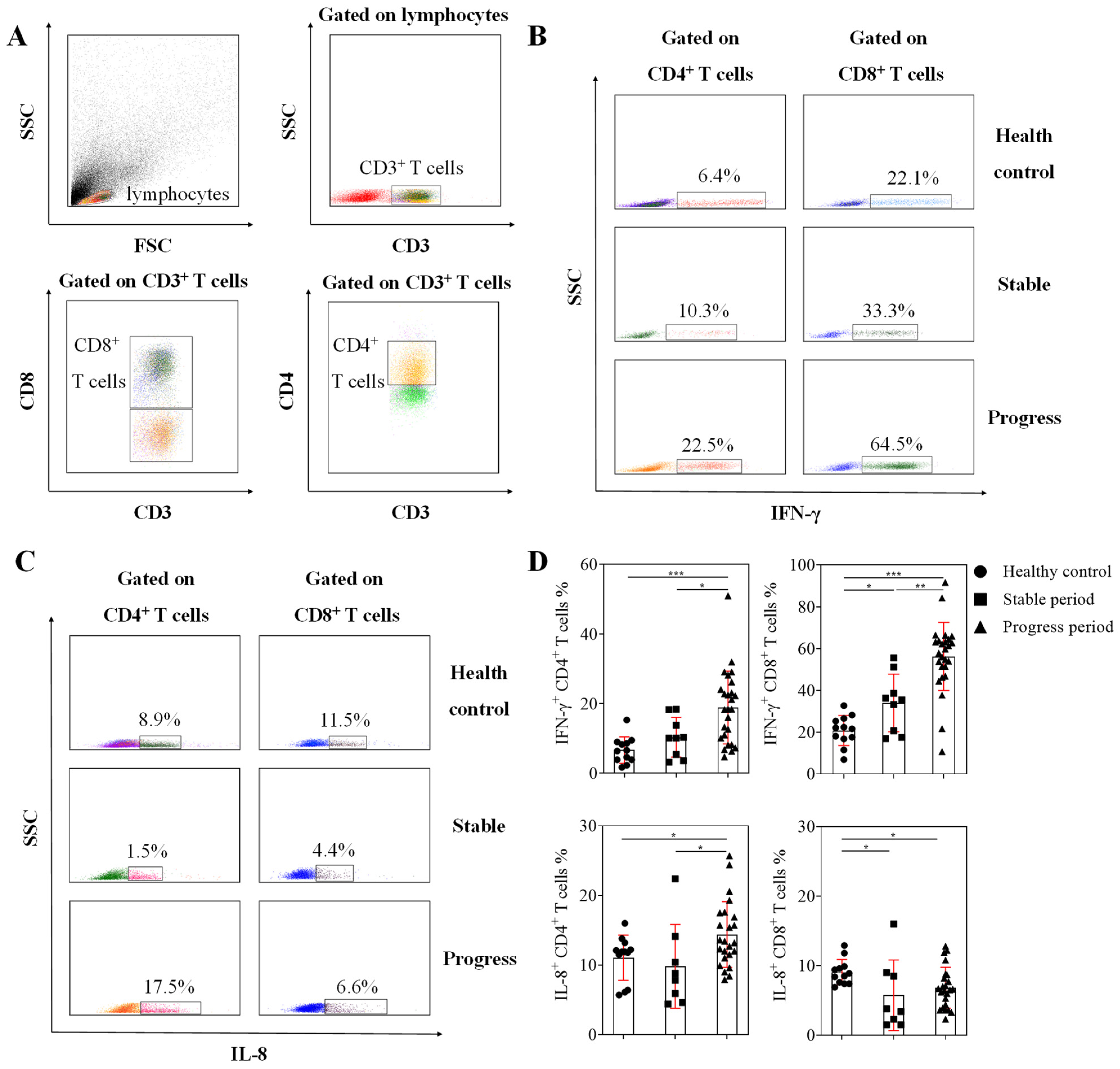
2.3. Flow Cytometry Analysis
2.4. Lymphocyte Subsets Counting
2.5. Cell Lines and Reagents
2.6. Cultivation of PBMC
2.7. MRC-5 Cells Culture and Virus Infection Titer (TCID50) Determination
2.8. HAdV-7 Infection of MRC-5 Cells by Fluorescence Microscopy Observation
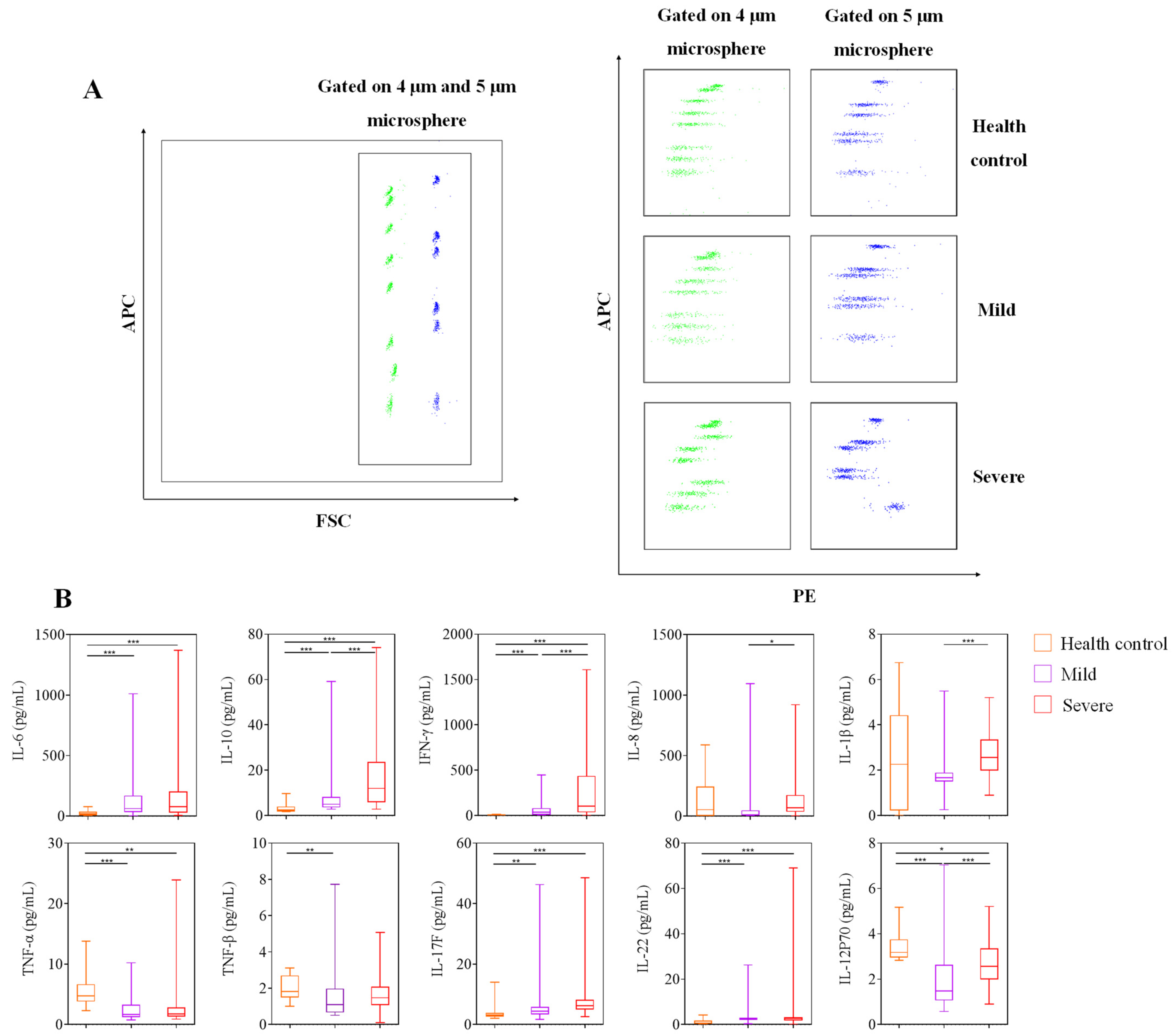
2.9. Serum and Culture Supernatant Cytokine Analysis
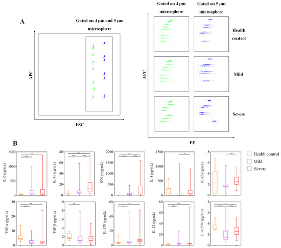
2.10. T Cell Function
2.11. T Cell Function Stimulated by Adenovirus
2.12. Detection of Cytokine Gene Expression
2.13. Statistical Analysis
3. Results
3.1. General Characteristics of Patients and Healthy Control
3.2. Lymphocyte Subsets Counting
3.3. Serum Cytokine Analysis
3.4. Detection of T Cell Function
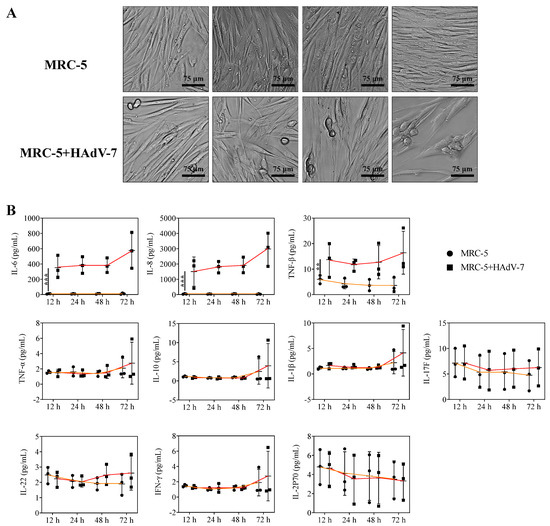
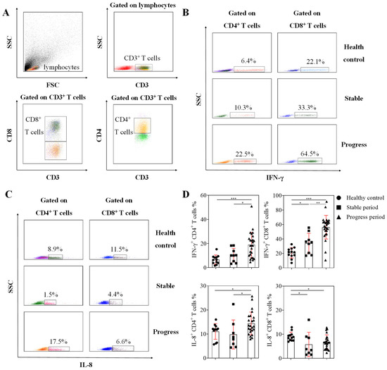
3.5. Effect of HAdV-Infected MRC-5 Cells on Cytokine Secretion
3.6. Observation of HAdV-7 Infected MRC-5 Cells by Fluorescence Microscope
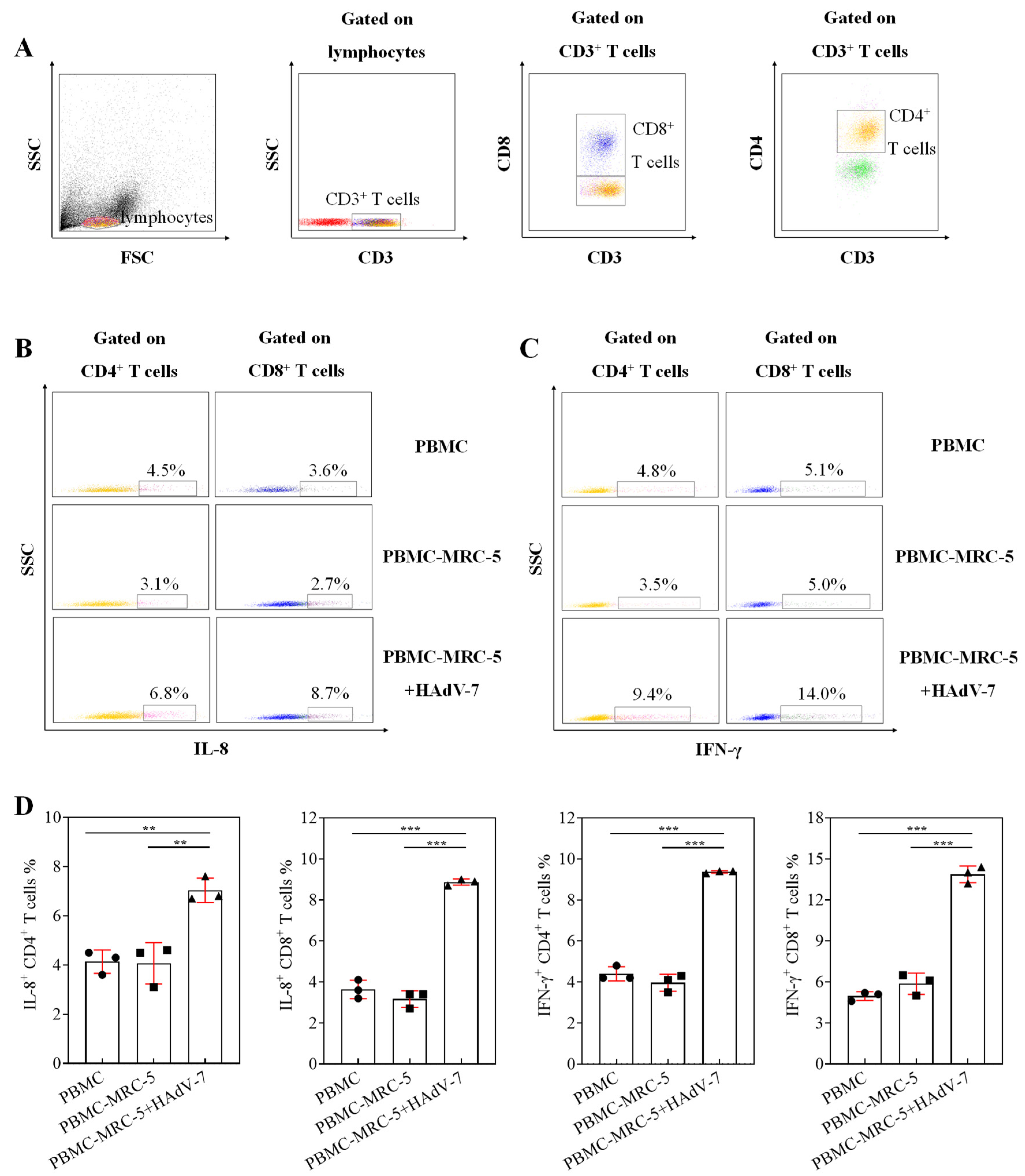
3.7. Gene Expression of IFN-γ and IL-8 in the Co-Culture System Composed of MRC-5 Cells and PBMC
3.8. Detection of T Cell Function Stimulated by Adenovirus
4. Discussion
Supplementary Materials
Author Contributions
Funding
Institutional Review Board Statement
Informed Consent Statement
Data Availability Statement
Acknowledgments
Conflicts of Interest
Abbreviations
References
- Ison, M.G.; Hayden, R.T. Adenovirus. Microbiol. Spectr. 2016, 4, 1–14. [Google Scholar] [CrossRef]
- Binder, A.M.; Biggs, H.M.; Haynes, A.K.; Chommanard, C.; Lu, X.; Erdman, D.D.; Watson, J.T.; Gerber, S.I. Human adenovirus surveillance—United States, 2003–2016. Morb. Mortal. Wkly. Rep. 2017, 66, 1039–1042. [Google Scholar] [CrossRef]
- Lin, G.L.; Lu, C.Y.; Chen, J.M.; Lee, P.I.; Ho, S.Y.; Weng, K.C.; Huang, L.M.; Chang, L.Y. Molecular epidemiology and clinical features of adenovirus infection in Taiwanese children, 2014. J. Microbiol. Immunol. Infect. 2019, 52, 215–224. [Google Scholar] [CrossRef]
- Kajon, A.E.; Lamson, D.M.; St. George, K. Emergence and re-emergence of respiratory adenoviruses in the United States. Curr. Opin. Virol. 2019, 34, 63–69. [Google Scholar] [CrossRef]
- Yu, Z.; Zeng, Z.; Zhang, J.; Pan, Y.; Chen, M.; Guo, Y.; Yu, N.; Chodosh, J.; Fu, N.; Che, X.; et al. Fatal community-acquired pneumonia in children caused by re-emergent human adenovirus 7d associated with higher severity of illness and fatality rate. Sci. Rep. 2016, 6, 37216. [Google Scholar] [CrossRef]
- Lion, T. Adenovirus infections in immunocompetent and immunocompromised patients. Clin. Microbiol. Rev. 2014, 27, 441–462. [Google Scholar] [CrossRef]
- Chang, J. Adenovirus vectors: Excellent tools for vaccine development. Immune Netw. 2021, 21, e6. [Google Scholar] [CrossRef] [PubMed]
- Usmani, S.S.; Raghava, G. Potential challenges for coronavirus (SARS-CoV-2) vaccines under trial. Front. Immunol. 2020, 11, 561851. [Google Scholar] [CrossRef] [PubMed]
- Haveman, L.M.; Bierings, M.; Klein, M.R.; Beekman, J.M.; de Jager, W.; Kuis, W.; Albani, S.; Prakken, B.J. Selection of perforin expressing CD4+ adenovirus-specific T-cells with artificial antigen presenting cells. Clin. Immunol. 2013, 146, 228–239. [Google Scholar] [CrossRef]
- Feng, F.; Zhao, J.; Li, P.; Li, R.; Chen, L.; Sun, C. Preexisting virus-specific T lymphocytes-mediated enhancement of adenovirus infections to human blood CD14+ cells. Viruses 2019, 11, 154. [Google Scholar] [CrossRef] [PubMed]
- Harari, A.; Dutoit, V.; Cellerai, C.; Bart, P.A.; Du Pasquier, R.A.; Pantaleo, G. Functional signatures of protective antiviral T-cell immunity in human virus infections. Immunol. Rev. 2006, 211, 236–254. [Google Scholar] [CrossRef] [PubMed]
- Zhao, M.Q.; Wang, L.H.; Lian, G.W.; Lin, Z.F.; Li, Y.H.; Guo, M.; Chen, Y.; Liu, X.M.; Zhu, B. Characterization of lymphocyte subsets in peripheral blood cells of children with EV71 infection. J. Microbiol. Immunol. Infect. 2020, 53, 705–714. [Google Scholar] [CrossRef]
- Wang, F.; Hou, H.; Luo, Y.; Tang, G.; Wu, S.; Huang, M.; Liu, W.; Zhu, Y.; Lin, Q.; Mao, L.; et al. The laboratory tests and host immunity of COVID-19 patients with different severity of illness. JCI Insight 2020, 5, 1–11. [Google Scholar] [CrossRef] [PubMed]
- Huang, C.; Wang, Y.; Li, X.; Ren, L.; Zhao, J.; Hu, Y.; Zhang, L.; Fan, G.; Xu, J.; Gu, X.; et al. Clinical features of patients infected with 2019 novel coronavirus in Wuhan, China. Lancet 2020, 395, 497–506. [Google Scholar] [CrossRef]
- Yang, T.I.; Li, W.L.; Chang, T.H.; Lu, C.Y.; Chen, J.M.; Lee, P.I.; Huang, L.M.; Chang, L.Y. Adenovirus replication and host innate response in primary human airway epithelial cells. J. Microbiol. Immunol. Infect. 2019, 52, 207–214. [Google Scholar] [CrossRef]
- Russell, C.D.; Unger, S.A.; Walton, M.; Schwarze, J. The human immune response to respiratory syncytial virus infection. Clin. Microbiol. Rev. 2017, 30, 481–502. [Google Scholar] [CrossRef]
- Zhu, J. T Helper Cell Differentiation, Heterogeneity, and Plasticity. Cold Spring Harb. Perspect. Biol. 2018, 10, a030338. [Google Scholar] [CrossRef] [PubMed]
- O’Brien, K.L.; Finlay, D.K. Immunometabolism and natural killer cell responses. Nat. Rev. Immunol. 2019, 19, 282–290. [Google Scholar] [CrossRef]
- Cox, R.J.; Brokstad, K.A. Not just antibodies: B cells and T cells mediate immunity to COVID-19. Nat. Rev. Immunol. 2020, 20, 581–582. [Google Scholar] [CrossRef]
- Mao, Y.; Xi, L.; Li, Q.; Wang, S.; Cai, Z.; Zhang, X.; Yu, C. Combination of PI3K/Akt Pathway Inhibition and Plk1 Depletion Can Enhance Chemosensitivity to Gemcitabine in Pancreatic Carcinoma. Transl. Oncol. 2018, 11, 852–863. [Google Scholar] [CrossRef]
- Wu, B.; Mei, S.; Cui, L.; Zhao, Z.; Chen, J.; Wu, T.; Li, G. Marine Lectins DlFBL and HddSBL Fused with Soluble Coxsackie-Adenovirus Receptor Facilitate Adenovirus Infection in Cancer Cells BUT Have Different Effects on Cell Survival. Mar. Drugs 2017, 15, 73. [Google Scholar] [CrossRef]
- Dijkstra, K.K.; Cattaneo, C.M.; Weeber, F.; Chalabi, M.; van de Haar, J.; Fanchi, L.F.; Slagter, M.; van der Velden, D.L.; Kaing, S.; Kelderman, S.; et al. Generation of Tumor-Reactive T Cells by Co-culture of Peripheral Blood Lymphocytes and Tumor Organoids. Cell 2018, 174, 1586–1598. [Google Scholar] [CrossRef] [PubMed]
- Shen, C.F.; Wang, S.M.; Ho, T.S.; Liu, C.C. Clinical features of community acquired adenovirus pneumonia during the 2011 community outbreak in Southern Taiwan: Role of host immune response. BMC Infect. Dis. 2017, 17, 196. [Google Scholar] [CrossRef] [PubMed]
- Ponti, G.; Maccaferri, M.; Ruini, C.; Tomasi, A.; Ozben, T. Biomarkers associated with COVID-19 disease progression. Crit. Rev. Clin. Lab. Sci. 2020, 57, 389–399. [Google Scholar] [CrossRef] [PubMed]
- Biserni, G.B.; Scarpini, S.; Dondi, A.; Biagi, C.; Pierantoni, L.; Masetti, R.; Sureshkumar, S.; Rocca, A.; Lanari, M. Potential diagnostic and prognostic biomarkers for adenovirus respiratory infection in children and young adults. Viruses 2021, 13, 1885. [Google Scholar] [CrossRef]
- Cardona, P.; Cardona, P.J. Regulatory T Cells in Mycobacterium tuberculosis Infection. Front. Immunol. 2019, 10, 2139. [Google Scholar] [CrossRef] [PubMed]
- Keller, M.D.; Bollard, C.M. Virus-specific T-cell therapies for patients with primary immune deficiency. Blood 2020, 135, 620–628. [Google Scholar] [CrossRef]
- Lee, Y.J.; Fang, J.; Zavras, P.; E Prockop, S.; Boulad, F.; Tamari, R.; Perales, M.A.; Papadopoulos, E.B.; Jakubowski, A.A.; Giralt, S.A.; et al. Adenovirus Viral Kinetics and Mortality in Ex Vivo T Cell-Depleted Hematopoietic Cell Transplant Recipients With Adenovirus Infection From a Single Center. J. Infect. Dis. 2020, 222, 1180–1187. [Google Scholar] [CrossRef]
- Keib, A.; Mei, Y.-F.; Cicin-Sain, L.; Busch, D.H.; Dennehy, K.M. Measuring Antiviral Capacity of T Cell Responses to Adenovirus. J. Immunol. 2018, 202, 618–624. [Google Scholar] [CrossRef]
- Pant, K.; Chandrasekaran, A.; Chang, C.J.; Vageesh, A.; Popkov, A.J.; Weinberg, J.B. Effects of tumor necrosis factor on viral replication and pulmonary inflammation during acute mouse adenovirus type 1 respiratory infection. Virology 2020, 547, 12–19. [Google Scholar] [CrossRef] [PubMed]
- Molloy, C.T.; Andonian, J.S.; Seltzer, H.M.; Procario, M.C.; Watson, M.E.; Weinberg, J.B. Contributions of CD8 T cells to the pathogenesis of mouse adenovirus type 1 respiratory infection. Virology 2017, 507, 64–74. [Google Scholar] [CrossRef]
- Procario, M.C.; Levine, R.E.; McCarthy, M.K.; Kim, E.; Zhu, L.; Chang, C.-H.; Hershenson, M.B.; Weinberg, J. Susceptibility to Acute Mouse Adenovirus Type 1 Respiratory Infection and Establishment of Protective Immunity in Neonatal Mice. J. Virol. 2012, 86, 4194–4203. [Google Scholar] [CrossRef]
- Henning, A.N.; Roychoudhuri, R.; Restifo, N.P. Epigenetic control of CD8+ T cell differentiation. Nat. Rev. Immunol. 2018, 18, 340–356. [Google Scholar] [CrossRef] [PubMed]
- Catalfamo, M.; Reali, E. The latest advances on CD8 T cell biology in health and disease. Mol. Immunol. 2020, 124, 198–199. [Google Scholar] [CrossRef]
- Beijnen, E.; van Haren, S.D. Vaccine-induced CD8+ T cell responses in children: A review of age-specific molecular determinants contributing to antigen cross-presentation. Front. Immunol. 2020, 11, 607977. [Google Scholar] [CrossRef]
- Bruminhent, J.; Worawichawong, S.; Tongsook, C.; Pasomsub, E.; Boongird, S.; Watcharananan, S.P. Epidemiology and outcomes of early-onset and late-onset adenovirus infections in kidney transplant recipients. Open Forum Infect. Dis. 2019, 6, z489. [Google Scholar] [CrossRef] [PubMed]
- De Biasi, S.; Meschiari, M.; Gibellini, L.; Bellinazzi, C.; Borella, R.; Fidanza, L.; Gozzi, L.; Iannone, A.; Lo, T.D.; Mattioli, M.; et al. Marked T cell activation, senescence, exhaustion and skewing towards TH17 in patients with COVID-19 pneumonia. Nat. Commun. 2020, 11, 3434. [Google Scholar] [CrossRef]
- Pedersen, S.F.; Ho, Y.C. SARS-CoV-2: A storm is raging. J. Clin. Investig. 2020, 130, 2202–2205. [Google Scholar] [CrossRef]
- Qi, L.; Wang, Y.; Wang, H.; Deng, J. Adenovirus 7 induces interlukin-6 expression in human airway epithelial cells via p38/NF-kappaB signaling pathway. Front. Immunol. 2020, 11, 551413. [Google Scholar] [CrossRef]
- Gubernatorova, E.O.; Gorshkova, E.A.; Polinova, A.I.; Drutskaya, M.S. IL-6: Relevance for immunopathology of SARS-CoV-2. Cytokine Growth Factor Rev. 2020, 53, 13–24. [Google Scholar] [CrossRef] [PubMed]
- Choy, E.H.; De Benedetti, F.; Takeuchi, T.; Hashizume, M.; John, M.R.; Kishimoto, T. Translating IL-6 biology into effective treatments. Nat. Rev. Rheumatol. 2020, 16, 335–345. [Google Scholar] [CrossRef]
- Couper, K.N.; Blount, D.G.; Riley, E.M. IL-10: The master regulator of immunity to infection. J. Immunol. 2008, 180, 5771–5777. [Google Scholar] [CrossRef]
- Samuel, C.E. Antiviral actions of interferons. Clin. Microbiol. Rev. 2001, 14, 778–809. [Google Scholar] [CrossRef]
- Busnadiego, I.; Fernbach, S.; Pohl, M.O.; Karakus, U.; Huber, M.; Trkola, A.; Stertz, S.; Hale, B.G. Antiviral activity of Type I, II, and III interferons counterbalances ACE2 inducibility and restricts SARS-CoV-2. mBio 2020, 11, 1–10. [Google Scholar] [CrossRef]
- Wang, H.; Luo, H.; Wan, X.; Fu, X.; Mao, Q.; Xiang, X.; Zhou, Y.; He, W.; Zhang, J.; Guo, Y.; et al. TNF-alpha/IFN-gamma profile of HBV-specific CD4 T cells is associated with liver damage and viral clearance in chronic HBV infection. J. Hepatol. 2020, 72, 45–56. [Google Scholar] [CrossRef] [PubMed]
- Jacobs, J.P.; Jones, C.M.; Baille, J.P. Characteristics of a human diploid cell designated MRC-5. Nature 1970, 227, 168–170. [Google Scholar] [CrossRef] [PubMed]
- Fu, Y.; Tang, Z.; Ye, Z.; Mo, S.; Tian, X.; Ni, K.; Ren, L.; Liu, E.; Zang, N. Human adenovirus type 7 infection causes a more severe disease than type 3. BMC Infect. Dis. 2019, 19, 36–46. [Google Scholar] [CrossRef] [PubMed]
- Radke, J.R.; Cook, J.L. Human adenovirus infections. Curr. Opin. Infect. Dis. 2018, 31, 251–256. [Google Scholar] [CrossRef]
- Zandvliet, M.L.; Falkenburg, J.H.; van Liempt, E.; Veltrop-Duits, L.A.; Lankester, A.C.; Kalpoe, J.S.; Kester, M.G.; van der Steen, D.M.; van Tol, M.J.; Willemze, R.; et al. Combined CD8+ and CD4+ adenovirus hexon-specific T cells associated with viral clearance after stem cell transplantation as treatment for adenovirus infection. Haematologica 2010, 95, 1943–1951. [Google Scholar] [CrossRef] [PubMed]










| Mild (n = 82) | Severe (n = 58) | |
|---|---|---|
| Age (mean ± SD), years | 2.74 ± 1.75 | 2.65 ± 2.17 |
| Sex | ||
| Male | 54 (65.9%) | 39 (67.2%) |
| Female | 28 (34.1%) | 19 (32.8%) |
| Signs and symptoms at diagnosis | ||
| Fever | 50 (61.0%) | 50 (86.2%) |
| Cough | 60 (73.2%) | 54 (93.1%) |
| Shortness of breath | 1 (1.2%) | 49 (84.5%) |
| Hydrothorax | - | 35 (60.3%) |
| Confusion | - | 6 (10.3%) |
| More than 1 sign or symptom | 30 (36.6%) | 58 (100%) |
| Healthy Control (n = 20) | Mild (n = 82) | Severe (n = 58) | |
|---|---|---|---|
| Age (mean ± SD), years | 2.88 ± 1.54 | 2.74 ± 1.75 | 2.65 ± 2.17 |
| Blood routine | |||
| Leucocytes (1 × 109/L) | 7.90 (2.01) | 13.91 (6.89) **** | 6.43 (4.62) * |
| Increased | 0 | 43 (52%) | 3 (5%) |
| Decreased | 1 (5%) | 4 (5%) | 27 (47%) |
| Neutrophils (1 × 109/L) | 3.20 (1.57) | 8.35 (5.93) **** | 4.05 (3.36) |
| Increased | 0 | 40 (49%) | 7 (12%) |
| Decreased | 6 (30%) | 8 (10%) | 15 (26%) |
| Lymphocytes (1 × 109/L) | 3.92 (1.26) | 4.27 (2.08) | 1.91 (1.55) **** |
| Increased | 4 (20%) | 27 (33%) | 5 (9%) |
| 0 | 4 (5%) | 36 (62%) | |
| Blood biochemistry | |||
| Total protein (g/L) | 70.60 (3.46) | 67.36 (6.95) * | 60.96 (8.81) **** |
| Decreased | 1 (5%) | 22 (27%) | 41 (71%) |
| Albumin (g/L) | 46.91 (2.01) | 39.79 (6.10) **** | 29.19 (4.55) **** |
| Decreased | 0 | 37 (45%) | 56 (97%) |
| Total bilirubin (μmol/L) | 5.06 (2.09) | 4.52 (4.14) | 5.63 (7.16) |
| Increased | 0 | 1 (1%) | 1 (2%) |
| Decreased | 0 | 5 (6%) | 3 (5%) |
| γ-Glutamyl transpeptidase (U/L) | 10.24 (2.34) | 13.67 (9.21) ** | 47.53 (76.18) **** |
| Increased | 0 | 2 (2%) | 13 (22%) |
| Decreased | 7 (35%) | 12 (15%) | 3 (5%) |
| Alkaline phosphatase (U/L) | 220.65 (43.12) | 180.59 (57.66) *** | 102.09 (52.63) **** |
| Decreased | 1 (5%) | 9 (11%) | 38 (66%) |
| Lactate dehydrogenase (U/L) | 256.17 (36.51) | 349.09 (215.90) * | 1375.10(906.88) **** |
| Increased | 1 (5%) | 28 (34%) | 54 (93%) |
| Blood uric acid (mmol/L) | 272.21 (80.12) | 260.19 (83.92) | 213.16 (128.64) ** |
| Increased | 2 (10%) | 3 (4%) | 5 (9%) |
| Decreased | 1 (5%) | 0 | 5 (9%) |
| Coagulation function | |||
| D-dimer (μg/mL) | - | 0.68 (1.21) | 3.74 (5.68) **** |
| Increased | - | 4 (5%) | 26 (45%) |
| Infection biomarkers | |||
| Procalcitonin (ng/mL) | - | 1.20 (4.09) | 12.31 (23.93) **** |
| Increased | - | 34 (41%) | 46 (79%) |
| C-reactive protein (mg/L) | - | 28.93 (32.88) | 37.69 (41.97) |
| Increased | - | 45 (55%) | 47 (81%) |
| Radiological characteristics | |||
| Thickened lung texture | - | 81 (99%) | 58 (100%) |
| Mottled fuzzy shadows | - | 37 (45%) | 56 (97%) |
| Dilution of HAdV-14 | CPE (Wells) | No CPE (Wells) | Accumulation | Ratio of CPE (%) | |
|---|---|---|---|---|---|
| CPE (Wells) | No CPE (Wells) | ||||
| 10−1 | 8 | 0 | 32 | 0 | 100 |
| 10−2 | 8 | 0 | 24 | 0 | 100 |
| 10−3 | 8 | 0 | 16 | 0 | 100 |
| 10−4 | 8 | 0 | 8 | 0 | 100 |
| 10−5 | 0 | 8 | 0 | 8 | 0 |
| 10−6 | 0 | 8 | 0 | 16 | 0 |
| 10−7 | 0 | 8 | 0 | 24 | 0 |
| 10−8 | 0 | 8 | 0 | 32 | 0 |
| Dilution of HAdV-14 | CPE (Wells) | No CPE (Wells) | Accumulation | Ratio of CPE (%) | |
|---|---|---|---|---|---|
| CPE (Wells) | No CPE (Wells) | ||||
| 10−1 | 8 | 0 | 28 | 0 | 100 |
| 10−2 | 8 | 0 | 20 | 0 | 100 |
| 10−3 | 8 | 0 | 12 | 0 | 100 |
| 10−4 | 4 | 4 | 4 | 4 | 50 |
| 10−5 | 0 | 8 | 0 | 12 | 0 |
| 10−6 | 0 | 8 | 0 | 20 | 0 |
| 10−7 | 0 | 8 | 0 | 28 | 0 |
| 10−8 | 0 | 8 | 0 | 36 | 0 |
Publisher’s Note: MDPI stays neutral with regard to jurisdictional claims in published maps and institutional affiliations. |
© 2021 by the authors. Licensee MDPI, Basel, Switzerland. This article is an open access article distributed under the terms and conditions of the Creative Commons Attribution (CC BY) license (https://creativecommons.org/licenses/by/4.0/).
Share and Cite
Zheng, R.; Li, Y.; Chen, D.; Su, J.; Han, N.; Chen, H.; Ning, Z.; Xiao, M.; Zhao, M.; Zhu, B. Changes of Host Immunity Mediated by IFN-γ+ CD8+ T Cells in Children with Adenovirus Pneumonia in Different Severity of Illness. Viruses 2021, 13, 2384. https://doi.org/10.3390/v13122384
Zheng R, Li Y, Chen D, Su J, Han N, Chen H, Ning Z, Xiao M, Zhao M, Zhu B. Changes of Host Immunity Mediated by IFN-γ+ CD8+ T Cells in Children with Adenovirus Pneumonia in Different Severity of Illness. Viruses. 2021; 13(12):2384. https://doi.org/10.3390/v13122384
Chicago/Turabian StyleZheng, Ruilin, Yinghua Li, Danyang Chen, Jingyao Su, Ning Han, Haitian Chen, Zhihui Ning, Misi Xiao, Mingqi Zhao, and Bing Zhu. 2021. "Changes of Host Immunity Mediated by IFN-γ+ CD8+ T Cells in Children with Adenovirus Pneumonia in Different Severity of Illness" Viruses 13, no. 12: 2384. https://doi.org/10.3390/v13122384
APA StyleZheng, R., Li, Y., Chen, D., Su, J., Han, N., Chen, H., Ning, Z., Xiao, M., Zhao, M., & Zhu, B. (2021). Changes of Host Immunity Mediated by IFN-γ+ CD8+ T Cells in Children with Adenovirus Pneumonia in Different Severity of Illness. Viruses, 13(12), 2384. https://doi.org/10.3390/v13122384

