Next Article in Journal
Restoring Soil Features and Biodiversity Indicators in Managed Forests to the Levels of Protected Forests: After One Silvicultural Rotation Period
Next Article in Special Issue
Exploring Thematic Evolution in Interdisciplinary Forest Fire Prediction Research: A Latent Dirichlet Allocation–Bidirectional Encoder Representations from Transformers Model Analysis
Previous Article in Journal
Mapping of Dominant Tree Species in Yunnan Province Based on Sentinel-2 Time-Series Data and Assessment of the Influence of Understory Background on Mapping Accuracy
Previous Article in Special Issue
Assessment of Forest Fire Severity for a Management Conceptual Model: Case Study in Vilcabamba, Ecuador
 
 
Font Type:
Arial Georgia Verdana
Font Size:
Aa Aa Aa
Line Spacing:
Column Width:
Background:
Article

Modeling of Forest Fire Risk Areas of Amazonas Department, Peru: Comparative Evaluation of Three Machine Learning Methods

by
Alex J. Vergara
1,*,
Sivmny V. Valqui-Reina
1,
Dennis Cieza-Tarrillo
2,
Ysabela Gómez-Santillán
1,
Sandy Chapa-Gonza
1,
Candy Lisbeth Ocaña-Zúñiga
3,
Erick A. Auquiñivin-Silva
1,
Ilse S. Cayo-Colca
4 and
Alexandre Rosa dos Santos
5
1
Instituto de Investigación, Innovación y Desarrollo para el Sector Agrario y Agroindustrial (IIDAA), Facultad de Ingeniería y Ciencias Agrarias, Universidad Nacional Toribio Rodríguez de Mendoza de Amazonas, Calle Higos Urco 342—Ciudad Universitaria, Chachapoyas 01000, Peru
2
Departamento de Ciencias Forestales, Escuela de Ingeniería Forestal y Ambiental, Universidad Nacional Autónoma de Chota, Jr. José Osores Nro. 418, Chota 06121, Peru
3
Instituto de Investigación en Ciencia de Datos, Universidad Nacional de Jaén (UNJ), Jaén 06801, Peru
4
Facultad de Ingeniería Zootecnista Agronegocios y Biotecnología, Universidad Nacional Toribio Rodríguez de Mendoza de Amazonas, Calle Higos Urco 342—Ciudad Universitaria, Chachapoyas 01001, Peru
5
Centro de Ciências Agrárias e Engenharias, Federal University of Espírito Santo (UFES), Rua Alto Universitário, Alegre 29500-000, ES, Brazil
*
Author to whom correspondence should be addressed.
Forests 2025, 16(2), 273; https://doi.org/10.3390/f16020273
Submission received: 27 November 2024 / Revised: 25 January 2025 / Accepted: 27 January 2025 / Published: 5 February 2025
(This article belongs to the Special Issue Forest Fires Prediction and Detection—2nd Edition)

Abstract

Forest fires are the result of poor land management and climate change. Depending on the type of the affected eco-system, they can cause significant biodiversity losses. This study was conducted in the Amazonas department in Peru. Binary data obtained from the MODIS satellite on the occurrence of fires between 2010 and 2022 were used to build the risk models. To avoid multicollinearity, 12 variables that trigger fires were selected (Pearson ≤ 0.90) and grouped into four factors: (i) topographic, (ii) social, (iii) climatic, and (iv) biological. The program Rstudio and three types of machine learning were applied: MaxENT, Support Vector Machine (SVM), and Random Forest (RF). The results show that the RF model has the highest accuracy (AUC = 0.91), followed by MaxENT (AUC = 0.87) and SVM (AUC = 0.84). In the fire risk map elaborated with the RF model, 38.8% of the Amazonas region possesses a very low risk of fire occurrence, and 21.8% represents very high-risk level zones. This research will allow decision-makers to improve forest management in the Amazon region and to prioritize prospective management strategies such as the installation of water reservoirs in areas with a very high-risk level zone. In addition, it can support awareness-raising actions among inhabitants in the areas at greatest risk so that they will be prepared to mitigate and control risk and generate solutions in the event of forest fires occurring under different scenarios.

1. Introduction

Forest fires are unforeseen events attributed to climate change [1], in addition to being considered the main threat to ecosystems and human life [2]. However, another cause of these events is related to human activities [3]; from 1992 to 1912 in the United States (during which 1.5 million wildfires had to be extinguished or managed by state or federal agencies), humans greatly expanded the spatial and seasonal “niche” of fire, accounting for 84% of all reported wildfires and 44% of the area burned [4]. These fires cause negative impacts on natural resources and alter ecosystem function and landscape succession [5,6]. Globally, they are considered an adverse event since their main consequences include loss of biodiversity, deterioration of soil quality [7], environmental pollution with the emission of gases into the atmosphere [8], and significant losses of forested areas [9]. Unfortunately, the impact of individual factors on forest fires varies, depending on the geographical region and its natural and socio-economic condition [10].
According to the World Wildlife Fund, every year, 200,000 forest fires occur worldwide, and the burned area represents more than 1% of the world’s total forest area [11,12]. While these figures are already impressive, they are likely to worsen in the future [13]. Peru has more than 72 million ha (56.09%) of its territory covered by forests, which are home to a great diversity of flora and fauna and provide a diversity of resources and ecosystem services. This scale positions Peru as the country with the second-largest area of natural forests in South America [14]. Fires adversely affect flora and fauna [15], so the effects of fires can be devastating for the country. However, in the last two decades, forest fires have severely impacted several regions of Peru, such as Cajamarca, Cusco, Apurímac, and Puno, among others [16]. In the Peruvian Andes between 2018 and 2019, approximately 10,000 forest fires affected 367,000 ha of vegetation cover [17]
Wildfires are an accelerating problem, and both the media and scientific studies show that the incidence, severity, and losses are increasing [18]. Reports on forest fires indicate that between 2003 and 2012, the annual loss of forest because of fires was about 67 million ha, constituting about 1.7% of the world’s forest areas [19]. In 2015, 98 million ha of forest area burned in tropical regions. Moreover, studies showed that fire dynamics are changing worldwide due to climate change and land use [20]. For this reason, the length and extent of the fire season are expected to increase significantly by the year 2100, placing forests under an increasing threat of high-severity fires [21].
Climate change has made wildfires larger, more intense, and more common [22]; it is therefore important to analyze these risks, as the likelihood of heat and drought will increase due to the impacts of climate change [23]. The risk of forest fires is the result of constant and variable factors that are associated with the fire behavior triangle elements that influence their onset, spread, and difficulty of fire control [24], constantly threatening the community’s ecological system, infrastructure, and environmental aspects.
Risk assessment can use probability to express the uncertainty of the occurrence or intensity of hazardous events [25]. There is an urgent need to carry out such studies [26] and map the forest areas facing the risk of fires [27]. Geographic information systems (GIS) and remote sensing (RS) techniques are well-known for their effectiveness in modeling areas of forest fire occurrence [28]. Moreover, these techniques can be used to develop reliable prediction models of fire risk areas, ensuring public safety, forest management, and fire suppression planning [29].
Remote sensing is one of the few tools available to systematically monitor forest recovery over large areas of land [30]. The remote sensing approach for the detection of burned areas in active and post-fire areas is now well recognized by the scientific community [30,31,32]. satellite remote sensing can acquire images of various resolutions over large areas, allowing rapid assessment of fire situations and facilitating the analysis of fire development and spread trends, as well as the accurate identification of burned areas [33]. Despite the development of different remote fire detection products, the demands of fire managers are not always met due to the different spatial and temporal resolutions of the sensors [34].
To address the aforementioned limitations, remote sensing-based wildfire risk assessment methods can be classified into three types: (a) mathematical and statistical methods, (b) forest fire danger indices, and (c) machine learning models [35]. Machine learning (ML) models can integrate many factors to predict fire occurrence and spread with a high degree of accuracy. In addition, they facilitate the simulation of future scenarios by incorporating different land use changes and climate change projections [36,37] and allow for predicting the behavior, spread, and risk of forest fires [6,38,39], obtaining reliable results due to their high prediction performance [40]. The most widely used ML algorithms for predicting forest fire risk areas are Random Forest (RF) [41,42], Support Vector Machines (SVM) [43,44,45], and MaxEnt [46,47,48]. In all cases, the authors concluded that ML algorithms show promising results in predicting forest areas at risk of fires. However, it is necessary to compare the abovementioned methods to obtain reasonable conclusions for specific regions.
The prediction of areas susceptible to the occurrence of forest fires considers different variables of different categories; some of them can be quantitative, and others qualitative [19,49], which makes it difficult to integrate them in a spatial model. In view of this, machine learning algorithms can handle non-linear and highly dimensional data and thus solve the problem of integrating variables to achieve the objective [1,50]. ML models, a subset of artificial intelligence, have become involved in fire monitoring and fire severity assessment; they analyze historical data to create predictive models capable of forecasting the spread of future fires [51]. There are studies around the world where machine learning algorithms are used for forest fire risk prediction, such as those conducted in Indonesia [52,53,54], Brazil [36,55,56], and other countries.
Several papers compared different statistical and machine learning (ML) techniques to generate fire occurrence susceptibility maps [57,58,59], demonstrating the ability of the machine learning approach to identify areas that could be affected by wildfires in the near future. Thus, Moghim and Mehrabi [60] used ML to predict wildfires using historical data and influential variables. They evaluated the performance of two machine learning algorithms, logistic regression (LR) and random forest (RF), to construct wildfire susceptibility maps in regions with different physical characteristics. In general, the RF model outperformed the LR model in almost all cases. Ref. [61] used random forest (RF) to identify areas that could be affected by wildfires in the near future. The results demonstrated the ability of the RF approach to identify areas that could be affected by wildfires in the near future, as well as its effectiveness in evaluating the effectiveness of fire suppression activities.
In Peru, information on the effects of forest fires is scarce. In addition, there is limited research on long-term fire prediction that integrates environmental, meteorological and human factors, particularly at broader geographic scales [62], so the proposed approach uses the high efficiency of machine learning algorithms to combine data from various sources, being crucial to map the dynamics and evolution of fire regimes over time.
In Peru, forest fires have increased in recent years, generating problems of environmental pollution, ecological imbalance, and economic and human losses [63]. Despite the fact that forest fires occur more rapidly in this country, studies on the probability of occurrence of forest fires are still limited. Some of the studies used fuzzy logic and GIS to map the susceptibility to forest fires in a watershed in the Cajamarca region [24]. One another study conducted in Junín used geographic information systems to map the risk potential of forest fires [63], while another study modelled forest fire risk zones in the high Andean areas of Peru [64]. However, none of these studies used ML algorithms.
The Amazonas region has experienced a large number of forest fires that have devastated large areas of forest plantations and natural forests. From 2017 to 2019, 162.24 km2 was burned, negatively impacting the Yungas ecosystems (basimontane forest, montane forest, and ultramontane forest) and Jalca, with the fires distributed in the provinces of Utcubamba, Luya, and Chachapoyas [65], and this has been detrimental to the local economy, wildlife, and archaeological monuments of high cultural value, such as the Kuelap Fortress, which has been affected by the forest fires that occur on the periphery of this historical center, as on some occasions the fire damaged the natural vegetation that protects it. However, there are no specialized studies where the prediction of areas with the highest risk of this event occurring was carried out. Therefore, this research was carried out to model the risk of occurrence of forest fires, taking the Amazon region of Peru as a case study, using machine learning algorithms (RF, SVM and MaxEnt), evaluating their performance and generating a reliable report on the use of these algorithms in the forest fire risk context. In addition, forest fire risk mapping will serve as a crucial tool in forest fire prevention measures and will help in the identification of high-risk areas prone to such occurrences. Furthermore, decision makers will have the necessary information to implement fire prevention measures, such as fire risk zoning and fuel management to reduce fire losses [25,66,67].

2. Materials and Methods

2.1. Study Area

The study was conducted in the department of Amazonas, located in northeastern Peru in South America; this department is located between latitudes 3°0′ S and 7°2′ S and longitudes 77°0′ W and 78°42′ W. Amazonas presents a remarkable altitudinal variation, ranging from 169 m above sea level in the lowest parts to 4242 m above sea level in the highest parts (Figure 1), and its topography is quite rugged with a large number of mountains, which causes the climatic variation to be very marked. In the lowest areas, maximum temperatures reach 40 °C, while in the highest areas, minimum temperatures can drop to 2 °C. Annual rainfall varies significantly, with deficits of up to 924 mm in some areas and surpluses exceeding 3000 mm in others [68]. Amazonas has a great ecosystemic wealth due to its geographical location and its climatic and topographic qualities. This department has ecosystems such as Jalca, seasonally dry forests, montane forests, and lowland rainforests, which are home to a large number of endemic fauna and flora, such as gallito de las rocas (Rupicula peruvianus), oso de anteojos (Tremarctos ornatos), colibri cola de espátula (Loddigesia mirabilis), and timber trees with great economic and ecosystemic value, such as Cedrela sp., Ceiba sp., and Cedrelinga cateniformis, among others. In the department of Amazonas, the Amazonian Andes and grasslands cover 13.9% of the territory, and seasonally dry and humid forests represent 86.1% of the surface. The soils are varied, influenced by climate, relief, geological structure, vegetation, and human intervention, reflecting the complexity and ecological richness of this territory.

2.2. Forest Fire Data

The database consisted of a binary set of fire (code 1) and non-fire (code 0) points [49,69,70,71]. The fire points were obtained from the Moderate Resolution Imaging Spectroradiometer (MODIS) data on board the AQUA_M-T satellite available in the Queimadas database on the website of the Instituto Nacional de Pesquisas Espaciais (INPE) (https://terrabrasilis.dpi.inpe.br/queimadas/bdqueimadas/, accessed on 15 February 2023). This database provides information such as coordinates and fire risk identified by the satellite [72]. In this study, the area of the department of Amazonas was filtered for the period 2010 to 2022, resulting in a total of 1670 fire data points from which the geographic coordinates were extracted and subsequently transformed to a point-type shapefile in Qgis (v 3.36.3) and represented the fire data (code 1). Each fire point indicates the occurrence of fire in a pixel that changes size by the spatial resolution of the satellite. The AQUA_M-T satellite has a spatial resolution of 1 km and can detect fire fronts of at least 30 m long and 1 m wide; therefore, the same pixel could have one or several fire fronts, generating a single active fire focus when in reality there is more than one fire front and vice versa [73]. Although the AQUA_M-T satellite only detects a fraction of all fire events, due to methodological standardizations, it provides the most suitable data to investigate spatial and temporal trends in fire occurrence [74]. The non-fire points (code 0) were generated from a random sample of points from locations in areas where no fires were recorded by INPE’s AQUA_M-T satellite, using the random points within the polygons tool of the GIS software Qgis (v 3.36.3). In this case, the polygon of the department of Amazonas, which is the study area, was used.

2.3. Factors Related to Forest Fires

In this study, the factors influencing forest fire were divided into four categories: topographic factors, social factors, climatic factors, and biological factors [75]. In total, 14 predictor variables were selected based on an extensive literature review of wildfire risk and considered variables pertaining to meteorological, social, biological, and topographical factors (Table 1) [8,44,76,77,78], as these factors were identified as having a direct or indirect influence, either positive or negative, on the occurrence of forest fires, and they were determinants for the initiation, spread, and duration of forest fires, crucial aspects for the determination of risk levels in the study area. The variables were generated and processed in QGIS (v. 3.36.3) software, where they were cropped according to the extent of the study area with the extraction tool and resampled to 90 m with the resample tool of the QGIS bilinear algorithm. This algorithm is commonly used in image and geospatial data processing, as it is a relatively simple method with good image quality [79] and presents advantages over other traditional interpolation methods such as bicubic and nearest neighbor due to its ability to balance the quality of the results, as it has no pixel scaling and no impact on the parameters being evaluated [78], results in a finer and smoother image [80], and has good computational efficiency because it is less complex, using only four neighboring pixels [81]. This resolution (90 m) is optimal for balancing information with data processing efficiency, avoiding the computational complexity and high processing times usually associated with finer resolutions (Figure 2) [82].
The variables (Table 1) were analyzed with the Pearson correlation method using the corrplot package of R-4.2.3, where variables with a correlation coefficient ≥0.90 (*) were excluded from the models to avoid severe multicollinearity and improve the model’s performance [67,83]. This process was realized because the multicollinearity affects all algorithms selected for this study, and in the case of Random Forest, it mainly influences the identification of the more important variables. Although RF copes well with variable redundancy [84], identifying multicollinearity makes it possible to verify which of the variables are really important. With respect to Maxent and SVM, it is also necessary to analyze multicollinearity [85], as both algorithms seek to identify the relevance between variables and to obtain models with clear, efficient results that are related to reality [19,86]. In this study, the Pearson analysis ensured the quality and robustness of the model, avoiding overfitting, reducing the predictive capacity, and increasing the certainty in the results [83] of the models of forest fire risk, thus resulting in 12 variables selected for the model.
Solar radiation and humidity were eliminated, resulting in variables with the highest correlation value (≥0.90) in order to obtain better performance of the model without falling into the error of over-prediction. Assuming that removing radiation and humidity could affect the risk areas, this was compensated by the other climatic variables that were integrated, such as precipitation and temperature, which are very decisive for the risk of forest fires.

2.3.1. Topographic Factors

From a Digital Elevation Model (DEM) [36,37] of the ASTER sensor obtained from the Alaska Satellite Facility Platform (https://search.asf.alaska.edu/, accessed on 15 February 2023), the ASTER DEM product was selected for this research because it provides data at a regional level that is beneficial for our study area, is freely available, has a spatial resolution of 30 m, and has a vertical accuracy of ±10 to ±25 [87] and provides better morphometric, geomorphological, and geological details [88,89]. The DEM was processed in QGIS (v 3.36.3) software, where the topographic factor variables (elevation, aspect, slope, and Topographic Wetness Index (TWI)) [38,39] were generated with the Raster Terrain Analysis tool. Elevation influences temperature, relative humidity, air temperature, precipitation, and heat conditions at the Earth’s surface [90]. The aspect of a terrain influences its exposure to the sun, which in turn affects soil moisture, the condition of forest fuels, and wind patterns [91]. The slope of the terrain determines in the speed of fire spread; as slopes become steep, the speed of fire spread increases significantly [92]. TWI is an indicator that measures the long-term availability of soil moisture; with a lower value of TWI, it is assumed that the probability of wildfire will be higher in dry soil conditions [41,93,94].

2.3.2. Social Factors

The variables considered in the social factors were distance to roads, rivers, and population centers [95,96]. The Ministerio de Transporte y Comunicaciones Platform (https://portal.mtc.gob.pe/estadisticas/descarga.html, accessed on 16 February 2023) provided the road database. River data were obtained from the Autoridad Nacional del Agua platform (https://www.geoidep.gob.pe/autoridad-nacional-del-agua-ana, accessed on). Details about the population centers were extracted from the Instituto Nacional de Estadística e Informática (INEI) platform (http://sige.inei.gob.pe/test/atlas/, accessed on 16 February 2023). These variables were generated from the Euclidean distance in the QGIS (v 3.36.3) software with the r.grow.distance tool; the Euclidian distance is used to measure the proximity between geographic points [91,97].

2.3.3. Climate Factors

Climate factors include the variables of temperature, rainfall, and wind [92,98], essentials for forecasting flammability and fire behavior in different areas [8] obtained from the Worlclim Platform (https://www.worldclim.org/data/index.html, accessed on 16 February 2023). Temperature regulates vegetation desiccation, while precipitation reduces the probability of ignition [99], and wind speed is a determining factor in the spread of fire [86,100].

2.3.4. Biological Factors

Two variables were considered for the biological factors (normalized difference vegetation index (NDVI) and land cover) [101]. The NDVI was obtained using Landsat 8 satellite images [101,102], and land cover classification was obtained from the Ministerio del Ambiente, which included the following categories: forest (F), scrubland (S), paramo (P), shrubland (SH), agriculture (A), grassland (G), bare ground (BG), urban area (U), rivers (R), lagoons (L), and wetlands (W) [103,104].

2.4. Machine Learning Models

Several studies show that machine learning methods (e.g., artificial neural network (ANN), SVM, RF) outperform statistical techniques (e.g., discriminant analysis, logistic regression). These machine learning algorithms exhibit great potential for identifying and modeling complex nonlinear relationships between occurrences and evidential features [105,106,107,108]. Significant methods like Random Forest (RF), support vector machine (SVM), and maximum entropy (Maxent) have been successfully used to determine and predict forest fire occurrence in various parts of the world [8,109].
The three types of machine learning algorithms were MaxENT, support vector machine (SVM), and random forest (RF); these models are used in different parts of the world for forest fire risk spatial modeling [19,55,83], but comparisons of their precision are still scarce.
The MaxEnt model is frequently used to predict geographic distributions from observations of species occurrence through explanatory environmental variables [110]. Applied to wildfire modeling, it can work with occurrence data, without the need for a random point cloud as an absence background [111]. MaxEnt can use fire occurrence data, in addition to environmental parameters such as temperature and precipitation, to predict the potential distribution of a species or fire [110].
RF is an ensemble learning technique for classification, regression, and other tasks. It works by constructing a series of decision trees, where each tree is generated by bootstrapping samples and generates as output the mode of the classes (classification) or the average prediction (regression) of the individual trees [49,55]. On the other hand, in SVM, data points are represented in an n-dimensional space where they can be used to predict whether a new training example falls in the same category or in a different category. The main goal of SVM is to find a hyperplane in the n-dimensional space that can classify the data points [109,112,113].
In this sense, in this study, these models were processed using the R programming language through the RStudio interface (v. 4.3.3). The fire log data were divided into two groups corresponding to 70% training and 30% validation [44,114].

2.4.1. MaxENT

For the modeling process, the “DISMO” and “Java” packages were used (https://cran.r-project.org/, accessed on 17 February 2023). The model was configurated with 25 training repetitions, the regularization multiplier was set to 1, and a maximum number of 2000 pseudoabsences was chosen as representative of the reference database [28,115,116].

2.4.2. Support Vector Machine (SVM)

This machine learning method applies classification and regression based on maximization [6,112]. The algorithm is recognized for its versatility and effectiveness in solving a wide range of classification and regression tasks and is widely used for forest fire modeling in different countries worldwide [113].

2.4.3. Random Forest (RF)

Random Forest is a machine learning model that creates multiple decision trees to generate more stable and accurate predictions. To obtain the forest fire risk index values for the study area, the hyperparameters of the RF model were optimized, and it was determined that the parameter configuration with the best prediction accuracy was with 400 decision trees (ntree) and four random predictor variables (mtry) [6,117,118].

2.5. Validation of the Models

The AUC-ROC (Area Under the Receiver Operating Characteristic Curve) was used as the main validation metric for machine learning models, as it has the ability to evaluate the discriminative performance of predictive models using data such as presence and absence (fire and no fire) [119]. This metric allows models to be compared objectively and statistically, as it integrates sensitivity and specificity, providing a reliable evaluation even under conditions of high complexity and data imbalance [97,120,121]. This metric varies between 0 and 1, where a value of less than 0.5 indicates random classification performance, 0.5–0.7 indicates poor performance, 0.7–0.9 reflects moderate and acceptable performance, and an AUC greater than 0.9 shows high model performance [122,123,124]. In addition, the accuracy and F1 score were utilized as evaluation metrics; the accuracy measures the proportion of correctly predicted outcomes among all observations, providing an overall assessment of the model’s predictive performance [125,126], and the F1 score, derived from the harmonic mean of precision and recall, provides a balanced evaluation metric suitable for unbalanced data [127].
A U C = i = 1 n 1 X i + 1 X i Y i + 1 + Y i 2
where Xi + 1 − Xi is false positive rate of two consecutive points; Yi + 1 + Yi is the corresponding true positive rate.
F 1 s c o r e = 2 p r e c i s i o n r e c a l l p r e c i s i o n + r e c a l l
where precision is the number of fires correctly detected among the total number of fires detected by the model; recall represents the number of fires correctly detected by the model among the actual number of fires; and the F1 score represents the harmonic mean between precision and recall [126,128].
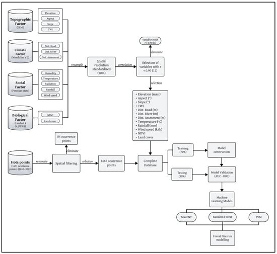
The methodological process developed in this research can be seen in the methodological flowchart (Figure 3). The flowchart shows the methodological process, comprising four (04) steps: (1) selection of predictor variables classified into four types (topographic, climatic, social, and biological factors) and prioritization of variables through correlation calculations (r ≤ 0.9); (2) construction of a set of samples (hot points); (3) wildfire susceptibility modeling approaches based on three ML models (RF, SVM, MaxEnt); and (4) model evaluation and generation of fire risk maps based on the optimal model.

3. Results

3.1. Statistical Metrics of Machine Learning Models

The accuracy of the machine learning models had significant accuracy performance (Table 2), because the AUC values were between 0.84 and 0.91, Accuracy values were between 0.8513 and 0.8756, F1-score values were between 0.9054 and 0.9285, Recall values were between 0.8774 and 0.9624, and Precision values were between 0.9560 and 0.9860. The Random Forest model presented the highest performance of the three models and showed an AUC of 0.91 (Figure 4), where the blue and green lines indicate how accurate the model was in both the training (blue line) and validation (green line) phases and the red line indicates a random classifier. Table 2 presents the results of additional statistical metrics to validate the performance of the models used, where it can be seen that the MaxEnt model had the worst results, with Accuracy of 0.8513, F1 score of 0.9054, and AUC of 0.84. On the other hand, the Random Forest model presented more uniform results, with an AUC of 0.91, Accuracy of 0.8694, and F1 score of 0.9176.
Table 3 presents the paired t-test results for the machine learning models used in this study, where it can be seen that all models presented p-value < 0.05 (2.20 × 10−16), indicating that there was a significant difference between the results generated by each model used.
Table 4 shows the 95% confidence intervals of each ROC (AUC) analysis result, where it can be seen that the Random Forest model that had an AUC value equal to 0.91, with an upper limit of 0.9218 and a lower limit of 0.8762, indicating that these results are more accurate and reliable compared to the MaxEnt and SVM algorithms.

3.2. Probability of Areas with Forest Fire Risk in the Amazonas Region

Figure 5 shows the forest fire risk maps classified into five classes, where it is shown that the areas with very high risk are located in the southern part of the department of Amazonas, and very low risk areas are located in the northern part.
Table 5 shows that the three machine learning models, RF, SVM, and MaxEnt, have similar values in risk level: very low risk of 39.30%, 40.99%, and 40.71% and very high risk of 21.15%, 37.54%, and 15.61% for the territory with the RF, SVM, and MaxEnt models, respectively (Figure S1). In addition, a mean 24.77% of the territory of the Amazonas department has a very high risk level for the occurrence of forest fires, and 40.33% of the region has a very low risk level.
Table 6 presents results for the level of risk in the provinces of the Amazonas departament. It can be seen that with the MaxEnt model, 44.48% of the Utcubamba province has a very high risk level (1927.39 km2). With the RF model, 47.32% of the province of Chachapoyas has a very high risk level (1554.01 km2). With the SVM model, the province with the most significant area (3346.92 km2) with a very high risk level is Luya (93.27% of the total area).

4. Discussion

We used hot spots from the MODIS sensor of active fires. The use of these data did not generate any significant error for the modeling; however, the use of the products has some limitations in studies of forest fires due to the low spatial resolution [129,130]. Another limitation leading to error is the spectral bands at 4 μm used for fire detection, which may contribute to the omission of fires [131,132]. Although this sensor has limitations, it has been used for modeling of forest fire risk in studies achieving optimal results, [55,133,134], which is significant and corroborates the reliability of our results. The resolution of the MODIS data can be improved by integrating SAR and optical data [135,136,137]. To improve the resolution of MODIS data, techniques such as the fusion of higher resolution satellite imagery, such as MODIS fusion with Landsat, can be used [138] with Sentinel 3 [139] and others.
The performance of algorithms depends on the naturalness of the data used, the selection of features, the optimization of parameters, and the use of means such as subjectivity lexicons [140]. In this study, each hyperparameter was optimized by looking for the best performance of each algorithm, taking into account the statistical evaluation parameters (Table 3). In that sense, the random forest model had superior performance against MaxEnt and SVM because it has high classification accuracy, is a robust and flexible algorithm that has better performance to work with complex data, and a large size when the data are unbalanced [108,141].
It was found that the most accurate model was the RF (AUC = 0.91) in comparison with the MaxEnt (AUC = 0.87) and SVM (AUC = 0.84). Therefore, the RF algorithm is proposed as the most optimal algorithm for wildfire risk modeling. Other studies report similar results, highlighting the efficiency of RF for forest fire mapping. Noroozi et al. [138] concluded that the RF model performs better than the Bayesian models, and Gao et al. [139] mentioned that the RF model has higher accuracy for mapping forest fire areas. In the same way, Garg et al. [140] determined that RF has higher accuracy in predicting forest fires than other models.
On the other hand, in the results of the mapping of areas at risk of forest fire occurrence, it was observed that the RF model presented results that more closely resembled reality, while the opposite occurred with the results of MaxEnt and SVM, which had an overprediction in areas of very high risk. This better performance is due to the fact that the RF algorithm has several advantages over other machine learning methods, as it can handle noisy or missing data and categorical or continuous features, does not require assumptions about the distribution of explanatory variables, and can deal with interactions and non-linearities between efficient factors [69]. On the other hand, MaxEnt had a small differentiation in zones, which is uninformative and does not allow its use in practice [28]. SVM has the limitation that it does not work well when the training set is large, as the storage and computational requirements increase with increasing training vectors [142].
The differences in the maps presented (Figure 5) are due to the performance of each algorithm in the modeling of areas at risk of forest fires. Although it is true that all the models presented good statistical metrics, visually, the SVM and MaxEnt models did not offer good visual results, since SVM in the northern part of Amazonas mixed the pixels and generated a result with too much ‘noise’, while MaxEnt delivered results by way of interpolation only in places where there were more fire points. On the other hand, Random Forest presented more uniform and reliable visual results, as it presented results with less noise and showed classification that was more reliable.
The ML models tested all had excellent statistical performances, with AUC ranging from 0.84 to 0.91, Accuracy higher than 0.95, Recall higher than 0.87, and F1 scores higher than 0.90. Random Forest was the one that presented the best performance in all statistical performance metrics (Accuracy, Recall, F1 score, and AUC). Taking into account these results, it can be stated that the models are feasible for use in predictions since they presented F1 scores higher than 0.7 [115]. This led to the determination that the RF model is better for modeling wildfire risk areas, as these statistical metrics indicate success in classifying areas at risk of wildfire [143,144]. These results are similar to those of other studies that identified RF as performing better statistically than other machine learning models such as SVM [145,146] and K-nearest neighbors (KNN) [147], determining the superiority of the RF model and validating its practical applicability in studies similar to the one presented in this research.
As mentioned above, Random Forest performed best for modeling areas at risk of forest fire occurrence. This superiority is due to the fact that when there are large amounts of RF data, it solves problems of spatial autocorrelation [148], unlike the MaxEnt model, that suffers from over-fitting, which limits the development of a generalized model with independent data due to its weak regularization mechanisms [149]. On the other hand, SVM had low performance mainly because it is an algorithm that needs large amounts of data to perform better, and the accuracy of this model will depend on the configuration it is given [42].
In Serbia, Petrić et al. [146] indicated that distant locations are prone to larger but less frequent forest fires. These reports are similar to the one by Milanović et al. [147], who found that the areas with the highest probability of forest fire occurrence were located in the southeastern part of the study area in all models used in their study. Shao et al. [148] identified areas of high forest fire risk that were mainly concentrated in the northeastern, southwestern, and southern areas of China. Based on these results and the findings of this study, we confirmed that forest fires in Peru are caused by anthropic activities [150] such as the burning of vegetation for migratory agriculture and ancestral practices such as those used to call for rain, selective deforestation, and changes in the use of land cover, which are variables that influence their forest fire risk. In view of this, it is suggested that a focus be placed on the provision of equipment and formation of trained forest fire brigades, as well as the location of control towers and water reservoirs, in areas with very high risk levels [151,152].
Forest fires are determined by climatic characteristics and meteorological events [153,154]. Due to the significant climatic changes that our planet is facing, alterations in the occurrence of forest fires are very likely, and the forest fire rate will increase due to natural variability in the mid-21st century, with fire danger being three times more likely in the summer, when the temperature anomaly exceeds +2 °C [155,156].
Among the provinces of the Amazonas region, the MaxEnt and RF models agreed that the province with the most significant area at very high risk is Utcubamba, with 1927.39 km2 and 1911.17 km2, respectively. These results are consistent with the study by Castillo et al. [150], who identified Utcubamba as the province with the highest risk of occurrence of forest fires. The frequency of fire in this province is based on the fact that most of its area consists of seasonally dry forests and has an arid climate, high temperatures, and low rainfall [152]. All of these characteristics of Utcubamba province create a favorable environment for the occurrence of forest fires [154]. On the other hand, Luya, Rodriguez de Mendoza, and Chachapoyas have smaller areas with a very high risk for fire occurrence. This is because, although the number of registered fires is lower in these provinces, they are of great magnitude [15].

5. Conclusions

  • This research provides information on forest fire risk areas in the Amazonas department, integrating MODIS data from the 2010–2022 period, geographic information system, and three machine learning models. The results indicate that the RF model showed significant accuracy compared to the other two, achieving an AUC of 0.91. The RF model determined that 21.8% of the Amazonas department has a very high risk of forest fire occurrence.
  • The use of forest fire risk maps will allow decision-makers to plan activities such as the training of fire brigades, training of villagers in forest fire prevention, and potential installation of water reservoirs as a preventive measure in areas classified as very high fire risk.
  • This research shows that the use of artificial intelligence is a promising technique to detect fire risk early and inform public policies in forest fire prevention. These results could be used for future research in neighboring departments or regions with similar characteristics. Based on the results obtained, we determined that the Random Forest model has great performance in spatial modeling that integrates different variable types and large amounts of data.

Supplementary Materials

The following supporting information can be downloaded at: https://www.mdpi.com/article/10.3390/f16020273/s1, Figure S1: Areas of very high risk level for each developed model. (A) SVM, (B) RF, (C) MaxEnt.

Author Contributions

Conceptualization, A.J.V., S.V.V.-R., Y.G.-S. and D.C.-T.; methodology, A.J.V., S.V.V.-R. and Y.G.-S.; software, S.V.V.-R. and A.J.V.; formal analysis, C.L.O.-Z., E.A.A.-S. and A.J.V.; investigation, A.J.V., S.V.V.-R., Y.G.-S., D.C.-T. and C.L.O.-Z.; resources, S.C.-G. and A.J.V.; data curation, A.J.V. and S.V.V.-R.; writing—original draft preparation, A.J.V. and S.V.V.-R.; writing—review and editing, C.L.O.-Z., A.J.V., I.S.C.-C., E.A.A.-S. and A.R.d.S.; visualization, Y.G.-S. and S.V.V.-R.; supervision, A.J.V.; project administration, S.C-G.; funding acquisition, A.J.V. and S.C.-G. All authors have read and agreed to the published version of the manuscript.

Funding

This research was funded by project “Mejoramiento del servicio de formación de pre grado en educación superior universitaria de la Escuela Profesional de Ingeniería Forestal de la UNTRM Distrito De Chachapoyas—Provincia De Chachapoyas—Departamento De Amazonas”, of the Peruvian Government, with the grant number CUI 2513702. Additionally, the APC was funded by the Vicerrectorado de Investigación, Universidad Nacional Toribio Rodríguez de Mendoza de Amazonas.

Data Availability Statement

The original contributions presented in this study are included in the article and Supplementary Materials. Further inquiries can be directed to the corresponding author.

Acknowledgments

The authors thank Carlos I. Arbizu for research support, the Laboratorio de Analisis Geoespacial y Manejo Forestal (GEOFOREST) of the UNTRM for allowing the development of this research in its facilities and equipment, and the Instituto de Investigación, Innovación y Desarrollo para el Sector Agrario y Agroindustrial (IIDAA) of the Universidad Toribio Rodriguez de Mendoza de Amazonas.

Conflicts of Interest

The authors declare no conflicts of interest.

References

  1. Mohajane, M.; Costache, R.; Karimi, F.; Bao Pham, Q.; Essahlaoui, A.; Nguyen, H.; Laneve, G.; Oudija, F. Application of Remote Sensing and Machine Learning Algorithms for Forest Fire Mapping in a Mediterranean Area. Ecol. Indic. 2021, 129, 107869. [Google Scholar] [CrossRef]
  2. Gonzáles, H.; Ocaña, C.L.; Cubas, J.A.; Vega-Nieva, D.J.; Ruíz, M.; Santos, A.; Barboza, E. Impact of Forest Fire Severity on Soil Physical and Chemical Properties in Pine and Scrub Forests in High Andean Zones of Peru. Trees For. People 2024, 18, 100659. [Google Scholar] [CrossRef]
  3. Iban, M.C.; Sekertekin, A. Machine Learning Based Wildfire Susceptibility Mapping Using Remotely Sensed Fire Data and GIS: A Case Study of Adana and Mersin Provinces, Turkey. Ecol. Inform. 2022, 69, 101647. [Google Scholar] [CrossRef]
  4. Balch, J.K.; Bradley, B.A.; Abatzoglou, J.T.; Chelsea Nagy, R.; Fusco, E.J.; Mahood, A.L. Human-Started Wildfires Expand the Fire Niche across the United States. Proc. Natl. Acad. Sci. USA 2017, 114, 2946–2951. [Google Scholar] [CrossRef]
  5. Kalantar, B.; Ueda, N.; Idrees, M.O.; Janizadeh, S.; Ahmadi, K.; Shabani, F. Forest Fire Susceptibility Prediction Based on Machine Learning Models with Resampling Algorithms on Remote Sensing Data. Remote Sens. 2020, 12, 3682. [Google Scholar] [CrossRef]
  6. Pang, Y.; Li, Y.; Feng, Z.; Feng, Z.; Zhao, Z.; Chen, S.; Zhang, H. Forest Fire Occurrence Prediction in China Based on Machine Learning Methods. Remote Sens. 2022, 14, 5546. [Google Scholar] [CrossRef]
  7. Pham, B.T.; Jaafari, A.; Avand, M.; Al-Ansari, N.; Du, T.D.; Hai Yen, H.P.; Van Phong, T.; Nguyen, D.H.; Van Le, H.; Mafi-Gholami, D.; et al. Performance Evaluation of Machine Learning Methods for Forest Fire Modeling and Prediction. Symmetry 2020, 12, 1022. [Google Scholar] [CrossRef]
  8. Saha, S.; Bera, B.; Shit, P.K.; Bhattacharjee, S.; Sengupta, N. Prediction of Forest Fire Susceptibility Applying Machine and Deep Learning Algorithms for Conservation Priorities of Forest Resources. Remote Sens. Appl. 2023, 29, 100917. [Google Scholar] [CrossRef]
  9. Mohammadpour, P.; Viegas, D.X.; Viegas, C. Vegetation Mapping with Random Forest Using Sentinel 2 and GLCM Texture Feature—A Case Study for Lousã Region, Portugal. Remote Sens. 2022, 14, 4585. [Google Scholar] [CrossRef]
  10. Kolanek, A.; Szymanowski, M.; Raczyk, A. Human Activity Affects Forest Fires: The Impact of Anthropogenic Factors on the Density of Forest Fires in Poland. Forests 2021, 12, 728. [Google Scholar] [CrossRef]
  11. Wu, Z.; Li, M.; Wang, B.; Quan, Y.; Liu, J. Using Artificial Intelligence to Estimate the Probability of Forest Fires in Heilongjiang, Northeast China. Remote Sens. 2021, 13, 1813. [Google Scholar] [CrossRef]
  12. Patto, J.V.; Rosa, R. Adapting to Frequent Fires: Optimal Forest Management Revisited. J. Environ. Econ. Manag. 2022, 111, 102570. [Google Scholar] [CrossRef]
  13. Van Lierop, P.; Moore, P.F. Relaciones Internacionales Para Reducir Los Impactos de Los Incendios Forestales-Algo de Historia y Algunas Reflexiones. In Memorias del Quinto Simposio Internacional Sobre Políticas, Planificación, y Economía de los Incendios Forestales: Servicios Ambientales e Incendios Forestales; Departamento de Agricultura de los Estados Unidos: Albany, CA, USA, 2019. [Google Scholar]
  14. Burga-Cieza, A.M.; Burga Cieza, J.; Iglesias-Osores, S.; Alcalde-Alfaro, V.W.; Martínez-Sovero, G.; Dávila-Estela, L.; Villena-Velásquez, J.J. Estructura, Diversidad y Endemismo de La Flora Del Relicto Los Lanches Del Bosque Montano Las Palmas, Cajamarca, Perú. Cienc. Amaz. 2021, 9, 43–58. [Google Scholar] [CrossRef]
  15. Manríquez, H.; Rascón, J. The Legal Environmental Atypicality and Damage to Natural Resources. The Case of Forest Fires in Chachapoyas and Luya Peru. Arnaldoa 2020, 27, 351–366. [Google Scholar]
  16. Zubieta, R.; Prudencio, F.; Alarco, G.; Reupo, J. Ocurrencia de Incendios Forestales en el Perú Durante Eventos El-Nino. Bol. Téc. 2019, 6, 5–9. [Google Scholar]
  17. Gomez, H.; Pita, J.; Celi, D.; Clement, A. Plan de Prevención y Desastres Frente a Incendios Forestales Región Madre de Dios al 2025; Gobierno Regional Madre de Dios Construyendo el Desarrollo: Puerto Maldonado, Peru, 2020. [Google Scholar]
  18. Doerr, S.H.; Santín, C. Global Trends in Wildfire and Its Impacts: Perceptions versus Realities in a Changing World. Philos. Trans. R. Soc. B Biol. Sci. 2016, 371, 20150345. [Google Scholar] [CrossRef]
  19. Achu, A.L.; Thomas, J.; Aju, C.D.; Gopinath, G.; Kumar, S.; Reghunath, R. Machine-Learning Modelling of Fire Susceptibility in a Forest-Agriculture Mosaic Landscape of Southern India. Ecol. Inform. 2021, 64, 101348. [Google Scholar] [CrossRef]
  20. Tyukavina, A.; Potapov, P.; Hansen, M.C.; Pickens, A.H.; Stehman, S.V.; Turubanova, S.; Parker, D.; Zalles, V.; Lima, A.; Kommareddy, I.; et al. Global Trends of Forest Loss Due to Fire From 2001 to 2019. Front. Remote Sens. 2022, 3, 825190. [Google Scholar] [CrossRef]
  21. Bousfield, C.G.; Lindenmayer, D.B.; Edwards, D.P. Substantial and Increasing Global Losses of Timber-Producing Forest Due to Wildfires. Nat. Geosci. 2023, 16, 1145–1150. [Google Scholar] [CrossRef]
  22. Jones, M.W.; Veraverbeke, S.; Andela, N.; Doerr, S.H.; Kolden, C.; Mataveli, G.; Pettinari, M.L.; Le Quéré, C.; Rosan, T.M.; van der Werf, G.R.; et al. Global Rise in Forest Fire Emissions Linked to Climate Change in the Extratropics. Science 1979 2024, 386, eadl5889. [Google Scholar] [CrossRef]
  23. Fekete, A.; Nehren, U. Climate Change Increased Risk of Forest Fire, Winter Storm and Technical Failure Risks Related to Power Transmission Lines—A Spatial GIS Risk Assessment at Cologne District, Germany. Prog. Disaster Sci. 2024, 24, 100387. [Google Scholar] [CrossRef]
  24. Vergara Anticona, A.; Ocaña Zúñiga, C.; Rosa, A.; Santos, D.; Lorenzon, A.S.; Antonio, P.; Filho, G. Gis and Fuzzy Logic Approach for Forest Fire Risk Modeling in the Cajamarca Region, Peru. Decis. Sci. Lett. 2023, 12, 353–368. [Google Scholar] [CrossRef]
  25. Liu, X.; Zheng, C.; Wang, G.; Zhao, F.; Tian, Y.; Li, H. Integrating Multi-Source Remote Sensing Data for Forest Fire Risk Assessment. Forests 2024, 15, 2028. [Google Scholar] [CrossRef]
  26. Owayjan, M.; Freiha, G.; Achkar, R.; Abdo, E.; Mallah, S. Firoxio: Forest Fire Detection and Alerting System. In Proceedings of the MELECON 2014–2014 17th IEEE Mediterranean Electrotechnical Conference, Beirut, Lebanon, 13–16 April 2014; pp. 177–181. [Google Scholar]
  27. Ghorbanzadeh, O.; Blaschke, T.; Gholamnia, K.; Aryal, J. Forest Fire Susceptibility and Risk Mapping Using Social/Infrastructural Vulnerability and Environmental Variables. Fire 2019, 2, 50. [Google Scholar] [CrossRef]
  28. Janiec, P.; Gadal, S. A Comparison of Two Machine Learning Classification Methods for Remote Sensing Predictive Modeling of the Forest Fire in the North-Eastern Siberia. Remote Sens. 2020, 12, 4157. [Google Scholar] [CrossRef]
  29. Ngoc Thach, N.; Bao-Toan Ngo, D.; Xuan-Canh, P.; Hong-Thi, N.; Hang Thi, B.; Nhat-Duc, H.; Dieu, T.B. Spatial Pattern Assessment of Tropical Forest Fire Danger at Thuan Chau Area (Vietnam) Using GIS-Based Advanced Machine Learning Algorithms: A Comparative Study. Ecol. Inform. 2018, 46, 74–85. [Google Scholar] [CrossRef]
  30. Epstein, M.D.; Seielstad, C.A.; Moran, C.J. Impact and Recovery of Forest Cover Following Wildfire in the Northern Rocky Mountains of the United States. Fire Ecol. 2024, 20, 56. [Google Scholar] [CrossRef]
  31. Chuvieco, E.; Aguado, I.; Salas, J.; García, M.; Yebra, M.; Oliva, P. Satellite Remote Sensing Contributions to Wildland Fire Science and Management. Curr. For. Rep. 2020, 6, 81–96. [Google Scholar] [CrossRef]
  32. Kurbanov, E.; Vorobyev, O.; Leznin, S.; Polevshikova, Y.; Demisheva, E. Assessment of Burn Severity in Middle Povozhje with Landsat Multitemporal Data. Int. J. Wildland Fire 2017, 26, 772–782. [Google Scholar] [CrossRef]
  33. Xu, H.; Chen, J.; He, G.; Lin, Z.; Bai, Y.; Ren, M.; Zhang, H.; Yin, H.; Liu, F. Immediate Assessment of Forest Fire Using a Novel Vegetation Index and Machine Learning Based on Multi-Platform, High Temporal Resolution Remote Sensing Images. Int. J. Appl. Earth Obs. Geoinf. 2024, 134, 104210. [Google Scholar] [CrossRef]
  34. Ibrahim, S.; Kose, M.; Adamu, B.; Jega, I.M. Remote Sensing for Assessing the Impact of Forest Fire Severity on Ecological and Socio-Economic Activities in Kozan District, Turkey. J. Environ. Stud. Sci. 2024. [Google Scholar] [CrossRef]
  35. Gong, A.; Huang, Z.; Liu, L.; Yang, Y.; Ba, W.; Wang, H. Development of an Index for Forest Fire Risk Assessment Considering Hazard Factors and the Hazard-Formative Environment. Remote Sens. 2023, 15, 5077. [Google Scholar] [CrossRef]
  36. De Santana, M.M.M.; de Vasconcelos, R.N.; Mariano Neto, E.; da Franca Rocha, W.d.J.S. Machine Learning Model Reveals Land Use and Climate’s Role in Amazon Wildfires: Present and Future Scenarios. Fire 2024, 7, 338. [Google Scholar] [CrossRef]
  37. Vasconcelos, R.N.; de Santana, M.M.M.; Costa, D.P.; Duverger, S.G.; Ferreira-Ferreira, J.; Oliveira, M.; da Silva Barbosa, L.; Cordeiro, C.L.; Franca Rocha, W.J.S. Machine Learning Model Reveals Land Use and Climate’s Role in Caatinga Wildfires: Present and Future Scenarios. Fire 2024, 8, 8. [Google Scholar] [CrossRef]
  38. Gholamnia, K.; Nachappa, T.G.; Ghorbanzadeh, O.; Blaschke, T. Comparisons of Diverse Machine Learning Approaches for Wildfire Susceptibility Mapping. Symmetry 2020, 12, 604. [Google Scholar] [CrossRef]
  39. Rubí, J.N.S.; de Carvalho, P.H.P.; Gondim, P.R.L. Application of Machine Learning Models in the Behavioral Study of Forest Fires in the Brazilian Federal District Region. Eng. Appl. Artif. Intell. 2023, 118, 105649. [Google Scholar] [CrossRef]
  40. Rihan, M.; Ali Bindajam, A.; Talukdar, S.; Shahfahad; Waseem Naikoo, M.; Mallick, J.; Rahman, A. Forest Fire Susceptibility Mapping with Sensitivity and Uncertainty Analysis Using Machine Learning and Deep Learning Algorithms. Adv. Space Res. 2023, 72, 426–443. [Google Scholar] [CrossRef]
  41. Kim, S.J.; Lim, C.H.; Kim, G.S.; Lee, J.; Geiger, T.; Rahmati, O.; Son, Y.; Lee, W.K. Multi-Temporal Analysis of Forest Fire Probability Using Socio-Economic and Environmental Variables. Remote Sens. 2019, 11, 86. [Google Scholar] [CrossRef]
  42. Ma, W.; Feng, Z.; Cheng, Z.; Chen, S.; Wang, F. Identifying Forest Fire Driving Factors and Related Impacts in China Using Random Forest Algorithm. Forests 2020, 11, 507. [Google Scholar] [CrossRef]
  43. Mabdeh, A.N.; Al-Fugara, A.; Khedher, K.M.; Mabdeh, M.; Al-Shabeeb, A.R.; Al-Adamat, R. Forest Fire Susceptibility Assessment and Mapping Using Support Vector Regression and Adaptive Neuro-Fuzzy Inference System-Based Evolutionary Algorithms. Sustainability 2022, 14, 9446. [Google Scholar] [CrossRef]
  44. Nur, A.S.; Kim, Y.J.; Lee, J.; Lee, C.W. Spatial Prediction of Wildfire Susceptibility Using Hybrid Machine Learning Models Based on Support Vector Regression in Sydney, Australia. Remote Sens. 2023, 15, 760. [Google Scholar] [CrossRef]
  45. Qiu, J.; Wang, H.; Shen, W.; Zhang, Y.; Su, H.; Li, M. Quantifying Forest Fire and Post-Fire Vegetation Recovery in the Daxing’anling Area of Northeastern China Using Landsat Time-Series Data and Machine Learning. Remote Sens. 2021, 13, 792. [Google Scholar] [CrossRef]
  46. Fernández-Manso, A.; Quintano, C. A Synergetic Approach to Burned Area Mapping Using Maximum Entropy Modeling Trained with Hyperspectral Data and VIIRS Hotspots. Remote Sens. 2020, 12, 858. [Google Scholar] [CrossRef]
  47. Usmadi, D. Maximum Entropy Application in Predicting the Vulnerability of Land and Forest Fires in South Sumatra Province, Indonesia. IOP Conf. Ser. Earth Environ. Sci. 2023, 1183, 012105. [Google Scholar] [CrossRef]
  48. Yang, X.; Jin, X.; Zhou, Y. Wildfire Risk Assessment and Zoning by Integrating Maxent and GIS in Hunan Province, China. Forests 2021, 12, 1299. [Google Scholar] [CrossRef]
  49. Guo, F.; Zhang, L.; Jin, S.; Tigabu, M.; Su, Z.; Wang, W. Modeling Anthropogenic Fire Occurrence in the Boreal Forest of China Using Logistic Regression and Random Forests. Forests 2016, 7, 250. [Google Scholar] [CrossRef]
  50. Chen, W.; Yan, X.; Zhao, Z.; Hong, H.; Bui, D.T.; Pradhan, B. Spatial Prediction of Landslide Susceptibility Using Data Mining-Based Kernel Logistic Regression, Naive Bayes and RBFNetwork Models for the Long County Area (China). Bull. Eng. Geol. Environ. 2019, 78, 247–266. [Google Scholar] [CrossRef]
  51. Singh, H.; Ang, L.M.; Lewis, T.; Paudyal, D.; Acuna, M.; Srivastava, P.K.; Srivastava, S.K. Trending and Emerging Prospects of Physics-Based and ML-Based Wildfire Spread Models: A Comprehensive Review. J. For. Res. 2024, 35, 135. [Google Scholar] [CrossRef]
  52. Prasetyo, L.B.; Setiawan, Y.; Condro, A.A.; Kustiyo, K.; Putra, E.I.; Hayati, N.; Wijayanto, A.K.; Ramadhi, A.; Murdiyarso, D. Assessing Sumatran Peat Vulnerability to Fire under Various Condition of ENSO Phases Using Machine Learning Approaches. Forests 2022, 13, 828. [Google Scholar] [CrossRef]
  53. Negara, B.S.; Kurniawan, R.; Nazri, M.Z.A.; Abdullah, S.N.H.S.; Saputra, R.W.; Ismanto, A. Riau Forest Fire Prediction Using Supervised Machine Learning. J. Phys. Conf. Ser. 2020, 1566, 012002. [Google Scholar] [CrossRef]
  54. Yang, S.; Lupascu, M.; Meel, K.S. Predicting Forest Fire Using Remote Sensing Data and Machine Learning. arXiv 2021, arXiv:2101.01975. [Google Scholar] [CrossRef]
  55. Mishra, M.; Guria, R.; Baraj, B.; Nanda, A.P.; Santos, C.A.G.; da Silva, R.M.; Laksono, F.A.T. Spatial Analysis and Machine Learning Prediction of Forest Fire Susceptibility: A Comprehensive Approach for Effective Management and Mitigation. Sci. Total Environ. 2024, 926, 171713. [Google Scholar] [CrossRef] [PubMed]
  56. Rubí, J.N.S.; Gondim, P.R.L. A Performance Comparison of Machine Learning Models for Wildfire Occurrence Risk Prediction in the Brazilian Federal District Region. Environ. Syst. Decis. 2024, 44, 351–368. [Google Scholar] [CrossRef]
  57. Tien Bui, D.; Hoang, N.D.; Samui, P. Spatial Pattern Analysis and Prediction of Forest Fire Using New Machine Learning Approach of Multivariate Adaptive Regression Splines and Differential Flower Pollination Optimization: A Case Study at Lao Cai Province (Viet Nam). J. Environ. Manag. 2019, 237, 476–487. [Google Scholar] [CrossRef] [PubMed]
  58. Tehrany, M.S.; Jones, S.; Shabani, F.; Martínez-Álvarez, F.; Tien Bui, D. A Novel Ensemble Modeling Approach for the Spatial Prediction of Tropical Forest Fire Susceptibility Using LogitBoost Machine Learning Classifier and Multi-Source Geospatial Data. Theor. Appl. Climatol. 2019, 137, 637–653. [Google Scholar] [CrossRef]
  59. Jain, P.; Coogan, S.C.P.; Subramanian, S.G.; Crowley, M.; Taylor, S.; Flannigan, M.D. A Review of Machine Learning Applications in Wildfire Science and Management. Environ. Rev. 2020, 28, 478–505. [Google Scholar] [CrossRef]
  60. Moghim, S.; Mehrabi, M. Wildfire Assessment Using Machine Learning Algorithms in Different Regions. Fire Ecol. 2024, 20, 104. [Google Scholar] [CrossRef]
  61. Tonini, M.; D’andrea, M.; Biondi, G.; Esposti, S.D.; Trucchia, A.; Fiorucci, P. A Machine Learning-Based Approach for Wildfire Susceptibility Mapping. The Case Study of the Liguria Region in Italy. Geosciences 2020, 10, 105. [Google Scholar] [CrossRef]
  62. Shahzad, F.; Mehmood, K.; Hussain, K.; Haidar, I.; Anees, S.A.; Muhammad, S.; Ali, J.; Adnan, M.; Wang, Z.; Feng, Z. Comparing Machine Learning Algorithms to Predict Vegetation Fire Detections in Pakistan. Fire Ecol. 2024, 20, 57. [Google Scholar] [CrossRef]
  63. Lizarzaburu-Aguinaga, D.; Muñoz, W.S.; Ordoñez Galvez, J.J.; Cabrera Carranza, C.F.; Castañeda-Olivera, C.A.; Valle Jurado, C. del Modeling of the Risk of Forest Fires for the Andean Community Picol Orcompugio, Cusco–Peru. Chem. Eng. Trans. 2023, 104, 133–138. [Google Scholar] [CrossRef]
  64. Ysla Huaman, M.H.; Ponce Ramos, C.J.; Zacarias Arauco, N.D.; Cornejo Tueros, J.V. Modeling of Risk Zones for Forest Fires in High Andean Zones of Peru. In Proceedings of the 2023 the 7th International Conference on Energy and Environmental Science, Antalya, Türkiye, 6–10 November 2023; Yang, J., Ed.; Springer: Cham, Switzerland, 2023; pp. 65–78. [Google Scholar]
  65. Barboza, E.; Turpo, E.Y.; Tariq, A.; Salas López, R.; Pizarro, S.; Zabaleta-Santisteban, J.A.; Medina-Medina, A.J.; Tuesta-Trauco, K.M.; Oliva-Cruz, M.; Vásquez, H.V. Spatial Distribution of Burned Areas from 1986 to 2023 Using Cloud Computing: A Case Study in Amazonas (Peru). Fire 2024, 7, 413. [Google Scholar] [CrossRef]
  66. Jaiswal, R.K.; Mukherjee, S.; Raju, K.D.; Saxena, R. Forest Fire Risk Zone Mapping from Satellite Imagery and GIS. Int. J. Appl. Earth Obs. Geoinf. 2002, 4, 1–10. [Google Scholar] [CrossRef]
  67. Sharma, S.; Khanal, P. Forest Fire Prediction: A Spatial Machine Learning and Neural Network Approach. Fire 2024, 7, 205. [Google Scholar] [CrossRef]
  68. Rojas Briceño, N.B.; Cotrina Sánchez, D.A.; Barboza Castillo, E.; Barrena Gurbillón, M.A.; Sarmiento, F.O.; Sotomayor, D.A.; Oliva, M.; Salas López, R. Current and Future Distribution of Five Timber Forest Species in Amazonas, Northeast Peru: Contributions towards a Restoration Strategy. Diversity 2020, 12, 305. [Google Scholar] [CrossRef]
  69. Gigović, L.; Pourghasemi, H.R.; Drobnjak, S.; Bai, S. Testing a New Ensemble Model Based on SVM and Random Forest in Forest Fire Susceptibility Assessment and Its Mapping in Serbia’s Tara National Park. Forests 2019, 10, 408. [Google Scholar] [CrossRef]
  70. Ramo, R.; Chuvieco, E. Developing a Random Forest Algorithm for MODIS Global Burned Area Classification. Remote Sens. 2017, 9, 1193. [Google Scholar] [CrossRef]
  71. Shi, C.; Zhang, F. A Forest Fire Susceptibility Modeling Approach Based on Integration Machine Learning Algorithm. Forests 2023, 14, 1506. [Google Scholar] [CrossRef]
  72. Wu, Z.; Li, M.; Wang, B.; Tian, Y.; Quan, Y.; Liu, J. Analysis of Factors Related to Forest Fires in Different Forest Ecosystems in China. Forests 2022, 13, 1021. [Google Scholar] [CrossRef]
  73. Tan, C.; Feng, Z. Mapping Forest Fire Risk Zones Using Machine Learning Algorithms in Hunan Province, China. Sustainability 2023, 15, 6292. [Google Scholar] [CrossRef]
  74. Nakamura, J. Image Sensors and Signal Processing for Digital Still Cameras; Taylor & Francis: Abingdon, UK, 2006; ISBN 0849335450. [Google Scholar]
  75. Śliwiński, D.; Konieczna, A.; Roman, K. Geostatistical Resampling of LiDAR-Derived DEM in Wide Resolution Range for Modelling in SWAT: A Case Study of Zgłowiączka River (Poland). Remote Sens. 2022, 14, 1281. [Google Scholar] [CrossRef]
  76. Afwani, M.Z.; Danoedoro, P. The Effects of Polynomial Interpolation and Resampling Methods in Geometric Correction on the Land-Cover Classification Accuracy of Landsat-8 OLI Imagery: A Case Study of Kulon Progo Area, Yogyakarta. In Proceedings of the Sixth Geoinformation Science Symposium, Yogyakarta, Indonesia, 26–27 of August 2019; p. 21. [Google Scholar]
  77. Minh, N.Q.; Huong, N.T.T.; Khanh, P.Q.; Hien, L.P.; Bui, D.T. Impacts of Resampling and Downscaling Digital Elevation Model and Its Morphometric Factors: A Comparison of Hopfield Neural Network, Bilinear, Bicubic, and Kriging Interpolations. Remote Sens. 2024, 16, 819. [Google Scholar] [CrossRef]
  78. Bill, R.; Blankenbach, J.; Breunig, M.; Haunert, J.H.; Heipke, C.; Herle, S.; Maas, H.G.; Mayer, H.; Meng, L.; Rottensteiner, F.; et al. Geospatial Information Research: State of the Art, Case Studies and Future Perspectives; Springer International Publishing: Berlin/Heidelberg, Germany, 2022; Volume 90, ISBN 0123456789. [Google Scholar]
  79. Babu, K.N.; Gour, R.; Ayushi, K.; Ayyappan, N.; Parthasarathy, N. Environmental Drivers and Spatial Prediction of Forest Fires in the Western Ghats Biodiversity Hotspot, India: An Ensemble Machine Learning Approach. For. Ecol. Manag. 2023, 540, 121057. [Google Scholar] [CrossRef]
  80. Gigović, L.; Jakovljević, G.; Sekulović, D.; Regodić, M. GIS Multi-Criteria Analysis for Identifying and Mapping Forest Fire Hazard: Nevesinje, Bosnia and Herzegovina. Teh. Vjesn. 2018, 25, 891–897. [Google Scholar] [CrossRef]
  81. Rafaqat, W.; Iqbal, M.; Kanwal, R.; Song, W. Study of Driving Factors Using Machine Learning to Determine the Effect of Topography, Climate, and Fuel on Wildfire in Pakistan. Remote Sens. 2022, 14, 1918. [Google Scholar] [CrossRef]
  82. Hirt, C.; Filmer, M.S.; Featherstone, W.E. Comparison and Validation of the Recent Freely Available ASTER-GDEM Ver1, SRTM Ver4.1 and GEODATA DEM-9S Ver3 Digital Elevation Models over Australia. Aust. J. Earth Sci. 2010, 57, 337–347. [Google Scholar] [CrossRef]
  83. Aher, P.D.; Adinarayana, J.; Gorantiwar, S.D. Quantification of Morphometric Characterization and Prioritization for Management Planning in Semi-Arid Tropics of India: A Remote Sensing and GIS Approach. J. Hydrol. 2014, 511, 850–860. [Google Scholar] [CrossRef]
  84. Farhan, Y. Morphometric Assessment of Wadi Wala Watershed, Southern Jordan Using ASTER (DEM) and GIS. J. Geogr. Inf. Syst. 2017, 9, 158–190. [Google Scholar] [CrossRef]
  85. Slijepcevic, A.; Anderson, W.R.; Matthews, S.; Anderson, D.H. Evaluating Models to Predict Daily Fine Fuel Moisture Content in Eucalypt Forest. For. Ecol. Manag. 2015, 335, 261–269. [Google Scholar] [CrossRef]
  86. Naderpour, M.; Rizeei, H.M.; Ramezani, F. Forest Fire Risk Prediction: A Spatial Deep Neural Network-Based Framework. Remote Sens. 2021, 13, 2513. [Google Scholar] [CrossRef]
  87. Ma, T.; Wang, G.; Guo, R.; Chen, L.; Ma, J. Forest Fire Susceptibility Assessment under Small Sample Scenario: A Semi-Supervised Learning Approach Using Transductive Support Vector Machine. J. Environ. Manag. 2024, 359, 120966. [Google Scholar] [CrossRef]
  88. Singha, C.; Swain, K.C.; Moghimi, A.; Foroughnia, F.; Swain, S.K. Integrating Geospatial, Remote Sensing, and Machine Learning for Climate-Induced Forest Fire Susceptibility Mapping in Similipal Tiger Reserve, India. For. Ecol. Manag. 2024, 555, 121729. [Google Scholar] [CrossRef]
  89. Das, J.; Mahato, S.; Joshi, P.K.; Liou, Y.A. Forest Fire Susceptibility Zonation in Eastern India Using Statistical and Weighted Modelling Approaches. Remote Sens. 2023, 15, 1340. [Google Scholar] [CrossRef]
  90. Makumbura, R.K.; Dissanayake, P.; Gunathilake, M.B.; Rathnayake, N.; Kantamaneni, K.; Rathnayake, U. Spatial Mapping and Analysis of Forest Fire Risk Areas in Sri Lanka–Understanding Environmental Significance. Case Stud. Chem. Environ. Eng. 2024, 9, 100680. [Google Scholar] [CrossRef]
  91. Maniatis, Y.; Doganis, A.; Chatzigeorgiadis, M. Fire Risk Probability Mapping Using Machine Learning Tools and Multi-Criteria Decision Analysis in the GIS Environment: A Case Study in the National Park Forest Dadia-Lefkimi-Soufli, Greece. Appl. Sci. 2022, 12, 2938. [Google Scholar] [CrossRef]
  92. Barzani, A.R.; Pahlavani, P.; Ghorbanzadeh, O.; Gholamnia, K.; Ghamisi, P. Evaluating the Impact of Recursive Feature Elimination on Machine Learning Models for Predicting Forest Fire-Prone Zones. Fire 2024, 7, 440. [Google Scholar] [CrossRef]
  93. Barros-Rosa, L.; de Arruda, P.H.Z.; Machado, N.G.; Pires-Oliveira, J.C.; Eisenlohr, P.V. Fire Probability Mapping and Prediction from Environmental Data: What a Comprehensive Savanna-Forest Transition Can Tell Us. For. Ecol. Manag. 2022, 520, 120354. [Google Scholar] [CrossRef]
  94. Gentilucci, M.; Barbieri, M.; Younes, H.; Rihab, H.; Pambianchi, G. Analysis of Wildfire Susceptibility by Weight of Evidence, Using Geomorphological and Environmental Factors in the Marche Region, Central Italy. Geosciences 2024, 14, 112. [Google Scholar] [CrossRef]
  95. Herrmann, P.B.; Nascimento, V.F.; Casagrande, F.; de Freitas, M.W.D.; Klug, A.C. Spatial Modeling of Fire in the Atlantic Forest Considering Future Climate Change Scenarios in Rio Grande Do Sul State–Brazil. J. S. Am. Earth Sci. 2023, 131, 104614. [Google Scholar] [CrossRef]
  96. Pham, V.T.; Do, T.A.T.; Tran, H.D.; Do, A.N.T. Classifying Forest Cover and Mapping Forest Fire Susceptibility in Dak Nong Province, Vietnam Utilizing Remote Sensing and Machine Learning. Ecol. Inform. 2024, 79, 102392. [Google Scholar] [CrossRef]
  97. Carlson, T.N.; Ripley, D.A. On the Relation between NDVI, Fractional Vegetation Cover, and Leaf Area Index. Remote Sens. Environ. 1997, 62, 241–252. [Google Scholar] [CrossRef]
  98. Wu, X.; Zhang, G.; Yang, Z.; Tan, S.; Yang, Y.; Pang, Z. Machine Learning for Predicting Forest Fire Occurrence in Changsha: An Innovative Investigation into the Introduction of a Forest Fuel Factor. Remote Sens. 2023, 15, 4208. [Google Scholar] [CrossRef]
  99. Nikolaychuk, O.; Pestova, J.; Yurin, A. Wildfire Susceptibility Mapping in Baikal Natural Territory Using Random Forest. Forests 2024, 15, 170. [Google Scholar] [CrossRef]
  100. Geranian, H.; Tabatabaei, S.H.; Asadi, H.H.; Carranza, E.J.M. Application of Discriminant Analysis and Support Vector Machine in Mapping Gold Potential Areas for Further Drilling in the Sari-Gunay Gold Deposit, NW Iran. Nat. Resour. Res. 2016, 25, 145–159. [Google Scholar] [CrossRef]
  101. Brown, W.M.; Gedeon, T.D.; Groves, D.I.; Barnes, R.G. Artificial Neural Networks: A New Method for Mineral Prospectivity Mapping. Aust. J. Earth Sci. 2000, 47, 757–770. [Google Scholar] [CrossRef]
  102. Harris, D.; Zurcher, L.; Stanley, M.; Marlow, J.; Pan, G. A Comparative Analysis of Favorability Mappings by Weights of Evidence, Probabilistic Neural Networks, Discriminant Analysis, and Logistic Regression. Nat. Resour. Res. 2003, 12, 241–255. [Google Scholar] [CrossRef]
  103. Lachaud, A.; Adam, M.; Mišković, I. Comparative Study of Random Forest and Support Vector Machine Algorithms in Mineral Prospectivity Mapping with Limited Training Data. Minerals 2023, 13, 1073. [Google Scholar] [CrossRef]
  104. Oliveira, S.; Oehler, F.; San-Miguel-Ayanz, J.; Camia, A.; Pereira, J.M.C. Modeling Spatial Patterns of Fire Occurrence in Mediterranean Europe Using Multiple Regression and Random Forest. For. Ecol. Manag. 2012, 275, 117–129. [Google Scholar] [CrossRef]
  105. Curt, T.; Aini, A.; Dupire, S. Fire Activity in Mediterranean Forests (The Algerian Case). Fire 2020, 3, 58. [Google Scholar] [CrossRef]
  106. Göltaş, M.; Ayberk, H.; Kücük, O. Forest Fire Occurrence Modeling in Southwest Turkey Using MaxEnt Machine Learning Technique. iForest 2024, 17, 10–18. [Google Scholar] [CrossRef]
  107. Martín, Y.; Zúñiga-Antón, M.; Rodrigues Mimbrero, M. Modelling Temporal Variation of Fire-Occurrence towards the Dynamic Prediction of Human Wildfire Ignition Danger in Northeast Spain. Geomat. Nat. Hazards Risk 2019, 10, 385–411. [Google Scholar] [CrossRef]
  108. Singh, K.R.; Neethu, K.P.; Madhurekaa, K.; Harita, A.; Mohan, P. Parallel SVM Model for Forest Fire Prediction. Soft Comput. Lett. 2021, 3, 100014. [Google Scholar] [CrossRef]
  109. Kar, A.; Nath, N.; Kemprai, U.; Aman. Performance Analysis of Support Vector Machine (SVM) on Challenging Datasets for Forest Fire Detection. Int. J. Commun. Netw. Syst. Sci. 2024, 17, 11–29. [Google Scholar] [CrossRef]
  110. Ahn, H.K.; Jung, H.; Lim, C.H. Can Ensemble Techniques and Large-Scale Fire Datasets Improve Predictions of Forest Fire Probability Due to Climate Change?—A Case Study from the Republic of Korea. Forests 2024, 15, 503. [Google Scholar] [CrossRef]
  111. Vergara, A.J.; Cieza-Tarrillo, D.; Ocaña, C.; Quiñonez, L.; Idrogo-Vasquez, G.; Muñoz-Astecker, L.D.; Auquiñivin-Silva, E.A.; Cruzalegui, R.J.; Arbizu, C.I. Current and Future Spatial Distribution of the Genus Cinchona in Peru: Opportunities for Conservation in the Face of Climate Change. Sustainability 2023, 15, 14109. [Google Scholar] [CrossRef]
  112. He, W.; Shirowzhan, S.; Pettit, C.J. GIS and Machine Learning for Analysing Influencing Factors of Bushfires Using 40-Year Spatio-Temporal Bushfire Data. ISPRS Int. J. Geoinf. 2022, 11, 336. [Google Scholar] [CrossRef]
  113. Sarkar, A.; Ghosh, A.; Banik, P. Multi-Criteria Land Evaluation for Suitability Analysis of Wheat: A Case Study of a Watershed in Eastern Plateau Region, India. Geo-Spat. Inf. Sci. 2014, 17, 119–128. [Google Scholar] [CrossRef]
  114. Voronin, V.; Cen, Y.; Semenishchev, E.; El-Madafri, I.; Peña, M.; Olmedo-Torre, N. Dual-Dataset Deep Learning for Improved Forest Fire Detection: A Novel Hierarchical Domain-Adaptive Learning Approach. Mathematics 2024, 12, 534. [Google Scholar] [CrossRef]
  115. Tariq, A.; Shu, H.; Siddiqui, S.; Munir, I.; Sharifi, A.; Li, Q.; Lu, L. Spatio-Temporal Analysis of Forest Fire Events in the Margalla Hills, Islamabad, Pakistan Using Socio-Economic and Environmental Variable Data with Machine Learning Methods. J. For. Res. 2022, 33, 183–194. [Google Scholar] [CrossRef]
  116. Kantarcioglu, O.; Schindler, K.; Kocaman, S. Forest Fire Susceptibility Assessment with Machine Learning Methods in North-East Turkiye. Int. Arch. Photogramm. Remote Sens. Spat. Inf. Sci.-ISPRS Arch. 2023, 48, 161–167. [Google Scholar] [CrossRef]
  117. Tuyen, T.T.; Jaafari, A.; Yen, H.P.H.; Nguyen-Thoi, T.; Van Phong, T.; Nguyen, H.D.; Van Le, H.; Phuong, T.T.M.; Nguyen, S.H.; Prakash, I.; et al. Mapping Forest Fire Susceptibility Using Spatially Explicit Ensemble Models Based on the Locally Weighted Learning Algorithm. Ecol. Inform. 2021, 63, 101292. [Google Scholar] [CrossRef]
  118. Zhong, W.; Wang, S.; Wu, T.; Gao, X.; Liang, T. Optimized Machine Learning Model for Fire Consequence Prediction. Fire 2024, 7, 114. [Google Scholar] [CrossRef]
  119. Pan, S.; Peng, D.; Li, Y.; Chen, Z.; Zhai, Y.; Liu, C.; Hong, B. Potential Global Distribution of the Guava Root-Knot Nematode Meloidogyne Enterolobii under Different Climate Change Scenarios Using MaxEnt Ecological Niche Modeling. J. Integr. Agric. 2023, 22, 2138–2150. [Google Scholar] [CrossRef]
  120. Choi, S.; Son, M.; Kim, C.; Kim, B. A Forest Fire Prediction Model Based on Meteorological Factors and the Multi-Model Ensemble Method. Forests 2024, 15, 1981. [Google Scholar] [CrossRef]
  121. Sun, Y.; Zhang, F.; Lin, H.; Xu, S. A Forest Fire Susceptibility Modeling Approach Based on Light Gradient Boosting Machine Algorithm. Remote Sens. 2022, 14, 4362. [Google Scholar] [CrossRef]
  122. Abd Elrahman, S.M.; Abraham, A. A Review of Class. Imbalance Problem. J. Netw. Innov. Comput. 2013, 1, 332–340. [Google Scholar]
  123. Sun, C.; Huang, C.; Zhang, H.; Chen, B.; An, F.; Wang, L.; Yun, T. Individual Tree Crown Segmentation and Crown Width Extraction from a Heightmap Derived From Aerial Laser Scanning Data Using a Deep Learning Framework. Front. Plant Sci. 2022, 13, 4974. [Google Scholar] [CrossRef]
  124. Loboda, T.V.; Csiszar, I.A. Reconstruction of Fire Spread within Wildland Fire Events in Northern Eurasia from the MODIS Active Fire Product. Glob. Planet. Change 2007, 56, 258–273. [Google Scholar] [CrossRef]
  125. Wang, J.; Wang, G.; Qi, J.; Liu, Y.; Zhang, W. Research of Forest Fire Points Detection Method Based on MODIS Active Fire Product. In Proceedings of the 2021 28th International Conference on Geoinformatics, Nanchang, China, 3–5 November 2021; pp. 1–5. [Google Scholar]
  126. Fu, Y.; Li, R.; Wang, X.; Bergeron, Y.; Valeria, O.; Chavardès, R.D.; Wang, Y.; Hu, J. Fire Detection and Fire Radiative Power in Forests and Low-Biomass Lands in Northeast Asia: MODIS versus VIIRS Fire Products. Remote Sens. 2020, 12, 2870. [Google Scholar] [CrossRef]
  127. Sharma, A.; Wang, J.; Lennartson, E.M. Intercomparison of MODIS and VIIRS Fire Products in Khanty-Mansiysk Russia: Implications for Characterizing Gas Flaring from Space. Atmosphere 2017, 8, 95. [Google Scholar] [CrossRef]
  128. Coskuner, K.A. Assessing the Performance of MODIS and VIIRS Active Fire Products in the Monitoring of Wildfires: A Case Study in Turkey. iForest 2022, 15, 85–94. [Google Scholar] [CrossRef]
  129. Kganyago, M.; Shikwambana, L. Assessment of the Characteristics of Recent Major Wildfires in the USA, Australia and Brazil in 2018-2019 Using Multi-Source Satellite Products. Remote Sens. 2020, 12, 1803. [Google Scholar] [CrossRef]
  130. Stroppiana, D.; Azar, R.; Calò, F.; Pepe, A.; Imperatore, P.; Boschetti, M.; Silva, J.M.N.; Brivio, P.A.; Lanari, R. Integration of Optical and SAR Data for Burned Area Mapping in Mediterranean Regions. Remote Sens. 2015, 7, 1320–1345. [Google Scholar] [CrossRef]
  131. Tariq, A.; Shu, H.; Li, Q.; Altan, O.; Khan, M.R.; Baqa, M.F.; Lu, L. Quantitative Analysis of Forest Fires in Southeastern Australia Using Sar Data. Remote Sens. 2021, 13, 2386. [Google Scholar] [CrossRef]
  132. Abdikan, S.; Bayik, C.; Sekertekin, A.; Bektas Balcik, F.; Karimzadeh, S.; Matsuoka, M.; Balik Sanli, F. Burned Area Detection Using Multi-Sensor SAR, Optical, and Thermal Data in Mediterranean Pine Forest. Forests 2022, 13, 347. [Google Scholar] [CrossRef]
  133. Boschetti, L.; Roy, D.P.; Justice, C.O.; Humber, M.L. MODIS-Landsat Fusion for Large Area 30m Burned Area Mapping. Remote Sens. Environ. 2015, 161, 27–42. [Google Scholar] [CrossRef]
  134. Urbanelli, A.; Barco, L.; Arnaudo, E.; Rossi, C. A Multimodal Supervised Machine Learning Approach for Satellite-Based Wildfire Identification in Europe. In Proceedings of the IGARSS 2023—2023 IEEE International Geoscience and Remote Sensing Symposium, Pasadena, CA, USA, 16–21 July 2023; pp. 608–611. [Google Scholar]
  135. Gutiérrez, G.; Canul-Reich, J.; Zezzatti, A.O.; Margain, L.; Ponce, J. Mining: Students Comments about Teacher Performance Assessment Using Machine Learning Algorithms. Int. J. Comb. Optim. Probl. Inform. 2018, 9, 26–40. [Google Scholar]
  136. Cutler, D.R.; Edwards, T.C., Jr.; Beard, K.H.; Cutler, A.; Hess, K.T.; Gibson, J.; Lawler, J.J. Random Forests for Classification in Ecology. Ecology 2007, 88, 2783–2792. [Google Scholar] [CrossRef]
  137. Evans, J.S.; Cushman, S.A. Gradient Modeling of Conifer Species Using Random Forests. Landsc. Ecol. 2009, 24, 673–683. [Google Scholar] [CrossRef]
  138. Noroozi, F.; Ghanbarian, G.; Safaeian, R.; Pourghasemi, H.R. Forest Fire Mapping: A Comparison between GIS-Based Random Forest and Bayesian Models. Nat. Hazards 2024, 120, 6569–6592. [Google Scholar] [CrossRef]
  139. Gao, C.; Lin, H.-L.; Hu, H.-Q.; Song, H. A review of models of forest fire occurrence prediction in China. Ying Yong Sheng Tai Xue Bao 2020, 31, 3227–3240. [Google Scholar] [CrossRef]
  140. Garg, U.; Kukreti, V.; Pundir, R.S.; Manchanda, M.; Gupta, N. Prediction of Turkey Forest Fire Using Random Forest Regressor. In Proceedings of the 2023 International Conference on Innovative Data Communication Technologies and Application (ICIDCA), Uttarakhand, India, 14–16 March 2023; pp. 1–7. [Google Scholar]
  141. Hernandez, K.; Hoskins, A.B. Machine Learning Algorithms Applied to Wildfire Data in California’s Central Valley. Trees For. People 2024, 15, 100516. [Google Scholar] [CrossRef]
  142. Nogueira, J.D.V.; Pires, E.J.S.; Reis, A.; de Moura Oliveira, P.B.; Pereira, A.; Barroso, J. Forest Fire Risk Prediction Using Machine Learning. In Proceedings of the 19th International Conference on Soft Computing Models in Industrial and Environmental Applications SOCO 2024, Salamanca, Spain, 9–11 October 2024; Quintián, H., Corchado, E., Troncoso Lora, A., Pérez García, H., Jove, E., Calvo Rolle, J.L., Martínez de Pisón, F.J., García Bringas, P., Martínez Álvarez, F., Herrero Cosío, Á., et al., Eds.; Springer: Cham, Switzerland, 2025; pp. 221–230. [Google Scholar]
  143. Alkan Akinci, H.; Akinci, H.; Zeybek, M. Comparison of Diverse Machine Learning Algorithms for Forest Fire Susceptibility Mapping in Antalya, Türkiye. Adv. Space Res. 2024, 74, 647–667. [Google Scholar] [CrossRef]
  144. Mishra, B.; Panthi, S.; Poudel, S.; Ghimire, B.R. Forest Fire Pattern and Vulnerability Mapping Using Deep Learning in Nepal. Fire Ecol. 2023, 19, 3. [Google Scholar] [CrossRef]
  145. Li, Y.; Feng, Z.; Chen, S.; Zhao, Z.; Wang, F. Application of the Artificial Neural Network and Support Vector Machines in Forest Fire Prediction in the Guangxi Autonomous Region, China. Discrete Dyn. Nat. Soc. 2020, 2020, 5612650. [Google Scholar] [CrossRef]
  146. Petrić, J.; Maričić, T.; Basarić, J. The Population Conundrums and Some Implications for Urban Development in Serbia. Spatium 2012, 7–14. [Google Scholar] [CrossRef]
  147. Milanović, S.; Milanović, S.D.; Marković, N.; Pamučar, D.; Gigović, L.; Kostić, P. Forest Fire Probability Mapping in Eastern Serbia: Logistic Regression versus Random Forest Method. Forests 2021, 12, 5. [Google Scholar] [CrossRef]
  148. Shao, Y.; Feng, Z.; Sun, L.; Yang, X.; Li, Y.; Xu, B.; Chen, Y. Mapping China’s Forest Fire Risks with Machine Learning. Forests 2022, 13, 856. [Google Scholar] [CrossRef]
  149. Vergara, A.J.; Valqui-Reina, V.S.; Cieza-Tarrillo, D.; Munoz-Astecker, L.D.; Ocaña, C.L.; Cubas, J.; Auquiñivin-Silva, E.A. Integration of the AHP Method and GIS Techniques for Mapping Areas Susceptible to Forest Fires in the Southern Amazon Region (Peru). Int. J. Des. Nat. Ecodyn. 2024, 19, 769–778. [Google Scholar] [CrossRef]
  150. Castillo, E.B.; Turpo Cayo, E.Y.; De Almeida, C.M.; López, R.S.; Rojas Briceño, N.B.; Silva López, J.O.; Gurbillón, M.Á.B.; Oliva, M.; Espinoza-Villar, R. Monitoring Wildfires in the Northeastern Peruvian Amazon Using Landsat-8 and Sentinel-2 Imagery in the GEE Platform. ISPRS Int. J. Geoinf. 2020, 9, 564. [Google Scholar] [CrossRef]
  151. De Rigo, D.; Libertà, G.; Durrant, T.H.; Vivancos, A.; San-Miguel-Ayanz, J. Forest Fire Danger Extremes in Europe Under Climate Change: Variability and Uncertainty; Publications Office of the European Union: Luxembourg, 2017. [Google Scholar] [CrossRef]
  152. Linares-Palomin, R.; Huamantupa-Chuquimac, I.; Padrón, E.; De Los Ángeles La Torre-Cuadros, M.; Roncal-Rabana, M.; Choquecota, N.; Collazos, L.; Elejalde, R.; Vergara, N.; Marcelo-Peña, J.L. The Seasonally Dry Forests of Peru: A Re-Analysis of Their Diversity Patterns and Floristic Relationships. Rev. Peru Biol. 2022, 29, e21613. [Google Scholar] [CrossRef]
  153. Syphard, A.D.; Velazco, S.J.E.; Rose, M.B.; Franklin, J.; Regan, H.M. The Importance of Geography in Forecasting Future Fire Patterns under Climate Change. Proc. Natl. Acad. Sci. USA 2024, 121, 6121. [Google Scholar] [CrossRef] [PubMed]
  154. Inglis, N.C.; Vukomanovic, J. Visualizing When, Where, and How Fires Happen in U.S. Parks and Protected Areas. ISPRS Int. J. Geoinf. 2020, 9, 333. [Google Scholar] [CrossRef]
  155. Fargeon, H.; Pimont, F.; Martin-StPaul, N.; De Caceres, M.; Ruffault, J.; Barbero, R.; Dupuy, J.-L. Projections of Fire Danger under Climate Change over France: Where Do the Greatest Uncertainties Lie? Clim. Change 2020, 160, 479–493. [Google Scholar] [CrossRef]
  156. Manriquez, Z.H.M. Especies Forestales Afectadas En Incendios Ocurridos En Amazonas: Un Análisis de La Información Fiscal de Los Casos de Chachapoyas y Luya. Arnaldoa 2019, 26, 966–976. [Google Scholar]
Figure 1. Location of the Amazonas department, Perú.
Figure 1. Location of the Amazonas department, Perú.
Forests 16 00273 g001
Figure 2. Variables used in the modeling.
Figure 2. Variables used in the modeling.
Forests 16 00273 g002
Figure 3. Flowchart methodology.
Figure 3. Flowchart methodology.
Forests 16 00273 g003
Figure 4. Area under the receiver operating characteristic curve (AUC-ROC) of the three machine learning models.
Figure 4. Area under the receiver operating characteristic curve (AUC-ROC) of the three machine learning models.
Forests 16 00273 g004
Figure 5. Forest fire risk maps. (A) SVM, (B) Random Forest, (C) MaxEnt.
Figure 5. Forest fire risk maps. (A) SVM, (B) Random Forest, (C) MaxEnt.
Forests 16 00273 g005
Table 1. Variables used.
Table 1. Variables used.
FactorVariablesDescription
TopographicElevationElevation (masl)
AspectAspect
SlopeSlope (°)
TWITopographic Humidity Index
SocialDistance to roadsDistance to roads (m)
Distance to riversDistance to rivers (m)
Distance to population centersDistance to population centers (m)
ClimaticTemperatureTemperature (°C)
Humidity (*)Humidity (Kpa)
Radiation (*)Radiation (nm)
RainfallRainfall (mm)
Wind speedWind speed (km/h)
BiologicalNormalized Difference Vegetation IndexNDVI
Land CoverLC
Note: (*) variables excluded with Pearson correlation ≥ 0.90.
Table 2. Statistical metrics of the machine learning models.
Table 2. Statistical metrics of the machine learning models.
Statistical MetricsPrecisionRecallF1 ScoreAccuracyAUC
Support vector machine0.98600.87740.92850.87560.87
Random Forest0.95600.88210.91760.86940.91
MaxEnt0.95300.96240.90540.85130.84
Table 3. Paired t-test of the machine learning models.
Table 3. Paired t-test of the machine learning models.
ComparationMean Differencet-Valuep-ValueConfidence Interval
MaxEnt-SVM−0.6999−475.65552.20 × 10−16−0.703 to −0.697
MaxEnt-RF−0.8620−626.71312.20 × 10−16−0.865 to −0.859
RF-SVM0.1621472.84772.20 × 10−160.161–0.163
Table 4. AUC confidence intervals.
Table 4. AUC confidence intervals.
ParametersMinimum Value (CI 95%)AUC ValueMaximum Value (95% CI)
MaxentTraining0.84910.850.8827
SVM0.89550.900.9341
RF0.82190.860.8987
MaxentTesting0.83860.840.8795
SVM0.79690.870.8813
RF0.87620.910.9218
Table 5. Level of risk per machine learning model assessed in the Amazonasdepartament.
Table 5. Level of risk per machine learning model assessed in the Amazonasdepartament.
Level of RiskRFSVMMaxEntAverage
ha%ha%ha%ha%
Very Low15,441.0039.30%16,108.0040.99%15,995.0040.71%15,848.0040.33
Low4977.0012.67%3108.007.91%5999.0015.27%4694.6711.95
Moderate4750.0012.09%2304.005.86%5722.0014.56%4258.6710.84
High5812.0014.79%3024.007.70%5442.0013.85%4759.3312.11
Very High8312.0021.15%14,749.0037.54%6135.0015.61%9732.0024.77
Total39,292.00100.00%39,293.00100.00%39,293.00100.00%39,293.00100.00%
Table 6. Class of forest fire risk areas in the provinces of the Amazonas department.
Table 6. Class of forest fire risk areas in the provinces of the Amazonas department.
ModelProvinceVery LowLowModerateHighVery High
kmkmkmkmkm
MaxEntBagua2100.681764.04815.89810.63726.90
Bongará 963.15516.67718.07536.47400.82
Chachapoyas43.06283.29872.701524.00560.74
Condorcanqui13,101.722606.061300.53579.011044.65
Luya0.27163.57873.271202.641348.71
Utcubamba874.59480.63434.39616.611927.39
Rodriguez de Mendoza486.49632.96791.07415.90519.31
Random Forest (RF)Bagua1962.171111.46882.32995.051,267.13
Bongará 1011.98396.11537.60500.74688.75
Chachapoyas31.03185.63473.051040.071554.01
Condorcanqui12,172.852476.891541.221137.761303.25
Luya10.81252.77659.771113.161551.95
Utcubamba664.00493.69506.28758.481911.17
Rodriguez de Mendoza260.48371.37586.50685.59941.79
Support Vector Machine (SVM)Bagua2255.49743.23664.24719.211835.96
Bongará970.95208.27277.41498.491180.06
Chachapoyas3.8726.1781.06350.702821.98
Condorcanqui13,649.941745.92932.01551.501752.60
Luya--2.66238.883346.92
Utcubamba733.77183.19258.68556.112601.88
Rodriguez de Mendoza291.64378.19327.29473.321375.28
Disclaimer/Publisher’s Note: The statements, opinions and data contained in all publications are solely those of the individual author(s) and contributor(s) and not of MDPI and/or the editor(s). MDPI and/or the editor(s) disclaim responsibility for any injury to people or property resulting from any ideas, methods, instructions or products referred to in the content.

Share and Cite

MDPI and ACS Style

Vergara, A.J.; Valqui-Reina, S.V.; Cieza-Tarrillo, D.; Gómez-Santillán, Y.; Chapa-Gonza, S.; Ocaña-Zúñiga, C.L.; Auquiñivin-Silva, E.A.; Cayo-Colca, I.S.; Rosa dos Santos, A. Modeling of Forest Fire Risk Areas of Amazonas Department, Peru: Comparative Evaluation of Three Machine Learning Methods. Forests 2025, 16, 273. https://doi.org/10.3390/f16020273

AMA Style

Vergara AJ, Valqui-Reina SV, Cieza-Tarrillo D, Gómez-Santillán Y, Chapa-Gonza S, Ocaña-Zúñiga CL, Auquiñivin-Silva EA, Cayo-Colca IS, Rosa dos Santos A. Modeling of Forest Fire Risk Areas of Amazonas Department, Peru: Comparative Evaluation of Three Machine Learning Methods. Forests. 2025; 16(2):273. https://doi.org/10.3390/f16020273

Chicago/Turabian Style

Vergara, Alex J., Sivmny V. Valqui-Reina, Dennis Cieza-Tarrillo, Ysabela Gómez-Santillán, Sandy Chapa-Gonza, Candy Lisbeth Ocaña-Zúñiga, Erick A. Auquiñivin-Silva, Ilse S. Cayo-Colca, and Alexandre Rosa dos Santos. 2025. "Modeling of Forest Fire Risk Areas of Amazonas Department, Peru: Comparative Evaluation of Three Machine Learning Methods" Forests 16, no. 2: 273. https://doi.org/10.3390/f16020273

APA Style

Vergara, A. J., Valqui-Reina, S. V., Cieza-Tarrillo, D., Gómez-Santillán, Y., Chapa-Gonza, S., Ocaña-Zúñiga, C. L., Auquiñivin-Silva, E. A., Cayo-Colca, I. S., & Rosa dos Santos, A. (2025). Modeling of Forest Fire Risk Areas of Amazonas Department, Peru: Comparative Evaluation of Three Machine Learning Methods. Forests, 16(2), 273. https://doi.org/10.3390/f16020273

Note that from the first issue of 2016, this journal uses article numbers instead of page numbers. See further details here.

Article Metrics

Back to TopTop