Abstract
There is an increasing evidence for the significant value and potential of Medicinal and Aromatic Plants (MAPs) worldwide. Among other non-wood forest products, MAPs are considered a key element of sustainable forest management and economic development. As part of Mediterranean cultural heritage, these plants are a major driver of rural tourism, in many areas representing an important raw material for various bio-based industrial sectors. Besides their economic value, MAPs enhance social integration and maintain gender balance as harvesting and processing MAPs is clearly a female dominated task. Despite the prominent contribution of MAPs to local development, conservation of biodiversity and the development of the traditional Mediterranean food system, many challenges and knowledge gaps could potentially place the sector’s development at risk. The aim of this work is to examine the present situation of the MAPs sector in the most productive countries around the Mediterranean and to identify future challenges and priority actions to develop the MAPs sector in the region. To do so, a supply chain analysis was performed to identify the main stakeholders involved. Various experts from Croatia, France, Greece, Spain, and Tunisia participated in the SWOT analysis and the Delphi approach employed in this study. The results highlight the main challenges facing the sector in Mediterranean countries. Five groups of challenges are identified, related mainly to certification and labelling, life quality and wellbeing, market development, research development, and transforming and processing. To overcome these challenges, a set of actions is validated by the interviewed experts with the aim of improving marketing strategies and including various innovations related to political, legal, organisational, and institutional frameworks.
1. Introduction
In the last decade, there has been a growing social and political interest in the production and commercialisation of Non-Wood Forest Products (NWFPs) [1]. These products are important elements for economic development and are a key generator of rural employment [2,3,4]. Among others, Medicinal and Aromatic Plants (MAPs) are key NWFPs in the Mediterranean area and contribute to society’s well-being in many different manners [5]. MAPs comprise an important source of income to families living within forest areas [6,7,8], consolidate food security [2], satisfy nutrition needs, and provide various medicinal remedies [9,10]. For instance, almost 3 billion people use traditional herbs and medicines coming mainly from forest areas [11], while there are at least 28,187 plant species that have been recorded as being of medicinal use [12]. MAPs, as well, form part of Mediterranean cultural heritage and spiritual life [5,13].
Mediterranean countries are endowed with wide range of favourable agroclimatic conditions that make them ideal for producing and collecting MAPs. Subsequently, there is an increasing demand for such raw materials around the Mediterranean, which can be explained by the long tradition of the use of plants [14,15], the strong interest in natural ingredients, healthy diets, and the need for more traditional products with strong cultural heritage [16,17,18].
MAPs are widespread in all Mediterranean countries, and are considered an important element of wild flora. These plants have always been employed in domestic preparations as natural remedies, beverages, confectionery and foods. The World Health Organisation has indicated that the majority of world’s population in developing countries depends directly on MAPs for basic healthcare needs [19]. The importance of the use of MAPs in developed countries is also increasing; more than 25% of the population in the UK consumes herbal medicines regularly [19,20], while the corresponding percentage in Germany increases to 90%. Herbal medicines seem to be becoming increasingly popular in most “western” countries [13]. Several areas in the Mediterranean are characterised as being rich in MAP spices, including the Alps and Pyrenees, the Massif Central in France, Greece, and North Africa [21], while the Mediterranean basin has been recognised as a global biodiversity hotspot [22].
In North Africa, the collection of various MAP species occurs mainly from forest lands owned by the state. Almost all forest lands are public and managed by the forestry authority. Enterprises must go through a tendering procedure each year to buy harvesting rights in order to use these resources. Large private firms are the main buyers of harvesting rights, as a result of their high financial capacities to participate in the public tender and to perform sufficient price negotiations [23]. Meanwhile, small enterprises and start-ups struggle to take part in such tendering processes due to their lack of the necessary management skills and financial warranties [23]. In Spain, only a few wild MAP species are collected under tender procedures from public forests, and most MAP collection is conducted by private companies that use the resource in question and collect it from private and/or public forests [24]. In Greece, MAP cultivation was until recently very limited [25], and overexploitation and irreversible damage to wild populations, mainly for trade, have been repeatedly reported by the state authorities (Forest Service) and reproduced in the mass media [26].
Intense pressure is placed on these plants through excessive exploitation and unsustainable harvesting methods. Commonly, the economic value of MAPs is beyond statistics and foresight, and is often reported as an agricultural product or traded in informal markets. These plants can be either wild or cultivated [27,28,29,30,31,32].
In the Mediterranean area, various works have been published about the national context of the MAPs sector [23,33,34,35,36,37,38,39], but to our knowledge, there is no previous work that involves a global analysis of the MAPs sector including researchers from various countries working simultaneously with the same methodological framework.
The main objective of this study is to analyse the current situation of the MAPs sector in the main Mediterranean supplier countries, the different challenges that the sector is facing, and the priority actions to guarantee the sector’s expansion in the region. The analysis covers the main MAP-producing countries (France, Greece, Spain and Tunisia) and emerging Mediterranean countries such as Croatia. The analysis was performed on the basis of a Delphi survey carried out in the frame of the INCREDIBLE project (www.incredibleforest.net (accessed on 1 August 2021)), which collected the opinion of supply chain operators. The collected information could be valuable for operators throughout the entire supply chain, including academics and policy makers, who usually only have a fragmented or partial vision of the MAPs sector.
2. Materials and Methods
A Delphi survey was performed to handle the sector analysis of MAPs in various Mediterranean countries. This methodology is commonly employed to analyse market trends and to forecast sector evolution [40]. The Delphi survey methodology includes obtaining opinions from a structured group of individuals, which is the reason for the robustness of this methodology compared to when using unstructured groups [41]. Additionally, the Delphi method is considered a powerful tool for analysing market trends and forecasting sector evolution [42].
The Delphi analysis started with the selection of an expert panel consisting of relevant stakeholders in the MAPs sector occupying different positions in the value chain from countries participating in the INCREDIBLE project (Spain, France, Italy, Croatia, Tunisia and Greece), as well as other participants from international organisations. A total of 23 expert panellists actively participated in the survey, with an unbalanced number of participants per country. The number of participants per country varied according to the development level of the MAPs supply chain and the dimensions of the sector in national economics. Various key stakeholders were interviewed during the Delphi process, which included two rounds, including producers, processors (industries and factories), producers’ associations, final consumers, commercial intermediaries, protected area managers, technicians, and researchers.
Moreover, the outputs of workshops and other related participatory activities organised by the INCREDIBLE project were valued to elaborate the questionnaire in the first round of the Delphi survey. In 2018, 2019 and 2020, more than 150 people participated in the first scoping seminar organised in Tunisia and three regional workshops in Greece, Spain and Croatia.
The questionnaire during the first round included five parts, as follows: (1) General information: the first section was devoted to collecting general information about the respondent; (2) MAPs supply chain description: the second section provided a complete description of the MAPs supply chain; (3) SWOT analysis: the third section analysed the strengths, weaknesses, opportunities and threats in the sector; (4) Key challenges: the fourth section was developed to forecast future challenges in the sector; and (5) Future recommendations: the last section was devoted to identifying the main actions to be taken to increase sector resilience. Each expert individually answered the first round of the Delphi survey, and respondents were encouraged to answer only the questions related to those aspects in which they had expertise. During the Delphi survey process, the experts’ identities were treated individually and anonymously.
The questionnaire during the first round included quantitative and qualitative questions, and the expert panellists were asked to rank the relevance of various statements about the MAPs sector (ranking between 0 and 10 to evaluate the relevance of the statement). Two initial lists of challenges and actions to be taken were also provided to experts to facilitate the ranking process and to avoid the redundancy of SWOT statements. The responses of experts were considered in order to reshape the questionnaire during the second round, and their opinions were considered in order to define future actions and effective policies that could be relevant to the sector. During the second round, each expert panellist was individually given their own scores, as well as the average score of all panellists, for each statement. To harmonise answers among participants, experts were asked to confirm their scores of the first round or to modify them in light of the average score among all panellists. The average and the standard deviation were calculated after each round for all rated statements by the expert panellists, and are presented in an aggregated way. Furthermore, a global statistical analysis was performed to explore experts’ answers after finalising both rounds. To do so, the average and the standard deviation of each statement were calculated and ranked to consider only responses with average marks higher than 7.5 (see Table 1, Table 2 and Table 3). To test the significance of difference between scores, we used the student’s test calculated for each statement (H0: the average score is null; H1: the average score is different from 0).
Table 1.
Top five ranked strengths, weaknesses, opportunities, and threats identified by the MAPs expert panel at the end of the second round.
Table 2.
Top ranked challenges of the MAPs sector identified by the panellists at the end of the second Delphi round.
Table 3.
Top prioritised actions to be taken in the MAPs sector identified by expert panel at the end of the second round (only marks higher than 7.5 are considered in the table).
During previous INCREDIBLE workshops and events, participants identified the main stakeholders in the MAP supply chain and an initial version was presented to the expert panellist. A short description of the supply chain was associated with the stakeholder map to describe the product flow. Experts were called on to validate and improve the proposed supply chain in consideration of the national particularities of each country in the studied area. After collecting suggestions during the first round, the improved supply chain was presented for confirmation in the second round.
3. Results
3.1. Description of the Supply Chain
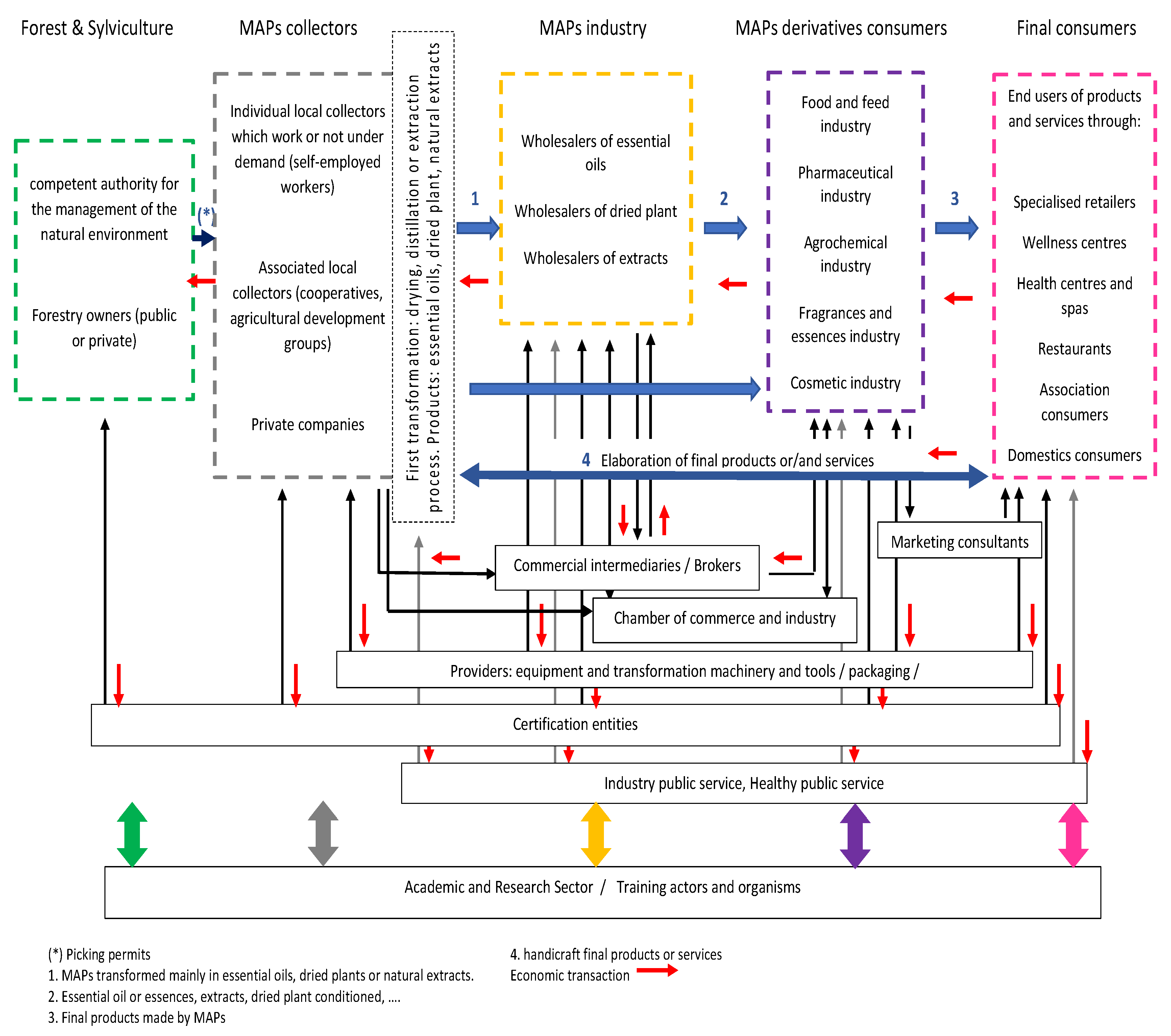
As illustrated in Figure 1, MAP commercialisation involves a complex network of activities starting from wild plant harvesting, first transformation, processing, packaging, and commercialisation to final consumers. Several stakeholders are involved in the MAPs supply chain. The presence of various stakeholders and many intermediaries can reduce transparency and put coordination between actors at risk. Collectors were recognised as the most important element in the supply chain, harvesting vegetable material from forest areas (public or private). This group includes the local population (self-employed workers), organised into cooperatives or working independently, agricultural development groups, and private companies. These collectors often carry out the first transformation (distillation, drying or extraction) in order to obtain a commercial product that they can sell to wholesalers of plants or essential oils (i.e., the processing industry). Sometimes, collectors produce commercial end products that go directly to the final consumer or through specialised retailers or outlets.
Figure 1.
Description of the MAP supply chain developed during the INCREDIBLE events and validated by the MAP panel of experts by means of the Delphi survey methodology.
For some species (examples of the most representative wild harvested species in the Mediterranean area include Crataegus monogyna, Calendula officinalis, Cistus incanus, Daphne laureola, Lavandula angustifolia, Matricaria chamomilla, Origanum vulgare, Primulaveris, Rosa canina, Salvia rosmarinus , Sideritis raeseri, Sideritis scardica, Thymbra capitata, and Thymus vulgaris), collectors sell the plant material (dried or fresh) directly to laboratories or retailers to be packed and sold directly to the final consumer or to the user industry. The MAPs industry, or processing industry, usually receives the processed raw material from the collectors, or it can also receive the fresh or semi-dried plant material from the collectors and complete the first transformation process themselves. These wholesalers process the raw material (essential oils, dried plants, or extracts) and prepare it to be offered to MAP derivative consumers (i.e., the user industry). The MAP derivative consumers or user industry integrate the essential oils, dried plants, natural extracts, essences, etc., as raw materials in other products within the food industry, pharmaceutical industry, cosmetics, agrochemical, etc). Wholesalers in this case are usually large firms with extensive financial capacities.
Final consumers are the users that consume various products and services made based on wild harvested plants. Mediterranean consumers are increasingly aware of the importance of product certification and labelling for achieving higher transparency regarding product origin and for supporting the sustainable harvesting of wild plants. Sometimes, retailers deal directly with collectors regarding species to be collected or final products to be made. Public authorities appointed by various administrations (forestry, agricultural, health, or industries with technical and control aspects), the academic and research sector, and training organisms are involved throughout the entire supply chain. Other important stakeholders, namely, “certification entities” and “providers of services or products”, are involved throughout the chain. Brokers and traders buy and sell at different stages of the value chain and operate at national and international levels.
In summary, the supply chain operates with little vertical integration and almost as little horizontal collaboration. Collectors have limited access to end-market information, receive few benefits in comparison with other actors, and are the least integrated in the value chain. Moreover, interaction between researchers (the academic sector) and processors that could valorise research outputs is almost absent.
3.2. SWOT Analysis of the MAPs Sector
The SWOT tool includes four analyses of Strengths (S), Weaknesses (W), Opportunities (O), and Threats (T). The five most important strengths of the MAPs sector at the end of the second round are presented in Table 1. The MAPs sector is a very dynamic one: there is an established production network and various distillation units in production areas around the Mediterranean region. Collectors, who are represented mainly by the local population, and small enterprises dominate production techniques and possess important experience in plant harvesting, drying, and distillation. Moreover, the additional cost of setting up a small distillation unit is quite affordable, making the sector an attractive economic activity for small enterprises and start-ups.
3.3. Challenges Facing the MAPs Sector
Challenges were classified into five clusters: market development, life quality and wellbeing, research development, certification and labelling, and transformation and processing (Table 2). The interviewed experts agreed that one of the most relevant challenges in the MAPs sector is how to expand the market and to increase the demand among consumers for these natural products. Experts highlighted that product branding and formal producer organisations (cooperatives, agricultural development group, associations, etc.) are among the most important challenges in developing the market.
Despite the high appreciation of MAPs among Mediterranean consumers, there is still a need to work on product branding and certification. The geographical origin and the cultural value of these plants are considered to be very important criteria in the decision to purchase, and consumers place a lot of importance on the product origin, the people behind the product, and on tradition. Various certification schemes can be implemented in the case of MAPs, such as forest management certification, social certification, organic certification, product quality certification, and the certification of origin. These certification schemes are of great importance in reflecting the sustainable use of forest resources in harvesting areas, ensuring that labour conditions are acceptable and that benefits are equally shared among the people involved in harvesting and processing, differentiating wild MAPs from cultivated plants with synthetic fertilisers and pesticides, and highlighting product quality and origin.
The business world is a very dynamic environment, which makes achieving high revenues with permanent growth difficult: two main challenges face entrepreneurs in the MAPs sector: determining the territory that is most suitable for their sales, and working out how to distribute the product. To answer these questions, entrepreneurs should know the market very well, as well as its peculiarities and trends, in order to be able to predict changing market conditions and economic hardships. Export marketing performance and business strategy should be developed in consideration of the product specifics in order to overcome high costs of production and price uncertainties, and to adapt easily to the changing buying trends of consumers.
At the same time, training wild MAP collectors and processors according the Good Agricultural and Collection Practice (GACP) guidelines to maintain the natural resources and the habitats, is equally a challenge.
3.4. Actions for Developing the MAPs Sector and Guaranteeing Its Resilience
The prioritised actions to be taken in order to reinforce the MAPs sector are elaborated based on the sectorial analysis performed by the expert panellists (Table 3). Those experts agreed on the importance of establishing harmonised harvesting regulations in each country that support the protection of wild plants. Another large-scale action that was indicated by experts is to encourage the organisation of wild plant harvesters into associations, cooperatives, and development groups. This was advised by experts to reduce production costs and to share knowledge among all members. This recommendation is very effective, especially in the case of small producers, where production costs are very important. The MAPs sector also needs a global management plan to protect threatened species and to avoid overexploitation of specific plants in public or private production areas. In this sense, there is a high level of consensus about the importance of implementing periodic training and courses for MAP collectors to avoid habitat and related biodiversity losses.
4. Discussion
In this study, the MAPs supply chain was described, and the main stakeholders identified. The MAPs supply chain is characterised by the informal nature of its upstream base (including some collectors without permits), while being better organised and having more formally structured stakeholders downstream (processors, wholesalers, and retailers). Despite the growth and development of the MAPs sector around the Mediterranean [43], several gaps and difficulties were identified in the case of all considered countries in this study that put the development of the sector at risk. Policymakers and the private sector are affected by this, and should collaborate to resolve these concerns and to address further identified challenges. The interviewed experts agreed that MAPs could be an excellent element for improving the livelihood of the local population and creating new job opportunities, especially for women and young people [44]. However, serious concerns were voiced about market development. The panel of experts highlighted the importance of creating clusters and associations among local producers, harvesters, and processors in order to dismantle the major barriers related to accessing the market.
Nowadays, a wide range of MAPs are used and enjoyed worldwide to promote a healthy lifestyle [45]. For instance, Mediterranean species have brought many benefits to society (in the areas of medicines, food flavouring, beauty, etc.) and are often related to local traditional ecological knowledge and cultural heritage [46,47,48]. However, these advantages are often not recognised, and there are many consumers still not aware of the traditional uses of MAPs or their economic value. Education and training on the gastronomic and medicinal attributes of natural herbs and plants were identified by the panel of experts as ways of addressing the lack of knowledge among consumers about these products. In addition, much effort is still needed to combine knowledge and expertise in plant science to explore alternative uses of MAPs and to promote new bio-based products. Nevertheless, the experts highlighted that promoting the production of MAP-based products should be coordinated with sustainable management of wild plant habitats [49]. The Mediterranean has been characterised as a biodiversity hotspot, with exceptional numbers of endemic plants [50]; for example, in Greece, more than 7000 native plant taxa occur, with 22% being endemic [22,51]. This diversity requires the inclusion of conservation priorities in management, as overexploitation or fatal damage to aromatic plants caused by the use of inappropriate harvesting methods has very frequently been reported [26]. This is a global phenomenon, as 13% (723 species) of the plants with a documented use (25,791 species) are listed on the IUCN Red List of Threatened species [52]. The decline and loss of wild MAPs is due to the combined impacts of overexploitation climate change. The latter is cited as being among the most serious threats to the MAPs sector in the Mediterranean area. The ability to meet the challenges presented by climate change depends on how society will act to conserve existing biodiversity and preserve threatened species in this endangered area [53,54,55].
The experts agreed on the importance of improving the commercial raw material (essential oils, dried plants, etc.) by implementing targeted training for producers and harvesters to upgrade their skills in the distillation and drying process. Experts confirmed that excellent final products are obtained by using adequate equipment in the transformation process, as well as high-quality raw material. Accordingly, there is an urgent need to promote the certification of MAPs and improve the traceability of the final products, to valorise sustainable harvesting, and to provide complete information for consumers about the purchased product.
In each country, the experts highlighted the importance of implementing harmonised wild harvesting regulations, promoting new associationism formulas among producers and harvesters, starting periodic training for harvesters, and creating specific management plans for threatened production areas of wild plants.
5. Conclusions
In this study, a Delphi analysis was performed with a panel of 23 MAPs experts from among the Mediterranean countries. The experts agreed that the sector presented many advantages in light of the increasing demand for MAP-based products, the existence of important local and traditional know-how, and the developed supply chain in all Mediterranean countries. Even though the MAPs sector promises to be a very profitable one, many difficulties were identified, such as bad practices with respect to collecting plants, which may lead to loss of biodiversity and destruction of habitats.
On the basis of the research results, it was confirmed that deeper insights into the issues regarding the picking and processing of MAPs, as well as into their trade, are important to be able to analyse policy framework and legal issues with the aim of avoiding serious barriers and ensuring better use of these valuable products. Furthermore, there is an urgent need to involve other interest groups to raise awareness among harvesters about the endangered species. Regarding the issue of entrepreneurship support, small and medium enterprises present an important potential for fostering employment and income growth in the Mediterranean area, and should be supported by national authorities.
The increasing interest of Mediterranean consumers in MAP products is an important opportunity to overcome existing challenges. Therefore, policy makers should prioritise actions to improve the sector, starting from the upstream base of the supply chain (legislation regarding collection permits, management plans, clustering producers, etc.) and moving through to the downstream (raising consumer awareness about the value and origin of these products, implementing controls of quality and origin, and social certification). This research confirmed that many amendments need to be implemented in the Mediterranean area, given the rich biodiversity in this region, yet the policies concerning this sector should be improved by implementing regular training for harvesters. Sustainable collection can be achieved through two important elements: an adequate legal framework for forest land tenure (private and public lands); and extensive training and skills development. For instance, it is necessary to prepare more participatory workshops and training for collectors before harvesting. At the Mediterranean level, there is a need to develop a long-term strategy for improving the situation of collectors, as a marginalised group in the supply chain, so that the laws and international standards can be implemented supporting the production of high-quality products. Moreover, establishing a network of harvesters could be a strategy for upgrading their bargaining power in the market and reducing the costs related to equipment purchasing. Collecting, processing and commercialising MAPs is a good opportunity to valorise the traditional knowledge possessed by rural populations living within forest areas and to implement co-management approaches in forest areas. Nevertheless, the majority of the population in forest and rural areas face many barriers related to market access and insufficient capital for investment.
In summary, innovations in the MAPs sector are scarce, are commonly controlled by a small number of companies, and are rarely supported by the institutional system in Mediterranean countries. At the product level, many efforts should be devoted to promoting new uses for MAPs and raising awareness among consumers. In addition, process innovation is an asset for introducing new harvesting methods in order to reduce costs and improve product quality. New marketing approaches are needed to meet consumer expectations (e.g., with respect to design, packaging, and new distribution channels). Implementing joint marketing strategies is very important to ensure better horizontal cooperation among small producers and better vertical integration. These organisational innovations can contribute significantly to securing a higher value added for harvesters and to allow better traceability and certification of their products. However, there is still a lot of work to do to identify adapted political, institutional, and social innovations in the Mediterranean area.
Author Contributions
I.T., R.C. and J.-A.B.: Estimation and results processing; I.T., R.C., K.S., N.M., A.B., L.H., D.B., and B.C.: Data collection; I.T.: Creation and presentation of the manuscript; I.T. and J.-A.B.: Methodology and conceptualisation; All authors: Validation, verification, and review editing. All authors have read and agreed to the published version of the manuscript.
Funding
This research was developed within the framework of the project “Innovation Networks of Cork, Resins and Edibles in the Mediterranean basin”—INCREDIBLE. This project has received funding from the European Union’s Horizon 2020 research and innovation programme under grant agreement No. 774632. The authors gratefully acknowledge also the support provided by the project “Eating the wild: Improving the value-chain of Mediterranean Wild Food Products (WFP)”—Wild Food (Reference Number: 2019-SECTION2-29).
Institutional Review Board Statement
Not applicable.
Informed Consent Statement
Not applicable.
Data Availability Statement
The data presented in this study are available upon request from the corresponding author.
Acknowledgments
The authors gratefully acknowledge John M. Halley (University of Ioannina), who reviewed the last draft version of the paper and provided language editing.
Conflicts of Interest
The authors have declared that no competing interest exist.
References
- Sheppard, J.P.; Chamberlain, J.; Agúndez, D.; Bhattacharya, P.; Chirwa, P.W.; Gontcharov, A. Sustainable forest management beyond the timber-oriented status quo: Transitioning to co-production of timber and non-wood forest products—A global perspective. Curr. For. Rep. 2020, 6, 26–40. [Google Scholar] [CrossRef] [Green Version]
- Taghouti, I.; Ouertani, E.; Guesmi, B. The Contribution of Non-Wood Forest Products to Rural Livelihoods in Tunisia: The Case of Aleppo Pine. Forests 2021, 12, 1793. [Google Scholar] [CrossRef]
- Weiss, G.; Emery, M.R.; Corradini, G.; Živojinović, I. New values of non-wood forest products. Forests 2020, 11, 165. [Google Scholar] [CrossRef] [Green Version]
- Mutke, S.; Bonet, J.A.; Calado, N.; Calvo-Simon, J.; Taghouti, I.; Redondo, C.; Martínez de Arano, I. Innovation networks on Mediterranean non wood forest products. J. Innov. Sci. Eng. 2019, 3, 1–10. [Google Scholar] [CrossRef]
- Martínez de Arano, I.; Maltoni, S.; Picardo, A.; Mutke, S. Non-Wood Forest Products for People, Nature and the Green Economy. Policy Priorities for Europe. A White Paper Based on Lessons Learned from around the Mediterranean; EFI and FAO: Barcelona, Spain, 2021. [Google Scholar] [CrossRef]
- Kar, S.P.; Jacobson, M.G. NTFP income contribution to household economy and related socio-economic factors: Lessons from Bangladesh. For. Policy Econ. 2012, 14, 136–142. [Google Scholar] [CrossRef]
- Belcher, B.; Ruíz-Pérez, M.; Achdiawan, R. Global patterns and trends in the use and management of commercial NTFPs: Implications for livelihoods and conservation. World Dev. 2005, 33, 1435–1452. [Google Scholar] [CrossRef]
- Mahapatra, A.K.; Albers, H.J.; Robinson, E.J. The impact of NTFP sales on rural households’ cash income in India’s dry deciduous forest. Environ. Manag. 2005, 35, 258–265. [Google Scholar] [CrossRef]
- Heubach, K.; Wittig, R.; Nuppenau, E.A.; Hahn, K. The economic importance of non-timber forest products (NTFPs) for livelihood maintenance of rural West African communities: A case study from northern Benin. Ecol. Econ. 2011, 70, 1991–2001. [Google Scholar] [CrossRef]
- Ambrose-Oji, B. The contribution of NTFPs to the livelihoods of the ‘forest poor’: Evidence from the tropical forest zone of south-west Cameroon. Int. For. Rev. 2003, 5, 106–117. [Google Scholar] [CrossRef]
- World Health Organization. WHO Traditional Medicine Strategy: 2014–2023; World Health Organization: Geneva, Switzerland, 2013. [Google Scholar]
- Allkin, B. Chapter Useful Plants: Medicines At Least 28,187 Plant Species are Currently Recorded as Being of Medicinal Use. In State of the World’s Plants 2017; Royal Botanic Gardens, Kew: Richmond, UK, 2017. [Google Scholar]
- Shackleton, C.M.; Pandey, A.K. Positioning non-timber forest products on the development agenda. For. Policy Econ. 2014, 38, 1–7. [Google Scholar] [CrossRef]
- Blondel, J.; Aronson, J. Biology and Wildlife of the Mediterranean Region; Oxford University Press: New York, NY, USA, 1999. [Google Scholar]
- Baumann, H. Greek Wild Flowers and Plant Lore in Ancient Greece; The Herbert Press: London, UK, 1993. [Google Scholar]
- Başer, K.H.C. New trends in the utilization of medicinal and aromatic plants. In III WOCMAP Congress on Medicinal and Aromatic Plants—Volume 2: Conservation, Cultivation and Sustainable Use of Medicinal and Aromatic Plants; ISHS Acta Horticulturae 676; ISHS: Leuven, Belgium, 2003; pp. 11–23. [Google Scholar]
- Pardo-de-Santayana, M.; Tardío, J.; Blanco, E.; Carvalho, A.M.; Lastra, J.J.; San Miguel, E.; Morales, R. Traditional knowledge of wild edible plants used in the northwest of the Iberian Peninsula (Spain and Portugal): A comparative study. J. Ethnobiol. Ethnomed. 2007, 3, 27. [Google Scholar] [CrossRef] [PubMed] [Green Version]
- Seeland, K.; Staniszewski, P. Indicators for a European cross-country state-of-the-art assessment of non-timber forest products and services. Small-Scale For. 2007, 6, 411–422. [Google Scholar] [CrossRef]
- Vines, G. Herbal Harvests with a Future: Towards Sustainable Sources for Medicinal Plants; Plantlife International: Salisbury, UK, 2004. [Google Scholar]
- Craker, L.E.; Gardner, Z. Sustaining the harvest: Challenges in MAP production and markets. In III WOCMAP Congress on Medicinal and Aromatic Plants—Volume 2: Conservation, Cultivation and Sustainable Use of Medicinal and Aromatic Plants; ISHS Acta Horticulturae 676; ISHS: Leuven, Belgium, 2003; pp. 25–30. [Google Scholar]
- Allen, D.; Bilz, M.; Leaman, D.J.; Miller, R.M.; Timoshyna, A.; Window, J. European Red List of Medicinal Plants; Publications Office of the European Union: Luxembourg, 2014; p. 63. [Google Scholar]
- Kougioumoutzis, K.; Kokkoris, I.P.; Panitsa, M.; Kallimanis, A.; Strid, A.; Dimopoulos, P. Plant endemism centres and biodiversity hotspots in Greece. Biology 2021, 10, 72. [Google Scholar] [CrossRef] [PubMed]
- Taghouti, I.; Daly-Hassen, H. Essential oils value chain in Tunisian forests: Conflicts between inclusiveness and marketing performance. Arab. J. Med. Aromat. Plants 2018, 4, 15–41. [Google Scholar] [CrossRef]
- Sánchez González, M.; Calama, R.; Bonet, J.A. Los Productos Forestales no Madereros en España: Del Monte a la Industria; Monografias INIA, Serie Forestal; INIA: Madrid, Spain, 2020; p. 536. [Google Scholar]
- Solomou, A.D.; Martinos, K.; Skoufogianni, E.; Danalatos, N.G. Medicinal and aromatic plants diversity in Greece and their future prospects: A review. Agric. Sci. 2016, 4, 9–21. [Google Scholar] [CrossRef] [Green Version]
- Cheminal, A.; Kokkoris, I.P.; Strid, A.; Dimopoulos, P. Medicinal and aromatic Lamiaceae plants in Greece: Linking diversity and distribution patterns with ecosystem services. Forests 2020, 11, 661. [Google Scholar] [CrossRef]
- Carrubba, A.; La Torre, R.; Matranga, A. Cultivation trials of some aromatic and medicinal plants in a semi-arid Mediterranean environment. In International Conference on Medicinal and Aromatic Plants. Possibilities and Limitations of Medicinal and Aromatic Plant Production in the 21st Century; Acta Horticulturae 576; ISHS: Leuven, Belgium, 2001; pp. 207–213. [Google Scholar]
- Laird, S.A.; Pierce, A.R. Promoting Sustainable and Ethical Botanicals: Strategies to Improve Commercial Raw Material Sourcing. New York, Rainforest Alliance. 2002. Available online: www.rainforest-alliance.org/news/archives/news44.html (accessed on 15 March 2022).
- Laird, S.A.; Pierce, A.R.; Schmitt, S.F. Sustainable raw materials in the botanicals industry: Constraints and opportunities. In III WOCMAP Congress on Medicinal and Aromatic Plants—Volume 2: Conservation, Cultivation and Sustainable Use of Medicinal and Aromatic Plants; ISHS Acta Horticulturae 676; ISHS: Leuven, Belgium, 2013; pp. 111–117. [Google Scholar]
- Schippmann UW, E.; Leaman, D.; Cunningham, A.B. A comparison of cultivation and wild collection of medicinal and aromatic plants under sustainability aspects. Frontis 2006, 17, 75–95. [Google Scholar]
- Grigoriadou, K.; Sarropoulou, V.; Krigas, N.; Maloupa, E. In vitro propagation of Primula veris L. subsp. veris (Primulaceae): A valuable medicinal plant with ornamental potential. Int. J. Bot. Stud. 2020, 5, 532–539. [Google Scholar]
- Patelou, E.; Chatzopoulou, P.; Polidoros, A.N.; Mylona, P.V. Genetic diversity and structure of Sideritis raeseri Boiss. & Heldr. (Lamiaceae) wild populations from Balkan Peninsula. J. Appl. Res. Med. Aromat. Plants 2020, 16, 100241. [Google Scholar]
- Camejo-Rodrigues, J.; Ascensao, L.; Bonet, M.À.; Valles, J. An ethnobotanical study of medicinal and aromatic plants in the Natural Park of “Serra de São Mamede”(Portugal). J. Ethnopharmacol. 2003, 89, 199–209. [Google Scholar] [CrossRef]
- Posavec, S.; Brenko, A.; Beljan, K. The value of non-wood forest products for the Croatian bioeconomy. Aust. J. For. Sci. 2021, 138, 279–296. [Google Scholar]
- Pieroni, A. Medicinal plants and food medicines in the folk traditions of the upper Lucca Province, Italy. J. Ethnopharmacol. 2000, 70, 235–273. [Google Scholar] [CrossRef]
- Bourgou, S.; Ben Haj Jilani, I.; Karous, O.; Megdiche-Ksouri, W.; Ghrabi-Gammar, Z.; Libiad, M.; Khabbach, A.; El Haissoufi, M.; Lamchouri, F.; Greveniotis, V.; et al. Medicinal-Cosmetic Potential of the Local Endemic Plants of Crete (Greece), Northern Morocco and Tunisia: Priorities for Conservation and Sustainable Exploitation of Neglected and Underutilized Phytogenetic Resources. Biology 2021, 10, 1344. [Google Scholar] [CrossRef] [PubMed]
- Blanco-Salas, J.; Gutiérrez-García, L.; Labrador-Moreno, J.; Ruiz-Téllez, T. Wild plants potentially used in human food in the Protected Area “Sierra Grande de Hornachos” of Extremadura (Spain). Sustainability 2019, 11, 456. [Google Scholar] [CrossRef] [Green Version]
- Garreta, R.; Morisson, B. La Cueillette des Plantes Sauvages en Pyrénées et Midi-Pyrénées. Phase 1: État des Lieux (2010–2011); Conservatoire Botanique National Pyrénées et Midi-Pyrénées: Chavaniac-Lafayette, France, 2011. [Google Scholar]
- Garreta, R.; Morisson, B. La Cueillette des Plantes Sauvages en Pyrénées. Phase 2: Analyse et Valorisation; Conservatoire botanique National Pyrénées et Midi-Pyrénées: Chavaniac-Lafayette, France, 2014. [Google Scholar]
- Oliach, D.; Vidale, E.; Brenko, A.; Marois, O.; Andrighetto, N.; Stara, K.; Martínez de Aragón, J.; Colinas, C.; Bonet, J.A. Truffle Market Evolution: An Application of the Delphi Method. Forests 2021, 12, 1174. [Google Scholar] [CrossRef]
- Rowe, G.; Wright, G. Expert opinions in forecasting: The role of the Delphi technique. In Principles of Forecasting; Springer: Boston, MA, USA, 2001; pp. 125–144. [Google Scholar]
- Green, K.C.; Armstrong, J.S.; Graefe, A. Methods to Elicit Forecasts from Groups: Delphi and Prediction Markets Compared. 2008. Available online: https://ssrn.com/abstract=1153124 (accessed on 15 March 2022).
- Akinyemi, O.; Oyewole, S.O.; Jimoh, K.A. Medicinal plants and sustainable human health: A review. Hortic. Int. J. 2018, 2, 194–195. [Google Scholar]
- Księżopolski, R.; Maré, E.; Olsanska, G.; De Paoli, A.; De Jongh, W.; Schunko, C.; Rode, J.; Moya, R.; Argyropoulos, D. Wild Collection: Recommendations to Avoid over Exploitation and to Promote Sustainable Use of Wild Resources (Mini Paper 4). EIP-AGRI Focus Group Plant-Based Medicinal and Cosmetic Products. 2020. Available online: https://ec.europa.eu/eip/agriculture/sites/default/files/fg35_mp5_wildcollection_2020_en.pdf (accessed on 20 April 2022).
- Rigat, M.; Bonet MA, N.; Garcia, S.; Garnatje, T.; Valles, J. Ethnobotany of food plants in the high river Ter valley (Pyrenees, Catalonia, Iberian Peninsula): Non-crop food vascular plants and crop food plants with medicinal properties. Ecol. Food Nutr. 2009, 48, 303–326. [Google Scholar] [CrossRef]
- Malamas, M.; Marselos, M. The tradition of medicinal plants in Zagori, Epirus (northwestern Greece). J. Ethnopharmacol. 1992, 37, 197–203. [Google Scholar] [CrossRef]
- Vokou, D.; Katradi, K.; Kokkini, S. Ethnobotanical survey of Zagori (Epirus, Greece), a renowned centre of folk medicine in the past. J. Ethnopharmacol. 1993, 39, 187–196. [Google Scholar] [CrossRef]
- Stara, K.; Tsiakiris, R.; Wong, J.L. Valuing trees in a changing cultural landscape: A case study from northwestern Greece. Hum. Ecol. 2015, 43, 153–167. [Google Scholar] [CrossRef]
- Harnischfeger, G. Proposed guidelines for commercial collection of medicinal plant material. J. Herbs Spices Med. Plants 2000, 7, 43–50. [Google Scholar] [CrossRef]
- Myers, N.; Mittermeier, R.A.; Mittermeier, C.G.; Da Fonseca, G.A.; Kent, J. Biodiversity hotspots for conservation priorities. Nature 2000, 403, 853–858. [Google Scholar] [CrossRef] [PubMed]
- Dimopoulos, P.; Raus, T.; Bergmeier, E.; Constantinidis, T.; Iatrou, G.; Kokkini, S.; Tzanoudakis, D. Vascular plants of Greece: An annotated checklist. Supplement. Willdenowia 2016, 46, 301–347. [Google Scholar] [CrossRef] [Green Version]
- Antonelli, A.; Smith, R.J.; Fry, C.; Simmonds, M.S.; Kersey, P.J.; Pritchard, H.W.; Abbo, M.S.; Acedo, C.; Adams, J.; Ainsworth, A.M.; et al. State of the World’s Plants and Fungi; Sfumato Foundation; Royal Botanic Gardens (Kew): London, UK, 2020. [Google Scholar]
- Das, M.; Jain, V.; Malhotra, S. Impact of climate change on medicinal and aromatic plants. Indian J. Agric. Sci. 2016, 86, 1375–1382. [Google Scholar]
- Munt, D.D.; Muñoz-Rodríguez, P.; Marques, I.; Saiz, J.C.M. Effects of climate change on threatened Spanish medicinal and aromatic species: Predicting future trends and defining conservation guidelines. Isr. J. Plant Sci. 2016, 63, 309–319. [Google Scholar] [CrossRef]
- Applequist, W.L.; Brinckmann, J.A.; Cunningham, A.B.; Hart, R.E.; Heinrich, M.; Katerere, D.R.; Van Andel, T. Scientists’ warning on climate change and medicinal plants. Planta Med. 2020, 86, 10–18. [Google Scholar] [PubMed]
Publisher’s Note: MDPI stays neutral with regard to jurisdictional claims in published maps and institutional affiliations. |
© 2022 by the authors. Licensee MDPI, Basel, Switzerland. This article is an open access article distributed under the terms and conditions of the Creative Commons Attribution (CC BY) license (https://creativecommons.org/licenses/by/4.0/).
