Environmental Factors Indirectly Impact the Nematode Carbon Budget of Subalpine Spruce Forests
Abstract
:1. Introduction
2. Materials and Methods
2.1. Study Area
2.2. Experimental Design and Sampling
2.3. Sample Analysis
2.4. Statistical Analysis
3. Results
3.1. Nematode Abundance and Richness in Natural and Planted Spruce Forests
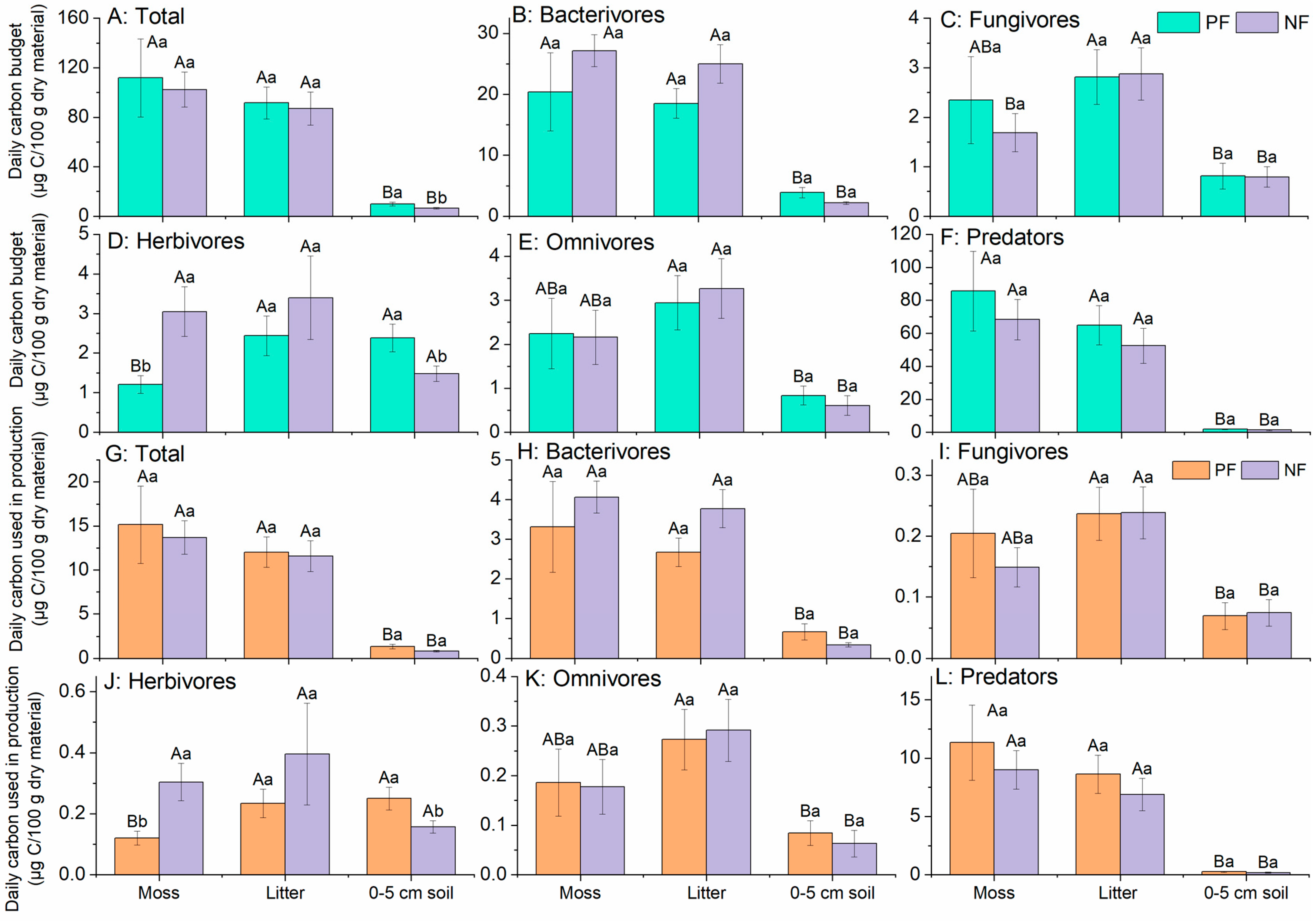
3.2. Nematode Daily Carbon Used in Production and Budget in Both Forest Types
3.3. Relationship of Nematode Community Composition and Nematode C
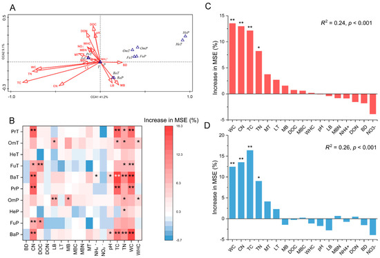
3.4. Effect of Environmental Factors on Nematode C
3.5. Effects of Soil Nematode Food Web on Nematode and Soil C
4. Discussion
4.1. Nematode Genus Richness Negatively Correlated with Carbon Budget and Production in Subalpine Forest
4.2. Nematode Abundance, Richness, and Carbon Budget in Spruce Plantations and Natural Forests
4.3. Environmental Factors Indirectly Promote Herbivore Carbon Budget in Subalpine Spruce Forest
4.4. Reliability and Uncertainty
5. Conclusions
Supplementary Materials
Author Contributions
Funding
Institutional Review Board Statement
Informed Consent Statement
Data Availability Statement
Conflicts of Interest
References
- FAO. Global Forest Resources Assessment 2020: Main Report; FAO: Rome, Italy, 2020. [Google Scholar]
- National Forestry and Grassland Administration. Forest Resources in China—The 9th National Forest Inventory; National Forestry and Grassland Administration: Beijing, China, 2019.
- Chen, L.C.; Liang, M.J.; Wang, S.L. Carbon stock density in planted versus natural Pinus massoniana forests in sub-tropical China. Ann. For. Sci. 2016, 73, 461–472. [Google Scholar] [CrossRef] [Green Version]
- Wang, C.; Zhang, W.; Li, X.; Wu, J.; Mcgill, B. A global meta-analysis of the impacts of tree plantations on biodiversity. Glob. Ecol. Biogeogr. 2021, 31, 576–587. [Google Scholar] [CrossRef]
- Gongalsky, K.B.; Zaitsev, A.S.; Korobushkin, D.I.; Saifutdinov, R.A.; Butenko, K.O.; de Vries, F.T.; Ekschmitt, K.; Degtyarev, M.I.; Gorbunova, A.Y.; Kostina, N.V.; et al. Forest fire induces short-term shifts in soil food webs with consequences for carbon cycling. Ecol. Lett. 2021, 24, 438–450. [Google Scholar] [CrossRef] [PubMed]
- Neher, D.A.; Weicht, T.R.; Moorhead, D.L.; Sinsabaugh, R.L. Elevated CO2 alters functional attributes of nematode communities in forest soils. Funct. Ecol. 2004, 18, 584–591. [Google Scholar] [CrossRef]
- Barbuto, M.; Zullini, A. Moss inhabiting nematodes: Influence of the moss substratum and geographical distribution in Europe. Nematology 2006, 8, 575–582. [Google Scholar] [CrossRef]
- Powers, T.O.; Neher, D.A.; Mullin, P.; Esquivel, A.; Giblin-Davis, R.M.; Kanzaki, N.; Stock, S.P.; Mora, M.M.; Uribe-Lorio, L. Tropical nematode diversity: Vertical stratification of nematode communities in a Costa Rican humid lowland rainforest. Mol. Ecol. 2009, 18, 985–996. [Google Scholar] [CrossRef]
- Brockerhoff, E.G.; Jactel, H.; Parrotta, J.A.; Ferraz, S.F.B. Role of eucalypt and other planted forests in biodiversity conservation and the provision of biodiversity-related ecosystem services. For. Ecol. Manag. 2013, 301, 43–50. [Google Scholar] [CrossRef]
- Zhang, X.; Guan, P.; Wang, Y.; Li, Q.; Zhang, S.; Zhang, Z.; Bezemer, T.M.; Liang, W. Community composition, diversity and metabolic footprints of soil nematodes in differently-aged temperate forests. Soil Biol. Biochem. 2015, 80, 118–126. [Google Scholar] [CrossRef]
- Bongers, T.; Ferris, H. Nematode community structure as a bioindicator in environmental monitoring. Trends Ecol. Evol. 1999, 14, 224–228. [Google Scholar] [CrossRef]
- Jiang, Y.; Qian, H.; Wang, X.; Chen, L.; Liu, M.; Li, H.; Sun, B. Nematodes and microbial community affect the sizes and turnover rates of organic carbon pools in soil aggregates. Soil Biol. Biochem. 2018, 119, 22–31. [Google Scholar] [CrossRef]
- Vestergard, M.; Dam, M.; Mortense, L.H.; Dyckmans, J.; Christensen, B.T. Natural C-13 abundance reveals age of dietary carbon sources in nematode trophic groups. Soil Biol. Biochem. 2019, 130, 1–7. [Google Scholar] [CrossRef]
- Pausch, J.; Hofmann, S.; Scharroba, A.; Kuzyakov, Y.; Ruess, L. Fluxes of root-derived carbon into the nematode micro-food web of an arable soil. Food Webs 2016, 9, 32–38. [Google Scholar] [CrossRef]
- Gan, H.; Wickings, K. Root herbivory and soil carbon cycling: Shedding “green” light onto a “brown” world. Soil Biol. Biochem. 2020, 150, 107972. [Google Scholar] [CrossRef]
- Jiang, Y.; Luan, L.; Hu, K.; Liu, M.; Chen, Z.; Geisen, S.; Chen, X.; Li, H.; Xu, Q.; Bonkowski, M.; et al. Trophic interactions as determinants of the arbuscular mycorrhizal fungal community with cascading plant-promoting consequences. Microbiome 2020, 8, 1–14. [Google Scholar] [CrossRef]
- Wolkovich, E.M. Reticulated channels in soil food webs. Soil Biol. Biochem. 2016, 102, 18–21. [Google Scholar] [CrossRef]
- Van den Hoogen, J.; Geisen, S.; Routh, D.; Ferris, H.; Traunspurger, W.; Wardle, D.A.; de Goede, R.G.M.; Adams, B.J.; Ahmad, W.; Andriuzzi, W.S.; et al. Soil nematode abundance and functional group composition at a global scale. Nature 2019, 572, 194–198. [Google Scholar] [CrossRef] [Green Version]
- Luo, J.; Zhang, X.; Kou, X.; Xie, H.; Bao, X.; Mahamood, M.; Liang, W. Effects of residue mulching amounts on metabolic footprints based on production and respiration of soil nematodes in a long-term no-tillage system. Land Degrad. Dev. 2021, 32, 2383–2392. [Google Scholar] [CrossRef]
- Zhang, Z.W.; Li, Q.; Hu, Y.Y.; Wei, H.W.; Hou, S.L.; Yin, J.X.; Lü, X.T. Nitrogen and phosphorus additions interactively affected composition and carbon budget of soil nematode community in a temperate steppe. Plant Soil 2021, 1–13. [Google Scholar] [CrossRef]
- Mustonen, M.; Haimi, J.; Knott, K.E. Impact of genetic diversity of an earthworm on decomposition and ecosystem functioning. Eur. J. Soil Biol. 2020, 99, 103192. [Google Scholar] [CrossRef]
- Nielsen, U.N.; Ayres, E.; Wall, D.H.; Bardgett, R.D. Soil biodiversity and carbon cycling: A review and synthesis of studies examining diversity-function relationships. Eur. J. Soil Sci. 2011, 62, 105–116. [Google Scholar] [CrossRef]
- Liao, C.; Luo, Y.; Fang, C.; Chen, J.; Li, B. The effects of plantation practice on soil properties based on the comparison between natural and planted forests: A meta-analysis. Glob. Ecol. Biogeogr. 2012, 21, 318–327. [Google Scholar] [CrossRef]
- Desie, E.; Vancampenhout, K.; Heyens, K.; Hlava, J.; Verheyen, K.; Muys, B. Forest conversion to conifers induces a regime shift in soil process domain affecting carbon stability. Soil Biol. Biochem. 2019, 136, 107540. [Google Scholar] [CrossRef]
- Kooch, Y.; Tavakoli, M.; Akbarinia, M. Tree species could have substantial consequences on topsoil fauna: A feedback of land degradation/restoration. Eur. J. For. Res. 2018, 137, 793–805. [Google Scholar] [CrossRef]
- Xiao, H.F.; Tian, Y.H.; Zhou, H.P.; Ai, X.S.; Yang, X.D.; Schaefer, D.A. Intensive rubber cultivation degrades soil nematode communities in Xishuangbanna, southwest China. Soil Biol. Biochem. 2014, 76, 161–169. [Google Scholar] [CrossRef]
- Kerfahi, D.; Tripathi, B.M.; Dong, K.; Go, R.; Adams, J.M. Rainforest Conversion to Rubber Plantation May Not Result in Lower Soil Diversity of Bacteria, Fungi, and Nematodes. Microb. Ecol. 2016, 72, 359–371. [Google Scholar] [CrossRef]
- Pan, F.; Li, N.; Zou, W.; Han, X.; McLaughlin, N.B. Soil nematode community structure and metabolic footprint in the early pedogenesis of a Mollisol. Eur. J. Soil Biol. 2016, 77, 17–25. [Google Scholar] [CrossRef]
- Ministry of Environmental Protection. China National Biodiversity Conservation Strategy and Action Plan: 2011—2030; Environmental Science Press: Beijing, China, 2011.
- China Meteorogical Data Service Centre. Dataset of Annual Surface Observation Values in Individual Years (1981–2010) in China. Available online: http://data.cma.cn/en/?r=data/detail&dataCode=A.0029.0005 (accessed on 26 April 2021).
- Fischer, G.; Nachtergaele, F.; Prieler, S.; van Velthuizen, H.; Verelst, L.; Wiberg, D. Global Agro-Ecological Zones Assessment for Agriculture (GAEZ 2008); IIASA: Laxenburg, Austria; FAO: Rome, Italy, 2008. [Google Scholar]
- FAO. International Institute for Applied Systems Analysis. China Soil Map Based Harmonized World Soil Database (HWSD) (v1.1) (2009). National Tibetan Plateau Data Center. 2019. Available online: http://data.tpdc.ac.cn/zh-hans/data/611f7d50-b419-4d14-b4dd-4a944b141175/?q%3D (accessed on 10 March 2022).
- Li, W. Degradation and restoration of forest ecosystems in China. For. Ecol. Manag. 2004, 201, 33–41. [Google Scholar] [CrossRef]
- Meng, F.X.; Ou, W.; Li, Q.; Jiang, Y.; Wen, D.Z. Vertical distribution and seasonal fluctuation of nematode trophic groups as affected by land use. Pedosphere 2006, 16, 169–176. [Google Scholar] [CrossRef]
- Viglierchio, D.R.; Schmitt, R.V. On the methodology of nematode extraction from field samples: Comparison of methods for soil extraction. J. Nematol. 1983, 15, 450–454. [Google Scholar] [CrossRef]
- Bongers, T. The Nematodes of the Netherlands, 1st ed.; KNNV Publishing: Zeist, The Netherlands, 1988. [Google Scholar]
- Yeates, G.W.; Bongers, T.; de Goede, R.G.M.; Freckman, D.W.; Georgieva, S.S. Feeding Habits in Soil Nematode Families and Genera-An Outline for Soil Ecologists. J. Nematol. 1993, 25, 315–331. [Google Scholar] [CrossRef]
- Zhao, J.; Xun, R.; He, X.; Zhang, W.; Fu, W.; Wang, K. Size spectra of soil nematode assemblages under different land use types. Soil Biol. Biochem. 2015, 85, 130–136. [Google Scholar] [CrossRef]
- Schneider, C.A.; Rasband, W.S.; Eliceiri, K.W. NIH Image to ImageJ: 25 years of image analysis. Nat. Methods 2012, 9, 671–675. [Google Scholar] [CrossRef]
- Ferris, H. Form and function: Metabolic footprints of nematodes in the soil food web. Eur. J. Soil Biol. 2010, 46, 97–104. [Google Scholar] [CrossRef]
- Sun, S.Q.; Wu, Y.H.; Wang, G.X.; Zhou, J.; Yu, D.; Bing, H.J.; Luo, J. Bryophyte Species Richness and Composition along an Altitudinal Gradient in Gongga Mountain, China. PLoS ONE 2013, 8, 58131. [Google Scholar] [CrossRef]
- Qiang, W.; He, L.; Zhang, Y.; Liu, B.; Liu, Y.; Liu, Q.; Pang, X. Aboveground vegetation and soil physicochemical properties jointly drive the shift of soil microbial community during subalpine secondary succession in southwest China. Catena 2021, 202, 105251. [Google Scholar] [CrossRef]
- Oksanen, J.; Blanchet, F.G.; Friendly, M.; Kindt, R.; Legendre, P.; Mcglinn, D.; Minchin, P.R.; O’Hara, R.B.; Simpson, G.L.; Solymos, P.; et al. Package “Vegan”, Community Ecology Package. Version 2.5-7. 2020. Available online: https://cran.ism.ac.jp/web/packages/vegan/vegan.pdf (accessed on 26 April 2021).
- Liaw, A.; Wiener, M. Classification and Regression by randomForest. R News 2002, 2, 18–22. [Google Scholar]
- Fortmann-Roe, S. Consistent and Clear Reporting of Results from Diverse Modeling Techniques: The A3 Method. J. Stat. Softw. 2015, 66, 1–23. [Google Scholar] [CrossRef] [Green Version]
- Delgado-Baquerizo, M.; Gallardo, A.; Covelo, F.; Prado-Comesaña, A.; Ochoa, V.; Maestre, F.T. Differences in thallus chemistry are related to species-specific effects of biocrust-forming lichens on soil nutrients and microbial communities. Funct. Ecol. 2015, 29, 1087–1098. [Google Scholar] [CrossRef] [Green Version]
- Andrés, P.; Moore, J.C.; Simpson, R.T.; Selby, G.; Cotrufo, F.; Denef, K.; Haddix, M.L.; Shaw, E.A.; de Tomasel, C.M.; Molowny-Horas, R.; et al. Soil food web stability in response to grazing in a semi-arid prairie: The importance of soil textural heterogeneity. Soil Biol. Biochem. 2016, 97, 131–143. [Google Scholar] [CrossRef]
- Fridley, J.D. The influence of species diversity on ecosystem productivity: How, where, and why? Oikos 2001, 93, 514–526. [Google Scholar] [CrossRef]
- Liu, S.; Behm, J.E.; Chen, J.; Fu, S.; He, X.; Hu, J.; Schaefer, D.; Gan, J.; Yang, X. Functional redundancy dampens the trophic cascade effect of a web-building spider in a tropical forest floor. Soil Biol. Biochem. 2016, 98, 22–29. [Google Scholar] [CrossRef] [Green Version]
- Jiang, Y.; Liu, M.; Zhang, J.; Chen, Y.; Chen, X.; Chen, L.; Li, H.; Zhang, X.X.; Sun, B. Nematode grazing promotes bacterial community dynamics in soil at the aggregate level. ISME J. 2017, 11, 2705–2717. [Google Scholar] [CrossRef]
- Yeates, G.W. Abundance, diversity, and resilience of nematode assemblages in forest soils. Can. J. For. Res. 2007, 37, 216–225. [Google Scholar] [CrossRef]
- Zhang, S.; McLaughlin, N.B.; Cui, S.; Yang, X.; Liu, P.; Wu, D.; Liang, A. Effects of long-term tillage on carbon partitioning of nematode metabolism in a Black soil of Northeast China. Appl. Soil Ecol. 2019, 138, 207–212. [Google Scholar] [CrossRef]
- Balla, A.; Silini, A.; Cherif-Silini, H.; Bouket, A.C.; Moser, W.K.; Nowakowska, J.A.; Oszako, T.; Benia, F.; Belbahri, L. The threat of pests and pathogens and the potential for biological control in forest ecosystems. Forests 2021, 12, 1579. [Google Scholar] [CrossRef]
- Pan, F.J.; Yang, L.Y.; Wang, C.L.; Yan, R.R.; Li, C.J.; Hu, Y.F.; Jiang, Y.; Cao, J.; Tan, H.Y.; Xin, X.P. Effects of mowing frequency on abundance, genus diversity and community traits of soil nematodes in a meadow steppe in northeast China. Plant Soil 2020, 1–19. [Google Scholar] [CrossRef]







| Environmental Variable 1 | Forest Type 2 | |||||
|---|---|---|---|---|---|---|
| PM | PL | PS | NM | NL | NS | |
| WC (%) | 383.22 ± 9.72 aA | 287.01 ± 11.72 aB | 81.98 ± 6.46 aC | 373.72 ± 12.67 aA | 281.21 ± 10.88 aB | 63.68 ± 3.5 bC |
| TN (g/kg) | 17.37 ± 0.66 aA | 17.4 ± 0.5 aA | 8.18 ± 0.66 aB | 16.19 ± 0.34 aA | 16.71 ± 0.27 aA | 5.94 ± 0.41 bB |
| TC (g/kg) | 406.84 ± 6.78 aA | 362.05 ± 7.89 aB | 115.92 ± 12.9 aC | 406.98 ± 5.12 aA | 374.42 ± 10.01 aB | 77.87 ± 5.67 bC |
| C/N | 23.84 ± 1.12 aA | 20.92 ± 0.42 aB | 13.8 ± 0.6 aC | 25.29 ± 0.61 aA | 22.44 ± 0.62 aB | 13.18 ± 0.51 aC |
| T (cm) | 4.04 ± 0.44 a | 3.63 ± 0.48 a | - | 4.53 ± 0.5 a | 3.87 ± 0.46 a | - |
| B (g/m2) | 925.18 ± 84.19 a | 1041.94 ± 64.63 a | - | 1075.89 ± 110.78 a | 1304.44 ± 145.69 a | - |
| WHC (g/kg) | 6814.19 ± 338.99 a | - | - | 6524.17 ± 230.02 a | - | - |
| BD (g/cm3) | - | - | 0.58 ± 0.03 a | - | - | 0.65 ± 0.03 a |
| NO3- (mg/kg) | - | - | 18.05 ± 2.9 a | - | - | 11.73 ± 3.06 a |
| NH4+ (mg/kg) | - | - | 8.67 ± 3.08 a | - | - | 7.49 ± 0.87 a |
| DOC (mg/kg) | - | - | 100.5 ± 11.45 a | - | - | 76.4 ± 14.97 a |
| DON (mg/kg) | - | - | 22.28 ± 3.93 a | - | - | 18.01 ± 2.23 a |
| MBC (mg/kg) | - | - | 587.03 ± 53.01 a | - | - | 511.33 ± 45.48 a |
| MBN (mg/kg) | - | - | 507.07 ± 62.6 a | - | - | 418.08 ± 48.46 a |
| pH | - | - | 5.26 ± 0.22 a | - | - | 4.54 ± 0.21 b |
Publisher’s Note: MDPI stays neutral with regard to jurisdictional claims in published maps and institutional affiliations. |
© 2022 by the authors. Licensee MDPI, Basel, Switzerland. This article is an open access article distributed under the terms and conditions of the Creative Commons Attribution (CC BY) license (https://creativecommons.org/licenses/by/4.0/).
Share and Cite
Zhou, H.; Pan, K.; Sun, X.; Azene, B.; Gruba, P.; Wu, X.; Zhang, L.; Zhang, M.; Tang, T.; Zhu, R. Environmental Factors Indirectly Impact the Nematode Carbon Budget of Subalpine Spruce Forests. Forests 2022, 13, 462. https://doi.org/10.3390/f13030462
Zhou H, Pan K, Sun X, Azene B, Gruba P, Wu X, Zhang L, Zhang M, Tang T, Zhu R. Environmental Factors Indirectly Impact the Nematode Carbon Budget of Subalpine Spruce Forests. Forests. 2022; 13(3):462. https://doi.org/10.3390/f13030462
Chicago/Turabian StyleZhou, Hongyang, Kaiwen Pan, Xiaoming Sun, Belayneh Azene, Piotr Gruba, Xiaogang Wu, Lin Zhang, Meng Zhang, Tianwen Tang, and Renhuan Zhu. 2022. "Environmental Factors Indirectly Impact the Nematode Carbon Budget of Subalpine Spruce Forests" Forests 13, no. 3: 462. https://doi.org/10.3390/f13030462
APA StyleZhou, H., Pan, K., Sun, X., Azene, B., Gruba, P., Wu, X., Zhang, L., Zhang, M., Tang, T., & Zhu, R. (2022). Environmental Factors Indirectly Impact the Nematode Carbon Budget of Subalpine Spruce Forests. Forests, 13(3), 462. https://doi.org/10.3390/f13030462
