Analysis of Superjunction MOSFET (CoolMOSTM) Concept Limitations—Part II: Simulations
Abstract
1. Introduction
2. Materials and Methods
2.1. Numerical Models
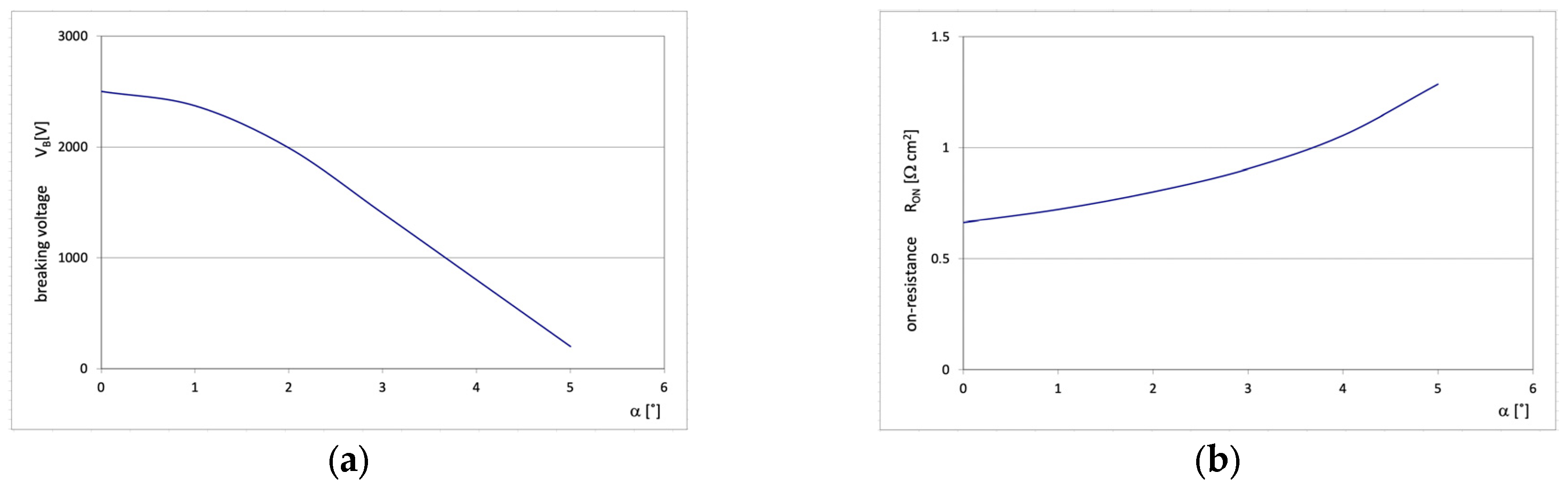
2.2. Simulation Results—Reference VDMOS vs. COOLMOS Counterparts
3. Discussion
3.1. JFET Effect
- Built-in diffusion potential at the p–n plane, which requires an SCR layer with a thickness of DSCR(0) ≈ 6 nm on the n-pillar side of the investigated COOLMOS-1 structure;
- External reverse bias from the voltage drop across the MOS transistor, which causes expansion of the SCR to DSCR(MOS) ≈ 2.8 µm in the investigated COOLMOS-1 structure;
- Squeezing of the current path, as shown in Figure 3, leading to an increase in the SCR layer along the channel, since the voltage drop accompanying the current flow in the channel increases the local reverse polarization. In the investigated COOLMOS-1 structure, the additional increase in SCR layer at the drain was DSCR(JFET) ≈ 8.5 µm.
3.2. Technological Limitations
4. Conclusions
Author Contributions
Funding
Data Availability Statement
Conflicts of Interest
References
- Lisik, Z.; Podgórski, J. Analysis of CoolMOS concept limitations—Part I: Theory. Materials 2025, 18, 5451. [Google Scholar] [CrossRef]
- Lorenz, L.; Maerz, M.; Deboy, G. CoolMOS—An important milestone towards a new power MOSFET generation. In Proceedings of the 38th International Power Conversion Conference PCIM’98, Nurnberg, Germany, 26–28 May 1998; pp. 151–160. [Google Scholar]
- Lorenz, L.; Deboy, G.; Knapp, A.; Marz, M. CoolMOS—A new milestone in high voltage power MOS. In Proceedings of the 11th International Symposium on Power Semiconductor Devices and ICs ISPSD’99, Toronto, ON, Canada, 26–28 May 1999; pp. 3–10. [Google Scholar] [CrossRef]
- Strollo, A.G.; Napoli, E. Optimal on-resistance versus breakdown voltage tradeoff in superjunction power devices: A novel analytical model. IEEE Trans. Electron Devices 2001, 48, 2161–2167. [Google Scholar] [CrossRef]
- Kondekar, P.; Patil, M.; Parikh, C. Analysis and design of super junction power MOSFET: CoolMOS for improved on resistance and breakdown voltage using theory of novel voltage sustaining layer. In Proceedings of the 23rd International Conference on Microelectronics, Nis, Serbia, 12–15 May 2002; pp. 209–212. [Google Scholar] [CrossRef]
- Saxena, T.; Khemka, V.; Qin, G.; Zitouni, M.; Gupta, R. Modeling and analysis of 3-D core-shell superjunction structures. IEEE Trans. Electron Devices 2020, 68, 658–665. [Google Scholar] [CrossRef]
- Akshay, K.; Karmalkar, S. Optimum aspect ratio of superjunction pillars considering charge imbalance. IEEE Trans. Electron Devices 2021, 68, 1798–1803. [Google Scholar] [CrossRef]
- Saito, W.; Omura, I.; Aida, S.; Koduki, S.; Izumisawa, M.; Yoshioka, H.; Okumura, H.; Yamaguchi, M.; Ogura, T. A 15.5 mΩcm2—680V superjunction MOSFET reduced on-resistance by lateral pitch narrowing. In Proceedings of the 18th International Symposium on Power Semiconductor Devices and ICs ISPSD’06, Naples, Italy, 4–8 June 2006; pp. 293–296. [Google Scholar] [CrossRef]
- Sakakibara, J.; Noda, Y.; Shibata, T.; Nogami, S.; Yamaoka, T.; Yamaguchi, H. 600V-class super junction MOSFET with high aspect ratio P/N columns structure. In Proceedings of the 20th International Symposium on Power Semiconductor Devices and ICs ISPSD’08, Orlando, FL, USA, 18–22 May 2008; pp. 299–302. [Google Scholar] [CrossRef]
- Sugi, A.; Takei, M.; Takahashi, K.; Yajima, A.; Tomizawa, H.; Nakazawa, H. Super junction MOSFETs above 600V with parallel gate structure fabricated by deep trench etching and epitaxial growth. In Proceedings of the 20th International Symposium on Power Semiconductor Devices and ICs ISPSD’08, Orlando, FL, USA, 18–22 May 2008; pp. 165–168. [Google Scholar] [CrossRef]
- Vecino, E.; Stückler, F.; Pippan, M.; Hancock, J. First generation of 650V super junction devices with RDS(on)*A values below 1 Ω*mm2—Best efficiency that keeps the ease-of-use and enables higher power ratings and frequencies. In Proceedings of the International Exhibition & Conference for Power Electronics, Intelligent Motion, Renewable Energy and Energy Management PCIM Europe’13, Nuremberg, Germany, 14–16 May 2013; pp. 621–628. [Google Scholar]
- Synopsys. Sentaurus Manual; Synopsys, Inc.: Mountain View, CA, USA, 2022. [Google Scholar]
- Podgórski, J.; Lisik, Z. Numerical investigation of the CoolMOS features. In Proceedings of the 10th European Conference on Power Electronics and Applications EPE 2003, Toulouse, France, 2–4 August 2003. [Google Scholar]
- Podgórski, J. Analysis of New Structures of Unipolar Power Semiconductor Devices. Ph.D. Thesies, Lodz University of Technology, Lodz, Poland, 2003. [Google Scholar]
- Strollo, A.G.; Napoli, E. Power superjunction devices: An analytic model for breakdown voltage. Microelectron. J. 2001, 32, 491–496. [Google Scholar] [CrossRef]
- Sun, S.; Plummer, J.D. Modeling of the on-resistance of LDMOS, VDMOS, and VMOS power transistors. IEEE Trans. Electron Devices 1980, 27, 356–367. [Google Scholar] [CrossRef]
- Paredes, J.; Hidalgo, S.; Berta, F.; Fernandez, J.; Rebollo, J.; Millan, J. A steady-state VDMOS transistor model. IEEE Trans. Electron Devices 1992, 39, 712–719. [Google Scholar] [CrossRef]
- Victory, J.J.; Sanchez, J.J.; Demassa, T.A.; Welfert, B. A static, physical VDMOS model based on the charge-sheet model. IEEE Trans. Electron Devices 1996, 43, 157–164. [Google Scholar] [CrossRef]
- Board, K.; Byrne, D.J.; Towers, M.S. The optimization of on-resistance in vertical DMOS power devices with linear and hexagonal surface geometries. IEEE Trans. Electron Devices 1984, 31, 75–80. [Google Scholar] [CrossRef]
- Yoshida, I.; Kubo, M.; Ochi, S. A high power MOSFET with a vertical drain electrode and a meshed gate structure. IEEE J. Solid-State Circuits 1976, 11, 472–477. [Google Scholar] [CrossRef]
- Byrne, D.; Board, K. Minimisation of on-resistance of VDMOS power FETs. Electron. Lett. 1983, 19, 519. [Google Scholar] [CrossRef]
- Nakagawa, A.; Yamaguchi, Y.; Watanabe, K.; Ohashi, H.; Kurata, M. Experimental and numerical study of non-latch-up bipolar-mode MOSFET characteristics. In Proceedings of the 1985 International Electron Devices Meeting, Washington, DC, USA, 1–4 December 1985; pp. 150–153. [Google Scholar] [CrossRef]
- Hu, C.; Chi, M.H.; Patel, V.M. Optimum design of power MOSFET’s. IEEE Trans. Electron Devices 1984, 31, 1693–1700. [Google Scholar] [CrossRef]
- Darwish, M.N.; Board, K. Optimization of breakdown voltage and on-resistance of VDMOS transistors. IEEE Trans. Electron Devices 1984, 31, 1769–1773. [Google Scholar] [CrossRef]










| Parameter | VDMOS | COOLMOS-1 | |
|---|---|---|---|
| doping [cm−3] | n+ | 1 · 1020 | 1 · 1020 |
| p+ | 1 · 1016 | 1 · 1016 | |
| p | - | 4 · 1014 | |
| n | 4 · 1014 | 4 · 1014 | |
| n+SUB | 5 · 1016 | 45 · 1016 | |
| dimensions [μm] | L | 150 | 150 |
| D | 60 | 60 | |
| Ln+ | 2 | 2 | |
| Lp+ | 5 | 5 | |
| Lp | - | 145 | |
| Ln+SUB | 5 | 5 | |
| Dn | 7 | 7 | |
| Dn+ | 8 | 8 | |
| Dp+ | 19 | 19 | |
| Dp | - | 15 | |
| α | - | 0 |
| VDMOS | COOLMOS-1 | COOLMOS-2 | COOLMOS-3 | |
|---|---|---|---|---|
| VB [V] | 500 | 2500 | 500 | 1004 |
| RON [Ωcm2] | 0.201 | 0.660 | 0.211 | 0.177 |
| L [µm] | 150 | 150 | 40 | 150 |
| Nn = Np [cm−3] | 4.0 · 1014 | 4.0 · 1014 | 4.0 · 1014 | 1.0 · 1015 |
Disclaimer/Publisher’s Note: The statements, opinions and data contained in all publications are solely those of the individual author(s) and contributor(s) and not of MDPI and/or the editor(s). MDPI and/or the editor(s) disclaim responsibility for any injury to people or property resulting from any ideas, methods, instructions or products referred to in the content. |
© 2025 by the authors. Licensee MDPI, Basel, Switzerland. This article is an open access article distributed under the terms and conditions of the Creative Commons Attribution (CC BY) license (https://creativecommons.org/licenses/by/4.0/).
Share and Cite
Lisik, Z.; Podgórski, J. Analysis of Superjunction MOSFET (CoolMOSTM) Concept Limitations—Part II: Simulations. Materials 2025, 18, 5468. https://doi.org/10.3390/ma18235468
Lisik Z, Podgórski J. Analysis of Superjunction MOSFET (CoolMOSTM) Concept Limitations—Part II: Simulations. Materials. 2025; 18(23):5468. https://doi.org/10.3390/ma18235468
Chicago/Turabian StyleLisik, Zbigniew, and Jacek Podgórski. 2025. "Analysis of Superjunction MOSFET (CoolMOSTM) Concept Limitations—Part II: Simulations" Materials 18, no. 23: 5468. https://doi.org/10.3390/ma18235468
APA StyleLisik, Z., & Podgórski, J. (2025). Analysis of Superjunction MOSFET (CoolMOSTM) Concept Limitations—Part II: Simulations. Materials, 18(23), 5468. https://doi.org/10.3390/ma18235468

