Abstract
In view of the sudden grid voltage distortions, such as voltage sags and unbalances, that may occur in photovoltaic (PV) grid-connected systems under local shading conditions, this paper proposes a control strategy integrating a linear active disturbance rejection controller (LADRC)-based virtual synchronous generator (VSG) and an active disturbance rejection controller (ADRC)-based dynamic voltage restorer (DVR). To enhance the stability and response speed of the PV inverter system, a novel LADRC-based voltage–current dual closed-loop control strategy with pre-synchronization is designed, ensuring stable operation of the inverter and load. To address the overshooting issues found in traditional PI control under local shading, the ADRC-based DVR compensates for PV system voltage fluctuations, achieving rapid voltage distortion compensation and ensuring grid-connected system safety. Simulink experiments verify the feasibility and effectiveness of the proposed control strategy in improving transient voltage quality in PV systems affected by local shading. The total harmonic distortion rates of voltage and current are both less than 0.5%, which significantly improves the performance compared to existing research.
1. Introduction
Energy is essential for the economic, social, and industrial development of any country. Energy consumption in the coming years is expected to be many times higher than at present. New energy sources are proving to be viable options and grid-connected photovoltaic power plants have become a future direction and a research priority [1]. As the interface between renewable energy and the power grid, photovoltaic grid-connected inverters play a vital role in achieving high-efficiency power conversion [2,3]. Likewise, the development of photovoltaic technology and the rapid reduction in photovoltaic costs have demonstrated the potential for the large-scale installation of photovoltaics around the world [4]. Although the electricity from a photovoltaic (PV) can deliver clean and cost-effective energy, local shading can lead to challenges with electric grid stability [5]. Local shading is one of the most common cases of mismatch and performance loss in PV systems as the output can change significantly, and the PV power generation system is affected by the external light conditions and the output power is unstable, which in turn leads to voltage transient sag [6].
To solve the voltage sag problem under local shading conditions, studies [7,8] have shown that the output performance of the three-phase inverter mainly depends on the modulation algorithm. Under local shading conditions, the appropriate inverter control strategy determines the efficiency of the photovoltaic system. Ali Khan [9] introduces different topologies of grid connected inverters, and voltage source inverters (VSI) have been proven to be excellent structures. Traditional control strategies have limitations, and algorithms need to be improved to achieve better performance for inverters.
The control strategies of photovoltaic inverters are mainly divided into the DC side boost control, the AC side inverter control, and the coordinated control of the DC side boost and the AC side inverter. Recently, for instance, Shams [10] proposed an improved butterfly optimization algorithm and Jia [11] proposed a one-of-a-kind improved particle swarm optimization (PSO) with an adaptive local search combined algorithm which is a robust real-time maximum power point tracking (MPPT) algorithm. Guichi [12] developed a photovoltaic grid connected control strategy that combines particle swarm optimization algorithm with the proposed intermediate power point tracking algorithm, but the response speed is not fast enough.. Hence, Sharma [13] proposed a maximum power point tracking algorithm for a PV system under local shading based on an improved gravitational search algorithm (GSA), which has faster local convergence and a strong anti-interference ability, but a slower recovery after perturbation.
Secondly, the field of AC-side inverter control strategies has been developed over the years, for example, Rocabert [14] proposed a double closed-loop vector control technique based on phase-locked loop (PLL) synchronization and Alenius [15] proposed an inverter control strategy with intelligent reactive power compensation, which is widely used in the grid-connected control of real projects, but without considering the local shading conditions for the applications. In addition, model-based predictive power control [16], sliding mode-based control [17], and a control strategy that utilizes a single DC current sensor coupled to multiple available positions [18] can effectively improve the performance metrics of the system when stabilized, but the response is slow, and the total harmonic distortion rate (THD) is large in the early stages of the experiment. Besides, Alabri [19] proposed a photovoltaic inverter control strategy based on reactive power monitoring, which utilizes advanced step control methods and local voltage measurement, ignoring the influence of active power.
Additionally, for complex systems with complicated working conditions, the organic combination of DC-side control and AC-side control can improve the efficiency of PV grid-connected systems. Advanced strategies do not consider local shading, for example, Bajestan [20] designed an inverter controller dedicated to the grid-connected mode to obtain better grid-connected currents by controlling the duty cycle and modulation index, and Mohandes [21] proposed a new dynamic slope limiting algorithm to minimize the energy curtailment. Likewise, Jamil [22] and others proposed a blockchain based predictive energy delivery platform to provide real-time distributed energy support. However, the large number of calculations leads to a high output of the inverter.
Although the electricity from a photovoltaic can deliver clean and cost-effective energy, local shading can lead to challenges with electric grid stability. A dynamic voltage restorer (DVR) utilizes power from electronics to generate an AC voltage that is in phase with the grid and injects the compensating voltage in series into the system through a power transformer, thus realizing the mitigation of the impact of voltage dips on the grid-connection effectiveness under local shading conditions. The DVR control strategy mainly employs a PI controller with voltage feedback that allows it to track the amount of voltage dips that need to be compensated [23,24,25]. The traditional PI controller finds it difficult to effectively suppress the overshooting phenomenon when the voltage undergoes a rapid sudden change. Janardhanan [26] used a reference voltage algorithm based on a second order generalized integrator (SOGI) to achieve fast voltage compensation for user side voltage dips. Due to the large number of measurements and delayed feedback signals, the stable operation of the DVR is affected. Tan [27] proposed an intelligently controlled dynamic voltage restorer to improve the voltage quality which utilizes a novel recursive compensated fuzzy neural network (RCPFNN) controller to replace the traditional PI, but it had a limited effect in reducing the THD efficiency.
In this paper, a linear active disturbance rejection controller (LADRC)-based virtual synchronous generator (VSG) and an active disturbance rejection controller (ADRC)-based dynamic voltage restorer control strategy are presented. Compared with previous control strategies, this paper proposes a control strategy that combines the GSA-MPPT algorithm and an LADRC-based VSG to control the output of inverters, to obtain better grid voltage and current waveforms. Considering local shadow conditions, an ADRC-based DVR is designed to compensate for grid voltage and reduce THD, achieving good results.
The proposed control strategy for a PV system in this paper is experimentally analyzed under normal operating conditions and local shading conditions to evaluate its performance. The PV grid-connected system will be described in Section 2. The network structure of the proposed VSI and the DC measured GSA-MPPT and AC side VSG strategies are derived in detail in Section 3. Section 4 describes the DVR-based design in this paper (more details on the Supplementary Materials). Vitally, Simulink experiments are conducted in Section 5 to verify the effectiveness of the proposed voltage imbalance control strategy for local shading PV grid-connected systems and Section 6 discusses the results. Finally, it is summarized in Section 7.
2. Photovoltaic Systems
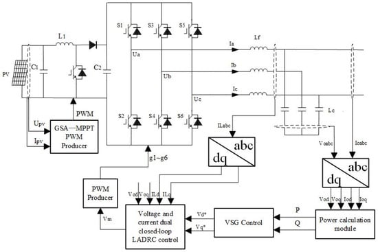
The topology of the PV inverter grid-connected system using the control strategy of this paper is shown in Figure 1, and the circuit is mainly divided into three parts: the main circuit module of PV power generation, the controller part of the inverter circuit, and the dynamic voltage restorer, and the main circuit module is mainly composed of the PV array, the voltage-source inverter with LC filter, the three-phase circuit breaker, the DVR, and the AC grid. Based on the PV array input, the voltage source inverter with LC filter outputs three-phase sinusoidal waveforms and obtains the voltage that meets the requirements for grid connection into the AC power grid. The three-phase circuit breaker serves to control the on–off of the circuit and protects the power equipment against faults such as overloads and short-circuits, to improve the reliability and security of the power system, and the PV input is affected by the localized shading of the output curve, which affects the output three-phase sinusoidal waveforms of the inverter. When encountering local shading conditions, the dynamic restorer and three-phase circuit breaker work simultaneously to improve the quality of the three-phase sine wave.
Figure 1.
The topology of the PV inverter grid-connected system. Vinj is the DVR feedback voltage.
2.1. PV Array
The PV array includes several photovoltaic cells connected in series or in parallel, and the equivalent model of the PV module photovoltaic cells is shown in Figure 2. The PV cell equation is expressed as follows:
Figure 2.
The equivalent model of the PV module photovoltaic cells [28].
The parameters of the model are photovoltaic current IPV, diode current ID, parallel branch resistance Rp, series branch resistance Rs, terminal output current I, and terminal output voltage V.
The power-voltage curve of the photovoltaic array under a single light intensity is a single-peak function with the maximum power point as the extreme value. And the photovoltaic array used in this study has a photovoltaic panel model of SPR-305E-WHT-D in Matlab2020b Simulink. The performance parameters of the photovoltaic array under a standard environment (temperature = 25 °C, light intensity = 1000 W/m2) are shown in Table 1.
Table 1.
“SUNPOWER SPR-305E-WHT-D” PV module features.
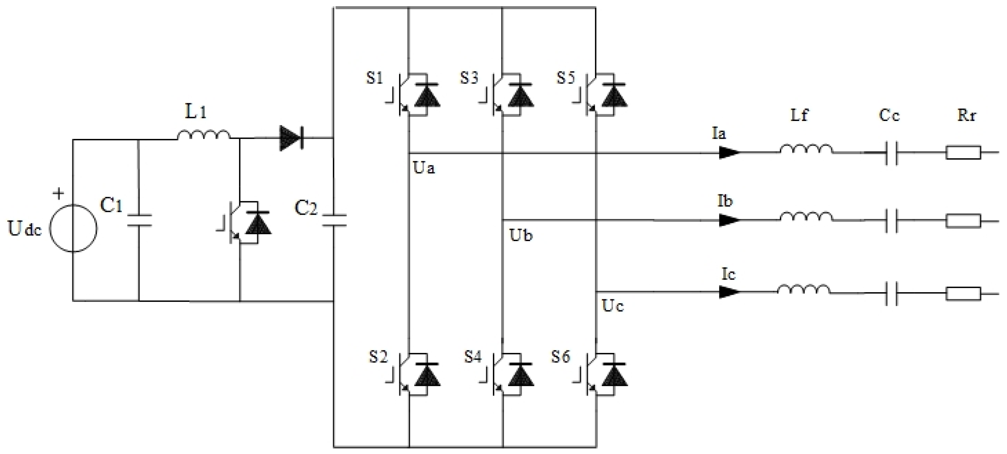
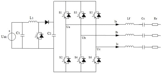
2.2. Voltage Source Inverter with LC Filter
The voltage source inverter with an LC filter significantly improves the quality of the output voltage and current by effectively filtering out the high frequency switching ripple and harmonic components, reduces electromagnetic interference and improves grid friendliness, and reduces the current ripple to protect the load equipment, enhancing the dynamic response and stability of the system. The structure of the VSI with an LC filter is shown in Figure 3.
Figure 3.
The structure of the VSI with an LC filter.
The parameters of the VSI with an LC filter used in this example are shown in Table 2.
Table 2.
Band LC filter VSI parameters.
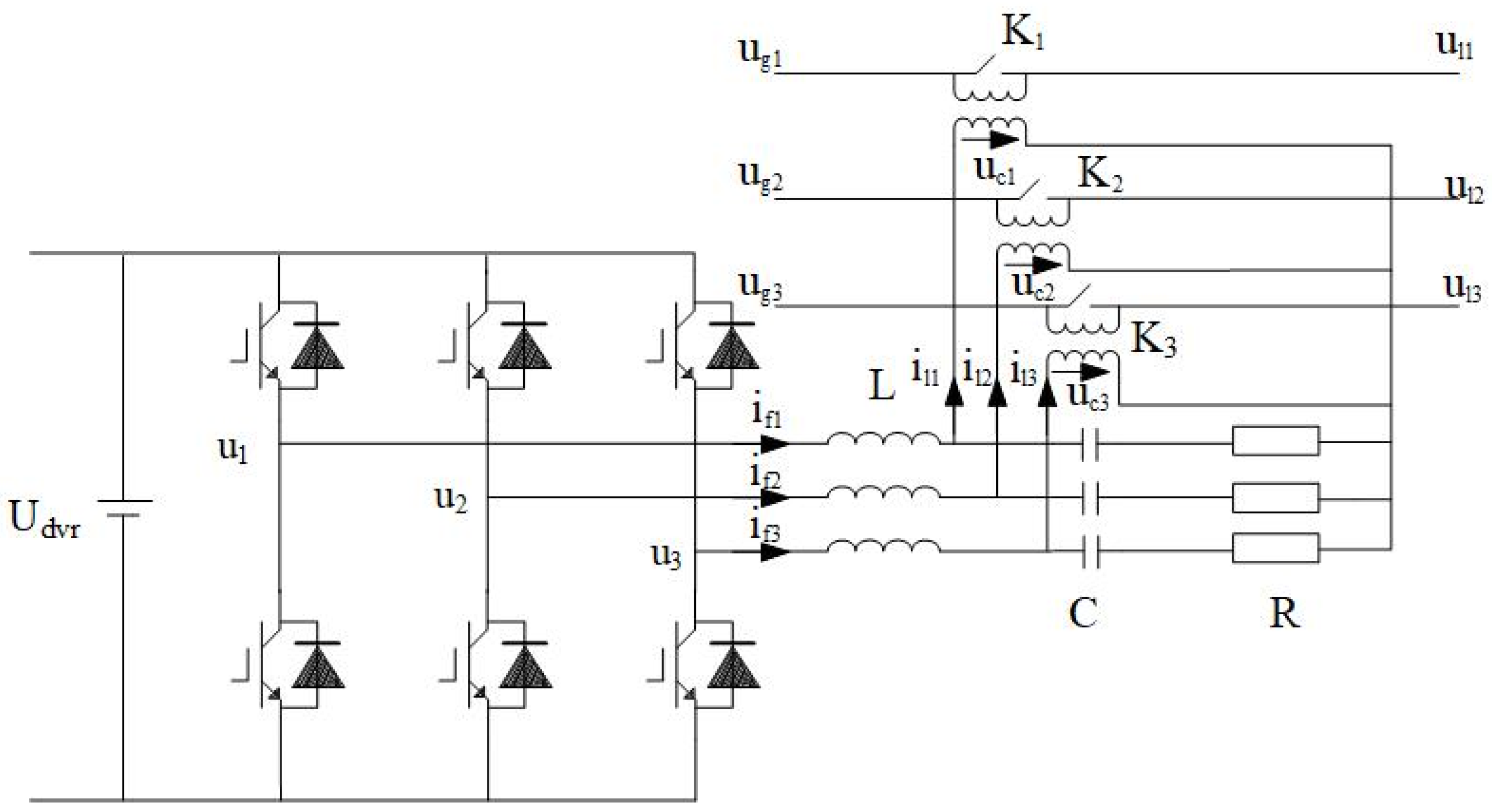
2.3. Dynamic Voltage Restorer
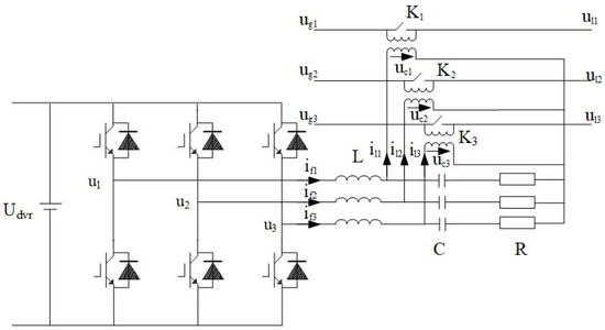
The DVR is an excellent voltage compensation device because it can handle transient fluctuations, and it is characterized by fast response speed and good flicker suppression. The three-phase DVR consists of three single-phase ideal transformers, an LC filter circuit, a series step-up transformer, and a bypass switch, and the topology is shown in Figure 4.
Figure 4.
Three-phase DVR topology.
Where Udvr is the source of DVR energy, ug1, ug2, and ug3 are the grid-side phase voltages, ul1, ul2, and ul3 are the sensitive load phase voltages, u1, u2, and u3 are the inverter output phase voltages, if1, if2, and if3 are the inductance currents of each phase on the output side of the inverter, il1, il2, and il3 are the load currents discounted to the LV side of the transformer, and uc1, uc1, uc2, and uc3 are the load voltages converted to the low-voltage side of the transformer. The DVR state equation is established according to the filter inductor L and filter capacitor C:
where m = 1, 2, and 3 indicates three phases. The specific parameters of the DVR used in this example are shown in Table 3.
Table 3.
DVR parameters in this example.
2.4. Local Shading
The output power of a PV array is highly dependent on many factors such as temperature and irradiation. During the PV system operation, the entire PV array may not receive solar irradiance due to clouds, dust, trees, or buildings, etc., which is called a local shading condition. The ambient temperature for setting up the shading situation in this study is uniformly set at 25 °C, and the specific changes in light irradiance are shown in Table 4.
Table 4.
The variation of light in local shading photovoltaic arrays.
Linear change refers to a gradual increase or decrease in light intensity over time, which usually occurs during sunrise or sunset, or in the case of gradually moving clouds. A step change refers to a drastic change in light intensity over a short period of time, such as when the sunlight is suddenly blocked by thick clouds or suddenly shines on the PV panels, as shown in Figure 5 for the specific PV input signal.
Figure 5.
The specific PV input signal.
3. Inverter Control Strategy
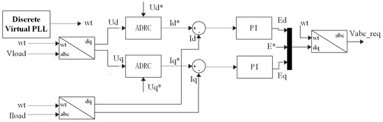
The main circuit and control structure of the three-phase grid-connected inverter mentioned in this paper is shown in Figure 6, where ILabc is the inductor current, and Voabc and Ioabc are the output three-phase AC voltage and current, respectively.
Figure 6.
Main circuit and control structure diagram of the three-phase grid-connected inverter. The symbol * represents the reference value.
3.1. Three-Phase Grid-Connected Inverter Working Principle
For a typical three-phase VSI inverter without an LC filter, the output phase voltage can be derived as:
where Vdc is DC after passing through boost circuit and the three-phase switching state is:
where the branch switching state S = {Sa, Sb, Sc} determines the states on “1” and off “0”. For the VSI, there exist eight possible switching states and eight inverter voltage vectors vx = vα,x + jvβ,x, where x ∈ {0, 1, 7} (v0 = v7 = 0), which are represented in the complex αβ coordinate system as shown in Table 5 and Figure 7.
Table 5.
Switching states and voltage vectors for VSI.
Figure 7.
Voltage vectoring and sectorization of the VSI.
The DC output voltage of the VSI is a pulse waveform, which contains many switching harmonics. By connecting an LC filter at the back end of the VSI, the high-frequency harmonics can be effectively suppressed to obtain an output voltage close to sinusoidal. The main control objective of this paper is to ensure that the grid-connected voltage has a good steady-state tracking performance as well as a fast dynamic response under local shading conditions.
3.2. DC Side Boost Algorithm GSA-MPPT
To obtain a more effective grid connected voltage waveform, it is necessary to control both the DC side and the AC side. That is to say, the DC side boosts maximum power tracking control and the AC side VSG control strategy, based on LADRC, work together to achieve better boost effect through maximum power tracking. The output used for maximum power tracking is connected as an input to the AC side VSG control. The main objectives of the DC side controller and AC side controller are maximum power point tracking and controlling the injected power into the grid with a desired power factor, respectively.
The DC side voltage and AC side voltage and current are monitored in real time and the system initiates vector control to adjust the active and reactive power. The inverter control diagram of the PV grid-connected system used in this paper is shown in Figure 6. To achieve efficient stabilization of the inverter voltage on the AC side, the VSI input voltage Vdc can be adjusted by adjusting the pass-through duty cycle through the MPPT algorithm, and the pass-through duty cycle D is obtained from the MPPT algorithm through the detected voltage and current at the input of the PV grid-connected system.
MPPT technology is one of the important methods to improve the efficiency of PV power generation. Given the specificity of the mutual constraints of the straight-through boosting and inverter modulation, how to set the straight-through duty cycle and inverter modulation coefficient to maintain the maximum voltage utilization on the DC side is very critical in the whole control system [29]. Under actual working conditions, when the PV array encounters shading conditions, the PV characteristic curve will show multi-peak characteristics, and studies have shown that the traditional maximum power point tracking algorithms, the perturbation observation method, and the conductivity increment method have certain defects, which are unable to accurately locate the maximum power point resulting in power loss and causing fluctuations in the command value of the DC voltage. In this paper, a GSA algorithm for the MPPT algorithm is used which optimizes the search by exploiting the mutual gravitational forces between particles in the population and their induced accelerations to avoid falling into local optima. Experimental results show that the GSA-MPPT algorithm can track the maximum power of the PV array more accurately and can improve the output efficiency of the PV power generation system in practical applications. The flowchart of the GSA-MPPT algorithm used in this paper is shown in Figure 8.
Figure 8.
GSA-MPPT algorithm process.
Mi(t) is calculated as the mass of the ith particle and mi(t) is the percentage of the adaptation of the ith particle, calculated as:
where N is the total number of particles, fiti(t) is the fitness of the ith particle at t iterations, and best(t) and worst(t) are the best and worst fitness among all particles at the time of iteration, respectively. The root optimization objective to solve the max–min problem is as follows:
The expression for the magnitude of the gravitational force between particles is given below:
where Rij(t) is the Euclidean distance between the two particles; is a very small constant that ensures that the denominator is not zero; Xi(t) is the position of the ith particle and the d in the upper right corner represents the dth dimension at t iterations; and G (t) is the gravitational constant, with the particle’s position in the dth dimension at t iterations.
The expression for the gravitational constant is given below:
where the meaning of G0 is initial gravity; T represents the maximum number of iterations; and α is the attenuation coefficient.
The particle interaction ensemble is expressed as:
The acceleration of the particle due to the combined force is expressed as:
Update the velocity and position of the particles involved in the next iteration, expressed (15) and (16) [13].
In the algorithm duty cycle control is used as a method to realize MPPT, which represents the position of the particles. The algorithm stops iterating when the difference between the fitness of all the particles and the maximum value and the difference in the position are less than the set threshold.
3.3. AC Side Inverter Control Linear VSG Based on LADRC Strategy
The VSG technology introduces virtual inertia and virtual damping to support the stability of the grid frequency. The VSG requires two PI control loops, i.e., an external control loop and an internal current control, due to the vector control technique that provides decoupled control of active and reactive power as well as fast dynamic characteristics. The output power control can be achieved by DC-side voltage source voltage udc control and the control flow is shown in Figure 6. Assuming that the d-axis of the synchronous rotation is aligned with the voltage udc space vector, the d-axis current reference is generated by a PI controller proportional to the udc error. If the error is positive, to keep the capacitor voltage constant, the active power injected into the grid should be reduced. If the synchronization reference is synchronized with the grid voltage, active and reactive power is injected. According to the required injected reactive power to determine the q-axis current reference because of the need for a unit power factor, when the q-axis current reference is zero that is, Iq* = 0. Through the PI controller of the current regulator, a coordinate inverse transformation can be obtained from the abc three-phase static coordinate system under the modulation signal and will be sent to the PWM generator module which can be obtained to drive the switching device signal. To solve the coupling problem of the traditional PI, this paper uses the VSG based on the LADRC strategy. The LADRC algorithm consists of three parts: the linear expansion state observer LESO, the proportional differential controller PD, and perturbation compensation.
The a-phase voltage current can be analyzed from Figure 6:
where ICa is the a-phase capacitive current. From the a-phase voltage-current, the corresponding voltage–current equations for the b and c phases can be deduced, and to obtain a better filtered waveform, Lf is set with a tiny resistor, R equal to 0.2 Ω.
Transforming the three-phase coordinate system into the two-phase dq rotating coordinate system, the inverter voltage–current in the dq coordinate system is obtained as:
The grid-tied inverter outputs instantaneous active and reactive power as:
By means of a low-pass filter, then the converter output average active and reactive power are obtained, respectively:
where ωc is the cutoff frequency of the filter. Equation (21) in this paper is the VSG mode [30]. Virtual Synchronizer Active Loop is as follows:
Virtual synchronous machine reactive loop is as follows:
Introducing the following active-frequency sag characteristic governing equation:
where J is the rotational inertia of the synchronous generator, D is the damping, and Dq is the reactive sag coefficient; ω and ω0 denote the actual and rated angular velocities of the rotor, respectively; Tm and Te stand for the mechanical and electromagnetic torque, respectively; Pm and Pe are the mechanical and electromagnetic power, respectively; u and un are the output and rated voltages, respectively; θ is the electrical angle; and kω is the power-frequency tuning coefficient.
There is a coupling between the d-axis and q-axis of the grid-connected converter, which makes it impossible to control the active and reactive power separately, and the voltage loop part is rewritten for better control of the VSG from the dq coordinate system of the inverter voltage and current:
where ΔC represents the parameter error on the capacitor. According to (24), the voltage loop system is first order, and after separating out the system disturbances fvd, fvq, it can be expressed as.
where fvd, fvq denote the total system perturbations on the d and q axes including internal perturbations (e.g., coupling between the d and q axes, parameter errors on the capacitors) and external perturbations (e.g., grid-side voltage perturbations). While y represents the component of the output quantity, yvd1, yvq1 denote the components of the output currents on the d and q axes, and bv is the system parameter.
Introducing perturbations into x, the voltage equation of state can be written:
The voltage loop LESO is designed to:
where the v with a circumflex is to denote the estimated voltage value, for example, , estimate Vd1 and Vq1, and βv1 and βv2 are the LESO gain coefficients of the voltage. The voltage loop system disturbance compensation is set to:
where uvd1 and uvq1 are the d and q-axis outputs of the PD controller, vvd and vvq are the given values of the d and q-axis components of the controlled voltage, and kvp is the scaling factor in the PD controller. The current loop is designed analogously to the current loop, and the current loop LESO is designed:
The current loop system compensation is set to:
, in (31) are the d, q-axis component estimates of the current; , are the estimates of the perturbations on the d, q-axis; ycd1, ycq1 denote the d, q-axis components of the output voltage; and bc = −1/L, βc1, βc2 are the LESO gain coefficients of the voltage. This LADRC-based VSG control strategy achieves faster dynamic response and higher tracking accuracy.
4. Dynamic Voltage Restorer DVR Based on ADRC Control Strategy
The control unit of the dynamic voltage restorer needs to accomplish two tasks in its work, namely, load reference voltage generation and generation of corresponding compensation waveforms, and the evaluation of the advantages and disadvantages of the control strategy of the dynamic voltage restorer is mainly referred to the indicators of dynamic response speed, interference immunity, and load adaptability. The literature [31,32] proved that the DVR can handle transient fluctuations without other protection circuits during operation and the DVR is an effective voltage compensation device with fast response time and good flicker suppression. The schematic diagram of the dynamic voltage restorer DVR is shown in Figure 9.
Figure 9.
Dynamic voltage restorer DVR schematic.
4.1. DVR Model
DVR system in Simulink simulation is shown in Figure 10. The purpose of DVR system is to inject voltage to generate desired stator voltage, due to poor transient state of conventional DVR, the PI regulator is not applicable during reference time variation and may have inaccuracy during steady state [33]. To overcome these problems, this paper designs a DVR based on ADRC voltage control to measure the output voltage, i.e., load voltage to generate the inverter control output.
Figure 10.
Simulink simulation diagram of the dynamic voltage restorer.
The DVR system is an advanced flexible AC transmission device that monitors the load voltage waveform in the power system in real time. When abnormalities such as voltage dips, swells or imbalances are detected, the system quickly activates the compensation mechanism. The ADRC-based DVR processes the voltage error signal, calculates the required compensation voltage, and converts the DC power supply to an appropriate AC compensation voltage via a secondary converter. The subsequently generated compensation voltage is injected into the distribution system, thus correcting the voltage anomaly, and restoring the stability of the load voltage. Throughout the process, the DVR system continuously monitors voltage fluctuations and makes dynamic adjustments through a real-time feedback mechanism to ensure a stable grid operation.
4.2. DVR Model Control Principle
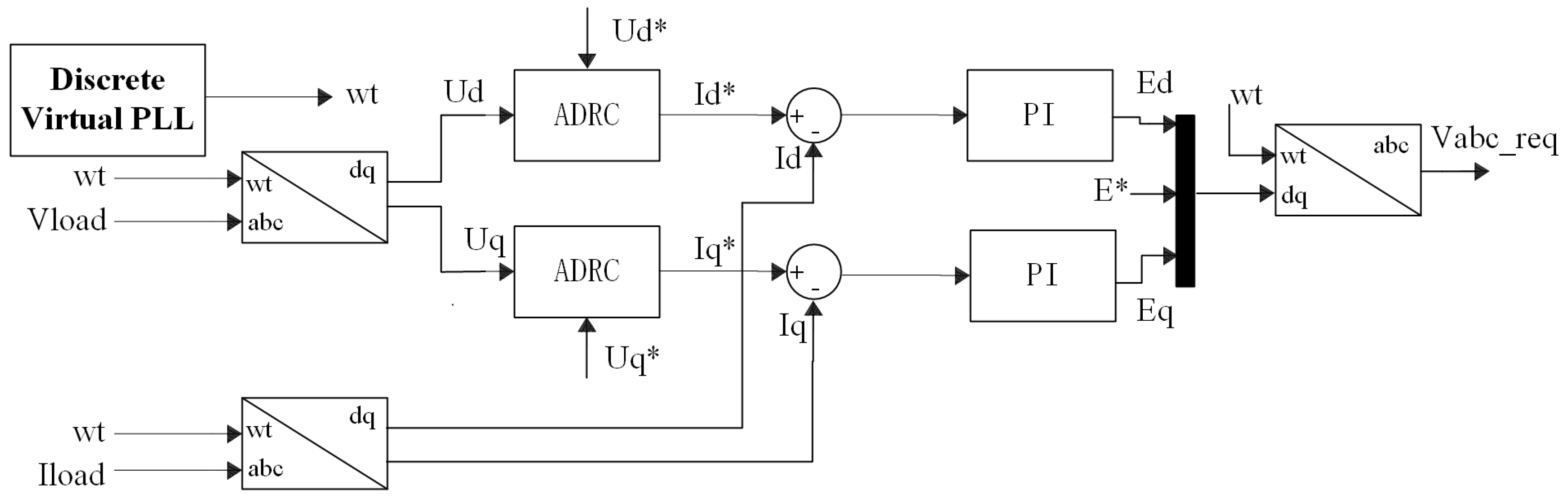
An ADRC-based DVR is applied to the PV inverter grid-connected system designed in this paper. The DVR with a controller is placed between the circuit breaker and the loads as shown in Figure 1. The DVR control unit is carried out in several stages including voltage detection, reference voltage generation, control voltage application, and modulation of switching pulses generated for the inversion process of the voltage source, VS. The control system of the DVR is controlled in a series of precise steps to achieve fast compensation of grid voltage disturbances. The ADRC-based DVR control process is shown in Figure 11.
Figure 11.
DVR control process.
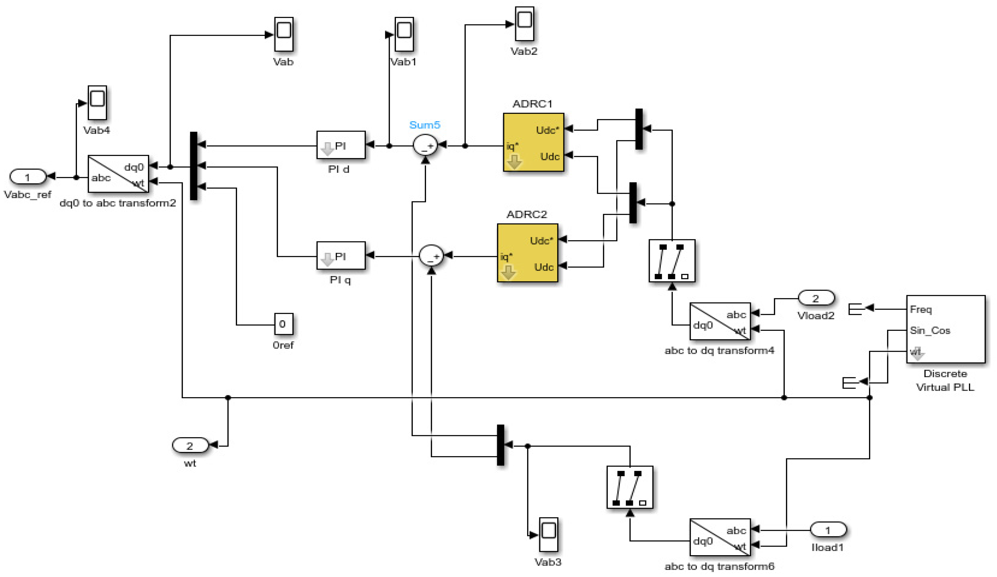
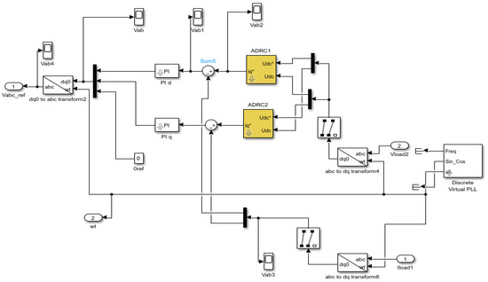
The Simulink model controls a complex power system simulation framework, where the input signals Vload and Iload are first converted from three-phase abc signals to two-phase dq signals, i.e., the reference voltage of the dq-axis, through an abc to dq coordinate transformation module to simplify the subsequent control design and analysis. Next, the reference voltage of the dq-axis is converted into a current signal through an ADRC module, and the converted dq signal goes through a PI controller to regulate the dynamic response of the voltage and current. The Simulink model diagram is shown in Figure 12.
Figure 12.
Simulink model diagram of DVR control.
Two ADRC controllers are used as the core control units. The ADRC controllers achieve precise regulation of the system performance by estimating and compensating the internal and external disturbances of the system in real time. The ADRC module provides a reference voltage signal as an output for the pulse width modulation (PWM) generator by using the acquired input signals in conjunction with the measured amplitude of the output voltage, which further improves the precision and response speed of the voltage control. The input signals to the ADRC controller include voltage feedback values, and the signals are fed into the controller after corresponding regulation and transformation to generate control outputs for regulating the system switching signals. The output signal of the controller is then converted into an actual PWM signal through the inverter module, which drives the power electronics to regulate the output voltage. The two PI controllers regulate the positive and negative sequence components of the voltage to ensure that the system maintains a stable voltage output during both normal operation and fault conditions. The PWM signals drive a transformer that injects a compensating voltage into the common coupling point, thus restoring the load voltage to its normal level.
The model includes a discrete virtual phase-locked loop PLL module for extracting and synchronizing the phase information in the system to ensure that the modules remain synchronized during operation, further improving the stability and dynamic response of the system. The PLL module adjusts the phase of the control signals by calculating the phase difference between the voltage and the current in real time so that the system can respond quickly and maintain stable operation under dynamic conditions.
4.3. ADRC Control Strategy
The active disturbance rejection controller adopts the error driven control law in the PI control concept and the state observer in modern control theory. A dynamic voltage restorer based on self-disturbance rejection control actively estimates and compensates for the effects of unknown dynamics and disturbances. These are estimated using an extended state observer ESO. Then, they provide the estimated value to the controller to compensate for interference. The DVR system is a complex nonlinear system.
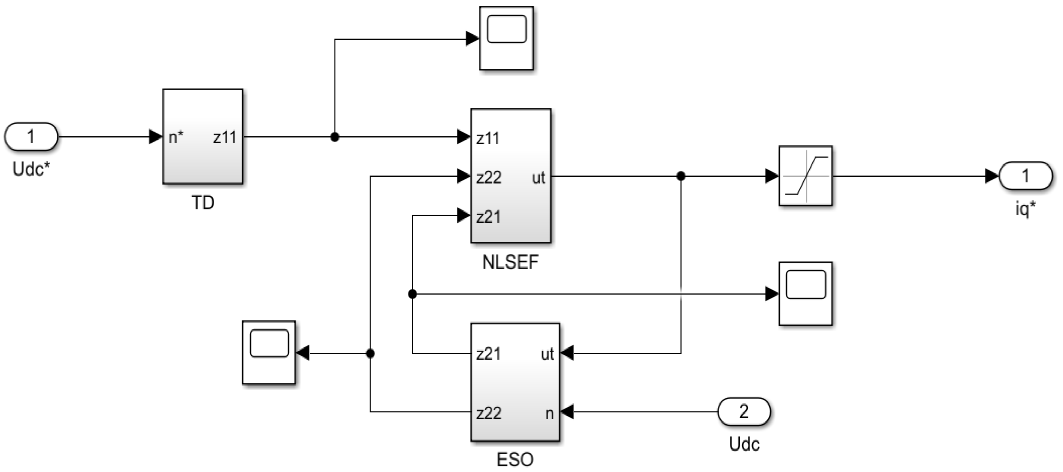
For closed-loop control of the second-order DVR system, a second order ADRC controller is used. This controller consists of three main components: The tracking differentiator TD, which extracts high frequency dynamic information and differential data from the system to improve the system response. The expanded state observer ESO, which estimates the unmeasured state of the system and external perturbations to provide real-time estimation of the system state. And the nonlinear state error feedback control law NLSEF, which calculates the control signal based on the state information provided by the observer to reduce the system error and achieve the control objective. The workflow of the second order ADRC controller includes the input signal and is processed by the TD to extract the differential information, the state estimation is performed by the ESO, and finally the control signal is computed by the ISEF, which acts on the DVR system to realize the closed-loop control to enhance the dynamic performance and robustness of the DVR system. The Simulink model diagram is shown in Figure 13 and specific parameters are shown in Table 6.
Figure 13.
Model diagram of the DVR in Simulink. The symbol * represents the reference value.
Table 6.
Second order ADRC controller parameterization.
5. Simulation Experiment
In this paper, the grid with a line voltage of 380 V and a frequency of 50 Hz is considered as the external network to which the PV grid-connected system is connected. To validate the PV grid-connected system, a simulation model is built in Simulink according to Figure 1, and two different working condition studies (A and B) are considered to provide a comparison between the results, and the PV grid-connected strategy is evaluated in terms of the voltage total harmonic distortion rate and the current total harmonic distortion rate.
The PV arrays in case of operating condition A are all in normal operating condition while the DVR is in standby mode. The structure and parameters of the photovoltaic grid connected system in comparative experiment 1 were referenced from reference [34]. A conductivity incremental MPPT controller with an integral regulator and a voltage source converter controller (VSC) were used to control the DC and AC sides, respectively. Parameters of DVR used in comparative experiments is shown in Table 7.
Table 7.
Compare the DVR parameters in the experiment.
Comparative experiment 2 uses the topology of the Z-source inverter (ZSI) from the literature [35], and the same DVR from the literature [36] is used, with the DVR in standby mode.
Comparative experiment 3 uses the PV system architecture of the VSI from the literature [34], using a conductivity incremental MPPT controller with integral regulator and the VSG from the literature [36] to control the boost circuit and the VSI inverter, respectively, and still uses the parameters in Table 7 for DVR, which is in standby mode.
For the convenience of presentation, the comparative experiments 1, 2, and 3 become Traditional VSI with DVR, Traditional ZSI with DVR, and VSI based on VSG and DVR. In comparison with the three experiments, the PV system using the control strategy of the LADRC-based VSG and ADRC dynamic voltage restorer proposed in this paper is constructed as in Figure 1, and the ADRC-based DVR is also in standby state and referred to as the VSI is based on the ADRC VSG and DVR in Case A.
In working condition B, considering the PV array working under localized shading conditions, the three-phase circuit breakers and DVRs of Traditional VSI with DVR, Traditional ZSI with DVR, and VSI based on VSG and DVR are in the working state, and the corresponding VSI based on the ADRC VSG and DVR are also synchronized to be in the working state.
6. Results and Discussion
6.1. Condition A
The waveforms of the voltage signals of the four experiments in condition A are shown in Figure 14, and the total harmonic distortion rate of the voltage is shown in Figure 15. In addition to the voltage total harmonic distortion rate, which is a key evaluation index, the current total harmonic distortion rate is also an important parameter to measure the performance of PV systems. The total current harmonic distortion rate can reflect the impact of the PV system on power quality during operation, and its level is directly related to the overall stability and efficiency of the system. The current signal waveforms of the four systems are shown in Figure 16, and the total current harmonic distortion rate is shown in Figure 17.
Figure 14.
The waveforms of the voltage signals in condition A. The red line represents the selected area of FFT, while the blue line is not.
Figure 15.
Four experimental voltages THD in operating condition A.
Figure 16.
The waveforms of the current signals in condition A. The red line represents the selected area of FFT, while the blue line is not.
Figure 17.
Four experimental current THD in operating condition A.
The THD of Traditional VSI with DVR and Traditional ZSI with DVR is lower, but there are more harmonics of other frequencies, and the THD of VSI based on VSG and DVR is higher. The THD of VSI based on ADRC VSG and DVR is lower, and the harmonics of other frequencies are distributed evenly.
Relative to the other three experiments, VSI based on ADRC VSG and DVR has a lower current total harmonic distortion rate, with the presence of fewer harmonics at other frequencies.
In the comparison experiments, VSI based on ADRC VSG and DVR has obvious advantages. The data were analyzed for both conditions, condition A is shown in Table 8.
Table 8.
The Data for operating condition A.
6.2. Condition B
The waveforms of the voltage signals of the four experiments in condition B are shown in Figure 18, and the total harmonic distortion rate of the voltage is shown in Figure 19.
Figure 18.
The waveforms of the voltage signals in condition B. The red line represents the selected area of FFT, while the blue line is not.
Figure 19.
Four experimental voltages THD in operating condition B.
The effect of localized shading on the grid-connected voltage of the PV grid-connected system can be visualized graphically, and the strategy proposed in this paper has a better regulation with the presence of fewer harmonics at other frequencies. The current signal waveforms of the four systems are shown in Figure 20, and the total harmonic distortion rate of the currents are shown in Figure 21.
Figure 20.
The waveforms of the current signals in condition B. The red line represents the selected area of FFT, while the blue line is not.
Figure 21.
Four experimental current THD in operating condition B.
Regarding condition B, VSI based on ADRC-VSG and DVR has significant advantages, as shown in Table 9.
Table 9.
The Data for operating condition B.
From the experimental graphs and tables, it can be concluded that the DVR has good operating characteristics. The control strategy proposed in this paper is based on, a LADRC virtual synchronous generator and an ADRC dynamic voltage restorer, has good applicability, fast response, good harmonic suppression, and good security for a grid-connected system.
From the analysis of the data of two different working conditions, it is concluded that the control strategy of the PV grid-connected system designed in this paper has good results in both normal working conditions and localized shading conditions, and the voltage and current harmonic distortion rates are both very low, and the grid-connected current complies with IEEE Std.1547 [37], controlled within 5%.
7. Conclusions
To solve the PV grid-connected voltage imbalance problem under local shading, this paper proposes a LADRC-based VSG and an ADRC-based DVR control strategy. Through experimental analysis, the following conclusions have been drawn: the GSA-MPPT algorithm combined with LADRC-based VSG has the advantages of fast dynamic response, strong anti-interference ability, and high tracking accuracy of repetitive control. Under normal operating conditions, the THD of voltage is 0.47%. The ADRC-based DVR control strategy achieves voltage control of photovoltaic grid connected systems under local shading, with a THD of 0.11% for voltage, ensuring grid connection safety.
Supplementary Materials
The following supporting information can be downloaded at: https://www.mdpi.com/article/10.3390/en18030554/s1, Figure S1. The Simulink of TD; Figure S2. The Simulink of NLESF; Figure S3. The Simulink of ESO; Figure S4. The Simulink of DVR without ADRC. Figure S5. Simulink model diagram of DVR without ADRC controller.
Author Contributions
Methodology, P.W. and M.H.; validation, J.M., L.T., and Z.H.; investigation, P.W. and M.H.; resources, M.H. and J.M.; data curation, P.W.; writing—original draft, P.W. and S.Z.; writing—review and editing, M.H. All authors have read and agreed to the published version of the manuscript.
Funding
This research was funded by the National Natural Science Foundation of China (Grants 62203291, 62003205).
Data Availability Statement
The original contributions presented in the study are included in the article, further inquiries can be directed to the corresponding author.
Conflicts of Interest
Author Jinshan Mou was employed by the company Shanghai Energy Technology Development Co., Ltd. The remaining authors declare that the research was conducted in the absence of any commercial or financial relationships that could be construed as a potential conflict of interest.
Nomenclature
| 1. PV Array | |
| PV | Abbreviation for Photovoltaic |
| IPV | Output current of photovoltaic array |
| UPV | Output voltage of photovoltaic array |
| Isat | Diode saturation current |
| Q | Electron charge |
| A | Diode propagation coefficient |
| K | Boltzmann constant |
| T | Actual battery temperature |
| 2. Voltage Source Inverter | |
| T | Actual battery temperature |
| Voabc | Grid side load voltage |
| Ioabc | Grid side load current |
| ILabc | Inductor current |
| 3. Dynamic Voltage Restorer | |
| Udvr | The source of DVR energy |
| ugm | Grid-side phase voltage, m ∈ {1,2,3} |
| ulm | Sensitive load phase voltage |
| um | Inverter output phase voltage |
| ifm | Inductance currents of each phase on the output side of the inverter |
| ilm | Load currents discounted to the low-voltage (LV) side of the transformer |
| ucm | Load voltages converted to the LV side of the transformer |
| 4. Gravitational Search Algorithm | |
| Mi(t) | Mass of the ith particle |
| mi(t) | Percentage of the adaptation of the ith particle |
| Rij(t) | Euclidean distance between the two particles |
References
- de Oliveira, T.T.; Bollen, M.H.J.; Etherden, N. A hosting capacity based approach toward distribution system planning for high PV penetration. Electr. Power Syst. Res. 2025, 238, 111138. [Google Scholar] [CrossRef]
- Benrabah, A.; Xu, D.; Gao, Z. Active Disturbance Rejection Control of LCL -Filtered Grid-Connected Inverter Using Padé Approximation. IEEE Trans. Ind. Appl. 2018, 54, 6179–6189. [Google Scholar] [CrossRef]
- Fan, Z.-K.; Setianingrum, A.; Lian, K.-L.; Suwarno, S. A Hybrid Approach for Photovoltaic Maximum Power Tracking under Partial Shading Using Honey Badger and Genetic Algorithms. Energies 2024, 17, 3935. [Google Scholar] [CrossRef]
- Lau, K.Y.; Tan, C.W.; Ching, K.Y. The implementation of grid-connected, residential rooftop photovoltaic systems under different load scenarios in Malaysia. J. Clean. Prod. 2021, 316, 128389. [Google Scholar] [CrossRef]
- Gyawali, B.; Rukhsar; Ajmal, A.M.; Yang, Y. Design and Analysis of a Triple-Input Three-Level PV Inverter with Minimized Number of MPPT Controllers. Energies 2024, 17, 5380. [Google Scholar] [CrossRef]
- Kaewnukultorn, T.; Hegedus, S. Impact of Impedances and Solar Inverter Grid Controls in Electric Distribution Line with Grid Voltage and Frequency Instability. Energies 2024, 17, 5503. [Google Scholar] [CrossRef]
- Han, J.; Lee, H.; Shon, J. Improvement of Power Production Efficiency Following the Application of the GD InC Maximum Power Point Tracking Method in Photovoltaic Systems. Energies 2024, 17, 5148. [Google Scholar] [CrossRef]
- Hossain, M.S.; Jahid, A.; Islam, K.Z. Solar PV and Biomass Resources Based Sustainable Energy Supply for Off-Grid Cellular Base Stations. IEEE Access 2020, 8, 53817–53840. [Google Scholar] [CrossRef]
- Ali Khan, M.Y.; Liu, H.; Yang, Z.; Yuan, X. A Comprehensive Review on Grid Connected Photovoltaic Inverters, Their Modulation Techniques, and Control Strategies. Energies 2020, 13, 4185. [Google Scholar] [CrossRef]
- Shams, I.; Mekhilef, S.; Tey, K.S. Maximum power point tracking using modified butterfly optimization algorithm for partial shading, uniform shading, and fast varying load conditions. IEEE Trans. Power Electron. 2020, 36, 5569–5581. [Google Scholar] [CrossRef]
- Koh, J.S.; Tan, R.H.G.; Lim, W.H. A modified particle swarm optimization for efficient maximum power point tracking under partial shading condition. IEEE Trans. Sustain. Energy 2023, 14, 1822–1834. [Google Scholar] [CrossRef]
- Guichi, A.; Mekhilef, S.; Berkouk, E.M. Optimal control of grid-connected microgrid PV-based source under partially shaded conditions. Energy 2021, 230, 120649. [Google Scholar] [CrossRef]
- Pattnayak, S.K.; Choudhury, S.; Nayak, N.; Bagarty, D.P.; Biswabandhya, M. Maximum Power Tracking & Harmonic Reduction on grid PV System Using Chaotic Gravitational Search Algorithm Based MPPT Controller. In Proceedings of the 2020 International Conference on Computational Intelligence for Smart Power System and Sustainable Energy (CISPSSE), Keonjhar, Odisha, India, 29–31 July 2020. [Google Scholar] [CrossRef]
- Rocabert, J. Control of Power Converters in AC Microgrids. IEEE Trans. Power Electron. 2012, 27, 4734–4749. [Google Scholar] [CrossRef]
- Alenius, H.; Luhtala, R.; Messo, T. Autonomous reactive power support for smart photovoltaic inverter based on real-time grid-impedance measurements of a weak grid. Electr. Power Syst. Res. 2024, 182, 106207. [Google Scholar] [CrossRef]
- Shan, Y.; Hu, J.; Guerrero, J.M. A Model Predictive Power Control Method for PV and Energy Storage Systems with Voltage Support Capability. IEEE Trans. Smart Grid 2019, 11, 1018–1029. [Google Scholar] [CrossRef]
- Kumar, N.; Saha, T.K.; Dey, J. Sliding-Mode Control of PWM Dual Inverter-Based Grid-Connected PV System: Modeling and Performance Analysis. IEEE J. Emerg. Sel. Top. Power Electron. 2016, 4, 435–444. [Google Scholar] [CrossRef]
- Tang, Q.; Shen, A.; Li, W.; Luo, P.; Chen, M.; He, X. Multiple-Positions-Coupled Sampling Method for PMSM Three-Phase Current Reconstruction with a Single Current Sensor. IEEE Trans. Power Electron. 2020, 35, 699–708. [Google Scholar] [CrossRef]
- Alabri, W.; Jayaweera, D. Voltage regulation in unbalanced power distribution systems with residential PV systems. Int. J. Electr. Power Energy Syst. 2021, 131, 107036. [Google Scholar] [CrossRef]
- Bajestan, M.M.; Shahparasti, M.; Khaburi, D.A. Application of trans Z-source inverter in photovoltaic systems. In Proceedings of the 2013 21st Iranian Conference on Electrical Engineering (ICEE), Mashhad, Iran, 14–16 May 2013. [Google Scholar] [CrossRef]
- Mohandes, B.; Wahbah, M.; Moursi, H.M. Optimal design and operation of a renewable power plant with dispatching capability: A renewable energy management system. IEEE Trans. Sustain. Energy 2021, 12, 1615–1628. [Google Scholar] [CrossRef]
- Jamil, F.; Iqbal, N.; Imran; Ahmad, S.; Kim, D.H. Peer-to-Peer Energy Trading Mechanism Based on Blockchain and Machine Learning for Sustainable Electrical Power Supply in Smart Grid. IEEE Access 2021, 9, 39193–39217. [Google Scholar] [CrossRef]
- Naidu, T.A.; Arya, S.R.; Sanjeevikumar, R.M. Variable fractional power-least mean square based control algorithm with optimized PI gains for the operation of dynamic voltage restorer. IET Power Electonics 2021, 14, 821–833. [Google Scholar] [CrossRef]
- Jangid, R.; Parkh, K.; Anjana, P. Reducing the Voltage Sag and Swell Problem in Distribution System Using Dynamic Voltage Restorer with PI Controller. Int. J. Soft Comput. Eng. 2024, 3, 2231–2307. [Google Scholar]
- Singh, S.P.; Pathak, D.; Kumar, A. An Optimized Fractional Order Modified Adaptive Variable Step-Size LMS Control Approach to Enhance DVR Performance. IEEE Trans. Consum. Electron. 2023, 70, 471–483. [Google Scholar] [CrossRef]
- Janardhanan, S.; Mulla, M.A. Implementation of Voltage Imbalance Mitigation using SOGI based PV-DVR System. IEEE Trans. Ind. Appl. 2024, 60, 7858–7868. [Google Scholar] [CrossRef]
- Tan, K.H.; Chen, J.H.; Lee, Y.D. Intelligent controlled dynamic voltage restorer for improving transient voltage quality. IEEE Access 2023, 11, 74686–74701. [Google Scholar] [CrossRef]
- Al-Ezzi, A.S.; Ansari, M.N.M. Photovoltaic Solar Cells: A Review. Appl. Syst. Innov. 2022, 5, 67. [Google Scholar] [CrossRef]
- Katche, M.L.; Makokha, A.B.; Zachary, S.O. A comprehensive review of maximum power point tracking (mppt) techniques used in solar pv systems. Energies 2023, 16, 2206. [Google Scholar] [CrossRef]
- Ji, F.; Xu, Z. Increased LVRT capability for VSG-based grid-tied converters. Appl. Energy 2024, 369, 123540. [Google Scholar] [CrossRef]
- Chen, X.; Yan, L.; Zhou, X.; Sun, H. A Novel DVR-ESS-Embedded Wind-Energy Conversion System. IEEE Trans. Sustain. Energy 2018, 9, 1265–1274. [Google Scholar] [CrossRef]
- Zhang, D.; Xu, H.; Qiao, L.; Chen, L. LVRT capability enhancement of DFIG based wind turbine with coordination control of dynamic voltage restorer and inductive fault current limiter. PLoS ONE 2019, 14, e0221410. [Google Scholar] [CrossRef]
- Moghassemi, A.; Padmanaban, S. Dynamic Voltage Restorer (DVR): A Comprehensive Review of Topologies, Power Converters, Control Methods, and Modified Configurations. Energies 2020, 13, 4152. [Google Scholar] [CrossRef]
- Moghassemi, A.; Hosseini, M.; Olamaei, J. Power Quality Improvement of Grid-Connected Photovoltaic Systems Using Trans-Z-Source Inverter Under Partial Shading Condition. Iran. J. Sci. Technol. Trans. Electr. Eng. 2020, 44, 1429–1447. [Google Scholar] [CrossRef]
- Chaib, I.; Berkouk, E.M.; Mekhilef, S.S. Enhanced LVRT capability of Wind Turbine based on DFIG using Dynamic Voltage Restorer controlled by ADRC-based Feedback control. IEEE J. Emerg. Sel. Top. Power Electron. 2021, 9, 3479–3488. [Google Scholar] [CrossRef]
- Lu, Y.; Pan, T.; Xu, D. Research on Parameter Design and Optimization of Virtual Synchronous Generator. Control. Eng. 2024, 31, 858–864. [Google Scholar] [CrossRef]
- IEEE Std 1547-2003; IEEE Standard for Interconnecting Distributed Resources with Electric Power Systems. IEEE: New York, NY, USA, 2003. [CrossRef]
Disclaimer/Publisher’s Note: The statements, opinions and data contained in all publications are solely those of the individual author(s) and contributor(s) and not of MDPI and/or the editor(s). MDPI and/or the editor(s) disclaim responsibility for any injury to people or property resulting from any ideas, methods, instructions or products referred to in the content. |
© 2025 by the authors. Licensee MDPI, Basel, Switzerland. This article is an open access article distributed under the terms and conditions of the Creative Commons Attribution (CC BY) license (https://creativecommons.org/licenses/by/4.0/).




















