Sign in to use this feature.

Years

Between: -

Subjects

remove_circle_outline
remove_circle_outline
remove_circle_outline
remove_circle_outline
remove_circle_outline
remove_circle_outline
remove_circle_outline
remove_circle_outline
remove_circle_outline

Journals

Article Types

Countries / Regions

remove_circle_outline
remove_circle_outline
remove_circle_outline

Search Results (422)

Search Parameters:
Keywords = virtual synchronous generator

Order results
Result details
Results per page
Select all
Export citation of selected articles as:
24 pages, 1991 KB  
Article
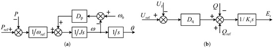
A Modeling and Calculation Method for Faults in the Distribution Network Connected to VSG-Type DGs
by Fan Yang, Hechong Chen, Wei Hu, Fang Peng, Houlei Gao and Yang Lei
Electronics 2026, 15(8), 1598; https://doi.org/10.3390/electronics15081598 - 11 Apr 2026
Viewed by 157
Abstract
Conventional fault analysis and calculation methods developed for synchronous-generator-dominated power systems exhibit limited applicability to distribution networks with high penetration of distributed generation (DG). These methods cannot provide a reliable theoretical basis for fault characteristic analysis or protection coordination. Existing studies on this [...] Read more.
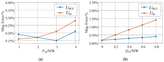
Conventional fault analysis and calculation methods developed for synchronous-generator-dominated power systems exhibit limited applicability to distribution networks with high penetration of distributed generation (DG). These methods cannot provide a reliable theoretical basis for fault characteristic analysis or protection coordination. Existing studies on this scenario have primarily focused on the integration of grid-following (GFL) inverter-based resources (IBRs). By contrast, research on the integration of grid-forming (GFM) IBRs—particularly the virtual synchronous generator (VSG), which enables stable and sustainable utilization of renewable energy resources as synchronous generators—remains significantly inadequate. Therefore, this paper introduces a concise fault analysis and calculation method tailored to distribution networks with VSG-type DGs. First, the control strategy of the VSG-type DGs is examined, and the active-power response characteristics of VSG-type DGs are analyzed for faults in distribution networks. Equivalent models of a typical distribution network with VSG-type DGs are then established for symmetrical and asymmetrical faults. Subsequently, leveraging the active power–frequency and reactive power–voltage dependencies, a fault calculation method for distribution networks is proposed and its generality is examined. The method is convenient to implement and computationally efficient. It requires no detailed information on internal PI controller parameters or time constants of the control loops. PSCAD/EMTDC simulations are performed to verify the high accuracy and suitability of the proposed method for multi-DG scenarios, which facilitates the integration of VSG-type DGs in distribution networks. Full article
(This article belongs to the Special Issue Key Relay Protection Technologies Applicable to New Power Systems)
Show Figures

Figure 1

19 pages, 18305 KB  
Article
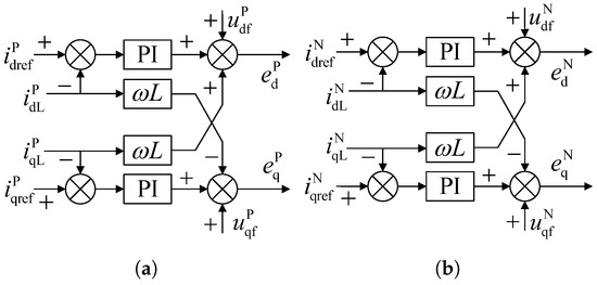
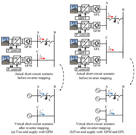
Differential Protection Based on Virtual Short-Circuit Current Considering Both Grid-Forming Inverter and Grid-Following Inverter for New Energy Bases
by Zehua Su, Qian Chen, Sijin Wang, Zhehan Qin and Jingyu Gao
Energies 2026, 19(8), 1853; https://doi.org/10.3390/en19081853 - 9 Apr 2026
Viewed by 359
Abstract
The rapid development of renewable energy generation, now increasingly integrated through centralized new energy bases, is propelled by government strategy and enabling technologies. The demand for inverters to connect new energy sources results in a short-circuit current that is both amplitude-limited and highly [...] Read more.
The rapid development of renewable energy generation, now increasingly integrated through centralized new energy bases, is propelled by government strategy and enabling technologies. The demand for inverters to connect new energy sources results in a short-circuit current that is both amplitude-limited and highly non-linear. This characteristic makes traditional relay protection methods poorly adapted, introducing significant safety and stability hazards within new energy bases. Therefore, a current differential protection method based on a virtual short-circuit current is proposed in this study. The virtual short-circuit current is calculated based on the ratio of the inverter’s internal modulation coefficient, within the controller of both grid-forming (GFM) and grid-following (GFL) inverters, before and during a short-circuit fault in the grid. That is, the short-circuit current output from the inverter is the same as that output from a traditional synchronous generator with the same generation capacity. Consequently, the trip criterion based on RMS (Root Mean Square) measurement is satisfied, and the traditional differential protection method remains applicable. It is verified by simulation cases that the aforementioned differential protection method based on a virtual short-circuit current is correct and adaptable for new energy bases. Full article
Show Figures

Figure 1

17 pages, 1992 KB  
Article
Optimal Configuration of Virtual Inertia and Fast Frequency Response in Low-Inertia Power Systems
by Xiaohuan Zhao, Rutuo Wen and Weike Mo
Energies 2026, 19(8), 1848; https://doi.org/10.3390/en19081848 - 9 Apr 2026
Viewed by 203
Abstract
To address the declining system inertia levels and the associated frequency security challenges arising from the increasing penetration of renewable generation, this study proposes a coordinated configuration of virtual inertia (VI) and fast frequency response (FFR) resources in low-inertia power systems. An improved [...] Read more.
To address the declining system inertia levels and the associated frequency security challenges arising from the increasing penetration of renewable generation, this study proposes a coordinated configuration of virtual inertia (VI) and fast frequency response (FFR) resources in low-inertia power systems. An improved system frequency response (SFR) model is established by incorporating synchronous inertia response (SIR), primary frequency response (PFR) and FFR. Through the improved model, analytical expressions for the rate of change in frequency (RoCoF) and the frequency nadir are derived as functions of each decision variable. These expressions reveal a decoupled mechanism in which each frequency security constraint drives the configuration of a specific resource type. A coordinated optimization model is then formulated to minimize total ancillary service cost subject to these frequency security constraints. Systematic case studies under multiple scenarios validate the proposed model and reveal that VI and FFR requirements increase monotonically with rising renewable penetration, with Hv=2.89 s and α=0.19 at 70% penetration. FFR is further shown to offer significantly greater cost effectiveness for nadir improvement than VI. These results provide quantitative guidance for the optimal configuration of both resource types under varying system conditions. Full article
Show Figures

Figure 1

41 pages, 84120 KB  
Article
DDS-over-TSN Framework for Time-Critical Applications in Industrial Metaverses
by Taemin Nam, Seongjin Yun and Won-Tae Kim
Appl. Sci. 2026, 16(8), 3641; https://doi.org/10.3390/app16083641 - 8 Apr 2026
Viewed by 266
Abstract
The industrial metaverse is a digital twin space that integrates the real world with virtual environments through bidirectional synchronization. It supports critical services, such as time-sensitive machine control and large-scale collaboration, which require Time-Sensitive Networking and scalable Data Distribution Services. DDS, developed by [...] Read more.
The industrial metaverse is a digital twin space that integrates the real world with virtual environments through bidirectional synchronization. It supports critical services, such as time-sensitive machine control and large-scale collaboration, which require Time-Sensitive Networking and scalable Data Distribution Services. DDS, developed by the Object Management Group, provides excellent scalability and diverse QoS policies but struggles to guarantee transmission delay and jitter for time-critical applications. TSN, based on IEEE 802.1 standards, addresses these challenges by ensuring time-criticality. However, current research lacks comprehensive integration mechanisms for DDS and TSN, particularly from the viewpoints of semantics and system framework. Additionally, there is no adaptive QoS mapping converting the abstract DDS QoS policies to the sophisticated TSN QoS parameters. This paper presents a novel DDS-over-TSN framework that incorporates three key functions to address these challenges. First, Cross-layer QoS Mapping automates correspondences between DDS and TSN parameters, deriving technical constraints from standard documentation through retrieval-augmented generation. Second, Semantic Priority Estimation extracts substantial priority levels by utilizing language model embedding vectors as high-dimensional feature extractors. Third, Adaptive Resource Allocation performs dynamic bandwidth distribution for each priority level through reinforcement learning. Simulation results reveal over 99% mapping accuracy and 97% consistency in priority extraction. The applied Deep Reinforcement Learning paradigm allocated 99% of required resources to high-priority classes and reduced resource wastage by 15% compared to conventional methods. This methodology meets industrial requirements by ensuring both deterministic real-time performance and efficient resource isolation. Full article
(This article belongs to the Special Issue Digital Twin and IoT, 2nd Edition)
Show Figures

Figure 1

16 pages, 2705 KB  
Article
Modeling, Control, and Impedance Analysis of Grid-Forming BESS with NPC Topology
by Hengyi Wang
Energies 2026, 19(7), 1781; https://doi.org/10.3390/en19071781 - 5 Apr 2026
Viewed by 285
Abstract
The high penetration of renewables introduces stability challenges to modern power grids due to their intermittency and lack of inertia. Unlike conventional grid-following controls, this paper proposes a Virtual Synchronous Machine (VSM) control strategy for a three-level neutral-point clamped (NPC) battery energy storage [...] Read more.
The high penetration of renewables introduces stability challenges to modern power grids due to their intermittency and lack of inertia. Unlike conventional grid-following controls, this paper proposes a Virtual Synchronous Machine (VSM) control strategy for a three-level neutral-point clamped (NPC) battery energy storage system (BESS), enabling autonomous voltage and frequency support. The VSM control comprises voltage reference generation and voltage tracking. A step-by-step derivation of inverter output impedance is also provided, along with an analysis of how key parameters affect it. Simulation results in MATLAB R2021a/Simulink demonstrate excellent dynamic performance and grid-supporting functionalities, validating the effectiveness of the proposed design and the accuracy of the impedance analysis. Full article
(This article belongs to the Section D: Energy Storage and Application)
Show Figures

Figure 1

16 pages, 2595 KB  
Article
Drone Rider: Effects of Wind Conditions on the Sense of Flight
by Hanyi Yang, Shogo Okamoto and Hong Shen
Appl. Sci. 2026, 16(7), 3544; https://doi.org/10.3390/app16073544 - 4 Apr 2026
Viewed by 290
Abstract
Recent advances in extended reality (XR) have enabled immersive virtual flight experiences for applications such as entertainment and teleoperation support. However, XR-based flight systems that rely primarily on audiovisual cues often fail to evoke a compelling sense of flight and embodied sensation. This [...] Read more.
Recent advances in extended reality (XR) have enabled immersive virtual flight experiences for applications such as entertainment and teleoperation support. However, XR-based flight systems that rely primarily on audiovisual cues often fail to evoke a compelling sense of flight and embodied sensation. This study investigates how adaptive wind feedback enhances subjective flight perception in a virtual flight simulation system, Drone Rider. We implemented direction- and velocity-adaptive wind feedback that synchronizes airflow intensity and direction with the user’s motion in the virtual environment, focusing on perceptual effects in a controlled manner to identify key design factors, rather than reproducing aerodynamically accurate airflow. To explore flexible system configurations, two fan installation positions were compared: front-mounted and bottom-mounted. A questionnaire-based user study revealed that adaptive wind feedback significantly enhanced the sense of flight, self-location, and agency compared with the constant-wind and no-wind conditions. However, no significant differences were observed between velocity-adaptive wind and direction- and velocity-adaptive wind conditions. Furthermore, wind delivered from beneath the user yielded flight sensations comparable to those generated by front-mounted airflow. These findings suggest that temporal coupling between airflow intensity and visual motion plays a central role in XR flight perception and provide practical design insights for immersive and flexible XR-based flight simulation systems. Full article
Show Figures

Figure 1

25 pages, 3415 KB  
Article
Coordinated Control of Inertia Support and Active Power Compensation for Grid-Forming PEMFC Considering Temperature and Oxygen Excess Ratio Effects
by Xuekai Li, Lingguo Kong, Yichen He and Yikai Ren
Electronics 2026, 15(7), 1512; https://doi.org/10.3390/electronics15071512 - 3 Apr 2026
Viewed by 253
Abstract
Proton exchange membrane fuel cells (PEMFCs) have considerable potential for frequency support in grid-forming applications. However, their transient dispatchable power is nonlinearly influenced by operating conditions, such as the oxygen excess ratio and stack temperature, thereby weakening frequency support performance by delaying power [...] Read more.
Proton exchange membrane fuel cells (PEMFCs) have considerable potential for frequency support in grid-forming applications. However, their transient dispatchable power is nonlinearly influenced by operating conditions, such as the oxygen excess ratio and stack temperature, thereby weakening frequency support performance by delaying power compensation during disturbances. To address this issue, a coordinated control strategy for inertia support and active power compensation is proposed that explicitly accounts for operating-state effects. Based on a dynamic PEMFC model, the effects of the oxygen excess ratio and stack temperature on transient output capability are analyzed, and a jointly corrected inertia coefficient is introduced into the virtual synchronous generator (VSG) rotor motion equation to achieve adaptive adjustment of virtual inertia under varying operating conditions. In addition, model predictive control (MPC) is incorporated into the VSG control framework, and a performance index is formulated using weighted quadratic terms of frequency variation and input power, thereby enabling the compensation power to be determined online and the PEMFC power reference to be updated accordingly. Simulation results show that the proposed strategy can effectively suppress frequency fluctuations under disturbance conditions. Compared with Conventional PI-VSG, the maximum frequency deviation and the peak rate of change of frequency (ROCOF) are reduced by 49.1% and 62.1%, respectively. Full article
Show Figures

Figure 1

17 pages, 4952 KB  
Article
A VSG Transient Improvement Method from the Perspective of Equivalent Circuits
by Mai Pan, Yingjie Tan, Haili Liu, Hao Bai, Guoqiang Huang and Yipeng Liu
Energies 2026, 19(6), 1575; https://doi.org/10.3390/en19061575 - 23 Mar 2026
Viewed by 212
Abstract
Virtual Synchronous Generator (VSG) has become a prominent candidate to control grid-tied power electronic inverters for its ability to provide inertial support and improve power system frequency stability. However, under disturbances, VSG exhibits significant oscillations in its output frequency and power. Meanwhile, existing [...] Read more.
Virtual Synchronous Generator (VSG) has become a prominent candidate to control grid-tied power electronic inverters for its ability to provide inertial support and improve power system frequency stability. However, under disturbances, VSG exhibits significant oscillations in its output frequency and power. Meanwhile, existing oscillation suppression methods rely on somewhat complex modeling and cumbersome parameter tuning. To address this issue, this paper proposes a straightforward approach to improving the transient performance of VSG based on the equivalent circuit model of the VSG active power loop. First, it is shown that the parameters in the VSG active power loop have a one-to-one correspondence with the elements of a RLC circuit. Based on the equivalent circuit model of VSG control, it is demonstrated that under the constraints of ROCOF and power–frequency droop limitation, oscillation suppression cannot be effectively achieved only by parameter tuning. Thus, an additional damping resistance branch is introduced into the VSG equivalent circuit model. The quantitative parameter design method of this damping branch is further introduced. Finally, high-power experiments demonstrate that the proposed method effectively suppresses power oscillations and enhances the transient performance of VSGs. Full article
(This article belongs to the Special Issue Energy, Electrical and Power Engineering: 5th Edition)
Show Figures

Figure 1

21 pages, 1301 KB  
Article
Control Design for Wind–Diesel Hybrid Power Systems Retrofitted with Fuel Cells
by José Luis Monroy-Morales, Rafael Peña-Alzola, Adwaith Sajikumar, David Campos-Gaona and Enrique Melgoza-Vázquez
Energies 2026, 19(6), 1573; https://doi.org/10.3390/en19061573 - 23 Mar 2026
Viewed by 311
Abstract
Interest in isolated electrical systems powered by renewable energy has driven the development of alternatives to traditional Wind–Diesel Systems (WDS) due to their unwanted emissions and regulatory constraints. In this context, clean and efficient hybrid architectures are needed to comply with regulations and [...] Read more.
Interest in isolated electrical systems powered by renewable energy has driven the development of alternatives to traditional Wind–Diesel Systems (WDS) due to their unwanted emissions and regulatory constraints. In this context, clean and efficient hybrid architectures are needed to comply with regulations and ensure stable operation under variations in user load and wind generation. This paper proposes an integrated isolated hybrid system consisting of a fuel cell replacing the Diesel Generator (DG). To fulfil the role of the synchronous generator in the diesel-group, the fuel cell operates under a Grid-Forming (GFM) control scheme, acting as a virtual synchronous machine that establishes the system’s voltage and frequency. The main aim of the hybrid system is for the wind turbine to supply most of the active power to the loads, thereby minimising hydrogen consumption. A key challenge in these systems is maintaining power balance, particularly preventing reverse flows in the fuel cell system, which has less margin than the diesel generator. In this paper, a Dump Load (DL) quickly dissipates excess power and prevents reverse power conditions. Overall, the proposed system eliminates the need for diesel generation, thereby eliminating emissions while maintaining operational stability. Simulation results demonstrate the correct functioning of the system in the presence of significant variations in load and wind power generation. Full article
Show Figures

Figure 1

28 pages, 5906 KB  
Article
Exponential Synergistic Adaptive Control for PV–Storage Grid-Forming Inverters to Eliminate Overdamped Hysteresis in Weak Grids
by Yu Ji, Zixuan Liu, Xin Gu, Chenze Huo, Zihan Zhang, Song Tang, Jun Mei and Can Huang
Electronics 2026, 15(6), 1273; https://doi.org/10.3390/electronics15061273 - 18 Mar 2026
Viewed by 338
Abstract
Traditional virtual synchronous generator (VSG) control in photovoltaic–storage systems struggles with severe dynamic deterioration under high-impedance weak grid conditions. Through small-signal modeling, this paper analytically reveals that increased grid inductance forces the system’s dominant poles to migrate significantly toward the real axis, inducing [...] Read more.
Traditional virtual synchronous generator (VSG) control in photovoltaic–storage systems struggles with severe dynamic deterioration under high-impedance weak grid conditions. Through small-signal modeling, this paper analytically reveals that increased grid inductance forces the system’s dominant poles to migrate significantly toward the real axis, inducing a critical “overdamped hysteresis” that degrades transient tracking speed and oscillation attenuation. To break these physical constraints, an improved exponential synergistic adaptive control strategy is proposed. By establishing a synergistic optimization mechanism between the virtual inertia and damping coefficients via a square-root coupled exponential function, the proposed method achieves precise multi-parameter coordination. During the initial phase of disturbances, it triggers an explosive parameter surge to provide “stiff” transient support, strictly limiting frequency deviations and the rate of change of frequency (RoCoF). During the recovery phase, it drives a precipitous parameter decay to actively neutralize the overdamped coupling effect, forcibly pulling the migrated poles back to the ideal underdamped region. Rigorous switching-model simulations demonstrate that, compared to conventional fixed-parameter and power function-based adaptive methods, the proposed synergistic strategy significantly improves transient performance. Quantitatively, during load steps, it restricts the frequency nadir to 49.85 Hz (compared to 49.73 Hz for fixed parameters). During extreme grid stiffness transitions (SCR drops), it completely eliminates active power tracking hysteresis by reducing the settling time to just 0.26 s and aggressively clamps AC overcurrent peaks from 38 A down to 31 A. Supported by coordinated PV–storage energy management, the proposed method offers a highly robust grid-forming framework for renewable-dominated weak power grids. Supported by coordinated PV–storage energy management, the proposed method offers a highly robust grid-forming framework for renewable-dominated weak power grids. Full article
Show Figures

Figure 1

18 pages, 4003 KB  
Article
Energy Storage Multi-Stage Dynamic Frequency Modulation Control Strategy Based on Inertia–Damping Coordination Tuning
by Ning Zhang, Li Zhang, Xijun Ren, Jia Dong, Lianchao Liu and Dong Han
Energies 2026, 19(6), 1430; https://doi.org/10.3390/en19061430 - 12 Mar 2026
Viewed by 320
Abstract
High renewable penetration reduces system inertia and limits frequency support capability. Conventional energy storage systems using fixed inertia–damping virtual synchronous generator control cannot adapt to the multi-stage characteristics of frequency dynamics. To address this issue, a multi-stage dynamic frequency regulation strategy for energy [...] Read more.
High renewable penetration reduces system inertia and limits frequency support capability. Conventional energy storage systems using fixed inertia–damping virtual synchronous generator control cannot adapt to the multi-stage characteristics of frequency dynamics. To address this issue, a multi-stage dynamic frequency regulation strategy for energy storage is proposed based on coordinated inertia–damping tuning. First, a four-stage dynamic frequency response model is established according to the gradient characteristics of the frequency trajectory. The model covers inertia support, primary frequency regulation, and steady-state restoration. It reveals the differentiated requirements for inertia and damping parameters across frequency regulation stages. Second, a smooth inertia–damping transition mechanism is designed using hyperbolic tangent and sigmoid buffer functions. The buffer functions enable coordinated parameter switching and suppress secondary disturbances caused by abrupt changes. Finally, simulation results show that compared with conventional fixed-parameter strategies, the proposed method reduces the rate of change of frequency by 34.42%. The steady-state frequency deviation is decreased by 10.69%. The frequency recovery time is shortened by 19.55%, and the overshoot is reduced by 11.37%. These results demonstrate that the proposed strategy enhances transient frequency stability in power systems with high renewable penetration. The proposed method provides theoretical support and technical guidance for large-scale energy storage participation in frequency regulation. Full article
Show Figures

Figure 1

19 pages, 3031 KB  
Article
Voice, Text, or Embodied AI Avatar? Effects of Generative AI Interface Modalities in VR Museums
by Pakinee Ariya, Perasuk Worragin, Songpon Khanchai, Darin Poollapalin and Phichete Julrode
Informatics 2026, 13(3), 42; https://doi.org/10.3390/informatics13030042 - 11 Mar 2026
Viewed by 882
Abstract
Virtual museums delivered through immersive virtual reality (VR) function as information environments where users access interpretive content while navigating spatially. With the integration of generative artificial intelligence (AI), conversational assistants can dynamically mediate information interaction; however, evidence remains limited regarding how different AI [...] Read more.
Virtual museums delivered through immersive virtual reality (VR) function as information environments where users access interpretive content while navigating spatially. With the integration of generative artificial intelligence (AI), conversational assistants can dynamically mediate information interaction; however, evidence remains limited regarding how different AI interface representations affect user experience. This study compares three generative AI interface modalities in a VR virtual museum: voice only, voice with synchronized text, and voice with an embodied AI avatar. A controlled experiment with 75 participants examined their effects on user engagement, perceived information quality, and subjective cognitive workload while holding informational content constant. The results indicate that the voice-and-text modality produced the highest perceived information quality, whereas the embodied AI avatar modality yielded the highest user engagement. No significant differences were observed in cognitive workload across modalities. These findings suggest that AI interface modalities play complementary roles in VR-based information interaction and provide design guidance for selecting appropriate AI representations in immersive information systems. Full article
Show Figures

Figure 1

22 pages, 1747 KB  
Review
Talking Head Generation Through Generative Models and Cross-Modal Synthesis Techniques
by Hira Nisar, Salman Masood, Zaki Malik and Adnan Abid
J. Imaging 2026, 12(3), 119; https://doi.org/10.3390/jimaging12030119 - 10 Mar 2026
Viewed by 699
Abstract
Talking Head Generation (THG) is a rapidly advancing field at the intersection of computer vision, deep learning, and speech synthesis, enabling the creation of animated human-like heads that can produce speech and express emotions with high visual realism. The core objective of THG [...] Read more.
Talking Head Generation (THG) is a rapidly advancing field at the intersection of computer vision, deep learning, and speech synthesis, enabling the creation of animated human-like heads that can produce speech and express emotions with high visual realism. The core objective of THG systems is to synthesize coherent and natural audio–visual outputs by modeling the intricate relationship between speech signals, facial dynamics, and emotional cues. These systems find widespread applications in virtual assistants, interactive avatars, video dubbing for multilingual content, educational technologies, and immersive virtual and augmented reality environments. Moreover, the development of THG has significant implications for accessibility technologies, cultural preservation, and remote healthcare interfaces. This survey paper presents a comprehensive and systematic overview of the technological landscape of Talking Head Generation. We begin by outlining the foundational methodologies that underpin the synthesis process, including generative adversarial networks (GANs), motion-aware recurrent architectures, and attention-based models. A taxonomy is introduced to organize the diverse approaches based on the nature of input modalities and generation goals. We further examine the contributions of various domains such as computer vision, speech processing, and human–robot interaction, each of which plays a critical role in advancing the capabilities of THG systems. The paper also provides a detailed review of datasets used for training and evaluating THG models, highlighting their coverage, structure, and relevance. In parallel, we analyze widely adopted evaluation metrics, categorized by their focus on image quality, motion accuracy, synchronization, and semantic fidelity. Operating parameters such as latency, frame rate, resolution, and real-time capability are also discussed to assess deployment feasibility. Special emphasis is placed on the integration of generative artificial intelligence (GenAI), which has significantly enhanced the adaptability and realism of talking head systems through more powerful and generalizable learning frameworks. Full article
Show Figures

Figure 1

29 pages, 374 KB  
Review
The Dual Role of Grid-Forming Inverters: Power Electronics Innovations and Power System Stability
by Mahmood Alharbi
Electronics 2026, 15(5), 1115; https://doi.org/10.3390/electronics15051115 - 8 Mar 2026
Viewed by 751
Abstract
The transition from conventional synchronous generators to inverter-based power systems has introduced significant challenges in stability, reliability, and protection coordination. Grid-forming inverters (GFMs) have emerged as a promising solution by emulating inertia and voltage regulation functions while enabling grid-supportive operation in weak or [...] Read more.
The transition from conventional synchronous generators to inverter-based power systems has introduced significant challenges in stability, reliability, and protection coordination. Grid-forming inverters (GFMs) have emerged as a promising solution by emulating inertia and voltage regulation functions while enabling grid-supportive operation in weak or islanded networks. This study presents a structured qualitative review of the recent literature on GFM technologies. The selection process focused on control strategies, advanced semiconductor materials, protection frameworks, and cyber–physical security considerations. A thematic synthesis and comparative analysis were conducted to identify emerging trends and technical gaps. Among established approaches, virtual synchronous machine (VSM) and droop control remain widely adopted. More advanced strategies, including virtual oscillator control (VOC) and model predictive control (MPC), demonstrate improved dynamic performance in weak-grid conditions. Advances in semiconductor technologies, particularly Silicon Carbide (SiC) and Gallium Nitride (GaN), enable faster switching, higher efficiency, and enhanced thermal performance. The findings indicate a growing shift toward decentralized control architectures, fault-resilient converter topologies, and integrated protection–control co-design. Emerging solutions include grid-forming synchronization techniques that replace conventional phase-locked loop (PLL) structures, intrusion-tolerant inverter firmware with embedded anomaly detection, and predictive fault-clearing schemes tailored for low-inertia networks. Despite these advancements, several research gaps remain. These include limited large-scale validation of VOC and MPC strategies under high renewable penetration, insufficient interoperability metrics for legacy system integration, and a lack of standardized cybersecurity benchmarks across platforms. Future research should prioritize real-time experimental validation, robust protection co-design methodologies, and the development of regulatory and dynamic performance standards tailored to inverter-dominated grids. Strengthening protection coordination and interoperability frameworks will be essential to ensure the secure and stable deployment of GFMs in modern power systems. Full article
Show Figures

Figure 1

20 pages, 3223 KB  
Article
Transient Synchronization Stability Control Strategy for Virtual Synchronous Converter Based on Phase Difference Locking
by Jie Zhang, Si Yang, Kesheng Wang, Zhihao Wang, Weiyu Bao, Yunhai Lü and Hao Ding
Technologies 2026, 14(3), 159; https://doi.org/10.3390/technologies14030159 - 4 Mar 2026
Viewed by 395
Abstract
With the increasing penetration of renewable energy sources, power systems require more grid-forming converters. Grid-forming converters with virtual synchronous generator control have transient stability problems similar to those of synchronous machines. However, the active power reference, frequency, and phase in virtual synchronous generators [...] Read more.
With the increasing penetration of renewable energy sources, power systems require more grid-forming converters. Grid-forming converters with virtual synchronous generator control have transient stability problems similar to those of synchronous machines. However, the active power reference, frequency, and phase in virtual synchronous generators are artificially constructed and can be changed fast. This provides new approaches to improve the transient synchronization stability. Most existing virtual synchronous generator controls generate the internal voltage phase by integrating the frequency, resulting in limited control capability, which makes it hard to stop power angle divergence during deep voltage sags. This paper proposes a transient synchronization stability control strategy based on phase difference locking. Under deep voltage sags, the phase difference between the internal voltage and the terminal voltage is locked to prevent divergence of the power angle, while under shallow sags, the virtual synchronous generator control is retained to maintain active power support. Moreover, a smooth post-fault transition is ensured. The proposed strategy achieves stability and support functions in single converter and multi-node systems. In the single converter test, the maximum frequency deviation of the converter during the transient process decreased from 0.043 p.u. to 0.009 p.u. In the 39-bus test under deep voltage sag conditions, the maximum frequency deviation of the converters during the transient process was reduced from 0.214 p.u. and 0.109 p.u. to 0.016 p.u. and 0.027 p.u., respectively. Full article
Show Figures

Figure 1

Back to TopTop