Insulator-Integrated Voltage-Current Sensor Based on Electric Field Coupling and Tunneling Magnetoresistance Technology
Abstract
1. Introduction
2. Principle and Design of Embedded Voltage-Sensing Unit
2.1. Capacitive Coupling Voltage Measurement Principle
2.2. Optimization Methods for the Structure of the Voltage-Sensing Unit
3. Characteristics and Design Optimization of Multi-Stage Magnetic Ring TMR Sensing Unit
3.1. Multi-Stage Magnetic-Core TMR Sensing Unit Structure
3.2. Analysis of Magnetic Sensitivity Characteristics and Optimization of Structural Parameter Design
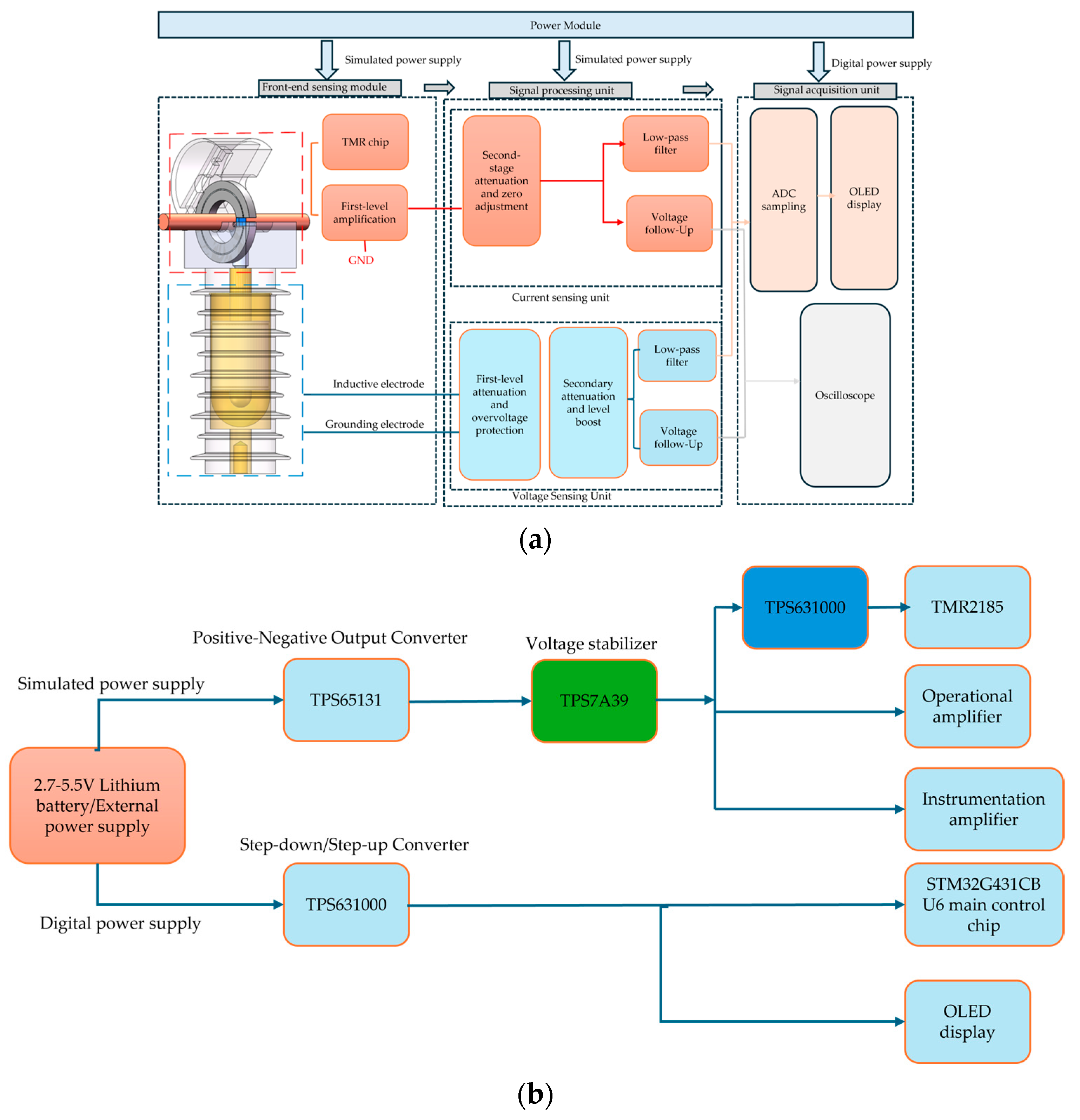
4. Insulator Voltage–Current Integrated Sensor
5. Experimental Testing and Results Analysis
5.1. Power-Frequency Steady-State and Transient Characteristics Test for Voltage Measurement
5.2. Frequency Response Test for Voltage Measurement
5.3. Power-Frequency Steady-State and Frequency Characteristic Test for Current Measurement
6. Conclusions
Author Contributions
Funding
Data Availability Statement
Conflicts of Interest
Abbreviations
| OLED | Organic Light-Emitting Diode |
| TMR | Tunnel Magnetoresistance |
| AMR | Anisotropic Magnetoresistance |
| GMR | Giant Magnetoresistance |
| DMD | Dacron/Mylar/Dacron |
| ADC | Analog-to-Digital Converter |
| RMS | Root Mean Square |
| ME | Measurement Error |
References
- Zhao, W.; Zhao, C.; Li, S.S.; Tong, X.; Liu, J.; Li, X.C. Considerations on Several Questions Concerning. Electr. Energy Meas. 2024, 1, 1–7. [Google Scholar]
- Tajdinian, M.; Allahbakhshi, M.; Biswal, S.; Malik, O.P.; Behi, D. Study of the Impact of Switching Transient Overvoltages on Ferroresonance of CCVT in Series and Shunt Compensated Power Systems. IEEE Trans. Ind. Inf. 2020, 16, 5032–5041. [Google Scholar] [CrossRef]
- Lee, H.; Shon, J. Non-Integral AC Capacitor Voltage Calculation Method for Shunt Hybrid Active Power Filter. IEEE Access 2023, 11, 67968–67978. [Google Scholar] [CrossRef]
- Zhang, X.; Du, M.; Wang, Y.; Zhang, H.; Guo, Y. Research on Power Grid Fault Diagnosis Based on a Quantitative Representation of Alarm Information. IEEE Trans. Ind. Electron. 2023, 70, 9582–9592. [Google Scholar] [CrossRef]
- Huang, L.Z.; Hou, Y. Optimization of Monitoring for Integrated Current-Voltage Sensors in Smart Grids. In Electrical Engineering Technology, 3rd ed.; Zhang, X.X., Li, X.X., Eds.; Electric Power Press: Beijing, China, 2023; Volume 10, pp. 22–24. [Google Scholar]
- Zhang, B.; Song, J.J. Research and Design of a Novel High-Voltage Transmission Line Parameter Measurement Device. Autom. Technol. Appl. 2016, 35, 65–70+117. [Google Scholar] [CrossRef]
- Le, J.; Zhang, H.; Gao, C.; Zhou, Q. Harmonic Voltage Measurement Error of the Capacitor Voltage Transformer. PLoS ONE 2018, 13, e0205231. [Google Scholar] [CrossRef]
- Huang, J.S.; Liu, H.W.; Tang, Z.; Zhang, C.L. Fault Detection Technology for Distribution Lines Based on Capacitive Voltage Division Embedded in Insulators. Insul. Surge Arresters 2023, 3, 205–212. [Google Scholar] [CrossRef]
- Liu, G.; Wang, X.R.; Ling, W.S.; Wang, K. Research on a 10 kV Voltage Level Contactless Voltage Transformer. J. Electr. Power Sci. Technol. 2023, 38, 197–204. [Google Scholar] [CrossRef]
- He, W.; Luo, R.X.; Wang, J.G.; Ran, P. Principles and Experiments of Voltage Transformer Based on Self-Integrating D-dot Probe. Proc. CSEE 2014, 34, 2445–2451. [Google Scholar] [CrossRef]
- Edmunds, J.L.; Sonmezoglu, S.; Martens, J.; Von Meier, A.; Maharbiz, M.M. Optical Voltage Sensor Based on a Piezoelectric Thin Film for Grid Applications. Opt. Express 2021, 29, 33716. [Google Scholar] [CrossRef]
- Shenil, P.S.; George, B. An Auto-Balancing Scheme for Non-Contact AC Voltage Measurement. In Proceedings of the 2018 IEEE 9th International Workshop on Applied Measurements for Power Systems (AMPS), Bologna, Italy, 26–28 September 2018; pp. 1–5. [Google Scholar]
- Suo, C.; He, M.; Zhou, G.; Shi, X.; Tan, X.; Zhang, W. Research on Non-Invasive Floating Ground Voltage Measurement and Calibration Method. Electronics 2023, 12, 1858. [Google Scholar] [CrossRef]
- Tan, X.; Zhang, W.; He, M.; Li, W.; Ao, G.; Zhou, F. Non-Contact Adaptive Voltage Sensor Based on Electric Field Coupling Principle. Sensors 2023, 23, 8316. [Google Scholar] [CrossRef] [PubMed]
- Huang, R.J.; Suo, C.G.; Zhang, W.B.; Zhou, G.Q. Self-Calibration Method of Contactless Voltage Measurement Based on Impedance Transformation. Chin. J. Sci. Instrum. 2023, 44, 137–145. [Google Scholar] [CrossRef]
- Nair, S.B.; Chandrika Sreekantan, A.; Kaarthik, R.S. An Improved Digitizing Interface Circuit for Wide-Range Current-Output Sensors. IEEE Trans. Instrum. Meas. 2023, 72, 1–7. [Google Scholar] [CrossRef]
- Wang, R.; Prabhakaran, S.; Burdick, W.; Nicholas, R. Rogowski Current Sensor Design and Analysis Based on Printed Circuit Boards (PCB). In Proceedings of the 2014 IEEE Energy Conversion Congress and Exposition (ECCE), Pittsburgh, PA, USA, 14–18 September 2014; pp. 3206–3211. [Google Scholar]
- Di, Z.G.; Sun, T.F.; Jia, C.R. Design and Research of a Novel Traditional Rogowski Coil. Power Electron. 2020, 54, 36–39. [Google Scholar]
- Crescentini, M.; Marchesi, M.; Romani, A.; Tartagni, M.; Traverso, P.A. A Broadband, On-Chip Sensor Based on Hall Effect for Current Measurements in Smart Power Circuits. IEEE Trans. Instrum. Meas. 2018, 67, 1470–1485. [Google Scholar] [CrossRef]
- Apa, L.; Carraro, S.; Pisu, S.; Peruzzi, B.; Rizzuto, E.; Prete, Z.D. Development and Validation of a Device for in Vitro Uniaxial Cell Substrate Deformation with Real-Time Strain Control. Meas. Sci. Technol. 2020, 31, 125702. [Google Scholar] [CrossRef]
- Yan, S.; Zhou, Z.; Yang, Y.; Leng, Q.; Zhao, W. Developments and Applications of Tunneling Magnetoresistance Sensors. Tsinghua Sci. Technol. 2022, 27, 443–454. [Google Scholar] [CrossRef]
- Ouyang, Y.; He, J.; Hu, J.; Zhao, G.; Wang, Z.; Wang, S.X. Contactless Current Sensors Based on Magnetic Tunnel Junction for Smart Grid Applications. IEEE Trans. Magn. 2015, 51, 1–4. [Google Scholar] [CrossRef]
- Hu, J.; Wang, B.; Sheng, X.F.; Zhao, G.; Zhao, S.; He, J.L. Design and Noise Analysis of Wide-Band Micro-Range Current Sensor Based on Tunneling Magnetoresistance Effect. High Volt. Eng. 2020, 46, 2545–2553. [Google Scholar] [CrossRef]
- Zheng, C.; Zhu, K.; De Freitas, S.C.; Chang, J.-Y.; Davies, J.E.; Eames, P.; Freitas, P.P.; Kazakova, O.; Kim, C.; Leung, C.-W.; et al. Magnetoresistive Sensor Development Roadmap (Non-Recording Applications). IEEE Trans. Magn. 2019, 55, 0800130. [Google Scholar] [CrossRef]
- Hu, X.; Duan, X.; Zhang, W.; Fu, Y.; Li, Y.; Zhao, P.; Deng, X.; Yu, C.; Wang, J. Design and Optimization of Multi-Stage TMR Sensors for Power Equipment AC/DC Leakage Current Detection. Sensors 2023, 23, 4749. [Google Scholar] [CrossRef]
































| Parameter | Value | Parameter | Value |
|---|---|---|---|
| 11 | 10.4 | ||
| 30 | 29.4 | ||
| Ground electrode thickness/mm | 1 | Sensing electrode thickness/mm | 1 |
| 70 | High-voltage electrode height | 109 | |
| Relative permittivity of epoxy resin | 3.5 | Relative permittivity of copper | 1 |
| Material | Relative Permeability | Conductivity (S/m) |
|---|---|---|
| Copper | 1 | 5.998 × 107 |
| Aluminum | 1 | 3.774 × 107 |
| Permalloy | 50,000 | 3000 |
| Dimensional Parameters | Value (mm) |
|---|---|
| Copper Wire Radius | 8 |
| Inner Radius of Magnetic Flux-Concentrating Layer | 25 |
| Magnetic Ring Slot Width | 8 |
| Magnetic Ring Height | 10 |
| Magnetic Flux-Concentrating Layer Thickness | 5 |
| Thickness of Each Attenuation Layer | 2 |
| 970.17 | 0.1006 | 0.1011 | 1.13 | 1.49 |
| 2015 | 0.2093 | 0.2103 | 1.30 | 1.64 |
| 3071 | 0.3184 | 0.3209 | 1.11 | 1.76 |
| 3997 | 0.414 | 0.4159 | 1.01 | 1.34 |
| 4985 | 0.5158 | 0.5179 | 0.91 | 1.18 |
| 5986 | 0.6187 | 0.6209 | 0.80 | 1.02 |
| 7007 | 0.7234 | 0.7257 | 0.69 | 0.86 |
| 8014 | 0.8265 | 0.8289 | 0.58 | 0.73 |
| 9052 | 0.9327 | 0.9352 | 0.49 | 0.62 |
| 10,057 | 1.0352 | 1.0378 | 0.38 | 0.50 |
| 11,063 | 1.1378 | 1.1405 | 0.30 | 0.40 |
| 12,002 | 1.2336 | 1.2363 | 0.24 | 0.32 |
| 12,971 | 1.3331 | 1.3355 | 0.23 | 0.27 |
| 14,017 | 1.4391 | 1.4426 | 0.13 | 0.23 |
| 1.143 | 0.01103 | 0.01028 | 3.117 | −2.558 |
| 2.023 | 0.01904 | 0.01836 | 0.579 | −1.673 |
| 4.067 | 0.03803 | 0.03718 | −0.092 | −0.955 |
| 6.019 | 0.05649 | 0.05527 | 0.277 | −0.514 |
| 8.003 | 0.07543 | 0.07379 | 0.698 | −0.105 |
| 9.998 | 0.09397 | 0.09223 | 0.423 | −0.0562 |
| 14.957 | 0.14086 | 0.13897 | 0.618 | 0.664 |
| 19.962 | 0.18756 | 0.1857 | 0.384 | 0.787 |
| 24.973 | 0.23567 | 0.23305 | 0.823 | 1.105 |
| 29.835 | 0.28233 | 0.27924 | 1.101 | 1.402 |
| 34.843 | 0.32931 | 0.32638 | 0.976 | 1.485 |
| 39.860 | 0.376 | 0.37405 | 0.78 | 1.669 |
| 49.915 | 0.4704 | 0.4667 | 0.682 | 1.298 |
| 60.07 | 0.56584 | 0.56386 | 0.637 | 1.697 |
| 80 | 0.75168 | 0.75056 | 0.384 | 1.646 |
| 90.96 | 0.93602 | 0.92157 | 0.0421 | −0.115 |
| 120.02 | 1.12 | 1.09913 | −0.301 | −0.781 |
Disclaimer/Publisher’s Note: The statements, opinions and data contained in all publications are solely those of the individual author(s) and contributor(s) and not of MDPI and/or the editor(s). MDPI and/or the editor(s) disclaim responsibility for any injury to people or property resulting from any ideas, methods, instructions or products referred to in the content. |
© 2025 by the authors. Licensee MDPI, Basel, Switzerland. This article is an open access article distributed under the terms and conditions of the Creative Commons Attribution (CC BY) license (https://creativecommons.org/licenses/by/4.0/).
Share and Cite
Tan, X.; Liu, Y.; Sun, N.; Zhang, W. Insulator-Integrated Voltage-Current Sensor Based on Electric Field Coupling and Tunneling Magnetoresistance Technology. Energies 2025, 18, 6296. https://doi.org/10.3390/en18236296
Tan X, Liu Y, Sun N, Zhang W. Insulator-Integrated Voltage-Current Sensor Based on Electric Field Coupling and Tunneling Magnetoresistance Technology. Energies. 2025; 18(23):6296. https://doi.org/10.3390/en18236296
Chicago/Turabian StyleTan, Xiangyu, Yuan Liu, Ningbo Sun, and Wenbin Zhang. 2025. "Insulator-Integrated Voltage-Current Sensor Based on Electric Field Coupling and Tunneling Magnetoresistance Technology" Energies 18, no. 23: 6296. https://doi.org/10.3390/en18236296
APA StyleTan, X., Liu, Y., Sun, N., & Zhang, W. (2025). Insulator-Integrated Voltage-Current Sensor Based on Electric Field Coupling and Tunneling Magnetoresistance Technology. Energies, 18(23), 6296. https://doi.org/10.3390/en18236296

