Abstract
This study explored the optimization of green hydrogen production via seawater electrolysis powered by a hybrid photovoltaic (PV)-wind system in KwaZulu-Natal, South Africa. A Box–Behnken Design (BBD), adapted from Response Surface Methodology (RSM), was utilized to address the synergistic effect of key operational factors on the integration of renewable energy for green hydrogen production and its economic viability. Addressing critical gaps in renewable energy integration, the research evaluated the feasibility of direct seawater electrolysis and hybrid renewable systems, alongside their techno-economic viability, to support South Africa’s transition from a coal-dependent energy system. Key variables, including electrolyzer efficiency, wind and PV capacity, and financial parameters, were analyzed to optimize performance metrics such as the Levelized Cost of Hydrogen (LCOH), Net Present Cost (NPC), and annual hydrogen production. At 95% confidence level with regression coefficient (R2 > 0.99) and statistical significance (p < 0.05), optimal conditions of electricity efficiency of 95%, a wind-turbine capacity of 4960 kW, a capital investment of $40,001, operational costs of $40,000 per year, a project lifetime of 29 years, a nominal discount rate of 8.9%, and a generic PV capacity of 29 kW resulted in a predictive LCOH of 0.124$/kg H2 with a yearly production of 355,071 kg. Within the scope of this study, with the goal of minimizing the cost of production, the lowest LCOH observed can be attributed to the architecture of the power ratios (Wind/PV cells) at high energy efficiency (95%) without the cost of desalination of the seawater, energy storage and transportation. Electrolyzer efficiency emerged as the most influential factor, while financial parameters significantly affected the cost-related responses. The findings underscore the technical and economic viability of hybrid renewable-powered seawater electrolysis as a sustainable pathway for South Africa’s transition away from coal-based energy systems.
1. Introduction
Globally, renewable energy is a key component of cost-effective, environmentally friendly, and sustainable electricity generation. In some countries, it is being used as a substitute for conventional energy sources, such as coal. Investment in renewable energy is crucial for the development of modern economies, as it leads to cleaner environments and reduced carbon dioxide emissions. Countries such as South Africa continue to rely heavily on traditional energy sources like coal, despite the increase in renewable energy generation [1].
South Africa ranks 14th worldwide in CO2 emissions, with coal making up over 90% of its home energy supply, and this heavy reliance on coal has a significant negative impact on the environment [2]. The country faces challenges with its energy infrastructure, as it is outdated and aging; thus, the grid cannot handle much more power [3]. Therefore, finding an alternative and sufficient renewable energy source that can reduce the usage of coal as a green energy source is significant.
Hydrogen has emerged as a crucial component in the transition to sustainable energy systems. It offers a high-energy-density, zero-emission alternative to fossil fuels. It can reduce carbon emissions in hard-to-abate sectors such as steel manufacturing and long-haul transport. These sectors play a key role in South Africa’s economy [2]. However, its environmental benefits are highly dependent on production methods. Conventional steam methane reforming (SMR) remains dominant because it is cost-effective, accounting for 95% of worldwide hydrogen production; however, it releases 9–12 kg of CO2 for every kg of hydrogen produced [4].
Figure 1 depicts a precise classification of hydrogen production methods based on their environmental impact, ranging from low to high emissions. At the most sustainable end, white hydrogen from natural deposits and green hydrogen produced through renewable-powered electrolysis offer zero-emission solutions. In contrast, pink hydrogen employs nuclear energy for clean production. Transitional solutions, such as blue hydrogen (utilizing steam methane reforming with carbon capture) and turquoise hydrogen (achieved through methane pyrolysis), offer medium-emission alternatives that can help bridge the gap during the energy transition. However, conventional high-emission methods, including gray hydrogen (produced from uncaptured steam reforming) and brown/black hydrogen (derived from coal gasification), remain significant carbon emitters that need to be phased out.
Figure 1.
Classification of Hydrogen Production Methods by Source and Carbon Intensity. (Adapted from [5]).
Green hydrogen, produced via water electrolysis powered by renewable energy sources, offers the most sustainable option, and it could lower global CO2 emissions from 14 kg CO2-eq/kgH2 in 2024 to as low as 2–12 kg CO2-eq/kg H2 by 2050 [6]. However, challenges such as the intermittency of solar and wind energy resources, the high investment required (both capital and operational costs), and limitations in electrolyzer efficiency hamper large-scale commercialization [5].
Recent research has focused on optimizing the production of green hydrogen within integrated energy systems. For instance, Shen et al. [7] developed a distributionally robust chance-constrained (DRCC) model for an island DC microgrid powered by offshore wind, incorporating a dynamic efficiency model for proton exchange membrane (PEM) electrolyzers to address operational uncertainties. In a broader system context, Zhang et al. pioneered an N-1 evaluation framework for cyber-physical integrated electricity and gas systems (IEGS), highlighting how interdependencies can amplify contingency risks, a critical consideration for future hydrogen infrastructure planning [8]. These studies underscore the importance of robust, cross-system modeling for the secure and efficient deployment of green hydrogen technologies.
Despite the growing global interest in green hydrogen, significant research gaps hinder its development, particularly for water-scarce but coastline-rich nations like South Africa. For instance, studies on hybrid PV-wind systems based on different demographics exist, with a predominant focus on purified water electrolysis [2,9,10], with limited exploration on the application for direct seawater electrolysis [10,11]. This creates a critical knowledge gap for utilizing abundant seawater resources. Although the strong seasonal complementarity of solar and wind resources in South Africa is recognized [12,13], the integrated modeling and optimization of their synergies, specifically for coastal green hydrogen production, remains understudied. Furthermore, the South African power grid, which is predominantly coal-based, is aging and experiences frequent load-shedding events. These conditions lead to repeated start–stop cycles of operational energy patterns that can accelerate cell degradation by affecting catalyst stability and membrane integrity of the electrolyzer when adapted, thereby reducing overall system lifespan and economic viability [14,15]. Also, economic viability studies often lack a holistic approach, failing to fully integrate key techno-economic metrics like the levelized cost of hydrogen (LCOH) and net present cost (NPC) with a computational optimization of a seawater-based system, leading to oversimplified assessments of its scalability [2,3,16]. In addition, South Africa possesses abundant solar and wind resources; however, localized feasibility studies are scarce. For instance, while South Africa’s Hydrogen Society Roadmap (HSRM) identifies KwaZulu-Natal as a strategic hub [17], no studies have assessed green hydrogen production using direct seawater electrolysis powered by hybrid renewable energy sources.
In this study, within the South African context, specifically in the KwaZulu-Natal province, the feasibility of seawater electrolysis and cost-optimized green hydrogen production is examined. However, its methodological framework is designed to be adaptable to other regions with similar renewable energy profiles and coastal access. Acknowledging that regional variations in solar irradiance, wind patterns, water quality, and infrastructure may affect the direct transferability of results, this framework is intended to apply to other regions with similar characteristics. It should be noted that advanced materials, such as graphene oxide membranes for electrolysis or pretreatment, represent emerging technologies, typically at low Technology Readiness Levels (TRL < 5). Their costs are currently high, based on lab-scale production, and their long-term durability in industrial seawater applications remains under investigation. The costs used in this model are projections, and their practical integration remains an area of active research and development.
1.1. Regional-Based Green Hydrogen Production
Hybrid Renewable Integration combines photovoltaic (PV) and wind energy to regulate intermittency, leveraging South Africa’s abundant solar resources (4.5–6.5 kWh/m2/day) and strong offshore wind speeds (>9 m/s) [2,18]. This approach aligns with the Integrated Resource Plan (IRP 2019), which emphasizes diversified renewable energy portfolios to enhance grid stability and sustainability [16]. The integration of hybrid renewable energy systems not only supports green hydrogen production but also offers potential benefits for grid stability. The complementary nature of solar and wind resources can help mitigate intermittency, reducing the strain on South Africa’s aging grid infrastructure. However, to fully leverage this advantage, energy storage or buffering systems such as batteries or hydrogen storage itself may be necessary to balance supply and demand, especially during periods of low renewable generation. This aspect is critical for ensuring reliable operation and enhancing the grid’s resilience, particularly in regions with limited grid capacity.
Table 1 summarizes key studies addressing South Africa’s energy transition challenges and the potential for green hydrogen production. Past research highlights the country’s reliance on coal [2,3] and gaps in hybrid renewable integration [2,19], particularly for stabilizing the production of green hydrogen. Studies also underscore seawater electrolysis as a viable solution for regions where water is scarce, with developments in membrane technology reducing corrosion risks [12,20]. However, economic analyses often lack holistic cost assessments, overlooking critical metrics like LCOH and NPC [2]. South Africa’s Hydrogen Society Roadmap identifies strategic hubs like KwaZulu-Natal [2], even though localized feasibility studies remain scarce.
Table 1.
Techno-Economic and Methodological Advances in Hybrid Renewable Green Hydrogen Systems.
The direct use of seawater for green hydrogen production via electrolyzers is preferable to a freshwater supply and supports Sustainable Development Goal (SDG) 6 (Clean Water and Sanitation) [2,12]. Seawater electrolysis can be made a viable alternative by integrating new types of membranes, like graphene oxide filters, which can effectively reduce corrosion and chlorine evolution challenges [10]. Although the results appear promising, several challenges remain, including high capital costs, electrolyzer degradation, and complexities in grid integration. The findings may provide actionable insights for policymakers and investors. Therefore, exploring seawater electrolysis for green hydrogen production becomes a crucial solution for water-scarce regions [2,10]. The viability of this approach is enhanced by integrating advanced materials like graphene oxide filters, which can effectively mitigate corrosion and chlorine evolution challenges [12].
It is important to note that this initial techno-economic model focuses on the core electrolysis and renewable energy system. The critical aspect of seawater pretreatment (e.g., filtration, desalination) is excluded from the current cost calculations, which is a recognized limitation that would increase the Levelized Cost of Hydrogen (LCOH) in a practical implementation.
1.2. Computational Optimization of Green Hydrogen System
To bridge the gap between small-scale laboratory research and practical implementation, this research employs a Techno-Economic Optimization framework. This approach evaluates the critical balance between technical performance (e.g., electrolyzer efficiency) and financial viability metrics, such as the Levelized Cost of Hydrogen (LCOH) and Net Present Cost (NPC), to identify scalable solutions, as highlighted in the SANEDI-GIZ report [13]. By focusing on the coastal region of KwaZulu-Natal, this research provides a novel, localized blueprint that contributes actionable insights for policymakers and investors. It thereby supports South Africa’s Hydrogen Society Roadmap and global efforts to decarbonize energy systems by transitioning away from coal-based energy [13].
Response Surface Methodology (RSM)-based optimization of a hybrid PV-wind system powering direct seawater electrolysis for the South African coastline. The study moves beyond prior work on single resources or purified water by (i) explicitly modeling the unique synergies of South Africa’s coastal solar and wind resources for hydrogen production, (ii) evaluating the optimization of direct seawater electrolysis as a solution aligned with SDG 6, and (iii) employing a holistic RSM framework that simultaneously optimizes key technical and economic parameters (LCOH, NPC) for a realistic viability assessment. Methodological approaches such as RSM offer promising optimization pathways [16,18].
This study leverages RSM to optimize green hydrogen production via seawater electrolysis powered by a hybrid photovoltaic (PV)-wind system. Critical variables such as electrolyzer efficiency (A), wind capacity (B), PV capacity (G), and financial parameters (C–F) are analyzed for their impact on key performance metrics, including the levelized cost of hydrogen (LCOH, Y2), net present cost (NPC, Y3), and annual production (Y4). Traditional optimization methods often overlook non-linear interactions or demand excessive experimental runs. Here, BBD efficiently models these relationships, providing actionable insights into the trade-offs between technical performance and economic constraints.
The following research questions were formulated:
- RQ1: How do key operational parameters (electrolyzer efficiency, wind capacity, PV capacity) and financial factors (capital investment, operating costs, discount rate, project lifetime) influence the Levelized Cost of Hydrogen (LCOH) and annual hydrogen production in a hybrid PV-wind seawater electrolysis system?
- RQ2: What is the optimal configuration of a hybrid PV-wind seawater electrolysis system that minimizes LCOH and maximizes hydrogen production while maintaining economic feasibility?
- RQ3: To what extent can direct seawater electrolysis powered by hybrid renewables serve as a sustainable and economically viable alternative to conventional hydrogen production methods in water-scarce regions like South Africa?
- RQ4: How do interactions between technical and economic variables affect the overall system performance and scalability of green hydrogen production?
2. Materials and Methods
2.1. Response Surface Methodology (RSM)
Response Surface Methodology (RSM) is a robust statistical and mathematical approach that evaluates the relationships between multiple input variables and their corresponding responses [17]. It used for modeling, optimizing, and analyzing complex processes. RSM simultaneously minimizes the number of required trials while considering both the individual and interactive effects of the parameters of interest. It is particularly advantageous for experimental designs where efficiency and accuracy are critical [22].
RSM was used to determine the optimal conditions for green hydrogen production via seawater electrolysis powered by a hybrid photovoltaic (PV)-wind system in KwaZulu-Natal, South Africa. This optimization tool assesses both individual parameter effects and their interactions concurrently. Unlike traditional one-factor-at-a-time approaches, RSM provides a comprehensive system behavior by saving time and resources while reducing experimental requirements [23,24].
The Box–Behnken Design (BBD), a subset of RSM, is a rotatable, incomplete multi-factorial design, mainly effective for estimating second-order model parameters with minimal experimental effort. The number of test points is determined by N = 2k(k − 1) + nc, where k is the number of factors and nc represents central repetitions [25]. The inclusion of center points is crucial for estimating pure error and testing model lack of fit; typically, 3 to 5 replicates are recommended to ensure a reasonable estimate of experimental variability and the stability of the model [23,26]. BBD avoids extreme factor-level combinations, providing practical and realistic experimental conditions. It operates with only three levels per factor compared to central composite designs (CCDs), which require 5 levels; thus, BBD reduces complexity and cost without compromising accuracy [23,25].
A literature survey of existing data was used to determine detailed technical and economic input parameters for Design-Expert software (Version 12.0.3.0) [27,28]. The lower and upper limits of the input factors were selected to ensure that both the ranges were experimentally feasible and industrially relevant. The identified bounds for each variable are summarized in Table 2. The model assumed the use of advanced graphene oxide-based membranes, which have shown promise in reducing chlorine evolution and corrosion in seawater electrolysis [27]. While ideal performance was assumed for simplicity, degradation factors were indirectly accounted for through conservative efficiency ranges (80–99%) and operational cost inclusions for the pilot-scale system.
Table 2.
Independent parameters and their lower and upper bounds, adapted from the literature [27,28].
2.2. Experimental Design and Optimization
The Box–Behnken Design (BBD) was chosen for this study due to its ability to optimize parametric conditions with a minimum number of experimental runs. Unlike other designs, such as Central Composite Design (CCD), BBD maintains computational efficiency and improves the reliability of results by avoiding extreme factor combinations [29].
A three-level BBD was employed to analyze the interactions between the input factors and system responses. The selected independent variables, electrolyzer efficiency (A), wind turbine capacity (B), and capital investment (C), were assigned three equally spaced levels (−1, 0, +1) based on literature-derived operational ranges. Stat-Ease Design Expert-version (12.0.3.0) software was used to improve the RSM model for design-of-experiments (DoE), ensuring accuracy in prediction and optimization.
Appendix A depicts details about the experimental design and structure of a study using RSM. It uses a Box–Behnken design with a quadratic model, optimized for efficiency with 236 randomized runs and no blocking, ensuring robust statistical analysis. This setup was chosen for optimizing renewable energy processes, where non-linear interactions between variables (e.g., electrolyzer efficiency, energy inputs) are explored systematically. The absence of blocks implies a focus on homogeneous conditions, prioritizing unconfounded relationships between variables. The model assumed direct coupling between the hybrid PV-wind system and the electrolyzer, without intermediate energy storage. This simplification enabled a more precise analysis of the renewable electrolyzer interface but may overestimate the impacts of intermittency. Excess electricity and hydrogen were considered as buffers; however, future iterations will incorporate battery storage to reflect real-world system dynamics better.
To address the technical challenges associated with seawater electrolysis, particularly chlorine evolution, electrode corrosion, and membrane degradation, this study incorporates recent advancements in material science that enhance system durability and efficiency. Specifically, we assume the use of graphene oxide-based membranes [27] and non-precious metal catalysts (e.g., nickel-iron layered double hydroxides) [7] to mitigate chlorine corrosion and reduce capital costs. These materials have shown promise in laboratory and pilot studies for improving selectivity toward the oxygen evolution reaction (OER) while suppressing the chlorine evolution reaction (CER) [9,30].
Moreover, the operational parameters optimized in this study (e.g., electrolyzer efficiency, renewable energy input) are modeled under the assumption of advanced electrode coatings and membrane configurations that enhance longevity and performance in saline environments [30,31]. While this study does not experimentally validate these materials, it leverages published techno-economic data to simulate their impact on system performance and cost. Future work will focus on empirically validating these material solutions under real seawater conditions. The validation of the mathematical models was conducted through both internal and external methods. Internally, the models were validated using analysis of variance (ANOVA), lack-of-fit tests, and diagnostic plots (e.g., predicted vs. actual values) to ensure statistical robustness. Externally, the models were compared with independent simulation data not included in the original Box–Behnken Design (BBD), as well as with techno-economic benchmarks from the recent literature on hybrid renewable hydrogen systems (e.g., [2,11,28]). This approach ensured that the models were not only statistically sound but also practically relevant and aligned with existing research.
This study focuses on techno-economic optimization under ideal renewable input conditions; real-world grid faults and intermittent power supply standard in South Africa were not explicitly modeled. Future iterations should incorporate grid reliability metrics and electrolyzer cyclic durability to reflect operational realities better [32]. Furthermore, the Box–Behnken Design (BBD) and RSM approach effectively optimize steady-state performance, the dynamic response of electrolyzers to minute-level renewable energy fluctuations was not explicitly modeled in this study. Future iterations will incorporate high-resolution temporal data and dynamic electrolyzer performance models better to capture the effects of intermittency on efficiency, degradation, and ultimately, the Levelized Cost of Hydrogen (LCOH).
The quadratic model Equation (1) was employed to establish the relationship between input variables and responses:
where
Y = Response variable (LCOE, LCOH, NPC, etc.)
β0 = Intercept term
βi, βii, βij = Linear, quadratic, and interaction coefficients
Xi, Xj = Independent variables
ϵ = Random error
Table 2 shows the independent parameters adapted from [27,28]. Their set ranges for an RSM study are arranged with coded levels (−1, 0, +1) to examine variable interactions in a structured way. The main parameters include electrolyte efficiency (80–99%), wind turbine capacity (100–2000 kW), and capital investment ($40,000–$80,000), which represent technical and economic limits in renewable energy systems. The ranges for operating costs ($40,000–$50,000/year), project lifetime (20–30 years), and discount rate (7–9%) provide more context to the study’s focus on technical and economic aspects. The addition of PV capacity (10–1000 kW) highlights a hybrid energy approach. This design enables the optimization of green hydrogen production processes by accounting for non-linear effects and trade-offs among efficiency, scalability, and cost.
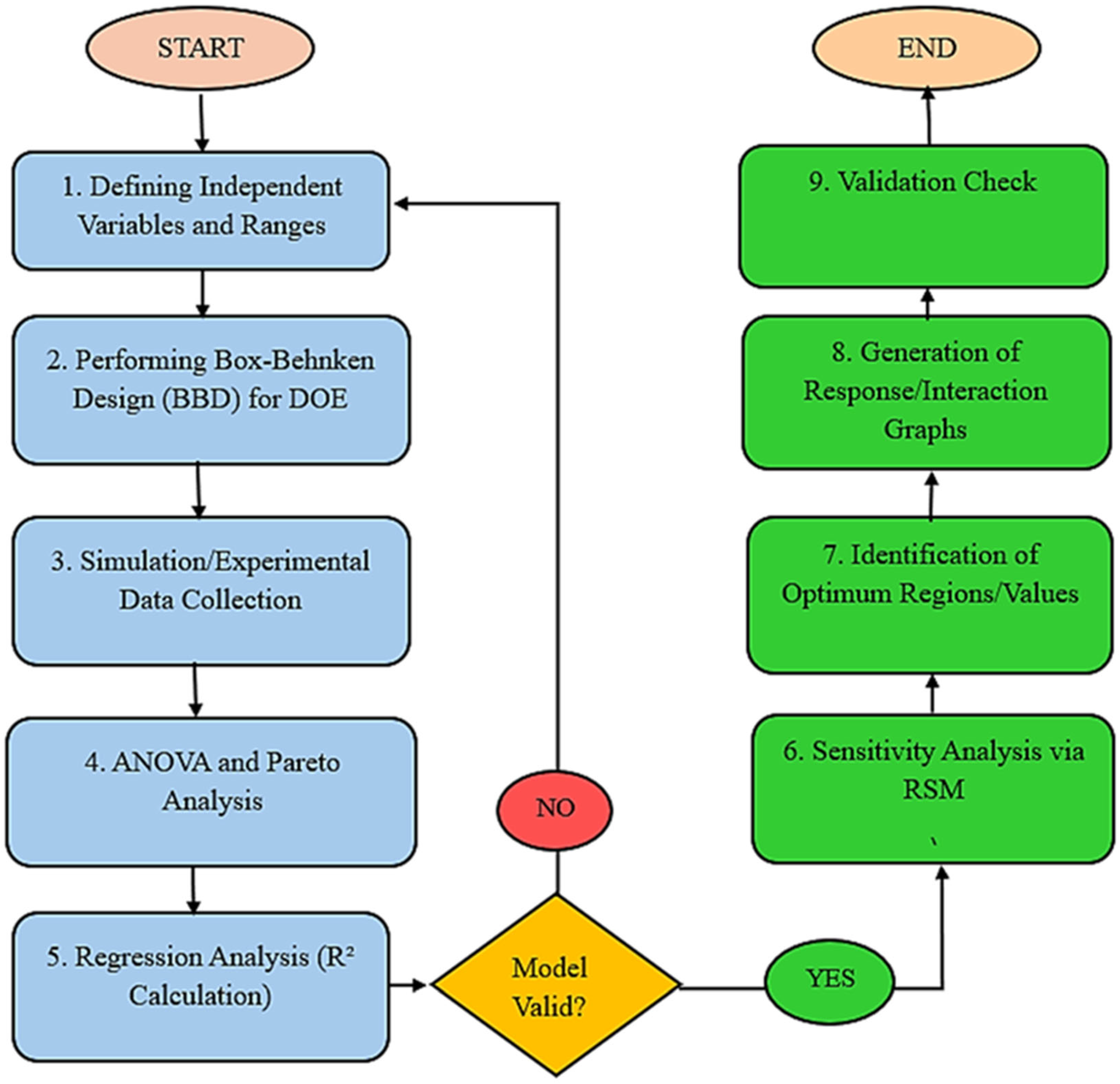
A structured approach using Response Surface Methodology (RSM), as outlined in Figure 2, was followed in the optimization process for green hydrogen production via hybrid PV-wind seawater electrolysis by design. This methodology analytically explores the relationships between multiple independent variables and the targeted responses, such as hydrogen yield, levelized cost of hydrogen (LCOH), and net present cost (NPC). The primary objective is to optimize the system to identify optimal operating conditions that strike a balance between technical and economic performance.
Figure 2.
Interactive Flowchart for Hybrid PV-Wind Seawater Electrolysis.
It is important to note that the model assumes a direct coupling between the hybrid PV-wind system and the electrolyzer, with no energy storage (e.g., batteries) included. This simplification overlooks the capital cost of storage and associated efficiency losses, but allows for a focused analysis of the core renewable energy–electrolysis synergy. It is acknowledged that for continuous, stable operation mitigating renewable intermittency, energy storage would be indispensable in a real-world application, significantly increasing the Net Present Cost (NPC) and LCOH.
This initial step is crucial, as it establishes the boundaries within which the optimization will operate. The process begins with the selection and definition of independent variables, or inputs, such as electrolyzer efficiency, wind and PV capacity, and financial parameters, including the discount rate and capital expenditures (CAPEX). These variables are assigned with reasonable ranges based on technical constraints and literature data to ensure practical relevance.
A Box–Behnken Design (BBD) is then employed to generate a design matrix for the Design of Experiments (DOE). BBD is a three-level factorial design chosen for its efficiency in reducing the number of simulations run while still capturing non-linear relationships and interaction effects between variables.
For each combination of variables defined by the BBD, simulation or experimental data was gathered. The responses, such as the yield of hydrogen and LCOH, are recorded and form the basis for further statistical analysis. These data points were used to understand how the system responds under various conditions.
Analysis of Variance (ANOVA) and Pareto analysis were conducted to identify which elements have statistically significant effects on the responses. Factors with p-values below 0.05 are deemed necessary, and their relative values are assessed. By concentrating more study on the most critical factors, this stage simplifies the optimization process. Regression analysis follows where quadratic models are developed to characterize the relationships between the responses and the independent variables. Metrics like adjusted R2 and lack-of-fit tests confirm the validity of these models. A high R2 value indicates the reliability of the optimization model, as it accounts for a substantial portion of the reaction’s variance.
Sensitivity analysis was then carried out to evaluate interactions effects between variables and non-linear correlations. These interactions are visualized using techniques such as 3D surface plots, which also provide insight into how variables synergize or conflict in affecting the responses. This step is crucial for understanding complicated systems where variables do not act independently.
Using the models and sensitivity analyses, the optimal regions or values for the factors were determined. Numerical optimization methods are employed to balance trade-offs between competing objectives, including maximizing hydrogen yield while minimizing LCOH. A desirability function is often used to combine multiple responses into a single metric, facilitating the identification of the best overall conditions. Response and interaction graphs, such as contour plots and 3D graphs, helped to visualize the optimization results and provide an intuitive understanding of the optimal zones. These visual aids are quite helpful in interpreting the results and understanding those outcomes.
2.3. Limitations and Simplifying Assumptions
A key simplifying assumption in this model is the exclusion of capital and operational expenditures for seawater pretreatment. Direct seawater electrolysis requires pre-treatment to remove impurities and salinity, which involves significant costs for filtration, desalination plants, and membrane system [33]. Their omission results in an underestimation of the total system cost and the reported LCOH.
3. Results
3.1. Statistical Approach (ANOVA Results)
Statistical analysis, defined as the process of making scientific interpretations from data that contains variability [34], was validated by analyzing variance (ANOVA). This was conducted to identify the elements that have a statistically significant impact on responses. Significant variables with p-values under 0.05; their relative values were evaluated, as depicted in Table 3, Table 4, Table 5, Table 6, Table 7 and Table 8. Table 9 presents Fit Statistics and Performance Metrics for Energy Response Variables. To determine the reliability of the model, F-values and p-values were carefully evaluated. Low p-values under 0.05 indicated significant model terms.
Table 3.
Analysis of variance for Response 1, LCOE.
Table 4.
Analysis of variance for Response 2, LCOH.
Table 5.
Analysis of variance for Response 3, Net Present Cost (NPC).
Table 6.
Analysis of variance for Response 4, Annual Green Hydrogen Production.
Table 7.
Analysis of variance for Response 5, Excess Hydrogen.
Table 8.
Analysis of variance Response 6, Excess Electricity.
Table 9.
Fit Statistics and Performance Metrics for Energy Response Variables.
3.2. Model Equations
Computing and analyzing of the data resulted in response model equations for Y1: Levelized Cost of Electricity (LCOE), Y2: Levelized Cost of Hydrogen (LCOH), Y3: Net Present Cost (NPC), Y4: Annual H2 Production Y5: Excess Hydrogen, and Y6: Excess Electricity as a function of the input factors (Table 2).
Equations (2)–(7) present quadratic response surface models for optimizing renewable energy and hydrogen production. Process variables A through G influence system performance and economics. Response variables Y1 to Y6 measure different aspects of the system. The models have linear terms, interaction terms, and quadratic terms where appropriate. These models (2 to 7) help to optimize renewable energy systems that can produce green hydrogen.
where
Y1 (Levelized Cost of Electricity − LCOE):
Y1 = +0.0176 + 0.0019A − 0.0007B + 0.0007C + 0.0017D − 0.0001E + 0.0002F − 0.0001AB + 0.0001AC + 0.0002AD − 0.0000AE + 0.0000AF − 0.0000BC − 0.0001BD + 5.455E − 06BE − 6.699E − 06BF − 0.0000CE + 0.0001CF + 8.343E − 06EF + 0.0000B2 + 0.0000E2 + 2.688E − 06F2
Y1 = +0.0176 + 0.0019A − 0.0007B + 0.0007C + 0.0017D − 0.0001E + 0.0002F − 0.0001AB + 0.0001AC + 0.0002AD − 0.0000AE + 0.0000AF − 0.0000BC − 0.0001BD + 5.455E − 06BE − 6.699E − 06BF − 0.0000CE + 0.0001CF + 8.343E − 06EF + 0.0000B2 + 0.0000E2 + 2.688E − 06F2
Y2 (Levelized Cost of Hydrogen − LCOH):
Y2 = +0.1500 − 0.0161A + 0.0056C + 0.0149D − 0.0012E + 0.0014F − 0.0014G − 0.0004AC − 0.0016AD − 0.0002AF − 0.0004CE + 0.0005CF + 0.0017A2 + 0.0003F2
Y2 = +0.1500 − 0.0161A + 0.0056C + 0.0149D − 0.0012E + 0.0014F − 0.0014G − 0.0004AC − 0.0016AD − 0.0002AF − 0.0004CE + 0.0005CF + 0.0017A2 + 0.0003F2
Y3 (Net Present Cost − NPC):
Y3 = +5.404E + 05 + 20,000.00C + 53,363.68D + 32,573.75E − 41,059.99F+ 3599.09DE − 4577.51DF − 7536.58EF − 6155.99E2 + 2849.23F2
Y3 = +5.404E + 05 + 20,000.00C + 53,363.68D + 32,573.75E − 41,059.99F+ 3599.09DE − 4577.51DF − 7536.58EF − 6155.99E2 + 2849.23F2
Y4 (Annual H2 Production):
Y4 = +3.375E + 05 + 35,824.02A + 3216.85G
Y4 = +3.375E + 05 + 35,824.02A + 3216.85G
Y5 (Excess Hydrogen):
Y5 = +2.919E + 05 + 35,824.02A + 3216.85G
Y5 = +2.919E + 05 + 35,824.02A + 3216.85G
Y6 (Excess Electricity):
Y6 = +1.624E + 07 − 2.017E + 06A − 1.811E + 05G
Y6 = +1.624E + 07 − 2.017E + 06A − 1.811E + 05G
- Response Variables (Y) are as follows, Y1: Levelized Cost of Electricity (LCOE), Y2: Levelized Cost of Hydrogen (LCOH), Y3: Net Present Cost (NPC), Y4: Annual H2 Production, Y5: Excess Hydrogen, and Y6: Excess Electricity.
- Process Variables are A: Electrolyzer Efficiency, B: Wind Turbine Capacity, C: Capital Investment, D: Operating Costs, E: Project Lifetime, F: Nominal Discount Rate, and G: Generic PV Capacity.
3.3. Model Performance Evaluation
The predictive accuracy of the developed models was assessed through plots comparing predicted versus actual values for all key response variables. Figure 3 presents the validation results for the Levelized Cost of Hydrogen (LCOH), Net Present Cost (NPC), Annual H2 production, and Excess Hydrogen production.


Figure 3.
(a) Predicted versus actual plots for the validation of Levelized Cost of Electricity (LCOE). (b) Predicted versus actual plots for the validation of Levelized Cost of Hydrogen (LCOH). (c) Predicted versus actual plots for the validation of Net Present Cost. (d) Predicted versus actual plots for the validation of Annual H2 production. (e) Predicted versus actual plots for the validation of Excess hydrogen production. (f) Predicted versus actual plots for the validation of Excess electricity production.
3.4. Response Surface Interaction Effects
The following response surface plots illustrate the interaction effects between key design variables on system performance metrics. Figure 4 presents three-dimensional surface plots showing how combinations of input parameters influence the Levelized Cost of Electricity (LCOE), Levelized Cost of Hydrogen (LCOH), Net Present Cost (NPC), and Annual H2 production across the defined parameter space.


Figure 4.
(a) Three-dimensional Response surface plots for Levelized Cost of Electricity (LCOE); (b) 3D Response surface plots for Levelized Cost of Hydrogen (LCOH); (c) 3D Response surface plots for Net Present Cost; (d) 3D Response surface plots for Annual H2 production; (e) 3D Response surface plots for Excess hydrogen production; (f) 3D Response surface plots for Excess electricity production.
3.5. Optimization Results
Table 10 presents the considerably optimized conditions identified through the response surface methodology. The optimal parameter combinations and corresponding system performance metrics for the top 10 different optimizations scenarios are presented, with a high desirability of 80% at a 95% confidence level. This translates to the most considerable optimal condition, with an electricity efficiency of 95%, a wind-turbine capacity of 4960 kW, a capital investment of $40,001, operational costs of $40,000 per year, a project lifetime of 29 years, a nominal discount rate of 8.9%, and a generic PV capacity of 29 kW. This resulted in a predictive LCOE of 0.014$/kWh, LCOH of 0.124$/kg, NPC of $451,940, H2 production of 355,071 kg/year, Excess H2 production of 309,522 kg/year, Excess Electricity of 15,251,117 kWh/year.
Table 10.
Considerably best 10 optimal conditions.
3.6. Optimization Analysis
Figure 5 presents the ramp plot of the selected optimized condition for the hybrid renewable energy system (HRES). The plot displays the individual parameter effects and their optimal values contributing to the overall system optimization with a desirability of 0.754.
Figure 5.
Ramp plot of selected optimized condition of a hybrid renewable energy system (HRES), the red dot-optimum level and blue dot-predicted result level.
4. Discussion
4.1. ANOVA Discussion
Analysis of variance (ANOVA) plays a key role in statistical analysis. It assesses how one or more factors affect the response function, both individually and together. Table 3, Table 4, Table 5, Table 6, Table 7 and Table 8 show ANOVA results for all responses. ANOVA was conducted to check if the model terms and their interactions were significant for each response variable. The following discussion examines each response in detail, incorporating fit statistics to validate model performance further.
4.1.1. Levelized Cost of Electricity (LCOE)
Table 3 the analysis shows an F-value of 1.702 × 106 (p < 0.0001), indicating a very high value that demonstrates excellent predictability by the reduced quadratic model for LCOE. This proves that the reduced quadratic model can predict LCOE well. The efficiency of the electrolyzer stands out as the most significant factor. Its F-value of 1.66 × 107 is high, highlighting its crucial role in minimizing costs. Operating costs and wind turbine capacity also have significant effects on their own. Their F-values were 1.438 × 107 and 2.369 × 106, respectively. Significant interaction terms, mainly AD and AB, revealed synergetic effects between technical and financial parameters. The lack-of-fit test was not significant (p > 0.05). This supports the idea that the model is suitable for predicting LCOE. A non-significant lack-of-fit test (p > 0.05) confirmed the model’s adequacy.
The fit statistics further support the model’s robustness, with minimal variability in predictions as indicated by a standard deviation (Std. Dev.) of 4.11 × 106. The coefficient of variation (C.V. %) was remarkably low (0.0233%), indicating high precision. Furthermore, the model achieved perfect R2, adjusted R2, and predicted R2 values of 1, indicating a near-perfect fit. An adequate precision value of 5980.976, which far exceeds the threshold of 4, indicates a strong signal-to-noise ratio.
The exceptionally high F-values observed (e.g., 1.66 × 1010) indicate an extremely high significance of the respective model terms. This is likely due to the large scale of the data and the high degree of explanation provided by the model for the variance in response. Nevertheless, the model was validated to ensure it is not overfitting and that the assumptions of ANOVA are reasonably met.
4.1.2. Levelized Cost of Hydrogen (LCOH)
The LCOH model in Table 4 showed strong statistical reliability, with an F-value of 1.075 × 105 (p < 0.0001). Electrolyzer efficiency and operating costs had the biggest impact on the model, with F-values of 6.959 × 105 and 5.939 × 105. Capital investment also had a significant effect, but it was smaller in comparison (F-value = 84,625.94). The non-linear relationship was indicated by the presence of substantial quadratic terms (A2 and E2), particularly concerning efficiency and project lifetime. The lack of fit was statistically insignificant (p = 0.9542), further validating the model’s reliability.
The model’s high precision was shown by the fit statistics, with a standard deviation of 0.0002 and a very low C.V. % of 0.1146. The model demonstrated excellent predictive accuracy, achieving an R2 of 0.9998, with adjusted and predicted R2 values also at 0.9998. The adequate precision of 1528.537 confirms the model’s effectiveness.
4.1.3. Net Present Cost (NPC)
The NPC model in Table 5 showed strong statistical significance (F-value = 4.448 × 105, p < 0.0001). Operating costs and discount rate stood out as main drivers, as their F-values of 1.883 × 106 and 1.115 × 106 prove. Significant interaction terms (DE DF, and EF) highlighted the compounded effects of financial parameters on overall system costs. The lack-of-fit test confirmed the validity of the model, and it showed no significant inadequacies.
The fit statistics (Table 9) supported the model’s accuracy showing a standard deviation of 347.78 and a low C.V. % of 0.0645. The R2 adjusted R2, and predicted R2 values of 0.9999 indicate the model has an almost perfect ability to explain the data. The adequate precision of 2658.806 ensures a strong signal-to-noise ratio.
4.1.4. Annual H2 Production
The annual hydrogen production model in Table 6 showed remarkable significance (F-value = 4.594 × 105 p < 0.0001). Electrolyzer efficiency had the biggest impact on the response, with an F-value of 9.114 × 105. PV capacity had a notable but lesser effect, with an F-value of 7348.87. The lack of fit was not significant (p = 1.0000), which means the model was adequate. The standard deviation of 335.63 and C.V. % of 0.0994 indicate high precision. The R2 adjusted R2, and predicted R2 values of 0.9997 confirm the model’s excellent ability to predict, while the adequate precision of 2063.381 shows a strong model signal.
4.1.5. Excess Hydrogen and Excess Electricity
The excess hydrogen and excess electricity responses in Table 7 and Table 8 matched the trends seen in annual H2 production. Electrolyzer efficiency and PV capacity remained the key individual factors. The same statistical parameters indicate how these factors impact various production-related outputs. For both responses, the standard deviations were 335.63 (Excess H2) and 18,896.17 (Excess Electricity), with C.V. % values of 0.115 and 0.1163. The R2 adjusted R2 and predicted R2 values of 0.9997 for both models show strong predictive accuracy. The adequate precision of 2063.381 further supports the reliability of the model. The most critical factor that emerged consistently across all responses was an electrolyzer efficiency. This highlights its crucial role in both cost reduction and production optimization.
Financial parameters (capital investment, operating costs, discount rate, and project lifetime) had negligible effects on production and excess energy output but showed dominant effects on cost-related responses. Significant interaction terms revealed complex dependencies between technical and economic variables, emphasizing the need for integrated system analysis. All models showed great predictive power, with R2 values above 0.99 and lack-of-fit tests that were not significant. The low C.V. % and high adequate precision values further support the reliability of these models. These findings provide clear direction for improving the green hydrogen production system. This means maximizing the electrolyzer’s efficiency and how much renewable energy output, while balancing financial parameters for economic viability.
4.2. Mathematical Models
The development of quadratic response surface models (Equations (2)–(7)) provides a robust mathematical framework for understanding and optimizing the complex interplay between technical and economic factors in an integrated renewable energy system for green hydrogen production. The models successfully capture the influence of key process variables (A–G) on critical system performance metrics (Y1–Y6), revealing insights that are crucial for strategic decision-making.
4.2.1. Interpretation of Key Economic Models
The models for the primary economic indicators—LCOE (Y1), LCOH (Y2), and NPC (Y3)—are the most complex, featuring a combination of linear, interaction, and quadratic terms. This underscores the non-linear nature of cost dynamics in such systems.
- Levelized Cost of Hydrogen (LCOH–Y2): This is arguably the most critical response for assessing the viability of green hydrogen. The model shows that Electrolyzer Efficiency (A) and Operating Costs (D) have the most substantial opposing linear effects. Higher electrolyzer efficiency significantly reduces LCOH (coefficient: −0.0161), as it directly improves the conversion efficiency of electricity to hydrogen. Conversely, higher operating costs drastically increase LCOH (coefficient: +0.0149). The presence of a strong positive quadratic term for A (+0.0017A2) suggests that while improving efficiency is beneficial, the marginal gain in cost reduction diminishes at very high efficiency levels, possibly due to the increasing capital cost of more advanced electrolyzers. The significant negative interaction term between A and D (−0.0016AD) indicates that high electrolyzer efficiency can effectively mitigate the negative financial impact of high operating costs, a vital insight for system designers.
- Net Present Cost (NPC–Y3): The NPC model is dominated by significant linear coefficients. Capital Investment (C) and Operating Costs (D) naturally increase the NPC, as they represent direct cash outflows. Interestingly, a longer Project Lifetime (E) increases NPC, which may seem counterintuitive. This is likely because the model captures the absolute total cost over the project’s life; a longer lifetime incurs more operational expenses, outweighing the benefits of asset depreciation over a more extended period in this specific calculation. The strong negative coefficient for Nominal Discount Rate (F) is a key economic principle: a higher discount rate significantly reduces the present value of future costs, thereby lowering the NPC. The significant interaction terms (e.g., DE, DF, EF) confirm that the combined effect of these financial parameters on the total cost is not simply additive but highly synergistic.
- Levelized Cost of Electricity (LCOE–Y1): The LCOE model shows smaller magnitude coefficients, reflecting its calculation on a per-unit (kWh) basis. The positive coefficients for A, C, and D indicate that the costs associated with the electrolyzer and system financing directly contribute to the cost of electricity within the integrated system.
4.2.2. Analysis of Production and Excess Outputs
The models for production and excess (Y4, Y5, Y6) are notably simpler, being primarily linear functions.
- Annual H2 Production (Y4) and Excess Hydrogen (Y5): Strikingly, the equations for Y4 and Y5 are identical in their variable terms (+35,824.02A + 3216.85G), differing only in their intercepts. This reveals two key insights:
- Electrolyzer Efficiency (A) is the overwhelming driver of hydrogen output. A more efficient electrolyzer produces more hydrogen from the same amount of electricity.
- PV Capacity (G) also increases production, but to a lesser extent, by providing more energy to the system.
The fact that the models for production and excess are structurally identical suggests that any increase in production leads to a directly proportional increase in excess hydrogen, assuming demand is constant. This highlights a potential need for optimized storage or demand-side management to utilize this excess.
- Excess Electricity (Y6): This model has a large negative coefficient for Electrolyzer Efficiency (A) and PV Capacity (G). This indicates that a more efficient electrolyzer consumes more of the available electricity, leaving less excess. Similarly, counterintuitively, more PV capacity reduces excess electricity. This is because Equation (7) likely represents the net excess after the electrolyzer’s demand is met. A larger PV array might be paired with a larger or more efficient electrolyzer that consumes the additional generation, thereby reducing the net excess sent to the grid or curtailed.
4.3. Implications for System Optimization
The derived models are not merely descriptive but are prescriptive tools for optimization. The presence of quadratic and interaction terms in the cost functions (Y1, Y2, Y3) confirms that the system possesses a non-linear response surface with identifiable minima (optimal points). For instance, the quadratic term for A in the LCOH model suggests an optimal electrolyzer efficiency beyond which further investment may not be cost-effective.
Furthermore, the strong interaction effects, such as between discount rate and other costs in the NPC model, imply that optimization cannot be performed on a single variable in isolation. A holistic approach, considering the combined settings of technical efficiency (A, G), capital investment (C), and financial parameters (E, F), is essential to find the global optimum that minimizes LCOH while managing capital exposure (NPC).
This study’s theoretical and simulation-based framework for optimizing seawater electrolysis powered by hybrid PV-wind systems has key limitations that define the future research agenda. The models rely on simulated data and linear simplifications that may miss non-linearities at design extremes. At the same time, the absence of pilot-scale validation overlooks critical real-world factors like electrolyzer degradation, seawater corrosion, and grid integration challenges. Furthermore, the current model assumes constant renewable energy availability and does not explicitly account for the intermittency of solar and wind resources, grid integration challenges, or the need for energy storage systems. These simplifications may lead to optimistic estimates of hydrogen production and cost. Future iterations of this model will incorporate real-time weather data from the KwaZulu-Natal region and include energy storage (e.g., batteries) and grid-balancing mechanisms to reflect real-world operational dynamics better.
4.4. Model Performance Evaluation
4.4.1. Economic Parameters
The model displayed outstanding predictive performance for both the Levelized Cost of Electricity (LCOE) and Levelized Cost of Hydrogen (LCOH). In Figure 3a, the data points line up along the diagonal, which indicates a strong link between predicted and actual LCOE values. This suggests the model’s predictions were accurate, with minimal scatter observed from 0.014 to 0.022$/kWh. Similarly, in Figure 3b, the predicted values maintain excellent agreement with actual values across the entire spectrum. This proves the model is just as good at predicting LCOH, with values ranging from 0.121 to 0.186$/kg.
The calculated LCOH of 0.124$/kg is notably lower than international benchmarks. This discrepancy is primarily attributable to the exclusion of seawater pretreatment costs, as discussed in Section 2.3. A preliminary estimate based on the literature suggests pretreatment could add approximately $3.44–$3.55/kg to the LCOH [33], aligning the total cost more closely with the expected range of $3–$8/kg. Future work will integrate these costs for a more comprehensive analysis.
4.4.2. Cost and Production Parameters
The Net Present Cost (Figure 3c) shows great model accuracy. Predicted values match actual values from $450,000 to $650,000. The straight-line relationship indicates the economic modeling framework captures cost dynamics well. Figure 3d displays the Annual H2 production validation. It demonstrates good prediction accuracy for production levels from about 280,000 to 380,000 kg/year.
4.4.3. Excess Resource Parameters
There is a good correlation of the model’s ability to predict excess hydrogen production (Figure 3e) from 240,000 to 340,000 kg/year. However, it shows greater variability compared to the primary economic variables or parameters. The closeness of the points to the diagonal line indicates that the model obtains hydrogen production dynamics under varying operational conditions. Figure 3f depicts the validation for excess electricity predictions from the range of 1.4 × 107 to 1.9 × 107 kWh/year.
The thorough validation across these six key factors shows how robust and reliable the predictive model is. The strong linear correlations observed in all predicted versus actual plots, with minimal scatter and consistent alignment along the diagonal, indicate that the model successfully captures the underlying physical and economic relationships within the system. The slight variations observed in the excess resource predictions (hydrogen and electricity) might reflect the natural complexity and variability in renewable energy systems, where production surpluses are affected by many random factors, including weather patterns and shifts in demand. The color gradient (from blue to red) across all plots indicates that the model maintains its predictive accuracy across different operational regimes and boundary conditions. This is key to putting it into practice and to study how to make it better. This validation provides confidence in the model’s applicability for design optimization, economic feasibility studies, and operational planning of renewable energy-based hydrogen production systems.
The color-coded progression from blue to red across all plots suggests that the model maintains its predictive accuracy across different operational regimes and boundary conditions, which is crucial for practical implementation and optimization studies. This validation provides confidence in the model’s applicability for design optimization, economic feasibility studies, and operational planning of renewable energy-hydrogen production systems.
A key limitation of this economic model is that it did not include the capital and operational costs associated with seawater pretreatment. For direct seawater electrolysis to be feasible, essential pretreatment processes such as filtration, reverse osmosis (RO) desalination, and purification are required to remove impurities, suspended solids, and ions that cause catalyst poisoning and membrane degradation [35,36]. The omission of these costs means the LCOH estimated values represent a lower-bound estimate. Including pretreatment would inevitably increase the final LCOH. Future work must integrate a detailed costing model for seawater pretreatment systems, drawing on data from the desalination industry [37,38]. To provide a more accurate and comprehensive techno-economic assessment of coastal green hydrogen production.
The omission of energy storage costs contributes to the low NPC and LCOH values reported. Integrating battery storage would incur substantial additional capital costs and reduce overall system efficiency due to charge–discharge cycles. A sensitivity analysis including storage costs is recommended for future work to quantify this impact.
4.5. Response Surface Interaction Effects
The 3D interaction plots in Figure 4a–d show how key operational parameters affect system performance. The color gradients in these plots make it easy to see output changes. Blue areas illustrate lower values, while red areas depict higher values. This assists in locating the best conditions.
Figure 4a illustrates the interaction between electrolyzer efficiency (A) and wind turbine capacity (B) on hydrogen production. The response surface indicates that hydrogen output is maximized at high electrolyzer efficiencies paired with intermediate wind turbine capacities. This underscores the critical role of electrolyzer performance in the system. Conversely, the diminishing returns observed at high wind capacities suggest that oversized turbines represent a suboptimal allocation of capital resources, highlighting the importance of right-sizing components to avoid unnecessary expenditure.
Figure 4b presents the combined effect of electrolyzer efficiency (A) and operating costs (D). The analysis confirms that enhanced electrolyzer efficiency significantly improves system output. However, the steep gradient of the surface at lower efficiency levels indicates that marginal improvements in electrolyzer technology can yield substantial performance gains. To maintain economic viability, these efficiency gains must be evaluated against the associated operating expenses, as profitability is highly sensitive to this trade-off.
Figure 4c depicts the relationship between wind turbine capacity (B) and system cost. The non-linear, convex nature of the curve demonstrates a point of increasing marginal cost. Beyond a certain capacity threshold, the financial investment required escalates rapidly relative to the incremental gains in capacity. This economic phenomenon necessitates the identification of an optimal turbine size that minimizes the levelized cost of energy or hydrogen.
Figure 4d explores the synergistic effect of wind turbine capacity (B) and PV capacity (G) on hydrogen production. The response surface reveals that peak production is achieved through a balanced integration of moderate wind and solar capacities. The observed plateau at high values of either variable indicates that extreme scaling of a single resource offers limited benefit. This finding strongly advocates for the implementation of hybrid renewable energy systems to ensure consistent and maximized hydrogen production.
The three-dimensional response surfaces in Figure 4e,f provide insights into the relationships between wind turbine capacity (B), electrolyzer efficiency (A), and excess energy outputs. The color gradients, transitioning from blue (lower values) to red (higher values), facilitate the interpretation of system behavior across the operational design space.
Figure 4e, analyzing excess hydrogen production, demonstrates that outputs are maximized at electrolyzer efficiencies exceeding 90% coupled with wind turbine capacities between 80–100 kW. This suggests that while high electrolyzer efficiency is paramount, it must be supported by sufficient energy generation capacity to realize its full potential. The non-linear response indicates clearly diminishing returns at elevated wind capacities, emphasizing the necessity of identifying a balanced optimum between these two factors.
Figure 4f examines excess electricity generation. The surface indicates that peak excess electricity occurs at mid-range wind capacities (approx. 80–100 kW) and high electrolyzer efficiencies. The pronounced gradient at lower capacities signifies that initial increases in wind turbine capacity yield significant gains in excess energy. In contrast, capacity expansions beyond approximately 100 kW provide minimal additional benefit. This pattern underscores the importance of precise wind turbine sizing to maximize the utilization of renewable resources and avoid capital overspending on underutilized infrastructure.
4.6. Numerical Optimization
The concluding phase of this study employed a comprehensive numerical optimization routine to identify the optimal process parameters that maximize the desired system responses. The optimization algorithm generated a set of 100 candidate solutions. These solutions were evaluated and ranked using a composite desirability function (D), calculated as the geometric mean of the individual desirability scores for each response variable (Equation (8)). This function serves as the primary optimization criterion, where a value of D = 1 represents the ideal scenario across all responses, and D = 0 indicates that at least one response falls outside an acceptable range.
The ten highest-ranked parameter configurations, all of which exhibit a composite desirability performance exceeding 0.75, are presented in Table 10. The optimal solution, achieving the highest overall desirability score, is graphically summarized in Figure 5. The complete set of Pareto-optimal solutions is provided in Appendix B for further reference.
The results (Figure 5) show that the highest-ranked solutions consistently yielded desirability, which confirms that the optimization framework works well. The optimal configuration achieved a desirability score of 0.755, and the following best options were very similar. This tells us that the solutions found are reliable. The slight differences between the best-performing setups suggest that multiple near-optimal operational regimes exist, thereby offering flexibility in real-world implementation.
Triplicate experimental validations were conducted under the identified optimal conditions to ensure statistical reliability of the results. The data showed minimal variation, as indicated by the minor standard deviations (for example, 0.214% for current and 0.553% for hydrogen flow rate). This consistency and reproducibility highlight the precision of the regression model and reinforces the validity of the optimization methodology. The optimal configurations presented are based on regional data from KwaZulu-Natal. While the RSM framework is robust and transferable, regional recalibration of input variables (e.g., solar irradiance, wind speed, seawater salinity) is recommended for application in other contexts.
The optimized results presented in Figure 5 are based on average renewable energy inputs and do not fully capture the variability inherent in solar and wind generation. The absence of energy storage or grid-balancing strategies may overestimate system reliability and underestimate the Levelized Cost of Hydrogen (LCOH) under real operating conditions. Future work will integrate real meteorological data and storage solutions to assess their impact on system economics and performance.
4.7. Sensitivity Analysis and Policy Implications
A detailed sensitivity analysis was conducted to evaluate the impact of financial parameters, particularly the nominal discount rate (7–9%), on the Levelized Cost of Hydrogen (LCOH) and Net Present Cost (NPC). The results indicate that the discount rate has a significant influence on the economic viability of green hydrogen production, with a 1% increase in the discount rate resulting in an approximate 5–7% rise in LCOH. This sensitivity underscores the importance of favorable financing conditions and policy support in reducing the cost of capital.
In the context of South Africa, where green hydrogen is still in the nascent stage, policy mechanisms such as subsidies, tax incentives, and low-interest loans could play a pivotal role in enhancing project feasibility. For instance, the South African Hydrogen Society Roadmap (HSRM) and the Just Energy Transition Investment Plan (JET-IP) highlight the need for public–private partnerships and international funding to de-risk investments in green hydrogen [2,28]. Similar international cases, such as the European Hydrogen Bank and the U.S. Inflation Reduction Act (IRA), demonstrate how targeted subsidies can reduce the effective discount rate and accelerate market adoption [39].
4.8. Comparative Analysis with Global Studies
The findings of this study on the techno-economic feasibility of green hydrogen production in KwaZulu-Natal can be contextualized by comparing them with similar research in other regions that possess analogous solar and wind resources or face comparable infrastructure challenges (Table 11).
The optimized Levelized Cost of Hydrogen (LCOH) of 0.124$/kgH2 for a hybrid PV-wind system with seawater electrolysis aligns with estimates from other sunny and coastal regions. For instance, a study for the coastal area of Namibia, which shares similar high solar irradiation levels, also found that hybrid systems significantly reduce costs compared to single-source renewables [40]. Research in Namibia, facing grid constraints similar to those in South Africa, highlighted the critical role of hybrid renewable systems in achieving cost-competitive hydrogen production. Their results show that the LCOH of 5.98$/kg H2 can be achieved by on-grid Proton exchange membrane electrolyzers (PEMEL) [40].
A key differentiator of this study is its focus on direct seawater electrolysis. While the studies, as mentioned earlier [40], primarily model the use of desalinated or purified water, our analysis directly addresses the technical and economic implications of using seawater. This study directly addresses the comparative gaps identified in Table 1, providing a localized and integrated analysis that builds upon prior regional and global research. While [2,3] established South Africa’s coal dependence and grid constraints established, this work advances the discourse by modeling a viable hybrid PV-wind system to overcome these very limitations. It specifically answers the call from [2,19] for integrated PV-wind-hydrogen studies by quantifying the seasonal complementarity of solar and wind resources in KwaZulu-Natal, a critical gap previously noted. Furthermore, moving beyond the theoretical proposal of seawater electrolysis for water-scarce regions [12,20]. This paper delivers a techno-economic optimization of the process, incorporating insights on advanced membranes akin to those demonstrated in [10]. The research directly rectifies the oversimplified economic assessments critiqued by [2] by holistically integrating LCOH and NPC with technical parameters within an RSM framework.
This approach is most relevant for water-scarce nations and finds its closest parallel in studies from the Middle East and Australia, where water availability is a primary constraint. The challenges of membrane corrosion and additional pretreatment costs identified here are consistent with the technical hurdles noted in those regions, reinforcing that while seawater electrolysis is a promising solution, its economic viability is tightly bound to advancements in durable catalyst and membrane materials.
In Table 11, the comparative analysis confirms that the fundamental drivers of green hydrogen economics, solar and wind resource quality, are universal. However, it also underscores that local constraints, such as South Africa’s grid reliability, water scarcity, and specific industrial decarbonization goals, necessitate tailored models. Our study contributes to this global body of work by providing a focused analysis of South Africa’s coast that integrates the critical factor of seawater use. It was observed that, based on pretreatment, storage, and transportation, as well as the efficiency of the electrolyzer, the LCOH is influenced, as presented in Table 11.
Table 11.
Summary of techno-economic studies on green hydrogen production from seawater.
Table 11.
Summary of techno-economic studies on green hydrogen production from seawater.
| Water Source | Energy Source | Hydrogen Cost ($/kg) | Efficiency (%) | Reference |
|---|---|---|---|---|
| Desalinated seawater | Solar | 30 | 17 | [41] |
| Desalinated seawater | Wind | 4.4 | 50–60 | [41] |
| Desalinated | Offshore wind and battery | 4.9–6.8 | 30–90 | [41,42] |
| Desalinated seawater | PV Cells and battery | 2.5 | 95 | [43] |
| Desalinated seawater | Hybrid (PV, wind and grid) | 5.11 | 70–90 | [41] |
| Seawater (Large scale (production, storage and transportation)) | PV and solar | 5.4 (R 96.07) | 70 | [44] |
| Seawater (large-scale green hydrogen production and storage) | Offshore wind | 0.067 (0.057/kWh) | 51 | [45] |
| Seawater (small-scale hydrogen production without storage and transportation) | PV and Solar | 0.124 | 95 | This study |
5. Conclusions
This study successfully optimized and evaluated a hybrid photovoltaic (PV)-wind system for green hydrogen production via seawater electrolysis in South Africa, employing Response Surface Methodology (Box–Behnken Design) for techno-economic analysis. An optimal condition of electricity efficiency of 95%, a wind-turbine capacity of 4960 kW, a capital investment of $40,001, operational costs of $40,000 per year, a project lifetime of 29 years, a nominal discount rate of 8.9%, and a generic PV capacity of 29 kW, resulted in a predictive LCOH of 0.124$/kg H2 with a yearly production of 355,071 kg. The low LCOH represents the foundational estimate of the core electrolysis system, excluding the costs of seawater pretreatment, hydrogen storage, and transportation.
Analysis of variance (ANOVA) was used to evaluate the response predictive models developed as a function of the input parameters, addressing the central questions of the study. In response to RQ1, ANOVA identified electrolyzer efficiency, PV and wind capacity, capital investment, and the discount rate as the most influential parameters on the Levelized Cost of Hydrogen (LCOH) and annual production. The model revealed significant interactions between these technical and economic variables (RQ4), demonstrating that their synergistic effects are crucial for overall system performance and scalability. Addressing RQ2, the optimized system configuration achieved an LCOH of approximately $0.124/kg/H2 and a substantial annual production of around 355,071 kg/year, confirming its economic feasibility. The model’s accuracy (R2 > 0.99) and statistical significance (p < 0.05) underscore the robustness of these findings. The results demonstrate that direct seawater electrolysis powered by hybrid renewables can serve as a sustainable and economically viable alternative to conventional methods (RQ3), particularly in water-scarce regions like South Africa. Its alignment with SDG 6 and focus on leveraging coastal resources highlights its innovative potential to mitigate freshwater scarcity.
The reliance on simulated data and assumptions of steady-state operation overlook practical challenges such as electrolyzer degradation, seawater membrane durability, and minute-level renewable energy fluctuations [14]. It is worth mentioning that the study location was chosen to analyze the first green hydrogen production from direct seawater with low LCOH, as the integrated renewable energy sources (readily available PV and wind) had no significant influence on the production cost. To advance the field, future research must incorporate detailed techno-economic modeling of seawater pretreatment infrastructure, as well as the storage and transportation of hydrogen, by leveraging established data from the desalination industry. In addition, to deliver more accurate and comprehensive cost assessments for coastal green hydrogen production facilities, incorporating these essential costs is crucial for a realistic economic assessment.
Furthermore, the model did not account for the impact of South Africa’s unreliable grid infrastructure and frequent start–stop cycles on electrolyzer degradation, a critical factor for which future research should integrate grid fault analysis and cyclic durability models [15]. The regional specificity of the analysis, based on KwaZulu-Natal’s data, also limits the direct extrapolation of results without localized adjustments.
As part of this research roadmap, the focus was on bridging the gap between simulation and real-world implementation by conducting pilot-scale validation under coastal conditions. Further validation of costs for hydrogen production from real-life projects will be welcome to validate the results or improve the accuracy of future economic assessments. This must incorporate the techno-economic analysis of energy storage solutions to address renewable intermittency, which is essential for practical deployment and will result in a higher, more accurate LCOH.
To bridge the gap between theoretical optimization and practical implementation, future work should prioritize empirical validation. This can be achieved through a proposed pilot-scale demonstration plant in coastal KwaZulu-Natal, developed in collaboration with local agencies and industrial partners. The 18–24-month installation, 12-month data collection, and 6-month analysis plan may include:
- A 1–2 kW PEM or AEM electrolyzer system coupled with a hybrid PV-wind microgrid.
- Long-term durability testing under real-world seawater conditions, monitoring production rate, efficiency, and membrane fouling/corrosion.
- Integration with a small-scale desalination unit.
- Dynamic modeling of grid interaction and energy storage to mitigate intermittency.
Finally, transforming these optimized simulations into actionable, sustainable solutions will require interdisciplinary collaboration, pilot-scale validation, durability studies, and adaptive policymaking that addresses socioeconomic factors and grid resilience. Based on similar research into emerging technologies and the preliminary results obtained, it is believed that these can provide valuable support to stakeholders across various sectors and assist decision-makers at multiple levels.
Author Contributions
Conceptualization: S.M., E.K.T. and S.R.; Methodology: S.M. and E.K.T.; Software (Stat Ease-Design Expert): S.M. and E.K.T.; Validation: S.M., E.K.T., S.R., N.H.M. and K.M.; Formal Analysis: S.M.; Investigation: S.M.; Resources: S.M. and E.K.T.; Data Curation: S.M.; Writing—Original Draft Preparation: S.M.; Writing—Review and Editing: E.K.T., S.R., N.H.M. and K.M.; Visualization: S.M. and E.K.T.; Supervision: E.K.T., S.R., N.H.M. and K.M.; Funding Acquisition: E.K.T., N.H.M. and S.R. All authors have read and agreed to the published version of the manuscript.
Funding
This research received no external funding.
Data Availability Statement
All data presented in the manuscript is available upon request.
Acknowledgments
The authors declare that the use of AI tools, such as State-Ease Design Expert software, was employed for data analysis, and Grammarly software was used to improve the grammar of the write-up. After using these tools/services, the authors reviewed and edited the content as needed, taking full responsibility.
Conflicts of Interest
The authors declare no conflicts of interest. The funders had no role in the study’s design; in the collection, analyses, or interpretation of data; in the writing of the manuscript; or in the decision to publish the results.
Abbreviations
The following abbreviations are used in this manuscript:
| AWE | Alkaline Water Electrolysis |
| AEM | Anion Exchange Membrane Electrolysis |
| PEM | Polymer Electrolyte Membrane Electrolysis |
| SMR | Steam Methane Reforming |
| LCOH | Levelized Cost of Hydrogen |
| NPC | Net Present Cost |
| RSM | Response Surface Methodology |
| BBD | Box–Behnken Design |
| PV | Photovoltaic |
| SDG | Sustainable Development Goal |
| IRP | Integrated Resource Plan |
| SANEDI-GIZ | South African National Energy Development Institute and Deutsche Gesellschaft für Internationale Zusammenarbeit |
| HSRM | Hydrogen Society Roadmap |
| ANOVA | Analysis of Variance |
| LCOE | Levelized Cost of Electricity |
| HRES | Hybrid Renewable Energy System |
| CAPEX | Capital Expenditures |
| CO2 | Carbon Dioxide |
| H2 | Hydrogen |
| kgH2 | Kilogram of Hydrogen |
| kW | Kilowatt |
| kWh | Kilowatt-hour |
| yr | Year |
| $ | US Dollar |
Appendix A
Table A1.
Experimental Design and Results for Green Hydrogen Production System Analysis.
Table A1.
Experimental Design and Results for Green Hydrogen Production System Analysis.
| Factor 1 | Factor 2 | Factor 3 | Factor 4 | Factor 5 | Factor 6 | Factor 7 | Response 1 | Response 2 | Response 3 | Response 4 | Response 5 | Response 6 | |
|---|---|---|---|---|---|---|---|---|---|---|---|---|---|
| Run | A: Electrolyzer Efficiency | B: Wind Turbine Capacity | C: Capital Investment: | D: Operating Costs | E: Project Lifetime | F: Nominal Discount Rate | G: The Generic PV | LCOE | LCOH | Net Present Cost (NPC) | Annual H2 Production | Excess_Hydrogen | Excess_Electricity |
| Unit | % | kW | $ | $/yr | yrs | % | kW | $/kWh | $/kg | $ | kg/year | kg/year | kWh/year |
| 1 | 80 | 1050 | 60,000 | 40,000 | 25 | 8 | 505 | 0.014 | 0.151 | 486,991 | 301,257 | 255,632 | 1.82852 × 107 |
| 2 | 89.5 | 1050 | 40,000 | 45,000 | 30 | 8 | 505 | 0.017 | 0.144 | 546,600 | 337,500 | 291,875 | 1.62447 × 107 |
| 3 | 99 | 1050 | 80,000 | 45,000 | 25 | 7 | 505 | 0.020 | 0.139 | 604,411 | 373,324 | 327,699 | 1.42278 × 107 |
| 4 | 89.5 | 1050 | 40,000 | 45,000 | 20 | 8 | 505 | 0.017 | 0.145 | 481,817 | 337,500 | 291,875 | 1.62447 × 107 |
| 5 | 80 | 1050 | 80,000 | 45,000 | 25 | 9 | 505 | 0.017 | 0.176 | 522,016 | 301,676 | 256,051 | 1.82616 × 107 |
| 6 | 89.5 | 1050 | 80,000 | 40,000 | 25 | 8 | 1000 | 0.017 | 0.140 | 506,991 | 339,788 | 294,163 | 1.61158 × 107 |
| 7 | 89.5 | 1050 | 40,000 | 50,000 | 25 | 8 | 10 | 0.019 | 0.161 | 573,739 | 334,292 | 288,667 | 1.64253 × 107 |
| 8 | 80 | 1050 | 60,000 | 45,000 | 25 | 7 | 505 | 0.016 | 0.166 | 584,411 | 301,676 | 256,051 | 1.82616 × 107 |
| 9 | 80 | 1050 | 80,000 | 45,000 | 25 | 9 | 505 | 0.017 | 0.176 | 522,016 | 301,676 | 256,051 | 1.82616 × 107 |
| 10 | 80 | 2000 | 80,000 | 45,000 | 25 | 8 | 10 | 0.016 | 0.176 | 560,365 | 298,801 | 253,176 | 1.84235 × 107 |
| 11 | 80 | 2000 | 40,000 | 45,000 | 25 | 8 | 10 | 0.015 | 0.163 | 520,365 | 298,801 | 253,176 | 1.84235 × 107 |
| 12 | 89.5 | 2000 | 60,000 | 45,000 | 20 | 8 | 1000 | 0.017 | 0.150 | 501,817 | 340,717 | 295,092 | 1.60636 × 107 |
| 13 | 80 | 1050 | 60,000 | 45,000 | 25 | 7 | 505 | 0.016 | 0.166 | 584,411 | 301,676 | 256,051 | 1.82616 × 107 |
| 14 | 89.5 | 1050 | 60,000 | 40,000 | 25 | 9 | 505 | 0.016 | 0.137 | 452,903 | 337,500 | 291,875 | 1.62447 × 107 |
| 15 | 99 | 1050 | 60,000 | 40,000 | 30 | 8 | 505 | 0.017 | 0.121 | 510,311 | 373,324 | 327,699 | 1.42278 × 107 |
| 16 | 89.5 | 1050 | 60,000 | 45,000 | 25 | 8 | 505 | 0.018 | 0.150 | 540,365 | 337,500 | 291,875 | 1.62447 × 107 |
| 17 | 89.5 | 1050 | 60,000 | 50,000 | 25 | 7 | 505 | 0.019 | 0.163 | 642,679 | 337,500 | 291,875 | 1.62447 × 107 |
| 18 | 89.5 | 100 | 40,000 | 45,000 | 30 | 8 | 505 | 0.018 | 0.144 | 546,600 | 337,969 | 292,344 | 1.62183 × 107 |
| 19 | 99 | 1050 | 60,000 | 40,000 | 25 | 8 | 505 | 0.018 | 0.122 | 486,991 | 373,843 | 328,218 | 1.41986 × 107 |
| 20 | 89.5 | 1050 | 60,000 | 45,000 | 25 | 8 | 10 | 0.018 | 0.151 | 540,365 | 334,283 | 288,658 | 1.64258 × 107 |
| 21 | 89.5 | 100 | 60,000 | 45,000 | 20 | 8 | 10 | 0.019 | 0.153 | 501,817 | 334,283 | 288,658 | 1.64258 × 107 |
| 22 | 89.5 | 100 | 60,000 | 40,000 | 25 | 7 | 505 | 0.016 | 0.134 | 526,143 | 337,500 | 291,875 | 1.62447 × 107 |
| 23 | 80 | 1050 | 60,000 | 50,000 | 30 | 8 | 505 | 0.017 | 0.183 | 622,889 | 301,676 | 256,051 | 1.82616 × 107 |
| 24 | 99 | 100 | 40,000 | 45,000 | 25 | 8 | 1000 | 0.020 | 0.129 | 520,365 | 376,882 | 331,257 | 1.40274 × 107 |
| 25 | 89.5 | 100 | 60,000 | 45,000 | 25 | 8 | 505 | 0.018 | 0.150 | 540,365 | 337,031 | 291,406 | 1.62711 × 107 |
| 26 | 89.5 | 1050 | 60,000 | 45,000 | 20 | 9 | 1000 | 0.018 | 0.151 | 470,785 | 341,645 | 296,020 | 1.60113 × 107 |
| 27 | 99 | 1050 | 40,000 | 45,000 | 25 | 7 | 505 | 0.019 | 0.130 | 564,411 | 373,324 | 327,699 | 1.42278 × 107 |
| 28 | 80 | 100 | 40,000 | 45,000 | 25 | 8 | 10 | 0.016 | 0.163 | 520,365 | 298,801 | 253,176 | 1.84235 × 107 |
| 29 | 89.5 | 1050 | 40,000 | 50,000 | 25 | 8 | 1000 | 0.019 | 0.158 | 573,739 | 339,788 | 294,163 | 1.61158 × 107 |
| 30 | 99 | 1050 | 80,000 | 45,000 | 25 | 9 | 505 | 0.020 | 0.142 | 522,016 | 373,324 | 327,699 | 1.42278 × 107 |
| 31 | 89.5 | 2000 | 80,000 | 45,000 | 20 | 8 | 505 | 0.018 | 0.158 | 521,817 | 337,031 | 291,406 | 1.62711 × 107 |
| 32 | 89.5 | 1050 | 60,000 | 45,000 | 25 | 8 | 505 | 0.018 | 0.150 | 540,365 | 337,500 | 291,875 | 1.62447 × 107 |
| 33 | 89.5 | 1050 | 60,000 | 40,000 | 25 | 9 | 505 | 0.016 | 0.137 | 452,903 | 337,500 | 291,875 | 1.62447 × 107 |
| 34 | 89.5 | 1050 | 40,000 | 45,000 | 30 | 8 | 505 | 0.017 | 0.144 | 546,600 | 337,500 | 291,875 | 1.62447 × 107 |
| 35 | 89.5 | 100 | 60,000 | 45,000 | 25 | 8 | 505 | 0.018 | 0.150 | 540,365 | 337,031 | 291,406 | 1.62711 × 107 |
| 36 | 89.5 | 1050 | 40,000 | 40,000 | 25 | 8 | 1000 | 0.015 | 0.129 | 466,991 | 339,788 | 294,163 | 1.61158 × 107 |
| 37 | 89.5 | 2000 | 60,000 | 45,000 | 25 | 8 | 505 | 0.017 | 0.150 | 540,365 | 337,031 | 291,406 | 1.62711 × 107 |
| 38 | 89.5 | 1050 | 60,000 | 45,000 | 25 | 8 | 505 | 0.018 | 0.150 | 540,365 | 337,500 | 291,875 | 1.62447 × 107 |
| 39 | 89.5 | 2000 | 60,000 | 40,000 | 25 | 7 | 505 | 0.015 | 0.134 | 526,143 | 337,500 | 291,875 | 1.62447 × 107 |
| 40 | 99 | 1050 | 60,000 | 50,000 | 20 | 8 | 505 | 0.022 | 0.150 | 550,907 | 373,324 | 327,699 | 1.42278 × 107 |
| 41 | 89.5 | 1050 | 60,000 | 50,000 | 25 | 9 | 505 | 0.020 | 0.166 | 551,129 | 337,500 | 291,875 | 1.62447 × 107 |
| 42 | 89.5 | 100 | 60,000 | 45,000 | 20 | 8 | 1000 | 0.019 | 0.150 | 501,817 | 340,717 | 295,092 | 1.60636 × 107 |
| 43 | 89.5 | 1050 | 60,000 | 45,000 | 25 | 8 | 10 | 0.018 | 0.151 | 540,365 | 334,283 | 288,658 | 1.64258 × 107 |
| 44 | 80 | 1050 | 80,000 | 45,000 | 25 | 7 | 505 | 0.016 | 0.172 | 604,411 | 301,676 | 256,051 | 1.82616 × 107 |
| 45 | 89.5 | 2000 | 40,000 | 45,000 | 30 | 8 | 505 | 0.016 | 0.144 | 546,600 | 337,969 | 292,344 | 1.62183 × 107 |
| 46 | 89.5 | 100 | 60,000 | 40,000 | 25 | 7 | 505 | 0.016 | 0.134 | 526,143 | 337,500 | 291,875 | 1.62447 × 107 |
| 47 | 99 | 1050 | 60,000 | 45,000 | 25 | 7 | 505 | 0.019 | 0.134 | 584,411 | 373,324 | 327,699 | 1.42278 × 107 |
| 48 | 89.5 | 1050 | 80,000 | 45,000 | 30 | 8 | 505 | 0.018 | 0.154 | 586,600 | 337,500 | 291,875 | 1.62447 × 107 |
| 49 | 80 | 1050 | 60,000 | 45,000 | 25 | 9 | 505 | 0.016 | 0.169 | 502,016 | 301,676 | 256,051 | 1.82616 × 107 |
| 50 | 80 | 1050 | 60,000 | 50,000 | 30 | 8 | 505 | 0.017 | 0.183 | 622,889 | 301,676 | 256,051 | 1.82616 × 107 |
| 51 | 89.5 | 2000 | 60,000 | 45,000 | 30 | 8 | 10 | 0.017 | 0.151 | 566,600 | 334,283 | 288,658 | 1.64258 × 107 |
| 52 | 89.5 | 100 | 60,000 | 45,000 | 20 | 8 | 1000 | 0.019 | 0.150 | 501,817 | 340,717 | 295,092 | 1.60636 × 107 |
| 53 | 99 | 1050 | 60,000 | 50,000 | 25 | 8 | 505 | 0.021 | 0.149 | 593,739 | 373,843 | 328,218 | 1.41986 × 107 |
| 54 | 89.5 | 1050 | 80,000 | 40,000 | 25 | 8 | 10 | 0.017 | 0.142 | 506,991 | 334,292 | 288,667 | 1.64253 × 107 |
| 55 | 89.5 | 100 | 60,000 | 45,000 | 25 | 8 | 505 | 0.018 | 0.150 | 540,365 | 337,969 | 292,344 | 1.62183 × 107 |
| 56 | 99 | 1050 | 40,000 | 45,000 | 25 | 9 | 505 | 0.019 | 0.131 | 482,016 | 373,324 | 327,699 | 1.42278 × 107 |
| 57 | 89.5 | 1050 | 40,000 | 50,000 | 25 | 8 | 10 | 0.019 | 0.161 | 573,739 | 334,274 | 288,649 | 1.64263 × 107 |
| 58 | 99 | 1050 | 60,000 | 45,000 | 25 | 7 | 505 | 0.019 | 0.134 | 584,411 | 373,324 | 327,699 | 1.42278 × 107 |
| 59 | 89.5 | 1050 | 60,000 | 45,000 | 25 | 8 | 505 | 0.018 | 0.150 | 540,365 | 337,500 | 291,875 | 1.62447 × 107 |
| 60 | 89.5 | 2000 | 60,000 | 40,000 | 25 | 9 | 505 | 0.015 | 0.137 | 452,903 | 337,500 | 291,875 | 1.62447 × 107 |
| 61 | 89.5 | 2000 | 40,000 | 45,000 | 30 | 8 | 505 | 0.016 | 0.144 | 546,600 | 337,031 | 291,406 | 1.62711 × 107 |
| 62 | 89.5 | 2000 | 60,000 | 45,000 | 20 | 8 | 10 | 0.017 | 0.153 | 501,817 | 334,283 | 288,658 | 1.64258 × 107 |
| 63 | 89.5 | 2000 | 60,000 | 45,000 | 30 | 8 | 1000 | 0.017 | 0.148 | 566,600 | 340,717 | 295,092 | 1.60636 × 107 |
| 64 | 89.5 | 100 | 40,000 | 45,000 | 20 | 8 | 505 | 0.018 | 0.145 | 481,817 | 337,969 | 292,344 | 1.62183 × 107 |
| 65 | 89.5 | 2000 | 60,000 | 45,000 | 25 | 8 | 505 | 0.017 | 0.150 | 540,365 | 337,031 | 291,406 | 1.62711 × 107 |
| 66 | 89.5 | 1050 | 60,000 | 45,000 | 25 | 8 | 1000 | 0.018 | 0.149 | 540,365 | 340,717 | 295,092 | 1.60636 × 107 |
| 67 | 89.5 | 2000 | 60,000 | 45,000 | 25 | 8 | 505 | 0.017 | 0.150 | 540,365 | 337,031 | 291,406 | 1.62711 × 107 |
| 68 | 89.5 | 1050 | 80,000 | 50,000 | 25 | 8 | 10 | 0.020 | 0.172 | 613,739 | 334,274 | 288,649 | 1.64263 × 107 |
| 69 | 89.5 | 1050 | 80,000 | 50,000 | 25 | 8 | 1000 | 0.020 | 0.168 | 613,739 | 341,645 | 296,020 | 1.60113 × 107 |
| 70 | 99 | 1050 | 60,000 | 50,000 | 25 | 8 | 505 | 0.021 | 0.149 | 593,739 | 372,805 | 327,180 | 1.4257 × 107 |
| 71 | 80 | 1050 | 60,000 | 45,000 | 25 | 9 | 505 | 0.016 | 0.169 | 502,,016 | 301,676 | 256,051 | 1.82616 × 107 |
| 72 | 80 | 1050 | 40,000 | 45,000 | 25 | 9 | 505 | 0.015 | 0.163 | 482016 | 301,676 | 256,051 | 1.82616 × 107 |
| 73 | 89.5 | 1050 | 40,000 | 50,000 | 25 | 8 | 1000 | 0.019 | 0.157 | 573,739 | 341,645 | 296,020 | 1.60113 × 107 |
| 74 | 89.5 | 1050 | 60,000 | 45000 | 30 | 9 | 10 | 0.018 | 0.152 | 522,314 | 334,274 | 288,649 | 1.64263 × 107 |
| 75 | 80 | 1050 | 60,000 | 40,000 | 20 | 8 | 505 | 0.014 | 0.153 | 452,726 | 301,676 | 256,051 | 1.82616 × 107 |
| 76 | 89.5 | 100 | 60,000 | 40,000 | 25 | 9 | 505 | 0.017 | 0.137 | 452,903 | 337,500 | 291,875 | 1.62447 × 107 |
| 77 | 80 | 1050 | 60,000 | 50,000 | 25 | 8 | 505 | 0.017 | 0.184 | 593,739 | 302,095 | 256,470 | 1.8238 × 107 |
| 78 | 89.5 | 100 | 60,000 | 50,000 | 25 | 9 | 505 | 0.020 | 0.166 | 551,129 | 337,500 | 291,875 | 1.62447 × 107 |
| 79 | 80 | 1050 | 60,000 | 50,000 | 25 | 8 | 505 | 0.017 | 0.185 | 593,739 | 301,257 | 255,632 | 1.82852 × 107 |
| 80 | 80 | 1050 | 40,000 | 45,000 | 25 | 7 | 505 | 0.015 | 0.161 | 564,411 | 301,676 | 256,051 | 1.82616 × 107 |
| 81 | 99 | 1050 | 80,000 | 45,000 | 25 | 9 | 505 | 0.020 | 0.142 | 522,016 | 373,324 | 327,699 | 1.42278 × 107 |
| 82 | 89.5 | 1050 | 60,000 | 45,000 | 25 | 8 | 505 | 0.018 | 0.150 | 540,365 | 337,500 | 291,875 | 1.62447 × 107 |
| 83 | 89.5 | 1050 | 80,000 | 45,000 | 20 | 8 | 505 | 0.019 | 0.157 | 521,817 | 337,500 | 291,875 | 1.62447 × 107 |
| 84 | 80 | 100 | 80,000 | 45,000 | 25 | 8 | 10 | 0.017 | 0.176 | 560,365 | 298,801 | 253,176 | 1.84235 × 107 |
| 85 | 89.5 | 2000 | 60,000 | 40,000 | 25 | 9 | 505 | 0.015 | 0.137 | 452,903 | 337,500 | 291,875 | 1.62447 × 107 |
| 86 | 89.5 | 2000 | 80,000 | 45000 | 30 | 8 | 505 | 0.017 | 0.154 | 586,600 | 337,969 | 292,344 | 1.62183 × 107 |
| 87 | 89.5 | 1050 | 60,000 | 40,000 | 25 | 9 | 505 | 0.016 | 0.137 | 452,903 | 337,500 | 291,875 | 1.62447 × 107 |
| 88 | 89.5 | 1050 | 60,000 | 45,000 | 20 | 7 | 1000 | 0.018 | 0.148 | 536,731 | 341,645 | 296,020 | 1.60113 × 107 |
| 89 | 89.5 | 1050 | 60,000 | 50,000 | 25 | 9 | 505 | 0.020 | 0.166 | 551,129 | 337,500 | 291,875 | 1.62447 × 107 |
| 90 | 80 | 1050 | 60,000 | 45,000 | 25 | 9 | 505 | 0.016 | 0.169 | 502,016 | 301,676 | 256,051 | 1.82616 × 107 |
| 91 | 99 | 2000 | 40,000 | 45,000 | 25 | 8 | 10 | 0.018 | 0.132 | 520,365 | 369,766 | 324,141 | 1.44281 × 107 |
| 92 | 89.5 | 100 | 40,000 | 45,000 | 20 | 8 | 505 | 0.018 | 0.146 | 481,817 | 337,031 | 291,406 | 1.62711 × 107 |
| 93 | 89.5 | 1050 | 60,000 | 45,000 | 25 | 8 | 505 | 0.018 | 0.150 | 540,365 | 337,500 | 291,875 | 1.62447 × 107 |
| 94 | 99 | 1050 | 60,000 | 40,000 | 25 | 8 | 505 | 0.018 | 0.122 | 486,991 | 373,843 | 328,218 | 1.41986 × 107 |
| 95 | 89.5 | 1050 | 40,000 | 45,000 | 30 | 8 | 505 | 0.017 | 0.144 | 546,600 | 337,500 | 291,875 | 1.62447 × 107 |
| 96 | 89.5 | 1050 | 80,000 | 50,000 | 25 | 8 | 1000 | 0.020 | 0.169 | 613,739 | 339,788 | 294,163 | 1.61158 × 107 |
| 97 | 89.5 | 1050 | 60,000 | 45,000 | 30 | 9 | 1000 | 0.018 | 0.149 | 522,314 | 341,645 | 296,020 | 1.60113 × 107 |
| 98 | 89.5 | 1050 | 60,000 | 45,000 | 25 | 8 | 505 | 0.018 | 0.150 | 540,365 | 337,500 | 291,875 | 1.62447 × 107 |
| 99 | 89.5 | 1050 | 40,000 | 45,000 | 20 | 8 | 505 | 0.017 | 0.145 | 481,817 | 337,500 | 291,875 | 1.62447 × 107 |
| 100 | 99 | 1050 | 60,000 | 45,000 | 25 | 9 | 505 | 0.020 | 0.137 | 502,016 | 373,324 | 327,699 | 1.42278 × 107 |
| 101 | 89.5 | 1050 | 80,000 | 45,000 | 30 | 8 | 505 | 0.018 | 0.154 | 586,600 | 337,500 | 291,875 | 1.62447 × 107 |
| 102 | 89.5 | 100 | 80,000 | 45,000 | 20 | 8 | 505 | 0.019 | 0.157 | 521,817 | 337,969 | 292,344 | 1.62183 × 107 |
| 103 | 89.5 | 1050 | 60,000 | 50,000 | 25 | 9 | 505 | 0.020 | 0.166 | 551,129 | 337,500 | 291,875 | 1.62447 × 107 |
| 104 | 89.5 | 1050 | 60,000 | 45,000 | 20 | 9 | 10 | 0.018 | 0.154 | 470,785 | 334,292 | 288,667 | 1.64253 × 107 |
| 105 | 89.5 | 1050 | 60,000 | 45,000 | 25 | 8 | 1000 | 0.018 | 0.149 | 540,365 | 340,717 | 295,092 | 1.60636 × 107 |
| 106 | 99 | 1050 | 60,000 | 40,000 | 20 | 8 | 505 | 0.018 | 0.124 | 452,726 | 373,324 | 327,699 | 1.42278 × 107 |
| 107 | 89.5 | 1050 | 60,000 | 45,000 | 25 | 8 | 1000 | 0.018 | 0.149 | 540,365 | 340,717 | 295,092 | 1.60636 × 107 |
| 108 | 89.5 | 1050 | 60,000 | 45,000 | 25 | 8 | 1000 | 0.018 | 0.149 | 540,365 | 340,717 | 295,092 | 1.60636 × 107 |
| 109 | 99 | 2000 | 80,000 | 45,000 | 25 | 8 | 10 | 0.019 | 0.142 | 560,365 | 369,766 | 324,141 | 1.44281 × 107 |
| 110 | 89.5 | 2000 | 60,000 | 45,000 | 25 | 8 | 505 | 0.017 | 0.150 | 540,365 | 337,969 | 292,344 | 1.62183 × 107 |
| 111 | 80 | 1050 | 60,000 | 50,000 | 25 | 8 | 505 | 0.017 | 0.185 | 593,739 | 301,257 | 255,632 | 1.82852 × 107 |
| 112 | 89.5 | 2000 | 60,000 | 50,000 | 25 | 7 | 505 | 0.018 | 0.163 | 642,679 | 337,500 | 291,875 | 1.62447 × 107 |
| 113 | 89.5 | 1050 | 60,000 | 45,000 | 25 | 8 | 505 | 0.018 | 0.150 | 540,365 | 337,500 | 291,875 | 1.62447 × 107 |
| 114 | 80 | 2000 | 40,000 | 45,000 | 25 | 8 | 1000 | 0.015 | 0.160 | 520,365 | 304,551 | 258,926 | 1.80997 × 107 |
| 115 | 99 | 1050 | 60,000 | 40,000 | 30 | 8 | 505 | 0.017 | 0.121 | 510,311 | 373,324 | 327,699 | 1.42278 × 107 |
| 116 | 89.5 | 1050 | 60,000 | 45,000 | 25 | 8 | 505 | 0.018 | 0.150 | 540,365 | 337,500 | 291,875 | 1.62447 × 107 |
| 117 | 89.5 | 100 | 60,000 | 40,000 | 25 | 9 | 505 | 0.017 | 0.137 | 452,903 | 337,500 | 291,875 | 1.62447 × 107 |
| 118 | 80 | 1050 | 60,000 | 40,000 | 25 | 8 | 505 | 0.014 | 0.151 | 486,991 | 301,257 | 255,632 | 1.82852 × 107 |
| 119 | 89.5 | 1050 | 80,000 | 45,000 | 30 | 8 | 505 | 0.018 | 0.154 | 586,600 | 337,500 | 291,875 | 1.62447 × 107 |
| 120 | 99 | 1050 | 60,000 | 50,000 | 30 | 8 | 505 | 0.021 | 0.148 | 622,889 | 373,324 | 327,699 | 1.42278 × 107 |
| 121 | 89.5 | 2000 | 60,000 | 45,000 | 20 | 8 | 1000 | 0.017 | 0.150 | 501,817 | 340,717 | 295,092 | 1.60636 × 107 |
| 122 | 80 | 1050 | 40,000 | 45,000 | 25 | 9 | 505 | 0.015 | 0.163 | 482,016 | 301,676 | 256,051 | 1.82616 × 107 |
| 123 | 89.5 | 2000 | 40,000 | 45,000 | 20 | 8 | 505 | 0.016 | 0.145 | 481,817 | 337,969 | 292,344 | 1.62183 × 107 |
| 124 | 80 | 1050 | 40,000 | 45,000 | 25 | 7 | 505 | 0.015 | 0.161 | 564,411 | 301,676 | 256,051 | 1.82616 × 107 |
| 125 | 89.5 | 100 | 60,000 | 45,000 | 25 | 8 | 505 | 0.018 | 0.150 | 540,365 | 337,031 | 291,406 | 1.62711 × 107 |
| 126 | 89.5 | 1050 | 60,000 | 45,000 | 20 | 9 | 10 | 0.018 | 0.154 | 470,785 | 334,274 | 288,649 | 1.64263 × 107 |
| 127 | 89.5 | 1050 | 80,000 | 45,000 | 30 | 8 | 505 | 0.018 | 0.154 | 586,600 | 337,500 | 291,875 | 1.62447 × 107 |
| 128 | 99 | 1050 | 60,000 | 45,000 | 25 | 7 | 505 | 0.019 | 0.134 | 584,411 | 373,324 | 327,699 | 1.42278 × 107 |
| 129 | 89.5 | 2000 | 60,000 | 40,000 | 25 | 7 | 505 | 0.015 | 0.134 | 526,143 | 337,500 | 291,875 | 1.62447 × 107 |
| 130 | 89.5 | 2000 | 60,000 | 50,000 | 25 | 7 | 505 | 0.018 | 0.163 | 642,679 | 337,500 | 291,875 | 1.62447 × 107 |
| 131 | 80 | 1050 | 60,000 | 40,000 | 30 | 8 | 505 | 0.014 | 0.150 | 510,311 | 301,676 | 256,051 | 1.82616 × 107 |
| 132 | 89.5 | 1050 | 40,000 | 45,000 | 30 | 8 | 505 | 0.017 | 0.144 | 546,600 | 337,500 | 291,875 | 1.62447 × 107 |
| 133 | 99 | 100 | 80,000 | 45,000 | 25 | 8 | 1000 | 0.021 | 0.139 | 560,365 | 376,882 | 331,257 | 1.40274 × 107 |
| 134 | 89.5 | 1050 | 60,000 | 40,000 | 25 | 7 | 505 | 0.016 | 0.134 | 526,143 | 337,500 | 291,875 | 1.62447 × 107 |
| 135 | 99 | 1050 | 60,000 | 40,000 | 20 | 8 | 505 | 0.018 | 0.124 | 452,726 | 373,324 | 327,699 | 1.42278 × 107 |
| 136 | 80 | 1050 | 60,000 | 45,000 | 25 | 7 | 505 | 0.016 | 0.166 | 584,411 | 301,676 | 256,051 | 1.82616 × 107 |
| 137 | 80 | 1050 | 60,000 | 45,000 | 25 | 7 | 505 | 0.016 | 0.166 | 584,411 | 301,676 | 256,051 | 1.82616 × 107 |
| 138 | 89.5 | 2000 | 60,000 | 45,000 | 25 | 8 | 505 | 0.017 | 0.150 | 540,365 | 337,969 | 292,344 | 1.62183 × 107 |
| 139 | 89.5 | 1050 | 60,000 | 45,000 | 25 | 8 | 505 | 0.018 | 0.150 | 540,365 | 337,500 | 291,875 | 1.62447 × 107 |
| 140 | 80 | 1050 | 60,000 | 50,000 | 20 | 8 | 505 | 0.017 | 0.186 | 550,907 | 301,676 | 256,051 | 1.82616 × 107 |
| 141 | 89.5 | 1050 | 60,000 | 45,000 | 25 | 8 | 10 | 0.018 | 0.151 | 540,365 | 334,283 | 288,658 | 1.64258 × 107 |
| 142 | 80 | 1050 | 60,000 | 40,000 | 30 | 8 | 505 | 0.014 | 0.150 | 510,311 | 301,676 | 256,051 | 1.82616 × 107 |
| 143 | 89.5 | 1050 | 40,000 | 45,000 | 20 | 8 | 505 | 0.017 | 0.145 | 481,817 | 337,500 | 291,875 | 1.62447 × 107 |
| 144 | 89.5 | 1050 | 60,000 | 40,000 | 25 | 9 | 505 | 0.016 | 0.137 | 452,903 | 337,500 | 291,875 | 1.62447 × 107 |
| 145 | 89.5 | 100 | 60,000 | 45,000 | 25 | 8 | 505 | 0.018 | 0.150 | 540,365 | 337,031 | 291,406 | 1.62711 × 107 |
| 146 | 89.5 | 1050 | 60,000 | 40,000 | 25 | 7 | 505 | 0.016 | 0.134 | 526,143 | 337,500 | 291,875 | 1.62447 × 107 |
| 147 | 89.5 | 1050 | 60,000 | 45,000 | 30 | 9 | 10 | 0.018 | 0.152 | 522,314 | 334,292 | 288,667 | 1.64253 × 107 |
| 148 | 99 | 1050 | 60,000 | 40,000 | 25 | 8 | 505 | 0.018 | 0.122 | 486,991 | 372,805 | 327,180 | 1.4257 × 107 |
| 149 | 80 | 1050 | 80,000 | 45,000 | 25 | 7 | 505 | 0.016 | 0.172 | 604,411 | 301,676 | 256,051 | 1.82616 × 107 |
| 150 | 99 | 1050 | 60,000 | 50,000 | 30 | 8 | 505 | 0.021 | 0.148 | 622,889 | 373,324 | 327,699 | 1.42278 × 107 |
| 151 | 89.5 | 1050 | 60,000 | 45,000 | 25 | 8 | 1000 | 0.018 | 0.149 | 540,365 | 340,717 | 295,092 | 1.60636 × 107 |
| 152 | 89.5 | 1050 | 60,000 | 45,000 | 30 | 9 | 1000 | 0.018 | 0.150 | 522,314 | 339,788 | 294,163 | 1.61158 × 107 |
| 153 | 89.5 | 1050 | 60,000 | 45,000 | 20 | 9 | 1000 | 0.018 | 0.152 | 470,785 | 339,788 | 294,163 | 1.61158 × 107 |
| 154 | 89.5 | 100 | 60,000 | 45,000 | 30 | 8 | 10 | 0.018 | 0.151 | 566,600 | 334,283 | 288,658 | 1.64258 × 107 |
| 155 | 80 | 1050 | 60,000 | 40,000 | 25 | 8 | 505 | 0.014 | 0.151 | 486,991 | 302,095 | 256,470 | 1.8238 × 107 |
| 156 | 80 | 1050 | 60,000 | 50,000 | 20 | 8 | 505 | 0.017 | 0.186 | 550,907 | 301,676 | 256,051 | 1.82616 × 107 |
| 157 | 89.5 | 1050 | 40,000 | 40,000 | 25 | 8 | 10 | 0.015 | 0.131 | 466,991 | 334,292 | 288,667 | 1.64253 × 107 |
| 158 | 89.5 | 1050 | 60,000 | 40,000 | 25 | 7 | 505 | 0.016 | 0.134 | 526,143 | 337,500 | 291,875 | 1.62447 × 107 |
| 159 | 89.5 | 1050 | 80,000 | 50,000 | 25 | 8 | 10 | 0.020 | 0.172 | 613,739 | 334,292 | 288,667 | 1.64253 × 107 |
| 160 | 89.5 | 1050 | 60,000 | 45,000 | 25 | 8 | 505 | 0.018 | 0.150 | 540,365 | 337,500 | 291,875 | 1.62447 × 107 |
| 161 | 99 | 1050 | 80,000 | 45,000 | 25 | 7 | 505 | 0.020 | 0.139 | 604,411 | 373,324 | 327,699 | 1.42278 × 107 |
| 162 | 89.5 | 1050 | 40,000 | 40,000 | 25 | 8 | 10 | 0.015 | 0.131 | 466,991 | 334,274 | 288,649 | 1.64263 × 107 |
| 163 | 80 | 100 | 40,000 | 45,000 | 25 | 8 | 1000 | 0.016 | 0.160 | 520,365 | 304,551 | 258,926 | 1.80997 × 107 |
| 164 | 89.5 | 1050 | 60,000 | 45,000 | 25 | 8 | 1000 | 0.018 | 0.149 | 540,365 | 340,717 | 295,092 | 1.60636 × 107 |
| 165 | 89.5 | 2000 | 60,000 | 45,000 | 25 | 8 | 505 | 0.017 | 0.150 | 540,365 | 337,969 | 292,344 | 1.62183 × 107 |
| 166 | 89.5 | 100 | 80,000 | 45,000 | 30 | 8 | 505 | 0.019 | 0.154 | 586,600 | 337,969 | 292,344 | 1.62183 × 107 |
| 167 | 89.5 | 1050 | 60,000 | 40,000 | 25 | 7 | 505 | 0.016 | 0.134 | 526,143 | 337,500 | 291,875 | 1.62447 × 107 |
| 168 | 89.5 | 100 | 60,000 | 45,000 | 30 | 8 | 1000 | 0.018 | 0.148 | 566,600 | 340,717 | 295,092 | 1.60636 × 107 |
| 169 | 89.5 | 1050 | 60,000 | 45,000 | 30 | 7 | 10 | 0.017 | 0.149 | 618,407 | 334,292 | 288,667 | 1.64253 × 107 |
| 170 | 89.5 | 1050 | 60,000 | 45,000 | 25 | 8 | 10 | 0.018 | 0.151 | 540,365 | 334,283 | 288,658 | 1.64258 × 107 |
| 171 | 89.5 | 2000 | 60,000 | 45,000 | 25 | 8 | 505 | 0.017 | 0.150 | 540,365 | 337,969 | 292,344 | 1.62183 × 107 |
| 172 | 80 | 1050 | 60,000 | 40,000 | 25 | 8 | 505 | 0.014 | 0.151 | 486,991 | 302,095 | 256,470 | 1.8238 × 107 |
| 173 | 99 | 2000 | 40,000 | 45,000 | 25 | 8 | 1000 | 0.018 | 0.129 | 520,365 | 376,882 | 331,257 | 1.40274 × 107 |
| 174 | 89.5 | 100 | 60,000 | 45,000 | 25 | 8 | 505 | 0.018 | 0.150 | 540,365 | 337,969 | 292,344 | 1.62183 × 107 |
| 175 | 89.5 | 100 | 60,000 | 50,000 | 25 | 7 | 505 | 0.020 | 0.163 | 642,679 | 337,500 | 291,875 | 1.62447 × 107 |
| 176 | 89.5 | 2000 | 80,000 | 45,000 | 20 | 8 | 505 | 0.018 | 0.157 | 521,817 | 337,969 | 292,344 | 1.62183 × 107 |
| 177 | 89.5 | 1050 | 60,000 | 45,000 | 20 | 7 | 10 | 0.018 | 0.152 | 536,731 | 334,292 | 288,667 | 1.64253 × 107 |
| 178 | 99 | 1050 | 60,000 | 40,000 | 25 | 8 | 505 | 0.018 | 0.122 | 486,991 | 372,805 | 327,180 | 1.4257 × 107 |
| 179 | 89.5 | 100 | 60,000 | 45,000 | 20 | 8 | 10 | 0.019 | 0.153 | 501,817 | 334,283 | 288,658 | 1.64258 × 107 |
| 180 | 89.5 | 100 | 40,000 | 45,000 | 30 | 8 | 505 | 0.018 | 0.144 | 546,600 | 337,031 | 291,406 | 1.62711 × 107 |
| 181 | 89.5 | 1050 | 60,000 | 45,000 | 25 | 8 | 10 | 0.018 | 0.151 | 540,365 | 334,283 | 288,658 | 1.64258 × 107 |
| 182 | 89.5 | 1050 | 60,000 | 50,000 | 25 | 7 | 505 | 0.019 | 0.163 | 642,679 | 337,500 | 291,875 | 1.62447 × 107 |
| 183 | 89.5 | 1050 | 40,000 | 45,000 | 20 | 8 | 505 | 0.017 | 0.145 | 481,817 | 337,500 | 291,875 | 1.62447 × 107 |
| 184 | 89.5 | 100 | 60,000 | 50,000 | 25 | 7 | 505 | 0.020 | 0.163 | 642,679 | 337,500 | 291,875 | 1.62447 × 107 |
| 185 | 99 | 1050 | 60,000 | 45,000 | 25 | 7 | 505 | 0.019 | 0.134 | 584,411 | 373,324 | 327,699 | 1.42278 × 107 |
| 186 | 89.5 | 1050 | 60,000 | 50,000 | 25 | 9 | 505 | 0.020 | 0.166 | 551,129 | 337,500 | 291,875 | 1.62447 × 107 |
| 187 | 99 | 1050 | 60,000 | 50,000 | 25 | 8 | 505 | 0.021 | 0.149 | 593,739 | 372,805 | 327,180 | 1.4257 × 107 |
| 188 | 89.5 | 2000 | 60,000 | 50,000 | 25 | 9 | 505 | 0.019 | 0.166 | 551,129 | 337,500 | 291,875 | 1.62447 × 107 |
| 189 | 89.5 | 100 | 60,000 | 45,000 | 30 | 8 | 10 | 0.018 | 0.151 | 566,600 | 334,283 | 288,658 | 1.64258 × 107 |
| 190 | 89.5 | 2000 | 60,000 | 50,000 | 25 | 9 | 505 | 0.019 | 0.166 | 551,129 | 337,500 | 291,875 | 1.62447 × 107 |
| 191 | 89.5 | 1050 | 60,000 | 45,000 | 25 | 8 | 10 | 0.018 | 0.151 | 540,365 | 334,283 | 288,658 | 1.64258 × 107 |
| 192 | 99 | 100 | 80,000 | 45,000 | 25 | 8 | 10 | 0.021 | 0.142 | 560,365 | 369,766 | 324,141 | 1.44281 × 107 |
| 193 | 89.5 | 1050 | 60,000 | 45,000 | 25 | 8 | 505 | 0.018 | 0.150 | 540,365 | 337,500 | 291,875 | 1.62447 × 107 |
| 194 | 89.5 | 1050 | 40,000 | 40,000 | 25 | 8 | 1000 | 0.015 | 0.128 | 466,991 | 341,645 | 296,020 | 1.60113 × 107 |
| 195 | 99 | 1050 | 60,000 | 45,000 | 25 | 9 | 505 | 0.020 | 0.137 | 502,016 | 373,324 | 327,699 | 1.42278 × 107 |
| 196 | 89.5 | 1050 | 60,000 | 45,000 | 30 | 7 | 1000 | 0.017 | 0.147 | 618,407 | 339,788 | 294,163 | 1.61158 × 107 |
| 197 | 89.5 | 100 | 80,000 | 45,000 | 20 | 8 | 505 | 0.019 | 0.158 | 521,817 | 337,031 | 291,406 | 1.62711 × 107 |
| 198 | 89.5 | 2000 | 60,000 | 45,000 | 30 | 8 | 1000 | 0.017 | 0.148 | 566,600 | 340,717 | 295,092 | 1.60636 × 107 |
| 199 | 89.5 | 1050 | 60,000 | 50,000 | 25 | 7 | 505 | 0.019 | 0.163 | 642,679 | 337,500 | 291,875 | 1.62447 × 107 |
| 200 | 89.5 | 100 | 60,000 | 50,000 | 25 | 9 | 505 | 0.020 | 0.166 | 551,129 | 337,500 | 291,875 | 1.62447 × 107 |
| 201 | 89.5 | 1050 | 60,000 | 45,000 | 30 | 7 | 1000 | 0.017 | 0.146 | 618,407 | 341,645 | 296,020 | 1.60113 × 107 |
| 202 | 80 | 1050 | 60,000 | 50,000 | 25 | 8 | 505 | 0.017 | 0.184 | 593,739 | 302,095 | 256,470 | 1.8238 × 107 |
| 203 | 80 | 1050 | 60,000 | 45,000 | 25 | 9 | 505 | 0.016 | 0.169 | 502,016 | 301,676 | 256,051 | 1.82616 × 107 |
| 204 | 89.5 | 2000 | 60,000 | 45,000 | 20 | 8 | 10 | 0.017 | 0.153 | 501,817 | 334,283 | 288,658 | 1.64258 × 107 |
| 205 | 89.5 | 1050 | 60,000 | 45,000 | 20 | 7 | 1000 | 0.018 | 0.149 | 536,731 | 339,788 | 294,163 | 1.61158 × 107 |
| 206 | 89.5 | 1050 | 60,000 | 45,000 | 25 | 8 | 1000 | 0.018 | 0.149 | 540,365 | 340,717 | 295,092 | 1.60636 × 107 |
| 207 | 89.5 | 100 | 60,000 | 45,000 | 30 | 8 | 1000 | 0.018 | 0.148 | 566,600 | 340,717 | 295,092 | 1.60636 × 107 |
| 208 | 80 | 1050 | 60,000 | 40,000 | 20 | 8 | 505 | 0.014 | 0.153 | 452,726 | 301,676 | 256,051 | 1.82616 × 107 |
| 209 | 99 | 2000 | 80,000 | 45,000 | 25 | 8 | 1000 | 0.019 | 0.139 | 560,365 | 376,882 | 331,257 | 1.40274 × 107 |
| 210 | 89.5 | 1050 | 80,000 | 40,000 | 25 | 8 | 1000 | 0.017 | 0.139 | 506,991 | 341,645 | 296,020 | 1.60113 × 107 |
| 211 | 89.5 | 100 | 80,000 | 45,000 | 30 | 8 | 505 | 0.019 | 0.155 | 586,600 | 337,031 | 291,406 | 1.62711 × 107 |
| 212 | 89.5 | 1050 | 60,000 | 45,000 | 25 | 8 | 10 | 0.018 | 0.151 | 540,365 | 334,283 | 288,658 | 1.64258 × 107 |
| 213 | 89.5 | 1050 | 60,000 | 45,000 | 25 | 8 | 1000 | 0.018 | 0.149 | 540,365 | 340,717 | 295,092 | 1.60636 × 107 |
| 214 | 89.5 | 2000 | 40,000 | 45,000 | 20 | 8 | 505 | 0.016 | 0.146 | 481,817 | 337,031 | 291,406 | 1.62711 × 107 |
| 215 | 89.5 | 1050 | 80,000 | 45,000 | 20 | 8 | 505 | 0.019 | 0.157 | 521,817 | 337,500 | 291,875 | 1.62447 × 107 |
| 216 | 89.5 | 1050 | 60,000 | 45,000 | 30 | 7 | 10 | 0.017 | 0.149 | 618,407 | 334,274 | 288,649 | 1.64263 × 107 |
| 217 | 89.5 | 1050 | 80,000 | 40,000 | 25 | 8 | 10 | 0.017 | 0.142 | 506,991 | 334,274 | 288,649 | 1.64263 × 107 |
| 218 | 89.5 | 1050 | 60,000 | 50,000 | 25 | 7 | 505 | 0.019 | 0.163 | 642,679 | 337,500 | 291,875 | 1.62447 × 107 |
| 219 | 99 | 1050 | 40,000 | 45,000 | 25 | 7 | 505 | 0.019 | 0.130 | 564,411 | 373,324 | 327,699 | 1.42278 × 107 |
| 220 | 89.5 | 100 | 60,000 | 45,000 | 25 | 8 | 505 | 0.018 | 0.150 | 540,365 | 337,969 | 292,344 | 1.62183 × 107 |
| 221 | 99 | 1050 | 60,000 | 50,000 | 25 | 8 | 505 | 0.021 | 0.149 | 593,739 | 373,843 | 328,218 | 1.41986 × 107 |
| 222 | 89.5 | 100 | 60,000 | 45,000 | 25 | 8 | 505 | 0.018 | 0.150 | 540,365 | 337,969 | 292344 | 1.62183 × 107 |
| 223 | 99 | 1050 | 60,000 | 45,000 | 25 | 9 | 505 | 0.020 | 0.137 | 502,016 | 373,324 | 327,699 | 1.42278 × 107 |
| 224 | 99 | 1050 | 40,000 | 45,000 | 25 | 9 | 505 | 0.019 | 0.131 | 482,016 | 373,324 | 327,699 | 1.42278 × 107 |
| 225 | 99 | 100 | 40,000 | 45,000 | 25 | 8 | 10 | 0.020 | 0.132 | 520,365 | 369,766 | 324,141 | 1.44281 × 107 |
| 226 | 89.5 | 1050 | 80,000 | 45,000 | 20 | 8 | 505 | 0.019 | 0.157 | 521,817 | 337,500 | 291,875 | 1.62447 × 107 |
| 227 | 89.5 | 2000 | 60,000 | 45,000 | 25 | 8 | 505 | 0.017 | 0.150 | 540,365 | 337,031 | 291,406 | 1.62711 × 107 |
| 228 | 80 | 100 | 80,000 | 45,000 | 25 | 8 | 1000 | 0.017 | 0.172 | 560,365 | 304,551 | 258,926 | 1.80997 × 107 |
| 229 | 89.5 | 2000 | 60,000 | 45,000 | 30 | 8 | 10 | 0.017 | 0.151 | 566,600 | 334,283 | 288,658 | 1.64258 × 107 |
| 230 | 80 | 2000 | 80,000 | 45,000 | 25 | 8 | 1000 | 0.016 | 0.172 | 560,365 | 304,551 | 258,926 | 1.80997 × 107 |
| 231 | 89.5 | 1050 | 60,000 | 45,000 | 20 | 7 | 10 | 0.018 | 0.152 | 536,731 | 334,274 | 288,649 | 1.64263 × 107 |
| 232 | 99 | 1050 | 60,000 | 45,000 | 25 | 9 | 505 | 0.020 | 0.137 | 502,016 | 373,324 | 327,699 | 1.42278 × 107 |
| 233 | 89.5 | 1050 | 60,000 | 45,000 | 25 | 8 | 10 | 0.018 | 0.151 | 540,365 | 334,283 | 288,658 | 1.64258 × 107 |
| 234 | 99 | 1050 | 60,000 | 50,000 | 20 | 8 | 505 | 0.022 | 0.150 | 550,907 | 373,324 | 327,699 | 1.42278 × 107 |
| 235 | 89.5 | 2000 | 80,000 | 45,000 | 30 | 8 | 505 | 0.017 | 0.155 | 586,600 | 337,031 | 291,406 | 1.62711 × 107 |
| 236 | 89.5 | 1050 | 80,000 | 45,000 | 20 | 8 | 505 | 0.019 | 0.157 | 521,817 | 337,500 | 291,875 | 1.62447 × 107 |
Appendix B
Table A2.
Optimized Hydrogen Production System Analysis with Desirability Metrics.
Table A2.
Optimized Hydrogen Production System Analysis with Desirability Metrics.
| Number | A:Electrolyzer Efficiency | Wind Turbine Capacity | Capital Investment: | Operating Costs | Project Lifetime | Nominal Discount Rate | The Generic PV | LCOE | LCOH | Net Present Cost (NPC) | Annual H2 Production | Excess_Hydrogen | Excess_Electricity | Desirability | Desirability (w/o Intervals) |
|---|---|---|---|---|---|---|---|---|---|---|---|---|---|---|---|
| Units | % | kW | $ | $/yr | yrs | % | kW | $/kWh | $/kg | $ | kg/year | kg/year | kWh/year | - | - |
| 1 | 95.003 | 4750.517 | 40,003.491 | 39,999.742 | 27.895 | 8.754 | 19.467 | 0.014 | 0.124 | 452,551.393 | 355,071.745 | 309,471.745 | 15,253,973.745 | 0.755 | 0.755 |
| 2 | 95.012 | 5250.559 | 40,015.425 | 39,997.346 | 27.575 | 8.724 | 10.398 | 0.014 | 0.124 | 452,559.377 | 355,072.123 | 309,447.123 | 15,255,359.939 | 0.755 | 0.755 |
| 3 | 95.001 | 5791.647 | 40,000.529 | 39,999.953 | 25.279 | 8.449 | 30.889 | 0.014 | 0.124 | 452,605.608 | 355,161.301 | 309,536.301 | 15,250,339.212 | 0.754 | 0.755 |
| 4 | 95.000 | 5510.437 | 40,000.373 | 39,999.640 | 23.629 | 8.176 | 40.397 | 0.014 | 0.124 | 452,610.177 | 355,222.444 | 309,597.444 | 15,246,896.882 | 0.754 | 0.755 |
| 5 | 95.003 | 4953.397 | 40,000.936 | 39,999.888 | 27.359 | 8.703 | 103.836 | 0.014 | 0.123 | 452,568.271 | 355,644.354 | 310,019.354 | 15,223,143.327 | 0.754 | 0.755 |
| 6 | 95.088 | 4857.851 | 40,000.304 | 39,998.879 | 26.929 | 8.676 | 10.047 | 0.014 | 0.124 | 451,941.541 | 355,356.792 | 309,731.792 | 15,239,333.048 | 0.754 | 0.755 |
| 7 | 95.000 | 4778.145 | 40,002.025 | 39,989.774 | 29.748 | 8.964 | 38.842 | 0.014 | 0.124 | 449,433.255 | 355,211.091 | 309,586.091 | 15,247,536.016 | 0.754 | 0.755 |
| 8 | 95.013 | 5657.488 | 40,000.301 | 39,999.974 | 27.834 | 8.833 | 58.482 | 0.014 | 0.124 | 449,470.894 | 355,387.324 | 309,762.324 | 15,237,614.138 | 0.754 | 0.755 |
| 9 | 95.000 | 4765.492 | 40,000.136 | 39,999.987 | 24.607 | 8.436 | 46.217 | 0.014 | 0.124 | 449,580.446 | 355,258.739 | 309,633.739 | 15,244,853.471 | 0.754 | 0.755 |
| 10 | 95.089 | 5419.577 | 40,002.591 | 39,999.853 | 27.758 | 8.849 | 14.989 | 0.014 | 0.124 | 448,655.722 | 355,392.147 | 309,767.147 | 15,237,342.613 | 0.754 | 0.755 |
| 11 | 95.000 | 4956.171 | 40,367.233 | 39,996.912 | 28.689 | 8.999 | 13.825 | 0.014 | 0.124 | 446,197.610 | 355,048.237 | 309,423.237 | 15,256,704.716 | 0.754 | 0.755 |
| 12 | 95.085 | 4770.980 | 40,001.328 | 39,999.974 | 24.888 | 8.390 | 103.228 | 0.014 | 0.123 | 452,609.283 | 355,950.340 | 310,325.340 | 15,205,916.297 | 0.754 | 0.754 |
| 13 | 95.004 | 4829.096 | 40,000.161 | 39,999.944 | 20.923 | 7.580 | 131.312 | 0.014 | 0.124 | 452,541.413 | 355,825.940 | 310,200.940 | 15,212,920.048 | 0.754 | 0.754 |
| 14 | 95.000 | 5739.531 | 40,749.640 | 39,999.953 | 28.533 | 8.998 | 10.063 | 0.014 | 0.124 | 446,252.078 | 355,025.100 | 309,400.100 | 15,258,007.312 | 0.754 | 0.754 |
| 15 | 95.000 | 5569.841 | 40,002.637 | 39,999.123 | 20.629 | 7.503 | 149.835 | 0.014 | 0.124 | 452,528.657 | 355,932.604 | 310,307.604 | 15,206,914.867 | 0.754 | 0.754 |
| 16 | 95.029 | 5083.190 | 40,000.224 | 39,999.930 | 27.871 | 8.793 | 194.781 | 0.014 | 0.123 | 451,044.814 | 356,332.522 | 310,707.522 | 15,184,399.473 | 0.754 | 0.754 |
| 17 | 95.009 | 5798.369 | 40,001.423 | 39,999.414 | 27.464 | 8.713 | 228.092 | 0.014 | 0.123 | 452,557.929 | 356,475.541 | 310,850.541 | 15,176,347.529 | 0.754 | 0.754 |
| 18 | 95.002 | 4976.831 | 40,000.142 | 39,999.980 | 25.920 | 8.555 | 229.504 | 0.014 | 0.123 | 451,972.912 | 356,456.600 | 310,831.600 | 15,177,413.856 | 0.754 | 0.754 |
| 19 | 95.000 | 4997.088 | 40,001.093 | 39,999.975 | 21.785 | 7.790 | 209.194 | 0.014 | 0.123 | 452,576.743 | 356,318.269 | 310,693.269 | 15,185,201.898 | 0.754 | 0.754 |
| 20 | 95.048 | 4844.909 | 40,856.814 | 39,999.875 | 23.124 | 8.226 | 16.089 | 0.014 | 0.124 | 448,654.375 | 355,242.557 | 309,617.557 | 15,245,764.522 | 0.754 | 0.754 |
| 21 | 95.000 | 5777.178 | 40,000.319 | 39,999.945 | 29.158 | 8.987 | 251.229 | 0.014 | 0.123 | 447,419.278 | 356,591.332 | 310,966.332 | 15,169,828.451 | 0.754 | 0.754 |
| 22 | 95.067 | 4807.913 | 40,000.060 | 39,999.957 | 29.821 | 8.971 | 222.463 | 0.014 | 0.123 | 449,434.442 | 356,658.430 | 311,033.430 | 15,166,050.828 | 0.754 | 0.754 |
| 23 | 95.000 | 4870.690 | 40,000.340 | 39,999.654 | 20.802 | 8.046 | 49.531 | 0.014 | 0.124 | 436,946.159 | 355,280.779 | 309,655.779 | 15,243,612.614 | 0.753 | 0.754 |
| 24 | 95.000 | 4981.470 | 40,022.053 | 39,998.102 | 24.253 | 8.940 | 18.955 | 0.014 | 0.124 | 431,826.467 | 355,082.003 | 309,457.003 | 15,254,803.701 | 0.753 | 0.754 |
| 25 | 95.000 | 5284.386 | 40,000.224 | 39,999.837 | 20.007 | 7.876 | 33.463 | 0.014 | 0.124 | 435,555.748 | 355,176.201 | 309,551.201 | 15,249,500.345 | 0.753 | 0.754 |
| 26 | 95.003 | 4948.409 | 40,016.925 | 39,999.998 | 23.406 | 8.135 | 305.743 | 0.014 | 0.123 | 452,608.045 | 356,954.972 | 311,329.972 | 15,149,355.552 | 0.753 | 0.754 |
| 27 | 95.000 | 5277.166 | 40,000.603 | 39,999.678 | 25.997 | 8.547 | 333.092 | 0.014 | 0.123 | 452,597.553 | 357,123.239 | 311,498.239 | 15,139,882.124 | 0.753 | 0.754 |
| 28 | 95.171 | 5464.381 | 40,031.995 | 39,999.841 | 22.095 | 8.374 | 10.003 | 0.014 | 0.124 | 436,526.913 | 355,667.799 | 310,042.799 | 15,221,823.355 | 0.753 | 0.754 |
| 29 | 95.000 | 4772.821 | 40,000.129 | 39,999.929 | 21.011 | 7.675 | 303.124 | 0.014 | 0.123 | 450,168.396 | 356,928.283 | 311,303.283 | 15,150,858.152 | 0.753 | 0.753 |
| 30 | 95.453 | 4890.502 | 40,000.116 | 39,999.842 | 26.092 | 8.610 | 10.705 | 0.014 | 0.123 | 450,827.301 | 356,735.758 | 311,110.758 | 15,161,697.293 | 0.753 | 0.754 |
| 31 | 95.000 | 4981.863 | 40,000.535 | 39,999.908 | 23.494 | 8.800 | 173.950 | 0.014 | 0.124 | 432,168.248 | 356,089.217 | 310,464.217 | 15,198,097.568 | 0.753 | 0.753 |
| 32 | 95.001 | 4741.386 | 40,000.272 | 39,998.876 | 23.274 | 8.120 | 378.216 | 0.014 | 0.123 | 452,218.494 | 357,419.256 | 311,794.256 | 15,123,216.338 | 0.753 | 0.753 |
| 33 | 95.000 | 5797.969 | 40,003.261 | 39,999.945 | 28.944 | 8.941 | 398.206 | 0.014 | 0.123 | 448,629.148 | 357,546.315 | 311,921.315 | 15,116,062.919 | 0.753 | 0.753 |
| 34 | 95.001 | 4944.693 | 40,049.771 | 39,999.868 | 25.545 | 8.488 | 428.279 | 0.014 | 0.123 | 452,598.894 | 357,744.406 | 312,119.406 | 15,104,910.403 | 0.753 | 0.753 |
| 35 | 95.000 | 5184.876 | 40,006.824 | 39,998.017 | 22.431 | 7.935 | 441.664 | 0.014 | 0.123 | 452,590.807 | 357,828.576 | 312,203.576 | 15,100,171.644 | 0.752 | 0.753 |
| 36 | 95.000 | 4532.465 | 40,000.893 | 39,723.928 | 24.045 | 8.188 | 201.168 | 0.014 | 0.122 | 451,890.214 | 356,265.720 | 310,640.720 | 15,188,160.408 | 0.752 | 0.753 |
| 37 | 95.000 | 5799.999 | 40,325.320 | 39,999.901 | 25.490 | 8.502 | 456.508 | 0.014 | 0.123 | 452,126.999 | 357,925.118 | 312,300.118 | 15,094,736.324 | 0.752 | 0.753 |
| 38 | 95.178 | 5305.415 | 40,000.046 | 39,999.844 | 20.241 | 7.398 | 341.463 | 0.014 | 0.123 | 452,508.475 | 357,846.842 | 312,221.842 | 15,099,143.262 | 0.752 | 0.752 |
| 39 | 95.012 | 4548.851 | 40,000.352 | 39,999.828 | 28.963 | 9.000 | 213.212 | 0.014 | 0.123 | 446,497.571 | 356,387.402 | 310,762.402 | 15,181,309.731 | 0.752 | 0.753 |
| 40 | 95.000 | 5257.075 | 40,000.810 | 39,999.983 | 20.039 | 7.396 | 509.197 | 0.014 | 0.123 | 450,762.451 | 358,267.713 | 312,642.713 | 15,075,448.206 | 0.752 | 0.752 |
| 41 | 95.000 | 5768.992 | 40,000.061 | 39575.792 | 20.000 | 7.376 | 10.050 | 0.014 | 0.123 | 446,564.461 | 355,025.134 | 309,400.134 | 15,258,005.408 | 0.752 | 0.752 |
| 42 | 95.002 | 5092.046 | 43,126.057 | 39,999.967 | 21.946 | 8.406 | 181.984 | 0.014 | 0.125 | 437,661.778 | 356,150.168 | 310,525.168 | 15,194,666.011 | 0.751 | 0.752 |
| 43 | 95.760 | 5659.521 | 40,000.086 | 40,000.000 | 20.853 | 7.557 | 10.075 | 0.014 | 0.123 | 452,682.382 | 357,890.417 | 312,265.417 | 15,096,689.963 | 0.751 | 0.752 |
| 44 | 95.019 | 4577.327 | 40,020.475 | 39,711.645 | 29.999 | 8.911 | 343.459 | 0.014 | 0.122 | 449,066.805 | 357,262.769 | 311,637.769 | 15,132,026.544 | 0.751 | 0.752 |
| 45 | 95.000 | 4297.073 | 40,000.603 | 39,864.407 | 21.343 | 7.642 | 10.300 | 0.014 | 0.123 | 452,550.602 | 355,025.753 | 309,400.753 | 15,257,970.563 | 0.751 | 0.752 |
| 46 | 95.000 | 4631.653 | 40,007.229 | 39,937.907 | 23.640 | 8.160 | 540.592 | 0.014 | 0.122 | 452,606.389 | 358,471.612 | 312,846.612 | 15,063,968.716 | 0.751 | 0.751 |
| 47 | 95.000 | 4297.709 | 40,000.733 | 39,653.464 | 29.997 | 8.946 | 16.712 | 0.014 | 0.123 | 447,065.332 | 355,067.271 | 309,442.271 | 15,255,633.085 | 0.751 | 0.751 |
| 48 | 95.000 | 4444.256 | 40,000.162 | 39,999.935 | 20.171 | 7.878 | 10.083 | 0.014 | 0.124 | 436,877.594 | 355,024.137 | 309,399.137 | 15,258,061.566 | 0.751 | 0.751 |
| 49 | 95.003 | 4417.898 | 40,000.549 | 39,999.933 | 29.973 | 8.952 | 346.826 | 0.014 | 0.123 | 450,439.026 | 357,223.357 | 311,598.357 | 15,134,245.488 | 0.751 | 0.751 |
| 50 | 95.221 | 5799.945 | 40,065.917 | 39,433.042 | 29.778 | 8.737 | 12.961 | 0.014 | 0.122 | 452,441.875 | 355,874.593 | 310,249.593 | 15,210,180.859 | 0.751 | 0.751 |
| 51 | 95.003 | 4306.433 | 40,000.174 | 39,391.115 | 20.658 | 7.316 | 119.236 | 0.014 | 0.122 | 452,501.997 | 355,742.761 | 310,117.761 | 15,217,603.044 | 0.750 | 0.751 |
| 52 | 95.001 | 5006.462 | 41,258.905 | 39,999.178 | 20.011 | 7.373 | 571.315 | 0.014 | 0.123 | 452,500.321 | 358,674.377 | 313,049.377 | 15,052,553.052 | 0.750 | 0.751 |
| 53 | 95.000 | 5474.133 | 40,004.306 | 39,641.715 | 20.000 | 7.217 | 418.849 | 0.014 | 0.122 | 452,458.015 | 357,680.416 | 312,055.416 | 15,108,513.065 | 0.750 | 0.751 |
| 54 | 95.000 | 5799.881 | 40,310.461 | 39,313.168 | 20.447 | 7.280 | 10.193 | 0.013 | 0.122 | 451,283.734 | 355,024.606 | 309,399.606 | 15,258,035.167 | 0.750 | 0.750 |
| 55 | 95.017 | 5024.216 | 40,002.173 | 39,999.976 | 24.887 | 8.390 | 704.171 | 0.014 | 0.122 | 452,612.530 | 359,598.579 | 313,973.579 | 15,000,520.475 | 0.750 | 0.750 |
| 56 | 95.000 | 5799.898 | 42,812.066 | 39,998.709 | 23.328 | 8.205 | 586.545 | 0.014 | 0.123 | 452,595.659 | 358,770.240 | 313,145.240 | 15,047,155.966 | 0.750 | 0.750 |
| 57 | 95.000 | 5618.809 | 40,223.761 | 39,987.146 | 20.051 | 8.344 | 580.409 | 0.014 | 0.123 | 422,732.934 | 358,730.415 | 313,105.415 | 15,049,398.099 | 0.749 | 0.750 |
| 58 | 95.294 | 5799.951 | 40,009.624 | 39,350.592 | 20.000 | 7.118 | 110.017 | 0.013 | 0.121 | 452,647.830 | 356,782.218 | 311,157.218 | 15,159,081.564 | 0.749 | 0.749 |
| 59 | 95.000 | 4422.920 | 40,000.922 | 39,999.815 | 23.915 | 8.469 | 557.939 | 0.014 | 0.122 | 444,699.879 | 358,584.310 | 312,959.310 | 15,057,623.820 | 0.749 | 0.749 |
| 60 | 95.054 | 4189.139 | 41,233.231 | 39,624.735 | 30.000 | 9.000 | 10.012 | 0.014 | 0.123 | 445,955.756 | 355,225.722 | 309,600.722 | 15,246,712.339 | 0.748 | 0.749 |
| 61 | 95.000 | 5598.321 | 40,000.304 | 39,999.958 | 20.020 | 7.337 | 787.672 | 0.014 | 0.122 | 452,491.890 | 360,077.182 | 314,452.182 | 14,973,575.108 | 0.748 | 0.749 |
| 62 | 95.000 | 5029.016 | 40,001.019 | 39,994.609 | 22.560 | 7.962 | 810.285 | 0.014 | 0.122 | 452,597.555 | 360,224.302 | 314,599.302 | 14,965,292.269 | 0.748 | 0.749 |
| 63 | 95.000 | 4809.482 | 42,943.068 | 39,806.659 | 24.588 | 8.371 | 626.420 | 0.014 | 0.122 | 452,615.042 | 359,029.276 | 313,404.276 | 15,032,572.243 | 0.748 | 0.748 |
| 64 | 95.000 | 5665.608 | 40,000.101 | 39,999.987 | 25.819 | 8.991 | 786.108 | 0.014 | 0.122 | 437,004.354 | 360,068.055 | 314,443.055 | 14,974,088.958 | 0.748 | 0.748 |
| 65 | 95.001 | 4066.581 | 40,000.145 | 39,999.887 | 28.972 | 8.839 | 540.057 | 0.014 | 0.122 | 452,512.107 | 358,471.647 | 312,846.647 | 15,063,966.716 | 0.747 | 0.747 |
| 66 | 95.045 | 4234.102 | 40,001.017 | 39,988.584 | 26.243 | 8.586 | 652.004 | 0.014 | 0.122 | 452,218.268 | 359,364.889 | 313,739.889 | 15,013,677.219 | 0.747 | 0.747 |
| 67 | 95.478 | 4055.993 | 40,004.796 | 39,412.477 | 22.474 | 7.845 | 10.041 | 0.014 | 0.122 | 449,800.396 | 356,825.737 | 311,200.737 | 15,156,631.456 | 0.747 | 0.747 |
| 68 | 95.000 | 4275.786 | 40,000.930 | 39,009.477 | 22.657 | 8.999 | 53.174 | 0.014 | 0.122 | 412,674.908 | 355,304.130 | 309,679.130 | 15,242,297.945 | 0.746 | 0.747 |
| 69 | 95.000 | 5629.522 | 40,607.341 | 39,999.928 | 29.592 | 8.990 | 941.213 | 0.014 | 0.121 | 448,843.019 | 361,075.711 | 315,450.711 | 14,917,357.958 | 0.746 | 0.746 |
| 70 | 95.001 | 5799.982 | 42,557.332 | 39,998.459 | 27.944 | 9.000 | 915.643 | 0.014 | 0.122 | 446,398.883 | 360,910.989 | 315,285.989 | 14,926,631.775 | 0.745 | 0.746 |
| 71 | 95.000 | 5291.216 | 40,000.274 | 38,928.664 | 20.106 | 8.966 | 10.205 | 0.014 | 0.122 | 397,555.493 | 355,025.099 | 309,400.099 | 15,258,007.365 | 0.745 | 0.745 |
| 72 | 95.000 | 4672.730 | 48,052.338 | 39,999.358 | 24.807 | 8.619 | 291.153 | 0.014 | 0.125 | 452,610.143 | 356,850.665 | 311,225.665 | 15,155,228.043 | 0.745 | 0.745 |
| 73 | 95.001 | 4306.745 | 45,043.245 | 38,718.026 | 20.879 | 7.310 | 49.074 | 0.014 | 0.121 | 452,496.299 | 355,279.223 | 309,654.223 | 15,243,700.236 | 0.744 | 0.744 |
| 74 | 95.001 | 4141.540 | 40,000.088 | 39,999.788 | 23.645 | 8.179 | 865.352 | 0.014 | 0.121 | 452,610.393 | 360,585.542 | 314,960.542 | 14,944,954.427 | 0.743 | 0.744 |
| 75 | 95.149 | 4772.692 | 40,000.265 | 39,999.959 | 25.162 | 8.996 | 999.058 | 0.014 | 0.121 | 434,167.475 | 362,011.082 | 316,386.082 | 14,864,696.527 | 0.742 | 0.742 |
| 76 | 95.000 | 5505.843 | 46,727.891 | 39,242.771 | 20.000 | 7.001 | 15.270 | 0.014 | 0.123 | 462,121.216 | 355,058.057 | 309,433.057 | 15,256,151.834 | 0.741 | 0.742 |
| 77 | 95.266 | 5232.873 | 42,100.526 | 39,993.156 | 29.794 | 8.943 | 997.658 | 0.014 | 0.121 | 452,472.962 | 362,446.201 | 316,821.201 | 14,840,199.370 | 0.741 | 0.741 |
| 78 | 95.000 | 5777.176 | 40,010.771 | 39,829.964 | 20.836 | 7.002 | 583.480 | 0.014 | 0.121 | 469,721.931 | 358,750.274 | 313,125.274 | 15,048,280.026 | 0.741 | 0.741 |
| 79 | 95.000 | 4016.799 | 40,001.416 | 39,860.535 | 20.001 | 7.287 | 933.696 | 0.014 | 0.121 | 452,488.288 | 361,026.229 | 315,401.229 | 14,920,143.795 | 0.740 | 0.741 |
| 80 | 96.212 | 5799.974 | 45,478.841 | 39,999.935 | 28.405 | 8.947 | 394.278 | 0.014 | 0.123 | 452,517.787 | 362,089.772 | 316,464.772 | 14,860,266.322 | 0.740 | 0.740 |
| 81 | 95.000 | 5799.986 | 40,001.024 | 39,999.769 | 25.227 | 8.146 | 980.387 | 0.014 | 0.121 | 462,998.809 | 361,330.955 | 315,705.955 | 14,902,987.680 | 0.739 | 0.739 |
| 82 | 96.293 | 4028.904 | 40,000.125 | 39,999.664 | 24.740 | 8.275 | 10.009 | 0.015 | 0.122 | 455,776.548 | 359,899.169 | 314,274.169 | 14,983,597.239 | 0.739 | 0.739 |
| 83 | 95.028 | 4133.538 | 40,955.721 | 39,767.876 | 24.118 | 9.000 | 954.798 | 0.014 | 0.121 | 428,126.378 | 361,268.028 | 315,643.028 | 14,906,530.467 | 0.738 | 0.739 |
| 84 | 95.044 | 4022.035 | 48,440.904 | 38,775.010 | 25.483 | 8.997 | 10.016 | 0.014 | 0.123 | 431,871.212 | 355,189.130 | 309,564.130 | 15,248,772.420 | 0.737 | 0.738 |
| 85 | 95.021 | 5773.245 | 59,485.368 | 39,999.934 | 21.892 | 9.000 | 133.288 | 0.014 | 0.130 | 437,151.429 | 355,904.092 | 310,279.092 | 15,208,520.084 | 0.737 | 0.738 |
| 86 | 96.355 | 4450.999 | 40,001.024 | 39,799.500 | 20.617 | 7.000 | 10.807 | 0.014 | 0.121 | 467,394.312 | 360,137.577 | 314,512.577 | 14,970,174.906 | 0.735 | 0.735 |
| 87 | 95.102 | 4404.051 | 48,728.955 | 38,009.552 | 20.232 | 9.000 | 348.357 | 0.014 | 0.121 | 398,007.278 | 357,606.389 | 311,981.389 | 15,112,680.788 | 0.731 | 0.732 |
| 88 | 95.000 | 4216.134 | 59,616.261 | 38,279.165 | 20.000 | 7.379 | 68.019 | 0.014 | 0.124 | 452,460.592 | 355,400.857 | 309,775.857 | 15,236,852.226 | 0.729 | 0.729 |
| 89 | 95.004 | 4271.269 | 55,656.800 | 39,658.456 | 26.791 | 8.998 | 998.779 | 0.015 | 0.125 | 452,552.730 | 361,462.536 | 315,837.536 | 14,895,579.695 | 0.726 | 0.726 |
| 90 | 95.000 | 4222.697 | 54,957.311 | 38,744.410 | 30.000 | 8.972 | 999.919 | 0.014 | 0.121 | 451,503.997 | 361,456.521 | 315,831.521 | 14,895,918.339 | 0.726 | 0.726 |
| 91 | 95.065 | 5752.730 | 64,601.467 | 39,039.049 | 20.002 | 7.192 | 122.190 | 0.014 | 0.127 | 471,475.616 | 355,998.266 | 310,373.266 | 15,203,218.074 | 0.726 | 0.726 |
| 92 | 95.085 | 5799.988 | 60,711.201 | 38,677.444 | 20.004 | 8.893 | 970.657 | 0.014 | 0.125 | 416,951.471 | 361,587.679 | 315,962.679 | 14,888,534.143 | 0.723 | 0.724 |
| 93 | 95.000 | 4000.120 | 40,000.019 | 39,966.593 | 29.563 | 8.146 | 993.879 | 0.014 | 0.120 | 481,675.209 | 361,418.261 | 315,793.261 | 14,898,072.373 | 0.723 | 0.724 |
| 94 | 96.082 | 5799.998 | 54,087.084 | 39,871.117 | 30.000 | 8.318 | 253.755 | 0.014 | 0.124 | 488,779.569 | 360,687.285 | 315,062.285 | 14,939,226.319 | 0.719 | 0.719 |
| 95 | 95.000 | 4003.164 | 41,867.185 | 39,977.153 | 25.335 | 7.000 | 412.708 | 0.014 | 0.122 | 510,345.076 | 357,640.409 | 312,015.409 | 15,110,765.450 | 0.712 | 0.713 |
| 96 | 95.000 | 5748.872 | 72,953.758 | 38,117.916 | 30.000 | 8.864 | 999.988 | 0.014 | 0.124 | 466,924.838 | 361,456.954 | 315,831.954 | 14,895,893.958 | 0.710 | 0.710 |
| 97 | 95.000 | 5799.988 | 69,060.683 | 37,523.129 | 26.451 | 8.451 | 999.831 | 0.014 | 0.122 | 461,157.250 | 361,456.975 | 315,831.975 | 14,895,892.762 | 0.710 | 0.710 |
| 98 | 95.007 | 4808.619 | 79,999.670 | 39,365.498 | 21.973 | 8.989 | 387.487 | 0.015 | 0.134 | 452,507.408 | 357,501.712 | 311,876.712 | 15,118,574.083 | 0.707 | 0.707 |
| 99 | 96.470 | 4080.193 | 79,999.753 | 36,747.747 | 20.000 | 7.527 | 968.183 | 0.015 | 0.121 | 452,423.094 | 366,794.331 | 321,169.331 | 14,595,399.640 | 0.668 | 0.668 |
| 100 | 95.000 | 4000.000 | 79,999.721 | 35,423.086 | 30.000 | 7.565 | 981.928 | 0.014 | 0.116 | 495,523.937 | 361,340.044 | 315,715.044 | 14,902,475.974 | 0.658 | 0.658 |
References
- Ang, T.-Z.; Salem, M.; Kamarol, M.; Das, H.S.; Nazari, M.A.; Prabaharan, N. A comprehensive study of renewable energy sources: Classifications, challenges and suggestions. Energy Strategy Rev. 2022, 43, 100939. [Google Scholar] [CrossRef]
- Dyantyi-Gwanya, N.; Giwa, S.O.; Ncanywa, T.; Taziwa, R.T. Exploring Economic Expansion of Green Hydrogen Production in South Africa. Sustainability 2025, 17, 901. [Google Scholar] [CrossRef]
- Ukoba, K.; Jen, T.-C.; Yusuf, A.A. Transformation of South Africa’s energy landscape: Policy implications, opportunities, and technological innovations in the Fourth Industrial Revolution. Energy Strategy Rev. 2025, 59, 101752. [Google Scholar] [CrossRef]
- Sakthivel, S. Perspectives on CO2-Free Hydrogen Production: Insights and Strategic Approaches. Energy Fuels 2024, 38, 20033–20056. [Google Scholar] [CrossRef]
- Afanasev, P.; Askarova, A.; Alekhina, T.; Popov, E.; Markovic, S.; Mukhametdinova, A.; Cheremisin, A.; Mukhina, E. An overview of hydrogen production methods: Focus on hydrocarbon feedstock. Int. J. Hydrogen Energy 2024, 78, 805–828. [Google Scholar] [CrossRef]
- Wei, S.; Sacchi, R.; Tukker, A.; Suh, S.; Steubing, B. Future environmental impacts of global hydrogen production. Energy Environ. Sci. 2024, 17, 2157–2172. [Google Scholar] [CrossRef]
- Shen, Y.; Zhai, J.; Kang, Z.; Zhao, B.; Gao, X.; Li, Z. Distributionally robust chance-constrained energy management for island DC microgrid with offshore wind power hydrogen production. Energy 2025, 316, 134570. [Google Scholar] [CrossRef]
- Zhang, S.; Zhang, X.; Zhang, R.; Gu, W.; Cao, G. N-1 Evaluation of Integrated Electricity and Gas System Considering Cyber-Physical Interdependence. IEEE Trans. Smart Grid 2025, 16, 3728–3742. [Google Scholar] [CrossRef]
- Tiwary, S.K.; Singh, M.; Chavan, S.V.; Karim, A. Graphene oxide-based membranes for water desalination and purification. npj 2D Mater. Appl. 2024, 8, 27. [Google Scholar] [CrossRef]
- Tewari, C.; Tatrari, G.; Kumar, S.; Pathak, M.; Rawat, K.S.; Kim, Y.N.; Saha, B.; Jung, Y.C.; Mukhopadhyay, P.; Sahoo, N.G. Can graphene-based composites and membranes solve current water purification challenges—A comprehensive review. Desalination 2023, 567, 116952. [Google Scholar] [CrossRef]
- Shojaei, S.M.; Aghamolaei, R.; Ghaani, M.R. Recent Advancements in Applying Machine Learning in Power-to-X Processes: A Literature Review. Sustainability 2024, 16, 9555. [Google Scholar] [CrossRef]
- Gao, F.-Y.; Yu, P.-C.; Gao, M.-R. Seawater electrolysis technologies for green hydrogen production: Challenges and opportunities. Curr. Opin. Chem. Eng. 2022, 36, 100827. [Google Scholar] [CrossRef]
- DNA Economics, SANEDI GIZ Research Review_final. Green Hydrogen Research, Objectives and Needs in South Africa. 2023. Available online: https://sanedi.org.za/Green%20Hydrogen/assets/Resources%20tab/top/SANEDI%20GIZ%20Research%20Review_final_STC.pdf (accessed on 15 August 2024).
- Nguyen, E.; Olivier, P.; Pera, M.-C.; Pahon, E.; Roche, R. Impacts of intermittency on low-temperature electrolysis technologies: A comprehensive review. Int. J. Hydrogen Energy 2024, 70, 474–492. [Google Scholar] [CrossRef]
- Nguyen, E.; Olivier, P.; Péra, M.-C.; Pahon, E.; Roche, R.; Lefranc, O.; Claudel, F. Impact of short-term intermittent operation on experimental industrial PEM and alkaline electrolyzers. Int. J. Hydrogen Energy 2025, 126, 516–530. [Google Scholar] [CrossRef]
- Molepo, P.M.; Aboalez, K.; Mathaba, T.N.D. Analysis of Barriers to South Africa’s Energy Transition: Perspectives from industry experts. Energy Sustain. Dev. 2025, 88, 101777. [Google Scholar] [CrossRef]
- Veza, I.; Spraggon, M.; Fattah, I.M.R.; Idris, M. Response surface methodology (RSM) for optimizing engine performance and emissions fueled with biofuel: Review of RSM for sustainability energy transition. Results Eng. 2023, 18, 101213. [Google Scholar] [CrossRef]
- Litheko, A.; Oboirien, B.O.; Patel, B. Analysis of the application of power-to-gas (P2G) technology in the road transport system of South Africa. Sustain. Energy Technol. Assess. 2022, 52, 102219. [Google Scholar] [CrossRef]
- Khalil, M.; Dincer, I. Development and assessment of integrated hydrogen and renewable energy systems for a sustainable city. Sustain. Cities Soc. 2023, 98, 104794. [Google Scholar] [CrossRef]
- Mishra, S.; Shanbhag, M.M.; Pollet, B.G.; Kalanur, S.S. Breaking down the barrier: The progress and promise of seawater splitting. Int. J. Hydrogen Energy 2025, 106, 334–352. [Google Scholar] [CrossRef]
- Olifant, G.E.; Ngubevana, L.; Mathetsa, S. Navigating the current landscape of green hydrogen, its potential, and challenges: A South African perspective. Prog. Energy 2025, 7, 033002. [Google Scholar] [CrossRef]
- Alkharisi, M.K.; Dahish, H.A. The Application of Response Surface Methodology and Machine Learning for Predicting the Compressive Strength of Recycled Aggregate Concrete Containing Polypropylene Fibers and Supplementary Cementitious Materials. Sustainability 2025, 17, 2913. [Google Scholar] [CrossRef]
- Bezerra, M.; Santelli, R.; Oliveira, E.; Villar, L.; Escaleira, L. Response Surface Methodology (RSM) as a Tool for Optimization in Analytical Chemistry. Talanta 2008, 76, 965–977. [Google Scholar] [CrossRef]
- Reji, M.; Kumar, R. Response surface methodology (RSM): An overview to analyze multivariate data. Indian J. Microbiol. Res. 2023, 9, 241–248. [Google Scholar] [CrossRef]
- Szpisják-Gulyás, N.; Al-Tayawi, A.; Horváth, Z.; László, Z.; Kertész, S.; Hodúr, C. Methods for experimental design, central composite design and the Box-Behnken design, to optimise operational parameters: A review. Acta Aliment. 2023, 52, 521–537. [Google Scholar] [CrossRef]
- Ferreira, S.L.C.; Bruns, R.E.; Ferreira, H.S.; Matos, G.D.; David, J.M.; Brandão, G.C.; da Silva, E.G.P.; Portugal, L.A.; dos Reis, P.S.; Souza, A.S.; et al. Box-Behnken design: An alternative for the optimization of analytical methods. Anal. Chim. Acta 2007, 597, 179–186. [Google Scholar] [CrossRef]
- Ayodele, T.R.; Munda, J.L. Potential and economic viability of green hydrogen production by water electrolysis using wind energy resources in South Africa. Int. J. Hydrogen Energy 2019, 44, 17669–17687. [Google Scholar] [CrossRef]
- Ayodele, T.R.; Mosetlhe, T.C.; Yusuff, A.A.; Ntombela, M. Optimal design of wind-powered hydrogen refuelling station for some selected cities of South Africa. Int. J. Hydrogen Energy 2021, 46, 24919–24930. [Google Scholar] [CrossRef]
- Beg, S.; Akhter, S. Box–Behnken Designs and Their Applications in Pharmaceutical Product Development; Springer: Singapore, 2021; Volume 2021, pp. 77–85. [Google Scholar]
- Li, J.; Fu, G.; Sheng, X.; Li, G.; Chen, H.; Shu, K.; Dong, Y.; Wang, T.; Deng, Y. A comprehensive review on catalysts for seawater electrolysis. Adv. Powder Mater. 2024, 3, 100227. [Google Scholar] [CrossRef]
- Kang, S.Y.; Park, J.E.; Jang, G.Y.; Kim, O.-H.; Kwon, O.J.; Cho, Y.-H.; Sung, Y.-E. High-performance and durable water electrolysis using a highly conductive and stable anion-exchange membrane. Int. J. Hydrogen Energy 2022, 47, 9115–9126. [Google Scholar] [CrossRef]
- Muller, M. Load shedding as a result of failures at the political-technological interface. S. Afr. J. Sci. 2023, 119, 9–21. [Google Scholar] [CrossRef]
- Mika, Ł.; Sztekler, K.; Bujok, T.; Boruta, P.; Radomska, E. Seawater Treatment Technologies for Hydrogen Production by Electrolysis—A Review. Energies 2024, 17, 6255. [Google Scholar] [CrossRef]
- Fu, W.J.; Stromberg, A.J.; Viele, K.; Carroll, R.J.; Wu, G. Statistics and bioinformatics in nutritional sciences: Analysis of complex data in the era of systems biology. J. Nutr. Biochem. 2010, 21, 561–572. [Google Scholar] [CrossRef]
- Dresp, S.; Dionigi, F.; Klingenhof, M.; Strasser, P. Direct Electrolytic Splitting of Seawater: Opportunities and Challenges. ACS Energy Lett. 2019, 4, 933–942. [Google Scholar] [CrossRef]
- Tong, W.; Forster, M.; Dionigi, F.; Dresp, S.; Sadeghi Erami, R.; Strasser, P.; Cowan, A.; Farràs, P. Electrolysis of low-grade and saline surface water. Nat. Energy 2020, 5, 367–377. [Google Scholar] [CrossRef]
- Schmidt, O.; Hawkes, A.; Gambhir, A.; Staffell, I. The future cost of electrical energy storage based on experience rates. Nat. Energy 2017, 2, 17110. [Google Scholar] [CrossRef]
- Dokhani, S.; Assadi, M.; Pollet, B. Techno-economic assessment of hydrogen production from seawater. Int. J. Hydrogen Energy 2023, 48, 9592–9608. [Google Scholar] [CrossRef]
- IEA. World Energy Outlook in CC BY NC SA 4.0 (Annex A); IEA: Paris, France, 2022. [Google Scholar]
- AbdelMeguid, H.; Al-Johani, H.; Saleh, Z.; Almalki, A.; Almalki, A. Advancing Green Hydrogen Production in Saudi Arabia: Harnessing Solar Energy and Seawater Electrolysis. Clean Energy Sustain. 2023, 1, 10006. [Google Scholar] [CrossRef]
- Oznicki, M.; Le Solliec, G.; Loisel, R. Far off-shore wind energy-based hydrogen production: Technological assessment and market valuation designs. J. Phys. Conf. Ser. 2020, 1669, 012004. [Google Scholar] [CrossRef]
- Mallapragada, D.S.; Gençer, E.; Insinger, P.; Keith, D.W.; O’Sullivan, F.M. Can industrial-scale solar hydrogen supplied from commodity technologies be cost competitive by 2030? Cell Rep. Phys. Sci. 2020, 1, 100174. [Google Scholar] [CrossRef]
- Macingwane, Z.; Schönborn, A. Techno-Economic Analysis of Green Hydrogen Production as Maritime Fuel from Wave Energy. Energies 2024, 17, 4683. [Google Scholar] [CrossRef]
- María Villarreal Vives, A.; Wang, R.; Roy, S.; Smallbone, A. Techno-economic analysis of large-scale green hydrogen production and storage. Appl. Energy 2023, 346, 121333. [Google Scholar] [CrossRef]
- Sayed-Ahmed, H.; Toldy, Á.I.; Santasalo-Aarnio, A. Dynamic operation of proton exchange membrane electrolyzers—Critical review. Renew. Sustain. Energy Rev. 2024, 189, 113883. [Google Scholar] [CrossRef]
Disclaimer/Publisher’s Note: The statements, opinions and data contained in all publications are solely those of the individual author(s) and contributor(s) and not of MDPI and/or the editor(s). MDPI and/or the editor(s) disclaim responsibility for any injury to people or property resulting from any ideas, methods, instructions or products referred to in the content. |
© 2025 by the authors. Licensee MDPI, Basel, Switzerland. This article is an open access article distributed under the terms and conditions of the Creative Commons Attribution (CC BY) license (https://creativecommons.org/licenses/by/4.0/).