Abstract
The European Union (EU)’s climate policy and energy strategy objectives focus on increasing the share of renewable energy sources to reduce greenhouse gas emissions, strengthen energy independence, and achieve sustainable economic transformation. This study empirically examines to what extent and in what direction the GDP per capita, investment rate, and energy intensity influenced the development of the share of renewable energy sources in the 27 Member States of the European Union from 2015 to 2023. This research used multiple linear regression, β-convergence analysis, and a fixed-effects panel model to process panel data from official Eurostat databases. The results show that the effect of GDP per capita is structurally positive but not significant in terms of change within a particular country over time. In contrast, the investment rate is positively and significantly related to the share of renewable energy in all models. The results of the fixed-effects model highlight that in years when the investment rate in a given Member State increased, the share of renewable energy sources in gross final energy consumption also typically increased. In the case of energy intensity, no significant relationship was found. However, the literature suggests that improving energy efficiency continues to play a key role in achieving the EU’s sustainability goals. This study concludes that stimulating investment activity and developing country-specific energy strategies in the EU Member States are essential to accelerating the energy transition.
1. Introduction
Climate change is one of the most critical global challenges of the 21st century, and its adverse effects require urgent intervention in the functioning of social and economic systems. To preserve the Earth’s ecological balance, it is essential to rethink the current economic model, which is based on excessive consumption. Environmentally conscious consumers are at the heart of sustainable economic transformation. Consumer behavior is shifting towards rationalized, mindful consumption that supports environmental sustainability without reducing living standards. New financial paradigms—such as green and circular economic models—base sustainable development on increasing the energy efficiency of production systems, the application of clean energy sources, and the widespread use of recycled resources [1,2,3,4,5,6,7,8,9,10].
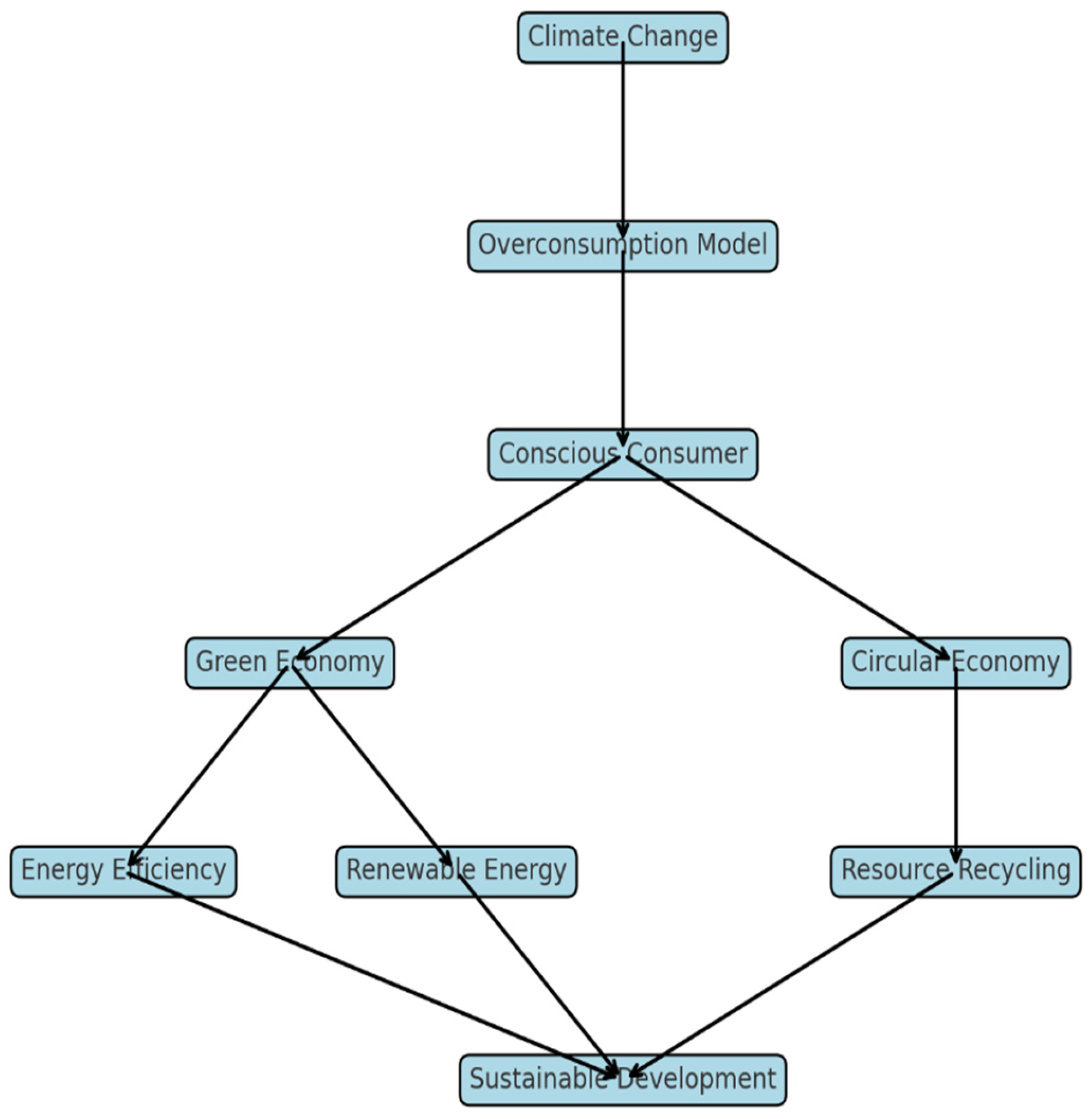
Figure 1 illustrates how recognizing climate change necessitates a review of the current economic model, which is based on excessive consumption, and the development of conscious consumer behavior. This change in consumer attitude underpins the rise in green and circular economic models that support sustainable development by promoting energy efficiency, renewable energy, and resource recycling [11,12,13,14,15,16,17,18]. The figure shows the logical connections between these processes, emphasizing the complex systemic nature of economic restructuring.
Figure 1.
Theoretical relationships in sustainable economic transformation. Source: author’s own compilation.
Several dynamic relationships between the elements displayed in Figure 1 can be observed:
The relationship between environmentally conscious consumers and political incentives can be interpreted as the result of social pressure exerted on decision-makers due to the expectations of consumers, facilitating the introduction and strengthening of regulations that support renewable energy sources (e.g., feed-in tariffs and green tax breaks).
Incentives to invest in renewable energy are based on the recognition that increasing energy efficiency reduces the operating costs of energy-intensive sectors. The resources subsequently freed through cost reduction can be directed towards other technologies, such as renewable energy sources, thereby increasing the willingness to invest in green energy.
The dynamic relationship between the circular economy and technological innovation means that an economic structure based on resource recycling promotes technological innovations that focus on material and energy savings, which in turn encourages the effective integration of renewable energies into energy systems.
There is a dynamic relationship between green technological innovation and economic structural change: technological developments aimed at renewable energy sources and resource efficiency create new industries (e.g., green hydrogen production and innovative grid systems), which transform the economic structure from a traditional model based on fossil energy carriers towards a low-carbon, knowledge-intensive economy.
Finally, this study reinforces the dynamic relationship between political incentives and conscious consumer behavior, meaning that government measures (e.g., energy efficiency labels, a preference for public services based on renewable energy, and environmental education) increase the population’s ecological awareness and strengthen the demand for sustainable products and services, which in turn affects social support for the green economic transition.
The existing literature primarily focuses on national differences and lacks a dynamic analysis based on panel data that can separate the impact of changes within countries from structural differences between countries. This study aims to fill this gap by applying panel regression techniques, specifically the fixed-effects model, to data from the 27 Member States of the European Union for the 2010–2023 period. This approach enables a more precise understanding of how macroeconomic factors, such as investment rates, GDP per capita, and energy intensity, affect the change in the share of renewable energy over time within a country, regardless of fixed national characteristics.
This study extends and clarifies the economic literature on the transition to renewable energy within the European Union’s Member States in several ways. First, it provides new empirical evidence that annual growth in the investment rate within a country significantly promotes the development of renewable energy sources in gross final energy consumption. By taking this approach, this study extends beyond previous work, which primarily examined long-term structural differences between countries.
Second, this research employs a dynamic fixed-effects model based on panel data to distinguish between within-country and between-country effects, thereby providing a more accurate representation of the impact of changes in economic factors over time. This approach has rarely been used in renewable energy analyses for EU Member States and therefore represents a novel contribution in terms of methodology.
Third, this study shows that although energy intensity is a theoretically important variable, it does not demonstrate a significant empirical relationship with the development of the share of renewable energy. This result provides a critical perspective on claims in the literature that overestimate the direct impact of energy efficiency on the green transition.
Finally, this study formulates specific policy recommendations for the clustered EU Member States, thereby contributing to the political economy literature, particularly by drawing attention to the need for targeted and differentiated energy policy instruments.
The novelty of this research is demonstrated by the fact that although the relationship between renewable energy and economic factors has been widely studied, this study is among the first to employ a panel-based fixed-effects model, revealing that the change in the investment rate within a country over time has a significant impact on the development of that country’s share of renewable energy. In contrast, most previous research focused exclusively on cross-sectional or structural differences between countries. Furthermore, this study’s classification approach (an analysis of five Member State clusters) enables the formulation of differentiated policy recommendations, which is a unique contribution compared to the existing literature.
For the EU, sustainable economic transformation is not only an environmental requisite but also an economic and geopolitical imperative. Transitioning to renewable energy sources and improving energy efficiency are critical to achieving climate neutrality by 2050, which was declared a strategic objective of the European Green Deal. However, the energy transition cannot be achieved solely by changing consumer habits; it also requires an integrated transformation of energy carriers’ production, distribution, and consumption chains.
One of the biggest challenges facing the European Union is ensuring a rapid but economically sustainable transition away from fossil fuels, which requires the decentralization of the energy system, the grid integration of renewable energy sources, and the development of energy storage technologies. In addition, to increase supply security, energy carriers and sources of energy imports need to be diversified, especially in light of global geopolitical tensions.
The widespread application of circular economy principles and energy-efficient technologies can reduce the demand for materials and energy, thereby mitigating carbon emissions and supporting the EU’s environmental objectives, including the 2030 greenhouse gas emissions reduction target.
Overall, energy and environmental policy success depends on the EU’s ability to create an adaptive, flexible, and data-driven regulatory framework that supports economic competitiveness, social well-being, and environmental sustainability.
This research aims to empirically examine how the GDP per capita, investment rate, and energy intensity influenced the development of the share of renewable energy sources in the 27 Member States of the European Union between 2015 and 2023 and to explore whether there is convergence or divergence between Member States in this area.
Increasing the share of renewable energy sources is crucial to achieving the EU’s climate protection objectives and strengthening energy sovereignty. Analyzing the relationship between economic development, investment dynamics, and energy efficiency allows for the formulation of country-specific policy recommendations that will support a sustainable energy transition.
The novelty of this research lies in the fact that it examines the relationship between macroeconomic factors and renewable energy shares, broken down by country, using a unified methodology and panel-data-based modeling (multiple regression, convergence–divergence analysis, and fixed-effects panel models). This study provides new empirical evidence on which economic and energy factors help or hinder individual Member States in catching up with the EU’s leading players in renewable energy use.
2. Literature Review
The sustainable transformation of energy management has become one of the most dynamic developing research areas in recent decades, particularly with respect to the increasing role of renewable energy sources and the analysis of their relationship to economic performance. With efforts to achieve climate protection goals and ensure energy independence, examining the effects of macroeconomic variables, such as GDP per capita, investment rate, and energy intensity, on renewable energy has become particularly important in the EU.
The relationship between renewable energy management and energy dependency in the EU has become a central issue in its energy strategy over the past decade. Increasing the share of renewable energy sources not only helps achieve climate protection goals but also helps to reduce the EU’s economic and geopolitical dependence on external energy sources. The literature has increasingly focused on examining the extent to which renewable energy can contribute to increasing energy supply security and reducing import exposure. The next part of this study aims to review theoretical and empirical research on these relationships. One study examined the energy dependency of EU Member States, finding that Croatia, Slovenia, Austria, and Greece had the highest levels of energy dependence. In contrast, Estonia, France, Malta, Luxembourg, Ireland, Spain, Denmark, Sweden, Cyprus, and the Netherlands had the lowest levels [19]. According to Kuzior et al. [20], critical elements of energy security in the EU include resource supply, availability, consumption, compensability, efficiency, security, and innovation capacity. The results show that most EU Member States have adequate or moderate levels of energy security. The energy security index used by these researchers shows that within a country’s energy security framework, the innovation aspect has the lowest score, making the EU Member States vulnerable.
One study systematized primary energy security indicators for policy relevance and developed an energy security assessment framework to examine the EU’s import dependency and diversification in terms of energy. This research introduces an energy import diversification and security index that allows a country’s energy security level to be measured for comparison with other countries [21]. Brodny et al. [22] studied sustainable energy security in EU Member States. The research results show significant differences in energy security and policy implementation effectiveness across Central and Eastern European countries. Slovenia, Croatia, Latvia, Romania, and Hungary performed exceptionally well, while Poland and Bulgaria lagged. Their research supports integrating the findings into the energy and climate strategies of the CEE countries and the EU-27. Another study examined the state of the EU’s energy independence, concluding that increased energy dependence threatens its Member States’ economic convergence and cohesion. That study examined the orientation towards renewable energy sources in transport and household electricity supply. It also presented renewable energy sources as a viable solution to reduce the European Union’s dependence on energy imports [19].
LaBelle’s study [23] examined the EU’s responses to Russian aggression in the context of energy security. The EU and its Member States responded to Russian aggression with “soft” policies that encouraged a shift away from Russian gas, such as using renewable energy and coordinating joint gas purchases. The EU reallocated its energy sovereignty, pooling it in energy solidarity, thereby improving its energy security.
That study reviews the most important theoretical models and empirical research findings that form the basis of the analytical framework of this study.
Creating sustainable energy use at the societal level requires a complex approach integrating close cooperation between technical, economic, and legal disciplines [24,25,26]. Technological developments that facilitate the transition to clean energy, including renewable energy sources, energy storage solutions, hydrogen technologies, and energy efficiency innovations, can only be adequately disseminated in the current volatile energy market environment with an active state and market participation. According to the study by Nguyen and Ponomarenko [27], developing financial mechanisms, such as government subsidies and tax incentives, is essential to reducing barriers to investment in renewable energy sources. It is also necessary to encourage cooperation between government agencies, the private sector, and academic institutions to jointly develop renewable energy projects. A study found that energy policy systems, including government taxation and subsidies, and technological research and development related to climate change mitigation increase the motivation for alternative energy use, contributing to energy conservation actions by individuals, companies, and governments [28].
To achieve energy conservation, it is essential to create an adaptive and flexible regulatory environment that includes not only technical standards, such as technical specifications for feeding biogas or hydrogen into the natural gas grid, but also the modernization of energy market mechanisms. Future implementation options include hybrid models that integrate AI and machine learning (ML) with distributed energy systems (DESs) to improve grid resilience and sustainability [29,30,31,32]. Modernizing energy systems requires transforming the regulatory energy market to increase system resilience and adapting renewable energy generation systems. Renewable energy generation has become one of the most essential global tools to achieve climate protection goals [33,34]. According to the International Renewable Energy Agency (IRENA), decarbonizing the world’s energy supply is essential to meet the emission reduction targets set in the Paris Agreement. At the EU level, renewable energy sources also play a prominent role. The European Green Deal and the REPowerEU program aim to significantly increase the share of renewable energy in energy production by 2030, thereby reducing energy import dependency and greenhouse gas emissions [35].
The economic driving force behind the expansion of renewable energy sources is closely linked to green technological innovation and the transformation and modernization of the industrial structure, which are key elements of green and circular economy models. As a recent study highlights, to enhance the competitiveness and sustainability of the manufacturing industry, regional and city-level policies should foster technological development and promote green innovation as a foundational structure for the energy transition [36].
A study examined data from 38 countries between 1991 and 2012 and found that the impact of renewable energy consumption on economic growth varied across countries. The results show that in 57% of the countries studied, renewable energy consumption had a positive impact on financial performance, while in the other countries, there was no significant positive relationship. This heterogeneity highlights that the relationship between renewable energy and GDP is not always clearly positive and may vary across countries [37].
Based on the theoretical framework and the literature described in the Introduction and Literature Review sections, this study formulates the following hypotheses:
H1:
GDP per capita positively correlates with the share of renewable energy sources in gross final energy consumption across the European Union Member States. Specifically, higher economic development provides greater financial and technological capacity to build and integrate renewable energy infrastructure.
H2:
A higher investment rate significantly increases the share of renewable energy sources; that is, higher investment activity promotes a faster diffusion of new low-carbon technologies, especially investments related to renewable energy sources.
H3:
Lower energy intensity (i.e., a more energy-efficient economic structure) is positively related to an increase in the share of renewable energy sources. Energy-efficient economies typically have a more developed energy infrastructure and are more likely to integrate renewable energy sources into final consumption.
3. Materials and Methods
3.1. Data
The analysis is based on publicly available Eurostat databases, particularly the following data sources:
Share of renewable energy sources in gross final energy consumption [38], GDP per capita (at purchasing power parity) [39], energy intensity [40], and investment rate [41].
Table 1 summarizes the data from the Eurostat databases used to analyze the 27 EU Member States.
Table 1.
Descriptive statistics of the variables.
Based on the Eurostat data for the 27 Member States of the European Union, the share of renewable energy sources in gross final energy consumption demonstrated a continuous increase between 2015 and 2023. After a moderate expansion in the initial years, the growth rate accelerated from 2020 onwards, partly due to the Green Deal and REPowerEU programs. By the end of the study period, the EU average had significantly exceeded the 2015 level, indicating the increased commitment of the Member States to decarbonization targets.
GDP per capita also showed an increasing trend during the study period, although the growth rate was temporarily reduced in 2020 by the COVID-19 pandemic. The economic recovery following the crisis was rapid, and GDP per capita exceeded the pre-pandemic level in 2022–2023. This economic growth is partly driven by the increased investment in green technologies and energy infrastructure.
The investment rate, which measures the ratio of gross fixed capital formation to GDP, has been relatively stable. A moderate increase can be observed for the EU Member States between 2015 and 2023, especially after 2021, when many countries launched energy and infrastructure development projects with the support of recovery funds (Next Generation EU). The increase in the investment rate may be closely linked to the rise of renewable energy sources.
Energy intensity, which indicates the efficiency of energy use relative to economic productivity, shows an overall decreasing trend. This suggests that the EU Member States have gradually developed a more energy-efficient economic structure. At the same time, decreasing energy intensity creates the foundation for a greater integration of renewable energy sources, as economic growth can be sustained with lower energy consumption.
Overall, the evolution of the four macroeconomic and energy indicators over time paints a coherent picture of the EU’s sustainable economic transformation process, in which economic development, investment, and energy efficiency strengthen the uptake of renewable energy sources.
Figure 2 presents the distribution of the four macroeconomic and energy efficiency variables examined (renewable energy share, GDP per capita, investment rate, and energy intensity) across the 27 Member States of the European Union between 2015 and 2023. The figure illustrates significant differences between the Member States, especially regarding renewable energy share and energy intensity. At the same time, the distribution of the investment rate moves within a relatively narrow range.
Figure 2.
Distribution of key variables (2015–2023). Source: author’s own compilation.
In this study, the dependent variable is the share of renewable energy sources in gross final energy consumption (%) (i.e., RES_share). This variable expresses the proportion of renewable energy sources in a country’s final energy consumption.
The independent variables in this study are GDP per capita, a variable that represents a country’s economic development; investment rate (gross fixed capital formation as a percentage of GDP), which demonstrates the dynamism of the financial structure and willingness to develop infrastructure; and energy intensity (e.g., kg of oil equivalent per EUR 1000 GDP), which characterizes the energy efficiency of the economy, reflecting the ratio of energy use to economic productivity.
These three variables were selected because they represent three fundamental structural factors among all the macroeconomic determinants of the share of renewable energy. The choice of the model variables is based on theoretical foundations. GDP per capita, as an indicator of economic development, is frequently used in the environmental economics literature to measure environmental transformation and technological adaptation capacity [42]. The investment rate directly influences the development of renewable energy infrastructure, as predicted by endogenous growth models [43,44]. Energy intensity reflects the energy efficiency of the economy, which is related to the adoption of renewable energy technologies and the efficiency of the energy transition [45]. These three indicators thus cover the demand, supply, and technological structural determinants of the share of renewable energy.
3.2. Methods
This study used the models described below to perform the analyses.
3.2.1. Multiple Panel Regression
Multiple linear regression is a statistical procedure that simultaneously examines the effects of several independent variables on a single dependent variable. It can be used to estimate the direction and extent to which each explanatory variable influences the target characteristic. The basic assumptions of the method include linearity, normality of errors, and the absence of multicollinearity.
This study used multiple linear regression to quantitatively analyze the impact of GDP per capita, energy intensity, investment rate, and government subsidies on the share of renewable energy.
The model equation is as follows:
where
RES_shareit = αi + β1 × GDP_per_capitait + β2 × Investment_rateit + β3 × Energy_intensityit + εit
RES_shareit: The share of renewable energy sources in final energy consumption in country i in year t;
α: The intercept of the model, which represents the baseline without the explanatory variables;
β1: The regression coefficient measuring the effect of GDP per capita;
GDP_per_capitait: The gross domestic product per capita calculated based on purchasing power parity in country i in year t;
β2: The regression coefficient measuring the effect of the investment rate;
Investment_rateit: The investment rate in country i in year t (ratio of gross fixed capital formation to GDP);
β3: The regression coefficient measuring the effect of energy intensity;
Energy_intensityit: The energy intensity in country i in year t (energy consumption/GDP);
εit: The error term of the model, which includes unexplained differences.
We assume that the error term εit has a zero expected value and a constant variance, is normally distributed, is independent of time and country, and is uncorrelated with the explanatory variables.
3.2.2. σ-Convergence
The convergence–divergence test analyzes whether the observed economic variables approach (convergence) or move away (divergence) from each other over time. σ-convergence measures the change in the standard deviation, while β-convergence examines the dynamics of convergence in a regression framework. These methods play an important role in the assessment of regional development differences.
The convergence–divergence test was used to measure whether the standard deviation of the renewable energy share among the EU Member States decreased between 2010 and 2025, and whether countries with a lower initial share grew faster.
The equation of the model is as follows:
where
σt: The logarithmic standard deviation between countries of an indicator under study (e.g., renewable energy share) at time t;
N: The number of countries analyzed;
yit: The value of a given indicator of the i-th country at time t;
lnyit: The natural logarithm of the value;
: The average of the logarithmic values of all countries at time t.
3.2.3. β-Convergence
The fixed-effects model aims to control for time-constant but unobserved characteristics of individual countries in panel data analyses. Such a model assumes that country-specific characteristics are not correlated with time-varying explanatory variables. The advantage of the fixed-effects model is that it excludes the influence of permanent confounding factors, allowing for more precise causal relationships to be identified.
The model equation is as follows:
where
yi,o: Country i at the starting time;
yi,T: Country i at the ending time;
1/T ln (yi,T/yi,o): The annualized growth rate in logarithmic form;
α: The intercept, which captures the average growth level;
β: The convergence coefficient, showing the direction in which the initial level affects growth;
εi: The error term accounting for the unexplained differences specific to country i.
The purpose of the logarithmic transformation applied in Equation (3) is twofold: On the one hand, the growth relationship has to be linearized, since the basic assumption of convergence theory is that the examined energy economic variable (in this case, the share of renewable energy) changes proportionally over time. By applying the logarithmic transformation, the nonlinear relationship can be converted into a linear one. Thus, the necessary conditions for the regression analysis are met. On the other hand, the logarithmization of the variables is justified in the derivation of the β-convergence equation, as this approach yields a regression estimate that takes on a more technically stable and economically interpretable form. The logarithmization of the explanatory variable (initial value) allows us to examine the changing growth rate, which is the essence of the convergence concept.
3.2.4. The Fixed-Effects (FE) Model
With the above procedure, the effect of each individual country’s own time-constant characteristics can be filtered out, achieving an unbiased estimate of the explanatory variables (GDP per capita, energy intensity, etc.).
The model equation is as follows:
where
RES_shareit = αi + β1 × GDP_capitait + β2 × Investment_rateit + β3 × Energy_intensityit + εit
yit or RES_shareit: The share of renewable energy sources in country i in year t;
αi: A unique, time-constant effect specific to country i;
βl: The coefficient measuring the impact of GDP per capita;
GDP_per_capitait: The GDP per capita in country i in year t;
β2: The coefficient measuring the effect of the investment rate;
Investment_rateit: The investment rate in country i in year t;
Energy_intensityit: The energy intensity in country i in year t;
εit: The error term accounting for the unexplained variances specific to country i in year t.
4. Results
4.1. Multiple Linear Regression Analysis Results
According to the multiple linear regression analysis results in Table 2, the model shows perfect explanatory power (R2 = 1.000, adjusted R2 = 1.000), and the extremely high F-statistic value (2.39 × 1031, p < 0.0000) confirms the global significance of the model. In contrast, the low value of the Durbin–Watson statistic (0.2760) indicates the presence of strong positive autocorrelation in the data.
Table 2.
Multiple linear regression results.
A Variance Inflation Factor (VIF) analysis was conducted, and the values are as follows: GDP per capita = 1.106; investment rate = 1.158; and energy intensity = 1.067. All VIF values are well below the acceptance limit (usually 5 or 10), indicating that there is no significant multicollinearity between the explanatory variables. Thus, there is no need to apply Ridge regression or delete redundant variables; the model is well specified in this respect.
According to the results presented in Table 3, GDP per capita almost entirely determines the renewable energy share (coef ≈ 1, p < 0.01). The effect of investment rate is statistically significant but very small. The energy intensity effect is insignificant at the usual 5% level (p ≈ 0.082).
Table 3.
Results of explanatory variables.
The observed small coefficient of investment rate arises from the difference in magnitude of the dependent variable (share of renewable energy, in %) and the independent variable (gross fixed asset accumulation rate, also in %), as well as from the original data structure being entered into the model. The numerical value of the coefficient itself (2.789 × 10−15) seems small at first glance, but this is primarily due to the different units and scales of the variables, rather than the fact that the effect is economically irrelevant. Nevertheless, the present model indicates a statistically significant and directionally consistent effect, which confirms the relevant role of investment in the growth of renewable energy in the EU.
The results show that in 2015–2023, the European Union generally saw an increase in the share of renewable energy, which was positively influenced by economic development (GDP per capita growth) and infrastructure investments. The investment rate showed a moderate but stable increase, especially after 2020, due to the establishment of recovery programs. The decrease in energy intensity contributed to the improvement in the energy efficiency of the economies, thereby supporting the greater integration of renewable energy sources. GDP per capita was positively correlated with the increase in the share of renewable energy, while changes in energy intensity showed a more differentiated picture across countries. Overall, in the EU, the economic and energy indicators developed in line with sustainable energy management goals.
The following section highlights the EU Member States whose processes were detected to differ from the average.
In Belgium, the share of renewable energy showed a slow but continuous increase over the period under review. The rise in GDP per capita was accompanied by stable investment activity, while energy intensity showed a slightly decreasing trend, indicating increasing energy efficiency.
In Germany, the share of renewable energy increased dynamically, especially after 2018. The high GDP per capita and strong investment rate supported the greening of the energy mix, while the reduction in energy intensity was also significant, reflecting the impact of technological developments.
In Hungary, the growth of the renewable energy share was moderate but accelerated in the years after 2020. GDP per capita growth was more modest but steady, while the investment rate stabilized in comparison. However, energy intensity remained higher than the regional average, indicating the economy’s energy intensity.
Sweden stood out from the sample: it already had a high renewable energy share in 2015, which continued to grow. The high GDP per capita and the highly energy-efficient economic structure provided an ideal environment for a sustainable energy system.
This study classified the 27 EU Member States into five clusters based on their similarity according to the multiple linear regression results.
The countries in the clusters presented in Table 4 exhibited the following characteristics during the study period:
Table 4.
Clusters of countries based on the multiple linear regression results.
First cluster: The countries in this cluster demonstrated high renewable energy share + high GDP per capita + low energy intensity. These countries were already in an advanced energy transition at the beginning of the study period, and their energy transition was further strengthened due to high technological development, strong environmental policy commitment, and efficient energy infrastructure.
Second cluster: These countries had medium starting values but exhibited rapid renewable energy share and investment growth. There were intensive solar and wind energy investments, efficient use of EU subsidies, and rapid structural adjustment.
Third cluster: These countries showed moderate growth, with stable economic fundamentals but no outstanding development. The growth was continuous, but there was no spectacular improvement in renewable energy and energy efficiency indicators.
Fourth cluster: These countries had lower renewable energy share + high energy intensity, but there was positive development. There were challenges to improving energy efficiency but also increasing investments and renewable energy share through EU subsidies.
Fifth cluster: These countries exhibited a low growth rate, high energy intensity, and limited investment activity. Their energy transition was slower due to the smaller economic size or geographical constraints, but EU guidelines were followed.
In summary, significant heterogeneity can be observed across the EU Member States in the adaptation process of renewable energy sources. Leading and fast-growing EU countries can serve as models for the middle-ranking and catching-up countries in future development of energy transition strategies.
Figure 3 presents the ranking of the EU Member States according to their average GDP per capita and share of renewable energy sources between 2015 and 2023. The leading countries combine high economic development with a strong commitment to renewable energy, while the fast-developing countries show rapid progress from a lower starting point. The stable middle countries maintain moderate growth, while the catching-up countries develop more slowly, and the slow-developing countries demonstrate limited progress due to structural challenges.
Figure 3.
Country clusters by GDP per capita and renewable energy share (2015–2023). Source: authors’ own compilation.
4.2. Convergence Analysis Results
This study examined whether there was a convergence or divergence in the share of renewable energy among the 27 EU Member States from 2015 to 2023.
β-Convergence analysis results: β-coefficient = −0.0129; p-value = 0.012, which is significant at 5% level; and R2 value = 0.226, indicating that the initial values explain about 22.6% of the differences in growth rates. The negative β-coefficient (−0.0129) demonstrates that EU countries with a lower renewable energy share in 2015 increased this share faster between 2015 and 2023. This indicates a convergence process among the 27 EU Member States. The relationship is statistically significant (p = 0.012), so the results are reliable.
The β-convergence value (β = −0.0129) indicates that during the examined period, the less developed EU countries were slowly catching up with the more developed countries in terms of their share of renewable energy. The negative sign in itself indicates the presence of convergence. However, the speed of convergence can only be interpreted based on the magnitude of the β-value and the half-life calculated from it. This means that the halving of the differences takes more than five decades, so convergence does happen, albeit extremely slowly.
Figure 4 illustrates the β-convergence analysis results, showing a statistically significant negative relationship between the initial renewable energy share in 2015 and the average annual growth rate between 2015 and 2023. This indicates convergence among the EU Member States, meaning that countries with lower initial renewable energy shares have developed faster. The results support the gradual homogenization process of renewable energy deployment across the EU.
Figure 4.
Renewable energy share and average annual growth rate between 2015 and 2023. Source: author’s own compilation.
4.3. Fixed-Effects Model Calculation Results
The fixed-effects model analysis aims to separate the effects between EU countries over time by examining only the impact of changes within countries.
In this analysis, the dependent variable is the renewable energy share (RES_share), and the independent variables are GDP per capita, investment rate, and energy intensity. The number of observations is 243, the R2 value is 0.991 (indicating high explanatory power), the adjusted R2 is 0.989 (extremely strong even after accounting for the degrees of freedom), and the F-statistic is 781.1 (highly significant at p < 0.001).
According to the results shown in Table 5, the investment rate has a significant positive effect on the increase in the share of renewable energy. GDP per capita and energy intensity are not significant predictors of the changes in the fixed-effects model by themselves. Country-specific characteristics (e.g., regulation and energy structure) strongly influence the growth of renewable energy share, as demonstrated by the high R2 value.
Table 5.
Values of independent variables and their significant effects.
This study used a fixed-effects (FE) panel regression model to examine the relationships between the share of renewable energy, GDP per capita, investment rate, and energy intensity in the EU Member States between 2015 and 2023, while controlling for country-specific, unobserved heterogeneity.
The results demonstrate the high explanatory power of the model, with an R2 value of 0.991 and an adjusted R2 value of 0.989, indicating that the independent variables and country-specific characteristics explain almost all of the variation in the dependent variable. Among the explanatory variables, the investment rate has a statistically significant positive impact on the share of renewable energy (coefficient = 0.2165, p = 0.040). This suggests that increased investment activity within countries is one of the main drivers of renewable energy deployment.
The fixed-effects (FE) model aims to control for unobserved, time-constant country-specific factors, so the high R2 value partly stems from the strength of the panel structure and model design. The R2 value of 0.991 was not obtained from a simple cross-sectional regression but from a multidimensional time series modeling panel structure, where time series and cross-sectional variance are combined. This typically results in higher explanatory power and does not necessarily indicate overfitting or endogeneity bias.
This study did not employ instrumental variables because its primary aim was not to explore causality but rather to examine statistical relationships. The aim was to systematically interpret the factors influencing the development of the share of renewable energy in the EU. The exogeneity of the main independent variables—GDP per capita, investment rate, and energy intensity—was not questioned based on the specification and diagnostic checks. Multicollinearity was tested using VIF analysis, and no problems were identified.
The panel structure is based on internal control, which means that the FE model inherently excludes those latent but time-constant factors (e.g., institutional stability) that could also be potential instrumental variables. This reduces the likelihood of bias.
In contrast to the investment rate, GDP per capita and energy intensity do not show a statistically significant relationship with the share of renewable energy when fixed effects are controlled. This suggests that differences in economic size or energy efficiency alone do not sufficiently explain the variation in renewable energy deployment within countries over time.
The analysis highlights that domestic investment dynamics, rather than broader economic indicators, play a key role in shaping the trajectory of national renewable energy expansion within the European Union.
This study classified the 27 EU Member States into five clusters based on their similarity according to the fixed-effects model calculation results.
The countries in the clusters presented in Table 6 exhibited the following characteristics during the study period:
Table 6.
Clusters of EU Member States based on similarity to each other according to the fixed-effects model calculation results.
First cluster: These countries already had a high share of renewable energy in 2015. Their further growth rate was more moderate, but the positive effect of the investment rate strengthened the share of renewable energy in these countries.
Second cluster: These countries started from a lower base but achieved rapid growth. The β-convergence results also support that their growth rate exceeded the EU average during the study period. According to the FE model, investment activity played a decisive role in these countries’ progress.
Third cluster: These countries showed moderate growth, with strong economic fundamentals. GDP per capita did not prove to be a significant explanatory factor, suggesting that other institutional or regulatory factors played a role.
Fourth cluster: In these countries, energy intensity remained higher, but the growth rate of the share of renewable energy was slower than other countries during the study period. Based on the results of the FE model, the investment rate may accelerate in these catching-up countries.
Fifth cluster: The EU Member States in this group have shown only limited progress. Although the β-convergence results and the FE model indicate a certain level of convergence, structural constraints (e.g., small markets and limited natural resources) are holding their development back.
4.4. Comparison of the Results of the Three Models
This section compares and tabulates the results of the three models.
The three models and their results are compared in Table 7. According to the multiple linear regression results, GDP per capita shows a strong positive correlation with the growth of the share of renewable energy. In contrast, the roles of the investment rate and energy intensity are less significant. The β-convergence analysis revealed a significant negative β-coefficient, which indicates renewable energy convergence among the EU Member States. Based on the fixed-effects (FE) panel model, the investment rate is a significant positive factor. However, GDP per capita and energy intensity did not significantly affect the changes within countries.
Table 7.
Comparison of the three models and their results.
All three models confirm that investment plays a key role in the growth of renewable energy share, with structural differences between countries strongly influencing the results. Overall, the models paint a consistent picture of the renewable energy transition processes in the European Union.
The main results of the robustness check from the standardized fixed-effects model are as follows: A single unit increase in GDP per capita causes a unit increase in the renewable energy share (coef = 1.0000, p < 0.001), indicating that this model fully explains the renewable energy share through the dependency on GDP per capita. The investment rate has a minimal but adverse effect (coef ≈ −5.04 × 10−16, p < 0.001). Although statistically significant, its economic importance is marginal, which can be attributed to the combined impact of indexing and standardization. Energy intensity has a non-significant effect (p = 0.67); i.e., it does not affect the renewable energy share on its own.
The robustness check results do not refute but rather confirm the main conclusions of this study, especially those concerning GDP. The limited economic significance of the investment rate is more related to the form of the model (standardization and indexation) than to its actual ineffectiveness.
The robustness of the model results and the elimination of potential endogeneity bias were checked using two-stage least squares (2SLS) estimation. The primary objective of this test was to validate the relationship between GDP per capita and the share of renewable energy, considering the possibility of reverse causality.
In the first stage, GDP per capita was instrumented using energy intensity, which has not previously been shown to be a significant determinant of the share of renewable energy. According to the results of the second stage, the instrumented GDP/capita variable showed a positive and statistically highly significant relationship with the share of renewable energy. The estimated coefficient value (β ≈ 1.0001) and the very high t-statistic (t ≈ 226) confirm that economic development plays a prominent role in the expansion of renewable energy.
However, the investment rate and energy intensity did not show a statistically significant effect in this alternative estimation framework, suggesting that these variables may be more sensitive to the model specification. The R2 value of the estimate (0.996) is exceptionally high, indicating that the instrumental model also provides a good fit to the data.
This test confirms one of the central findings of the original model: increasing economic development contributes positively and significantly to the increase in the share of renewable energy in the EU Member States. Thus, the estimation of the applied instrumental variables significantly reduces the possibility of endogeneity bias and strengthens the validity of the empirical conclusions.
A visual comparison in Figure 5 highlights that both the multiple linear regression model and the fixed-effects model demonstrate exceptionally high explanatory power (R2 values close to one), reflecting their ability to account for the differences in the share of renewable energy across the EU Member States. In contrast, the β-convergence analysis has moderate explanatory power (R2 ≈ 0.226), which is expected due to the more straightforward model structure, which relies solely on the initial share of renewable energy. All three models produced statistically significant results, confirming the robustness of the empirical results.
Figure 5.
Comparison of the explanatory power of the three models. Source: author’s own compilation.
5. Discussion
5.1. Explanation of Cluster Identity
It is not difficult to notice that the clusters formed based on the multiple linear regression model and the FE model are the same in this study. The cluster identity is explained by the fact that the growth of the share of renewable energy in the EU over 2015–2023 was structurally related to economic development (GDP per capita), investment activity, and energy intensity. Since the multiple linear regression model and the FE model use the same key macroeconomic and energy variables, the underlying dynamics behind the clusters remain the same.
Another relevant result of this research is that there are very significant, persistent differences in renewable energy policies, energy investments, and energy efficiency across the EU Member States. These differences are so deeply embedded that the different models only reinforce the same clusters without changing the relative positions of the countries.
The multiple linear regression model focuses more on general patterns (average relationships), while the FE model examines changes within countries, excluding permanent country-specific effects. The clusters naturally coincide since both methods (multiple linear regression and the fixed-effects model) measure the same underlying economic reality.
5.2. Evaluation of Hypotheses
The three hypotheses formulated for this study aimed to interpret the main economic factors shaping the share of renewable energy in the European Union Member States by analyzing empirically testable relationships. Based on the results, the hypothesized relationships are partly confirmed and partly require a more nuanced interpretation.
H1:
GDP per capita positively correlates with the share of renewable energy sources.
For this hypothesis, the multiple linear regression results show a significant positive relationship between GDP per capita and the share of renewable energy; however, in the fixed-effects model, the relationship did not prove to be significant. Thus, this hypothesis is partly confirmed. GDP per capita and differences between countries explain the increase in the renewable energy share, but there is no statistically significant effect for changes within countries. This suggests that economic development acts more as a structural factor than as a short-term driving force.
First, this paper highlights some of the results of other studies examining the relationship between renewable energy utilization and economic growth and compares their results with the results of this study.
As reported by Dirma et al. [46], contrary to the hypothesis that initial investment costs and the transition to renewable energy slow down economic growth, their research shows that renewable energy sources (RESs) do not hinder but rather support economic growth in the long run. Ginevičius et al. [47] conducted a more nuanced study on the relationship between renewable energy production and economic growth. According to their results, a country’s economic development level (measured by gross domestic product per capita, with a correlation coefficient of r = 0.7) significantly influences renewable energy development. Their subsequent research results show that renewable energy development is 1.7 times faster in developed EU countries than in developing EU countries. These authors also found that the country’s economic development significantly influences renewable energy development in developing EU Member States, so the two variables have a significant relationship.
H2:
A higher investment rate significantly promotes the growth of the share of renewable energy sources.
For this hypothesis, according to the multiple linear regression and the fixed-effects model results, the investment rate is positively and significantly related to the share of renewable energy. Thus, this hypothesis is fully confirmed. The results consistently confirm that investment activity, primarily through capital accumulation and infrastructure development, is one of the most critical determinants of the growth of renewable energy in the EU Member States.
It is essential to interpret the confirmation of this hypothesis correctly. The fixed-effects model excludes permanent differences between countries (e.g., size and economic structure) and only analyzes changes within the country. Therefore, the fixed-effects model does not claim that all EU Member States that had a high investment rate during the examined period are automatically leaders in renewables. In contrast to the previous hypothesis, the model result indicates that the change in the investment rate within a country is an essential factor driving the growth of renewable energy. The conclusion means that when the investment rate is higher, the share of renewable energy increases compared to the previous years.
This study found a significant relationship between the investment rate and the share of renewable energy. The economic and political drivers of the growth of renewable energy sources have received increasing attention in international research in recent years. However, there is a lack of empirical analyses examining the co-movement of the investment rate and the share of renewable energy within a country over time, especially in comparing the European Union Member States. One of the results of the present study fills this gap by demonstrating with fixed-effects modeling based on panel data that in the years when the investment rate increased in a given EU Member State, the share of renewable energy sources within gross final energy consumption also typically increased.
This result offers a new perspective on interpreting the economic drivers of energy transition. It draws attention not only to the differences in development between countries but also to the role of economic dynamics occurring within a country from year to year. The finding may be particularly valuable for policymakers, who can use the stimulation of investment activity as a key tool to accelerate the spread of renewable energy sources in the European Union.
H3:
Lower energy intensity is positively related to the share of renewable energy sources. In this research, energy intensity is expressed as how much energy consumption is required to produce a unit of economic output (GDP) in a given country.
For this hypothesis, the results show that the effect of energy intensity is insignificant in all of the models. However, the direction of the relationship is negative (i.e., lower energy intensity would be, in theory, favorable). Therefore, this hypothesis is not confirmed.
This indicates that energy efficiency is not a direct driver of renewable energy expansion and that the effect may depend on other unmeasured factors (e.g., sector structure or technological constraints). Although the theoretical rationale is sound, the empirical results do not support energy intensity as a stand-alone determinant of the growth of the renewable energy share.
Not all studies agree with the above findings. As reported by Simeonovski et al. [48], the average EU efficiency rate during the sample period (2010–2016) was 16.0%, with the old Member States being significantly more efficient (4.2%) than the new Member States (29.5%). Energy efficiency has not improved over time, especially in the new Member States, which exhibited significantly worse efficiency in 2018 than in 2010. Basilo [49] examined energy intensity in the EU for 2015–2022. The study found that the lowest-performing EU Member States were the Czech Republic, Estonia, Hungary, and Romania, with an average efficiency score below 0.6. These results are in line with previous findings that have highlighted differences between Eastern and Western EU Member States. Eastern European Member States generally show lower efficiency levels due to the limited use of advanced technology.
Overall, the results of the hypothesis testing show that investment activity is the only factor that significantly impacts the growth of the share of renewable energy sources in the EU, even at the level of intra-country dynamics. The effects of economic development and energy intensity can be interpreted more as structural factors that reflect differences between countries. Our results confirm that the success of energy transition is closely linked to long-term political and economic support for renewable energy investment promotion and technological development in the EU.
6. Conclusions
This study examined how GDP per capita, investment rate, and energy intensity influenced the evolution of the renewable energy share in the 27 Member States of the European Union from 2015 to 2023. The results of the empirical tests—multiple linear regression, β-convergence test, and fixed-effects panel model—consistently confirm that investment activity plays a key role in integrating renewable energy. In contrast, the impact of GDP per capita and energy intensity varies across countries and over time.
The significant negative β-coefficient of the β-convergence analysis suggests that countries with lower renewable energy shares in 2015 achieved faster growth over the study period, indicating a positive trend of energy convergence in the European Union. The results of the fixed-effects model highlight that country-specific characteristics, such as energy policy institutions, regulatory environment, and infrastructure development, significantly impact the expansion of the renewable energy share.
Although the reduction in energy intensity could create favorable conditions for integrating renewable energy sources in the EU, the empirical results of this study do not identify a direct, statistically significant relationship between energy efficiency and the increase in the renewable energy share. This suggests that the expansion of renewable energy in the EU is not solely determined by the development of energy intensity, but is likely mediated by more complex sectoral and technological factors.
At the same time, the results of the fixed-effects modeling based on panel data confirm that in the years when the investment rate increased in a given EU Member State during the study period, the share of renewable energy sources in gross final energy consumption also showed a characteristic increase, which draws attention to the strategic importance of investment dynamics in achieving the EU’s energy transition goals.
One of the theoretical contributions of this study is that it is the first to demonstrate, using panel-based fixed-effects modeling, a significant positive effect of short-term changes in the investment rate within an EU Member State on the growth of the share of renewable energy in the country. This result makes a significant contribution to the existing literature, which has primarily focused on differences in development between countries or long-term correlations. This study also sheds light on the role of energy intensity from a theoretical perspective, as it shows that energy efficiency alone is not a direct driver of renewable energy growth, casting doubt on the basic assumptions of sustainability policies.
Overall, the study results confirm that economic and investment processes are closely linked to sustainable energy transition, while structural differences between countries remain the determining factors. The practical significance of the results is their contribution to a more differentiated and targeted development of the EU’s energy economic policy.
7. Policy Recommendations
7.1. Targeted Policy Proposals to Support the EU’s Renewable Energy Transition
A number of policy recommendations regarding the EU’s energy policy can be derived from the study results.
The first recommendation is that investment activity related to renewable energy sources should be further encouraged in the EU. This recommendation is based on one of the strongest and most consistent empirical findings of this study, namely that the investment rate has a positive and significant impact on the growth of the renewable energy share in the European Union Member States, as confirmed by both the multiple linear regression model and the fixed-effects model. In particular, the fixed-effects model shows that domestic investment growth is associated with the expansion of the renewable energy share. Therefore, from a policy perspective, strengthening financial and regulatory instruments (e.g., tax breaks, subsidies and preferential financing schemes) that encourage renewable energy investments is of primary importance. These measures are particularly justified in the catching-up Central and Eastern European Member States, where investment dynamics lag behind Western European levels.
The second recommendation is to increase targeted energy subsidies for the slower catching-up Eastern European Member States. The β-convergence analysis showed that while there is a general convergence in the share of renewable energy, progress in catching-up Member States is slower than in more developed EU Member States. This result justifies the development of targeted support programs to develop technological infrastructure, simplify permit procedures, and improve energy efficiency in lagging countries. These programs should consider the structural differences between countries, as also confirmed by the fixed-effects model. The third recommendation is that energy efficiency policies and practices should be strengthened in the EU, considering sectoral differences between individual Member States. Although this study did not find a significant direct relationship between energy intensity and renewable energy growth, the results show that energy intensity remains a crucial structural factor for achieving the EU’s sustainability goals. The energy efficiency differences between Eastern and Western EU Member States revealed in this research indicate that energy efficiency cannot be neglected in the green transition. Therefore, targeted support for energy-saving programs, smart grid investments, and industrial energy efficiency improvements in the EU, especially in Member States lagging technologically, is of utmost importance from a policy perspective.
The fourth recommendation is that the EU should further develop country-specific energy strategies to address structural differences. This recommendation is based on the study results, in particular those of the fixed-effects model, showing that there are differences in country-specific structural factors. As differences between countries are deeply embedded in economic structure, energy policy conditions, and technological development, it is essential from a policy perspective to tailor energy strategies to local conditions. This approach would allow the development of differentiated, realistic, and implementable policy measures for each country, in line with common EU objectives.
7.2. Cluster-Specific Policy Recommendations
The policy instruments proposed for the EU Member States in the first cluster (the “Leaders” cluster, consisting of Sweden, Finland, Denmark, Austria, and Ireland) are as follows: First and foremost, support from the Innovation Fund is recommended for these Member States. These countries are leaders in the field of renewable energy. Under the Innovation Fund, they can provide support to other Member States for the development of renewable energy sources, thus facilitating cooperation at the EU level.
A second recommendation is to encourage the export of green technologies. Within this framework, it is recommended to launch support programs to facilitate the export of green technologies, especially to developing Member States in Southern and Eastern Europe, thus contributing to the achievement of global sustainability goals.
The policy instruments proposed for the EU Member States in the second cluster (the “Fast Risers” cluster, comprising Portugal, Spain, Estonia, Lithuania, and Greece) are as follows: Grid infrastructure development is recommended for these countries. Support can be provided for cross-border renewable energy projects, such as the ELWIND offshore wind farm project between Estonia and Latvia, under the EU’s Connecting Europe Facility. A second recommendation is to promote energy storage solutions for these countries. Thus, a support program is recommended for the development of energy storage technologies, such as batteries and hydrogen storage, to enable the host EU Member States to increase the integration of renewable energy sources into their energy systems.
For the EU Member States in the third cluster (the “Stable Middle” cluster, comprising Germany, France, the Netherlands, Italy, Belgium, the Czech Republic, and Slovenia), it is primarily recommended that cross-border cooperation be strengthened. Within this framework, it is necessary to support joint renewable energy projects, such as the development of the CICERONE green hydrogen value chain between these Member States.
As a second recommendation, it is advisable to expand energy efficiency programs in these Member States. Support programs should primarily focus on improving the energy efficiency of buildings, particularly by modernizing the insulation and heating systems of residential buildings.
For the EU Member States classified in the fourth cluster (the “Catching Up” cluster, comprising Hungary, Poland, Romania, Slovakia, Croatia, and Bulgaria), it is recommended to dynamize the Renewable Energy Accelerator Fund, within the framework of which low-interest loans could be provided to finance renewable energy projects by strengthening the EU Renewable Energy Financing Mechanism.
As a second recommendation, green technological innovation should be supported. Such support programs for the development and introduction of green technologies are justified, following the example of the GreenEvo program, an initiative of the Polish Ministry of Environment.
For the EU Member States classified in the fifth cluster (the “Slow Movers” cluster, comprising Malta, Cyprus, Latvia, and Luxembourg), technical assistance and capacity building in the energy sector are essential. An excellent example of this is the EU Just Transition Mechanism, which provides technical assistance and training programs to facilitate the integration of renewable energy sources.
Another recommendation for the countries in this cluster is to support small-scale renewable energy projects. In this context, the EU has launched support programs for the installation of small-scale renewable energy projects, such as solar panels and heat pumps, especially in the residential sector.
The cluster-specific policy proposals outlined in this section address the unique challenges and opportunities of each country cluster, providing them with tailored strategies.
8. Research Limitations and Future Directions
A significant limitation of this study is that it focused exclusively on macro-level panel data and three main economic variables (GDP per capita, investment rate, and energy intensity) and therefore did not consider factors such as the effects of technological innovation capacity, regulatory environment, or social acceptance. Another limitation is that this study only covered the period 2015–2023. Thus, it could not fully assess the effects of longer-term structural changes or political cycles.
Future research directions: Future research should expand the models employed in this study with additional economic, technological, and institutional variables, such as R&D expenditure, regulatory stability, and market liberalization. In addition, it would be helpful to examine more extended periods or country-specific case studies to gain a deeper understanding of the political and economic dynamics affecting the growth of renewable energy in each country.
Funding
This research received no external funding.
Data Availability Statement
The databases presented in this study are freely accessible to anyone.
Conflicts of Interest
The author declares no conflicts of interest.
References
- Rosário, A.T.; Lopes, P.; Rosário, F.S. Sustainability and the Circular Economy Business Development. Sustainability 2024, 16, 6092. [Google Scholar] [CrossRef]
- Awogbemi, O.; Kallon, D.V.V.; Bello, K.A. Resource Recycling with the Aim of Achieving Zero-Waste Manufacturing. Sustainability 2022, 14, 4503. [Google Scholar] [CrossRef]
- Singh, R.; Joshi, A.; Dissanayake, H.; Iddagoda, A.; Khan, S.; Félix, M.J.; Santos, G. Integrating Industry 4.0, Circular Economy, and Green HRM: A Framework for Sustainable Transformation. Sustainability 2025, 17, 3082. [Google Scholar] [CrossRef]
- Aldieri, L.; Brahmi, M.; Bruno, B.; Vinci, C.P. Circular Economy Business Models: The Complementarities with Sharing Economy and Eco-Innovations Investments. Sustainability 2021, 13, 12438. [Google Scholar] [CrossRef]
- Smol, M.; Marcinek, P.; Duda, J. Circular Business Models (CBMs) in Environmental Management—Analysis of Definitions, Typologies and Methods of Creation in Organizations. Sustainability 2024, 16, 1209. [Google Scholar] [CrossRef]
- Awan, U.; Sroufe, R. Sustainability in the Circular Economy: Insights and Dynamics of Designing Circular Business Models. Appl. Sci. 2022, 12, 1521. [Google Scholar] [CrossRef]
- Chakraborty, A.; De, D.; Dey, P.K. Circular Economy in Small and Medium-Sized Enterprises—Current Trends, Practical Challenges and Future Research Agenda. Systems 2025, 13, 200. [Google Scholar] [CrossRef]
- Jauhari, W.A.; Cahaya Sakti, C.T.; Hisjam, M.; Hishamuddin, H. A sustainable circular economic supply chain model with green production, delays in payment, and carbon tax regulation. J. Clean. Prod. 2025, 495, 145008. [Google Scholar] [CrossRef]
- Hoyng, R. Models in the circular economy: Envisioning waste’s potential. J. Cult. Econ. 2023, 16, 648–654. [Google Scholar] [CrossRef]
- Luu, T.V.; Chromjaková, F.; Nguyen, H.Q. A model of industry 4.0 and a circular economy for green logistics and a sustainable supply chain. Bus. Strategy Dev. 2023, 6, 897–920. [Google Scholar] [CrossRef]
- Henriques, R.; Figueiredo, F.; Nunes, J. Consumers’ Perspectives on Circular Economy: Main Tendencies for Market Valorization. Sustainability 2023, 15, 14292. [Google Scholar] [CrossRef]
- Bassi, F. European Consumers’ Attitudes towards the Environment and Sustainable Behavior in the Market. Sustainability 2023, 15, 1666. [Google Scholar] [CrossRef]
- Nguyen, D.D. Evaluating the Consumer Attitude and Behavioral Consumption of Green Products in Vietnam. Sustainability 2023, 15, 7612. [Google Scholar] [CrossRef]
- Borrello, M.; Caracciolo, F.; Lombardi, A.; Pascucci, S.; Cembalo, L. Consumers’ Perspective on Circular Economy Strategy for Reducing Food Waste. Sustainability 2017, 9, 141. [Google Scholar] [CrossRef]
- Georgantzis Garcia, D.; Kipnis, E.; Vasileiou, E.; Solomon, A. Consumption in the Circular Economy: Learning from Our Mistakes. Sustainability 2021, 13, 601. [Google Scholar] [CrossRef]
- Vidal-Ayuso, F.; Akhmedova, A.; Jaca, C. The circular economy and consumer behaviour: Literature review and research directions. J. Clean. Prod. 2023, 418, 137824. [Google Scholar] [CrossRef]
- Musova, Z.; Musa, H.; Drugdova, J.; Lazaroiu, G.; Alayasa, J. Consumer Attitudes Towards New Circular Models in the Fashion Industry. J. Compet. 2021, 13, 111–128. [Google Scholar] [CrossRef]
- De Chiara, A.; Gallo, M.; Simonacci, V. Re-examining consumer engagement in the circular economy. J. Consum. Mark. 2024, 41, 706–723. [Google Scholar] [CrossRef]
- Litră, A.V.; Nichifor, E.; Chiţu, I.B.; Zamfirache, A.; Brătucu, G. The Dilemma of the European Integration Principle—Ensuring Energy Independence of the European Union. Sustainability 2023, 15, 15560. [Google Scholar] [CrossRef]
- Kuzior, A.; Kovalenko, Y.; Tiutiunyk, I.; Hrytsenko, L. Assessment of the Energy Security of EU Countries in Light of the Expansion of Renewable Energy Sources. Energies 2025, 18, 2126. [Google Scholar] [CrossRef]
- Streimikiene, D.; Siksnelyte-Butkiene, I.; Lekavicius, V. Energy Diversification and Security in the EU: Comparative Assessment in Different EU Regions. Economies 2023, 11, 83. [Google Scholar] [CrossRef]
- Brodny, J.; Tutak, M.; Grebski, W.W. A Holistic Assessment of Sustainable Energy Security and the Efficiency of Policy Implementation in Emerging EU Economies: A Long-Term Perspective. Energies 2025, 18, 1767. [Google Scholar] [CrossRef]
- LaBelle, M.C. Breaking the era of energy interdependence in Europe: A multidimensional reframing of energy security, sovereignty, and solidarity. Energy Strategy Rev. 2024, 52, 101314. [Google Scholar] [CrossRef]
- Afshari, H.; Agnihotri, S.; Searcy, C.; Jaber, M. Social sustainability indicators: A comprehensive review with application in the energy sector. Sustain. Prod. Consum. 2022, 31, 263–286. [Google Scholar] [CrossRef]
- Bernardo, G.; D’Alessandro, S. Societal implications of sustainable energy action plans: From energy modelling to stakeholder learning. J. Environ. Plan. Manag. 2019, 62, 399–423. [Google Scholar] [CrossRef]
- Jenkins, K.; Sovacool, B.K.; McCauley, D. Humanizing sociotechnical transitions through energy justice: An ethical framework for global transformative change. Energy Policy 2018, 117, 66–74. [Google Scholar] [CrossRef]
- Nguyen, M.P.; Ponomarenko, T. State Incentives for Solar Energy in the Context of Energy Transition in Developed and Developing Countries. Energies 2025, 18, 1227. [Google Scholar] [CrossRef]
- Mohammadi, N.; Mostofi, H.; Dienel, H.-L. Policy Chain of Energy Transition from Economic and Innovative Perspectives: Conceptual Framework and Consistency Analysis. Sustainability 2023, 15, 12693. [Google Scholar] [CrossRef]
- Cavus, M. Advancing Power Systems with Renewable Energy and Intelligent Technologies: A Comprehensive Review on Grid Transformation and Integration. Electronics 2025, 14, 1159. [Google Scholar] [CrossRef]
- Fayyazi, M.; Sardar, P.; Thomas, S.I.; Daghigh, R.; Jamali, A.; Esch, T.; Kemper, H.; Langari, R.; Khayyam, H. Artificial Intelligence/Machine Learning in Energy Management Systems, Control, and Optimization of Hydrogen Fuel Cell Vehicles. Sustainability 2023, 15, 5249. [Google Scholar] [CrossRef]
- Islam, S.M.A.; Hossain, M.R.; Jubair, M. Intelligent Energy Management: Leveraging an Effective Machine Learning for Predictive Appliance Energy Optimization in Smart Homes. Eur. J. Artif. Intell. Mach. Learn. 2024, 3, 18–26. [Google Scholar] [CrossRef]
- Bouquet, P.; Jackson, I.; Nick, M.; Kaboli, A. AI-based forecasting for optimised solar energy management and smart grid efficiency. Int. J. Prod. Res. 2023, 62, 4623–4644. [Google Scholar] [CrossRef]
- Trinh, V.; Chung, C. Renewable energy for SDG-7 and sustainable electrical production, integration, industrial application, and globalization: Review. Clean. Eng. Technol. 2023, 15, 100657. [Google Scholar] [CrossRef]
- Hägele, R.; Iacobuţă, G.I.; Tops, J. Addressing climate goals and the SDGs through a just energy transition? Empirical evidence from Germany and South Africa. J. Integr. Environ. Sci. 2022, 19, 85–120. [Google Scholar] [CrossRef]
- European Commission. REPowerEU Affordable, Secure and Sustainable Energy for Europe. Available online: https://commission.europa.eu/strategy-and-policy/priorities-2019-2024/european-green-deal/repowereu-affordable-secure-and-sustainable-energy-europe_en (accessed on 20 April 2025).
- Su, Y.; Li, C.; Tian, G.G.; Ding, C.J.; Ahmed, A.D. Enhancing Technological and Green Innovation Through Digital Leapfrogging in Manufacturing. Bus. Strategy Environ. 2025, 1–20. [Google Scholar] [CrossRef]
- Bhattacharya, M.; Paramati, S.R.; Ozturk, I.; Bhattacharya, S. The effect of renewable energy consumption on economic growth: Evidence from top 38 countries. Appl. Energy 2016, 162, 733–741. [Google Scholar] [CrossRef]
- Eurostat. Share of Energy from Renewable Sources. Available online: https://ec.europa.eu/eurostat/databrowser/view/nrg_ind_ren/default/table?lang=en (accessed on 20 April 2025).
- Eurostat. Gross Domestic Product (GDP) and Main Components Per Capita. Available online: https://ec.europa.eu/eurostat/databrowser/view/nama_10_pc/default/table?lang=en (accessed on 20 April 2025).
- Eurostat. Energy Efficiency. Available online: https://ec.europa.eu/eurostat/databrowser/view/nrg_ind_eff/default/table?lang=en (accessed on 20 April 2025).
- Eurostat. Gross Fixed Capital Formation (Investments). Available online: https://ec.europa.eu/eurostat/databrowser/view/tec00011/default/table?lang=en (accessed on 20 April 2025).
- Grossman, G.M.; Krueger, A.B. Economic Growth and the Environment. Q. J. Econ. 1995, 110, 353–377. [Google Scholar] [CrossRef]
- Romer, P.M. Endogenous Technological Change. J. Political Econ. 1990, 98, 5. [Google Scholar] [CrossRef]
- Barro, R.J.; Sala-i-Martin, X. Economic Growth, 2nd ed; MIT Press: Cambridge, MA, USA, 2004; Available online: https://crecimientoeconomico-asiain.weebly.com/uploads/1/2/9/0/1290958/[robert_j._barro_xavier_sala-i-martin]_economic_g_z-lib.org_.pdf (accessed on 14 May 2025).
- Ayres, R.U.; Warr, B. Accounting for growth: The role of physical work. Struct. Change Econ. Dyn. 2005, 16, 181–209. [Google Scholar] [CrossRef]
- Dirma, V.; Neverauskienė, L.O.; Tvaronavičienė, M.; Danilevičienė, I.; Tamošiūnienė, R. The Impact of Renewable Energy Development on Economic Growth. Energies 2024, 17, 6328. [Google Scholar] [CrossRef]
- Ginevičius, R.; Noga, G.; Petraškevičius, V.; Žemaitis, E.; Novotný, M. Assessing Renewable Energy Growth in the European Union. Energies 2025, 18, 1688. [Google Scholar] [CrossRef]
- Simeonovski, K.; Kaftandzieva, T.; Brock, G. Energy Efficiency Management across EU Countries: A DEA Approach. Energies 2021, 14, 2619. [Google Scholar] [CrossRef]
- Basílio, M. Renewable energy and energy efficiency: An exploratory study in EU countries. Sustain. Futures 2025, 9, 100514. [Google Scholar] [CrossRef]
Disclaimer/Publisher’s Note: The statements, opinions and data contained in all publications are solely those of the individual author(s) and contributor(s) and not of MDPI and/or the editor(s). MDPI and/or the editor(s) disclaim responsibility for any injury to people or property resulting from any ideas, methods, instructions or products referred to in the content. |
© 2025 by the author. Licensee MDPI, Basel, Switzerland. This article is an open access article distributed under the terms and conditions of the Creative Commons Attribution (CC BY) license (https://creativecommons.org/licenses/by/4.0/).




