Abstract
Systematically predicting carbon emissions in the building sector is crucial for formulating effective policies and plans. However, the timing and potential peak emissions from urban buildings remain unclear. This research integrates socio-economic, urban planning, building technology, and energy consumption factors to develop a LEAP-SD model using Shenzhen as a case study. The model considers the interrelationship between socio-economic development and energy consumption, providing more realistic scenario simulations to predict changes in carbon emissions within the urban building sector. The study investigates potential emission peaks and peak times of buildings under different population and building area development scenarios. The results indicate that achieving carbon peaking by 2030 is challenging under a business as usual (BAU) scenario. However, a 10% greater reduction in energy intensity compared to BAU could result in peaking around 2030. The simulation analysis highlights the significant impact of factors such as population growth rate, per capita residential building area, and energy consumption per unit building area and the need for a comprehensive analysis. It provides more realistic scenario simulations that not only enhance theories and models for predicting carbon emissions but also offer valuable insights for policymakers in establishing effective reduction targets and strategies.
1. Introduction
According to scientific studies, carbon dioxide (CO2) emissions are the primary cause of climate change. To address this global challenge, the Chinese government has set a goal to achieve the carbon peak by 2030 and carbon neutrality by 2060 (the “dual carbon” strategic objectives).
The building sector plays a critical role in meeting these climate objectives, accounting for about 40% of global carbon emissions [1]. In China, the entire life cycle of the building sector contributes to around 51% of the nation’s total annual carbon emissions, which escalated from around 1 billion tCO2 (tons of CO2) to 5.08 billion tCO2 between 2000 and 2020 [2]. Cities, as the hub of human activity and existence, consume 75% of the world’s energy and are responsible for 80% of global GHG emissions [3], playing a crucial role in meeting the “dual carbon” strategic objectives [4,5]. As the industry continues to grow and people’s living standards improve, the city-scale building sector carbon emissions are expected to increase. Therefore, it is imperative to implement strategies aimed at reducing carbon emissions within the building sector, starting with carbon emission accounting and forecasting.
Numerous studies have delved into carbon emission accounting at various levels such as regional [6,7,8], national [9,10,11], and global [12,13,14]. This study analyzed the existing literature and summarized the research deficiencies from three perspectives: carbon emission accounting boundaries, emission influencing factors analysis, and prediction methods.
In terms of carbon emission accounting boundaries, research has examined the carbon emission mitigation impact in residential buildings using household-scale data [15,16], as well as quantifying carbon emissions in regional public building sector use end-use data [17,18,19]. However, previous studies have predominantly focused on the operational stage of the buildings, with little consideration given to the entire life cycle, i.e., the production and materialization, demonstration, and recycling stages. There is a growing interest in investigating whole life cycle emissions [20,21] and the embodied carbon [22,23] in the building sector.
In terms of carbon emission influencing factors analysis and prediction methods, they are divided into static and dynamic research methods. For the static research method, top-down models such as the logarithmic mean Divisia index (LMDI) [24], the environmental Kuznets curve (EKC) model [25,26], the input output table [27], or the IPAT model [11] and its extended model the STIRPAT model [28] have been adopt as the main approaches to explore the driving factors affecting regional CO2 emissions and quantify regional carbon emissions. The static model has mature technology, diverse forms, and no residual decomposition and has strong explanatory power for the factors driving the change in carbon emissions [29,30].
For dynamic research methods, bottom-up models such as the Long-Range Energy Alternatives Planning System (LEAP) model [31], the building embodied carbon emissions mode [22], and system dynamics models that establish causal loops and feedback chains among various departments have been introduced into carbon emission governance research [32,33].
Researchers have carried out various studies to analyze the influencing factors and simulate the carbon emissions, but only little attention has been paid to the interrelationships between the energy production and energy utilization [34] and between the different systems that affect carbon emissions [19]. Current research in the field lacks a multidimensional analysis that considers the urban social economy, development planning characteristics, and regional conditions and their impact on carbon emissions. Furthermore, there is a need for more realistic scenario simulations that examine the combined effects of future socio-economic development and energy consumption to comprehensively predict changes in carbon emissions within the urban building sector [35,36].
Recently, the integrated dynamic emission assessment model, which combines SD and the LEAP model, is increasingly recognized as a valuable approach to simulate carbon emission peaks for uncertainties. This approach effectively models the interconnectedness and interactions among environmental, energy economies, and social systems [30,37,38].
In a comprehensive review, the existing literature highlights the importance of further research on whole life cycle carbon emissions simulations in the building sector [7,18]. Prior studies have demonstrated the importance of considering multi-dimensional indicators and selecting appropriate metrics aligned with the specific characteristics of accounting objectives. Moreover, it is crucial to investigate the interactions among different dimensional indicators and their impacts on the overall system to enable a more thorough analysis of carbon emissions [39,40]. Additionally, there is a pressing need for more realistic scenario simulations that assess the combined effects of future socio-economic development and energy consumption [41]. Research methods such as the LMDI technique are ideal for analyzing the significant factors influencing historical CO2 emissions at a regional level [15,41]. Additionally, the LEAP-SD model proves effective in predicting future trends and exploring potential scenarios for reducing emissions [39,42,43,44].
This study aims to propose the LEAP-SD model, designed to simulate the process-based life cycle carbon emissions in Shenzhen’s building sector under various scenarios. By considering China’s peak carbon emissions and setting targets for emission reductions, this research integrates stable historical influencing factors with dynamic forecasting to provide valuable insights and address limitations observed in prior studies.
Using Shenzhen as a case study, conducting in-depth research on carbon emissions in the building sector holds significant practical importance. Shenzhen, with a total land and sea area of 4027 square kilometers, a land area of 1997 square kilometers, and a sea area of 2030 square kilometers, has a permanent population of 17.56 million (including Shenzhen-Shantou) and a service and management population exceeding 20 million [45], making it a typical small-scale, high-density megacity [46]. Despite having a solid foundation in low-carbon spatial planning, green building construction, and green and high-quality development in the construction industry, Shenzhen’s quality and density of green buildings are among the best in the nation. However, challenges persist in the construction sector due to limited land availability, a growing population, and expanding industries, hindering the achievement of the “dual carbon goal”.
The main contributions and innovations of this study can be summarized as follows: (1) It develops a city-scale carbon emission simulation model for the building sector, taking a life cycle perspective that includes materialization and construction, operations, and demonstration and recycling stages. (2) The analysis of influencing factors combines historical trends with future projections, utilizing system dynamics and bottom-up accounting models to analyze relationships and forecast emissions over various timeframes. (3) The study provides multi-scenario predictions for carbon peaking in Shenzhen and analyzes different emission reduction policies, offering valuable insights for developing relevant measures and strategies.
The paper is organized as follows: First, the framework for annual carbon emissions in the city-scale building sector is established, followed by the development and validation of the LEAP-SD model using historical emission data. Subsequently, a simulation of business as usual (BAU) is conducted to identify key influencing factors, leading to the setup and simulation of multiple scenarios to offer insights for Shenzhen’s carbon reduction strategy.
2. Methodology
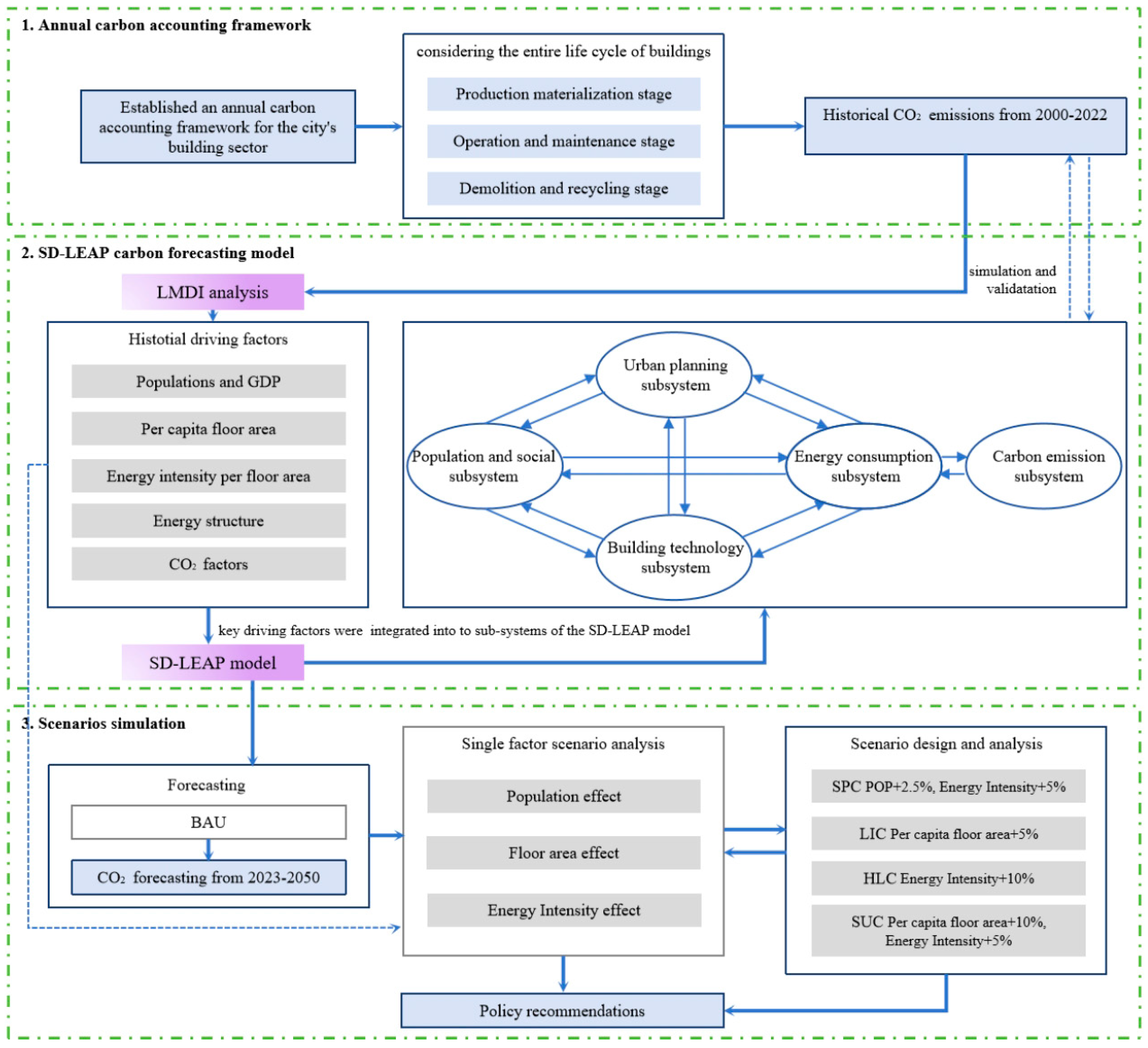
The whole research is divided into three steps, as the research logic shown in Figure 1.
Figure 1.
The research process.
First, based on the CO2 emissions calculation formula published by the IPCC, this study establishes an annual carbon accounting framework for the city’s building sector, considering the entire life cycle of buildings. A comprehensive CO2 emission inventory for Shenzhen spanning from 2000 to 2022 is compiled. Second, the LMDI decomposition method is employed to analyze historical CO2 emissions in Shenzhen, categorizing driving factors into four sub-systems. These sub-systems and factors are integrated into the LEAP-SD model, simulated, and validated using VENSIM software (Vensim PLE*64 version 8.0.6). Third, the future BAU scenario is simulated. With a focus on population, floor area, and energy intensity effect, scenario designs and simulation analysis are conducted, leading to proposed policy recommendations.
2.1. The Annual Carbon Emissions Accounting Framework
The “Whole Life Cycle Annual Carbon Emissions Accounting Framework in the Building Sector” presents a thorough framework that addresses carbon emissions across different stages of a building’s life cycle within a year and within the city boundary. It covers CO2 emissions from the building production and materialization stage, the operation and maintenance stage, and the demolition and recycling stage within the city boundary, as well as emissions from intercity building material and waste transportation (Figure 2, Table 1). The framework focuses on various building types, mainly public and residential buildings.
Figure 2.
Life Cycle Annual Carbon Emissions Accounting Framework. (a) The whole life cycle of the building. (b) Whole Life Cycle Annual Carbon Emissions Accounting Framework in the Building Sector.
Table 1.
Whole Life Cycle Annual Carbon Emissions Accounting Framework in the Building Sector.
The data sources are mainly official data from the Shenzhen Municipal Bureau of Housing and Urban-Rural Development and the Shenzhen Statistical Yearbook. When data are insufficient, the yearbooks of Guangdong Province and the whole country are referred to for supplementary calculation. For the building production and materialization stage, consumption and production data from Guangdong Province are sourced from the “China Construction Industry Statistical Yearbook” and the “Guangdong Province Statistical Yearbook”. Building construction data come from the total electricity consumption of the construction industry in the Shenzhen Statistical Yearbook. Energy consumption for building operation and maintenance is calculated mainly from the energy usage of residential and public buildings. Residential building data is from electricity and natural gas consumption in the statistical yearbook. Public building electricity consumption is estimated based on energy intensity data from the Shenzhen Housing and Construction Bureau, and natural gas consumption data is from the Shenzhen Power Supply Bureau. For the building demolition and recycling stage, the total volume of construction waste is determined by referring to the “Construction Waste Emission Reduction Technical Code” SJG21-2011 [47] issued by the Shenzhen Municipal Bureau of Housing and Construction.
2.2. The LEAP-SD Carbon Emission Simulation Model
The Shenzhen LEAP-SD carbon emission simulation model is developed by first utilizing the LMDI model to analyze the key driving factors using carbon emission accounting data from the building sector spanning from 2000 to 2022. These identified factors are then incorporated into the LEAP and SD models to construct five subsystems, facilitating the development of a comprehensive simulation model for Shenzhen with projections up to 2050.
2.2.1. LMDI Driving Factors Analysis
The extended LMDI method is applied to analyze the decomposition of city-scale CO2 emissions into different influencing factors. Along with the factors commonly studied by researchers (population, GDP, CO2 emission factor, and energy intensity) [4,15], the extended LMDI model for Shenzhen includes per capita floor area and energy intensity per unit area [48]. The correspondence between indicators and abbreviations can be found in Table 2.
Table 2.
The LMDI indicators and abbreviations.
The LMDI method comprises two primary decomposition forms: additive decomposition and multiplicative decomposition. This analysis employed additive decomposition to elucidate the absolute changes in carbon emissions and the contribution of each indicator. The formula for additive decomposition is represented as (F1), where ΔC represents the change in carbon emissions; ΔC_{indicator1} to ΔC_{indicator} respectively represent the contributions of different indicators to carbon emission changes.
ΔC = ΔC_{indicator1} + ΔC_{indicator2} + ΔC_{indicator3} + ΔC_{indicatorN}
In the case of Shenzhen, the LMDI factor decomposition model assumes a period of [0, T], where CT represents carbon emissions from the building sector in Shenzhen during period T, and C0 represents carbon emissions during the initial period. The decomposition formula is as follows.
ΔC = CT − C0 = ΔCP + ΔCin + ΔCPa + ΔCRa + ΔCEIP + ΔCEIR + ΔCES + ΔCEF
In the formula, ΔC represents the change value of total emissions in a period in the building sector in Shenzhen, which is calculated as the sum of the effects of various influencing factors. ΔCP indicates the impact of population; ΔCin indicates the impact of disposable income per capita; ΔCPa signifies the impact of per capita public building area; ΔCRa signifies the impact of per capita residential building area; ΔCEIP represents the impact of energy intensity per public building unit area; ΔCEIR represents the impact of energy intensity per residential building unit area; ΔCES represents the impact of energy structure (carbon emissions from electricity as a percentage of total carbon emissions); ΔCEF represents the impact of the electricity carbon emissions factor.
2.2.2. LEAP-SD Model
The LEAP model with SD enables the estimation of energy consumption and carbon emissions, along with the simulation of various scenarios to predict energy demand and environmental impacts [37,49]. LEAP incorporates a range of approaches on the demand side, from bottom-up, end-use accounting techniques to top-down macroeconomic modeling, which can also be applied to carbon emissions in the building sector [50].
To build the framework of the LEAP-SD model framework, the historical driving factors were analyzed using the LMDI method and grouped as (population, disposable income per capita), (per capita public building area, per capita residential building area), (energy intensity per public building unit area, energy intensity per residential building unit area), (energy structure), and (electricity carbon emission factor). Then the groups were integrated into five subsystems to build the coupling model framework for dynamic prediction (Figure 3).
Figure 3.
Coupling model framework for dynamic prediction of urban building carbon emissions based on LEAP-SD.
Historical carbon emission data from 2000 to 2014 were analyzed, validation was conducted for the period of 2015 to 2022, and trends were projected up to 2050. The interrelationships among the subsystems and factors were thoroughly examined and supported by data from 2000 to 2022, with future projections extending to 2050.
The LEAP-SD model integrates driving factors analyzed using the LMDI, important indicators sourced from policy analysis, current carbon emissions accounting in buildings, and existing prediction research models specific to construction. Data sources include statistical yearbooks, historical data simulations, and macro planning documents. Detailed data sources are presented in Section 3. The LEAP-SD model is illustrated below (Figure 4 and Figure 5).
Figure 4.
LEAP-SD model of CO2 emissions for the building sector of Shenzhen.
Figure 5.
LEAP-SD model of the urban planning and building technology subsystems.
(1) The socio-economic subsystem described the basic development of population and economy and their impacts on energy consumption in the building sector. (2) The urban planning subsystem focuses on predicting changes in residential and public building areas, categorized into residential building area and public building area. The calculation for residential building area involves adding the annual newly built residential area to the current situation and subtracting the annual demolished residential building area, and the same calculation goes for the public building area. (3) The building technology subsystem described the green building technology that reflects in the green building area and energy intensity of residential and public buildings. (4) The energy consumption subsystem described the electricity, gas, and fuel consumption of the urban public and residential building sector. (5) The carbon emissions subsystem outlines carbon emissions at different stages, considering energy consumption and emission factors.
2.2.3. Model Validation
The LEAP-SD model was simulated and analyzed based on VENSIM software. The state variable equation, rate change equation, auxiliary equation, constant assignment, and other variable equations were simulated, and the real values were compared with the simulated values. Historical statistics from 2015 to 2021 were substituted into the model for simulation validation. The carbon emissions of the three stages and total emissions are selected and tested. The results illustrate that the four key indicators’ (carbon emissions of S1, S2, S3, and total) relative error rates are all within 10%. Therefore, the LEAP-SD model of carbon emissions in the urban building sector of Shenzhen passes the validity test.
2.3. Scenarios Simulation Design
Based on the LEAP-SD model and policy planning goals, along with current conditions of energy saving and emission reduction in the building sector in Shenzhen, a business as usual scenario is simulated. Apart from predicting future CO2 emissions under this scenario, it is valuable to explore the potential impacts of various factors on future CO2 emissions, providing insights for scenario design. Through a single factor analysis of key factors like population, GDP, building floor area, energy intensity, and CO2 emissions factor, this research identifies the population effect, floor area effect, and energy intensity effect on CO2 emissions.
Moreover, four distinct scenarios are compared to the BAU scenario, providing a comprehensive perspective that incorporates social economy, land use planning, and construction technology indicators in line with policy expectations and real-world conditions (Table 3).
Table 3.
The scenario designs.
3. The Annual Life-Cycle Carbon Emissions Calculation
3.1. Data Preprocessing Method
Preprocessing methods for carbon emissions accounting data in the building sector involve handling missing values and estimating values. Missing values are typically processed using mean interpolation and regression functions based on data from statistical yearbooks. The correlation between data is considered, with missing values supplemented based on proportional relationships or changing trends. In cases where data such as material production and transportation lack direct statistical caliber, estimates are derived through provincial and municipal data analysis and relationships between data.
3.2. Data Preprocessing and Carbon Emission Calculation
3.2.1. Building Production and Materialization Stage (S1)
- (1)
- Building materialization (E1MA1)
The carbon emissions statistics for building materialization typically focus on four main categories, cement, steel, flat glass, and aluminum, which is recommend to cover 90% of the total material consumption. An amplification factor of 10% to 15% for “other materials” would be considered to estimate total carbon emissions [51].
In the case of Shenzhen, estimates were made based on local production volumes of materials. This involved using consumption and production data from Guangdong Province, sourced from the “China Construction Industry Statistical Yearbook” and the “Guangdong Province Statistical Yearbook.” Due to the lack of city-level data in the yearbook, analysis of the production capacity of main building materials in Shenzhen was conducted based on the industry’s development status and enterprise distribution in Guangdong Province (Table 4).
Table 4.
Overview of main building materials production in Shenzhen construction industry.
Based on the above analysis, carbon emissions from local production of steel, glass, and aluminum in Shenzhen can be negligible, carbon emissions from local production of cement can be estimated according to 0.5% of the total output of Guangdong Province, and carbon emissions from material transportation can be estimated according to the average transport distance between cities.
- (2)
- Building construction (E1CO)
The data are based on the total electricity consumption of the construction industry in the Statistical Yearbook of Shenzhen City as the accounting basis, which not only includes the construction and installation of new buildings, but also the electricity consumption of building construction in the stages of renovation and demolition.
3.2.2. Building Operation and Maintenance Stage (S2)
Building operation and maintenance energy consumption is mainly calculated from the energy consumption of residential buildings and public buildings. The data of residential buildings are from the consumption of electricity and natural gas in the statistical yearbook. The electricity consumption of public buildings is calculated according to the energy intensity data of public buildings published by the Shenzhen Housing and Construction Bureau. The natural gas consumption data come from the Shenzhen Power Supply Bureau.
3.2.3. Building Demolition and Recycling Stage (S3)
It is essential to calculate the carbon emissions resulting from waste treatment and transportation post demolition. The total volume of construction waste can be determined by consulting the “Construction Waste Emission Reduction Technical Code” SJG21-2011 [47], issued by the Shenzhen Municipal Bureau of Housing and Construction. This calculation involves estimating waste production based on specific indicators and considering the new and demolition areas from urban renewal construction data.
4. Simulation Results of the Leap-SD Model
The historical carbon emissions of the Shenzhen building sector from 2000 to 2022 are presented and analyzed using LMDI in this part. The BAU scenario is simulated based on key factors from official policy and planning documents. Seven factors were selected and analyzed within the BAU scenario, with three identified as the most influential for carbon emission simulations. Finally, four scenarios were designed and simulated to assess timing and potential peak emissions.
4.1. Historical Carbon Emission
The total carbon emissions of the urban building sector are calculated in the three stages based on the framework proposed in Section 2.1, as shown in Figure 6.
Figure 6.
Annual carbon emissions accounting in Shenzhen building sector (2000–2022) (MtCO2).
The carbon emissions of the urban building sector initially increased from 2000 to 2015, followed by a fluctuating upward trend from 2015 to 2022, growing from 4.35 Mt (million tons of CO2) to 25.96 Mt over the previous 22 years. It was noted that the operation and maintenance stage (S2) consistently contributed around 80% to the overall carbon emissions ratio, with the production and materialization stage (S1) fluctuating around 20%. The demolition and recycling stage (S3) showed ratios varying between 1% and 2%.
In 2020, Shenzhen’s building electricity carbon emissions were 10.69 Mt, representing the largest share of total carbon emissions in the city’s urban building sector energy consumption. Additionally, carbon emissions from public buildings in Shenzhen reached 6.82 Mt, the highest proportion of carbon emissions in both public and residential buildings.
From 2000 to 2022, the urban building sector in Shenzhen experienced a significant increase in carbon emissions, rising from 4.35 Mt to 25.96 Mt. The analysis conducted by LMDI revealed that the impact of the four groups of indicators was more pronounced in the period 2000–2010 compared to 2010–2022. The primary positive influence was attributed to the social-economic group (P, in), followed by the building technology group (EIP, EIR), the urban planning group (Pa, Ra), and the energy consumption group (ES). Conversely, the carbon emissions factor (EF) had a negative contribution to the overall emissions. The specific contributions of each effect within these groups are outlined in Figure 7.
Figure 7.
The contribution of the four groups of factors analyzed by LMDI in the carbon emissions accounting in the Shenzhen building sector (2000–2022).
4.2. BAU Scenario
The BAU scenario pertains to the economic and social trajectory that unfolds based on the original course and trend from a specific point in time, without any specific targeted interventions. The establishment of BAU scenario parameters for carbon emissions in Shenzhen’s building sector primarily involves the anticipated values outlined in Shenzhen’s “14th Five-Year Plan” across different sectors and is computed in alignment with existing policy directions. The key parameters settings were as follows.
- Parameters settings
(1) Socio-economic subsystem.
The “Shenzhen Municipality’s Fourteenth Five-Year Plan for National Economic and Social Development and Outline of Long-term Goals for 2035” projects a 6% regional GDP growth in 2025, with the GDP expected to double by 2035 compared to 2020 [52]. As outlined in the “Shenzhen Land and Space Master Plan (2020–2035),” the permanent population target for 2035 is 19 million, while administrative management will be based on a service management population of 23 million [53]. Post 2023, the GDP growth rate is set at 5%. The permanent population is projected to be around 22 million, with estimated values for relevant indicators provided in Table 5.
Table 5.
Prediction of main indicators of socio-economic subsystem of carbon emissions in the whole life cycle of the building sector in Shenzhen (2025–2050).
(2) Urban planning subsystem.
Based on the current values of public building and residential building areas in Shenzhen, along with the annual changes in completed area for both types of buildings, a prediction is made using a modest growth rate of 3% to 5% in the completed area. The annual completed area for public buildings is around 300 million square meters, while the annual completed area for residential buildings varies between 3 million and 12 million square meters. Projections suggest that by 2050, the per capita public building area will be 24 square meters, and the per capita residential building area will be 40 square meters. The estimated demolished building area is approximately 1.5 times the land preparation area. The predicted values for these indicators are in the appendix (see Appendix A—Table A1).
(3) Building technology subsystem
During the “14th Five-Year Plan” period, Shenzhen plans to focus on promoting the construction of large public buildings, state agency offices, and residential buildings over 100,000 square meters to meet high-star standards of two stars and above. The goal is for 80% of new buildings in key areas to be high-star green buildings, with a projected 70% of new buildings meeting this criterion by the end of the “14th Five-Year Plan” period. Energy consumption predictions are based on building type and energy intensity, with energy-saving buildings expected to have an intensity of about 20% less than ordinary buildings (see Appendix A—Table A2).
(4) Carbon emission subsystems
In February 2023, the Ministry of Ecology and Environment issued the “Notice on the Management of Greenhouse Gas Emission Reports of Enterprises in the Power Generation Industry from 2023 to 2025”, revealing that the latest average emissions factor of the national power grid in 2022 is 0.5703 tCO2/MWh. This represents a decrease from the power grid emission factor reported in March 2022, which was 0.5810 tCO2/MWh, showing a reduction of 0.010. Shenzhen’s electricity carbon emissions factor is based on the average carbon dioxide emissions factor of 0.3876 tCO2/MWh for the provincial power grid in 2020 and is calculated to be following a gradual downward trend (see Appendix A—Table A3).
- 2.
- BAU result
Based on the basic scenario and LEAP-SD model simulations, Shenzhen is projected to reach its peak full life cycle carbon emissions in the building sector around 2039, with an estimated peak value of 33.5 million tons. The operation and maintenance stage (S2) is identified as the primary contributor to carbon emissions (Figure 8 and Figure 9).
Figure 8.
BAU scenario carbon emissions simulation for the building sector in Shenzhen (MtCO2).
Figure 9.
The S1 and S2 of BAU scenario carbon emissions simulation for the building sector in Shenzhen (MtCO2).
Under the BAU scenario, carbon emissions per square meter of building area exhibit a fluctuating pattern, starting at approximately 23.6 kg per square meter in 2000, reaching 29.5 kg per square meter around 2035, and then decreasing to about 21.2 kg per square meter by 2050. The increase in emissions from 2000 to 2010 was driven by the rapid expansion of the total building area, followed by a decline due to the slowdown in growth rate and industrial structural adjustments. Carbon emissions per unit building area showed a rising trajectory from 2010 to 2035, with an expected decrease post the 2035 peak. In 2000, the emissions stood at approximately 27.1 kg per square meter, slightly higher than the average in the southern cities of China [54].
The per capita carbon dioxide emissions under BAU showed a trend of first growth and then decline, starting at around 0.66 t per capita in 2000, peaking at 1.78 t per capita around 2035, and then dropping to approximately 1.42 t per capita by 2050 (Figure 10). Additionally, emissions in 2020 were slightly higher compared to the average for southern cities (1.01 tCO2 per capita), at around 1.51 tCO2 per capita [55].
Figure 10.
The carbon emissions per square meters and per capita for the building sector in Shenzhen (MtCO2) under BAU scenario. (a) CO2 emissions per square meters (kg). (b) CO2 emissions per capita (t).
When examining electricity consumption in public and residential buildings, non-green public buildings are projected to peak in electricity consumption around 2037 before declining, while green public buildings will see a steady increase in consumption from 2000 to 2050, with a slower growth rate after 2040. Residential buildings show a similar trend, with non-green buildings expected to peak in electricity consumption around 2032 and then decline, and green residential buildings anticipated to have a continuous rise in electricity consumption from 2000 to 2050 (Figure 11).
Figure 11.
The electricity consumption of non-green and green building areas for the building sector in Shenzhen (10,000 KW·H) of the BAU simulation. (a) Electricity consumption of non-green (E-NP) and green public building areas (E-GP). (b) Electricity consumption of non-green (E-NR) and green residential building areas (E-GR).
4.3. Single Factor Scenario Analysis
Based on the BAU scenario, seven different scenarios were simulated: a 10% increase in population (A), GDP (B), disposable income per capita (C), a 10% decrease in the electricity carbon emissions factor (D), a 10% increase in residential building area per capita (E), a 10% decrease in energy intensity per public building unit area (F), and a 10% decrease in energy intensity per residential building unit area (G).
The analysis in Figure 12 reveals that population has a notable impact on CO2 emissions, with a 10% increase in population resulting in a 7.3% increase in emissions. Additionally, a 10% rise in disposable income per capita leads to a 5.2% increase in CO2 emissions, surpassing the impact of GDP. On the other hand, a 10% reduction in the emissions factor of electricity results in a 4.1% decrease in CO2 emissions. Moreover, a 10% increase in per capita residential floor area corresponds to a 7.4% increase in carbon emissions. Furthermore, a 10% decrease in energy intensity for public and residential buildings would lead to a 6.9% and 7.3% reduction in carbon emissions, respectively. It can be concluded that the population, the floor area, and the energy intensity play the key roles in 2022–2050.
Figure 12.
Single factor scenario analysis for the building sector in Shenzhen (MtCO2) of the BAU simulation. (a) Scenario analysis A–D. (b) Scenario analysis E–G.
4.4. Scenarios Simulation
Based on a single factor analysis, scenario designs were proposed considering three key influencing indicators, population, floor area, and energy intensity effects, in alignment with the city’s sustainable and livable goals in urban planning. Compared to the business as usual BAU scenario, total carbon emissions are projected to rank from least to most as follows: ENC > SUS > BAU > LIV > PAC. The sequence of peak times is ENC > SUS > BAU > LIV > PAC.
Shenzhen, unlike other cities, faces challenges due to limited land resources. As a result, the city carefully regulates its population and construction land scale in urban planning, focusing on more efficient, intensive, sustainable, and livable development [53]. The scenario simulation examines the impacts of rapid population growth (with an emphasis on population control), larger per capita living spaces (to enhance livability), sustainable development (by reducing building energy consumption while providing spacious living areas), and strict control over building energy intensity. Through various scenarios, the simulation aims to offer insights for decision-making in urban development towards achieving a carbon peak in the construction sector. The results of the multi-scenario simulation for the carbon peak in the building sector of Shenzhen are presented for the years 2023 to 2050 (Table 6, Figure 13 and Figure 14).
Table 6.
Scenario simulation of carbon emission for the building sector in Shenzhen (MtCO2).
Figure 13.
Scenario simulations of carbon emissions for the building sector in Shenzhen (MtCO2).
Figure 14.
The carbon emissions per square meters and per capita for the building sector in Shenzhen (MtCO2). (a) CO2 emissions per square meters (kg). (b) CO2 emissions per capita (t).
4.4.1. Urban Population Accelerated (PAC)
The urban population accelerated scenario projected the possible trend of carbon emissions in the building sector considering the more rapid urban development compared to BAU. In the PAC scenario, the estimated population for 2050 is approximately 25 million, leading to a proportional increase in the overall building area. Despite this expansion, the per capita building area remains consistent with that of the BAU scenario. However, investments in technological advancements and green buildings have not met the targets outlined in the BAU scenario. Energy intensity in public and residential buildings is higher in the PAC scenario, with green buildings showing a 5% higher energy intensity compared to the BAU scenario.
The PAC scenario is expected to peak around 2042 at 35.25 (±15%) MtCO2. Following this peak, it is crucial for the average energy consumption of buildings to exhibit a yearly decline of 1–2% to ensure a sustained reduction in total carbon emissions post peak. After reaching its peak, the PAC scenario demonstrates the slowest rate of carbon reduction among the five scenarios.
4.4.2. Urban Livable (LIV)
The livable scenario envisions an improved living environment for urban residents, with a focus on increasing the per capita residential building area compared to the BAU scenario. In the LIV scenario, despite similar policies and population trends as the BAU scenario, the per capita residential building area is projected to reach 45 square meters per capita by 2050, reflecting a 15% increase.
The LIV scenario is projected to peak around 2040 at 33.10 (±15%) MtCO2.
4.4.3. Energy Controlled (ENC)
The energy control scenario emphasizes more stringent energy requirements than the BAU. Green investments, policies, and technological advancements have intensified, leading to a significant drop in energy intensity for public and residential buildings. Green buildings are projected to achieve a 10% higher reduction in energy intensity compared to BAU.
The ENC scenario is projected to peak around 2033 at 28.5 (±15%) MtCO2. After peaking, the ENC scenario has the fastest carbon reduction rate among the five scenarios.
4.4.4. Sustainable Development (SUS)
The sustainable development scenario adopts a balanced orientation between urban livability and carbon reduction. On the one hand, compared with the BAU, the per capita residential area is increased around 15%, and on the other hand, the energy intensity is required to be about 5% lower than the BAU.
The SUS scenario is projected to peak around 2036 at 31.5 (±15%) MtCO2.
Compared to the BAU scenario, it is projected that carbon emissions per square meter building area exhibit as PAC > BAU > LIV > SUS > ENC. When the population and building area are growing more rapidly, the carbon emissions per square meter also show a higher level; if the energy consumption is not more strictly controlled, the carbon peak is likely to be carpeted (The PAC). The per capita carbon emissions are projected as LIV > PAC > BAU > SUS > ENC. There is only a small difference between LIV and PAC in per capita carbon emissions, which will increase due to faster growth in per capita floor space and less control of population and energy intensity than expected.
5. Discussions
The study introduced a process-based life-cycle LEAP-SD framework for the building sector of Shenzhen. This model combined LEAP principles, which cover a variety of methods ranging from bottom-up, end-use accounting to top-down macroeconomic modeling. By using a system dynamics model, connections between social-economic, urban development, building technology, consumption, and carbon emissions subsystems were established. This approach facilitates a more thorough analysis that considers the interdependencies among subsystems and allows for a broader range of policy implications through various scenario designs.
The application of the LEAP-SD model to the Shenzhen building sector from the life cycle perspective revealed key factors influencing future carbon emissions, including the population effect, the floor area effect, and the energy intensity effect. Population, a critical factor in the urban building sector, was also found to be significant in carbon emissions within the Guangdong-Hong Kong-Macao Greater Bay Area (GBA) [41] and the city of Fuzhou [39]. Despite China’s negative population growth trend since 2022, population continues to play a pivotal role. Nevertheless, cities like Shenzhen still attract population due to their growth, as reflected in the BAU scenario simulations.
Per capita floor area serves as a critical indicator for predicting future carbon emissions, especially in Shenzhen where land is scarce and population density is high. Shenzhen’s per capita residential floor area falls below that of Beijing and Shanghai, underscoring the necessity for improvement. To tackle this issue, Shenzhen is implementing a range of measures as outlined in the “Several Measures on Further Increasing the Supply of Residential Land”. These measures include converting commercial land into residential areas and promoting mixed land use for secondary and tertiary industries. The objective of these efforts is to enhance housing and public facilities while preserving the quality of industrial spaces. Consequently, the potential impact of these initiatives on future carbon emissions is substantial.
Building energy intensity is a critical factor to consider, particularly in light of the slowdown in urban construction and the subsequent decrease in urban building area growth. The impact of energy consumption per unit of building area on carbon emissions is of utmost importance. Despite a high density of green buildings and a significant proportion of high-rated green buildings in Shenzhen, there are limitations in monitoring energy consumption throughout the buildings’ life cycle. While Shenzhen has begun releasing annual energy consumption monitoring reports for large public buildings in recent years, there is still a need to expand the types and quantity of buildings connected to the monitoring system. Moreover, the “Shenzhen Green Building High-Quality Development Action Implementation Plan (2022–2025)” stipulates that from 2025 onwards, all new buildings in Shenzhen must comply with green building design standards, highlighting the critical importance of the green transformation of existing buildings. Retrofitting existing buildings for energy efficiency presents a significant potential for emission reduction compared to imposing stricter design standards on new buildings, as identified in previous research [6].
However, indicators such as urbanization level and building electrification level have less impact on Shenzhen because the level of urbanization and electrification in Shenzhen is already quite high and tends to be stable [56]. Technological measures such as digitization, preassembly, and energy substitution will further have a positive impact on building carbon emissions [23], and their specific effects remain to be future studied [57].
Finally, it is important to note that this study is limited in the following three aspects. First, it does not consider significant changes in Shenzhen’s industrial structure. In 2020, Shenzhen’s industrial composition followed a “secondary and tertiary industry-led” pattern, with the combined added value of the secondary and tertiary sectors comprising 99.9%. Currently, the tertiary industry in Shenzhen has surpassed the secondary industry in proportion. However, due to Shenzhen’s economic size and developmental stage, the growth rate of the tertiary industry, particularly in manufacturing-related services, remains relatively sluggish [58]. As a result, the carbon emissions forecast is based on a projection of steady development without accounting for major shifts in industrial structure. Secondly, it is limited by not considering the impact of other emerging technologies on carbon emissions reduction, such as the terrestrial carbon sink [59] and carbon capture, utilization, and storage (CCUS) [60]. The study focuses on analyzing medium-term simulations of carbon emissions within Shenzhen’s building sector, as advanced technologies are not yet widely available on a commercial scale within a short timeframe. Future research should explore the significance and potential of these two aspects in effectively addressing carbon emissions.
6. Conclusions and Policy Recommendations
This paper proposed an annual carbon emissions accounting framework from a whole life cycle perspective, utilizing LEAP-SD modeling to comprehensively analyze and simulate carbon emissions of buildings in Shenzhen. The historical carbon emissions of the urban building sector in Shenzhen exhibited an increasing trend from 2000 to 2022, with the operation and maintenance stage consistently contributing around 80% to the overall carbon emissions ratio. The analysis by the coupling model of LEAP-SD identified population effect, floor area effect, and energy intensity effect as the most significant factors influencing future carbon emissions. Simulation results indicate that the carbon peak is projected to be 32.30 MtCO2 around 2038 under the BAU scenario. A 10% building energy consumption reduction level (ENC scenario) could lead to achieving the carbon peak in the building sector around 2030.
It is important to reduce carbon emissions from the perspective of the whole life cycle of the buildings. For the building production and materialization stage, research has shown that the production of construction materials is responsible for more than 80% of embodied emissions in China’s building sector [61]. Implementing strategies to enhance material efficiency is essential [62,63]. In cities like Shenzhen with limited building material production, the focus should be on promoting the criteria and strategy on green procurement practices, especially for the public buildings, which would incentivize suppliers and manufacturers to produce more environmentally friendly goods and services [64]. It is also imperative to consider the life-cycle carbon emissions during the building design phase, and utilizing BIM technology would be one of the solutions in optimizing strategies to minimize carbon emissions [65].
For the operation and maintenance stage, it is crucial to maintain a balance between urban population, spatial capacity, and energy density to ensure that cities can support their inhabitants while controlling carbon emissions in the long term. Planning considerations and in-depth analysis should be based on low-carbon goals in urban planning strategy development. Continuous monitoring and tracking of building energy consumption and carbon emission data throughout the life cycle are necessary. Technological innovation and energy consumption management can help reduce carbon emission intensity per unit of building area. Encouraging the participation of various entities and promoting building energy conservation and carbon reduction through policies and markets are essential. Policy formulation should prioritize sustainability, spontaneity, and market participation, rather than relying solely on top-down leadership. Research on energy-saving and emission reduction demonstration city projects suggests that while they may offer short-term incentives for local carbon reduction, their long-term impact and applicability to other cities may be limited [66].
The importance of addressing carbon emissions during the demolition and recycling stage is often underestimated [67]. However, according to recent research, increasing waste-to-energy incineration rates by 50% can lead to a 50.53% reduction in CO2 emissions from combustible waste [68]. Cities like Shenzhen rely heavily on neighboring cities for building waste disposal, underscoring the necessity for a collaborative cross-city processing mechanism. Coordinated efforts and technological advancements are essential for cities to maximize the potential for carbon reduction through the processing of construction waste.
Author Contributions
Conceptualization, Y.D., J.L., L.Y. and H.L.; methodology, Y.D., T.D. and H.L.; software, Y.D.; validation, H.L. and Y.Y.; formal analysis, Y.D.; data curation, Y.Y.; writing—original draft preparation, Y.D.; writing—review and editing, Y.D., J.L., L.Y., T.D. and H.L.; visualization, Y.D.; supervision, J.L. and L.Y.; project administration, T.D.; funding acquisition, T.D. All authors have read and agreed to the published version of the manuscript.
Funding
This research was funded by the National Key R&D Program of China [grant numbers 2022YFD1601004-03] and the China Construction Technology Consulting Group Youth Science and Technology Fund Project “Research on Carbon Emission Prediction and Evaluation of Urban Blocks and Buildings Based on Power Big Data” [grant numbers Z2024Q14].
Data Availability Statement
The original contributions presented in the study are included in the article, further inquiries can be directed to the corresponding author.
Acknowledgments
The authors gratefully acknowledge Xiang Deng and Yujia Wu in the Shenzhen Real Estate and Urban Construction Development Research Center for support through the project.
Conflicts of Interest
Authors Tiantian Du and Hongjiang Liu were employed by the China Architecture Design and Research Group. The remaining authors declare that the research was conducted in the absence of any commercial or financial relationships that could be construed as a potential conflict of interest.
Appendix A
Table A1.
Prediction of main indicators of urban planning subsystem of carbon emissions in the whole life cycle of the building sector in Shenzhen (2025–2050).
Table A1.
Prediction of main indicators of urban planning subsystem of carbon emissions in the whole life cycle of the building sector in Shenzhen (2025–2050).
| Indicators | True Value | Predicted Value | |||||
|---|---|---|---|---|---|---|---|
| 2020 | 2025 | 2030 | 2035 | 2040 | 2045 | 2050 | |
| Public building area (10,000 square meters) | 30,547.0 | 31,285.0 | 35,301.7 | 44,893.9 | 46,906.2 | 49,736.7 | 52,952.9 |
| Per capita public floor area (square meter) | 17.3 | 17.11 | 19.1 | 24.1 | 23.9 | 23.9 | 24.1 |
| Residential building area (10,000 square meters) | 60,908.0 | 62,226.1 | 65,307.3 | 69,347.9 | 74,506.1 | 80,517.9 | 87,487.3 |
| Per capita residential floor area (square meter) | 34.5 | 34.0 | 35.4 | 37.3 | 38.0 | 38.8 | 39.8 |
| Demolition area (10,000 square meters) | 3000 | 4200 | 2700 | 2707.5 | 2256 | 2106 | 1804 |
Table A2.
Prediction of main indicators of building technology subsystem of carbon emissions in the whole life cycle of the building sector in Shenzhen (2025–2050).
Table A2.
Prediction of main indicators of building technology subsystem of carbon emissions in the whole life cycle of the building sector in Shenzhen (2025–2050).
| Indicators | True Value | Predicted Value | |||||
|---|---|---|---|---|---|---|---|
| 2020 | 2025 | 2030 | 2035 | 2040 | 2045 | 2050 | |
| Energy saving area of public buildings (10,000 square meters) | 6203.5 | 10,619.8 | 12,622.2 | 15,141.6 | 18,254.9 | 22,464.7 | 27,480.9 |
| Proportion of energy-saving area in public buildings | 21% | 34% | 36% | 34% | 39% | 45% | 52% |
| Proportion of energy saving area in residential buildings | 12% | 20% | 24% | 30% | 35% | 42% | 48% |
Table A3.
Prediction of main indicators of carbon emissions subsystem of carbon emissions in the whole life cycle of the building sector in Shenzhen (2025–2050).
Table A3.
Prediction of main indicators of carbon emissions subsystem of carbon emissions in the whole life cycle of the building sector in Shenzhen (2025–2050).
| Indicators | True Value | Predicted Value | |||||
|---|---|---|---|---|---|---|---|
| 2020 | 2025 | 2030 | 2020 | 2025 | 2045 | 2020 | |
| Electricity carbon emissions factor (tCO2/MWh) | 0.39 | 0.39 | 0.39 | 0.39 | 0.35 | 0.35 | 0.32 |
References
- UN. 2021 Global Status Report for Buildings and Construction; UN: New York, NY, USA, 2022. [Google Scholar]
- CABEE. Annual Research Report on China’s Building Energy Consumption 2021; China Association of Building Energy Efficiency: Beijing, China, 2021. [Google Scholar]
- UN. UN Chief Promotes “Enormous” Benefits of Greener Cities; UN: New York, NY, USA, 2021. [Google Scholar]
- Xing, P.; Wang, Y.; Ye, T.; Sun, Y.; Li, Q.; Li, X.; Li, M.; Chen, W. Carbon Emission Efficiency of 284 Cities in China Based on Machine Learning Approach: Driving Factors and Regional Heterogeneity. Energy Econ. 2024, 129, 107222. [Google Scholar] [CrossRef]
- Guo, S.; Jiang, Y.; Hu, S. The Pathways toward Carbon Peak and Carbon Neutrality in China’s Building Sector. Chin. J. Urban Environ. Stud. 2022, 10, 2250011. [Google Scholar] [CrossRef]
- Jiang, J.-J.; Ye, B.; Zeng, Z.-Z.; Liu, J.-G.; Yang, X. Potential and Roadmap of CO2 Emission Reduction in Urban Buildings: Case Study of Shenzhen. Adv. Clim. Chang. Res. 2022, 13, 587–599. [Google Scholar] [CrossRef]
- Xin, L.; Li, S.; Rene, E.R.; Lun, X.; Zhang, P.; Ma, W. Prediction of Carbon Emissions Peak and Carbon Neutrality Based on Life Cycle CO2 Emissions in Megacity Building Sector: Dynamic Scenario Simulations of Beijing. Environ. Res. 2023, 238, 117160. [Google Scholar] [CrossRef] [PubMed]
- You, X.; Li, Q.; Monahan, K.M.; Fan, F.; Ke, H.; Hong, N. Can Collaborative Innovation Constrain Ecological Footprint? Empirical Evidence from Guangdong-Hong Kong-Macao Greater Bay Area, China. Environ. Sci. Pollut. Res. 2022, 29, 54476–54491. [Google Scholar] [CrossRef]
- Berrill, P.; Wilson, E.J.H.; Reyna, J.L.; Fontanini, A.D.; Hertwich, E.G. Decarbonization Pathways for the Residential Sector in the United States. Nat. Clim. Chang. 2022, 12, 712–718. [Google Scholar] [CrossRef]
- Yu, Y.; You, K.; Cai, W.; Feng, W.; Li, R.; Liu, Q.; Chen, L.; Liu, Y. City-Level Building Operation and End-Use Carbon Emissions Dataset from China for 2015–2020. Sci. Data 2024, 11, 138. [Google Scholar] [CrossRef]
- Xu, G.; Wang, W. China’s Energy Consumption in Construction and Building Sectors: An Outlook to 2100. Energy 2020, 195, 117045. [Google Scholar] [CrossRef]
- Xiang, X.; Zhou, N.; Ma, M.; Feng, W.; Yan, R. Global Transition of Operational Carbon in Residential Buildings since the Millennium. Adv. Appl. Energy 2023, 11, 100145. [Google Scholar] [CrossRef]
- Zhong, X.; Hu, M.; Deetman, S.; Steubing, B.; Lin, H.X.; Hernandez, G.A.; Harpprecht, C.; Zhang, C.; Tukker, A.; Behrens, P. Global Greenhouse Gas Emissions from Residential and Commercial Building Materials and Mitigation Strategies to 2060. Nat. Commun. 2021, 12, 6126. [Google Scholar] [CrossRef]
- Ürge-Vorsatz, D.; Khosla, R.; Bernhardt, R.; Chan, Y.C.; Vérez, D.; Hu, S.; Cabeza, L.F. Advances Toward a Net-Zero Global Building Sector. Annu. Rev. Environ. Resour. 2020, 45, 227–269. [Google Scholar] [CrossRef]
- Sun, X.; Mi, Z.; Zhang, J.; Li, J. Driving Factors of Carbon Emissions from Household Energy Combustion in China. Energy Policy 2024, 186, 114013. [Google Scholar] [CrossRef]
- Ma, M.; Ma, X.; Cai, W.; Cai, W. Carbon-Dioxide Mitigation in the Residential Building Sector: A Household Scale-Based Assessment. Energy Convers. Manag. 2019, 198, 111915. [Google Scholar] [CrossRef]
- Ma, M.; Cai, W. Do Commercial Building Sector-Derived Carbon Emissions Decouple from the Economic Growth in Tertiary Industry? A Case Study of Four Municipalities in China. Sci. Total Environ. 2019, 650, 822–834. [Google Scholar] [CrossRef]
- Huang, Z.; Zhou, H.; Miao, Z.; Tang, H.; Lin, B.; Zhuang, W. Life-Cycle Carbon Emissions (LCCE) of Buildings: Implications, Calculations, and Reductions. Engineering 2024, 35, 115–139. [Google Scholar] [CrossRef]
- Huo, T.; Xu, L.; Liu, B.; Cai, W.; Feng, W. China’s Commercial Building Carbon Emissions toward 2060: An Integrated Dynamic Emission Assessment Model. Appl. Energy 2022, 325, 119828. [Google Scholar] [CrossRef]
- Zhang, Y.; Yan, D.; Hu, S.; Guo, S. Modelling of Energy Consumption and Carbon Emission from the Building Construction Sector in China, a Process-Based LCA Approach. Energy Policy 2019, 134, 110949. [Google Scholar] [CrossRef]
- Falana, J.; Osei-Kyei, R.; Tam, V.W. Towards Achieving a Net Zero Carbon Building: A Review of Key Stakeholders and Their Roles in Net Zero Carbon Building Whole Life Cycle. J. Build. Eng. 2024, 82, 108223. [Google Scholar] [CrossRef]
- Zhu, C.; Li, X.; Zhu, W.; Gong, W. Embodied Carbon Emissions and Mitigation Potential in China’s Building Sector: An Outlook to 2060. Energy Policy 2022, 170, 113222. [Google Scholar] [CrossRef]
- Zhang, J.; Hou, Y.; Liu, S.; Gong, L. Can the Energy Internet Promote China’s Energy System to Achieve Carbon Emission Peak Goal? J. Clean. Prod. 2023, 417, 138014. [Google Scholar] [CrossRef]
- Zhang, C.; Zhou, Y.; Li, Z. Low-Carbon Innovation, Economic Growth, and CO2 Emissions: Evidence from a Dynamic Spatial Panel Approach in China. Environ. Sci. Pollut. Res. 2023, 30, 25792–25816. [Google Scholar] [CrossRef] [PubMed]
- Shuai, C.; Chen, X.; Shen, L.; Jiao, L.; Wu, Y.; Tan, Y. The Turning Points of Carbon Kuznets Curve: Evidences from Panel and Time-Series Data of 164 Countries. J. Clean. Prod. 2017, 162, 1031–1047. [Google Scholar] [CrossRef]
- Chen, X.; Shuai, C.; Wu, Y.; Zhang, Y. Analysis on the Carbon Emission Peaks of China’s Industrial, Building, Transport, and Agricultural Sectors. Sci. Total Environ. 2020, 709, 135768. [Google Scholar] [CrossRef] [PubMed]
- Nakano, S.; Washizu, A. A Study on Energy Tax Reform for Carbon Pricing Using an Input-Output Table for the Analysis of a Next-Generation Energy System. Energies 2022, 15, 2162. [Google Scholar] [CrossRef]
- Liu, H.; Yan, F.; Tian, H. Towards Low-Carbon Cities: Patch-Based Multi-Objective Optimization of Land Use Allocation Using an Improved Non-Dominated Sorting Genetic Algorithm-II. Ecol. Indic. 2022, 134, 108455. [Google Scholar] [CrossRef]
- Ang, B.W.; Liu, N. Handling Zero Values in the Logarithmic Mean Divisia Index Decomposition Approach. Energy Policy 2007, 35, 238–246. [Google Scholar] [CrossRef]
- Huo, T.; Du, Q.; Xu, L.; Shi, Q.; Cong, X.; Cai, W. Timetable and Roadmap for Achieving Carbon Peak and Carbon Neutrality of China’s Building Sector. Energy 2023, 274, 127330. [Google Scholar] [CrossRef]
- Zhou, N.; Khanna, N.; Feng, W.; Ke, J.; Levine, M. Scenarios of Energy Efficiency and CO2 Emissions Reduction Potential in the Buildings Sector in China to Year 2050. Nat. Energy 2018, 3, 978–984. [Google Scholar] [CrossRef]
- Gu, S.; Fu, B.; Thriveni, T.; Fujita, T.; Ahn, J.W. Coupled LMDI and System Dynamics Model for Estimating Urban CO2 Emission Mitigation Potential in Shanghai, China. J. Clean. Prod. 2019, 240, 118034. [Google Scholar] [CrossRef]
- Liu, D.; Xiao, B. Can China Achieve Its Carbon Emission Peaking? A Scenario Analysis Based on STIRPAT and System Dynamics Model. Ecol. Indic. 2018, 93, 647–657. [Google Scholar] [CrossRef]
- Li, F.; Zhang, D.; Zhang, J.; Kou, G. Measuring the Energy Production and Utilization Efficiency of Chinese Thermal Power Industry with the Fixed-Sum Carbon Emission Constraint. Int. J. Prod. Econ. 2022, 252, 108571. [Google Scholar] [CrossRef]
- Lin, G.; Jiang, D.; Yin, Y.; Fu, J. A Carbon-Neutral Scenario Simulation of an Urban Land–Energy–Water Coupling System: A Case Study of Shenzhen, China. J. Clean. Prod. 2023, 383, 135534. [Google Scholar] [CrossRef]
- Zhao, F.; Hu, Z.; Zhao, X. Multi-Scenario Prediction and Path Optimization of Industrial Carbon Unlocking in China. J. Clean. Prod. 2023, 421, 138534. [Google Scholar] [CrossRef]
- Huo, T.; Ma, Y.; Xu, L.; Feng, W.; Cai, W. Carbon Emissions in China’s Urban Residential Building Sector through 2060: A Dynamic Scenario Simulation. Energy 2022, 254, 124395. [Google Scholar] [CrossRef]
- Zhu, W.; Huang, B.; Zhao, J.; Chen, X.; Sun, C. Impacts on the Embodied Carbon Emissions in China’s Building Sector and Its Related Energy-Intensive Industries from Energy-Saving Technologies Perspective: A Dynamic CGE Analysis. Energy Build. 2023, 287, 112926. [Google Scholar] [CrossRef]
- Li, X.; Lin, C.; Lin, M.; Jim, C.Y. Drivers, Scenario Prediction and Policy Simulation of the Carbon Emission System in Fujian Province (China). J. Clean. Prod. 2024, 434, 140375. [Google Scholar] [CrossRef]
- Zhao, G.; Yu, B.; An, R.; Wu, Y.; Zhao, Z. Energy System Transformations and Carbon Emission Mitigation for China to Achieve Global 2 °C Climate Target. J. Environ. Manag. 2021, 292, 112721. [Google Scholar] [CrossRef] [PubMed]
- Luo, X.; Liu, C.; Zhao, H. Driving Factors and Emission Reduction Scenarios Analysis of CO2 Emissions in Guangdong-Hong Kong-Macao Greater Bay Area and Surrounding Cities Based on LMDI and System Dynamics. Sci. Total Environ. 2023, 870, 161966. [Google Scholar] [CrossRef] [PubMed]
- Du, Q.; Yang, M.; Wang, Y.; Wang, X.; Dong, Y. Dynamic Simulation for Carbon Emission Reduction Effects of the Prefabricated Building Supply Chain under Environmental Policies. Sustain. Cities Soc. 2024, 100, 105027. [Google Scholar] [CrossRef]
- Cao, Y.; Zhao, Y.; Wen, L.; Li, Y.; Li, H.; Wang, S.; Liu, Y.; Shi, Q.; Weng, J. System Dynamics Simulation for CO2 Emission Mitigation in Green Electric-Coal Supply Chain. J. Clean. Prod. 2019, 232, 759–773. [Google Scholar] [CrossRef]
- Chi, Y.; Zhao, H.; Hu, Y.; Yuan, Y.; Pang, Y. The Impact of Allocation Methods on Carbon Emission Trading under Electricity Marketization Reform in China: A System Dynamics Analysis. Energy 2022, 259, 125034. [Google Scholar] [CrossRef]
- Shenzhen Bureau of Statistics. Statistical Bulletin of Shenzhen’s National Economic and Social Development in 2022; Shenzhen Bureau of Statistics: Shenzhen, China, 2023. [Google Scholar]
- Cheng, J.; Chen, M.; Tang, S. Shenzhen—A Typical Benchmark of Chinese Rapid Urbanization Miracle. Cities 2023, 140, 104421. [Google Scholar] [CrossRef]
- SJG21-2011; Construction Waste Emission Reduction Technical Code. Shenzhen Municipal Housing and Construction Bureau: Shenzhen, China, 2011.
- Zhu, C.; Chang, Y.; Li, X.; Shan, M. Factors Influencing Embodied Carbon Emissions of China’s Building Sector: An Analysis Based on Extended STIRPAT Modeling. Energy Build. 2022, 255, 111607. [Google Scholar] [CrossRef]
- Liu, L.; Tam, V.W.Y.; Almeida, L.; Le, K.N. Dynamically Assessing Life Cycle Energy Consumption of Buildings at a National Scale by 2020: An Empirical Study in China. Energy Build. 2023, 296, 113354. [Google Scholar] [CrossRef]
- Heaps, C.G. LEAP: The Low Emissions Analysis Platform, version 36; Stockholm Environment Institute: Stockholm, Sweden, 2022. [Google Scholar]
- Lin, L.; Jiang, Y.; Yan, D.; Peng, C. Analysis of Generalized Construction Energy Consumption and CO2 Emission in Chinese Construction Industry. Energy China 2015, 37, 5–9. [Google Scholar]
- Shenzhen Municipal People’s Government. Shenzhen Municipality’s Fourteenth Five-Year Plan for National Economic and Social Development and Outline of Long-Term Goals for 2035; Shenzhen Municipal People’s Government: Shenzhen, China, 2021. [Google Scholar]
- Shenzhen Municipal Planning and Natural Resources Bureau. Shenzhen Land and Space Master Plan (2020–2035); Shenzhen Municipal Planning and Natural Resources Bureau: Shenzhen, China, 2021. [Google Scholar]
- Li, R.; Chen, L.; Cai, W.; You, K.; Li, Z.; Ran, L. Historical Peak Situation of Building Carbon Emissions in Different Climate Regions in China: Causes of Differences and Peak Challenges. Sci. Total Environ. 2023, 903, 166621. [Google Scholar] [CrossRef]
- China Building Energy Efficiency Association Building Energy Consumption; Carbon Emission Committee. 2022 China Building Energy Consumption and Carbon Emissions Research Report; China Building Energy Efficiency Association: Beijing, China, 2022. [Google Scholar]
- Shenzhen Institute of Building Research. Pathways of Building Electrification and Urban Energy Transform Summary Report; Shenzhen Institute of Building Research: Shenzhen, China, 2021. [Google Scholar]
- Hussain, M.; Zheng, B.; Chi, H.-L.; Hsu, S.-C.; Chen, J.-H. Automated and Continuous BIM-Based Life Cycle Carbon Assessment for Infrastructure Design Projects. Resour. Conserv. Recycl. 2023, 190, 106848. [Google Scholar] [CrossRef]
- Peking University HSBC Business School. Industrial Structure of Shenzhen in 2021; Peking University HSBC Business School: Shenzhen, China, 2021. [Google Scholar]
- Liu, J.; Wang, Z.; Duan, Y.; Li, X.; Zhang, M.; Liu, H.; Xue, P.; Gong, H.; Wang, X.; Chen, Y.; et al. Effects of Land Use Patterns on the Interannual Variations of Carbon Sinks of Terrestrial Ecosystems in China. Ecol. Indic. 2023, 146, 109914. [Google Scholar] [CrossRef]
- Xu, L.; He, N.; Li, M.; Cai, W.; Yu, G. Spatiotemporal Dynamics of Carbon Sinks in China’s Terrestrial Ecosystems from 2010 to 2060. Resour. Conserv. Recycl. 2024, 203, 107457. [Google Scholar] [CrossRef]
- Zhu, W.; Feng, W.; Li, X.; Zhang, Z. Analysis of the Embodied Carbon Dioxide in the Building Sector: A Case of China. J. Clean. Prod. 2020, 269, 122438. [Google Scholar] [CrossRef]
- Watari, T.; Cao, Z.; Hata, S.; Nansai, K. Efficient Use of Cement and Concrete to Reduce Reliance on Supply-Side Technologies for Net-Zero Emissions. Nat. Commun. 2022, 13, 4158. [Google Scholar] [CrossRef] [PubMed]
- Lu, H.; You, K.; Feng, W.; Zhou, N.; Fridley, D.; Price, L.; de la Rue du Can, S. Reducing China’s Building Material Embodied Emissions: Opportunities and Challenges to Achieve Carbon Neutrality in Building Materials. iScience 2024, 27, 109028. [Google Scholar] [CrossRef] [PubMed]
- Jalaei, F.; Masoudi, R.; Guest, G. A Framework for Specifying Low-Carbon Construction Materials in Government Procurement: A Case Study for Concrete in a New Building Investment. J. Clean. Prod. 2022, 345, 131056. [Google Scholar] [CrossRef]
- Wang, H.; Wang, Y.; Zhao, L.; Wang, W.; Luo, Z.; Wang, Z.; Luo, J.; Lv, Y. Integrating BIM and Machine Learning to Predict Carbon Emissions under Foundation Materialization Stage: Case Study of China’s 35 Public Buildings. Front. Archit. Res. 2024, 13, 876–894. [Google Scholar] [CrossRef]
- Cheng, Y.; Xu, Z. Do Model Cities Play a Leading Role? Evaluating the Carbon Abatement Effects of Energy Saving and Emission Reduction Demonstration Cities in China. Environ. Impact Assess. Rev. 2024, 105, 107457. [Google Scholar] [CrossRef]
- Wang, J.; Wu, H.; Duan, H.; Zillante, G.; Zuo, J.; Yuan, H. Combining Life Cycle Assessment and Building Information Modelling to Account for Carbon Emission of Building Demolition Waste: A Case Study. J. Clean. Prod. 2018, 172, 3154–3166. [Google Scholar] [CrossRef]
- Hao, J.L.; Ma, W. Evaluating Carbon Emissions of Construction and Demolition Waste in Building Energy Retrofit Projects. Energy 2023, 281, 128201. [Google Scholar] [CrossRef]
Disclaimer/Publisher’s Note: The statements, opinions and data contained in all publications are solely those of the individual author(s) and contributor(s) and not of MDPI and/or the editor(s). MDPI and/or the editor(s) disclaim responsibility for any injury to people or property resulting from any ideas, methods, instructions or products referred to in the content. |
© 2024 by the authors. Licensee MDPI, Basel, Switzerland. This article is an open access article distributed under the terms and conditions of the Creative Commons Attribution (CC BY) license (https://creativecommons.org/licenses/by/4.0/).













