Abstract
Decision-making in energy retrofit of existing buildings needs to consider the economic and technical criteria, as well as social and environmental ones. The main problems are to define and to aggregate these contradicting issues to support a measurable and verifiable decision process. The working hypothesis of this paper is that the ELECTRE Tri method would respond to the problem. The paper proposes and tests in a real professional environment the ELECTRE Tri method to help choose a retrofit program for collective residential buildings. The evaluation criteria used as performance indicators are defined in consultation with the decision maker and weighted by using the revised Simos’ cards method. The paper proposes to construct the renovation scenarios by combining individual actions that are mutually compatible. The methodology, the proposed criteria and the scenarios were successfully applied on a renovation project of a residential assembly composed of three buildings (67 apartments). A new solution to the problem of defining reference scenarios specific to the ELECTRE Tri method is also proposed. The main advantages of the proposed methodology are the formalization of the decision-making process within the framework of energy renovation strategies and the application of a robust multi-criteria analysis method, considering the complexity of the problem. The main drawbacks are the cost (in time and resources) for obtaining the information needed to construct the decision matrix and the precision of the weights of the criteria. The methodology implemented in Python is available in open source.
1. Introduction
To be effective, the energy efficiency measures should apply not only to new buildings but must be also generalized to the refurbishing of existing buildings [1,2]. The solution is then to conduct efficient energy retrofit actions both on the building envelope and on its technical equipment [3,4]. The renovation alternatives are multiple and diverse: improvement of insulation, reduction of thermal load (for heating and/or cooling), use of renewable energy sources integrated to building. Among the many possible energy renovation solutions, it is important to select the optimal one by considering the constraints specific to each building. In the context of social housing renovation, selecting the best alternative means considering economic, technical, and environmental criteria but also the social criteria, which was rarely mentioned in literature. These criteria will come into conflict with each other during the decision-making process [5]. For this reason, methods with a clear and structured procedure are necessary. This article deals with the development of a multi-criteria decision analysis methodology and tools to support the actors of energy renovation of social housing in their choices. The methodology and the tools developed were evaluated in a real project of refurbishing of a collective residence.
In France, buildings that use electricity for heating and domestic hot water are particularly impacted by thermal regulations. These buildings, which represent 20% of the French collective residential property, have poor energy performances with respect to the energy performance certificate [6]. The Energy Performance Certificate (EPC), introduced in Europe in 2010 following the application of the Energy Performance of Buildings Directive (2010/31/EU), allows to evaluate via a specific calculation method the energy performance of existing buildings and thus to compare, inform and improve them regarding their environmental impacts [7]. These certificates play an important role in reducing the energy consumption of buildings by requiring information and inspection reports to be provided to building owners or tenants [8]. The calculation of the EPC is done by considering specific uses such as heating, domestic hot water, and cooling and reference areas. These are expressed in kWh of primary energy per m² and per year reduced to the area of the living space. At the end of this calculation, an energy label ranging from A to G is assigned to the building according to its consumption of primary energy. Primary energy is the energy contained in natural resources, before a transformation (fuel oil, gas, etc.), as opposed to final energy, which is the energy used by the consumer, after transformation and transport of the primary energy. The main objective of the thermal regulation is to report the energy consumption in primary energy to better compare the different types of buildings. Conversion coefficients are then used to convert the different types of final energy consumed into primary energy. Their value depends on the type of final energy consumed; typical values for combustion energy is 1.00 and for electricity are 2.10 to 2.58 [9]. Currently, in France, the most used form of energy is electrical energy. It is also the energy that has the highest primary energy conversion coefficient. Today, these coefficients penalize electricity and favor the use of gas and combustion energies, which are nevertheless responsible for significant greenhouse gas emissions. This contradiction has for a long time led to renovation programs aimed at replacing electricity by gas but today tends to be corrected by new regulations considering greenhouse gas emissions. The multi-criteria analysis methodology that we propose in this article aims at comparing potential renovation solutions while avoiding these compensation phenomena that often lead to bad choices. Finally, the proposed methodology is also intended to help choose the best renovation program to achieve the objectives of investment costs for the landlord, technical ease of integration in terms of work, comfort and operating costs for the tenant and improvement of the environmental impact.
2. Multi-Criteria Analysis in Building Energy Retrofit Strategy
Economic analyses, such as the cost–benefit–feasibility approach, are widely used when making investment decisions, whether public or private [10]. However, the limitations of this approach are multiple, mainly due to their inability to consider the completeness and complexity of the problem or the different opinions of various stakeholders. Therefore, multi-criteria analysis methods are increasingly used because they consider not only economic aspects, but also tangible and intangible criteria expressed quantitatively or qualitatively [11]. They are therefore particularly well suited to the complexity of energy-related issues since they deal with the interactions between multiple stakeholders (public investors, private investors, users, etc.) on various aspects and impacts, such as environmental protection, territorial assets, economy, architectural preservation, etc. [12].
Various multiple-criteria analysis methods exist to support decision making. They differ in their typology, the logic of their process, their ease of use, their capacity to consider different points of view and to prevent or not the compensation of criteria [13]. They also have several basic principles in common, such as the definition of a set of actions envisaged to respond to the problem posed, the definition of at least two distinct criteria for which each action that will be evaluated, and, finally, a decision maker [14]. Scenarios, actions, or alternatives correspond to the different solutions that we want to evaluate. They must be defined in a precise and distinctive way to be able to evaluate them correctly. The criteria represent the indicators or benchmarks on which the actions will be evaluated. They must be described precisely and respect certain rules.
Several examples of multi-criteria analysis for energy renovation of buildings exist in the literature. Ammar H.A. Dehwah et al. [15] studied several scenarios for the renovation of a village into a net-zero energy hotel complex, considering thermal comfort, energy efficiency and PV production. Xiangjie Chen et al. [16] selected and defined several individual energy efficiency measures and combined them into 18 retrofit packages for residential buildings in Norway. These retrofit combination packages were then evaluated by considering, on the one hand, the primary energy reduction, global costs, payback period or carbon emission reduction and, on the other hand, the social aspect through the views of different stakeholders.
2.1. Multi-Criteria Decision Support Methods
Multi-criteria analysis (MCA) methods can be divided into two main families [17,18]:
- -
- “Aggregate, then compare” or aggregation methods.
- -
- “Compare, then aggregate” or over-ranking methods.
In the first group of methods, an action ai is evaluated according to criteria Cj and then a single summary value U(ai) is obtained, which is equivalent to a synthesis evaluation. The summary values are then compared to each other to identify the best action. The main problem in the aggregate–compare approach is the estimation of the weights of the criteria used for aggregation. The second group of methods proposes a finer analysis based on comparisons. It is closer to the human thinking process in which it is easier to compare two actions than to grade an action against several criteria. These methods compare, in a first step, the actions between them on each of the criteria individually and then aggregate the conclusions drawn to identify the best action (Figure 1). In the following sections, these two families of MCA methods are exemplified for their use in the energy renovation sector.
Figure 1.
Schematic diagram of the “Aggregate–Compare” and “Compare–Aggregate” family.
2.1.1. “Aggregate, Then Compare” or Aggregation Methods
These methods assume that mathematical formulas can synthesize the performances against all criteria into a numerical value resulting into a weighted sum. The higher this summary value, the more preferred the action is. Thus, the comparison of two actions is determined by their respective position on the value scale [13]. The operation of this aggregation approach leads to the development of a strict classification of actions from most preferable to least preferable. A drawback of this approach is that it excludes all possibilities of incomparability between actions.
The AHP (Analytic Hierarchy Process) method, widely used in the energy field, consists in calculating and assigning a synthetic numerical value, between 0 and 1, to each action according to a predefined hierarchy and weighting of the criteria. The values obtained are grouped together in a matrix, which is then subject to various operations to obtain the weight value of the criteria [19]. Finally, the summary value attributed to each action is the weighted sum for each criterion. The approach has a phenomenon of compensation since a good evaluation on one criterion may balance out a bad evaluation on another criterion, which may not be acceptable, depending on the context of the decision making [20]. There are many applications of this method. It was used, for example, in 2018 in a rural context in Nepal to classify economic, social, and political barriers against the diffusion of renewable energy solutions in remote areas [21]. In Brazil, the AHP method was used to prioritize feasible sustainable practices applicable to a city [22]. Another example of the use of the AHP method was in Oberhausen, Germany, where it was used to classify areas in energy poverty [23]. A final example of the use of the AHP method can be found in Italy, where it was used to evaluate a restoration score and for the creation of priorities among different alternative designs [24]. Ongpeng et al. [25] proposed a combined concrete application of the AHP and VIKOR methods to evaluate the energy renovation strategies of an existing university building according to the environmental, economic, and technical criteria.
TOPSIS (Technique for Order Performance by Similarity to Ideal Solution) method was not widely used in the energy sector. It consists in selecting an action that is closest to the “best alternative” and furthest from the “worst alternative” [26]. This position between the best and the worst alternatives is evaluated through a Euclidean distance that provides a cardinal ranking of the alternatives. TOPSIS is partially compensatory and does not provide any indication of the quality of the proposed solution. Its fields of application are numerous: it can be found in logistics and supply chain management, design, engineering, and manufacturing systems, as well as in business management and marketing [27]. It has the advantages of being easy to use, of having weights already incorporated into the comparison procedures, and of being rational and understandable. However, some characteristics of this method are limiting, such as the fact that the attributes must necessarily be cardinal values, the exclusion of qualitative criteria, or the phenomenon of rank reversal [28,29].
Other recent methods find in the literature also use widespread the fuzzy sets theory for multi-criteria decision making and its different concepts like intuitionistic fuzzy sets (IFSs), Pythagorean fuzzy sets (PFSs), or q-rung orthopair fuzzy sets (q-ROFSs). The essence of this approach is based on the fact that fuzzy number theory models express the uncertainty in individual opinions to obtain more sensitive, concrete, and realistic modeling results. These methods have thus the advantage of considering the uncertainties of evaluations and allow a great flexibility of use according to the problematic. Riaz et al. [30] proposed the Linear Diophantine fuzzy sets (LDFS) method to improve the IFSs, PFSs, and q-ROFSs methodologies and to overcome some of their specific problems limiting the multi-attribute decision making and the choice of an optimal solution. They also proposed the introduction of reference parameters and the use of score functions to obtain several classification procedures. Riaz et al. [31] also proposed a more robust improvement of the q-ROFSs method with the introduction of Einstein aggregation operators, as well as several score functions applied, to solve sustainable energy planning problems in Pakistan.
Finally, many other aggregation methods were used in the energy sector:
- -
- MAUT or MAVT (Multi-Attribute Utility or Value Theory) methods were used, for example, to evaluate five energy production alternatives [32];
- -
- LCC (Life Cycle Cost) or LCA (Life Cycle Assessment) methods based on life cycle analysis in terms of financial and environmental impact were proposed, for example, to calculate a global performance considering both impacts with weightings that vary [33];
- -
- MILP (Mixed Integer Linear Programming) methods, which, for example, have been used to choose the optimal energy renovation strategies for existing buildings [11];
- -
- other methods, such as SMART, MACBETH, etc.
Aggregation methods are not very adequate in the case of decision-making problems based on qualitative parameters. Indeed, they impose a strict condition, in the form of an equation, which would be unreasonable to think that could satisfy all real-world situations [13]. Similarly, the use of certain aggregation methods requires the normalization of evaluations, but these evaluations are often made on criteria of different units and scales, which leads to different results, depending on the normalization method used [34].
2.1.2. “Compare, Then Aggregate” or Over-Ranking Methods
To solve the problems raised by aggregation methods, such as the phenomena of compensation, rank reversal or the obligation to use numerical values, the so-called over-ranking decision support methods have been developed and have become widely used in energy field. They transcribe more faithfully the human thinking about a complex problem, but they are significantly more difficult to implement. The idea of over-ranking approach is to allow the decision makers to give their preference between two actions evaluated according to a criterion which they express as preference (“P”), indifference (“I”), or incomparability (“R”) [35].
PROMETHEE (Preference Ranking Organization METHod for Enrichment of Evaluations) method was developed in its PROMETHEE I and PROMETHEE II versions by J. P. Brans et al. in 1982. It was successful and developed in many other versions: PROMETHEE III (interval-based ranking method), PROMETHEE IV (continuous case), GAIA visual interactive module, allowing a graphic representation of the methodology [36]. Versions V and VI appeared later for more specific applications, followed by PROMETHEE GDSS, Tri and Cluster versions [37]. It leads globally to a ranking of the actions, based on degrees of preference, which allows to define to which degree an action is preferred to another [20]. Its mathematical properties and ease of use have contributed to its success in medicine, chemistry, investment, banking, and workforce planning. It’s one of the most used in environment field and many articles have been published on the subject. Versions I and II were used, for example, to solve a waste management problem that involved very conflicting criteria [38]. Similarly, to evaluate the economic, environmental, and social performance of a zero-energy building in Italy, a model based on the PROMETHEE method was set up to evaluate sixteen possible actions [39]. Another use of PROMETHEE, coupled with the Analytic Hierarchy Process method to define the weights of the criteria, was made to study long-term energy planning actions. The objective was to determine the sustainability of present and future electricity actions in Iran along eighteen technical, economic, environmental, and social dimensions [40].
ELECTRE method (“ELimination Et Choix Traduisant la Réalité”) appeared in its first version in the mid-1960s when it was proposed by Bernard Roy and his colleagues at the European consultancy company SEMA. The so-called “economic” and mono-criteria methods of weighted sums used at the time were not satisfactory and had many drawbacks. Bernard Roy then developed ELECTRE I method. However, it did not really start to be successful until 1968, when the foundations of the over-ranking approach were laid [41].
As compared to the MCA methods presented previously, this family of methods has the particularity of proposing a double procedure for sorting the alternatives (pessimistic/optimistic or top-down/bottom-up distillation). The general principle of these methods is based on the analysis of the existing relationships between the actions by means of pseudo-criteria which correspond to the difference between the evaluations of two alternatives [42]. Depending on the decision maker, the rules of preference and dominance between the actions may vary, but the three types of behavior remain unchanged: “P” preference, “I” indifference, and “R” incomparability [13].
Several ELECTRE methods exist and can be used to solve specific decision problems. They are particularly interesting to use in the following situations [43]:
- -
- The number of criteria on which the solutions must be evaluated is important.
- -
- Some actions are evaluated on scales that are not adapted to the comparison of differences.
- -
- There is a strong heterogeneity in the nature of the scales associated with the chosen criteria. This heterogeneity makes it difficult to create a single scale common to the criteria.
- -
- The compensation of an unfavorable score on one criterion by a favorable score on another criterion cannot be acceptable to the decision maker. Such situations require the implementation of non-compensatory aggregation procedures.
- -
- For at least one criterion, minor differences in preferences should not significantly modify the ranking, hence the need to introduce discriminating thresholds (of preferences and indifferences).
ELECTRE III method has been used in projects of different sizes and in many fields, such as the evaluation of possible energy alternatives using renewable energy applied to individual houses [44], or in problems related to the growing demand for electricity [45]. The use of this method is also found in the comparison of actions for the implementation of renewable energy technologies [46]. The disadvantage is a prolonged process because all pairs of possible alternatives must be investigated, because this method does not give any information on the quality of the actions (good or bad) but gives a relative, and not an absolute, ranking.
To overcome these shortcomings, the ELECTRE Tri method was developed. It simplifies the process by introducing characteristic actions evaluated mathematically, by experts, or defined by decision makers, with the aim of classifying the possible actions into hierarchical categories [13]. The process is more efficient than in ELECTRE III, because it is enough to compare the alternatives with each of the characteristic reference scenarios, which leads to a reduction of the number of combinations. The basic principles remain as for ELECTRE III, with the introduction of a cut-off point λ and a credibility level σ, which are used in the sorting procedures once the comparisons have been made and the over-classification relationships obtained. For example, the ELECTRE Tri-NC [47] method was applied to the energy renovation sector by distinguishing five categories to classify the 210 actions treated according to their general performance: excellent (), good (), moderate (), weak (), and bad ().
2.2. Choice of a Multiple-Criteria Analysis Method
Faced with the problem of choosing solutions during renovation operations in collective housing and with the associated issues, multi-criteria analysis is an appropriate method for comparing and helping to define a retrofit program. Among the over-ranking methods, the ELECTRE Tri method presented in the previous section was chosen as the most suitable for the problem of selecting for four reasons.
First, it is a methodology adapted to complex problems, allowing the comparison of many actions against many criteria, both quantitative and qualitative, and allowing the use of different scales of evaluation.
In addition, the ELECTRE Tri method does not order the solutions from the best to the worst, but classifies them into performance categories, thus prioritizing the actions by user-defined groups, which allows for a subjective ranking through the involvement of the decision maker.
Next, the use of characteristic actions and the division of the actions into categories give information on the overall performance of the different actions and allows each action to be classified in an absolute way. This aspect is essential for selecting an energy renovation action, as the latter should not only be the best of the considered actions but should also have a good overall performance and not a relative one.
Finally, the introduction of different thresholds makes it possible to consider the uncertainties linked to the calculations and the evaluation of performance and to avoid the undesirable phenomenon of compensation. The same applies to the introduction of a user-defined cut-off point, which allows the scenarios to be ranked according to their credibility.
We have therefore chosen ELECTRE Tri as a multi-criteria analysis method to assist in the decision-making process of energy retrofitting of residential buildings. To implement this analysis, it is essential to first define objectively and completely the different renovation actions envisaged. The next task is to define the selected evaluation criteria, which must describe the problem in its entirety, be assessable regarding the available means, and be discriminating about the chosen alternatives. Finally, a method of weighting the criteria will have to be defined to give each criterion a weight representative of its importance for the decision makers.
3. Methodology and Case Study
The methodology and the case study presented here are specific to residential buildings. The aim is to solve the problem of the choice of energy retrofit strategies for this type of building by considering different specific constraints, which can be economic, technical, social, or environmental. In this section, we present the steps of the proposed methodology and the case study on which it will be experimented.
3.1. Steps of the Methodology
To use the ELECTRE Tri method for the selection of a renovation program for energy retrofit of residential buildings, we propose the following methodology.
- Step 1—Definition of achievable renovation scenarios
The method proposed here consists in identifying elementary renovation actions that allow to act on specific components or systems. Elementary renovation actions are actions that modify a specific component or system to improve its performance. These elementary actions can act, for example, on the heating system, external thermal insulation, the replacement of windows, or the choice of a domestic hot water (DHW) production system. The objective is then to build relevant global renovation scenarios from coherent combinations of these elementary renovation actions that could be implemented in a renovation program.
- Step 2—Definition and weighting of the evaluation criteria
To define the evaluation criteria, it is necessary to bring together the decision makers, as well as all stakeholders. The objective is to identify and describe precisely the criteria that will allow an objective evaluation of the different scenarios in relation to the project objectives. For this methodology, it has been chosen to group the criteria into families to allow a better analysis of the problem but also to facilitate the determination of the weights.
- Step 3—Weighting of criteria
To evaluate the renovation scenarios regarding the needs of the decision maker, it is then necessary to assign weights to the different criteria. For this purpose, we use the SRF weighting method [48], which is well adapted to our problem. This will be presented later.
- Step 4—Performance evaluation
It consists of evaluating the performance of each global renovation scenario regarding the criteria defined by relying on the skills and expertise of the stakeholders, partners, and collaborators. With the ELECTRE-Tri method, the evaluation can be quantitative and based on measurable data or it can be qualitative and based on the assessment of specialists. It can also be absolute and constructed independently of the other scenarios or relative and based on a specifically formalized scale.
- Step 5—Definition of the settings of the method
To compare the different scenarios using the ELECTRE-Tri method, it is necessary to define certain parameters. These are the characteristic reference scenarios, the tolerance thresholds, and the credibility threshold. Several ways of defining these parameters are presented in the literature. We propose here a new method based on a statistical approach [49].
- Step 6—Recommendation
The last step consists in using the chosen multi-criteria analysis method to compare and rank the evaluated scenarios and thus identify those that best meet the objectives defined by the decision makers. It is then a question of helping to make a choice by recommending the solutions best adapted to the defined problem.
3.2. Case Study and Diagnostics
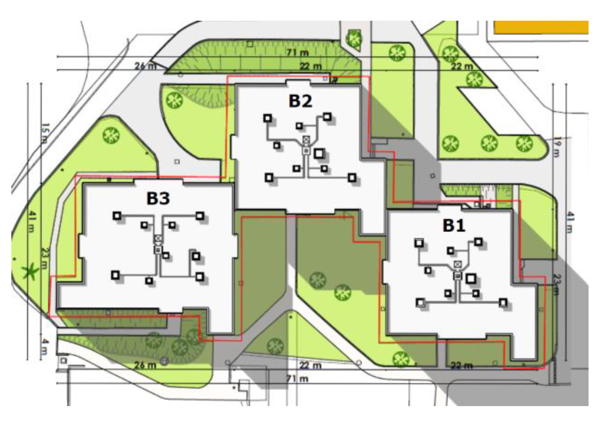
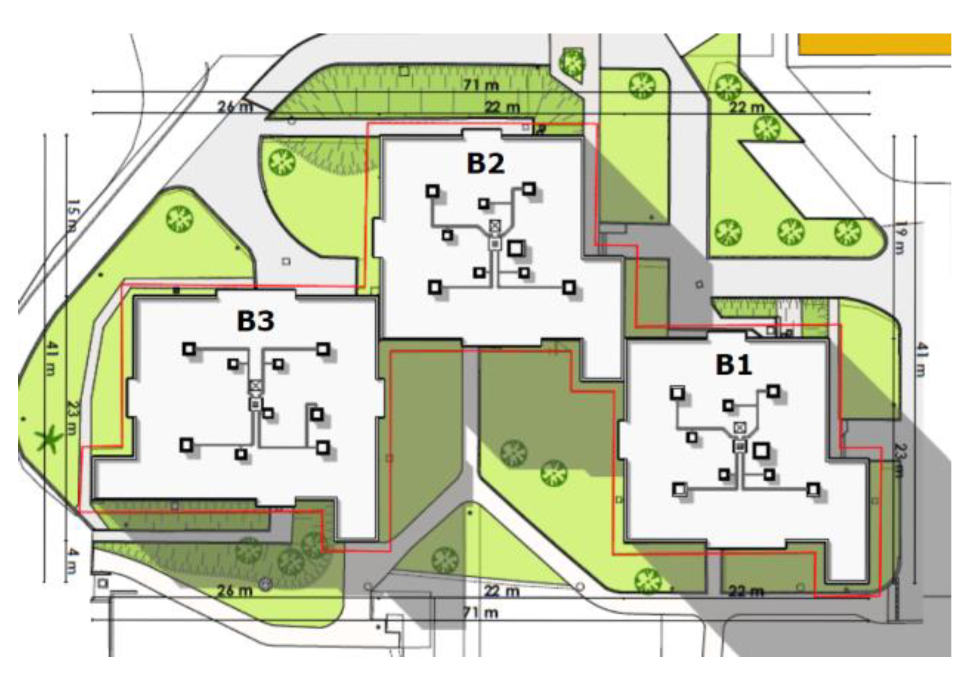
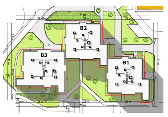
The various stages of the proposed methodology will be exemplified in the case of a rehabilitation project of a collective housing of sixty-seven apartments. This is a housing complex composed of three adjoining buildings built in 1973, with 1 to 5 room apartments over a total living area of 4815 m² (Figure 2, Figure 3 and Figure 4). A thermal diagnosis conducted by an independent consultancy office allowed to determine the primary energy consumption of the residence by applying a regulatory calculation method (Table 1) and to categorize the building with respect to energy and conventional greenhouse gas emission labels (Table 2). This diagnosis also made it possible to determine the energy consumption by item and to identify potential levers of action to improve the energy label.
Figure 2.
General view of the housing complex used to exemplify the methodology.
Figure 3.
East side of the housing complex.
Figure 4.
Top view of the housing complex.
Table 1.
Summary of the regulatory thermal calculations.
Table 2.
Overall heat coefficients .
The thermal diagnosis conducted on the residence also highlighted the deficiencies of the envelope in the three buildings. The overall heat transfer coefficient, H, was estimated and compared to a coefficient. represents the overall heat transfer coefficient relative to the envelope and calculated according to the thermal characteristics of reference components. This value is part of the safeguards of the French thermal regulations. The comparison clearly shows that the buildings can be qualified as badly insulated (Table 3).
Table 3.
Overall heat coefficients .
This first diagnosis identified the global distribution of the thermal losses of the residence as average of the three buildings (Figure 5). It appears, firstly, that air renewal and windows (respectively, 28% and 25% of losses) are the most important items. Indeed, the building envelope is currently composed of old generation single-glazed wood windows, and the ventilation system is of the single flow type with self-regulating extract units located in the bathrooms. The external walls and thermal bridges (21% and 19% of losses, respectively) are the second most important energy performance levers. The importance of thermal bridges can be explained by the presence of an electric underfloor heating system leading to high losses at the level of the connections between walls and floors.
Figure 5.
Distribution of heat loss by type.
This diagnosis shows that passive measures to reduce heat loss are the first actions to be implemented as part of a renovation operation. This is especially true since these measures are generally not very costly, such as reinforcing thermal insulation, installing an efficient ventilation system, or eliminating thermal bridges by means of an external insulation system.
4. Renovation Scenarios Considered
A set of different renovation scenarios were considered. They are composed of elementary actions, each one concerning a particular aspect, chosen in collaboration with designers and manufacturers to best consider the objectives of the project. From these elementary actions, global renovation scenarios are built [16]. Particular attention is given to the coherence of the global scenarios: they are constructed by ensuring the compatibility and relevance of the elementary actions. The objective here is to construct renovation scenarios that are effective in relation to the defined objectives and that can be evaluated regarding the criteria that will be defined.
To construct the possible energy renovation scenarios, we first defined several elementary renovation actions divided into seven categories. The direct objectives of these elementary actions are the improvement of thermal comfort and user-friendly for the users and the reduction of energy consumption and greenhouse gas emissions of the building. These seven categories contain specific individual energy performance improvement actions defined following the methodology of the European Energy Performance Directive 244 [50]:
- -
- Existing electric floor heating:
- ○
- kept;
- ○
- disconnected.
- -
- Individual auxiliary heaters:
- ○
- existing radiant electric heater;
- ○
- smart and connected radiant electric heater;
- ○
- smart and connected electric storage heater;
- ○
- low temperature hot water radiators;
- ○
- automated towel warmer.
- -
- Domestic hot water (DHW) production:
- ○
- existing individual electric hot water tank;
- ○
- smart and connected individual electric hot water tank;
- ○
- smart and connected individual thermodynamic hot water tank;
- ○
- individual gas condensing boiler;
- ○
- collective thermodynamic;
- ○
- individual solar hot water tank + centralized solar hot water tank.
- -
- Ventilation system:
- ○
- existing controlled mechanical ventilation;
- ○
- single flow controlled mechanical ventilation with humidity sensitive extract unit.
- -
- Local energy production:
- ○
- no;
- ○
- photovoltaic solar panels on the roof;
- ○
- thermal solar panels on the roof;
- ○
- hybrid solar panels on the roof.
- -
- External windowing:
- ○
- no replacement of external joinery;
- ○
- double-glazing PVC;
- ○
- triple-glazing parietodynamic wood;
- ○
- replacement of balcony windows with double-glazing PVC.
- -
- External wall insulation:
- ○
- keeping the existing insulation;
- ○
- external thermal insulation.
From these elementary renovation actions and their association according to different coherent combinations, seven global renovation scenarios were:
- -
- S1: maintain existing individual electric heating and DHW;
- -
- S2: individual electric heating and DHW improved in version 1;
- -
- S3: individual electric heating and DHW improved in version 2;
- -
- S4: individual electric heating and individual thermodynamic DHW;
- -
- S5: individual gas heating and DHW;
- -
- S6: individual electric heating and collective thermodynamic DHW;
- -
- S7: individual electric heating and collective solar DHW.
Each of these seven categories of global renovation scenarios was then divided into 4 variants ( to with ), in which the heating and DHW systems are defined and identical while the type of renewable energy production and the joineries are modified to see their impact on the performance. For example, some global renovation scenarios consider only the replacement of balcony windows or the installation of solar photovoltaic energy production, while others consider the replacement of all exterior windows and the installation of solar thermal energy production. In total, potential scenarios were evaluated (Figure 6).
Figure 6.
Global retrofit scenarios from individual exclusive actions.
When constructing these seven categories of global renovation scenarios from individual elementary actions, particular attention was paid to the homogeneity and consistency of the combinations. Particular attention was also given to the scenario which represents the initial state of the building without any modification of the envelope or technical systems. This scenario is a reference to compare the other ones and determine their impact on performances. It is important to note that all the global renovation scenarios constructed in this way have in common the installation of towel dryers in the bathrooms to improve the thermal comfort of the dwellings in a simple and economic way, as well as the installation of thermal insulation from the outside, which is one of the first measure for reducing energy needs.
5. Selection and Weighting of Assessment Criteria
5.1. Choice of Assessment Criteria
The next step is to decide how to compare the contribution of different scenarios to the achievement of the project objectives. This requires the construction of a coherent family of criteria that will be denoted with . These criteria used to measure the performance of the compared scenarios in relation to the achievement of the objectives, are in the hands of decision makers, whose motivations must be fully defined and understood [51]. Since they serve as performance indicators, they must be measurable in the sense that it must be possible to evaluate them at least qualitatively to assess the expected performance of each scenario with respect to the criterion considered. Numerous examples of criteria exist in the literature [12,51,52].
The criteria are usually grouped into three main families: economic, technical, and environmental. Nevertheless, a fourth family, the social criteria, is increasingly considered and appears to be essential in MCA procedures related to the renovation of collective housing where the actions have a direct consequence on the people occupying the dwellings [5]. Therefore, it appeared important to consider these four aspects in the elaboration of the criteria.
It appeared helpful to group the criteria into families, especially because of their number. This grouping allows for a better analysis of the problem since it highlights the way in which the scenarios compensate for each other and reclassify them regarding the key objectives [53]. This also facilitates the determination of the weights, since the allocation of weights can be done first between the criteria belonging to the same family and then between the families themselves. Finally, this choice of grouping by family makes it possible to increase the number of criteria retained for the decision analysis, unlike other methods such as the one developed by Zacà et al. [54], in which the number of criteria considered is limited to 5. One of the difficulties in selecting criteria is that the number of criteria must be relatively small to avoid introducing redundancy or repeatability phenomena. A well-founded decision must be based on few, independent, and complementary criteria [51,55].
Thus, as a first approximation, one can easily end up with more than fifty exhaustive criteria, whereas a range of six to twenty specific criteria would be much more effective. To obtain coherent, complementary, and exhaustive criteria, several rules must be respected [53]:
- -
- Completeness: ensure that all important criteria are included. To ensure this, the objectives must first be properly defined.
- -
- Redundancy: check that no unimportant criteria is retained. These may be non-pertinent or duplicative criteria.
- -
- Mutual independence of assessments: the assignment of a performance score on one criterion should not be dependent on the performance score on one or more other criteria.
- -
- Operationality: it is important that each option can be assessed against each criterion. The assessment can be objective, against a commonly accepted measurement scale, or subjective, reflecting an expert opinion.
- -
- Number: too many criteria can lead to additional analytical effort in assessing the input data and make communication of the analysis more difficult.
Each criterion was thus defined by asking the following three questions: What do we want to evaluate? Why are we assessing a scenario based on this criterion? Which tools, resources or methods do we have to assess these criteria for each scenario? The set of selected criteria is given in Table 4, classified according to the four families: economic, technical, social, and environmental. Each criterion will then be evaluated in a qualitative, quantitative, or binary way according to a specific evaluation unit.
Table 4.
Assessment criteria.
5.2. Weighting of Criteria
Once the assessment criteria have been defined, their relative importance in the decision-making context must be determined. Is criterion “A” more relevant to the decision maker’s final choice than criterion “B”? How can this ratio of prevalence between criteria be quantified? Therefore, this key stage of the multi-criteria analysis consists of assigning weights to each of the criterion selected; there are many methods for determining the weights to be assigned to the criteria.
The procedure of Simos, or card method, is particularly used in the context of over-ranking methods such as ELECTRE [56]. This procedure allows decision makers, not necessarily experts in multi-criteria analysis, to easily express their wishes regarding the weighting of criteria in each context. It consists in presenting a set of cards corresponding to each criterion to decision makers or groups of experts. The instruction is then to rank these criteria (cards) in increasing order of importance on a grid (Figure 7). It is possible to group together several criteria of equal importance and to leave gaps between two consecutive cards to mark the difference in importance [57]. Following this ranking, the criteria are given a normalized weighting.
Figure 7.
Schematic representation of the SRF weighting procedure.
The Simos’ procedure was revisited in 2002 and named the SRF procedure [48]. It proposes a variation of the initial method with the introduction of a ratio noted corresponding to the ratio between the weight of the most important criterion and the least important [53]. It is this ratio that will allow the weights of the criteria obtained to be normalized. Thus, the variation of leads to a modification of the weights [12].
To determine the weights of all sixteen criteria, we followed three independent steps. The first consists of ranking the four families of criteria, using the SRF weighting procedure, to assign them an absolute weight (Table 5). The second consists of independently ranking the sub-criteria within each family to assign them a relative weight. Finally, the absolute weights of each criterion are calculated by multiplying their relative weights to those of the corresponding families. In this way, the normalized character of the weights is preserved, and the procedure is facilitated with respect to the number of criteria to be ranked (Table 6, Table 7, Table 8 and Table 9). The weights thus obtained will be denoted .
Table 5.
Weighting of the criteria families.
Table 6.
Weighting of the economic criteria.
Table 7.
Weighting of the technical criteria.
Table 8.
Weighting of the social criteria.
Table 9.
Weighting of the environmental criteria.
6. Methodology for Performances Evaluation
As presented in the previous section, twenty-eight energy retrofit scenarios were constructed from elementary renovation actions (Figure 6). To evaluate the economic performance of these different energy retrofit scenarios, we searched for the investment costs (purchase and installation) and maintenance costs of each elementary system from suppliers and maintenance companies to calculate the overall cost of each renovation scenario. We also determined, according to the average lifetime of each elementary system that makes up the scenarios, what would be the reinvestment cost for the company over a period of thirty years. This period represents interval of major maintenance, common in the building sector.
To evaluate the performance of the energy retrofit scenarios regarding technical and social criteria, we called on engineering and sociology consultants specialized in the field of building and energy transition. The objective was to evaluate specific qualitative criteria by a score from 0 to 5. The principle of the scoring consists in assigning for each elementary action within the same category of system (e.g., DHW production), a score representative of its relative performance for the criterion considered. The same procedure is followed for each category of elementary actions and all qualitative criteria. Then, a score is constructed in a linear distribution between the global renovation scenario with the best score and the one with the worst score for the considered qualitative criteria. This gives us, for the criteria , , , , and, , a score on a scale of five, representing the performance of each scenario.
To compare the scenarios from the point of view of their energy performance, we called on engineering consultants specialized in building thermal simulation capable of modelling all the scenarios envisaged. The computer tool used for the modelling simulates the behavior of the building and its various components and systems. Numerous simulations were conducted by varying the input parameters (heating system, DHW production, type of windows, local energy production, etc.) to determine the primary and final energy consumption of each scenario.
This evaluation process, with the support of suppliers and installers of technical equipment, a specialized sociology firm, technical engineering offices, and rental management specialists, has made it possible to construct the performance matrix presented in Table 10 and Table 11. It contains the assessments of each global renovation scenario presented in Figure 6, against the different criteria defined in Table 4.
Table 10.
Performance matrix for global retrofit scenarios—(part 1).
Table 11.
Performance matrix for global retrofit scenarios—(part 2).
7. ELECTRE Tri Over-Ranking Algorithm
7.1. Presentation
Once the performance matrix is obtained, a multi-criteria decision analysis (MCDA) procedure can be used to rank the scenarios. We developed an algorithm that reproduces the procedure of ELECTRE Tri method in a fast and automated way [58]. This method is based on a process of assigning scenarios to several ranking categories named , characterized by upper and lower characteristic reference scenarios named . These reference scenarios can be defined by the users and their performances are given to delineate the ranking categories. For the implementation of the method, Python programming language was chosen for its readable syntax and ease of use, for its popularity and versatility in terms of computer support.
The ELECTRE Tri over-ranking algorithm consists in three main steps:
- -
- importing the input data of the problem: performance matrix, weight of criteria, characteristic scenarios, and thresholds;
- -
- processing the data using the ELECTRE Tri method;
- -
- displaying the results.
In the following, we will name the different parameters as follows:
- -
- the set of potential scenarios;
- -
- the set of criteria;
- -
- the set of criteria weights;
- -
- the set of characteristic reference scenarios with ;
- -
- the set of ranking categories;
- -
- the set of indifference, preference, and veto thresholds such that
In the following expressions, we will note the performance of scenario regarding the criterion . We will also use the parameter defined by Equation (1) to represent the average performance of all scenarios on a given criterion and, the parameter defined by Equation (2), to represent the square root of the variance of performances on a given criterion.
7.2. Definition of Tolerance Thresholds
To compare the different scenarios one by one according to each criterion, it is necessary to define thresholds. These thresholds will rule whether a scenario is preferred, equivalent, worse, or cannot be compared to another. They consider the imperfect nature of the data when assessing the performance of the scenarios, as well as the arbitrariness that affects the definition of the criteria. Thus, three thresholds must be defined for each criterion:
- -
- the indifference threshold “”: it indicates for a given criterion the maximum difference of performance below which two solutions cannot be compared. represents a nonsignificant advantage of one scenario over the other, meaning that is indifferent to according to criterion , denoted ;
- -
- the preference threshold “”: it indicates for a given criterion the minimum difference of performance from which a solution will be preferred to another. represents a significant advantage of over , meaning that is strictly preferred to according to criterion , denoted ;
- -
- the veto threshold “”: it is characteristic of the ELECTRE Tri method and avoids the phenomenon of compensation of criteria. The veto threshold represents, for a given criterion, the performance gap above which the preference of one scenario over another cannot be compensated by another better criterion. represents a strict preference of over whatever the criteria considered, denoted .
In the ELECTRE Tri method, these thresholds can be defined by the decision makers who choose them according to their preferences and the performance gaps that make sense for them, as in the case of an investment cost for example. However, the decision maker is not always an expert on certain criteria and may not be able to define these thresholds. For our case study, we have chosen to define these tolerance thresholds as a certain percentage of the average performance of the scenarios independently for each criterion. This choice was made for practical reasons regarding the large number of criteria and because of the experimental nature of the methodology developed. Defining the thresholds in this way also allows them to be varied easily, by changing the parameters , to analyze the impact on the ranking of scenarios. In our case study, we defined the indifference threshold as:
where the preference threshold as:
where , and the veto threshold as:
where . We obtained the threshold values presented in Table 12.
Table 12.
Definition of thresholds.
7.3. Definition of Characteristic Reference Scenarios
The objective of ELECTRE Tri procedure is to assign the different scenarios to a set of categories ordered from the worst to the best and denoted with [49]. These ranking categories are delimited by characteristic reference scenarios also called boundary reference scenarios or boundary scenarios and denoted . They represent the frontiers between two consecutive ranking categories; this means that the lower boundary scenario of a better category is also the upper boundary scenario of a worse consecutive category. It is important to note that is the lowest boundary scenario, and is the highest boundary scenario. These lowest and highest boundary scenarios:
are constructed from the best and worst performances of the renovation scenarios. They are, respectively, the best possible performances and the worst possible performances selected from the scenarios , whatever the criterion considered.
The preference threshold is used in these expressions to guarantee a strict preference during the ranking procedure. Depending on whether the performance for the criterion considered is to be maximized (direct) or minimized (indirect), the performance of these lowest and highest boundary scenarios will be constructed differently. It is important to note that the criteria have a type that can be direct, indirect, or binary. Indirect-type criteria are characterized by performances that are preferred as minimized, and the performances of the scenarios for these criteria are of negative signs. On the other hand, the direct-type criteria are characterized by performances that we prefer to maximize.
For this application, we chose to create six characteristic reference scenarios: (Table 13). These six characteristic scenarios will be used to delimit five categories: and represent for the boundary between and and for the boundary between and . The choice of five categories was made to limit the number of characteristic scenarios to be defined while allowing a sufficiently distinctive classification. Moreover, for this decision support application, a classification according to five ranking categories was sufficient for the decision makers. Usually, the set of characteristic scenarios must be constructed through an interactive process between the analyst and the decision maker. This process makes the application of the ELECTRE Tri method more time consuming and complex. To avoid this problem, and given the experimental nature of this project and the large number of criteria and scenarios to be compared, we have chosen to define these reference scenarios using a statistical method:
Table 13.
Definitions of the characteristic scenarios.
This method, developed within the framework of this project, consists in building the characteristic reference scenarios based on the average of the performances of the scenarios for a given criterion, to which a certain percentage of the standard deviation of the performance data on this same criterion will be added or removed. We thus define, for each reference scenario bk and each criterion a single characteristic coefficient . These coefficients are then chosen one by one to ensure the performance of the reference scenarios for a given criterion that is balanced with the performances of different scenarios. This allows the reference scenarios to be constructed with a fair and objective method. We obtain the results presented in Table 13. In defining these reference scenarios, the parameter is used as an adjustment variable to obtain the most balanced distribution possible of the retrofit scenarios within the different ranking categories and independently for each criterion. The graphics in Figure 8 schematize the spread of the different criteria.
Figure 8.
Distribution of the retrofit scenarios within the different ranking categories.
In the aim of respecting the orderly and separate characters of the ranking categories , it is necessary to maintain a certain successive dominance between the characteristic reference scenarios and . This dominance condition can be defined as:
Thus, two characteristic reference scenarios allow to properly delimit two ranking categories if and only if is at least weakly preferred to for at least one criterion. As proposed by J. Almeida-Dias, et al. (2012) through the degrees of credibility, Equation (20), this condition of separability can be translated in terms of weak separability:
strict separability:
and hyper-strict separability:
7.4. Credibility Threshold
The credibility threshold λ can be defined as the smallest level of credibility value compatible with the assertion . It allows us to decide on the existing over-classification relations between two scenarios and . However, the values of λ observed in the literature are most often found between and similar to the method applied by Rocchi et al. (2018), which proposed a cut-off point equal to the sum of the weights of the three most significant criteria () [53]. It is important to note that the higher the cut-off point, the more it will lead to situations of incomparability.
To estimate the minimum credibility thresholds parameter, J. Almeida-Dias et al. (2012) proposed the following relation:
where represents the degree of credibility of the assertion . According to relation (13), the minimum credibility threshold parameter is estimated to in our case study. This reflects a hyper-strict separability between different characteristic reference scenarios and thus an optimal definition of the ranking categories.
7.5. Implementation of ELECTRE Tri Algorithm
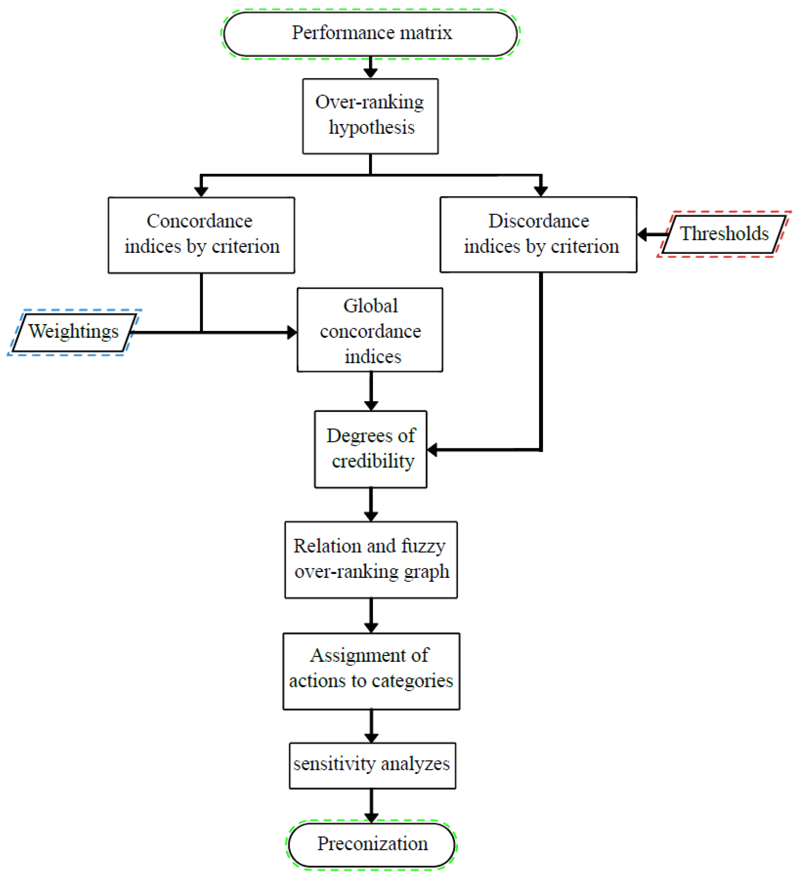
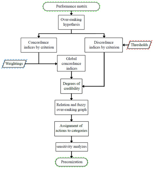
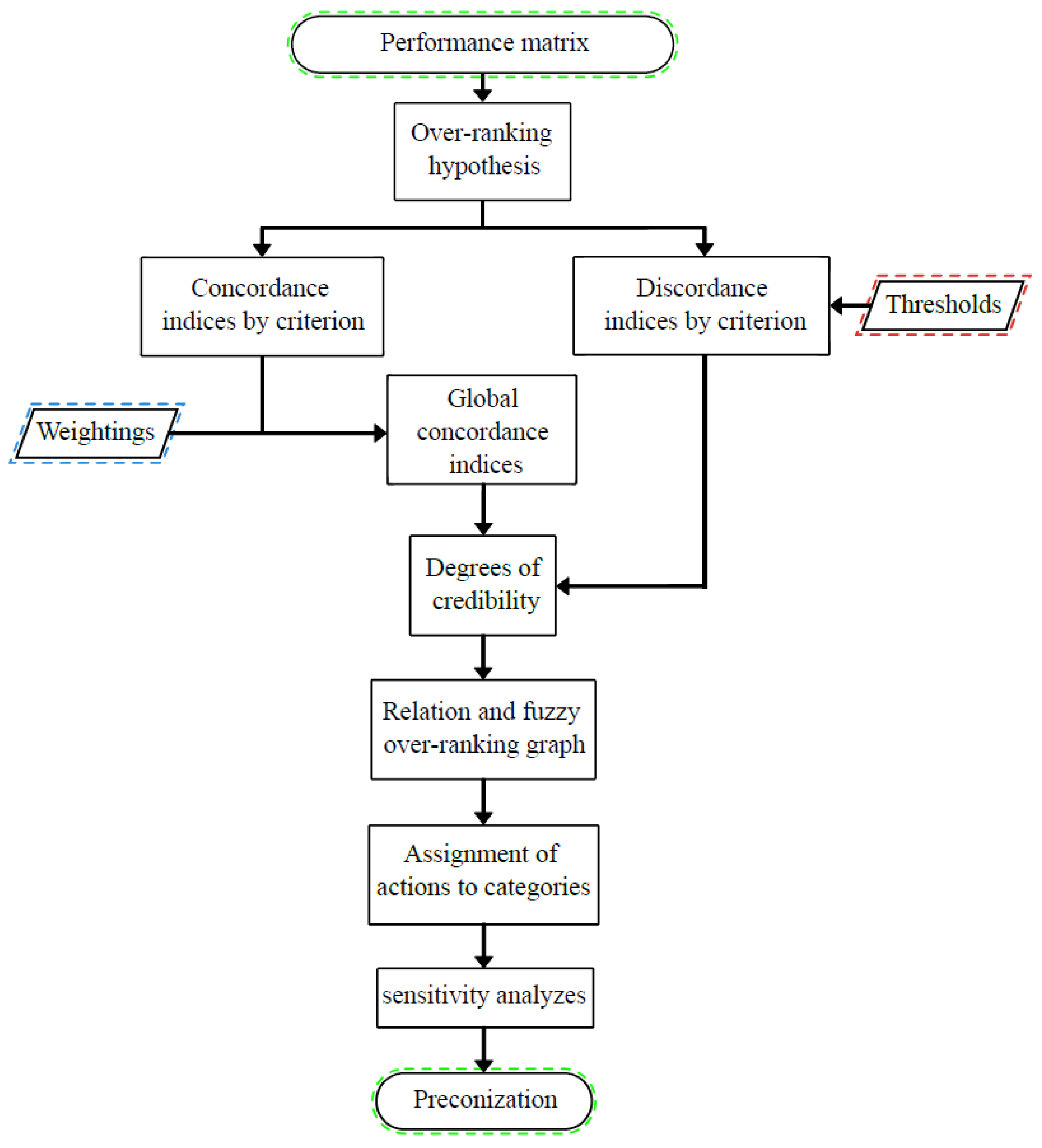
The algorithm can be divided into three main steps, as described in Section 7.1. The first consists of processing the input data of the problem needed to execute the ELECTRE Tri procedure summarized in Figure 9. The input data to be considered are the performance matrix, the weights of the criteria, the tolerance thresholds, and the characteristic scenarios.
Figure 9.
Flow chart of the ELECTRE Tri procedure.
The performance matrix can be represented by:
where the rows correspond to the different scenarios while the columns correspond to the evaluation criteria. Then, the following indicators of the ELECTRE Tri method are calculated.
Concordance Indices
The concordance indices by criterion
are expressed through the indifference and preference threshold. They are quantified by a value between [0, 1] representing the degree of reliability of the assertion “the scenario is at least as good as the boundary scenario for the given criterion ”. The closer is to 1, the more similarity there is between and .
The concordance indices are:
It is therefore necessary to calculate the concordance indices in a reciprocally way and to consider the opposite assertion.
Discordance Indices
The discordance indices by criterion
are expressed through the preference and veto threshold. They are quantified by value between [0, 1] and allow to state to what extent there is discordance with the assertion “ outperforms for the given criterion ”. It reaches its maximal value when criterion puts its veto to the outranking relation. The calculation of the discordance indices can be generalized by (18):
It is also necessary, with respect to the ELECTRE Tri procedure, to calculate the discordance indices in a reciprocally way to judge both the above assertion and its opposite .
Global Concordance Indices
The global concordance indices
allow to state to what extent there is concordance with the assertion “ outperforms on the whole ”.
Degree of Credibility
In the ELECTRE Tri method, the plausibility of the out-ranking relationships between the scenario and characteristic reference scenarios pairs varies from pair to pair and is, as a last resort, represented by the out-ranking credibility:
Construction of Outranking Relationships
The next step is to determine the outranking relationships using the lambda cut-off threshold value and the degree of credibility values to decide on the following four relationships: preference of over “ > ”, preference of over “ < ”, indifference “ I ”, or incomparability “ R ” (Figure 10).
Figure 10.
Construction flow-chart of the outranking relationship.
Finally, two sorting procedures, specific to the ELECTRE Tri method, are performed: “pessimistic ranking” and “optimistic ranking”. Each of these sorting procedures assigns the scenarios studied to one of ranking categories. The difference between the two procedures is the ranking by using the relationship of incomparability (R):
- -
- Optimistic ranking: an incomparability relationship between a scenario and a boundary reference scenario moves the scenario into the next higher performance category .
- -
- Pessimistic ranking: an incomparability relationship between a scenario and a boundary reference scenario moves the scenario into the next lower performance category .
A set of median ranks, representing the average ranking of the scenarios with respect to the optimistic and pessimistic sorting procedures, is also calculated and denoted . This makes it easier to compare the scenarios, particularly in the case where the two sorting procedures do not lead to the same ranking. Thus, a scenario classified as by the optimistic sorting, and
by the pessimistic sorting, will belong to the category with a median rank of (it will be less preferable than a scenario belonging to the category with a median rank of ).
8. Results and Sensitivity of the Multi-Criteria Analysis
Results of the Multi-Criteria Analysis
After running the ELECTRE Tri algorithm for different credibility thresholds, we obtain the median ranks of each scenario shown in Figure 12 and the ranking categories shown in Figure 13. The highest ranked scenarios are , and . These are the scenarios for which the underfloor heating system will be retained, which is a source of comfort for the occupants and of superior heating performance due to the external thermal insulation. These three scenarios also have the particularity of retaining supplementary heating systems by programmable radiant panels and the production of DHW by individual electric storage tanks, which improves the level of comfort for users while minimizing nuisance and space requirements. Finally, these three scenarios also have in common the installation of a collective self-consumption photovoltaic electricity production.
The main difference between these three scenarios is in the choice of replacement of the external windows. Among the elementary renovation actions possible for the replacement of the external windows, there are:
- -
- replacement of the entire window with double glazing;
- -
- replacement of the entire window with triple parietodynamic glazing;
- -
- replacement of the balcony windows only with double glazing.
To distinguish between these three scenarios and find an optimal solution regarding the criteria initially defined, it is possible to vary the credibility threshold and thus further constrain the ranking of the scenarios. It is important to note that the higher the credibility threshold, the more exigent the assertion of an outperforming status will be. Its increase creates situations of incomparability that will lead to a classification of the scenarios concerned in lower categories. This phenomenon can be clearly seen in Figure 11, which shows the appearance of the incomparability phenomenon as a function of the credibility threshold. From onwards, a progressive increase in the number of scenarios that could not be compared with a characteristic reference scenario can be observed. These cases of incomparability are situations where the classification of the scenario concerned will be more fuzzy and less relevant. It therefore seems more interesting to maintain a credibility threshold of no more than to obtain a ranking based on well-founded outranking relationships.
Figure 11.
Occurrence of the incomparability phenomenon as a function of λ.
Figure 12.
Median ranks for five λ values.
Figure 13.
Ranking of the scenarios with λ = 0.70.
9. Limitations of the Methodology and Feedback
After this investigation and analysis and following the practical application of the methodology in a collective dwelling, it is possible to establish first feedback.
First, we note that the methodology proposed in this paper would be costly to deploy on a large scale and on many residences with different characteristics. The studies and analyses, carried out to build the decision matrix, present a significant study and engineering cost proportional to the number of scenarios to be assessed and the number of criteria to be studied.
An important analysis time must also be considered to carry out the different studies, evaluate the scenarios, and synthesize the results. Depending on the quantity and complexity of the elements to be analyzed, this time can be from 2 to 4 months for a project like the one presented.
An effective collaboration between stakeholders is also essential to carry out this type of multi-criteria analysis. Depending on the criteria defined, it may be necessary to call upon various fields of expertise, each of which is related to the evaluation of the scenarios. This interdisciplinarity requires a good collaboration between the stakeholders and the decision maker.
However, the cost of deploying this methodology could be optimized by further reducing the number of criteria to keep only the most influential ones and thus limit the time and resources needed to evaluate the scenarios. Looking for a unique partner, independent, specialized in the field, and able to evaluate in a precise way complex renovation scenarios regarding different criteria would also be a solution to simplify the deployment of such a methodology. Finally, this methodology could be further simplified to be integrated in the missions of project management in energy renovation.
10. Conclusions
Faced with the problem of renovating existing buildings and the complex choice of potential solutions to achieve multiple objectives and make a rehabilitation action sustainable, we chose to develop and to implement a multi-criteria analysis (MCA) methodology.
In the context of the development of this multi-criteria analysis methodology, we defined a few criteria characteristics of a rehabilitation operation for social housing. These criteria reflect the challenges of energy renovation for social property owners in accordance with the constraints of public authorities and tenants while seeking to respect the allocated budgets and the need to have the least cumbersome work phases possible.
To allow decision makers to define their preferences in terms of criteria weighting, the SRF (Simos, Roy, and Figueira) weighting method, specific to MCA outranking methods, was used and implemented through a tool. The tool developed follows exactly the procedure of the SRF method and allows, through drop-down lists, to classify the criteria in increasing order of importance. This allowed for accurate weighting despite the large number of evaluation criteria selected.
For the construction of the retrofit scenarios, we introduced and used an original method consisting in defining elementary actions corresponding to sub-scenarios for each item. Then, we built global renovation scenarios based on these elementary actions.
To evaluate these global scenarios quantitatively and qualitatively regarding the different criteria chosen, we worked in close collaboration with various specialists, each with their own area of expertise. Significant quantities of data, of different forms and structures, were thus processed to calculate and judge the performance of the different solutions considered. A qualitative scoring method was also used to compare the individual actions to give an overall score to each scenario.
An original aspect of this multi-criteria analysis was the construction of characteristic scenarios, characterizing the ranking categories, in a statistical way from the evaluations of the different scenarios. The aim was to obtain a homogeneous dispersion of the scenarios around these characteristic scenarios for each criterion. This strategy made it possible to obtain an initial relative ranking of the scenarios, which gives an initial, less fixed, overall view of the performance of each scenario.
Author Contributions
Conceptualization, S.D.; methodology, S.D. and C.G.; software, S.D.; validation, S.D. and C.G.; investigation, S.D.; writing—original draft preparation, S.D. and C.G.; supervision, project administration, and funding acquisition, C.G. All authors have read and agreed to the published version of the manuscript.
Funding
The work reported in this paper was financially supported in part by ANRT (National Association for Technological Research) through a CIFRE (Industrial convention for training through research) framework under the founding number “2019/0596” and by the company “3F-Immobilière Rhône Alpes” through the ALINOV investment fund of the “Action Logement” group under the “InER Project”.
Data Availability Statement
Publicly available datasets were analyzed in this study. This data can be found here [59]: (https://github.com/Soul-Daniel/ELECTRE_Tri_B.py-2.0, accessed on 17 March 2022). The data presented in this study will also be openly available on the “Zenodo” platform in (ELECTRE Tri-B MCDA: an object-oriented multi-criteria decision analysis tool in Python) at 10.5281/zenodo.6394320.
Acknowledgments
The project was carried out in part within the company 3F-Immobilière Rhône Alpes in collaboration with Jean-Michel Paris Director of Patrimony and Urban Renewal and Gaël Wiederkehr Project Manager Patrimony. This work was made possible by the collaboration with the following structures: ALTEREA, a consulting office specializing in energy retrofitting and sustainable buildings; TIPEE, an engineering office specializing in energy and environmental performance; OGGA, a specialist in the design, manufacture and marketing of energy measurement and management solutions for buildings; and GBS, a sociology firm specializing in the ecological and energy transition of buildings.
Conflicts of Interest
The authors declare no conflict of interest.
References
- European Commission. Renovation Wave. 2021. Available online: https://ec.europa.eu/energy/topics/energy-efficiency/energy-efficient-buildings/renovation-wave_en (accessed on 11 October 2021).
- International Energy Agency. Energy Technology Perspectives. 2015. Available online: http://www.iea.org (accessed on 17 November 2021).
- Huang, Y.; Niu, J.-L.; Chung, T.-M. Energy and carbon emission payback analysis for energy-efficient retrofitting in buildings-overhang shading option. Energy Build. 2012, 44, 94–103. [Google Scholar] [CrossRef]
- Song, K.; Ahn, Y.; Ahn, J.; Kwon, N. Development of an Energy Saving Strategy Model for Retrofitting Existing Buildings: A Korean Case Study. Energies 2019, 12, 1626. [Google Scholar] [CrossRef]
- Lizana, J.; Molina-Huelva, M.; Chacartegui, R. Chacartegui. Multi-criteria assessment for the effective decision management in residential energy retrofitting. Energy Build. 2016, 129, 284–307. [Google Scholar] [CrossRef]
- Ministère Français de la Transition Ecologique. Chiffres Clés du Climat: France, Europe et Monde. 2021. Available online: https://www.statistiques.developpement-durable.gouv.fr/chiffres-cles-du-climat-france-europe-et-monde-edition-2022 (accessed on 21 September 2021).
- European Commission. Energy Performance Certificates. 2021. Available online: https://ec.europa.eu/energy/eu-buildings-factsheets-topics-tree/energy-performance-certificates_en (accessed on 13 October 2021).
- European Commission. Certificates and Inspections. 2021. Available online: https://ec.europa.eu/energy/topics/energy-efficiency/energy-efficient-buildings/certificates-and-inspections_en (accessed on 18 October 2021).
- The European Parliament and the Council of the European Union, Directive of the European Parliament and of the Council Amending Directive 2010/31/EU on the Energy Performance of Buildings and Directive 2012/27/EU on Energy Efficiency. 2018. Available online: https://eur-lex.europa.eu/legal-content/EN/TXT/?uri=uriserv%3AOJ.L_.2018.156.01.0075.01.ENG (accessed on 20 October 2021).
- Ciulla, G.; Galatioto, A.; Ricciu, R. Energy and economic analysis and feasibility of retrofit actions in Italian residential historical buildings. Energy Build. 2016, 128, 649–659. [Google Scholar] [CrossRef]
- Mejjaouli, S.; Alzahrani, M. Decision-making model for optimum energy retrofitting strategies in residential buildings. Sustain. Prod. Consum. 2020, 24, 211–218. [Google Scholar] [CrossRef]
- Napoli, G.; Bottero, M.; Ciulla, G.; Dell’Anna, F.; Figueira, J.R.; Greco, S. Supporting public decision process in buildings energy retrofitting operations: The application of a Multiple Criteria Decision Aiding model to a case study in Southern Italy. Sustain. Cities Soc. 2020, 60, 102214. [Google Scholar] [CrossRef]
- Greco, S.; Ehrgott, M.; Figueira, J.R. Multiple Criteria Decision Analysis: State of the Art Survey, 2nd ed.; Springer: New York, NY, USA, 2016. [Google Scholar]
- Bisdorff, R.; Dias, L.C.; Meyer, P.; Mousseau, V. Evaluation and Decision Models with Multiple Criteria: Case Studies, 1st ed.; Springer: Berlin, Germany, 2015. [Google Scholar]
- Dehwah, A.H.; Haredy, A.; Krarti, M. Retrofit analysis of historical buildings to net-zero energy: Case study of the Ain village, Saudi Arabia. Energy Build. 2022, 258, 1118266. [Google Scholar] [CrossRef]
- Chen, X.; Qu, K.; Calautit, J.; Ekambaram, A.; Lu, W.; Fox, C.; Gan, G.; Riffat, S. Multi-criteria assessment approach for a residential building retrofit in Norway. Energy Build. 2020, 215, 109668. [Google Scholar] [CrossRef]
- Grabisch, M.; Perny, P. Agrégation multicritère. In Logique Floue, Principes, Aide à la Décision, 1st ed.; Hermès-Lavoisier: Paris, France, 2003; pp. 81–120. [Google Scholar]
- Grabisch, M. Une approche constructive de la décision multicritère. Traitement Du Signal 2008, 22, 321–337. Available online: https://halshs.archives-ouvertes.fr/halshs-00268356 (accessed on 9 December 2021).
- Piton, G.; Philippe, F.; Tacnet, J.-M.; Gourhand, A. Aide à la décision par l’application de la méthode AHP à l’analyse multicritère des stratégies d’aménagement du Grand Büech à la Faurie. Sci. Eaux Territ. 2018, 126, 54–57. [Google Scholar] [CrossRef]
- Papathanasiou, J.; Ploskas, N. Mutiple Criteria Decision Aid: Methods, Examples and Python Implementations, 1st ed.; Springer International Publishing: Cham, Switzerland, 2018. [Google Scholar]
- Ghimire, L.P.; Kim, Y. An analysis on barriers to renewable energy development in the context of Nepal using AHP. Renew. Energy 2018, 129, 446–456. [Google Scholar] [CrossRef]
- Salvia, A.L.; Brandli, L.L.; Filho, W.L.; Kalil, R.M.L. An analysis of the applications of Analytic Hierarchy process (AHP) for selection of energy efficiency practices in public lighting in a sample of Brazilian cities. Energy Policy 2019, 132, 854–864. [Google Scholar] [CrossRef]
- März, S. Assessing the fuel poverty vulnerability of urban neighbourhoods using a spatial multi-criteria decision analysis for the German city of Oberhausen. Renew. Sustain. Energy Rev. 2018, 82, 1701–1711. [Google Scholar] [CrossRef]
- Ruggeri, A.G.; Calzolari, M.; Scarpa, M.; Gabrielli, L.; Davoli, P. Planning energy retrofit on historic building stocks: A score-driven decision support system. Energy Build. 2020, 224, 110066. [Google Scholar] [CrossRef]
- Ongpeng, J.M.C.; Rabe, B.I.B.; Razon, L.F.; Aviso, K.B.; Tan, R.R. Multi-Criteria Decision Analysis for Energy Retrofit in Buildings. Chem. Eng. Trans. 2020, 81, 79–84. [Google Scholar] [CrossRef]
- Rekkal, K.; Rekkal, S.; Abdesselam, B. Utilisation d’une méthode multicritère d’aide à la décision pour le choix d’une énergie renouvelable. In Proceedings of the National Conference on Applied Energetics, Naama, Algeria, 11–12 February 2020. [Google Scholar]
- Behzadian, M.; Otaghsara, S.K.; Yazdani, M.; Ignatius, J. A state-of the-art survey of TOPSIS applications. Expert Syst. Appl. 2012, 39, 13051–13069. [Google Scholar] [CrossRef]
- Wang, Y.-M.; Luo, Y. On rank reversal in decision analysis. Math. Comput. Model. 2009, 49, 1221–1229. [Google Scholar] [CrossRef]
- García-Cascales, M.S.; Lamata, M.T. On rank reversal and TOPSIS method. Math. Comput. Model. 2012, 56, 123–132. [Google Scholar] [CrossRef]
- Riaz, M.; Hashmi, M.R. Linear Diophantine fuzzy set and its applications towards multi-attribute decision-making problems. J. Intell. Fuzzy Syst. 2019, 37, 5417–5439. [Google Scholar] [CrossRef]
- Riaz, M.; Sałabun, W.; Farid, H.M.A.; Ali, N.; Wątróbski, J. A Robust q-Rung Orthopair Fuzzy Information Aggregation Using Einstein Operations with Application to Sustainable Energy Planning Decision Management. Energies 2020, 13, 2155. [Google Scholar] [CrossRef]
- Yilan, G.; Kadirgan, M.N.; Çiftçioğlu, G.A. Analysis of electricity generation options for sustainable energy decision making: The case of Turkey. Renew. Energy 2020, 146, 519–529. [Google Scholar] [CrossRef]
- Cetiner, I.; Edis, E. An environmental and economic sustainability assessment method for the retrofitting of residential buildings. Energy Build. 2014, 74, 132–140. [Google Scholar] [CrossRef]
- Maystre, L.Y.; Bollinger, D. Aide à la Négociation Multicritère, 1st ed.; Presses Polytechniques et Universitaires Romandes: Lausanne, Switzerland, 1999. [Google Scholar]
- Gal, T.; Stewart, T.; Hanne, T. Multicriteria Decision Making: Advances in MCDM Models, Algorithms, Theory, and Applications, 1st ed.; Springer: Stanford, CA, USA, 1999. [Google Scholar]
- Brans, J.-P.; Mareschal, B. Prométhée Methods. Multiple Criteria Decision Analysis: State of the Art Surveys, 1st ed.; Springer: New York, NY, USA, 2005. [Google Scholar]
- Behzadian, M.; Kazemzadeh, R.; Albadvi, A.; Aghdasi, M. PROMETHEE: A comprehensive literature review on methodologies and applications. Eur. J. Oper. Res. 2010, 200, 198–215. [Google Scholar] [CrossRef]
- Briggs, T.; Kunsch, P.; Mareschal, B. Nuclear waste management: An application of the multicriteria PROMETHEE methods. Eur. J. Oper. Res. 1990, 44, 1–10. [Google Scholar] [CrossRef]
- Dell’Anna, F.; Bottero, M.; Becchio, C.; Corgnati, S.P.; Mondini, G. Designing a decision support system to evaluate the environmental and extra-economic performances of a nearly zero-energy building. Smart Sustain. Built Environ. 2020, 9, 413–442. [Google Scholar] [CrossRef]
- Aryanpur, V.; Atabaki, M.S.; Marzband, M.; Siano, P.; Ghayoumi, K. An overview of energy planning in Iran and transition pathways towards sustainable electricity supply sector. Renew. Sustain. Energy Rev. 2019, 112, 58–74. [Google Scholar] [CrossRef]
- David, A.; Damart, S. Bernard Roy et l’aide multicritère à la décision. Rev. Française De Gest. 2011, 5, 15–28. Available online: https://www.cairn.info/revue-francaise-de-gestion-2011-5-page-15.htm (accessed on 6 December 2021). [CrossRef]
- Gwo-Hshiung, T.; Jih-Jeng, H. Multiple Attribute Decision Making: Methods and Applications, 1st ed.; Taylor & Francis Group: New York, NY, USA, 2011. [Google Scholar]
- Schärlig, A. Pratiquer ELECTRE et PROMÉTHÉE: Un Complément à Décider sur Plusieurs, 1st ed.; Presses Polytechniques et Universitaires Romandes: Lausanne, Switzerland, 1996. [Google Scholar]
- Catalina, T.; Virgone, J.; Blanco, E. Multi-source energy systems analysis using a multi-criteria decision aid methodology. Renew. Energy 2011, 36, 2245–2252. [Google Scholar] [CrossRef]
- Georgopoulou, E.; Lalas, D.; Papagiannakis, L. A multicriteria decision aid approach for energy planning problems: The case of renewable energy option. Eur. J. Oper. Res. 1997, 103, 38–54. [Google Scholar] [CrossRef]
- Beccali, M.; Cellura, M.; Mistretta, M. Decision-making in energy planning: Application of the ELECTRE method at regional level for the diffusion of renewable energy technology. Renew. Energy 2003, 28, 2063–2087. [Google Scholar] [CrossRef]
- Almeida-Dias, J.; Figueira, J.; Roy, B. A multiple criteria sorting method where each category is characterized by several reference actions: The ELECTRE TRI-NC method. Eur. J. Oper. Res. 2012, 217, 567–579. [Google Scholar] [CrossRef]
- Figueira, J.; Roy, B. Determining the weights of criteria in the ELECTRE type methods with a revised Simos’ procedure. Eur. J. Oper. Res. 2002, 139, 317–326. [Google Scholar] [CrossRef]
- Almeida-Dias, J.; Figueira, J.; Roy, B. ELECTRE TRI-C: A multiple criteria sorting method based on characteristic reference actions. Eur. J. Oper. Res. 2010, 204, 565–580. [Google Scholar] [CrossRef]
- European Commission. Establishing a Comparative Methodology Framework for Calculating Cost-Optimal Levels of Minimum Energy Performance Requirements for Buildings. 2012. Available online: https://eur-lex.europa.eu/legal-content/EN/ALL/?uri=CELEX%3A52012XC0419%2802%29 (accessed on 22 November 2021).
- Wang, Y.; Qu, K.; Chen, X.; Gan, G.; Riffat, S. An innovative retrofit Motivation-Objective-Criteria (MOC) approach integrating homeowners’ engagement to unlocking low-energy retrofit in residential buildings. Energy Build. 2022, 259, 111834. [Google Scholar] [CrossRef]
- Wang, J.-J.; Jing, Y.-Y.; Zhang, C.-F.; Zhao, J.-H. Review on multi-criteria decision analysis aid in sustainable energy decision-making. Renew. Sustain. Energy Rev. 2009, 13, 2263–2278. [Google Scholar] [CrossRef]
- Rocchi, L.; Kadziński, M.; Menconi, M.; Grohmann, D.; Miebs, G.; Paolotti, L.; Boggia, A. Sustainability evaluation of retrofitting solutions for rural buildings through life cycle approach and multi-criteria analysis. Energy Build. 2018, 173, 281–290. [Google Scholar] [CrossRef]
- UK Government. Multi-Criteria Analysis: A Manual; Communities and Local Government Publications: London, UK, 2009. Available online: https://www.gov.uk/government/publications/multi-criteria-analysis-manual-for-making-government-policy (accessed on 5 October 2021).
- Zacà, I.; D’Agostino, D.; Congedo, P.M.; Baglivo, C. Assessment of cost-optimality and technical solutions in high performance multi-residential buildings in the Mediterranean area. Energy Build. 2015, 102, 250–265. [Google Scholar] [CrossRef]
- Dirutigliano, D.; Delmastro, C.; Moghadam, S.T. Energy efficient urban districts: A multi-criteria application for selecting retrofit actions. Int. J. Heat Technol. 2017, 35, 49–57. [Google Scholar] [CrossRef]
- Simos, J. Evaluer L’impact sur L’environnement: Une Approche Originale par L’analyse Multicritère et la Négociation, 1st ed.; Presses Polytechniques et Universitaires Romandes: Lausanne, Switzerland, 1990. [Google Scholar]
- Maystre, L.Y.; Pictet, J.; Simos, J. Méthodes Multicritères ELECTRE: Description, Conseils Pratiques et cas D’application à la Gestion Environnementale, 1st ed.; Presses Polytechniques et Universitaires Romandes: Lausanne, Switzerland, 1994. [Google Scholar]
- Daniel, S.; Ghiaus, C. ELECTRE Tri-B MCDA: An Object Oriented Multi-Criteria Decision Analysis Tool in Python. 2022. Available online: https://github.com/Soul-Daniel/ELECTRE_Tri_B.py-2.0 (accessed on 17 March 2022).
Disclaimer/Publisher’s Note: The statements, opinions and data contained in all publications are solely those of the individual author(s) and contributor(s) and not of MDPI and/or the editor(s). MDPI and/or the editor(s) disclaim responsibility for any injury to people or property resulting from any ideas, methods, instructions or products referred to in the content. |
© 2023 by the authors. Licensee MDPI, Basel, Switzerland. This article is an open access article distributed under the terms and conditions of the Creative Commons Attribution (CC BY) license (https://creativecommons.org/licenses/by/4.0/).





