You are currently on the new version of our website. Access the old version .
EnergiesEnergies
  • Article
  • Open Access

5 July 2023

Reliability Optimization Method for Gas–Electric Integrated Energy Systems Considering Cyber–Physical Interactions

,
,
,
,
and
1
College of Electrical Engineering, Sichuan University, Chengdu 610065, China
2
Intelligent Electric Power Grid Key Laboratory of Sichuan Province, Sichuan University, Chengdu 610065, China
*
Author to whom correspondence should be addressed.
This article belongs to the Section F1: Electrical Power System

Abstract

With the development in the field of energy and the growing demand for sustainable energy, gas–electric integrated energy systems are attracting attention as an emerging energy supply method. At the same time, with the deep application of information technology, the cyber–physical interactions of gas–electric integrated energy systems are increasingly enhanced. To this end, first, the reliability assessment indices of a gas–electric integrated energy system, which comprehensively considers the interactions between cyber–physical and different energy sources, are established in this paper to quantitatively assess the reliability level of the system under different fault and failure conditions. Second, to solve the reliability optimization problem, a comprehensive reliability enhancement optimization model is constructed in this paper, which targets the sum of the total penalties of the failure rate and average repair time modification. The impact of the cyber systems on the gas–electric integrated energy systems is transformed into a modification of the failure rate and the average repair time, and the model is solved by an adaptive Gaussian particle swarm optimization algorithm. Finally, the applicability and superiority of the adaptive Gaussian particle swarm optimization algorithm to the reliability optimization of the gas–electricity integrated energy system are verified by conducting simulation tests on the gas–electricity integrated energy system coupled with an 8-node distribution system and the 11-node natural gas system in Belgium. Furthermore, the effects of cyber systems and cyber-attacks on system reliability optimization are also analyzed to verify the effectiveness of the proposed method and the rationality of the newly defined reliability indices.

1. Introduction

With the rapid development of cyber–physical interactions [1,2], gas–electric integrated energy systems (GEIES) have garnered widespread attention as an emerging energy supply method [3]. GEIES couples the natural gas system with the electric power system to achieve efficient utilization and a reliable supply of energy by optimizing the processes of energy generation, transmission and utilization. In such systems, reliability is a crucial factor in ensuring a continuous and stable energy supply [4].
Reliability assessment is an essential component within integrated energy systems, providing a comprehensive analysis and evaluation of the current level of reliability for GEIES [5]. Reference [6] explored the importance of gas–thermal inertia in electrical–thermal-coupling integrated energy systems and proposed a reliability assessment method considering gas–thermal inertia, which can improve the operational reliability and economy of the system. In reference [7], the reliability analysis of integrated energy systems was studied, and an approach was proposed for capacity outage states’ modeling of multi-energy associations in integrated energy systems. Moreover, reliability indices were calculated by a customized algorithm. A new approach for the reliability assessment of integrated energy systems was introduced in Reference [8], which improved the optimal load curtailment and reliability assessment algorithms. Furthermore, an optimization framework and reduction techniques were proposed to improve the computational efficiency. Reliability assessment allows systematic analysis of system failure modes, potential risks and system availability and reliability in the face of various scenarios. Our previous research proposed a reliability assessment method for cyber–physical distribution systems considering cyber-interference and defined reliability indices [9]. This Reference fully considered the influence of cyber–physical interactions on system reliability and established reliability assessment indices for cyber–physical distribution systems, but it was only applicable to distribution systems and could not assess the reliability of multi-energy systems. Reference [10] investigated the reliability assessment method for the electricity–gas system containing power-to-gas and established reliability indices from both system and equipment perspectives, including power–gas–heat deficiency expectation, wind abandonment expectation and capacity utilization of the power-to-gas unit. A reliability assessment model for an electricity–gas system was proposed in Reference [11] for considering the effects of multiple failure modes and structural parameters’ correlation of the pipeline on system reliability. The results of these assessments are critical to the development of effective reliability optimization strategies and decisions. Although both of these References assess the reliability of integrated energy systems, the indices used do not take into account the cyber–physical interactions. They cannot reflect the system reliability in an integrated way. Therefore, a thorough reliability assessment and the establishment of comprehensive reliability assessment indices are essential steps.
However, assessment alone cannot solve the reliability problems of a system since the assessment is only the analysis and comprehension phase of the problem with no specific solutions and optimization decisions available. Reliability optimization considers multiple aspects of the system, such as reliability and economics, based on the assessment, and optimizes the system with multiple indices through a comprehensive optimization method. A method based on an improved generic algorithm was proposed in Reference [12] to optimize the reliability and efficiency of distribution networks. It used the non-sequential Monte Carlo simulation based on branch reliability to evaluate the reliability of network configurations. In Reference [13], a non-linear transmission network reliability optimization method based on a generic algorithm was proposed, and the optimal performance of the feeder reliability and availability was determined by minimizing downtime and mean time between failures through the proper selection of objective functions and constraints. An approach of optimal reliability indices planning for power systems based on a non-sequential Monte Carlo simulation and particle swarm optimization algorithm was presented in Reference [14], which included optimization problems in minimizing system interruption costs and component investment costs. Reference [15] proposed a method for optimizing the reliability of radial distributed systems based on a differential evolutionary algorithm, where the optimal values of failure rate and average repair time were considered, and the constraints on customer and energy indices were taken into account. Although all the above References carried out research on reliability optimization, the research object was limited to electric power systems. However, due to the complexity and diversity of GEIES, faults and failure events in the system may lead to energy supply interruptions and efficiency degradation [16]. Currently there are fewer studies related to the reliability optimization of GEIES. Therefore, studying the reliability optimization for GEIES has important theoretical and practical significance.
As a result, this paper aims to extend the scope of existing research and propose a reliability optimization method for GEIES considering cyber–physical interactions. Compared with the existing research, the main contributions of this paper are as follows:
  • Cyber–physical interactions are fully considered in this paper, covering the interactions between different energy forms, as well as physical and cyber transfer processes, which makes the reliability assessment of the system more comprehensive and accurate.
  • The reliability assessment indices for GEIES considering cyber–physical interactions are established in this paper, which can quantitatively assess the reliability level of the system under different faults and failures and provide guidance for the formulation of optimization strategies.
  • A reliability optimization model is constructed in this paper, considering inequality constraints on the system reliability indices, failure rate, average repair time and modification factors, with the sum of the total penalties for failure rate and average repair time modifications as the objective, combined with adaptive Gaussian particle swarm optimization (AGPSO) for reliability optimization.
This paper consists of six sections, and the parts of this paper are organized as follows. Problem formulation is presented in Section 2, which summarizes the research idea and the methods used in this paper, with a brief description and explanation of each method. The reliability assessment indices of the gas–electric integrated cyber–physical system established in this paper are described in Section 3, with a detailed description of the new indices. Section 4 describes how the failure rate and average repair time are modified in the case of information component failures or cyber-attacks, as well as detailing the objective function and constraints for the optimization in this paper. The reliability assessment process adopted in this paper is detailed in the form of a flowchart in Section 5. Section 6 is a typical arithmetic case analysis, using the improved GEIES as an arithmetic case to verify the effectiveness of the proposed model and method. Section 7 concludes the paper.

2. Problem Formulation

A reliability optimization method of GEIES considering cyber–physical interactions is proposed in this paper, including two critical processes of reliability assessment and reliability optimization, as shown in Figure 1.
Figure 1. Reliability optimization strategies.
Considering the coupling characteristics of the cyber–physical interactions of the GEIES, comprehensive reliability assessment indices are proposed in this paper, which take into account the impact of physical component failures, information component failures and cyber-attacks on the system reliability. Furthermore, the Monte Carlo simulation method is utilized to evaluate the reliability of the system, from which the current reliability assessment results of the system are obtained.
Due to this, the reliability assessment results are taken as constraints and combined with the AGPSO algorithm to find the optimal results. In the optimization process, the modified failure rate and average repair time are minimized as objective function components. Other constraints, such as the failure rate and average repair time of the load points and the modification factors, are also considered to ensure the feasibility and implementation of the reliability optimization results.
During the optimization process, the failure rate is continuously reduced, and the average repair time is shortened through several iterations and evaluations to improve the system’s reliability. The reliability assessment results are used for feedback to guide the search direction of the optimization algorithm. Ultimately, the reliability optimization results are obtained that maximize the system reliability while satisfying the constraints.
The method proposed in this paper is a comprehensive way to solve the problems, reliability and optimization of GEIES, thus, achieving the improvement in the system reliability while ensuring the continuity of energy supply. The method not only quantifies the reliability status of the system but also provides decision-makers with options to improve the system’s reliability.
Thus, a combination of reliability assessment and optimization is introduced in this paper to improve the reliability indices of the GEIES. Through the comprehensive assessment of the system and the application of AGPSO algorithms, reliability optimization results are to be found for improving the reliability and the quality of the energy supply.

3. Reliability Assessment Indices for Gas–Electric Integrated Cyber–Physical System

Considering the impact of cyber–physical interactions on the reliability of GEIES, this paper establishes the reliability assessment indices for GEIES considering cyber–physical interactions to characterize the change in system reliability caused by control failures due to information component failures and cyber-attacks, taking into account the load curtailment caused by information component failures and cyber-attacks.
(1)
Generalized system undersupply-frequency index G SUFI reflects the frequency of load curtailment directly due to physical component failures or control failures caused by information component failures and cyber-attacks. It is defined as follows:
G SUFI = l = 1 n n l ( C ph , l + C in , l + p l C ia , l ) l = 1 n n l ,
where n represents the number of load points and n = n 1 + n 2 ; n l represents the number of users of the electric or gas load point l ; C ph , l represents the number of reductions of the electric or gas load point l directly due to physical component failures; C in , l represents the number of reductions in the electric or gas load point l due to information component failures; C ia , l represents the number of reductions in the electric or gas load point l due to control failures caused by cyber-attacks; p l represents the probability that the electric or gas load point l is under cyber-attacks.
(2)
Generalized system undersupply-duration index G SUDI reflects the average annual duration of load curtailment in the system directly due to physical component failures or control failures caused by information component failures and cyber-attacks. It is defined as follows:
G SUDI = l = 1 n n l ( U ph , l + U in , l + p l U ia , l ) l = 1 n n l ,
where U ph , l indicates the annual outage time of the electric or gas load point l directly due to physical component failures; U in , l indicates the annual outage time of the electric or gas load point l due to the control failures caused by information component failures; and U ia , l indicates the annual outage time of the electric or gas load point l due to the control failures caused by the cyber-attacks.
(3)
Generalized average energy not-supplied index G AENS reflects the average value of the expected not-supplied energy of the system directly due to physical component failures or control failures caused by information component failures and cyber-attacks. It is defined as follows:
G AENS = l = 1 n n l ( E ph , l + E in , l + p l E ia , l ) l = 1 n n l ,
where E ph , l represents the expected value of power shortage directly due to physical component failures; E in , l represents the expected value of power shortage due to control failures caused by information component failures; E ia , l represents the expected value of power shortage due to control failures caused by cyber-attacks.
(4)
Generalized average service-available index G ASAI reflects the expected amount of unsupplied energy from the system directly due to physical component failures or control failures caused by information component failures and cyber-attacks. It is defined as follows:
G ASAI = 1 l = 1 n n l ( U ph , l + U in , l + p l U ia , l ) l = 1 n 8760 n l ,
The reliability assessment indices of GEIES considering cyber–physical interactions established in this paper are also applicable to the electric power system without considering cyber–physical interactions.

4. Proposed Formulation

As the effect of cyber–physical interactions on the reliability of the GEIES is considered in this paper, the failure rate and average repair time in the system are modified to reflect the effect of the cyber system on the reliability of GEIES. The modification factors k and t are added to modify the failure rate and average repair time. The selection of these modification factors is primarily influenced by factors such as the importance of the line or pipeline, system availability requirements, component fault types and fault impact, system security requirements, fault recovery time and recovery measures. Taking these factors into consideration helps determine appropriate modification factors that more accurately reflect the impact of information component failures and cyber-attacks on the reliability of the gas–electric integrated energy system.
Information component failures can decrease the system’s reliability, increase failure rates and prolong average repair times. We introduce modification factors, denoted as k and t , to adjust the failure rates and average repair time before modification to accurately reflect the impact of information component failures. In considering information component failures, the failure rate and average repair time are modified as follows:
{ λ = k λ γ = k γ + ( 2 k ) t ,
where λ and λ represent the failure rate before and after modification, respectively; γ and γ represent the average repair time before and after modification, respectively; k and t are the modification factors and 1 < k < 2 , t > 0 .
Cyber-attacks can decrease the system’s reliability, increase the probability of failures and prolong average repair times. Similarly, we use modification factors to adjust the failure rates and average repair time to reflect the impact of cyber-attacks on system reliability. Cyber-attacks can increase the system’s failure rate as they may cause damage to system components, service interruptions, or other failures. In considering cyber-attacks, the failure rate and average repair time are modified as follows:
{ λ = λ k γ = γ k + t 1 k ,
where 0 < k < 1 , t > 0 .

4.1. Objective Functions

The modifications to the failure rate and average repair time are associated with costs. During cost optimization, previous data analysis is commonly adopted to construct cost functions and to explore the relationship between the cost of improvement and failure rate or average repair time modifications. However, such cost functions are not available. Therefore, a penalty form of the cost function is introduced in this paper, through which the impact of the failure rate and average repair time on the system’s reliability is integrated to optimize the performance of the system better. The penalty function is expressed as follows:
J = J 1 + J 2 ,
where J 1 represents the total penalty on modifications in failure rate, expressed as follows:
J 1 = i = 1 n 1 [ λ i 0 λ i λ i λ i , min ] + j = 1 n 2 [ λ j 0 λ j λ j λ j , min ] i = 1 , 2 , , n 1 j = 1 , 2 , , n 2 ,
where n 1 and n 2 represent the number of load points in the electric power system and the number of load points in the natural gas system in GEIES, respectively; λ i 0 and λ j 0 represent the initial failure rate of the modified electric load point i and gas load point j , respectively; λ i and λ j represent the modified current failure rate of the electric load point i and gas load point j , respectively, indicating the failure rate of a line or pipeline in the event of cyber system failures; λ i , min and λ j , min represent the modified minimum achievable failure rate of the electric load point i and gas load point j , respectively.
J 2 represents the total punishment for average repair time modification, expressed as follows:
J 2 = i = 1 n 1 [ γ i 0 γ i γ i γ i , min ] + j = 1 n 2 [ γ j 0 γ j γ j γ j , min ] i = 1 , 2 , , n 1 j = 1 , 2 , , n 2 ,
where γ i 0 and γ j 0 represent the modified initial average repair time of the electric load point i and gas load point j , respectively; γ i and γ j represent the modified current average repair time of the electric load point i and gas load point j , respectively, indicating the average time to repair a specific line or pipeline in the event of cyber system failures; γ i , min and γ j , min represent the modified minimum achievable average repair time of the electric load point i and gas load point j , respectively.
Since the impact of cyber–physical interactions on system reliability optimization is considered in this paper, the introduced cyber system will have an impact on the failure rate and average repair time of the line as well as the pipeline. Hence, the failure rate and average repair time of the load points need to be modified. In considering the information component failures, the modified failure rate and average repair time of the electric load points are expressed as follows:
{ λ i 0 = k i 0 λ i 0 λ i = k i λ i λ i , min = k i , min λ i , min γ i 0 = k i 0 γ i 0 + ( 1 k i 0 ) t i 0 γ i = k i γ i + ( 1 k i ) t i γ i , min = k i , min γ i , min + ( 1 k i , min ) t i , min i = 1 , 2 , , n 1 j = 1 , 2 , , n 2 ,
where k i 0 and t i 0 represent the initial modification factors for the electric load point i , respectively; k i and t i represent the current modification factors for the electric load point i , respectively; k i , min and t i , min represent the minimum achievable modification factors for the electric load point i , respectively.
For the gas–electric integrated cyber–physical system, the failure rate of the gas load points also needs to be modified. The modified failure rate and average repair time of the gas load points are expressed as follows:
{ λ j 0 = k j 0 λ j 0 λ j = k j λ j λ j , min = k j , min λ j , min γ j 0 = k j 0 γ j 0 + ( 1 k j 0 ) t j 0 γ j = k j γ j + ( 1 k j ) t j γ j , min = k j , min γ j , min + ( 1 k j , min ) t j , min i = 1 , 2 , , n 1 j = 1 , 2 , , n 2 ,
where k j 0 and t j 0 represent the initial modification factors for gas load point j , respectively; k j and t j represent the current modification factors for gas load point j , respectively; k j , min and t j , min represent the minimum achievable modification factors for gas load point j , respectively.
The introduction of cyber systems not only raises the problem of information component failures but also involves considering the impact of cyber-attacks on the failure rate and average repair time of electric and gas load points. In considering cyber-attacks, the modified failure rate and average repair time of the electric load points are expressed as follows:
{ λ i 0 = λ i 0 k i 0 λ i = λ i k i λ i , min = λ i , min k i , min γ i 0 = γ i 0 k i 0 + t i 0 1 k i 0 γ i = γ i k i + t i 1 k i γ i , min = γ i , min k i , min + t i , min 1 k i , min i = 1 , 2 , , n 1 j = 1 , 2 , , n 2 ,
Similarly, the modified failure rate and average repair time of the gas load points are expressed as follows:
{ λ j 0 = λ j 0 k j 0 λ j = λ j k j λ j , min = λ j , min k j , min γ j 0 = γ j 0 k j 0 + t j 0 1 k j 0 γ j = γ j k j + t j 1 k j γ j , min = γ j , min k j , min + t j , min 1 k j , min i = 1 , 2 , , n 1 j = 1 , 2 , , n 2 ,

4.2. Constraints

The optimization objective of system reliability is considered in this paper. In addition, a series of constraints to be satisfied simultaneously to ensure the sustainable operation and safety of the system are considered. The constraints considered in this paper are as follows:
(1)
Inequality constraint on G SUFI .
G SUFI G SUFI , d ,
(2)
Inequality constraint on G SUDI .
G SUDI G SUDI , d ,
(3)
Inequality constraint on G AENS .
G AENS G AENS , d ,
(4)
Inequality constraint on G ASAI .
G ASAI G ASAI , d ,
(5)
Inequality constraints on the failure rate of each load point.
{ λ i , min λ i λ i 0 λ j , min λ j λ j 0 λ i , min λ i λ i 0 λ j , min λ j λ j 0 i = 1 , 2 , , n 1 j = 1 , 2 , , n 2 ,
(6)
Inequality constraints on the average repair time of each load point.
{ γ i , min γ i γ i 0 γ j , min γ j γ j 0 γ i , min γ i γ i 0 γ j , min γ j γ j 0 i = 1 , 2 , , n 1 j = 1 , 2 , , n 2 ,
(7)
Inequality constraints on the modification factor.
{ k i , min k i k i 0 k j , min k j k j 0 t i , min t i t i 0 t j , min t j t j 0 i = 1 , 2 , , n 1 j = 1 , 2 , , n 2 ,
where G SUFI , d , G SUDI , d , G AENS , d and G ASAI , d are the desired values of G SUFI , G SUDI , G AENS and G ASAI , respectively.

5. Reliability Optimization Model Solution of Gas–Electric Integrated Cyber–Physical System

5.1. Overview of the AGPSO Algorithm

The AGPSO algorithm is an improved particle swarm optimization algorithm based on an adaptive mechanism, which combines the properties of a particle swarm optimization algorithm and Gaussian distribution to improve the convergence speed and global search ability of the algorithm by introducing the adaptive mechanism.
The velocity and position update rules of the particles are usually adjusted based on linear weighting factors in traditional particle swarm optimization algorithms. In the AGPSO algorithm, however, the particle velocity and position update rules are improved to be adjusted based on Gaussian distribution to better accommodate the complexity and uncertainty of the problem. During the iterative process, a particle adjusts its position and velocity in the following manner:
v i t + 1 = ω v i t + c 1 × r a n d × ( p b e s t i x i t ) + c 2 × r a n d × ( g b e s t x i t ) ,
x i t + 1 = x i t + v i t + 1 ,
where ω is the inertial weight which is responsible for controlling the AGPSO algorithm’s stability and usually is in [0.4, 0.9]; c 1 is the cognitive coefficient that controls the influence of the individual memory of good solutions found, conventionally selected in (0, 2]; c 2 is the social factor also conventionally chosen from the range (0, 2], which controls the extent to which a particle’s motion is influenced by the best solution found by the whole swarm; r a n d is a random number between 0 and 1 which tries to give the PSO more randomized search ability; and p b e s t and g b e s t are two variables to store the best solutions obtained so far by each particle and the whole swarm, respectively. In the PSO, with fine-adjusting the parameters c 1 and c 2 , we can find the global minimum with a fast convergence speed. For this purpose, four strategies are set to adjust parameters dynamically and c 2 , and the particles are updated according to the four strategies in turn, as shown in Table 1.
Table 1. Adjustment strategy for parameters c 1 and c 2 .
This adjustment mechanism based on Gaussian distribution can increase the exploratory nature of the algorithm and thus search for potential optimal solutions more efficiently. The AGPSO algorithm adaptively adjusts the parameters of the Gaussian distribution, such as the mean and standard deviation, to fit the problem characteristics of the current optimization process. This adaptive mechanism improves the convergence speed of the algorithm and provides better adaptability for different types of problems. With its flexibility and adaptability, the AGPSO2 algorithm is potentially advantageous in solving complex optimization problems. Reliability optimization problems in GEIES often exhibit highly complex characteristics and nonlinear constraints. Linear programming and quadratic programming methods may face challenges in handling such complexity, potentially requiring the introduction of numerous constraints and variables, leading to a significant increase in problem scale. AGPSO2 algorithms possess strong global search capabilities and adaptability to nonlinear problems, making them better suited to address these complexities and nonlinear features.

5.2. Reliability Optimization Process

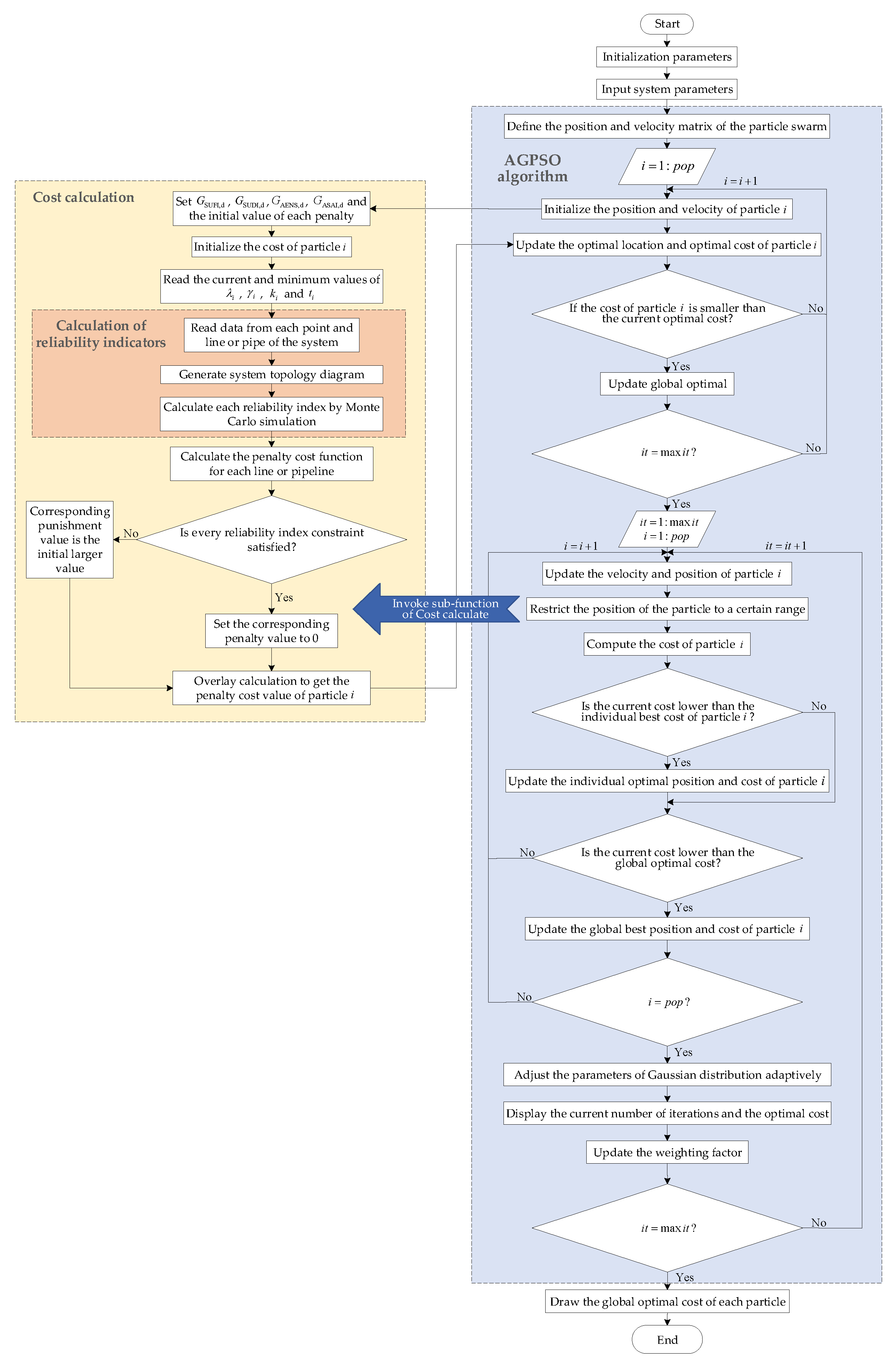
The optimization algorithm based on the AGPSO algorithm is adopted in this paper in order to solve the reliability optimization problem in GEIES. In this section, the reliability optimization process is described in detail, and the specific steps and parameter settings of the algorithm are provided. The reliability optimization process in this research is shown in Figure 2. The specific steps are as follows:
Figure 2. Reliability optimization process.
  • Step 1: Data preparation. Before the optimization started, the data of the GEIES were collected and prepared, which included the topology, line or pipeline parameters and load data, etc.
  • Step 2: Initiation of parameters and configuration. The parameters and configurations of the AGPSO algorithm are set up, including population size p o p , maximum number of iterations max i t , inertia weights ω , acceleration factors c 1 and c 2 , etc.
  • Step 3: The initialization of the particle swarm. The number of particles is randomly generated, and each particle is assigned random parameters and configurations, such as position and velocity. The position of each particle represents a candidate solution for the parameters and configuration of the GEIES.
  • Step 4: Calculation of objective function F . Based on the current particle location and configuration, the modified failure rate λ and average repair time γ of the GEIES are calculated as the objective function values shown in Equation (7).
  • Step 5: Particle position and velocity update. The position and velocity of each particle are updated according to the update rules of the AGPSO algorithm shown in Equations (21) and (22). It involves modifying the direction of movement and velocity of the particles using inertia weights ω , individual historical optimal solutions p b e s t and global optimal solutions g b e s t .
  • Step 6: Parameter and configuration range constraints. The updated particle positions and velocities are constrained to ensure they fall within a reasonable range of parameters and configurations. It can be done by comparing the particle positions with the minimum or maximum achievement value.
  • Step 7: The individual historical and global optimal solutions are updated. The current cost of each particle is compared with its individual historical optimal results as well as the global optimal results, and the values of these optimal solutions are updated.
  • Step 8: Adaptively adjust the parameters of the Gaussian distribution. Adaptively adjust the parameters of the Gaussian distribution, such as the mean and standard deviation, to the complexity and uncertainty of the problem according to the current particle swarm state and fitness.
  • Step 9: Determination of termination conditions. The determination of whether a predefined termination condition is reached, such as reaching the maximum number of iterations or meeting one of the requirements of Equations (14)–(17). If the condition is satisfied, move to step 9; otherwise, return to step 4.
  • Step 10: Result analysis and output. The optimal solution is analyzed, and the optimal cost b e s t cos t , the reliability indices and the failure rate λ , average repair time γ , and modification factors k and t are output. These results can help the system operator to make optimization decisions and improve the reliability of the GEIES.

6. Case Study

6.1. Test System

In this paper, the GEIES coupled an 8-bus distribution network system with the 11-bus natural gas system, and the system structure is shown in Figure 3. The system included 8 gas transmission pipelines, 2 gas-driven compressor branches, 2 gas source stations, 7 gas load points, 8 electric load points and 7 distribution lines. Gas load point 19 was connected to electric load point 7 through a gas turbine, and gas load point 13 was connected to electric load point 5 through a P2G. The rated power of the gas turbine was 0.8 MW, and the rated power of the P2G was 1 MW.
Figure 3. Topology diagram of the system.
Load data, pipeline and compressor parameters of the natural gas network are shown in detail in Table 2, Table 3 and Table 4, and component reliability parameters, load data of the electric power system and each line or pipeline parameter setting are shown in Table 5, Table 6 and Table 7.
Table 2. Load data of the natural gas system.
Table 3. Pipeline parameters of the natural gas system.
Table 4. Parameters of the compressor.
Table 5. Reliability data of components in the natural gas system.
Table 6. Load data.
Table 7. Parameter setting for each line or pipe.

6.2. Case Test

6.2.1. Proof of Algorithm

The purpose of this section is to provide a comprehensive comparison of multiple particle swarm optimization algorithms to highlight the superiority and applicability of the AGPSO2 algorithm adopted in this paper in GEIES. Therefore, the AGPSO2 algorithm proposed in Reference [17] was used in this paper to optimize the solution, which was compared with two other versions of the AGPSO algorithm as well as other improved particle swarm optimization algorithms. The specific description of each algorithm is referred to in Reference [17]. The number of particle populations was set to 100, and the number of iterations was set to 1000. The variation curve of the optimal cost for each algorithm is shown in Figure 4. In order to compare the applicability of each algorithm for the GEIES solution more precisely, each algorithm was operated 50 times separately, and the results of the operation were statistically analyzed to obtain the maximum, minimum, mean and standard deviation of the optimal cost, as shown in Table 8.
Figure 4. Optimal cost variation curve for each algorithm.
Table 8. Comparison of particle swarm optimization algorithms.
As can be seen, all the algorithms possessed excellent merit-seeking abilities. Meanwhile, after 1000 iterations, the solution results of each algorithm for the model were almost the same. However, as shown in Table 8, AGPSO2 performed multiple solution runs with a standard deviation of 0.1950, which was the smallest among the six algorithms, reflecting that the algorithm has more stability than the other algorithms. This is an important indicator of the stability and consistency of the results. The smaller standard deviation indicates that the algorithm produced more consistent results across runs, and the results were less volatile. For reliability optimization problems, this means that the selected algorithm converges to a reliable and stable solution in a stable manner. This is critical for decision-making, as system design and operation decisions need reliable and consistent results to support them. While the maximum value and mean value of the AGPSO2 algorithm were also minimum, the maximum value and minimum value reflect the optimal and worst solutions obtained by the algorithm in different runs. These metrics evaluate the algorithm’s search capability and global optimization performance. The mean value, on the other hand, provides the mean value of the algorithm’s results in different runs and is used to indicate the typical performance of the algorithm.
Through a comprehensive comparison of several particle swarm optimization algorithms, AGPSO2 was adopted as the research tool for complex optimization problems in GEIES. The adaptive Gaussian distribution mechanism of AGPSO2 gives it unique advantages in global search and convergence speed, making it an excellent choice for solving GEIES optimization problems.

6.2.2. Impact of Cyber System on GEIES Reliability Optimization

The cyber system is essential for GEIES reliability optimization, and it provides technical support to GEIES to realize the synergistic interactions between information and energy flow, thus improving the reliability and stability of the system. To evaluate the impact of the cyber system on GEIES reliability, the following two cases can be studied.
  • Case 1: No consideration of the impact of the cyber system;
  • Case 2: The impact of the cyber system is considered.
The optimization models of GEIES for the two cases were solved separately, and the reliability optimization results are shown in Figure 5 and Figure 6.
Figure 5. Optimal cost variation curve for Case 1 and Case 2.
Figure 6. Reliability optimization results of Case 1 and Case 2.
In Figure 5, the curve of the optimal cost of Case 2 converged faster than that of Case 1, with the final optimal cost obtained having a substantial decrease compared to that of Case 1. As shown in Figure 6, after considering the impact of the cyber system, the three indices G SUFI , G SUDI and G AENS decreased by 18.17%, 8.68% and 12.00%, respectively, all having a significant decrease, and the generalized average service available index G ASAI slightly improved. This is due to the fact that the information system provides real-time monitoring of the line operation status and performance indicators, which enables timely detection of line faults or abnormalities, a reduction in the scope of impact caused by faults and a reduction in the failure rate. At the same time, the cyber system can provide a fault diagnosis function to locate fault points quickly and accurately by collecting and analyzing data, shortening the time for fault troubleshooting. This helps to quickly restore the normal operation of the line and reduces the average repair time. Furthermore, the cost of the objective function was reduced by over 70% after considering the cyber system, which significantly improved the economy of the system.
The optimization process involved running the AGPSO2 algorithm multiple times with different parameter settings to explore the search space and find the optimal solutions for k and t . For each run of the AGPSO2 algorithm, we initialized the particle swarm with random positions and velocities within the feasible range of k and t values, as shown in Figure 7.
Figure 7. Modification factors in the results of reliability optimization: (a) Modification factor k ; (b) Modification factor t .
As shown in Figure 7, cyber systems affected different lines or pipelines to various degrees, enabling them to provide a reference for defense resources and reliability enhancement. Therefore, the cyber system is important for the reliability and economic improvement in GEIES.

6.2.3. Impact of Coupling Devices—P2G and Gas Turbine on GEIES Reliability Optimization

In GEIES, the coupling devices are critical to the operation of the system. Therefore, the P2G and gas turbine were carried out for reliability optimization in this paper, which can be divided into the following three cases.
  • Case 3: 0% of P2G utilization rate;
  • Case 4: 0% of gas turbine utilization rate;
  • Case 5: Both P2G and gas turbine are used normally.
The GEIES optimization models for the three cases were solved separately, and the reliability optimization results obtained are shown in Figure 8 and Figure 9.
Figure 8. Results of reliability indices for Case 3 to Case 5.
Figure 9. Optimal cost variation curve for Case 3 to Case 5.
As shown in Figure 8, the reliability of the system decreased in the absence of either the P2G or gas turbine, due to the fact that the system was no longer tightly connected to the network topology in the absence of coupling devices, which led to a lack of energy conversion between energy sources that caused a serious shortage in energy supply compared to before, resulting a serious impact on the reliability of the system. Moreover, as shown in Figure 9, the optimal cost of reliability optimization became higher in the absence of coupling devices, which was also detrimental to the system economy. Therefore, coupling devices are key factors for system reliability improvement, and the future system should increase the protection and utilization of coupling devices.

6.2.4. Impact of Cyber Attack on Lines or Pipelines on GEIES Reliability Optimization

Although the reliability and economy of GEIES could be significantly enhanced by cyber systems, the uncertainty of GEIES increases with the inclusion of cyber systems, and cyber system failures will also affect the reliability of GEIES. Furthermore, cyber-attacks are major factors in the failures of cyber systems.
To analyze the impact of cyber-attacks on system reliability optimization, cyber-attacks were applied to information components connected to each line or pipeline separately to research their impact on GEIES reliability optimization. The reliability optimization results are shown in Figure 10.
Figure 10. Reliability indices and best cost under cyber-attacks.
As shown in Figure 10, after the information components connected to the line or pipeline were exposed to cyber-attacks, the reliability indices of GEIES increased to various degrees compared with the indices without considering the cyber-attacks, and the attack on the information components connected to line 1 caused a significant increase in the undersupply duration and the best cost objective function of the system. It indicates that cyber-attacks result in a decrease in system reliability, and attacking the lines close to the power access point has a stronger impact on the reliability of GEIES. This is due to the fact that cyber-attacks on cyber system components lead to the failures in information components, which, in turn, cause the control of the cyber system over GEIES to fail, resulting in an increase in the failure rate and average repair time of the lines or pipes connected to the relevant information components. Accordingly, it can provide a reference for the investment of defense resources.

7. Conclusions

By fully considering the interactions of cyber–physical characteristics and the multiple energy sources, comprehensive GEIES reliability optimization indices were established in this paper. These can more accurately evaluate the reliability level of the system under different fault and failure situations. In addition, a comprehensive reliability optimization model considering cyber systems was presented in this paper, and the following conclusions have been drawn through case studies.
(1)
The reliability and economy of GEIES researched in this paper were significantly improved after considering the impact of cyber systems, which is due to the real-time monitoring and fault diagnosis function of cyber systems that provide technical support for GEIES. Therefore, it is necessary to consider the cyber–physical interactions in the process of reliability optimization.
(2)
The indices established in this paper can provide a comprehensive and accurate assessment of the reliability of the integrated energy cyber–physical system coupled with multiple energy sources as well as information technology. They provide strong support for the reliability assessment and optimization work and a guide for the formulation of optimization strategies;
(3)
The reliability optimization model established in this paper transformed the impact of the cyber system on GEIES into the modification of the failure rate and average repair time, which enabled accurate simulation of the effect of cyber system failures on GEIES and combined the AGPSO2 algorithm for reliability optimization of typical GEIES, further verifying the applicability and stability of the algorithm in GEIES optimization.
(4)
By testing cyber-attacks on information components connected to different lines and pipes of GEIES in this paper, it was concluded that the reliability of GEIES decreases due to cyber-attacks, and attacks on information components at different locations will have different degrees of impact on the reliability optimization of GEIES.
The results of these studies are of significant theoretical and practical value for promoting sustainable energy development and addressing various challenges in energy systems. In future research, the reliability optimization of GEIES and consideration of more cyber–physical interaction factors can be explored further to improve the sustainability and robustness of the systems. In addition, the feasibility and potential advantages of linear programming or quadratic programming methods for this problem can be explored.

Author Contributions

Conceptualization, B.Z. and T.Z.; methodology, Y.C. and J.W.; software, Y.C. and X.L.; validation, B.Z., Y.C. and T.Z.; formal analysis, Y.C. and T.Z.; investigation, Y.C. and J.W.; resources, Y.C. and X.L.; data curation, Y.C. and S.D.; writing—original draft preparation, B.Z., Y.C. and T.Z.; writing—review and editing, B.Z., Y.C., T.Z. and S.D.; visualization, T.Z. and Y.C.; supervision, B.Z. and T.Z.; project administration, T.Z. and B.Z.; funding acquisition, T.Z. All authors have read and agreed to the published version of the manuscript.

Funding

This work was supported in part by the National Science Foundation of China (No. 51907097) and the National Key R&D Program of China (No. 2021YFB4000500).

Data Availability Statement

Not applicable.

Conflicts of Interest

The authors declare no conflict of interest.

References

  1. Qin, B.; Liu, D. Research Progresses and Prospects on Analysis and Control of Cyber-physical System for Power Grid. Proc. Chin. Soc. Electr. Eng. 2020, 40, 5816–5827. [Google Scholar] [CrossRef]
  2. Wang, Y.; Liu, D.; Xu, X.; Dai, H. Cyber-physical Power System Modeling for Timing-driven Control of Active Distribution Network. J. Mod. Power Syst. Clean Energy 2020, 8, 549–556. [Google Scholar] [CrossRef]
  3. Song, D.; Meng, W.; Dong, M.; Yang, J.; Wang, J.; Chen, X.; Huang, L. A critical survey of integrated energy system: Summaries, methodologies and analysis. Energy Convers. Manag. 2022, 266, 115863. [Google Scholar] [CrossRef]
  4. Zhou, Y.; He, C. A Review on Reliability of Integrated Electricity-Gas System. Energies 2022, 15, 6815. [Google Scholar] [CrossRef]
  5. Li, G.; Huang, Y.; Bie, Z.; An, J.; Sun, S.; Qiu, Q.; Gao, X.; Peng, Y.; Lei, Y. Review and prospect of operational reliability evaluation ofintegrated energy system. Electr. Power Autom. Equip. 2019, 39, 12–21. [Google Scholar] [CrossRef]
  6. Zhu, Y.; Sun, W.; Miao, C.; Wang, Q.; Tang, Y.; Huang, Y. Reliability Assessment of the Integrated Energy System Considering Gas–Thermal Inertia. Front. Energy Res. 2022, 10, 948887. [Google Scholar] [CrossRef]
  7. Yan, C.; Bie, Z.; Liu, S.; Urgun, D.; Singh, C.; Xie, L. A Reliability Model for Integrated Energy System Considering Multi-energy Correlation. J. Mod. Power Syst. Clean Energy 2021, 9, 811–825. [Google Scholar] [CrossRef]
  8. Lei, Y.; Hou, K.; Wang, Y.; Jia, H.; Zhang, P.; Mu, Y.; Jin, X.; Sui, B. A new reliability assessment approach for integrated energy systems: Using hierarchical decoupling optimization framework and impact-increment based state enumeration method. Appl. Energy 2018, 210, 1237–1250. [Google Scholar] [CrossRef]
  9. Zhou, B.; Cai, Y.; Zang, T.; Wu, J.; Sun, B.; Chen, S. Reliability Assessment of Cyber-Physical Distribution Systems Considering Cyber Disturbances. Appl. Sci. 2023, 13, 3452. [Google Scholar] [CrossRef]
  10. Yu, J.; Ma, M.; Guo, L.; Zhang, S. Reliability Evaluation of Integrated Electrical and Natural-Gas System with Power-to-Gas. Proc. Chin. Soc. Electr. Eng. 2018, 38, 708–715. [Google Scholar] [CrossRef]
  11. Li, H.; Kong, Z. Reliability Evaluation of Integrated Electricity-Gas System Considering Multiple Failure Modes and Structural Parameters Correlation of Pipeline. Proc. Chin. Soc. Electr. Eng. 2023, 6, 1523–1535. [Google Scholar] [CrossRef]
  12. Vitorino, R.M.; Jorge, H.M.; Neves, L.P. Loss and reliability optimization for power distribution system operation. Electr. Power Syst. Res. 2013, 96, 177–184. [Google Scholar] [CrossRef]
  13. Airoboman, A.E.; Emmanuel, A. Ogujor Reliability optimization on power systems network using genetic algorithm. J. Electr. Control Technol. Res. 2020, 2, 18–29. [Google Scholar] [CrossRef]
  14. Bakkiyaraj, R.A.; Kumarappan, N. Optimal reliability planning for a composite electric power system based on Monte Carlo simulation using particle swarm optimization. Int. J. Electr. Power Energy Syst. 2013, 47, 109–116. [Google Scholar] [CrossRef]
  15. Arya, L.D.; Choube, S.C.; Arya, R. Differential evolution applied for reliability optimization of radial distribution systems. Int. J. Electr. Power Energy Syst. 2011, 33, 271–277. [Google Scholar] [CrossRef]
  16. Yin, B.; Li, Y.; Miao, S.; Lin, Y.; Zhao, H. An economy and reliability co-optimization planning method of adiabatic compressed air energy storage for urban integrated energy system. J. Energy Storage 2021, 40, 102691. [Google Scholar] [CrossRef]
  17. Mirjalili, S.; Lewis, A.; Sadiq, A.S. Autonomous Particles Groups for Particle Swarm Optimization. Arab. J. Sci. Eng. 2014, 39, 4683–4697. [Google Scholar] [CrossRef]
Disclaimer/Publisher’s Note: The statements, opinions and data contained in all publications are solely those of the individual author(s) and contributor(s) and not of MDPI and/or the editor(s). MDPI and/or the editor(s) disclaim responsibility for any injury to people or property resulting from any ideas, methods, instructions or products referred to in the content.

Article Metrics

Citations

Article Access Statistics

Multiple requests from the same IP address are counted as one view.