Energy Benefit of Liquid Desiccant-Assisted Humidification in Buildings during Winter Operation
Abstract
1. Introduction
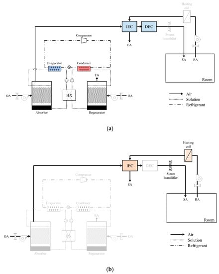
2. System Overview
2.1. Existing System
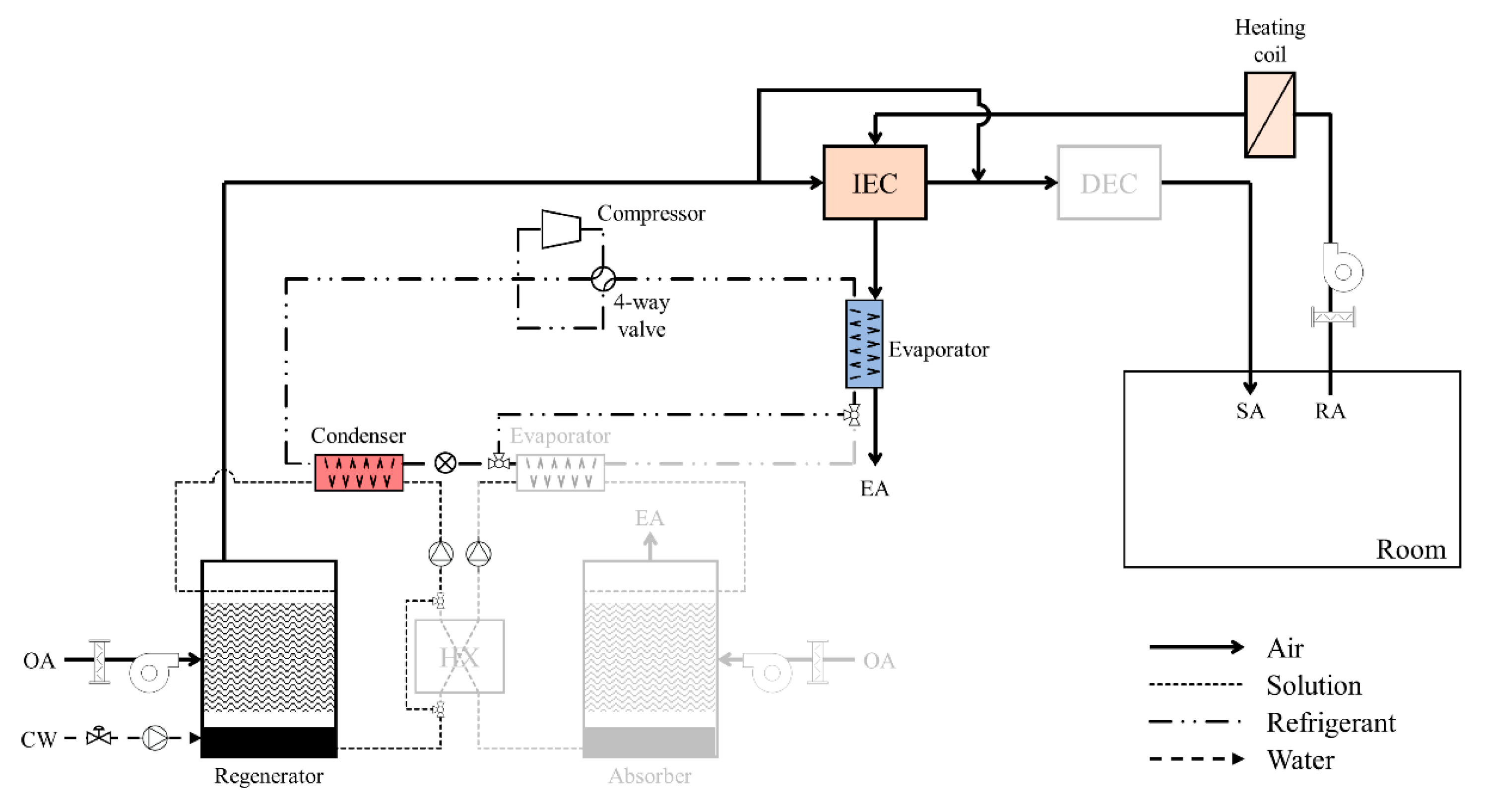
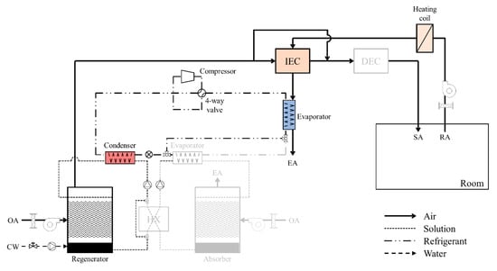
2.2. Modified System
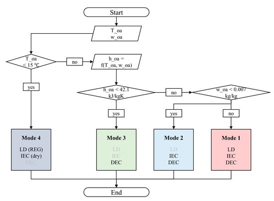
2.3. Operation Mode
2.4. LD System
3. Experimental Setups
3.1. System Description
3.2. Experimental Conditions
3.3. Humidification Performance Indices
3.4. Experimental Results and Validation
3.4.1. Experimental Results
3.4.2. Validation
4. Energy Simulation
4.1. Model Space
4.2. LD System
4.2.1. Outlet Condition of Regenerator
4.2.2. Sump Solution Condition
4.3. Heat Pump Model
4.4. Direct-Injection Steam Humidifier
4.5. Other Components
4.5.1. Parallel Heating Unit
4.5.2. Boiler
4.5.3. Fan and Pump
5. Results
5.1. Thermal Behavior of Modified LD-IDECOAS
5.1.1. Sump solution temperature
5.1.2. Surface Temperature of Heat Pump
5.2. Comparison of Supply Air (SA) Conditions
5.2.1. Thermal Behavior of the Air
5.2.2. SA Conditions
5.3. Primary Energy Consumption
5.4. Discussion
6. Conclusions
Author Contributions
Funding
Institutional Review Board Statement
Informed Consent Statement
Conflicts of Interest
Nomenclature
| model coefficients | |
| specific heat (kJ/kg K) | |
| enthalpy (kJ/kg) | |
| vaporization heat of water (= 2257 kJ/kg) | |
| mass (kg) | |
| mass flow rate (kg/s) | |
| power (kW) | |
| vapor pressure (kPa) | |
| load (kW) | |
| temperature (°C) | |
| time (s) | |
| volume flow rate () | |
| concentration (-) |
Abbreviations
| absorber | |
| coefficient of performance (-) | |
| direct evaporative cooler | |
| exhaust air | |
| heat exchanger | |
| indirect evaporative cooler | |
| outdoor air | |
| part load ratio (-) | |
| return air | |
| regenerator | |
| supply air |
Greek Symbols
| difference (-) | |
| pressure drop in fan (kPa) | |
| effectiveness (-) | |
| efficiency (-) | |
| humidity ratio (kg/kg) |
Subscripts
| air | |
| compressor | |
| condenser | |
| equilibrium | |
| evaporator | |
| enthalpy | |
| inlet | |
| latent | |
| humidification | |
| outdoor air | |
| outlet | |
| parallel heating | |
| return air | |
| regeneration rate | |
| solution | |
| sensible | |
| supply air | |
| water |
References
- Kim, M.H.; Park, J.S.; Jeong, J.W. Energy saving potential of liquid desiccant in evaporative-cooling-assisted 100% outdoor air system. Energy J. 2013, 59, 726–736. [Google Scholar] [CrossRef]
- Xie, Y.; Zhang, T.; Liu, X. Performance investigation of a counter-flow heat pump driven liquid desiccant dehumidification system. Energy J. 2016, 115, 446–457. [Google Scholar] [CrossRef]
- Liu, J.; Liu, X.; Zhang, T. Performance of heat pump driven internally cooled liquid desiccant dehumidification system. Energy Convers. Manag. 2020, 205, 112447. [Google Scholar] [CrossRef]
- Shin, J.H.; Park, J.Y.; Jo, M.S.; Jeong, J.W. Impact of heat pump-driven liquid desiccant dehumidification on the energy performance of an evaporative cooling-assisted air conditioning system. Energies 2018, 11, 345. [Google Scholar] [CrossRef]
- Zhang, L.; Dang, C.; Hihara, E. Performance analysis of a no-frost hybrid air conditioning system with integrated liquid desiccant dehumidification. Int. J. Refrig. 2010, 33, 116–124. [Google Scholar] [CrossRef]
- Peng, D.; Luo, D. Influence of heat recovery on the performance of a liquid desiccant and heat pump hybrid system. Appl. Therm. Eng. 2020, 165, 114491. [Google Scholar] [CrossRef]
- Zhang, T.; Liu, X.; Jiang, Y. Performance optimization of heat pump driven liquid desiccant dehumidification systems. Energy Build. 2012, 52, 132–144. [Google Scholar] [CrossRef]
- Niu, X.; Xiao, F.; Ma, Z. Investigation on capacity matching in liquid desiccant and heat pump hybrid air-conditioning systems. Int. J. Refrig. 2012, 35, 160–170. [Google Scholar] [CrossRef]
- Huang, S.; Lv, Z.; Zhang, X.; Liang, C. Experimental investigation on heat and mass transfer in heating tower solution regeneration using packing tower. Energy Build. 2018, 164, 77–86. [Google Scholar] [CrossRef]
- Zhang, L.; Hihara, E.; Matsuoka, F.; Dang, C. Experimental analysis of mass transfer in adiabatic structured packing dehumidifier/regenerator with liquid desiccant. Int. J. Heat Mass Transf. 2010, 53, 2856–2863. [Google Scholar] [CrossRef]
- Jiang, Y.; Ge, T.; Wang, R. Performance simulation of a joint solid desiccant heat pump and variable refrigerant flow air conditioning system in EnergyPlus. Energy Build. 2013, 65, 220–230. [Google Scholar] [CrossRef]
- Blanco, D.L.; Nagano, K.; Morimoto, M. Experimental study on a monovalent inverter-driven water-to-water heat pump with a desuperheater for low energy houses. Appl. Therm. Eng. 2013, 50, 826–836. [Google Scholar] [CrossRef]
- Ji, L.; Pei, G.; Chow, T.T.; He, W.; Zhang, A.; Dong, J.; Yi, H. Performance of multi-functional domestic heat-pump system. Appl. Energy 2005, 80, 307–326. [Google Scholar] [CrossRef]
- Dai, Y.J.; Zhang, H.F. Numerical simulation and theoretical analysis of heat and mass transfer in a cross flow liquid desiccant air dehumidifier packed with honeycomb paper. Energy Convers. Manag. 2004, 45, 1343–1356. [Google Scholar] [CrossRef]
- Chung, T.W. Predictions of moisture removal efficiencies for packed-bed dehumidification systems. Gas Sep. Purif. 1994, 8, 265–268. [Google Scholar] [CrossRef]
- Sultan, G.I.; Hamed, A.M.; Sultan, A.A. The effect of inlet parameters on the performance of packed tower-regenerator. Renew. Energy 2002, 26, 271–283. [Google Scholar] [CrossRef]
- Longo, G.A.; Gasparella, A. Experimental and theoretical analysis of heat and mass transfer in a packed column dehumidifier/regenerator with liquid desiccant. Int. J. Heat Mass Transf. 2005, 48, 5240–5254. [Google Scholar] [CrossRef]
- Elsarrag, E. Performance study on a structured packed liquid desiccant regenerator. Sol. Energy 2006, 80, 1624–1631. [Google Scholar] [CrossRef]
- Dong, H.W.; Cho, H.J.; Park, J.Y.; Jeong, J.W. Optimum regeneration temperature of a desiccant solution in a packaged liquid desiccant-assisted air conditioning unit. Int. J. Refrig. 2019, 101, 155–166. [Google Scholar] [CrossRef]
- Beshkani, A.; Hosseini, R. Numerical modeling of rigid media evaporative cooler. Appl. Therm. Eng. 2006, 26, 636–643. [Google Scholar] [CrossRef]
- Conde, M.R. Properties of aqueous solutions of lithium and calcium chlorides: Formulations for use in air conditioning equipment design. Int. J. Therm. Sci. 2004, 43, 367–382. [Google Scholar] [CrossRef]
- Goswami, D.Y.; Fumo, N. Study of an aqueous lithium chloride desiccant system: Air dehumidification and desiccant regeneration. Sol. Energy 2002, 72, 351–361. [Google Scholar]
- American Society of Heating and Air-Conditioning Engineers Inc. American Society of Heating, ANSI/ASHRAE/IES Standard 90.1-2013 (SI Edition): Energy Standard for Buildings except Low-Rise Residential Buildings; American Society of Heating and Air-Conditioning Engineers Inc.: Atlanta, GA, USA, 2013; pp. 404–636. [Google Scholar] [CrossRef]
- Duffie, J.A.; Beckman, W.A. Solar Engineering of Thermal Processes; John Wiley & Sons: New York, NY, USA, 1991. [Google Scholar]
- Oppermann, R.H. Principles of Heating, Ventilating and Air Conditioning; ASHRAE: Atlanta, GA, USA, 1936. [Google Scholar] [CrossRef]
- Yao, Y.; Jiang, Y.; Deng, S.; Ma, Z. A study on the performance of the airside heat exchanger under frosting in an air source heat pump water heater/chiller unit. Int. J. Heat Mass Transf. 2004, 47, 3745–3756. [Google Scholar] [CrossRef]
- Jo, M.S.; Shin, J.H.; Kim, W.J.; Jeong, J.W. Energy-saving benefits of adiabatic humidification in the air conditioning systems of semiconductor cleanrooms. Energies 2017, 10, 1774. [Google Scholar] [CrossRef]
- AHRI Standard. Performance Rating of Commercial and Industrial Humidifiers; ANSI/AHRI Standard 640-2005; Air-Conditioning, Heating and Refrigeration Institute: Arlington, VA, USA, 2005. [Google Scholar]
- EnergyPlus. Engineering Reference; US Department of Energy: Washington, DC, USA, 2019; pp. 1–1741. Available online: https://energyplus.net/sites/all/modules/custom/nrel_custom/pdfs/pdfs_v9.2.0/EngineeringReference.pdf (accessed on 2 March 2021).
- Boranian, A.P. An Investigation of Optimal Control of Desiccant-Enhanced Evaporative Air Conditioning; University of Colorado: Boulder, CO, USA, 2012. [Google Scholar]
- Kozubal, E.; Woods, J.; Judkoff, R. Development and Analysis of Desiccant Enhanced Evaporative Air Conditioner Prototype; National Renewable Energy Lab.: Golden, CO, USA, 2012. [Google Scholar]
- Lim, H.; Jeong, J.W. Energy saving potential of thermoelectric modules integrated into liquid desiccant system for solution heating and cooling. Appl. Therm. Eng. 2018, 136, 49–62. [Google Scholar] [CrossRef]
- Regulations for the Operation of Building Energy Efficiency Rating System; Korea Energy Agency: Seoul, Korea, 2016; pp. 1–43.
- Samsung Ultrasonic Humidifier Product Specification. Available online: https://www.samsung.com/sec/small-appliances/humidifier-shu-m45bk/SHU-M45BK/ (accessed on 24 February 2021).















| Component | Characteristic | |
|---|---|---|
| Solution | Type | Lithium chloride (LiCl) |
| REG | Pad dimensions (L × W × H) | 700 mm × 350 00 × 350 mm |
| Pad material | CELdek 7090-15 | |
| Electronic heating coil | Capacity | 2 kW |
| Material | Teflon |
| Location | Sensor type | Range | Accuracy |
|---|---|---|---|
| T1 | NTC | −20–55 °C | ±0.4 °C |
| H | NTC | 0–100% RH | ±2.0% |
| T2 | NTC | −50–250 °C | ±0.5 °C (−30–99.9 °C) |
| T3 | Pt100 | −50–400 °C | ±0.2 °C (−50–300 °C) |
| D | Glass hydrometer | 1000–1400 kg/m3 | ±1 kg/m3 |
| F | Ultrasonic flow meter | 0–32 m/s | ±1.0% |
| V | Vane probe ϕ 100 mm | 0.1–15 m/s | ±0.1 m/s (±1.5% of mv) |
| Parameter | Value |
|---|---|
| OA temperature (°C) | −2.6–4.6 |
| OA humidity ratio (kg/kg) | 0.0008–0.0017 |
| L/G (-) | 2.0 |
| Solution temperature (°C) | 50.0 ± 1.0 |
| Solution concentration (%) | 30.0 ± 1.0 |
| 16.294 | −0.8893 | 0.01927 | 74.3 | −1.8035 |
| −0.01875 | −226.4 | 7.49 | −0.039 |
| No. | L/G Ratio (-) | (°C) | (kg/kg) | ||||||
|---|---|---|---|---|---|---|---|---|---|
| 1 | 2.0 | −2.6 | 0.0008 | 50.7 | 30.3 | 30.0 | 0.014 | 0.39 | 0.47 |
| 2 | 2.0 | −2.4 | 0.0009 | 49.7 | 30.3 | 29.9 | 0.014 | 0.40 | 0.48 |
| 3 | 2.0 | −1.9 | 0.0010 | 49.2 | 30.3 | 29.6 | 0.013 | 0.40 | 0.48 |
| 4 | 2.0 | −1.5 | 0.0010 | 49.5 | 30.4 | 30.8 | 0.014 | 0.41 | 0.49 |
| 5 | 2.0 | −1.3 | 0.0010 | 49.1 | 30.4 | 30.5 | 0.014 | 0.41 | 0.49 |
| 6 | 2.0 | 3.4 | 0.0015 | 49.8 | 29.2 | 32.0 | 0.014 | 0.38 | 0.46 |
| 7 | 2.0 | 4.1 | 0.0016 | 50.8 | 30.1 | 30.2 | 0.014 | 0.41 | 0.46 |
| 8 | 2.0 | 4.3 | 0.0017 | 50.5 | 30.1 | 32.3 | 0.015 | 0.43 | 0.49 |
| 9 | 2.0 | 4.5 | 0.0017 | 50.6 | 30.1 | 32.0 | 0.014 | 0.41 | 0.47 |
| 10 | 2.0 | 4.6 | 0.0017 | 50.1 | 30.1 | 31.7 | 0.014 | 0.41 | 0.48 |
| Avg. | 0.41 | 0.48 |
| Location | Seoul, South Korea | ||
| Weather data | TMY2 | ||
| Building type | Office | ||
| Geometry | |||
| U-Values | Ceiling | ||
| Wall | |||
| Windows | |||
| Windows | Two 10 m2 windows (south and north) | ||
| Window-to-wall ratio: 0.17 | |||
| Internal heat gain | Occupant | [23] | |
| Light | |||
| Room set point | Heating | Temperature | 20 °C |
| RH | 50% | ||
| System | Component | Pressure Drop (Pa) | |
|---|---|---|---|
| Modified | SA fan | REG | 120 |
| IEC | 98 | ||
| Balance of system | 200 | ||
| RA fan | IEC | 98 | |
| Evaporator | 100 | ||
| Balance of system | 200 | ||
| Existing | SA fan | IEC | 98 |
| Steam humidifier | 100 | ||
| Balance of system | 200 | ||
| RA fans | heating coil | 100 | |
| IEC | 98 | ||
| Balance of system | 200 |
| Humidification Approach | LD-Assisted Humidification (Proposed Approach) | Ultrasonic Humidification (Individual Humidification) |
|---|---|---|
| Average humidification rate (kg/h) | 1.46 | 0.063 [34] |
| Rated power consumption (kW) | 1.20 | 0.34 [34] |
| Operating time (-) | 0.34 | 8 |
| Energy consumption (kWh) | 0.41 | 2.72 |
Publisher’s Note: MDPI stays neutral with regard to jurisdictional claims in published maps and institutional affiliations. |
© 2021 by the authors. Licensee MDPI, Basel, Switzerland. This article is an open access article distributed under the terms and conditions of the Creative Commons Attribution (CC BY) license (http://creativecommons.org/licenses/by/4.0/).
Share and Cite
Lee, S.-J.; Lim, H.; Jeong, J.-W. Energy Benefit of Liquid Desiccant-Assisted Humidification in Buildings during Winter Operation. Energies 2021, 14, 1360. https://doi.org/10.3390/en14051360
Lee S-J, Lim H, Jeong J-W. Energy Benefit of Liquid Desiccant-Assisted Humidification in Buildings during Winter Operation. Energies. 2021; 14(5):1360. https://doi.org/10.3390/en14051360
Chicago/Turabian StyleLee, Soo-Jin, Hansol Lim, and Jae-Weon Jeong. 2021. "Energy Benefit of Liquid Desiccant-Assisted Humidification in Buildings during Winter Operation" Energies 14, no. 5: 1360. https://doi.org/10.3390/en14051360
APA StyleLee, S.-J., Lim, H., & Jeong, J.-W. (2021). Energy Benefit of Liquid Desiccant-Assisted Humidification in Buildings during Winter Operation. Energies, 14(5), 1360. https://doi.org/10.3390/en14051360

