Technology for Preventing the Wax Deposit Formation in Gas-Lift Wells at Offshore Oil and Gas Fields in Vietnam
Abstract
1. Introduction
2. Methodology
3. Mathematical Model
Calculation of the Temperature Distribution along the Annular Space of the Well during the Injection of Hot Associated Petroleum Gas (APG)
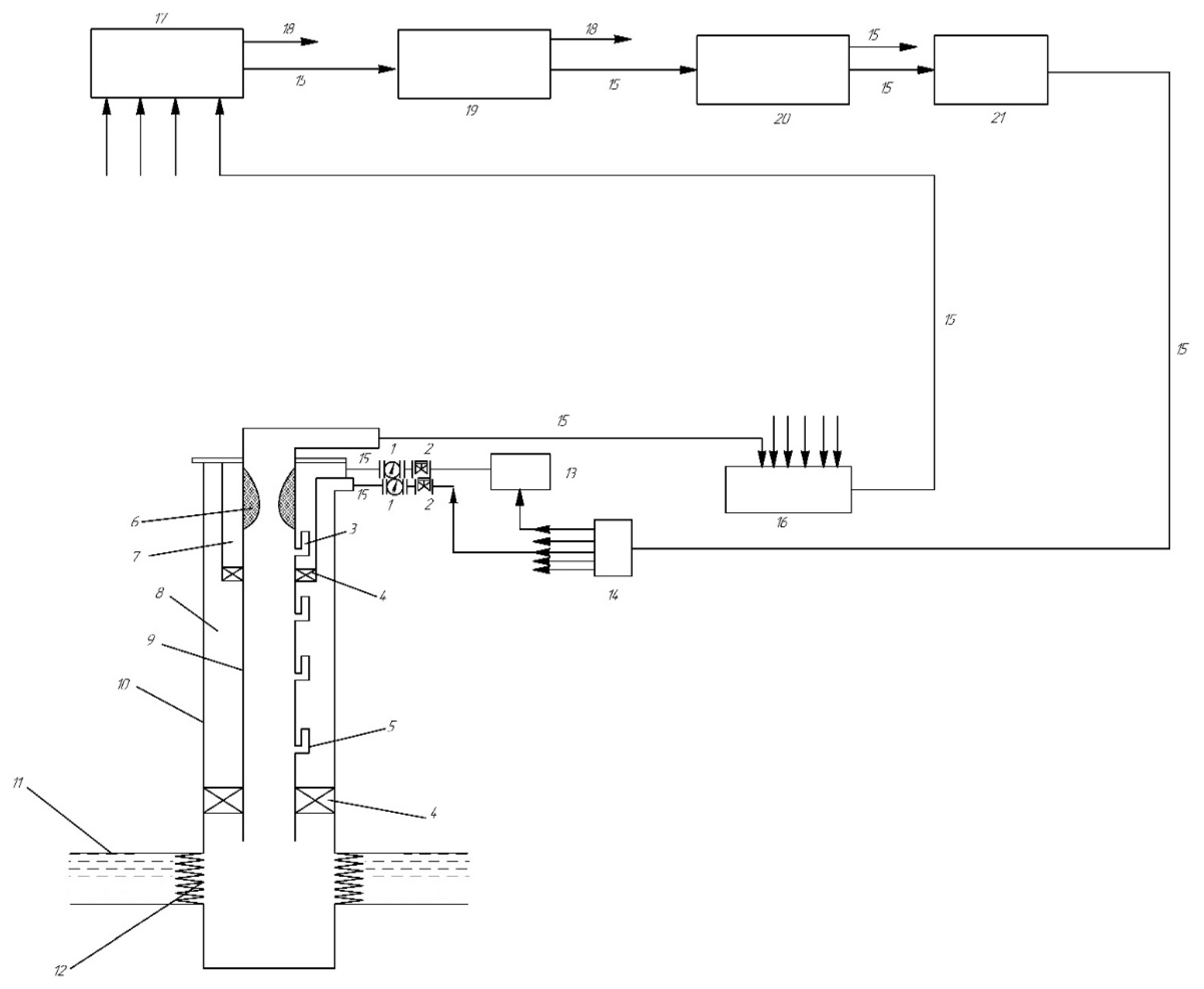
4. A Method of Hot APG Injection to Prevent Wax Deposit Formation in Gas-Lift Wells
5. Application Example and Discussion
6. Conclusions and Recommendations
- Based on the thermodynamic properties of oil systems, a method was developed to calculate the temperature distribution of gas flow in the annular space (between the tubing strings and process pipes) during hot APG injection to prevent wax formation in lift pipes.
- An algorithm (Figure 5) was developed to determine the optimal flow rate of hot associated petroleum gas (APG) and its injection depth.
- As a heat insulation material for covering the outer surface of the tubing string and the technological pipes, it is recommended to use polyurethane with an optimal thickness between 20 and 35 mm. Based on the safe operating conditions of an industrial gas heater, the maximum temperature of the injected associated petroleum gas is 105.0 °C.
- An implementation diagram (Figure 7) was developed to prevent the formation of wax deposits in gas-lift oil production wells by periodically injecting hot APG into the annulus.
- For a gas-lift well in the Dragon field (Vietnam), a numerical simulation of the proposed technology was carried out, as a result of which it was found that when organic deposits were formed at a depth of 500 m, the optimal depth of injection of hot APG was 580 m; the depth of lowering the tubing string and the technological string with a heat insulation layer (polyurethane, 25 mm thickness) was 610 m; the inlet temperature of the hot APG injected into the well was 105 °C; optimal flow rate of injected hot APG was 13,000 m3/day; the inter-treatment period of the well operation was 12 days; and the recovery time of the well production rate to the planned value was 8 h.
- Compared to the conventional method, the proposed technology has proven to be effective in operating conditions of gas-lift wells, where there is intensive wax formation in the tubing string. In addition, the developed technology can be used in the case of injection of a hot hydrocarbon agent or steam instead of associated petroleum gas.
- A limitation of this study is that we were only able to simulate it, and we have yet to implement it in an actual oil field in Vietnam. Another limitation is that we have yet to determine the associated costs with implementing our proposed method. In the future, we plan to apply the proposed method to practical work in oil and gas fields in Vietnam and broaden the scope of our study by considering additional factors that influence wax formation during gas-lift well production.
Author Contributions
Funding
Institutional Review Board Statement
Informed Consent Statement
Data Availability Statement
Conflicts of Interest
References
- Bimuratkyzy, K.; Sagindykov, B. The Review of Flow Assurance Solutions with Respect to Wax and Asphaltene. Braz. J. Pet. Gas 2016, 10. [Google Scholar] [CrossRef]
- Brown, T.S.; Niesen, V.G.; Erickson, D.D. The Effects of Light Ends and High Pressure on Paraffin Formation. In Proceedings of the SPE Annual Technical Conference and Exhibition, New Orleans, LA, USA, 25 September 1994. [Google Scholar]
- Cherepovitsyn, A.E.; Lipina, S.A.; Evseeva, O.O. Innovative approach to the development of mineral raw materials of the Arctic zone of the Russian Federation. J. Min. Inst. 2018, 232, 438–444. [Google Scholar] [CrossRef]
- Coutinho, R.; Williams, W.; Waltrich, P.; Mehdizadeh, P.; Scott, S. A Model for Liquid-Assisted Gas-Lift Unloading. In Proceedings of the 18th International Conference on Multiphase Production Technology, Cannes, France, 7 June 2017. [Google Scholar]
- Behbahani, T.J.; Beigi, A.A.M.; Taheri, Z.; Ghanbari, B. Investigation of wax precipitation in crude oil: Experimental and modeling. Petroleum 2015, 1, 223–230. [Google Scholar] [CrossRef][Green Version]
- Goodman, N.T.; Joshi, N. A Tale of Two Flowlines-Paraffin Plugging and Remediation. In Proceedings of the SPE Annual Technical Conference and Exhibition, New Orleans, LA, USA, 30 September 2013. [Google Scholar] [CrossRef]
- Kopteva, A.V.; Dementyev, A.; Koptev, V. Analysis of the Structure of Viscous Oil Flow for the Development of a System to Prevent the Formation of Paraffin Deposits in Pipelines. In Materials Science Forum; Trans Tech Publications Ltd.: Stafa-Zurich, Switzerland, 2021; Volume 1022, pp. 42–51. [Google Scholar]
- Linh, N.K.; Gabov, V.V.; Lykov, Y.V. Substantiation of Parameters of Coal Unloading Process onto Conveyor using Shearer Drums. In IOP Conference Series: Earth and Environmental Science; IOP Publishing: Bristol, UK, 2018; Volume 194, p. 042019. [Google Scholar]
- Ilyushin, Y.V.; Novozhilov, I.M. Automation of the Paraffin Oil Production Technological Process. In Proceedings of the 2019 III International Conference on Control in Technical Systems (CTS), St. Petersburg, Russia, 30 October–1 November 2019; pp. 164–167. [Google Scholar] [CrossRef]
- Decker, K.; Sutton, R.P. Gas Lift Annulus Pressure. In Proceedings of the SPE Artificial Lift Conference and Exhibition-Americas. Society of Petroleum Engineers, The Woodlands, TX, USA, 28 August 2018. [Google Scholar] [CrossRef]
- Drozdov, A.N.; Gorbyleva, Y.A. Improving the Operation of Pump-ejector Systems at Varying Flow Rates of Associated Petroleum Gas. J. Min. Inst. 2019, 238, 415–422. [Google Scholar] [CrossRef]
- Du, F.; Nojabaei, B.; Johns, R.T. A Black-Oil Approach to Model Produced Gas Injection for Enhanced Recovery of Conventional and Unconventional Reservoirs. In Proceedings of the SPE Annual Technical Conference and Exhibition, Dallas, TX, USA, 24 September 2018. [Google Scholar] [CrossRef]
- Golubev, I.A.; Golubev, A.V.; Laptev, A.B. Practice of using the magnetic treatment devices to intensify the processes of primary oil treating. J. Min. Inst. 2020, 245, 554–560. [Google Scholar] [CrossRef]
- Hosseinipour, A.; Sabil, K.M.; Arya Ekaputra, A.; Japper, A.B.; Ismail, L.B. The Impact of the Composition of the Crude Oils on the Wax Crystallization. In Applied Mechanics and Materials; Trans Tech Publications Ltd.: Stafa-Zurich, Switzerland, 2014; Volume 625, pp. 196–200. [Google Scholar]
- Kang, P.-S.; Lee, D.-G.; Lim, J.-S. Status of Wax Mitigation Technologies in Offshore Oil Production. In Proceedings of the Twenty-fourth International Ocean and Polar Engineering Conference, Busan, Korea, 15 June 2014. [Google Scholar]
- Morenov, V.; Leusheva, E. Influence of the solid phase’s fractional composition on the filtration characteristics of the drilling mud. Int. J. Eng. Trans. B Appl. 2019, 32, 794–798. [Google Scholar] [CrossRef]
- Nguyen, V.T.; Rogachev, M.K.; Aleksandrov, A.N. A new approach to improving efficiency of gas-lift wells in the conditions of the formation of organic wax deposits in the Dragon field. J. Petrol. Explor. Prod. Technol. 2020. [Google Scholar] [CrossRef]
- Pedersen, K.S.; Fredenslund, A.; Thomassen, P. Properties of Oils and Natural Gases; Gulf Publishing Company: Houston, TX, USA, 1989; Volume 5, p. 385. [Google Scholar]
- Aguiar, J.I.S.; Pontifes, A.A.; Nerris, A.; Rogers, J.; Mahmoudkhani, A. Impact of Solvent Treatments for Asphaltenes on Wax Deposition and an Efficient Alternative with Green Surfactants. In Proceedings of the Offshore Technology Conference, Houston, TX, USA, 4 May 2020. [Google Scholar] [CrossRef]
- Hassan, A.; Alade, O.; Mahmoud, M.; Al-Majed, A. A Novel Technique for Removing Wax Deposition in the Production System Using Thermochemical Fluids. In Proceedings of the Abu Dhabi International Petroleum Exhibition & Conference, Abu Dhabi, UAE, 11 November 2019. [Google Scholar] [CrossRef]
- Fleyfel, F.; Meng, W.; Hernandez, O. Production of Waxy Low Temperature Wells with Hot Gas Lift. In Proceedings of the SPE Annual Technical Conference and Exhibition, Houston, TX, USA, 26 September 2004. [Google Scholar] [CrossRef]
- Khaibullina, K.S.; Korobov, G.Y.; Lekomtsev, A.V. Development of an asphalt-resin-paraffin deposits inhibitor and substantiation of the technological parameters of its injection into the bottom-hole formation zone. Periódico Tchê Química 2020, 17, 769–781. [Google Scholar]
- Lilya, S.; Dmitry, T.; Rahman, A. Prevention of scale in the downhole equipment and productive reservoir during the oil well operation. J. Appl. Eng. Sci. 2021, 19, 363–368. [Google Scholar] [CrossRef]
- Miller, A.; Smith, R.; Dufresne, B.; Mahmoudkhani, A. Out with the Old: Developing a New Test Methodology for Paraffin Wax Dispersion and Inhibition Testing. In Proceedings of the SPE International Conference on Oilfield Chemistry, Galveston, TX, USA, 29 March 2019. [Google Scholar] [CrossRef]
- Kar, T.; Firoozabadi, A. Mitigation of Paraffinic Wax Deposition and the Effect of Brine. In Proceedings of the SPE Annual Technical Conference and Exhibition, Calgary, AB, Canada, 23 September 2019. [Google Scholar] [CrossRef]
- Raney, K.; Alibek, K.; Shumway, M.; Karathur, K.; Stanislav, T.; West, G.; Jacobs, M. A Novel Biochemical-Based Paraffin Wax Removal Program Providing Revenue Generation and Asset Enhancement. In Proceedings of the SPE International Conference on Oilfield Chemistry, Galveston, TX, USA, 29 March 2019. [Google Scholar] [CrossRef]
- Xiu, Z.; Dufils, P.-E.; Zhou, J.; Cadix, A.; Hatchman, K.; Decoster, T.; Ferlin, P. Amphiphilic Wax Inhibitor for Tackling Crude Oil Wax Deposit Challenges. In Proceedings of the SPE International Conference on Oilfield Chemistry, Galveston, TX, USA, 29 March 2019. [Google Scholar] [CrossRef]
- Macary, S.; Mahtumov, N.; Muhamadiyev, H.; Akyyev, A.; Mashadov, G.; Al-Hassan, A.; AlWazzan, A. Wax Management: Comprehensive Approach to Assure Flow in Harsh Climate-Brown Field Conditions. In Proceedings of the SPE Russian Petroleum Technology Conference, Moscow, Russia, 15 October 2018. [Google Scholar] [CrossRef]
- Stanciu, C.; Fernandez, J.M. Manuscript Title: Paraffin/Asphaltene Cleaning Formulations-Lab Design and Case Studies. In Proceedings of the SPE International Conference and Exhibition on Formation Damage Control, Lafayette, LA, USA, 12 February 2020. [Google Scholar] [CrossRef]
- Wilson, A. Novel Polymer Modifications Lead to Next-Generation Pour-Point Depressants. J. Pet. Technol. 2018, 70, 114–116. [Google Scholar] [CrossRef]
- Nwankwo, K.O.; Chikwekwem, C.J.; Nwankwo, P.C. Simultaneous Flow Assurance and Production Optimization Using Chemical Paraffin Inhibition Method. In Proceedings of the the SPE Nigeria Annual International Conference and Exhibition, Lagos, Nigeria, 6 August 2018. [Google Scholar] [CrossRef]
- Morenov, V.; Leusheva, E. Development of Drilling Mud Solution for Drilling in Hard Rocks (RESEARCH NOTE). Int. J. Eng. 2017, 30, 620–626. [Google Scholar] [CrossRef]
- Mydland, S.; Whitson, C.H.; Carlsen, M.L.; Dahouk, M.M.; Yusra, I. Black-Oil and Compositional Reservoir Simulation of Gas-Based EOR in Tight Unconventional. In Proceedings of the SPE/AAPG/SEG Unconventional Resources Technology Conference, Virtual, 20 July 2020. [Google Scholar] [CrossRef]
- Feder, J. Gas Lift Operations Require Accurate Predictions of Downhole Annulus Pressure. J. Pet. Technol. 2019, 71, 65–67. [Google Scholar] [CrossRef]
- Rogachev, M.K.; Strizhnev, K.V. Bor’ba s oslozhneniyami pri dobyche nefti. [Fighting complications in oil production]. Mosc. Nedra-Bizn. 2006, 1, 296. [Google Scholar]
- Santos, H.F.L.; Perondi, E.A.; Wentz, A.V.; Silva Júnior, A.L.; Barone, D.A.C.; Galassi, M.; Ferreira, L.H.T. Annelida, a Robot for Removing Hydrate and Paraffin Plugs in Offshore Flexible Lines: Development and Experimental Trials. SPE Prod. Oper. 2020, 35, 641–653. [Google Scholar] [CrossRef]
- Taheri-Shakib, J.; Rajabi-Kochi, M.; Kazemzadeh, E.; Naderi, H.; Shekarifard, A. A comprehensive study of the impact of wax compositions on the wax appearance temperature (WAT) of some Iranian crude oils: An experimental investigation. J. Pet. Sci. Eng. 2018, 165, 67–80. [Google Scholar] [CrossRef]
- Khormali, A. Asphaltene precipitation and inhibition in carbonate reservoirs. Pet. Sci. Technol. 2017, 35, 515–521. [Google Scholar] [CrossRef]
- Shedid, S.A.; Yakoot, M.S. Simulation study of technical and feasible gas lift performance. Int. J. Pet. Sci. Technol. 2016, 10, 21–44. [Google Scholar]
- Thota, S.T.; Onyeanuna, C.C. Mitigation of wax in oil pipelines. Int. J. Eng. Res. Rev. 2016, 4, 39–47. [Google Scholar]
- Weingarten, J.S.; Euchner, J.A. Methods for predicting wax precipitation and deposition. SPE Prod. Eng. 1988, 3, 121–126. [Google Scholar] [CrossRef]
- White, M.; Pierce, K.; Acharya, T. A review of wax-formation/mitigation technologies in the petroleum industry. SPE Prod. Oper. 2018, 33, 476–485. [Google Scholar] [CrossRef]
- Zhao, Y.; Limb, D.; Zhu, X. A Study of Wax Deposition in Pipeline using Thermal Hydraulic Model. In Proceedings of the 18th International Conference on Multiphase Production Technology, Cannes, France, 7 June 2017. [Google Scholar]
- Zheng, S.; Saidoun, M.; Palermo, T.; Mateen, K.; Fogler, H.S. Wax deposition modeling with considerations of non-Newtonian characteristics: Application on field-scale pipeline. Energy Fuels 2017, 31, 5011–5023. [Google Scholar] [CrossRef]
- Melnikov, V.I. Method and Device for Liquidation and Prevention of Forming of Deposits and Obstructions in Oil and Gas Wells. RU Patent No. 2,248,442, 20 March 2005. [Google Scholar]
- Sevic, S.; Grubac, B. Simulation of temperature-pressure profiles and wax deposition in gas-lift wells. Chem. Ind. Chem. Eng. Q. 2017, 23, 537–545. [Google Scholar] [CrossRef]
- Aslanov, H.; Novruzov, A.; Harun, A. Managing Wax-Deposition Risks in Oil Subsea Pipelines by Integrating Wax Modeling and Pigging Performance. SPE Prod. Oper. 2019, 34, 625–634. [Google Scholar] [CrossRef]
- Beloglazov, I.; Morenov, V.; Leusheva, E.; Gudmestad, O.T. Modeling of Heavy-Oil Flow with Regard to Their Rheological Properties. Energies 2021, 14, 359. [Google Scholar] [CrossRef]
- Li, W.; Huang, Q.; Wang, W.; Ren, Y.; Dong, X.; Zhao, Q.; Hou, L. Study on Wax Removal during Pipeline-Pigging Operations. SPE Prod. Oper. 2019, 34, 216–231. [Google Scholar] [CrossRef]
- Akopov, E.A.; Akopov, L.E. Method for Cleaning Wells from Paraffin-Resinous Plugs and Device for Its Realization. RU Patent No. 1,810,496, 24 April 1993. [Google Scholar]
- Nguyen, V.T. Method of Preventing Formation of Asphaltene, Resinous Paraffin Deposits (ARPD) in Lift Pipes during Gas-Lift Operation of Oil Wells. RU Patent No. 2,740,462, 14 January 2021. [Google Scholar]
- Schumberger PIPESIM. Available online: http://www.sis.slb.ru/pipesim/ (accessed on 15 April 2018).











| Name | Optimal APG Composition |
|---|---|
| N2 | 0.281 |
| CO2 | 0.000 |
| CH4 | 67.557 |
| C2H6 | 8.223 |
| C3H8 | 5.849 |
| i-C4H10 | 1.632 |
| n-C4H10 | 1.959 |
| i-C5H12 | 3.244 |
| n-C5H12 | 2.311 |
| Pseudo C6 | 2.544 |
| Pseudo C7 | 2.451 |
| Pseudo C8 | 1.934 |
| Pseudo C9 | 1.989 |
| Pseudo C10 | 0.020 |
| Pseudo C11 | 0.007 |
Publisher’s Note: MDPI stays neutral with regard to jurisdictional claims in published maps and institutional affiliations. |
© 2021 by the authors. Licensee MDPI, Basel, Switzerland. This article is an open access article distributed under the terms and conditions of the Creative Commons Attribution (CC BY) license (https://creativecommons.org/licenses/by/4.0/).
Share and Cite
Rogachev, M.K.; Nguyen Van, T.; Aleksandrov, A.N. Technology for Preventing the Wax Deposit Formation in Gas-Lift Wells at Offshore Oil and Gas Fields in Vietnam. Energies 2021, 14, 5016. https://doi.org/10.3390/en14165016
Rogachev MK, Nguyen Van T, Aleksandrov AN. Technology for Preventing the Wax Deposit Formation in Gas-Lift Wells at Offshore Oil and Gas Fields in Vietnam. Energies. 2021; 14(16):5016. https://doi.org/10.3390/en14165016
Chicago/Turabian StyleRogachev, Mikhail Konstantinovich, Thang Nguyen Van, and Aleksandr Nikolaevich Aleksandrov. 2021. "Technology for Preventing the Wax Deposit Formation in Gas-Lift Wells at Offshore Oil and Gas Fields in Vietnam" Energies 14, no. 16: 5016. https://doi.org/10.3390/en14165016
APA StyleRogachev, M. K., Nguyen Van, T., & Aleksandrov, A. N. (2021). Technology for Preventing the Wax Deposit Formation in Gas-Lift Wells at Offshore Oil and Gas Fields in Vietnam. Energies, 14(16), 5016. https://doi.org/10.3390/en14165016

