Towards Smart Energy Grids: A Box-Constrained Nonlinear Underdetermined Model for Power System Observability Using Recursive Quadratic Programming
Abstract
1. Introduction
- The proposed nonlinear model is solved using a Recursive Quadratic Programming (RQP) method with super-linear convergence properties avoiding the Maratos effect.
- The innovation of the local search procedure is that the RQP converges super-linearly towards optimality, satisfying the binary restriction.
- The RQP presents a fast convergence rate towards optimality.
- The RQP method delivers multiple optimal solutions in a reasonable time with those consumed by a BILP model being solved by the branch-and-bound method (BBM).
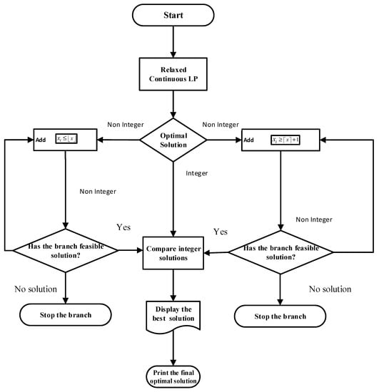
2. A Recursive Quadratic Programming Βackground
- Check termination criteria: For testing an iterate , the first-order optimality conditions KKT have to be evaluated.
- Solve approximate the QP sub-problem.
- Use the solution from 2, to define a new iterate employing a merit function to find a suitable step-length.
3. Optimum Design Model Formulation
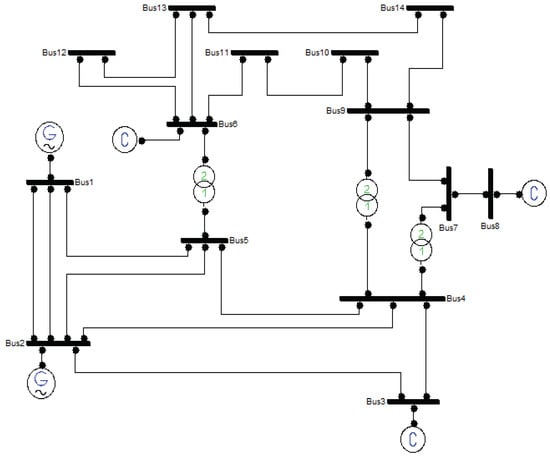
Illustrative Example of Deletion Presolve Using the IEEE-14 Bus System
4. Simulation Results and Discussion
5. Performance Evaluation and Comparisons
6. Conclusions
- (1)
- It delivers a fully functional solution for the OPP problem, with efficiency and increased effectiveness.
- (2)
- It serves as a first test best for a novel methodological approach for cost-efficient solutions to improve the monitoring of the power network across large geographic areas.
- (3)
- It has the potential to be integrated with sensor networks and 5G networks as well as advanced Data Miners in order to promote increased performance in energy management.
- (4)
- This approach can also be integrated with energy hardware solutions for advanced, low and middle scale smart home and smart city projects.
Author Contributions
Funding
Conflicts of Interest
Abbreviations
| SCADA | Supervisory Control and Data Acquisition |
| WAMS | Wide Area Monitoring System |
| SE | State Estimator |
| RTU | Remote Terminal Unit |
| OPP | Optimal PMU Placement |
| PMU | Phasor Measurement Unit |
| ILP | Integer Linear Programming |
| BILP | Binary Integer Linear Programming |
| MILP | Mixed Integer Linear Programming |
| LP | Linear Programming |
| NLP | Nonlinear Programming |
| KKT | Karush–Kuhn–Tucker |
| BFGS | Broydon–Fletcher–Goldfarbo–Shanno |
| BBM | Branch-and-Bound Method |
| RQP | Recursive Quadratic Programming |
| intlinprog | Integer Linear Programming solver |
| SCIP | Solve Constraint Integer Program solver |
Appendix A
| IEEE System | ILP Routines for Solving the Pure Constraint Integer Linear Problem | |||
|---|---|---|---|---|
| Gurobi | MOSEK | Intlinprog | SCIP | |
| Optimal PMU Locations | ||||
| 14 bus | 2, 7, 10, 13 | 2, 6, 7, 9 | 2, 8, 10, 13 | 2, 7, 11, 13 |
| 30 bus | 1, 5, 6, 9, 10, 12, 15, 19, 25, 27 | 1, 5, 8, 9, 10, 12, 18, 23, 25, 30 | 1, 5, 8, 10, 11, 12, 19, 23, 26, 29 | 2, 4, 6, 9, 10, 12, 15, 19, 25, 30 |
| 57 bus | 1, 6, 9, 15, 19, 20, 24, 25, 28, 32, 36, 38, 39, 41, 47, 50, 53 | 1, 2, 6, 13, 19, 22, 25, 27, 32, 36, 41, 43, 47, 51, 52, 55, 57 | 1, 4, 9, 20, 23, 27, 29, 30, 32, 36, 38, 41, 45, 46, 50, 54, 57 | 2, 6, 12, 14, 19, 22, 25, 27, 32, 36, 39, 41, 44, 47, 50, 52, 55 |
| 118 bus | 1, 5, 9, 12, 15, 17, 21, 23, 28, 30, 36, 40, 44, 46, 50, 51, 54, 62, 63, 68, 71, 75, 77, 80, 85, 86, 91, 94, 102, 105, 110, 114 | 1, 6, 9, 11, 12, 17, 21, 25, 29, 34, 37, 41, 45, 49, 53, 56, 62, 63, 68, 71, 72, 75, 77, 80, 85, 86, 90, 94, 102, 105, 110, 114 | 2, 5, 10, 12, 15, 17, 21, 25, 29, 34, 37, 41, 45, 49, 53, 56, 62, 64, 72, 73, 75, 77, 80, 85, 87, 91, 94, 101, 105, 110, 114, 116 | 3, 5, 9, 11, 12, 17, 21, 25, 28, 34, 37, 40, 45, 49, 52, 56, 62, 63, 68, 70, 71, 75, 77, 80, 85, 86, 90, 94, 101, 105, 110, 114 |
| Optimal PMU Locations of PMUs using SCIP |
| 1, 2, 3, 11, 12, 15, 17, 22, 23, 25, 26, 27, 33, 37, 38, 43, 48, 49, 53, 54, 55, 58, 59, 60, 62, 64, 65, 68, 71, 73, 79, 83, 85, 86, 88, 92, 93, 98, 99, 101, 109, 111, 112, 113, 116, 118, 119, 124, 132, 133, 138, 139, 143, 145, 152, 157, 160, 163, 173, 177, 183, 187, 189, 190, 193, 196, 200, 204, 208, 210, 211, 213, 216, 217, 219, 222, 225, 228, 267, 268, 269, 270, 272, 273, 274, 276, 294 |
| Optimal Locations of PMUs Through Intlinprog of MATLAB Optimization Toolbox |
| 1, 2, 3, 11, 15, 21, 23, 25, 27, 30, 33, 37, 38, 41, 43, 48, 49, 53, 54, 64, 68, 69, 71, 79, 83, 86, 88, 93, 96, 98, 99, 101, 109, 111, 112, 113, 116, 119, 128, 132, 135, 139, 141, 152, 157, 160, 164, 170, 183, 187, 188, 189, 190, 193, 196, 202, 209, 210, 212, 215, 216, 217, 222, 224, 228, 230, 233, 236, 237, 238, 240, 242, 251, 252, 253, 262, 264, 265, 268, 269, 270, 272, 275, 276, 277, 299, 300 |
| Optimal Locations of PMUs using Gurobi |
| 1, 2, 3, 11, 12, 15, 17, 20, 22, 23, 25, 27, 29, 33, 37, 38, 43, 48, 49, 53, 54, 55, 58, 59, 60, 62, 64, 65, 68, 71, 79, 83, 85, 86, 88, 89, 93, 98, 99, 101, 109, 111, 112, 113, 116, 118, 119, 124, 132, 133, 138, 139, 143, 145, 152, 157, 163, 167, 168, 173, 183, 184, 189, 190, 193, 196, 200, 204, 208, 210, 211, 213, 216, 217, 219, 224, 225, 228, 267, 268, 269, 270, 272, 273, 274, 276, 294 |
| Optimal Locations of PMUs using MOSEK |
| 1, 2, 3, 11, 12, 13, 15, 17, 22, 23, 25, 27, 30, 33, 37, 38, 43, 48, 49, 53, 54, 55, 58, 59, 60, 62, 64, 65, 68, 71, 76, 80, 85, 86, 88, 92, 93, 96, 98, 99, 101, 109, 111, 112, 113, 116, 118, 122, 125, 132, 135, 139, 141, 145, 152, 157, 160, 163, 171, 173, 183, 187, 188, 189, 190, 193, 196, 202, 208, 210, 211, 213, 216, 217, 219, 222, 226, 229, 267, 268, 269, 270, 272, 273, 274, 276, 294 |
| Iter | F-Count | f(x) | Feasibility | Steplength | Norm of Step | First-Order Optimality | |||||||||||||
|---|---|---|---|---|---|---|---|---|---|---|---|---|---|---|---|---|---|---|---|
| 0 | 1 | 1.032236 × 102 | 9.861 × 10−1 | 2.000 | |||||||||||||||
| 1 | 2 | 9.666889 × 101 | 9.984 × 10−1 | 1.000 | 4.379 | 4.059 × 102 | |||||||||||||
| 2 | 3 | 9.931676 × 101 | 2.984 × 10−1 | 1.000 | 2.952 | 4.062 × 102 | |||||||||||||
| 3 | 4 | 9.914983 × 101 | 1.361 × 10−1 | 7.000 × 10−1 | 1.644 | 4.062 × 102 | |||||||||||||
| 4 | 5 | 1.032552 × 102 | 4.321 × 10−2 | 1.000 | 9.177 × 10−1 | 4.060 × 102 | |||||||||||||
| 5 | 6 | 1.024552 × 102 | 1.324 × 10−2 | 1.000 | 1.406 | 4.056 × 102 | |||||||||||||
| 6 | 7 | 1.023897 × 102 | 6.082 × 10−3 | 7.000 × 10−1 | 8.273 × 10−1 | 4.060 × 102 | |||||||||||||
| 7 | 8 | 1.033093 × 102 | 6.327 × 10−4 | 1.000 | 9.285 × 10−1 | 4.062 × 102 | |||||||||||||
| 8 | 9 | 1.022358 × 102 | 3.298 × 10−6 | 1.000 | 4.972 × 10−1 | 4.062 × 102 | |||||||||||||
| 9 | 10 | 9.735171 × 101 | 1.030 × 10−7 | 1.000 | 1.702 | 4.062 × 102 | |||||||||||||
| 10 | 11 | 9.510909 × 101 | 2.575 × 10−8 | 1.000 | 1.369 | 4.062 × 102 | |||||||||||||
| 11 | 12 | 9.345127 × 101 | 6.438 × 10−9 | 1.000 | 8.949 × 10−1 | 4.062 × 102 | |||||||||||||
| 12 | 13 | 9.241002 × 101 | 1.610 × 10−9 | 1.000 | 7.573 × 10−1 | 4.060 × 102 | |||||||||||||
| 13 | 14 | 9.202713 × 101 | 4.024 × 10−10 | 1.000 | 6.289 × 10−1 | 4.062 × 102 | |||||||||||||
| 14 | 15 | 9.200234 × 101 | 7.112 × 10−19 | 1.000 | 1.842 × 10−1 | 4.061 × 102 | |||||||||||||
| 15 | 16 | 9.193331 × 101 | 0.000 | 1.000 | 2.631 × 10−2 | 4.061 × 102 | |||||||||||||
| 16 | 17 | 9.157585 × 101 | 0.000 | 1.000 | 1.001 × 10−1 | 4.061 × 102 | |||||||||||||
| 17 | 18 | 8.991064 × 101 | 0.000 | 1.000 | 5.182 × 10−1 | 4.059 × 102 | |||||||||||||
| 18 | 19 | 8.738703 × 101 | 0.000 | 1.000 | 1.735 | 4.897 × 102 | |||||||||||||
| 19 | 20 | 8.705728 × 101 | 1.110 × 10−16 | 1.000 | 6.643 × 10−1 | 4.931 × 102 | |||||||||||||
| 20 | 21 | 8.701730 × 101 | 2.220 × 10−16 | 1.000 | 2.365 × 10−1 | 4.918 × 102 | |||||||||||||
| 21 | 22 | 8.700852 × 101 | 2.220 × 10−16 | 1.000 | 9.617 × 10−2 | 4.923 × 102 | |||||||||||||
| 22 | 23 | 8.700622 × 101 | 2.190 × 10−16 | 1.000 | 7.026 × 10−2 | 4.921 × 102 | |||||||||||||
| 23 | 24 | 8.700109 × 101 | 2.220 × 10−16 | 1.000 | 6.787 × 10−2 | 4.915 × 102 | |||||||||||||
| 24 | 25 | 8.700013 × 101 | 2.220 × 10−16 | 1.000 | 3.499 × 10−2 | 4.915 × 102 | |||||||||||||
| 25 | 26 | 8.700002 × 101 | 2.220 × 10−16 | 1.000 | 1.208 × 10−2 | 4.915 × 102 | |||||||||||||
| 26 | 27 | 8.700000 × 101 | 1.110 × 10−16 | 1.000 | 4.134 × 10−3 | 4.915 × 102 | |||||||||||||
| 27 | 28 | 8.700000 × 101 | 1.110 × 10−16 | 1.000 | 1.391 × 10−3 | 4.914 × 102 | |||||||||||||
| 28 | 29 | 8.700000 × 101 | 2.220 × 10−16 | 1.000 | 5.724 × 10−4 | 4.914 × 102 | |||||||||||||
| 29 | 30 | 8.700000 × 101 | 1.110 × 10−16 | 1.000 | 3.275 × 10−4 | 4.915 × 102 | |||||||||||||
| 30 | 31 | 8.700000 × 101 | 1.110 × 10−16 | 1.000 | 2.096 × 10−4 | 4.915 × 102 | |||||||||||||
| 31 | 32 | 8.700000 × 101 | 2.220 × 10−16 | 1.000 | 1.244 × 10−4 | 4.915 × 102 | |||||||||||||
| 32 | 33 | 8.700000 × 101 | 1.110 × 10−16 | 1.000 | 6.905 × 10−5 | 4.915 × 102 | |||||||||||||
| 33 | 34 | 8.700000 × 101 | 1.110 × 10−16 | 1.000 | 4.039 × 10−5 | 4.104 × 102 | |||||||||||||
| 34 | 35 | 8.700000 × 101 | 2.220 × 10−16 | 1.000 | 2.224 × 10−5 | 2.360 × 102 | |||||||||||||
| 35 | 36 | 8.700000 × 101 | 1.110 × 10−16 | 1.000 | 7.175 × 10−6 | 1.499 × 101 | |||||||||||||
| 36 | 37 | 8.700000 × 101 | 0.000 | 1.000 | 1.622 × 10−6 | 5.052 × 10−7 | |||||||||||||
| find(optimresults.x == 1.000)’ | |||||||||||||||||||
| ans = | |||||||||||||||||||
| Columns 1 through 20 | |||||||||||||||||||
| 1 | 2 | 3 | 11 | 12 | 15 | 17 | 20 | 22 | 23 | 25 | 27 | 33 | 37 | 38 | 43 | 48 | 49 | 53 | 54 |
| Columns 21 through 40 | |||||||||||||||||||
| 55 | 58 | 59 | 60 | 62 | 64 | 68 | 69 | 71 | 73 | 79 | 83 | 85 | 86 | 88 | 92 | 93 | 98 | 99 | 101 |
| Columns 41 through 60 | |||||||||||||||||||
| 109 | 111 | 112 | 113 | 116 | 118 | 119 | 128 | 132 | 135 | 138 | 139 | 143 | 145 | 152 | 157 | 160 | 163 | 173 | 177 |
| Columns 61 through 80 | |||||||||||||||||||
| 183 | 187 | 189 | 190 | 193 | 196 | 200 | 204 | 208 | 210 | 212 | 213 | 216 | 217 | 223 | 224 | 228 | 230 | 267 | 268 |
| Columns 81 through 87 | |||||||||||||||||||
| 269 | 270 | 272 | 273 | 274 | 276 | 294 | |||||||||||||
| Test System | Objective Value | Optimal PMU Placement |
|---|---|---|
| IEEE-14 bus | 4 | 2, 8, 10, 13 |
| 2, 6, 8, 9 | ||
| 2, 7, 11, 13 | ||
| 2, 7, 10, 13 | ||
| 2, 6, 7, 9 | ||
| IEEE-30 bus | 10 | 1, 7, 8, 10, 11, 12, 18, 24, 26, 27 |
| 1, 7, 8, 10, 11, 12, 18, 24, 25, 27 | ||
| 1, 7, 8, 10, 11, 12, 18, 24, 26, 27 | ||
| 1, 7, 8, 9, 10, 12, 18, 24, 26, 27 | ||
| 1, 6, 7, 9, 10, 12, 18, 23, 26, 27 | ||
| 1, 7, 8, 9, 10, 12, 15, 20, 25, 27 | ||
| 1, 7, 8, 10, 11, 12, 18, 24, 25, 27 | ||
| IEEE-57 bus | 17 | 2, 6, 12, 19, 22, 25, 27, 29, 32, 36, 38, 41, 45, 46, 50, 54, 57 |
| 2, 6, 12, 14, 19, 22, 25, 27, 32, 36, 41, 45, 47, 50, 52, 55, 57 | ||
| 1, 4, 6, 10, 19, 22, 25, 27, 32, 36, 39, 41, 44, 46, 49, 52, 55 | ||
| 1, 4, 6, 13, 20, 23, 25, 27, 32, 36, 41, 44, 47, 51, 52, 55, 57 | ||
| 1, 4, 6, 10, 19, 22, 25, 27, 32, 36, 41, 44, 46, 49, 52, 55, 57 | ||
| 1, 4, 9, 10, 19, 22, 25, 26, 29, 32, 36, 39, 41, 44, 46, 49, 53 | ||
| 1, 4, 6, 10, 20, 23, 27, 30, 32, 36, 41, 44, 46, 49, 52, 55, 57 | ||
| 1, 6, 9, 15, 19, 22, 25, 27, 32, 36, 38, 39, 41, 47, 50, 52, 55 | ||
| 2, 6, 12, 14, 19, 22, 25, 27, 32, 36, 41, 44, 47, 50, 52, 54, 57 | ||
| IEEE-118 bus | 32 | 3, 5, 10, 12, 13, 17, 21, 25, 28, 34, 37, 41, 45, 49, 53, 56, 62, 64, 72, 73, 75, 77, 80, 85, 86, 91, 94, 102, 105, 110, 114, 116 |
| 3, 5, 10, 12, 15, 17, 21, 24, 26, 28, 34, 37, 40, 45, 49, 53, 56, 62, 64, 73, 75, 77, 80, 85, 86, 90, 94, 102, 105, 110, 114, 116 | ||
| 3, 5, 9, 12, 13, 17, 21, 25, 29, 34, 37, 41, 45, 49, 53, 56, 62, 64, 72, 73, 75, 77, 80, 85, 87, 90, 94, 102, 105, 110, 114, 116 | ||
| 1, 5, 9, 11, 12, 17, 21, 24, 26, 28, 34, 37, 41, 45, 49, 53, 56, 62, 64, 73, 75, 77, 80, 85, 87, 90, 94, 102, 105, 110, 114, 116 | ||
| 2, 5, 10, 11, 12, 17, 21, 23, 29, 30, 34, 37, 40, 45, 49, 53, 56, 62, 63, 68, 71, 75, 77, 80, 85, 87, 90, 94, 102, 105, 110, 115 | ||
| 2, 5, 9, 12, 15, 17, 21, 24, 26, 28, 34, 37, 41, 45, 49, 53, 56, 62, 64, 68, 73, 75, 77, 80, 85, 87, 91, 94, 102, 105, 110, 114 | ||
| 1, 5, 9, 11, 12, 17, 21, 24, 26, 28, 34, 37, 41, 45, 49, 53, 56, 62, 64, 68, 73, 75, 77, 80, 85, 87, 91, 94, 102, 105, 110, 114 | ||
| 3, 5, 10, 12, 13, 17, 21, 25, 28, 34, 37, 41, 45, 49, 53, 56, 62, 63, 68, 70, 71, 76, 79, 84, 87, 89, 92, 96, 100, 105, 110, 114 | ||
| 3, 5, 10, 12, 13, 17, 21, 25, 29, 34, 37, 40, 45, 49, 53, 56, 62, 63, 68, 70, 71, 78, 85, 86, 91, 92, 96, 100, 105, 110, 114, 118 | ||
| 3, 5, 10, 12, 13, 17, 21, 25, 28, 34, 37, 40, 45, 49, 53, 56, 62, 63, 68, 70, 71, 78, 84, 86, 89, 92, 96, 100, 105, 110, 114, 118 | ||
| 1, 5, 10, 12, 13, 17, 21, 25, 29, 34, 37, 40, 45, 49, 53, 56, 62, 63, 68, 70, 71, 78, 84, 86, 89, 92, 96, 100, 105, 110, 114, 118 | ||
| IEEE-300 bus | 87 | 1, 2, 3, 11, 12, 15, 17, 20, 22, 23, 25, 27, 33, 37, 38, 43, 48, 49, 53, 54, 55, 58, 59, 60, 64, 68, 69, 71, 73, 79, 83, 85, 86, 88, 92, 93, 98, 99, 101, 109, 111, 112, 113, 116, 118, 119, 124, 132, 135, 138, 139, 143, 145, 152, 157, 163, 167, 173, 183, 187, 188, 189, 190, 193, 196, 202, 204, 208, 210, 212, 213, 216, 217, 219, 223, 226, 228, 240, 267, 268, 269, 270, 272, 273, 274, 276, 294 |
| 1, 2, 3, 11, 12, 15, 17, 22, 23, 25, 26, 27, 33, 37, 38, 43, 48, 49, 53, 54, 55, 58, 59, 60, 62, 64, 65, 68, 71, 73, 79, 83, 85, 86, 88, 92, 93, 98, 99, 101, 109, 111, 112, 113, 116, 118, 119, 128, 132, 135, 138, 139, 143, 145, 152, 157, 163, 167, 173, 183, 187, 188, 189, 190, 193, 196, 202, 204, 208, 210, 212, 213, 216, 217, 223, 226, 228, 230, 267, 268, 269, 270, 272, 273, 274, 276, 294 | ||
| 1, 2, 3, 11, 15, 17, 22, 23, 26, 27, 33, 37, 43, 48, 49, 53, 54, 55, 58, 59, 60, 62, 64, 68, 69, 71, 73, 78, 80, 85, 86, 88, 92, 93, 98, 99, 101, 109, 111, 112, 113, 116, 118, 119, 128, 132, 135, 138, 139, 143, 145, 152, 157, 160, 163, 173, 183, 187, 188, 189, 190, 193, 196, 200, 204, 208, 210, 212, 213, 216, 218, 221, 223, 228, 230, 232, 251, 256, 267, 268, 269, 270, 272, 274, 276, 299, 300 | ||
| IEEE-300 bus | 87 | 1, 2, 3, 11, 15, 17, 22, 23, 26, 27, 33, 37, 38, 43, 48, 49, 53, 54, 55, 58, 60, 62, 64, 68, 69, 71, 73, 78, 80, 85, 86, 88, 92, 93, 98, 99, 101, 109, 111, 112, 113, 116, 118, 119, 128, 132, 135, 138, 139, 143, 145, 152, 157, 160, 163, 173, 183, 187, 188, 189, 190, 193, 196, 200, 204, 208, 210, 212, 213, 216, 218, 221, 223, 228, 230, 232, 251, 262, 267, 268, 269, 270, 272, 274, 276, 299, 300 |
| 1, 2, 3, 11, 12, 13, 15, 17, 22, 23, 25, 27, 33, 37, 38, 43, 48, 49, 53, 54, 58, 60, 62, 64, 65, 68, 71, 73, 78, 83, 85, 86, 88, 92, 93, 98, 99, 101, 109, 111, 112, 113, 116, 118, 119, 128, 132, 135, 138, 139, 143, 145, 152, 157, 163, 167, 173, 183, 187, 188, 189, 190, 193, 196, 202, 204, 208, 210, 212, 213, 216, 217, 221, 223, 228, 230, 236, 262, 267, 268, 269, 270, 272, 273, 274, 276, 300 | ||
| 1, 2, 3, 11, 12, 15, 17, 22, 23, 25, 26, 27, 33, 37, 38, 43, 48, 49, 53, 54, 58, 60, 62, 64, 65, 68, 71, 73, 79, 83, 85, 86, 88, 92, 93, 98, 99, 101, 109, 111, 112, 113, 116, 118, 119, 128, 132, 135, 138, 139, 143, 145, 152, 157, 163, 167, 173, 183, 187, 188, 189, 190, 193, 196, 200, 204, 208, 210, 212, 213, 216, 217, 223, 226, 228, 230, 236, 262, 267, 268, 269, 270, 272, 273, 274, 276, 300 | ||
| 1, 2, 3, 11, 12, 15, 17, 22, 23, 25, 26, 27, 33, 37, 38, 43, 48, 49, 53, 54, 58, 60, 62, 64, 65, 68, 71, 73, 78, 83, 85, 86, 88, 92, 93, 98, 99, 101, 109, 111, 112, 113, 116, 118, 119, 128, 132, 135, 138, 139, 143, 145, 152, 157, 164, 167, 173, 183, 187, 188, 189, 190, 193, 196, 202, 204, 209, 210, 212, 213, 216, 217, 221, 223, 228, 230, 236, 262, 267, 268, 269, 270, 272, 274, 276, 294, 299 | ||
| 1, 2, 3, 11, 12, 15, 17, 22, 23, 26, 27, 33, 37, 38, 43, 48, 49, 53, 54, 59, 60, 62, 64, 65, 68, 71, 73, 79, 83, 85, 86, 88, 92, 93, 98, 99, 101, 109, 111, 112, 113, 116, 118, 119, 128, 132, 135, 138, 139, 143, 145, 152, 157, 164, 167, 173, 183, 187, 188, 189, 190, 193, 196, 202, 204, 208, 210, 212, 213, 216, 217, 223, 226, 228, 230, 232, 236, 237, 267, 268, 269, 270, 272, 275, 276, 294, 299 |
| IEEE System | Optimal Value | MIXED-INTEGER LINEAR PROGRAM | NONLINEAR PROGRAM | ||||
|---|---|---|---|---|---|---|---|
| Elapsed Time (s) | Average Elapsed Time (s) | ||||||
| Gurobi | MOSEK | Intlinprog | SCIP | Analytically Gradients | Approximations Differences | ||
| 14 bus | 4 | 0.02417 | 0.11 | 0.050035 | 0.01873 | 0.087140 | 0.322370 |
| 30 bus | 10 | 0.01506 | 0.08 | 0.018850 | 0.04615 | 0.151758 | 0.343953 |
| 57 bus | 17 | 0.02302 | 0.17 | 0.038206 | 0.02890 | 0.493773 | 1.608577 |
| 118 bus | 32 | 0.02459 | 0.16 | 0.036103 | 0.04214 | 0.249894 | 3.347825 |
| 300 bus | 87 | 0.04447 | 0.17 | 0.458907 | 0.05359 | 2.703687 | 56.31137 |
References
- Phadke, A.G.; Thorp, J.S. Synchronized Phasor Measurements and Their Applications, 2nd ed.; Springer: New York, NY, USA, 2017. [Google Scholar]
- Manousakis, N.M.; Korres, G.N.; Georgilakis, P.S. Taxonomy of PMU placement methodologies. IEEE Trans. Power Syst. 2012, 27, 1070–1077. [Google Scholar] [CrossRef]
- Nazari-Heris, M.; Mohammadi-Ivatloo, B. Application of heuristic algorithms to optimal PMU placement in electric power systems: An updated review. Renew. Sustain. Energy Rev. 2015, 50, 214–228. [Google Scholar] [CrossRef]
- Babu, R.; Bhattacharyya, B. An Approach for Optimal Placement of Phasor Measurement Unit for Power Network Observability Considering Various Contingencies. Iran. J. Sci. Technol. Trans. Electr. Eng. 2018, 42, 161–183. [Google Scholar] [CrossRef]
- Rahman, N.H.A.; Zobaa, A.F. Optimal PMU placement using topology transformation method in power systems. J. Adv. Res. 2016, 7, 625–634. [Google Scholar] [CrossRef]
- Poirion, P.L.; Toubaline, S.; D’Ambrosio, C.; Liberti, L. The power edge set problem. Networks 2016, 68, 104–120. [Google Scholar] [CrossRef]
- Pal, A.; Vullikanti, A.K.S.; Ravi, S.S. A PMU Placement Scheme Considering Realistic Costs and Modern Trends in Relaying. IEEE Trans. Power Syst. 2017, 32, 552–561. [Google Scholar] [CrossRef]
- Pal, A.; Sánchez, A.G.A.; Thorp, J.S.; Centeno, V.A. A Community-based Partitioning Approach for phasor Measurement Unit Placement in Large systems. Electr. Power Compon. Syst. 2016, 44, 1317–1329. [Google Scholar] [CrossRef]
- Theodorakatos, N.P. Optimal Phasor Measurement Unit Placement for Numerical Observability Using a Two-Phase Branch-and-Bound Algorithm. Int. J. Emerg. Electr. Power Syst. 2018, 19, 1–25. [Google Scholar] [CrossRef]
- Shahriar, M.S.; Habiballah, I.O.; Hussein, H. Optimization of Phasor Measurement Unit (PMU) Placement in Supervisory Control and Data Acquisition (SCADA)-Based Power System for Better State-Estimation Performance. Energies 2018, 11, 570. [Google Scholar] [CrossRef]
- Manousakis, N.M.; Korres, G.N. A Weighted Least Squares Algorithm for optimal PMU placement. IEEE Trans. Power Syst. 2013, 28, 3499–3500. [Google Scholar] [CrossRef]
- Theodorakatos, N.P.; Manousakis, N.M.; Korres, G.N. Optimal Placement of Phasor Measurement Units with Linear and Non-linear Models. Electr. Power Compon. Syst. 2015, 43, 357–373. [Google Scholar] [CrossRef]
- Korres, G.N.; Manousakis, N.M.; Xygkis, T.C.; Lofberg, J. Optimal phasor measurement unit placement for numerical observability in the presence of conventional measurement using semi-definite programming. IET Gener. Transm. Distrib. 2015, 9, 2427–2436. [Google Scholar] [CrossRef]
- Manousakis, N.M.; Korres, G.N. Optimal Allocation of Phasor Measurement Units Considering Various Contingencies and Measurement Redundancy. IEEE Transcations Instrum. Meas. 2019. [Google Scholar] [CrossRef]
- Almunif, A.; Fan, L. DC State Estimation Model-Based Mixed Integer Semidefinite Programming for Optimal PMU Placement. In Proceedings of the 2018 North American Power Symposium (NAPS), Fargo, ND, USA, 9–11 September 2018; pp. 1–6. [Google Scholar]
- Almunif, A.; Fan, L. Mixed integer linear programming and nonlinear programming for optimal PMU placement. In Proceedings of the 2017 North American Power Symposium (NAPS), Morgantown, WV, USA, 17–19 September 2017; pp. 1–6. [Google Scholar]
- Almunif, A.; Fan, L. Optimal PMU placement for modeling power grid observability with mathematical programming methods. Int. Trans. Electr. Energ. Syst. 2020, 30, e12182. [Google Scholar] [CrossRef]
- Koutsoukis, N.C.; Manousakis, N.M.; Georgilakis, P.S.; Korres, G.N. Numerical observability method for optimal phasor measurement units placement using recursive Tabu search method. IET Gener. Transm. Distrib. 2013, 7, 347–356. [Google Scholar] [CrossRef]
- Babu, R.; Bhattacharyya, B. Optimal allocation of phasor measurement unit for full observability of the connected power network. Electr. Power Energy Syst. 2016, 79, 89–97. [Google Scholar] [CrossRef]
- Mishra, C.; Jones, K.D.; Pal, A.; Centeno, V. Binary particle swarm optimisation-based optimal substation coverage algorithm for phasor measurement unit installations in practical systems. IET Gener. Transm. Distrib. 2016, 10, 1–8. [Google Scholar] [CrossRef]
- Singh, S.P. A Multi-objective PMU Placement Method in Power System via Binary Gravitational Search Algorithm. Electr. Power Compon. Syst. 2017, 45, 1–14. [Google Scholar] [CrossRef]
- Dalali, M.; Karegar, H.K. Optimal PMU placement for full observability of the power network with maximum redundancy using modified binary cuckoo optimisation algorithm. IET Gener. Transm. Distrib. 2016, 10, 2817–2824. [Google Scholar] [CrossRef]
- Müller, H.H.; Castro, C.A. Genetic algorithm-based phasor measurement unit placement method considering observability and security criteria. IET Gener. Transmiss. Distrib. 2016, 10, 270–280. [Google Scholar] [CrossRef]
- Theodorakatos, N.P. Optimal Phasor Measurement Unit Placement for Numerical Observability Using Branch-and-Bound and a Binary-Coded Genetic Algorithm. Electr. Power Compon. Syst. 2019, 47, 357–371. [Google Scholar] [CrossRef]
- Wilson, R.E.; Zevenbergen, G.A.; Mah, D.L.; JayMurphy, A. Calculation of transmission line parameters from synchronized measurements. Εlectr. Mach. Power Syst. 1999, 27, 1269–1278. [Google Scholar]
- Abdulrahman, K.; Al-Othman El-Naggar, K.M.; AlSharidah, M.E. On-line Estimation of Transmission Line Parameters Using Synchronized Measurements. Electr. Power Compon. Syst. 2016, 44, 233–239. [Google Scholar]
- Manousakis, N.M.; Korres, G.N. A hybrid power system state estimator using synchronized and unsynchronized sensors. Int. Trans. Electr. Energ. Syst. 2018, 28, e2580. [Google Scholar] [CrossRef]
- Alexopoulos, T.A.; Manousakis, N.M.; Korres, G.N. Fault Location Observability using Phasor Measurements Units via Semidefinite Programming. IEEE Access 2016, 4, 5187–5195. [Google Scholar] [CrossRef]
- Theodorakatos, N.P. Fault Location Observability Using Phasor Measurement Units in a Power Network Through Deterministic and Stochastic Algorithms. Electr. Power Compon. Syst. 2019, 47, 212–229. [Google Scholar] [CrossRef]
- Kavasseri, R.; Srinivasan, S.K. Joint placement of phasor and conventional power flow measurements for fault observability of power systems. IET Gener. Transm. Distrib. 2011, 5, 1019–1024. [Google Scholar] [CrossRef]
- Zhang, Y.; Li, T.; Na, G.; Li, G.; Li, Y. Optimized Extreme Learning Machine for Power System Transient Stability Prediction Using Synchrophasors. Math. Probl. Eng. 2015, 2015, 529724. [Google Scholar] [CrossRef]
- Baldik, R. Applied Optimization: Formulation and Algorithms for Engineering Systems; Cambridge University Press: Cambridge, UK, 2006. [Google Scholar]
- Williams, H.P. Model Building in Mathematical Programming; John Wiley & Sons: New York, NY, USA, 2013. [Google Scholar]
- Puranik, Y.; Sahinidis, N.V. Deletion Presolve for Accelerating Infeasibility Diagnosis in Optimization Models. Inf. J. Comput. 2017, 29, 754–766. [Google Scholar] [CrossRef]
- Arora, J.S. Introduction to Optimum Design, 4th ed.; Elsevier Inc.: Amsterdam, The Netherlands, 2016. [Google Scholar]
- Chinneck, J.W. Feasibility and Infeasibility in Optimization: Algorithms and Computational Methods; Springer, International Series in Operations Research & Management Science: Cham, Switzerland, 2008. [Google Scholar]
- Maratos, N.G. Exact Penalty Function Algorithms for Finite Dimensional and Optimization Problems. Ph.D. Thesis, Imperial College of Science and Technology, University of London, London, UK, 1978. [Google Scholar]
- The MathWorks Inc. Optimization Toolbox for use with MATLAB R®. User’s Guide for Mathwork. 2016. Available online: www.mathworks.com (accessed on 1 February 2019).
- Karlof, J.K. Integer Programming: Theory and Practice; CRC Press, Taylor & Francis: Boca Raton, FL, USA, 2006. [Google Scholar]
- Cormen, T.H.; Leiserson, C.E.; Rivest, R.L.; Stein, C. Introduction to Algorithms; Massachusetts Institute of Technology; The MIT Press: Cambridge, MA, USA; London, UK, 2009. [Google Scholar]
- Berthold, T.; Gamrath, G.; Gleixner, A.M.; Heinz, S.; Koch, T.; Shinano, Y. Solving mixed integer linear and nonlinear problems using the SCIP optimization suite. ZIB-Rep. 2012, 12–27, 1–23. [Google Scholar]
- Parametric Fusion (MOSEK 9.2). Available online: https://www.mosek.com (accessed on 4 March 2019).
- The Fastest Solver. Available online: http://www.gurobi.com (accessed on 10 August 2019).
- Electrical & Computer Engineering. Available online: http://www.ee.washington.edu/research/pstca (accessed on 12 July 2019).




© 2020 by the authors. Licensee MDPI, Basel, Switzerland. This article is an open access article distributed under the terms and conditions of the Creative Commons Attribution (CC BY) license (http://creativecommons.org/licenses/by/4.0/).
Share and Cite
Theodorakatos, N.P.; Lytras, M.; Babu, R. Towards Smart Energy Grids: A Box-Constrained Nonlinear Underdetermined Model for Power System Observability Using Recursive Quadratic Programming. Energies 2020, 13, 1724. https://doi.org/10.3390/en13071724
Theodorakatos NP, Lytras M, Babu R. Towards Smart Energy Grids: A Box-Constrained Nonlinear Underdetermined Model for Power System Observability Using Recursive Quadratic Programming. Energies. 2020; 13(7):1724. https://doi.org/10.3390/en13071724
Chicago/Turabian StyleTheodorakatos, Nikolaos P., Miltiadis Lytras, and Rohit Babu. 2020. "Towards Smart Energy Grids: A Box-Constrained Nonlinear Underdetermined Model for Power System Observability Using Recursive Quadratic Programming" Energies 13, no. 7: 1724. https://doi.org/10.3390/en13071724
APA StyleTheodorakatos, N. P., Lytras, M., & Babu, R. (2020). Towards Smart Energy Grids: A Box-Constrained Nonlinear Underdetermined Model for Power System Observability Using Recursive Quadratic Programming. Energies, 13(7), 1724. https://doi.org/10.3390/en13071724

