Cost-Effectiveness of Carbon Emission Abatement Strategies for a Local Multi-Energy System—A Case Study of Chalmers University of Technology Campus
Abstract
1. Introduction
- what operation strategies can be utilized to abate CO emissions in a local multi-energy system; and
- how cost-effective these strategies can be.
- Defining emission abatement strategies in MESs’ operation and evaluating cost-effectiveness of these strategies across different carbon prices
- Optimizing a local multi-energy system over a year with a short foresight rolling time horizon
- Multi-objective optimization of three energy carriers: district heating (DH), district cooling and electricity.
The Paper’s Structure
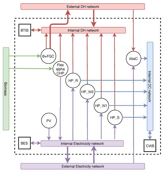
2. Multi-Energy System Model of Chalmers University of Technology Campus
- Heat pumps: This technology can be placed between the three energy carriers (district heating, district cooling, and electricity) by assigning the hot source to district heating network and cold sink to district cooling network (see Figure 3).
- Absorption chiller: This technology can provide flexibility in the system by using heat from district heating network to produce cooling for the district cooling.
- Combined Heat and Power: The biomass boiler and turbine can provide electricity and heating simultaneously to the electricity and district heating networks. Flexibility is introduced by the power-to-heat ratio (alpha) that varies the amount of fuel to be converted to electricity or heating.
2.1. Model formulation of Chalmers Campus Energy System
2.1.1. Objective Function
2.1.2. Energy Balances
2.1.3. Energy Technologies
2.2. Input Data
3. Key Results
3.1. Emission Abatement Strategies
- Phase (I): In this phase, although the COP of is higher than , the MES optimizer decides to replace with . Moreover, the electricity and heat production from the CHP unit is increased which leads to a decrease in electricity and district heating imports.
- Phase (II): The previous actions are continued. Additionally, the heat production from the biomass boiler rapidly increases and causes an increase in the district heating exports. Moreover, the usage of the absorption chiller decreases and is replaced by .
- Phase (III): The actions in the second phase are continued in this phase as well. Additionally, the usage of is further decreased and substituted by which has a lower COP. Another strategy started in this phase is the increase in usage of storage. Furthermore, it’s observed that the operation of CHP starts to move towards relatively greater heat production than electricity and consequently more electricity imports.
- Phase (IV): From this phase on, no considerable change is observed in the heating and cooling systems except the increase in usage of BITES and slight increase in usage of (instead of ). At the beginning of this phase, further increase in the usage of the biomass boiler and further decrease in the usage of the absorption chiller no longer contributes to the objective function. The CHP’s transition from electricity to heat production is continued in this phase as well.
- Phase (V): In this phase, the MES optimizer cannot do much to abate more emissions. Only a slight increase in storage usage and a small decrease in electricity production from the CHP is observed.
3.2. Cost of Strategies
4. Discussion
4.1. Incentives Behind The Strategies
4.2. Cost-Effectiveness of Abatement Strategies
5. Conclusions
Supplementary Materials
Author Contributions
Funding
Acknowledgments
Conflicts of Interest
Abbreviations
| MES | Multi-energy system |
| MILP | Mixed integer linear programming |
| RES | Renewable energy source |
| DES | Distributed energy sources |
| DH | District heating |
| CHP | Combined heat and power |
| B | Biomass boiler |
| FGC | Flue gas Condenser |
| HP | Electrical heat pump |
| AbsC | Absoption chiller |
| BES | Battery energy storage |
| BITES | Building inertia thermal energy storage |
| CWB | Cold water basin |
| PV | Photovoltaic panel |
| GAMS | General Algebtic Modeling System |
| COP | Coefficient of performance |
| TAC | Total abatement cost |
| MAC | Marginal abatement cost |
| EU ETS | European Emission Trading System |
| EXP | export to external grid |
| IMP | import from external grid |
Appendix A. Technology Equations
Appendix A.1. General Constraints
Appendix A.2. Biomass Boiler (B) and Flue Gas Condenser (FGC)
Appendix A.3. Combined Heat and Power
Appendix A.4. Absorption Chiller
Appendix A.5. Refrigeration Heat Pump (HPR)
Appendix A.6. Storages
Appendix A.6.1. Cold Water Basin (CWB)
Appendix A.6.2. Battery
Appendix B. Input Data
| Biomass boiler and flue gas condenser |
|---|
| 8000 kW 1000 kW 0.77 0.5 1000 kW 1000 kW |
| Combined heat and power |
| 6000 kW 800 kW 0.77 0.17 1000 kW 1000 kW |
| Absorption chiller |
| 2300 kW 0.5 200 kW |
| Cold water basin |
| 204 kWh/h 35 kWh/h 814 kWh 0.95 0.95 |
| Battery energy storage (2 units) |
| 100 and 50 kW 200 and 100 kWh 0.95 0.95 0.2 |
| Thermal energy storage tank |
| 11 MWh/h 23 MWh/h 39 MWh 0.95 0.95 0.01 |
| Heat pumps |
| 216 kW 3 1.8 1.67 216 kW 3 1.8 1.67 203 kW 3.1 2.19 1.42 263 kW 2.86 1.9 1.51 |
| Starting Date | Ending Date | |
|---|---|---|
| Heating Season | 1st November | 30th April |
| Cooling Season | 1st May | 31st October |


| Unit | HOB Biomass | CHP Biomass | HOB Gas | CHP Gas | HOB Oil | RH | CHP WI |
|---|---|---|---|---|---|---|---|
| 79 | 46 | 299 | 183 | 339 | 43 | 59 |
| Technology | biomass | coal | gas | hydro | nuclear | hydro-discharge |
|---|---|---|---|---|---|---|
| Emission factor () | 230 | 820 | 490 | 24 | 12 | 46 |
| Technology | geothermal | unknown | oil | solar | wind | hydro-charge |
| Emission factor () | 38 | 362 | 782 | 45 | 11 | 0 |

References
- Ruester, S.; Schwenen, S.; Batlle, C.; Pérez-Arriaga, I. From distribution networks to smart distribution systems: Rethinking the regulation of European electricity DSOs. Util. Policy 2014, 31, 229–237. [Google Scholar] [CrossRef]
- Guo, Y.; Pan, M.; Fang, Y.; Khargonekar, P.P. Decentralized Coordination of Energy Utilization for Residential Households in the Smart Grid. IEEE Trans. Smart Grid 2013, 4, 1341–1350. [Google Scholar] [CrossRef]
- Koirala, B.P.; Koliou, E.; Friege, J.; Hakvoort, R.A.; Herder, P.M. Energetic communities for community energy: A review of key issues and trends shaping integrated community energy systems. Renew. Sustain. Energy Rev. 2016, 56, 722–744. [Google Scholar] [CrossRef]
- Giotitsas, C.; Pazaitis, A.; Kostakis, V. A peer-to-peer approach to energy production. Technol. Soc. 2015, 42, 28–38. [Google Scholar] [CrossRef]
- Mancarella, P. MES (multi-energy systems): An overview of concepts and evaluation models. Energy 2014, 65, 1–17. [Google Scholar] [CrossRef]
- Grosspietsch, D.; Saenger, M.; Girod, B. Matching decentralized energy production and local consumption: A review of renewable energy systems with conversion and storage technologies. Wiley Interdiscip. Rev. Energy Environ. 2019, 8, e336. [Google Scholar] [CrossRef]
- Perera, A.T.D.; Nik, V.M.; Mauree, D.; Scartezzini, J.L. An integrated approach to design site specific distributed electrical hubs combining optimization, multi-criterion assessment and decision making. Energy 2017, 134, 103–120. [Google Scholar] [CrossRef]
- Majidi, M.; Nojavan, S.; Zare, K. A cost-emission framework for hub energy system under demand response program. Energy 2017, 134, 157–166. [Google Scholar] [CrossRef]
- Bracco, S.; Dentici, G.; Siri, S. Economic and environmental optimization model for the design and the operation of a combined heat and power distributed generation system in an urban area. Energy 2013, 55, 1014–1024. [Google Scholar] [CrossRef]
- Wang, R.; Zhou, Z.; Ishibuchi, H.; Liao, T.; Zhang, T. Localized Weighted Sum Method for Many-Objective Optimization. IEEE Trans. Evol. Comput. 2018, 22, 3–18. [Google Scholar] [CrossRef]
- Wu, Q.; Ren, H.; Gao, W.; Ren, J. Multi-objective optimization of a distributed energy network integrated with heating interchange. Energy 2016, 109, 353–364. [Google Scholar] [CrossRef]
- Li, G.; Wang, R.; Zhang, T.; Ming, M. Multi-Objective Optimal Design of Renewable Energy Integrated CCHP System Using PICEA-g. Energies 2018, 11, 743. [Google Scholar] [CrossRef]
- Huang, Y.; Zhang, W.; Yang, K.; Hou, W.; Huang, Y. An Optimal Scheduling Method for Multi-Energy Hub Systems Using Game Theory. Energies 2019, 12, 2270. [Google Scholar] [CrossRef]
- Fu, X.; Huang, S.; Li, R.; Sun, H. Electric Power Output Optimization for CCHP Using PSO Theory. Energy Procedia 2016, 103, 9–14. [Google Scholar] [CrossRef]
- Reynolds, J.; Ahmad, M.W.; Rezgui, Y.; Hippolyte, J.L. Operational supply and demand optimisation of a multi-vector district energy system using artificial neural networks and a genetic algorithm. Appl. Energy 2019, 235, 699–713. [Google Scholar] [CrossRef]
- Domínguez-Muñoz, F.; Cejudo-López, J.M.; Carrillo-Andrés, A.; Gallardo-Salazar, M. Selection of typical demand days for CHP optimization. Energy Build. 2011, 43, 3036–3043. [Google Scholar] [CrossRef]
- Marquant, J.F.; Evins, R.; Carmeliet, J. Reducing Computation Time with a Rolling Horizon Approach Applied to a MILP Formulation of Multiple Urban Energy Hub System. Procedia Comput. Sci. 2015, 51, 2137–2146. [Google Scholar] [CrossRef]
- Erichsen, G.; Zimmermann, T.; Kather, A. Effect of Different Interval Lengths in a Rolling Horizon MILP Unit Commitment with Non-Linear Control Model for a Small Energy System. Energies 2019, 12, 1003. [Google Scholar] [CrossRef]
- Di Somma, M.; Yan, B.; Bianco, N.; Luh, P.B.; Graditi, G.; Mongibello, L.; Naso, V. Multi-objective operation optimization of a Distributed Energy System for a large-scale utility customer. Appl. Therm. Eng. 2016, 101, 752–761. [Google Scholar] [CrossRef]
- Falke, T.; Krengel, S.; Meinerzhagen, A.K.; Schnettler, A. Multi-objective optimization and simulation model for the design of distributed energy systems. Appl. Energy 2016, 184, 1508–1516. [Google Scholar] [CrossRef]
- Yan, B.; Somma, M.D.; Luh, P.B.; Graditi, G. Operation Optimization of Multiple Distributed Energy Systems in an Energy Community. In Proceedings of the 2018 IEEE International Conference on Environment and Electrical Engineering and 2018 IEEE Industrial and Commercial Power Systems Europe (EEEIC/I CPS Europe), Palermo, Italy, 12–15 June 2018; pp. 1–6. [Google Scholar]
- Böckl, B.; Greiml, M.; Leitner, L.; Pichler, P.; Kriechbaum, L.; Kienberger, T. HyFlow—A Hybrid Load Flow-Modelling Framework to Evaluate the Effects of Energy Storage and Sector Coupling on the Electrical Load Flows. Energies 2019, 12, 956. [Google Scholar] [CrossRef]
- FED—Fossil Free Energy Districts. Available online: https://www.uia-initiative.eu/en/uia-cities/gothenburg (accessed on 10 October 2019).
- Norwood, Z.; Steen, D.; Kärkkäinen, A.; Yunus, K.; Agathokleous, C.; Mirzaei Alavijeh, N. FED Model WP4.1—Model-for-Energies. Available online: https://github.com/zacknorwood/FEDmodel/tree/model-for-energies (accessed on 31 January 2020).
- GAMS Development Corporation. General Algebraic Modeling System (GAMS) Release 24.7.4; GAMS Development Corporation: Fairfax, VA, USA, 2016. [Google Scholar]
- The MathWorks Inc. MATLAB Version 9.5.0.944444 (R2018b); The MathWorks Inc.: Natick, MA, USA, 2019. [Google Scholar]
- Romanchenko, D.; Kensby, J.; Odenberger, M.; Johnsson, F. Thermal energy storage in district heating: Centralised storage vs. storage in thermal inertia of buildings. Energy Convers. Manag. 2018, 162, 26–38. [Google Scholar] [CrossRef]
- Fjärrvärmepriser. Available online: https://www.goteborgenergi.se/foretag/fjarrvarme-kyla/fjarrvarmepriser (accessed on 12 November 2019).
- Live CO2 Emissions of Electricity Consumption. Available online: http://electricitymap.tmrow.co (accessed on 24 October 2019).
- Stráng—A Mesoscale Model for Solar Radiation. Available online: http://strang.smhi.se/ (accessed on 20 December 2019).
- Carbon Price Viewer. Available online: https://sandbag.org.uk/carbon-price-viewer/ (accessed on 30 January 2020).
- Smith, R. Directive 2008/94/EC of the European Parliament and of the Council of 22 October 2008. In Core EU Legislation; Macmillan Education: London, UK, 2015; pp. 423–426. [Google Scholar]
- Stiglitz, J.E.; Stern, N.; Duan, M.; Edenhofer, O.; Giraud, G.; Heal, G.M.; la Rovere, E.L.; Morris, A.; Moyer, E.; Pangestu, M.; et al. Report of the High-Level Commission on Carbon Prices; World Bank: Washington, DC, USA, 2017. [Google Scholar]
- Isberg, U.; Jonsson, L.; Pädam, S.; Hallberg, A.; Nilsson, M.; Malmström, C. Utvärdering av Klimatklivet; Naturvárdsverket: Stockholm, Sweden, 2019. [Google Scholar]
- Bruckner, T.; Bashmakov, I.A.; Mulugetta, Y.; Chum, H.; De la Vega Navarro, A.; Edmonds, J.; Faaij, A.; Fungtammasan, B.; Garg, A.; Hertwich, E.; et al. Energy systems Climate Change 2014: Mitigation of Climate Change. In Contribution of Working Group III to the Fifth Assessment Report of the Intergovernmental Panel on Climate Change ed OR Edenhofer et al; Cambridge University Press: Cambridge, UK; New York, NY, USA, 2014. [Google Scholar]
- Schlömer, S.; Bruckner, T.; Fulton, L.; Hertwich, E.; McKinnon, A.; Perczyk, D.; Roy, J.; Schaeffer, R.; Sims, R.; Smith, P.; et al. Annex III: Technology-specific cost and performance parameters. In Climate Change; Cambridge University Press: Cambridge, UK; New York, NY, USA, 2014; pp. 1329–1356. [Google Scholar]
- Bertoldi, P.; Cayuela, D.B.; Monni, S.; De Raveschoot, R.P. How to Develop a Sustainable Energy Action Plan (SEAP); Publications Office of the European Union: Luxembourg, 2010. [Google Scholar]
- Siitonen, S.; Holmberg, H. Estimating the value of energy saving in industry by different cost allocation methods. Int. J. Energy Res. 2012, 36, 324–334. [Google Scholar] [CrossRef]
- Johansson, D.; Rootzén, J.; Berntsson, T.; Johnsson, F. Assessment of strategies for CO2 abatement in the European petroleum refining industry. Energy 2012, 42, 375–386. [Google Scholar] [CrossRef]
- Tranberg, B.; Corradi, O.; Lajoie, B.; Gibon, T.; Staffell, I.; Andresen, G.B. Real-time carbon accounting method for the European electricity markets. Energy Strategy Rev. 2019, 26, 100367. [Google Scholar] [CrossRef]








| Phase | (I) | (II) | (III) | (IV) | (V) |
|---|---|---|---|---|---|
| [) | [) | [) | [) | [) | |
| Cost (%) | 0.3 | 1.0 | 1.9 | 2.2 | |
| Emissions (%) | −0.2 | −7.9 | −18.5 | −20.5 | −20.8 |
| Phase | (I) | (II) | (III) | (IV) | (V) |
|---|---|---|---|---|---|
| [) | [) | [) | [) | [) | |
| (€/t) | −3.3 | −36.6 | −67.6 | −97.2 | −100.2 |
| (€/t) | −4.4 | −49.2 | −398.5 | −955.9 | −1692.5 |
© 2020 by the authors. Licensee MDPI, Basel, Switzerland. This article is an open access article distributed under the terms and conditions of the Creative Commons Attribution (CC BY) license (http://creativecommons.org/licenses/by/4.0/).
Share and Cite
Mirzaei Alavijeh, N.; Steen, D.; Norwood, Z.; Anh Tuan, L.; Agathokleous, C. Cost-Effectiveness of Carbon Emission Abatement Strategies for a Local Multi-Energy System—A Case Study of Chalmers University of Technology Campus. Energies 2020, 13, 1626. https://doi.org/10.3390/en13071626
Mirzaei Alavijeh N, Steen D, Norwood Z, Anh Tuan L, Agathokleous C. Cost-Effectiveness of Carbon Emission Abatement Strategies for a Local Multi-Energy System—A Case Study of Chalmers University of Technology Campus. Energies. 2020; 13(7):1626. https://doi.org/10.3390/en13071626
Chicago/Turabian StyleMirzaei Alavijeh, Nima, David Steen, Zack Norwood, Le Anh Tuan, and Christos Agathokleous. 2020. "Cost-Effectiveness of Carbon Emission Abatement Strategies for a Local Multi-Energy System—A Case Study of Chalmers University of Technology Campus" Energies 13, no. 7: 1626. https://doi.org/10.3390/en13071626
APA StyleMirzaei Alavijeh, N., Steen, D., Norwood, Z., Anh Tuan, L., & Agathokleous, C. (2020). Cost-Effectiveness of Carbon Emission Abatement Strategies for a Local Multi-Energy System—A Case Study of Chalmers University of Technology Campus. Energies, 13(7), 1626. https://doi.org/10.3390/en13071626

