Saudi Arabia’s Solar and Wind Energy Penetration: Future Performance and Requirements
Abstract
1. Introduction
2. Solar and Wind Energy Resources in Saudi Arabia
2.1. Historical Solar and Wind Energy Performance
2.1.1. Solar Energy
2.1.2. Wind Energy
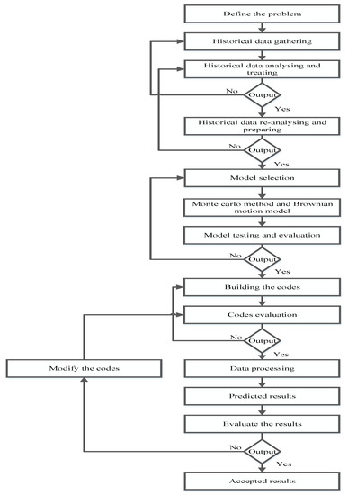
3. Methods
Monte Carlo Simulation (MCS) and Brownian Motion (BM)
4. Results and Discussion
5. Conclusions
Author Contributions
Funding
Conflicts of Interest
References
- Rashwan, S.S.; Shaaban, A.M.; Al-Suliman, F. A comparative study of a small-scale solar PV power plant in Saudi Arabia. Renew. Sustain. Energy Rev. 2017, 80, 313–318. [Google Scholar] [CrossRef]
- Abdul-Wahab, S.A.; Charabi, Y.; Al-Maamari, R.; Al-Rawas, G.A.; Gastli, A.; Chan, K. CO2 greenhouse emissions in Oman over the last forty-two years. Renew. Sustain. Energy Rev. 2015, 52, 1702–1712. [Google Scholar] [CrossRef]
- Hepbasli, A.; Alsuhaibani, Z. A key review on present status and future directions of solar energy studies and applications in Saudi Arabia. Renew. Sustain. Energy Rev. 2011, 15, 5021–5050. [Google Scholar] [CrossRef]
- Chen, H.H.; Kang, H.-Y.; Lee, A.H.I. Strategic selection of suitable projects for hybrid solar-wind power generation systems. Renew. Sustain. Energy Rev. 2010, 14, 413–421. [Google Scholar] [CrossRef]
- Slootweg, J.G.; Kling, W.L. The impact of large scale wind power generation on power system oscillations. Electr. Power Syst. Res. 2003, 67, 9–20. [Google Scholar] [CrossRef]
- Yang, H.; Wei, Z.; Chengzhi, L. Optimal design and techno-economic analysis of a hybrid solar–wind power generation system. Appl. Energy 2009, 86, 163–169. [Google Scholar] [CrossRef]
- Bessa, R.; Moreira, C.; Silva, B.; Matos, M. Handling renewable energy variability and uncertainty in power systems operation. Wiley Interdiscip. Rev. Energy Environ. 2014, 3, 156–178. [Google Scholar] [CrossRef]
- Al-Abbadi, N.M. Wind energy resource assessment for five locations in Saudi Arabia. Renew. Energy 2005, 30, 1489–1499. [Google Scholar] [CrossRef]
- Shafiullah, G.M. Hybrid renewable energy integration (HREI) system for subtropical climate in Central Queensland, Australia. Renew. Energy 2016, 96, 1034–1053. [Google Scholar] [CrossRef]
- Al-Alawi, S.M.; Al-Hinai, H.A. An ANN-based approach for predicting global radiation in locations with no direct measurement instrumentation. Renew. Energy 1998, 14, 199–204. [Google Scholar] [CrossRef]
- Lopez, G.; Rubio, M.A.; Martınez, M.; Batlles, F.J. Estimation of hourly global photosynthetically active radiation using artificial neural network models. Agric. For. Meteorol. 2001, 107, 279–291. [Google Scholar] [CrossRef]
- Mohandes, M.; Rehman, S.; Halawani, T.O. Estimation of global solar radiation using artificial neural networks. Renew. Energy 1998, 14, 179–184. [Google Scholar] [CrossRef]
- Ji, G.-R.; Han, P.; Zhai, Y.-J. Wind speed forecasting based on support vector machine with forecasting error estimation. In Proceedings of the 2007 International Conference on Machine Learning and Cybernetics, Hong Kong, China, 19–22 August 2007; pp. 2735–2739. [Google Scholar]
- More, A.; Deo, M.C. Forecasting wind with neural networks. Mar. Struct. 2003, 16, 35–49. [Google Scholar] [CrossRef]
- Shafiullah, G.M.; Amanullah, M.T.O.; Ali, A.B.M.S.; Jarvis, D.; Wolfs, P. Prospects of renewable energy–A feasibility study in the Australian context. Renew. Energy 2012, 39, 183–197. [Google Scholar] [CrossRef]
- Al-Athel, S.A. Solar energy in the Kingdom of Saudi Arabia. Int. J. Glob. Energy Issues 1997, 9, 53–67. [Google Scholar]
- Al-Ansari, J.M.; Bakhsh, H.; Madni, I.K. Wind Energy Atlas for the Kingdom of Saudi Arabia; King Fahd University of Petroleum and Minerals Press: Dhahran, Saudi Arabia, 1986. [Google Scholar]
- AlYahya, S.; Irfan, M.A. Analysis from the new solar radiation Atlas for Saudi Arabia. Sol. Energy 2016, 130, 116–127. [Google Scholar] [CrossRef]
- Zell, E.; Gasim, S.; Wilcox, S.; Katamoura, S.; Stoffel, T.; Shibli, H.; Engel-Cox, J.; Al Subie, M. Assessment of solar radiation resources in Saudi Arabia. Sol. Energy 2015, 119, 422–438. [Google Scholar] [CrossRef]
- Alawaji, S.H.; Eugenio, N.N.; Elani, U.A. Wind energy resource assessment in Saudi Arabia: Part II: Data collection and analysis. Renew. Energy 1996, 9, 818–821. [Google Scholar] [CrossRef]
- Alharthi, Y.; Siddiki, M.; Chaudhry, G. Resource Assessment and Techno-Economic Analysis of a Grid-Connected Solar PV-Wind Hybrid System for Different Locations in Saudi Arabia. Sustainability 2018, 10, 3690. [Google Scholar] [CrossRef]
- Almarshoud, A.F. Performance of solar resources in Saudi Arabia. Renew. Sustain. Energy Rev. 2016, 66, 694–701. [Google Scholar] [CrossRef]
- Ramli, M.A.M.; Hiendro, A.; Al-Turki, Y.A. Techno-economic energy analysis of wind/solar hybrid system: Case study for western coastal area of Saudi Arabia. Renew. Energy 2016, 91, 374–385. [Google Scholar] [CrossRef]
- Abu-Hamdeh, N.H.; Alnefaie, K.A. Design considerations and construction of an experimental prototype of concentrating solar power tower system in Saudi Arabia. Energy Convers. Manag. 2016, 117, 63–73. [Google Scholar] [CrossRef]
- Dasari, H.P.; Desamsetti, S.; Langodan, S.; Attada, R.; Kunchala, R.K.; Viswanadhapalli, Y.; Knio, O.; Hoteit, I. High-resolution assessment of solar energy resources over the Arabian Peninsula. Appl. Energy 2019, 248, 354–371. [Google Scholar] [CrossRef]
- Rehman, S.; Ahmad, A. Assessment of wind energy potential for coastal locations of the Kingdom of Saudi Arabia. Energy 2004, 29, 1105–1115. [Google Scholar] [CrossRef]
- Baseer, M.A.; Meyer, J.P.; Alam, M.M.; Rehman, S. Wind speed and power characteristics for Jubail industrial city, Saudi Arabia. Renew. Sustain. Energy Rev. 2015, 52, 1193–1204. [Google Scholar] [CrossRef]
- Baseer, M.A.; Meyer, J.P.; Rehman, S.; Alam, M.M. Wind power characteristics of seven data collection sites in Jubail, Saudi Arabia using Weibull parameters. Renew. Energy 2017, 102, 35–49. [Google Scholar] [CrossRef]
- Shaahid, S.M.; Al-Hadhrami, L.M.; Rahman, M.K. Economic feasibility of development of wind power plants in coastal locations of Saudi Arabia–A review. Renew. Sustain. Energy Rev. 2013, 19, 589–597. [Google Scholar] [CrossRef]
- Rehman, S.; Ahmad, A.; Al-Hadhrami, L.M. Detailed analysis of a 550-MW installed capacity wind farm in Saudi Arabia. Int. J. Green Energy 2010, 7, 410–421. [Google Scholar] [CrossRef]
- Elhadidy, M.A.; Shaahid, S.M. Exploitation of renewable energy resources for environment-friendly sustainable development in Saudi Arabia. Int. J. Sustain. Eng. 2009, 2, 56–66. [Google Scholar] [CrossRef]
- Rehman, S.; El-Amin, I.M.; Ahmad, F.; Shaahid, S.M.; Al-Shehri, A.M.; Bakhashwain, J.M. Wind power resource assessment for Rafha, Saudi Arabia. Renew. Sustain. Energy Rev. 2007, 11, 937–950. [Google Scholar] [CrossRef]
- Yip, C.M.A.; Gunturu, U.B.; Stenchikov, G.L. Wind resource characterization in the Arabian Peninsula. Appl. Energy 2016, 164, 826–836. [Google Scholar] [CrossRef]
- Lam, V. Development of Wind Resource Assessment Methods and Application to the Waterloo Region. Master’s Thesis, University of Waterloo, Waterloo, ON, USA, 2013. [Google Scholar]
- Naik, K. Hands-On Python for Finance: A Practical Guide to Implementing Financial Analysis Strategies Using Python; Packt Publishing Ltd.: Birmingham, UK, 2019; p. 378. [Google Scholar]





















© 2020 by the authors. Licensee MDPI, Basel, Switzerland. This article is an open access article distributed under the terms and conditions of the Creative Commons Attribution (CC BY) license (http://creativecommons.org/licenses/by/4.0/).
Share and Cite
Alharbi, F.; Csala, D. Saudi Arabia’s Solar and Wind Energy Penetration: Future Performance and Requirements. Energies 2020, 13, 588. https://doi.org/10.3390/en13030588
Alharbi F, Csala D. Saudi Arabia’s Solar and Wind Energy Penetration: Future Performance and Requirements. Energies. 2020; 13(3):588. https://doi.org/10.3390/en13030588
Chicago/Turabian StyleAlharbi, Fahad, and Denes Csala. 2020. "Saudi Arabia’s Solar and Wind Energy Penetration: Future Performance and Requirements" Energies 13, no. 3: 588. https://doi.org/10.3390/en13030588
APA StyleAlharbi, F., & Csala, D. (2020). Saudi Arabia’s Solar and Wind Energy Penetration: Future Performance and Requirements. Energies, 13(3), 588. https://doi.org/10.3390/en13030588

