Over-Temperature-Protection Circuit for LED-Battery Power-Conversion System Using Metal-Insulator-Transition Sensor
Abstract
1. Introduction
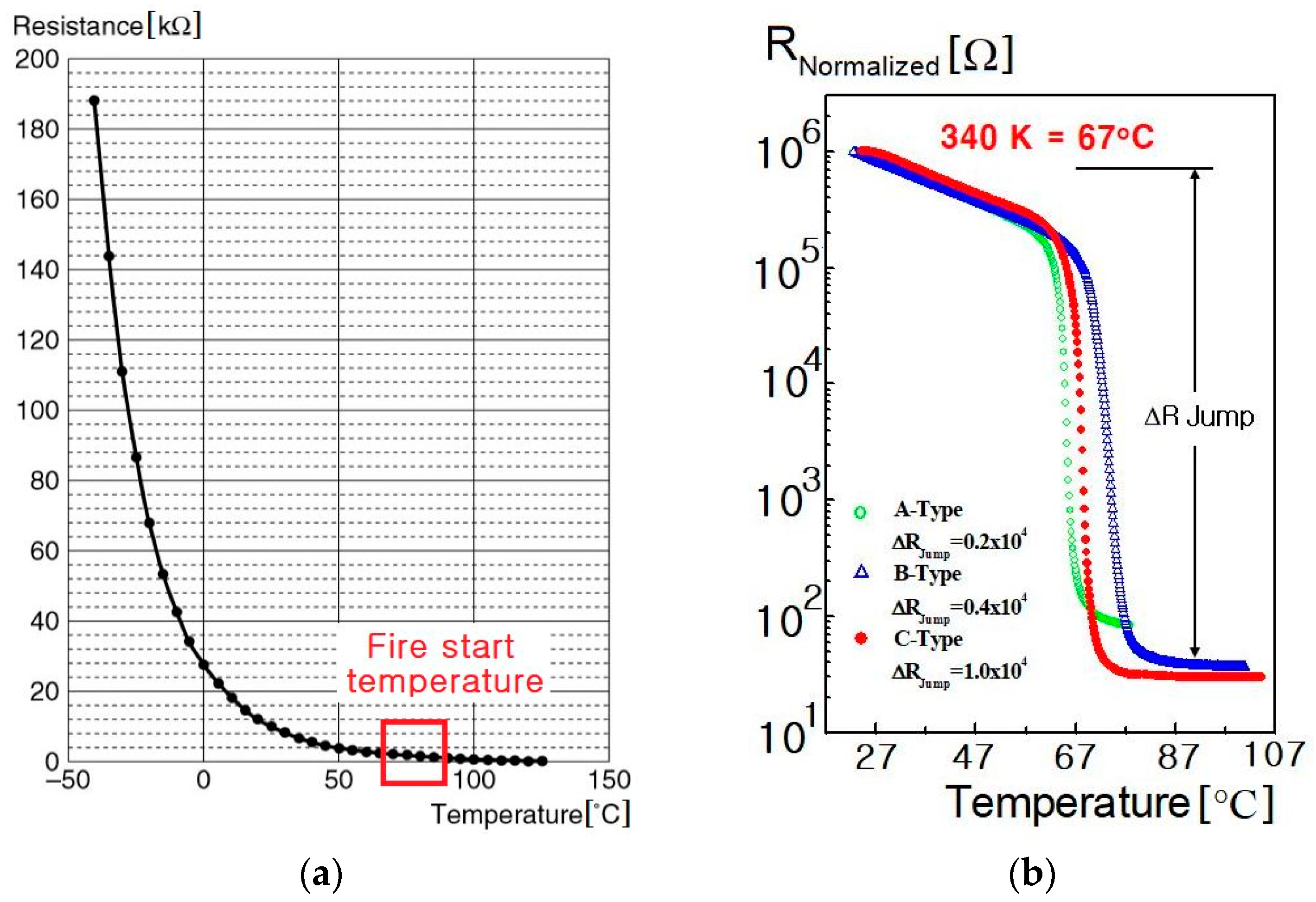
2. Theory of MIT
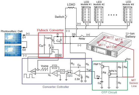
3. OTP Circuit Based on the MIT Sensor
- : resistance [Ω];
- : resistance [Ω];
- : resistance [Ω];
- : MIT sensor’s resistance [Ω];
- : voltage applied to the OTP circuit [V].
4. Experimental Results
5. Conclusions
Funding
Acknowledgments
Conflicts of Interest
References
- Dalla Costa, M.A.; Schuch, L.; Michels, L.; Rech, C.; Pinheiro, J.R.; Costa, G.H. Autonomous street lighting system based on solar energy and LEDs. In Proceedings of the IEEE International Conference on Industrial Technology (ICIT), Vina del Mar, Chile, 14–17 March 2010; IEEE: Piscataway, NJ, USA, 2010; pp. 1143–1148. [Google Scholar]
- Rani, B.I.; Ilango, C.S.; Nagamani, C. Control strategy for power flow management in a PV system supplying DC loads. IEEE Trans. Ind. Electron. 2013, 60, 3185–3194. [Google Scholar] [CrossRef]
- Wai-Keung, L.; Loo, K.H.; Siew-Chong, T.; Lai, Y.M.; Tse, C.K. Bilevel current driving technique for LEDs. IEEE Trans. Power Electron. 2009, 24, 2920–2932. [Google Scholar] [CrossRef]
- Liu, N.; Chen, Q.; Lu, X.; Liu, J.; Zhang, J. A charging strategy for PV-based battery switch station considering service availability and self-consumption of PV energy. IEEE Trans. Ind. Electron. 2015, 62, 4878–4889. [Google Scholar] [CrossRef]
- Hwu, K.I.; Yau, Y.T.; Lee, L.L. Powering LED using high-efficiency SR flyback converter. IEEE Trans. Ind. Appl. 2010, 47, 376–386. [Google Scholar] [CrossRef]
- Moon, S.C.; Koo, G.B.; Moon, G.W. A new control method of interleaved single-stage flyback AC-DC converter for outdoor LED lighting systems. IEEE Trans. Power Electron. 2013, 28, 4051–4062. [Google Scholar] [CrossRef]
- Arias, M.; Lamar, D.G.; Linera, F.F.; Balocco, D.; Diallo, A.A.; Sebastian, J. Design of a soft-switching asymmetrical half-bridge converter as second stage of an LED driver for street lighting application. IEEE Trans. Power Electron. 2012, 27, 1608–1621. [Google Scholar] [CrossRef]
- Cummings, S. South Korea Identifies Top 4 Causes for ESS Fires. Li-Ion Tamer. Available online: https://liiontamer.com/south-korea-identifies-top-4-causes-that-led-to-ess-fires/ (accessed on 12 June 2020).
- Mott, N.F. The basis of the electron theory of metals, with special reference to the transition metals. Proc. Phy. Soc. A 1949, 62, 416–421. [Google Scholar] [CrossRef]
- Mott, N.F. Metal-Insulator Transitions; Taylor & Francis: Abingdon, UK, 1990. [Google Scholar]
- Morin, F.J. Oxides which show a metal-to-insulator transition at the Neel temperature. Phys. Rev. Lett. 1959, 3, 34–36. [Google Scholar] [CrossRef]
- Imada, M.; Fukimori, A.; Tokura, Y. Metal-insulator transitions. Rev. Modern Phy. 1998, 70, 1039–1263. [Google Scholar] [CrossRef]
- Kim, H.T.; Kim, B.J.; Lee, Y.W.; Chae, B.G.; Yun, S.J.; Kang, K.Y. Hole-driven MIT theory, Mott transition in VO2, MoBRiK device. Phys. C Supercond. 2007, 460–462, 1076–1078. [Google Scholar] [CrossRef]
- Kim, H.T. Extension of the Brinkman-Rice picture and the Mott transition. Phys. C Supercond. 2000, 341–348, 259–260. [Google Scholar] [CrossRef]
- Kim, H.T.; Chae, B.G.; Youn, D.H.; Maeng, S.L.; Kim, G.O.; Kang, K.Y.; Lim, Y.S. Mechanism and observation of Mott transition in VO2-based two- and three-terminal devices. New J. Phys. 2004, 6, 1–19. [Google Scholar] [CrossRef]
- Chae, B.G.; Kim, H.T.; Youn, D.H.; Kang, K.Y. Abrupt metal-insulator transition observed in VO2 thin films induced by a switching voltage pulse. Phys. B Condens. Matter 2005, 369, 76–80. [Google Scholar] [CrossRef]
- Kim, H.T.; Lee, Y.W.; Kim, B.J.; Chae, B.G.; Yun, S.J.; Kang, K.Y.; Han, K.J.; Yee, K.J.; Lim, Y.S. Monoclinic and correlated metal phase in VO2 as evidence of the Mott transition: Coherent phonon analysis. Phys. Rev. Lett. 2006, 97, 266401. [Google Scholar] [CrossRef] [PubMed]
- Kim, B.J.; Lee, Y.W.; Chae, B.G.; Yun, S.J.; Oh, S.Y.; Kim, H.T. Temperature dependence of the first-order metal-insulator transition in VO2 and programmable critical temperature sensor. Appl. Phys. Lett. 2007, 90, 023515. [Google Scholar] [CrossRef]
- Wu, J. A Basic Guide to Thermocouple Measurements Texas Instruments Application Report SBAA274. September 2018. Available online: https://www.ti.com/lit/an/sbaa274/sbaa274.pdf?ts=1592008112556&ref_url=https%253A%252F%252Fwww.google.com%252F (accessed on 12 June 2020).
- TDK Electronics. NTC Thermistors Datasheet NTCG Series May 2009. Available online: https://www.jp.tdk.com/tefe02/eb221_ntcg.pdf (accessed on 12 June 2020).
- Wikipedia. Heat Detector. Available online: https://en.wikipedia.org/wiki/Heat_detector (accessed on 12 June 2020).
- International Standards Organization. ISO 7240-5:2018 Fire Detection and Alarm Systems. Available online: https://www.iso.org/standard/67759.html (accessed on 12 June 2020).















| Device | Quantity | Value |
|---|---|---|
| Solar Cell (LG Ltd., LG250SIC-23, Two Series Connections) | Maximum Voltage | 29.9 V |
| Maximum Current | 8.27 A | |
| Flyback Converter (Prototype) | Input Voltage | 15–60 V DC |
| Output Voltage | 27 V DC | |
| Maximum Power | 50 W | |
| Main Switch | IRF640, Fairchild | |
| Diode | DSSK28-01A, IXYS | |
| Main Transformer | PQ2625, TDK 20: 10, = 25 µH | |
| Output Capacitor | 2000 µF | |
| 18650 Li-ion Battery (Samsung SDI Ltd.) | Operating Voltage | 21–28 V DC |
| Maximum Current | 15 A | |
| Maximum Capacity | 450 Wh | |
| Size | 297 × 85 × 335 mm | |
| LOAD | Non-inductive Bulk Resistance of 15 Ω | |
| LED Module (LG Innotek Ltd., Eight Parallel Connections) | Operating Voltage | 25–30 V DC |
| Maximum Current | 0.5 A | |
| Over-temperature Sensor (ETRI, MIT Sensor) | 120 nm thick VO2 film on an AlN/Si substrate | |
| MIT temperature: 70 °C | ||
© 2020 by the author. Licensee MDPI, Basel, Switzerland. This article is an open access article distributed under the terms and conditions of the Creative Commons Attribution (CC BY) license (http://creativecommons.org/licenses/by/4.0/).
Share and Cite
Bae, J.-Y. Over-Temperature-Protection Circuit for LED-Battery Power-Conversion System Using Metal-Insulator-Transition Sensor. Energies 2020, 13, 3593. https://doi.org/10.3390/en13143593
Bae J-Y. Over-Temperature-Protection Circuit for LED-Battery Power-Conversion System Using Metal-Insulator-Transition Sensor. Energies. 2020; 13(14):3593. https://doi.org/10.3390/en13143593
Chicago/Turabian StyleBae, Jin-Yong. 2020. "Over-Temperature-Protection Circuit for LED-Battery Power-Conversion System Using Metal-Insulator-Transition Sensor" Energies 13, no. 14: 3593. https://doi.org/10.3390/en13143593
APA StyleBae, J.-Y. (2020). Over-Temperature-Protection Circuit for LED-Battery Power-Conversion System Using Metal-Insulator-Transition Sensor. Energies, 13(14), 3593. https://doi.org/10.3390/en13143593

